小学四年级下学期数学教材解读
- 格式:docx
- 大小:23.70 KB
- 文档页数:12
人教版小学四年级数学下册教材解读1. 教材简介人教版小学四年级数学下册教材是根据我国教育部颁布的小学数学课程标准编写,旨在帮助学生掌握基本的数学知识和技能,培养学生的逻辑思维能力和解决问题的能力。
本册教材紧密联系学生的实际生活,通过生动有趣的故事和丰富的实践活动,引导学生自主探究、合作学习,感受数学的魅力。
2. 教材结构人教版小学四年级数学下册教材共分为8个单元,具体内容包括:- 单元1:四则混合运算- 单元2:认识分数- 单元3:表内乘法(二)- 单元4:认识小数- 单元5:加减混合运算- 单元6:认识时间和日期- 单元7:简单的统计- 单元8:数学广角每个单元都包含知识点介绍、例题解析、巩固练习和拓展提高等部分,层次分明,有助于学生逐步掌握所学内容。
3. 教材特点- 生活化:教材紧密联系学生的生活实际,举例丰富,使学生在解决问题的过程中感受数学与生活的紧密联系。
- 逻辑性:教材按照学生的认知规律和心理特点进行编排,由浅入深,循序渐进,有利于学生自主探究和发现规律。
- 实践性:教材注重学生的动手操作和实践体验,培养学生的动手能力和解决实际问题的能力。
- 创新性:教材在内容设计和呈现方式上注重创新,引入数学游戏、故事等元素,激发学生的学习兴趣。
4. 教材使用建议- 重视预习:学生在学习新内容前,应充分利用教材进行预习,对所学知识有一个初步的了解。
- 主动探究:在课堂上,学生应主动参与讨论和探究,尝试独立解决问题,提高自主学习能力。
- 反复练习:数学学习需要大量的练习来巩固知识,学生应多做教材中的练习题,提高自己的数学水平。
- 家长辅导:家长应关注孩子的学习进度,适时给予指导和鼓励,共同帮助孩子克服学习中的困难。
5. 总结人教版小学四年级数学下册教材以学生为本,注重培养学生的数学素养和实践能力。
通过本册教材的学习,学生将掌握更多的数学知识和技能,为今后的学习和生活打下坚实的基础。
四年级下册数学教材分析四年级下册数学教材是小学四年级学生在数学学习中所使用的教材,它的主要目的是帮助学生巩固和深化基础数学知识,进一步提高他们的数学能力和解决问题的能力。
本文将对四年级下册数学教材进行分析,从内容、难度和教学方法三个方面进行观察和总结。
一、内容分析四年级下册数学教材主要包括以下几个方面的内容:加减法、乘法、除法、分数、小数和几何形状等。
这些内容的安排有循序渐进的特点,从简单到复杂,逐步引导学生深入理解数学的基本概念和运算方法。
同时,教材还融入了一些生活中的实际问题,让学生将所学的数学知识应用到实际中去,培养他们解决实际问题的能力。
二、难度分析四年级下册数学教材的难度适中,能满足学生年龄段的认知水平和学习需求。
教材中的习题设置了不同的难度等级,既有基础题目用来巩固基本概念,也有拓展题目用来提高学生的解决问题的能力。
在课堂教学中,老师需要根据学生的实际情况,适时调整难度,帮助学生更好地掌握和应用所学的数学知识。
三、教学方法分析四年级下册数学教材注重启发式教学和探究式学习,采用了一系列多样化的教学方法,既能激发学生的学习兴趣,又能促进他们的数学思维能力的发展。
教材中的例题和习题设计合理,能引导学生主动思考和解决问题。
此外,教材还提供了一些数学游戏和实景教学的案例,使学生在轻松的氛围中学习数学,加深对数学的理解和应用。
总结:四年级下册数学教材通过合理的内容安排、适中的难度设置和多样化的教学方法,促进学生对数学的学习和理解。
教材注重培养学生的问题解决能力和数学思维,使他们能够将所学的知识应用到实际生活中去。
然而,在实际教学中,老师还需要根据学生的实际情况进行差异化的教学,进一步激发学生的学习兴趣和自主学习能力。
最后,希望四年级下册数学教材能够更好地满足学生的学习需求,为他们打下坚实的数学基础。
四年级数学下册教材分析一、教材整体结构四年级数学下册教材在整体结构上,遵循了由浅入深、由易到难的原则。
教材内容按照数与代数、图形与几何、数学思考及实践与综合应用等方面进行编排,旨在培养学生的数学思维能力、实践能力及解决问题的能力。
二、知识点分布本册教材涉及的知识点主要包括:大数的认识、角的度量、三位数乘两位数、平行四边形和梯形的认识等。
这些知识点均按照学生的认知发展规律进行编排,有助于学生逐步掌握数学基础知识,为今后的数学学习打下坚实的基础。
三、教学目标设定1.知识与技能:学生将掌握本册教材中的主要知识点,包括大数的计算、角的度量、三位数乘两位数的计算等。
2.过程与方法:通过探究式学习、合作交流等方式,培养学生的数学思维能力和解决问题的能力。
3.情感态度与价值观:激发学生对数学的兴趣和好奇心,培养他们积极向上的学习态度和良好的学习习惯。
四、教学内容分析本册教材主要包括以下几个部分:大数的认识、角的度量、三位数乘两位数、平行四边形和梯形的认识等。
这些内容与学生的生活实际密切相关,有助于激发学生的学习兴趣和积极性。
五、教学方法建议1.注重启发式教学:通过引导学生思考问题,激发他们的学习兴趣和好奇心,使他们主动参与到学习中来。
2.强调实践与应用:组织学生进行数学实践活动,如大数的计算、角的度量等,让他们在实践中掌握数学知识。
3.鼓励合作与交流:引导学生进行小组合作学习,培养他们的合作精神和交流能力。
六、习题与练习设计本册教材设计了丰富的习题和练习,包括基础练习、巩固提高及拓展探究等不同层次的题目,以满足不同学生的学习需求。
通过这些习题和练习,学生可以加深对数学知识的理解和记忆,提高数学技能和解决问题的能力。
七、评价与反馈机制1.课堂表现评价:教师需观察学生在课堂上的表现,对学生的知识掌握程度和思维能力进行评价。
2.作业评价:教师需认真批改学生的作业,了解学生对知识点的掌握情况,并及时给予反馈和指导。
3.测试与考试:通过单元测试、期中和期末考试等形式,全面评估学生的学习效果。
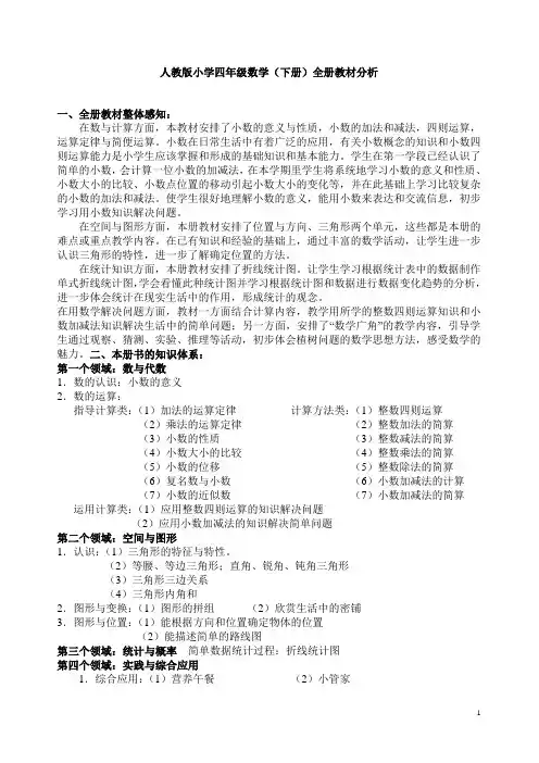
人教版小学四年级数学(下册)全册教材分析一、全册教材整体感知:在数与计算方面,本教材安排了小数的意义与性质,小数的加法和减法,四则运算,运算定律与简便运算。
小数在日常生活中有着广泛的应用,有关小数概念的知识和小数四则运算能力是小学生应该掌握和形成的基础知识和基本能力。
学生在第一学段已经认识了简单的小数,会计算一位小数的加减法,在本学期里学生将系统地学习小数的意义和性质、小数大小的比较、小数点位置的移动引起小数大小的变化等,并在此基础上学习比较复杂的小数的加法和减法。
使学生很好地理解小数的意义,能用小数来表达和交流信息,初步学习用小数知识解决问题。
在空间与图形方面,本册教材安排了位置与方向、三角形两个单元,这些都是本册的难点或重点教学内容。
在已有知识和经验的基础上,通过丰富的数学活动,让学生进一步认识三角形的特性,进一步了解确定位置的方法。
在统计知识方面,本册教材安排了折线统计图。
让学生学习根据统计表中的数据制作单式折线统计图,学会看懂此种统计图并学习根据统计图和数据进行数据变化趋势的分析,进一步体会统计在现实生活中的作用,形成统计的观念。
在用数学解决问题方面,教材一方面结合计算内容,教学用所学的整数四则运算知识和小数加减法知识解决生活中的简单问题;另一方面,安排了“数学广角”的教学内容,引导学生通过观察、猜测、实验、推理等活动,初步体会植树问题的数学思想方法,感受数学的魅力。
二、本册书的知识体系:第一个领域:数与代数1.数的认识:小数的意义2.数的运算:指导计算类:(1)加法的运算定律计算方法类:(1)整数四则运算(2)乘法的运算定律(2)整数加法的简算(3)小数的性质(3)整数减法的简算(4)小数大小的比较(4)整数乘法的简算(5)小数的位移(5)整数除法的简算(6)复名数与小数(6)小数加减法的计算(7)小数的近似数(7)小数加减法的简算运用计算类:(1)应用整数四则运算的知识解决问题(2)应用小数加减法的知识解决简单问题第二个领域:空间与图形1.认识:(1)三角形的特征与特性。
四年级下册数学教材解析(一)讲课内容包含:四则运算,运算定律,小数的意义与性质,小数的加法和减法,察看物体(二),三角形,图形的运动(二),均匀数与条形统计图,数学广角——鸡兔同笼和综合与实践等。
(二)讲课目的:1.理解小数的意义和性质,意会小数在平时生活中的应用,进一步发展数感,掌握小数点地点挪动惹起小数大小变化的规律,掌握小数的加法和减法。
2.掌握四则混淆运算的运算次序,会进行简单的整数四则混淆运算;研究和理解加法和乘法的运算定律,会应用它们进行一些简单运算,进一步提高计算能力。
3.认识三角形的特色,会依据三角形的边、角特色给三角形分类,知道三角形随意两边之和大于第三边以及三角形的内角和是 180°。
4.理解均匀数,认识复式条形统计图,认识其特色,初步学会依据统计图和数据进行数据变化趋向的解析,进一步意会统计在现实生活中的作用。
5.经历从实质生活中发现问题、提出问题、解决问题的过程,意会数学在平时生活中的作用,初步形成综合运用数学知识解决问题的能力。
6.让学生经历从不一样样样的地点察看物体的过程,培育学生的空间想象和推理能力。
7.进一步研究轴对称图形的特色和性质,会画一个图形平移后的图形。
8.意会学习数学的乐趣,提高学习数学的兴趣,成立学好数学的信心。
9.养成仔细作业、书写整齐的优秀习惯。
(三)讲课要点:小数的意义与性质、小数的加法和减法、运算定律与简单计算、及三角形是本册教材的要点。
(四)讲课难点:图形的运动,三角形是本册的难点。
(五)教材的编写特色。
1.改良四则运算的编排,增强对知识的归纳和整理,降低学习的难度,促使学生的思想水平的提高。
四则运算单元主要讲课总结归纳整数四则运算的意义、每种运算各部分之间的关系、以及梳理出圆满的运算次序等。
对于运算定律,与过去的教材相同,安排了加法和乘法的五条运算定律。
简单计算的编排,改变了过去简单计算以介绍算法技巧为主的偏向,着力指引学生将简单计算应用于解决生活中的实指责题,同时注意解决问题策略的多样化。
部编版四年级数学下册教材分析一、教材总体概述部编版四年级数学下册教材是在学生已经掌握了一定的基础数学知识的基础上,进一步培养他们的数学思维能力和解决问题的能力。
本册教材主要包括以下内容:四则运算、位置与方向、运算定律与简便计算、小数的意义和性质、三角形、平行四边形和梯形等。
二、知识点梳理1.四则运算:重点掌握加减乘除四则运算的意义和方法,尤其是除法的验算和商的近似值计算。
2.位置与方向:通过具体情境,认识方向和距离,掌握描述路线图的方法,提高空间感知能力。
3.运算定律与简便计算:通过具体的例子,掌握加法和乘法的运算定律,学会运用这些定律进行简便计算。
4.小数的意义和性质:了解小数的概念和意义,掌握小数的基本性质,进行小数的近似计算。
5.三角形:认识三角形的基本特征,理解三角形的分类和三角形的高,探究三角形的内角和。
6.平行四边形和梯形:了解平行四边形和梯形的概念和基本性质,探究平行四边形和梯形的面积计算公式。
三、教学目标分析1.知识技能目标:通过本册教材的学习,学生应掌握上述所列出的各项知识点,形成相应的基本技能。
2.数学思考目标:通过解决实际问题,进一步培养学生的数学思维能力和空间观念。
3.问题解决目标:能运用所学的数学知识解决简单的实际问题,提高应用意识和实践能力。
4.情感态度目标:培养学生学习数学的兴趣,良好的学习习惯和学习态度,以及积极参与数学学习活动的意识和合作精神。
四、内容结构分析本册教材共分为七个单元,每个单元都包含了若干个知识点。
教材的编排遵循由易到难、由浅入深的原则,便于学生逐步掌握数学知识。
在内容上,注重知识之间的内在联系和综合应用,引导学生进行系统的学习和实践。
五、习题与复习指导本册教材配有丰富的练习题,这些练习题难易程度适中,覆盖面广,有助于巩固所学知识,提高解题能力。
同时,教材还设计了几个复习单元,帮助学生系统复习数学知识,查漏补缺,进一步提高数学素养。
六、教法与学法建议教师在教学中应注重启发式教学,引导学生主动探究、思考和发现。
人教版四年级数学下册第一单元《四则运算》教材分析及课标解读一、教材分析(一)主要内容通过前面的学习,学生已经掌握了整数的四则运算,编排本单元的目的是对以前的知识进行较为系统的概括和总结,完善学生的认知结构。
主要内容分为三个方面:四则运算的意义和各部分间的关系;混合运算的顺序;解决问题。
1.四则运算的意义和各部分间的关系(例1到例3)学生在前学习前面教材基础之上,对整数四则运算的意义和关系进行抽象、概括,使学生对每种运算的认识从感性上升到理性。
整数四则运算的意义是学习小数、分数四则运算意义的基础,对于四则运算意义认识的提升,将为学习小数、分数四则运算的意义和关系打下基础。
2.四则混合运算(例4)。
学生在已初步认识小括号的作用的基础上,学习并认识中括号,通过“你知道吗”知识框让学生了解大括号。
对整数四则混合运算进行概括和总结。
由此,不仅使学生丰富了计算知识,提高计算能力,也为学生列综合算式解决问题打好基础。
为进一步学习代数运算做好准备。
3.解决问题(例5)。
本单元设置租船问题,用两、三步计算解决的实际问题,旨在让学生合理灵活的运用相关知识解决问题,感受、领悟优化思想,提高解决问题的能力。
4.四则运算的意义、四则混合运算的顺序是本单元的教学重点也是教学的难点。
(二)教学目标1.结合具体情境,理解加、减、乘、除四则运算的意义,掌握四则运算中各部分间的关系,对四则运算知识进行较系统的概括和总结。
2.认识中括号,掌握四则混合运算的顺序,能进行简单的四则混合运算。
3.让学生经历解决实际问题的过程,学会用四则混合运算知识解决一些实际问题,感受解决问题的一些策略和方法。
4.通过数学学习,提高抽象概括能力,养成认真审题、独立思考等良好的学习习惯。
(三)教学建议1.让学生经历从感性认识上升到理性认识的过程。
学生在前面已经学会加、减、乘、除的计算方法,积累了丰富的有关加、减、乘、除的意义的感性认识。
在此基础上,通过解决简单的实际问题,激活学生已有的知识与经验,再以“为什么要用加(减、乘、除)法计算?”引导学生思考,概括运算的意义。
人教版小学四年级数学下册教材分析一、教材目标与要求本册教材旨在通过系统的教学,提高学生的数学素养,培养学生的数学兴趣,发展学生的数学思维和实践能力。
具体目标包括:1.掌握数学基础知识和基本技能,如四则运算、基础几何等。
2.培养学生的数学思维能力和问题解决能力,使他们能够运用所学数学知识解决实际问题。
3.培养学生的实践能力与创新精神,鼓励他们在数学活动中主动探索、发现和创造。
4.培养学生对数学的情感态度和价值观,让他们认识到数学在生活中的重要性。
二、教学内容与结构本册教材分为若干个单元,每个单元都有明确的教学目标和内容。
教学内容主要包括:四则运算、几何初步知识、小数、简易方程等。
结构上,教材遵循由易到难的原则,逐步增加难度,以适应学生的认知发展规律。
三、教学方法与手段1.教学方法:采用启发式、探究式、合作学习等方法,引导学生主动参与学习过程,发挥学生的主体作用。
2.教学手段:利用多媒体、教具、学具等辅助教学工具,增强教学的直观性和趣味性,提高教学效果。
四、数学思维与能力本册教材注重培养学生的数学思维能力,包括逻辑思维、抽象思维、空间思维等。
通过数学问题的解决,培养学生的分析能力、推理能力和创新能力。
五、实践能力与创新精神1.实践能力:通过观察、操作、实验等活动,培养学生的动手能力和实践能力,让他们学会运用数学知识解决实际问题。
2.创新精神:鼓励学生敢于尝试、勇于创新,培养他们的探索精神和创造力,激发他们对数学的热爱。
六、教学评价与反馈1.评价方式:采用多种评价方式,如考试、作品评价、口头表达等,全面了解学生的学习情况和发展状况。
2.反馈机制:及时给予学生反馈和指导,帮助他们认识自己的不足之处,并制定改进措施。
同时,也鼓励学生在学习中发挥自己的优势和特长。
七、教师用书与教学资源本册教材配备了教师用书,包括教学建议、课程设计等内容,为教师提供丰富的教学资源。
此外,还有多媒体课件、教学视频等教学资源,有助于教师更好地进行教学设计和实施。
统编版四年级数学下册教材分析一、教材整体结构统编版四年级数学下册教材整体结构清晰,内容安排合理。
教材以单元的形式展开,每个单元包含若干个课时,每个课时都有明确的学习目标。
此外,教材还设置了“复习与提高”、“数学广角”等栏目,帮助学生巩固所学知识,提高学习效果。
二、知识点分布本册教材涵盖了多个知识点,主要包括:四则运算、几何初步知识、实际应用问题等。
这些知识点相互联系,形成了一个完整的知识体系,有助于学生系统地掌握数学知识。
三、教学目标设定本册教材的教学目标是帮助学生掌握数学基础知识,培养初步的数学思维能力,为今后的数学学习打下基础。
具体目标包括:1.掌握四则运算的顺序和方法,能够进行简单的混合运算;2.掌握几何初步知识,能够进行简单的计算和推理;3.了解实际应用问题,能够运用所学知识解决简单的实际问题;4.培养初步的逻辑思维能力和创新思维能力;5.培养学习数学的兴趣和良好习惯。
四、教学内容分析本册教材的教学内容包括四则运算、几何初步知识、实际应用问题等。
具体分析如下:1.四则运算:本单元是本册教材的重点之一,要求学生掌握四则运算的顺序和方法,能够进行简单的混合运算。
在教学内容上,以加减乘除的顺序进行教学,逐步加深难度。
同时,注重引导学生理解运算的意义和算理。
2.几何初步知识:本单元主要让学生了解图形的基本特征和周长、面积等计算方法。
在教学内容上,通过观察、操作等活动,帮助学生形成空间观念,为后续学习打下基础。
同时,注重引导学生理解几何概念的本质属性。
3.实际应用问题:本单元注重培养学生的解决问题能力,通过生活中的实际问题,引导学生运用所学数学知识进行解决。
在教学内容上,选取与学生生活密切相关的实际问题,如购物问题、行程问题等,帮助学生理解数学知识的实际应用价值。
同时,注重培养学生的思维能力和创新能力。
4.整理与复习:本册教材在每个单元结束后都安排了整理与复习的栏目,帮助学生梳理所学知识,加深对数学概念和方法的掌握。
部编本四年级下册数学全册教材分析及教学建议(新人教版)部编本四年级下册数学全册教材分析及教学建议(新人教版)一、教材分析1.1 教材结构部编本四年级下册数学教材共有12个单元,每个单元包括数与代数、几何、统计与概率三个部分。
每个部分由多个知识点构成,以螺旋式上升的方式呈现。
1.2 教学目标本册教材的教学目标主要是培养学生的数感、几何直观、数据分析观念和应用意识。
同时,通过数学,提高学生的逻辑思维能力、创新能力和解决问题的能力。
1.3 教学内容本册教材涵盖了以下主要内容:- 数与代数:包括分数的加减法、乘除法,以及小数的加减法、乘除法等。
- 几何:主要包括图形的周长、面积,以及立体图形的认识等。
- 统计与概率:包括统计图表的绘制,以及概率的基础知识等。
二、教学建议2.1 启发式教学在教学过程中,教师应注重启发学生思考,引导学生通过观察、操作、归纳等方法自主。
例如,在教授分数的加减法时,可以让学生通过实际操作,理解分数加减法的本质。
2.2 生活情境教学教师可以利用生活情境,让学生在实际情境中感受数学的应用。
例如,在教授小数的加减法时,可以让学生计算购物时的总价。
2.3 实践操作教学对于一些几何图形和立体图形的认识,教师可以让学生进行实际操作,加深对知识的理解。
例如,在教授圆的认识时,可以让学生实际画圆。
2.4 多元化评价在教学过程中,教师应采用多元化的评价方式,全面评价学生的情况。
除了传统的考试外,还可以通过观察学生的课堂表现、作业完成情况等方式进行评价。
三、总结部编本四年级下册数学全册教材以培养学生的数感、几何直观、数据分析观念和应用意识为目标,涵盖了数与代数、几何、统计与概率等多个方面的内容。
在教学过程中,教师应采用启发式教学、生活情境教学、实践操作教学等多种教学方法,全面评价学生的情况,以提高学生的数学素养。
人教版四年级数学下册教材分析一、教材整体结构人教版四年级数学下册教材的整体结构清晰,遵循数学知识的内在逻辑,注重知识的系统性和完整性。
教材按照章节进行编排,每一章节都包含若干小节,每一小节都有具体的学习内容。
这种结构有助于学生系统地掌握数学知识,形成良好的知识体系。
二、知识点安排本册教材涉及的知识点主要包括:四则运算、几何初步知识、代数初步知识、量的计量、小数的初步认识等。
这些知识点是小学数学的基础,对于学生未来的数学学习和应用都具有重要意义。
教材在安排这些知识点时,注重由浅入深、循序渐进,符合学生的认知规律。
三、教学目标设定通过本册教材的学习,学生应能掌握以下目标:1.掌握四则运算的运算顺序和运算方法,能够进行简单的混合运算;2.了解几何初步知识,能够进行简单的测量和作图;3.初步了解代数初步知识,为后续学习打下基础;4.了解量的计量,培养学生的实际应用能力;5.初步认识小数,为后续学习小数打下基础。
四、教学方法解析本册教材注重教学方法的解析,旨在引导学生通过探究和实践来掌握数学知识。
教学方法主要包括:情境创设法、启发式教学法、问题解决法等。
这些方法有助于激发学生的学习兴趣,培养他们的数学思维能力和问题解决能力。
五、习题与练习设计本册教材设计了丰富的习题和练习,旨在帮助学生巩固所学知识和提高应用能力。
习题和练习的设计注重多样化和层次化,满足不同学生的需求。
同时,教材还注重对学生解题思路的引导,帮助学生掌握正确的解题方法。
六、实践活动与数学应用本册教材注重实践活动与数学应用的结合,通过一些实际问题的解决,培养学生的数学应用意识和实践能力。
实践活动主要包括:测量活动、调查活动、数学游戏等。
这些活动有助于学生将数学知识应用于实际生活中,培养他们的创新能力和合作精神。
七、培养学生思维能力本册教材注重培养学生的思维能力,通过各种题型和问题的设计,引导学生进行深入思考和探究。
同时,教材还注重对学生思维方法的引导,帮助他们掌握正确的思维方法,提高思维品质。
人教版四年级下册数学教材解读心得
我认为人教版四年级下册数学教材是一本非常实用的教材,提供了很多实际生活中的数学知识和技能。
本教材的编排非常合理,易于理解和吸收。
下面我将就教材的编排结构、教学内容和教学方法等方面进行详细解读。
一、编排结构
人教版四年级下册数学教材共分六个单元,分别为“素数与合数”、“倍数与因数”、“分数的意义”、“分数的计算”、“简便计
算法”和“长方形面积”。
每个单元分为多个小节,每个小节又
包含了多个知识点,每个知识点又通过例题或练习题进行了详细讲解。
整个教材的编排结构十分清晰,让学生循序渐进地学习数学知识。
二、教学内容
本教材的教学内容覆盖了四年级学生所需要掌握的数学知识点,包括:素数与合数、倍数与因数、分数的概念和运算、简便计算法和长方形面积。
教材中的例题和练习题既涉及了基本的计算,又涉及到了实际生活中的应用问题,能够帮助学生更好地理解和运用数学知识。
三、教学方法
本教材的教学方法非常多样化,既有课堂讲解,又有小组探究和实践活动。
同时,教材设计了丰富的练习题,让学生通过练
习来巩固和提高数学能力。
教材还提供了大量的教学资源和辅助资料供教师和家长使用,方便了教学和家庭作业的进行。
综上所述,人教版四年级下册数学教材是一本贴近生活、实用性强的教材。
教材的编排结构清晰、教学内容丰富、教学方法多样化,能够帮助学生全面地掌握数学知识和技能。
四年级数学教研组解读教材说课稿2018.5.3我们四年级数学教研组的老师,根据课标中四大板块:数与代数,图形与几何,统计与概率,综合与实践,将四年级下册教材进行了分类整理。
在这一册的教材当中属于数与代数的单元有:四则运算、运算定律、小数的意义和性质与小数的加法和减法;。
属于图形与几何的单元有:观察物体、三角形和图形的运动;属于统计与概率的单元有:平均数与条形统计图。
属于综合与实践的单元有:营养午餐和数学广角鸡兔同笼。
通过研读新课标,我们不难发现其中有一些词语总是不断重复出现,这些词语有:“了解”、“掌握”、“理解”、“运用”、“经历”、“体验”、“探索”等。
这都是一些表示行为的动词,大家知道,弄清楚每个行为动词的意义及相互间的关系是达成教学目的的关键,例如“了解”和“理解”重在知。
“掌握”和“运用”重在用。
虽一脉相承,但各有侧重。
了解指对所学知识有初步认识,能够正确,复述、再现、辨认或直接使用。
理解比了解在结果上更进一步,掌握是运用的基础,运用是掌握的发挥。
正确理解了这些目标动词,我们就一起来学习每个知识点的教学目标,从而实现教育学的统一吧!下面有请孙玲玲老师针对数与代数这一板块进行汇报!一、数与代数数与代数在第二学段应该包括数的认识、数的运算、式与方程、正反比例和探索规律5个知识体系,而四年级下册教材在这一板块中主要有两类知识体系:数的认识和数的运算。
在数的认识中,四下的知识点有这样几点,大家请看屏幕:【内容】小数的意义和性质1、小数的意义和读写法。
2、小数的性质和大小比较。
3、小数点移动引起小数大小的变化。
4、小数与单位换算。
5、小数的近似数。
老师们应该了解在第一学段学生就已经学习过有关小数的知识,为什么在第二学段还要学习小数的相关知识呢?这是因为课标在不同学段有着不同的要求和目标:在第一学段,只要求孩子能结合具体情境初步认识小数,还能比较两个一位小数的大小,而在第二学段,则要求结合具体情境理解小数的意义,能比较小数的大小,请注意在这里已经不再限定小数的位数了。
下面我们来看看每个知识点所要达到的目标:【目标】1、理解小数的意义,认识小数的计数单位,会读、写小数。
2、掌握小数的性质,会比较小数的大小。
3、掌握小数点移动引起小数大小变化的规律。
4、会进行小数和十进复名数的相互改写。
5、能够根据要求会用“四舍五入法”保留一定的小数位数,求出小数的近似数,并能把较大的数改写成用“万”和“亿”作单位的小数。
我们再来看看数与代数中第二个知识系统数的运算中的知识点有这样几点,请看屏幕:1、四则运算的意义和各部分间的关系;2、四则混合运算的顺序;3、解决问题;4、加法运算定律;5、连减的简便运算;6、乘法运算定律;7、小数的加法和减法;在这里一、二学段又一次同时涉及到了四则运算这一内容,当然也存在着不同的目标和要求:第一学段是结合具体情境体会整数四则运算的意义,请大家注意两个关键词:一个是体会,一个是整数,而到了第二学段的四年级下册已经变为理解四则运算的意义,并且小数已经参与加减的运算中了。
四则运算的意义和各部分间的关系;教学目标:结合具体情境理解,加减乘除,四则运算的意义,掌握四则运算各部分间的关系,对四则运算知识进行了系统的概括和总结在具体运算和解决问题的过程中体会嘉鱼剪成语除的互逆关系。
四则混合运算的顺序;教学目标:认识中括号掌握四则混合运算的顺序,能进行简单的四则混合运算在这里简单的四则混合运算是以两部为主,不超过三步。
通过教学实践我们还发现指导学生对混合运算的正确书写也是这一知识点的重要目标。
解决问题:教学目标,让学生经历解决实际问题的过程,学会用四则混合运算知识解决一些实际问题感受解决问题的一些策略和方法。
加法运算定律,教学目标:1、通过尝试解决实际问题,观察、比较、发现并概括加法交换律和加法结合律初步学习,2、用加法运算定律进行简便计算和解决实际问题培养简便计算意识提高解决实际问题的能力。
3通过观察算式并归纳抽象运算定律发展学生的观察概括能力和语言表达能力。
4使学生能够结合具体的情况灵活选择合理的算法。
连减的简便运算教学目标为理解并掌握减法的运算性质会比较各种方法的特点思考。
思考它们的适用范围,灵活,选择合理的算法。
第6个知识点:乘法运算定律教学目标:1、让学生通过计算、观察、交流、归纳等数学活动发现并理解乘法交换律、结合律和分配律。
2、在探索规律的过程中,发展学生比较、分析、抽象和概括能力,增强用符号表示数学规律的意识。
3、能根据数据特征,合理而正确运用乘法运算定律使计算简便。
4、进一步体会数学与生活的联系,获得发现数学规律的愉悦感和成功感,增强学习数学的兴趣和自信。
第7个知识点:小数的加法和减法教学目标:1、在具体情境中引导学生自主探索小数加、减法的计算方法,理解计算的算理,掌握一般算法,并能正确地进行加、减及混合运算。
2、使学生经历计算、比较、归纳、推理等活动,理解整数运算定律对于小数同样适用,并会运用运算定律进行一些小数的简便计算,进一步发展学生的数感,增强计算的灵活性。
3、使学生体会小数加、减运算在生活、学习中的广泛应用,进一步体验数学与生活的联系,感受学习数学的意义价值,增强学习数学的信心。
二、图形与几何观察物体一、教学内容与知识点。
1、从不同位置观察一个用正方体搭成的几何组合体的形状。
2、从同一位置观察用正方体搭成的三个几何体的形状。
二、教学目标1、能辨认从不同位置观察到的几何组合体的形状。
2、认识到从同一位置观察不同的物体,看到的形状可能相同也可能不同。
3、发展学生的空间观念,培养学生的观察能力和空间想象能力。
三角形教学内容与知识点1、三角形的特性(1)概括特征,了解各部分名称和含义,会用字母表示。
(2)了解稳定性及其应用。
(3)知道两点间的距离。
(4)探索并发现三角形任意两边之和大于第三边。
2、三角形的分类给三角形分类,辨识和区别各类三角形。
3、三角形的内角和(1)探索并发现三角形内角和是180度。
(2)探索四边形内角和是360度。
教学目标1、通过观察、操作和实验探索等活动,学生认识三角形的特性,知道三角形任意两边的和大于第三边。
2、通过分类、操作活动,使学生认识锐角三角形、直角三角形、钝角三角形和等腰三角形、等边三角形,知道这些三角形的特点并能辨认和识别。
3、通过画、量、拆、分等操作活动。
使学生经历探究活动,发现三角形内角和是180度,并在发现、提出、分析和解决问题的过程中,在边数增加变化中感悟数学研究方法,发现多边形的内角和,渗透合情推理。
图形与运动教学内容与知识点1、轴对称(1)轴对称和轴对称图形的性质。
(2)根据对称轴补全轴对称图形。
2、平移(1)画出平移后的图形。
(2)利用平移知识解决问题。
教学目标1、在观察、操作等活动中,使学生进一步认识轴对称图形及其对称轴,体会轴对称图形的特征和性质,并能在方格纸上补全一个轴对称图形的另一半。
2、会在方格纸上画出一个简单图形,沿水平方向、竖直方向平移后的图形,感受平移运动的特点,发展空间观念。
三、统计与概率第八章平均数与条形统计图一、知识点1 介绍平均数的概念及求平均数的方法2 了解不同形式的复式条形统计图3 根据统计表及统计图进行简单的数据分析,作出合理的推断二教学目标1. 体会平均数的作用,能计算平均数,能用自己的语言解释其实际意义。
2 认识复式条形统计图,了解复式条形统计图的特点,能根据收集的数据在提供的样图中完成相应的复式条形图。
3 能根据复式条形统计图提出并回答简单的问题,并进行简单的类推分析。
4 感受数学知识对人们生活的指导作用,感受数学知识的现实性,体会数学在生活中的应用价值。
三教法与学法平均数是一个重要的刻画数据集中趋势的统计量,既可以用来反映一组数据的一般情况,也可以用它进行不同组数据的比较,从而看出组与组之间的差别。
在日常生活中经常用到平均速度,平均身高,平均产量,平均成绩等。
在教学平均数时要突出平均数的意义。
在此之前,学生已经理解了平均分及除法运单的含义,平均数的概念与平均分的意义不完全一样。
如把12块糖平均分给3个孩子,平均每人分几块,这个4块是每个孩子实际分得的块数,如果说3个孩子一共有12块糖,平均每个孩子有4块,这个4块就是平均数,因为不一定每个孩子都是4块糖。
教学例1时,通过求一个小组四个学生收集旧矿泉水瓶的平均数量,让学生借助平均分的意义理解平均数不是指每个学生实际收集到的矿泉水瓶数量,而是指假设四个学生收集到的瓶子同样多,从而算出平均每人收集到多少个,使学生在学习平均数计算方法的过程中,体会到平均数与以前学习的平均分是不样的。
放手让学生自主探索求平均数的方法,可以用移多补少的方式使学生直观理解什么是平均数,再利用平均分的意义,使学生进一步明白:求几个数据的平均数,就相当于把这些数据的总和平均分成几份,由此总结出求平均数的一般方法:总和÷份数二平均数。
实现从直观到抽象的过渡。
教学例2时,通过用两队的平均成绩进行比较,使学生认识到:在人数不等的情况下,用平均数表示各队的成绩更合适,进一步体会平均数的意义。
使学生逐步体会到:平均数是刻画一组数据的集中趋势的统计量,既可以描述一组数据的总体情况,也可以作为不同组数据比较的一个指标。
如,我们平时测试老师需要算出平均成绩,期末考试我们需要各自算出每个班的平均成绩,再进行比较。
3.注重体会统计的意义和作用教学时,还应注意让学生体会统计的意义和作用,初步学会利用统计结果进行合理的判断、预测和决策。
能初步理解统计在实际生活中的作用。
例如在教学复式条形统计图时,让学生通过观察发现该地区近年来人口不断增加,随着经济的发展,乡村人口不断转为城镇人口,因而乡村人口不断减少,城镇人口不断增加,让学生经历运用数据进行推断的思考过程,体会统计对于事物发展趋势的判断作用。
教学例3时,先复习复式统计表和单式条形统计图,在此基础上让学生把两个单式条形统计图合并,从而形成一种新的统计图即复式条形统计图。
突出复式条形统计图便于直观比较两类事物的特点,引导学生画出复式条形图后,马要求学生对复式条形图与单式条形图进行对比,从而发现二者的区别,凸显复式条形统计图便于比较这一优势。
可以提问:哪年城乡人口相差的数量最大?哪年最小?这类问题,单式条形图来比较不方便。
加深对复式条形图特点的认识。
同时还呈现纵向及横向复式条形图,让学生认识到只是形式不同,本质上是相同的。
四、综合与实践我为大家解说新课标第四部分的内容:综合与实践综合:指将数与代数、图形与几何、统计与概率等知识相融合。
综合运用学生的数学思想、方法、知识、技能来解决数学问题。
实践:更强调的是让学生自主探究、小组合作、讨论、交流等活动,给学生去做数学、学数学、理解数学的机会。