消防图纸的一些规范
- 格式:doc
- 大小:20.50 KB
- 文档页数:5
12S4-消防工程图纸-规范手册1. 简介本规范手册旨在指导消防工程图纸的编制,确保消防工程的设计与施工符合相关法律法规和标准要求。
通过遵循本手册的规范,可以提高消防工程的质量和安全性,减少事故发生的风险。
2. 规范要求2.1 图纸编制要求- 消防工程图纸应准确地反映设计方案,包括消防设备、疏散通道、消防水源等内容。
- 图纸应符合国家相关标准和规范的要求,如《建筑设计防火规范》等。
- 图纸上的文字、图例、符号等应清晰可辨,方便施工人员理解和执行。
2.2 图纸内容要求- 消防工程图纸应包括建筑平面图、消防设备布置图、疏散通道示意图等内容。
- 建筑平面图应标注消防设备的位置和数量,确保灭火设备的合理布置。
- 消防设备布置图应详细标注各类消防设备的具体型号、规格和安装方式。
- 疏散通道示意图应清晰标注疏散通道的位置、宽度和出口等信息。
2.3 图纸审查要求- 消防工程图纸应按照相关流程进行审查,确保符合法律法规和标准要求。
- 审查过程中应注意图纸的完整性、准确性和合理性,及时发现并修正存在的问题。
3. 编制流程3.1 方案设计阶段- 制定消防工程设计方案,包括消防设备的选择、布置和疏散通道的规划等。
- 编制初步消防工程图纸,包括建筑平面图、消防设备布置图等。
3.2 施工图设计阶段- 在方案设计阶段的基础上,完善消防工程图纸,包括疏散通道示意图、消防水源图等。
- 确保图纸上的各项信息准确、完整,并符合相关标准和规范要求。
3.3 图纸审查阶段- 提交消防工程图纸进行审查,包括相关部门的审核和审批流程。
- 根据审查结果,及时修改和完善图纸,使其符合审查要求。
4. 监督和检查4.1 施工过程监督- 按照消防工程图纸进行施工,确保消防设备、疏散通道等按照设计要求进行安装。
- 定期进行现场检查,发现问题及时整改,确保施工质量和施工安全。
4.2 竣工验收检查- 进行消防工程的竣工验收,检查消防工程的质量和符合性。
- 根据验收结果,及时处理发现的问题,并进行必要的整改和修复。
消防图纸设计规范在消防工程设计方面,消防图纸的设计至关重要,它不仅仅是图纸的制作,更是一项重要的消防安全措施。
消防图纸的设计规范包括了消防设施的位置、数量、尺寸、安装方式、使用说明等各个方面内容。
本文将结合规范解释消防图纸设计的规范要求。
设计流程消防图纸的设计是消防工程设计的重要内容之一,而设计思路则是关键。
设计方案应结合建筑物的使用特点、火灾危险等级、居住人数、建筑结构、灭火设备等多方面因素进行考虑。
首先,需要确定建筑物内的消防设施种类和数量。
如水源、水泵、消火栓、喷淋系统、烟气排烟系统、自动灭火系统等消防设施,以及明确分别在哪些位置安装,成为下一步进展的依据。
其次,需要进行 CAD 设计,画出消防图纸。
在消防图纸设计中,应用程序应根据实际情况进行精准测量并对结果进行确认,确定设计的准确性,以确保消防图纸可以准确清晰地展示消防设施的位置、数量、尺寸、安装方式等信息。
设计规范消防图纸的设计规范是指在满足消防安全要求的前提下,规范图纸制作过程、测算尺寸、标注图例等。
根据《消防工程设计规范》,设计的消防图纸应符合以下规范:1.消防图纸应包括消防给水系统、室内消火栓系统、楼梯间、走廊及各房间内疏散及灭火器材的放置位置,以及安全疏散及应急照明系统的位置等。
2.消防图纸应符合现行国家标准的规定。
图纸上应清晰标明消防安全设施的位置、设施名称、规格、型号、数量等要素。
3.图纸中室内水泵、喷淋系统宜有黑线和红线分别标注,便于施工单位张贴作业指导图。
4.在消防图纸中,消防铁管的道路应图示清楚,同时消火栓的位置也应图示清晰,每一个消火栓的标高也需分别标明。
5.在消防图纸制作时,应先绘制消防给水系统图纸,然后再将水源引至室内消火栓和喷淋系统。
如有自动灭火设备,还需将自动灭火设备设施具体位置等信息进行绘制。
6.消防图纸中设施间距离,管径、施工孔洞等均应符合国家标准要求,图纸中若有必要缩小间距以适应实际情况,需按照《消防工程设计规范》中的尺寸规范绘制。
郑州装饰图纸消防审查规范近年来,随着经济的发展和城市建设的不断推进,中小型商铺和民居装修呈现出了蓬勃的发展势头。
然而,对于这些新装修的商铺和民居来说,首先需要进行一系列的审批手续,其中重要的一项即为装饰图纸消防审查。
而对于郑州的装饰图纸消防审查规范来说,我们需要了解它的基本内容和标准要求。
一、审查范围首先来讲,郑州的装饰图纸消防审查需要重点考虑的范围包括:消防设计、消防施工图、消防设施、装饰装修、室外广告牌、安全疏散、消防安全管理等。
这些范围均需要依照国家和市级相关法律法规以及相关标准进行合规审查,以确保施工工程的规范化、安全化和科学化。
二、审查标准除了以上述范围为重点,郑州的装饰图纸消防审查还需要考虑一系列的标准要求。
其中包括消防分区、消防通道、消防水源、报警设备、防烟排烟、消防栓、灭火器等消防设施的要求;人员疏散逃生通道、疏散措施等安全疏散的要求;以及室内、室外广告牌的安装标准、电器设备的选购和安装标准等。
只有依据这些标准进行合规审查,才能避免因消防安全方面的疏漏而产生的事故隐患。
三、审查程序如何进行装饰图纸消防审查呢?在这个方面,郑州也提出了一套详细的审查程序。
首先,装修业主需要向当地消防部门递交相关的装修材料,如建筑结构图纸、消防设施图纸等。
然后,消防部门将根据材料的内容和质量进行审查,如发现问题需更换材料,则要通知业主,并在业主更换新材料后重启审查程序。
最终,待所有审查工作完成后,业主可获得合格的消防验收证书和符合标准的装饰图纸。
总之,在当今社会中,保护消防安全的重要性也越来越受到广泛的重视。
在进行装修之前,了解郑州的装饰图纸消防审查规范及其审查范围、标准要求和审查程序,对于商铺和民居业主来说,也应该是相当重要的事情。
只有按照相关规范进行合规审查,才能够确保日后的使用过程中消防安全得以得到有效的保障。
消防图纸的一些规:消防蓝图需要的一些图:1、设计说明2、原示平面图3、平面布置图(轴线和装修层的原示竣工图的轴线必须一至)4、隔断尺寸图5、地面铺装图6、电气系统图7、电气说明图8、天花布置图9、空调布置(整层装修时需要空调布置图,局部不需要)10、强电布置图11、弱电布置图12、消防烟感布置图13、应急照明及安全出口示意图14、消防疏散布置图15、消防自然排烟图(不符合自然排烟的应有消防机械排烟图)16、消防喷淋布置图做消防图纸的一些规:1、办公室的消防通道为1.5M、1.6M、1.8M2、室每个门的尺寸不允许小于900M3、中控室的最小面积是6㎡4、轴号标注要求:1)横向为阿拉伯数字2)综向为英文字母(注英文字母“I”T和“O”不可作为)。
5、指北针(原始平面图和平面布置图上放,其他图纸无需放)6、喷淋、烟感的图纸不可以出现在同一图纸里。
7、里面需要有两个喷淋之间的距离,并标出管径,喷淋的最大保护半径1.8M,两个喷淋之间的最大距离不能大于3.4M,最小距离不能小于2.4M8、综合天花图,综合天花图包括:顶面造型图、喷淋点位图、烟感点位图、风口图、如有广播、也需增加广播位置图(注:风口图必须跟烟感之间距1.5M9、装修区域必须有两个逃生出口,室房间面积超过50㎡必须两个门,(主入口门可向里开,但消防门必须向外开。
并保证个门之间的距离不小于5M10、可燃气体探测器设计5M,现场有阀门。
11、装修场所采用的是自然排烟时,如有的房间不能开启外窗时,其房间的隔断可做不到顶的隔断,距顶的距离是450mm。
可开启窗户的面积必须是该装修场所建筑面积的2%。
12、装修场所的隔断都到顶的时,每个房子房间根据需要要设计烟感或温感等。
13、设计安全出口时,从室任何一点儿到最近安全出口的直线距离不宜大于30m.14、工程设置有旅店、病房、员工宿舍时,不得设置在地下二层及以下层。
15、消火栓的间距不应大于50m。
灭火器的保护距离应小于30m。
关于消防报审图纸标准条款一、装饰图纸要求1、平面图纸要有轴线号和尺寸标注,建筑指北针标识。
按照比例出图如1:100,1:150或1:200。
2、如果装修区域为建筑物某层的一部分,必须提供含装修范围内整层建筑的平面布置图,并圈出装修区域的范围。
3、在消防设计专篇中必须写出装修设计说明,明确所用的防火建筑材料等级。
4、所需提供的图纸:①装修设计说明②平面布置图③天花布置图④综合天花图⑤地面铺装图⑥含重要防火材料的立面图⑦防火分区平面图⑧材料做法表二、电气专业图纸要求1、电气设计和施工总说明2、装修范围内的配电系统图3、照明配电平面图4、插座配电平面图5、空调配电平面图6、消防烟感报警平面图7、消防广播报警平面图三、空调专业图纸要求1、空调风管平面图2、空调水管平面图3、消防排烟平面图4、消防喷淋平面图5、消防喷淋系统图(如系统改动了出此图)6、空调和消防设计说明特别说明:如属于消防报审图纸,必须用A4纸写消防设计专篇(包含各个专业)。
在各专业图纸设计中应严格注意以下事项:1、消防应急照明必须采用耐火导线,独立房间必须考虑应急电源。
2、疏散指示灯必须按规范要求合理布置。
3、烟感布置按照《火灾自动报警系统设计规范》的条文执行。
4、喷淋布置按照《自动喷水灭火系统设计规范》GB50084-2001(2005版)5、喷淋平面图必须标注配管管径,标注喷淋头之间的尺寸,末端喷淋头要标注距墙体的尺寸,按照规范的火灾危险等级布置喷淋头的间距尺寸。
6、公共走廊和较大面积的开敞办公区要考虑消防广播的设置。
7、装修的区域要考虑按照建筑物的类别执行《建规》还是《高规》以下是消防报审图纸需要用到的规范版本(最新版本),一定不要使用作废的国家规范版本。
一、《火灾自动报警系统设计规范》GB50116-98二、《自动喷水灭火系统设计规范》GB50084-2001(2005版)三、《民用建筑电气设计规范》JGJ16-2008四、《建筑设计防火规范》GB50016-2006五、《高层民用建筑设计防火规范》GB50045-95(2005版)※烦请院里负责人把我写的要求发给各审图的公司,希望按照此要求来做。
厂区消防图纸设计规范消防图纸设计是厂区安全生产中重要的一个环节。
因此,制定一套符合规范的消防图纸设计方案,成为保障厂区安全生产的关键。
下面,本文将深入探讨厂区消防图纸设计规范的相关内容。
一、消防图纸设计的基本要求1.图纸的完备性消防图纸设计应当具有完备的内容,其中包括厂区各个区域的细节图纸、消防设备和设施的分布、安装方法等详细信息。
2.符合相关标准和规范消防图纸的设计需要遵循国家和地方有关消防法律、法规、标准和规范。
如《建筑设计防火规范》、《工厂设计防火规范》、《厂房消防设施设计标准》等。
3.细节的准确性厂区消防图纸设计中应注重细节的准确性,使所有的设计都符合现实场景和实际需要,并且确保消防设备的稳定性和使用性。
4.适应用户需求在消防图纸设计的过程中,应充分考虑用户的实际需求,根据实际情况,在设计过程中引入先进技术和适当的优化设计措施。
二、消防图纸设计的注意事项1.消防设备的分布合理布置消防设备是防范火灾的重要措施。
在消防图纸的设计过程中,应考虑科学合理布置消防设备的位置,使消防设施能够覆盖厂区内所有区域。
2.设备颜色和标识消防图纸中每一种设备应该具有独具特色的颜色和标识,以便使用者能够更容易地辨认和使用这些设备。
3.工程设计方案在消防图纸设计的过程中应考虑项目质量、施工工艺、造价和管理等方面的问题。
消防图纸应该制定完备的工程设计方案。
4.消防图纸设计的创新性在消防图纸设计的过程中,可以增加一些根据实际情况出现的先进技术和新的设施,创新性的设计能够发挥优秀的作用。
三、消防图纸设计中的技术要求1.消防设备的选择和指标在厂区消防图纸的设计过程中,应符合国家标准要求,严格按照消防设备的指标进行选择,达到标准要求。
2.文字说明针对一些消防图纸具体的技术要求,应当充分使用文字说明来对其进行具体解释,提高消防图纸的易读性和易懂性。
3.标准的符号和比例在制定消防图纸时,应该使用标准的符号和比例,语言和图例的表达具有一定的统一性,以增强消防图纸的可读性和通用性。
建筑专业施工图设计审查技术问答(消防设计部分)1.《高层民用建筑防火规范》(GB50045—95)(以下简称:“高规”)第5.2。
3条规定,防火墙上若必须开门应设置能自行关闭的甲级防火门窗(耐火极限1。
2h),而第5.4.4条则明确若采用防火卷帘门分隔,则必须满足耐火极限不低于3。
0h的背火温升的要求。
为何对防火门和防火卷帘的耐火极限时间规定相差这么远?答:《高规》第5。
2。
3条规定,防火墙上不应开设门、窗、洞口,当防火墙上必须开设门,应设置能自行关闭的甲级防火门,其耐火极限应为1.2h。
因为防火墙上所开设的门仅为局部,而在《高规》第5。
4.4条中当用防火卷帘替代防火墙时,供作防火分隔,该耐火极限的要求应提高,要达到防火墙的耐火极限不低于3.00h,采用包括背火面温升作耐火极限判定条件要求,即《高规》第3。
0。
2条表3.0。
2中以防火墙具有不低于不燃烧3。
00h耐火极限要求。
2.《高规》第4.1.5A条规定,歌舞厅、卡拉OK厅、夜总会、录像厅、放映厅、桑拿浴室等应设置在高层建筑的一、二、三层,设置在其他楼层则要采取第4。
1.5条A。
1款至第4.1。
5条A。
6款等限制措施,那么餐厅、宴会厅、会议室等人数众多的房间是否要作这些限制?答:如餐厅、宴会厅、会议室等内兼有歌舞、卡拉OK功能的集中的公共场所,则亦应按《高规》第4.1。
5条规定执行。
3。
《高规》第6。
1.1条作了较重大的调整,那么现在在继续按江苏省公安厅消防局苏公消(2003)63号文的一些措施来解决高层建筑只有一个安全出口的问题是否继续有效?答:《高规》第6。
1.1条及第6.1.1。
1款至第6。
1。
1.3款均作为强制性条文执行。
而苏公消2003[63]文中规定的措施,它不是国家规范,在新修订的《高规》第6.1.1条的规定中已包含了苏公消2003[63]号文中的规定内容.4。
《高规》第6。
1.1。
2条规定:十八层以下的单元式住宅只有一个安全出口时,户门应设甲级防火门,但在《高规》第6。
消防图纸设计说明一、工程概述本消防图纸设计旨在为_____项目提供全面、有效的消防安全保障。
该项目位于_____,总建筑面积为_____平方米,建筑高度为_____米,主要功能包括_____等。
二、设计依据1、《建筑设计防火规范》(GB 50016-2014)(2018 年版)2、《火灾自动报警系统设计规范》(GB 50116-2013)3、《消防给水及消火栓系统技术规范》(GB 50974-2014)4、《自动喷水灭火系统设计规范》(GB 50084-2017)5、《建筑防烟排烟系统技术标准》(GB 51251-2017)6、国家和地方现行的其他相关消防法规、标准和规范三、消防设施设置1、火灾自动报警系统在建筑物的各个区域,包括但不限于公共区域、设备用房、办公区域等,设置感烟探测器、感温探测器。
在主要通道、楼梯间等设置手动火灾报警按钮和消防警铃。
消防控制中心设置火灾报警控制器、消防联动控制器等设备,实现对火灾的监测、报警和控制。
2、消防给水系统室外设置环状消防给水管网,管径为_____,由市政给水管网直接供水。
室内设置消火栓系统和自动喷水灭火系统。
消火栓系统竖向分为_____个分区,保证每个分区的消火栓栓口压力不超过_____MPa。
自动喷水灭火系统根据建筑物的使用功能和危险等级,选用_____系统。
消防水池储存室内消火栓系统和自动喷水灭火系统的用水量,有效容积为_____立方米。
消防水池设置在_____,并采取有效的防水、防渗漏措施。
3、消火栓系统室内消火栓布置保证同层任何部位有两个消火栓的水枪充实水柱同时到达,水枪充实水柱长度不小于_____米。
消火栓箱内配备消火栓、水枪、水带、消防卷盘等设备,消火栓栓口直径为_____mm,水枪喷嘴口径为_____mm。
4、自动喷水灭火系统按照规范要求设置喷头,喷头类型包括直立型、下垂型、边墙型等。
报警阀组设置在便于操作和维护的位置,每个报警阀组控制的喷头数量不超过_____个。
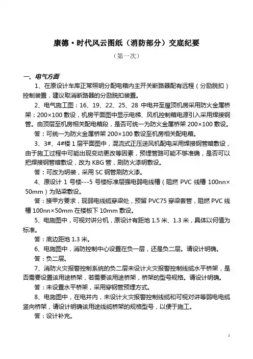
康德·时代风云图纸(消防部分)交底纪要(第一次)一、电气方面1、在原设计车库正常照明分配电箱内主开关断路器配有远程(分励脱扣)控制装置,建议取消断路器的分励脱扣装置。
2、电气施工图:16、19、22、25、28中电井至屋顶机房采用防火金属桥架:200×100敷设,机房平面图中显示电梯、风机控制箱电源引入采用焊接钢管。
由顶层至机房相关配电箱段,是否可统一为防火金属桥架200×100敷设。
答:可统一为防火金属桥架200×100敷设至机房相关配电箱。
3、3#、4#楼1层平面图中,混流式正压送风机配电采用焊接钢管暗敷设,由于施工过程中可能出现变动更改等因素,预埋管路可能不够准确,是否可以把焊接钢管暗敷设,改为KBG管,刷防火漆明敷设。
答:可改为明装,采用SC钢管刷防火漆。
4、原设计1号楼---5号楼标准层强电弱电线槽(阻燃PVC线槽100nn×50mm)为贴梁敷设。
答:接甲方要求,现弱电线缆穿梁处,预留PVC75穿梁套管,阻燃PVC线槽100nn×50mm在楼板下10mm敷设。
5、电施图中,可视对讲分机,原设计有距地1.5米、1.3米,具体以何值为标准。
答:底边距地1.3米。
6、电施图中,消防控制中心设置在负一层,还是负二层。
请设计明确。
答:负二层。
7、消防火灾报警控制系统的负二层未设计火灾报警控制线缆水平桥架,是否需要设置该用途桥架,若需要该用途桥架,桥架的型号规格。
请设计明确。
答:未设置水平桥架,采用穿钢管预埋方式。
8、电施图中,在电井内,未设计火灾报警控制线缆和可视对讲等弱电电缆竖向桥架,请设计明确该用途线缆桥架的规格型号,以便于施工。
答:设计补充。
二、给排水方面1、地下车库图号8,3号楼筒体集水坑压力排水管道走向不明确。
答:由电梯井直接进入集水坑。
2、电梯井道水井底排管道走向是否可以采用就近排入集水坑?答:可以就近排入集水坑。
3、接甲方要求,电梯井排水原设计采用DN150的PVC管敷设,现改为DN150的焊接钢管敷设。
消防报建图纸要求_规划设计报建图纸要求消防报建图纸是指用于消防规划和设计的图纸,它主要包括建筑物内外消防设施的布置、设备的安装位置、管道的走向、控制室和水泵房的布局等内容。
消防报建图纸是消防设计师根据相关法规和要求,结合建筑物的具体情况进行设计,并确保建筑物在发生火灾等突发事件时能够及时有效地进行灭火和疏散。
下面是消防报建图纸的主要要求和规范。
1.符合国家相关法律法规。
消防报建图纸必须符合国家相关的消防法律法规,如《建筑设计防火规范》、《建筑设计消防规范》等,确保设计符合法律要求。
2.明确消防设施的类型和位置。
消防报建图纸要详细标注建筑物内外的消防设施,如室内消防栓、灭火器、喷淋系统、疏散通道等的位置和数量,确保消防设施的布局满足实际需要。
3.合理设置消防通道和疏散楼梯。
消防报建图纸要合理设置消防通道和疏散楼梯,确保在发生火灾等紧急情况时,人员能够快速疏散到安全地带。
疏散通道应设在建筑物的易燃区域和人员密集区域附近,且宽度、高度等尺寸应符合规范要求。
5.标注消防隔离和防火墙。
消防报建图纸要明确消防隔离和防火墙的位置和尺寸,确保建筑物内部的防火分区和隔离措施符合要求。
6.完整清晰的图纸内容。
消防报建图纸要有完整、清晰、准确的图纸内容,包括建筑物平面图、立面图、剖面图等,图纸需要标注尺寸、位置、材料、设备取用接口等必要信息。
7.概念和分类图纸。
消防报建图纸需要包括概念图纸和分类图纸,概念图纸用于表达设计方案的基本概念和布局思路,分类图纸则用于具体表达消防设施和设备的分布和布置。
总之,消防报建图纸要符合相关法律法规的要求,合理布局和设置消防设施和通道,明确消防隔离和防火墙,图纸内容要完整、清晰、准确,并包括概念和分类图纸。
消防报建图纸是确保建筑物能够及时有效地进行灭火和疏散的重要文件,应严格按照相关规范进行设计和提交。
消防灭火系统图纸设计标准消防灭火系统图纸设计标准是根据国家相关法律法规,以及行业标准和规范,为确保消防设施建设的安全性和可靠性,制定的一系列技术要求和规定。
下面是消防灭火系统图纸设计标准的主要内容。
1. 设计依据:消防灭火系统图纸设计应根据国家相关法律法规、技术规范及有关要求进行,并经设计单位专业技术人员负责。
2. 综合布置图:消防灭火系统图纸应包括建筑平面布置图、剖面图和立面图,清晰表示消防设施的布置位置和空间结构。
3. 系统图:包括消防水系统、自动喷水灭火系统、喷雾灭火系统、气体灭火系统等。
应标明各消火栓、水泵、消防水池、喷头等设备的数量、布置、规格和性能要求。
4. 联动控制图:包括消防设备与火灾探测系统、报警系统、排烟系统等的联动控制关系。
应清晰标明各元器件、设备的型号、规格、安装位置和控制逻辑。
5. 排烟系统图:包括建筑物内各区域排烟道、排烟口等的布置位置、尺寸、规格和排烟风机的性能参数。
6. 防火门、防火卷帘、防火窗的布置图:标明各防火门、防火卷帘、防火窗的位置、尺寸、材质和防火性能等。
7. 火灾报警系统图:包括火灾探测器、火灾报警控制盘、声光报警器等的布置位置、型号、规格和安装要求。
8. 灭火器材图:包括手提式灭火器、灭火器柜、消防水枪等的布置位置、数量、型号、规格和安装要求。
9. 消防电气线路图:包括消防设备的供电线路、保护装置、控制线路等的布置位置、型号、规格和安装要求。
10. 系统机房图:如消防泵房、机电控制室等,应标明设备的布置位置、通风排烟方式、安全出口等。
11. 文本说明:图纸配有文字说明,包括系统的基本原理、技术要求、设备说明、验收标准等。
12. 图纸图面比例:图纸应采用适当比例,绘制清晰、准确,标明比例尺和图纸的编制单位、编制日期等。
综上所述,消防灭火系统图纸设计标准是确保消防设施建设安全可靠的重要保证。
设计单位应根据相关法律法规和行业标准,合理布局各消防设施及其联动关系,并标明设备的型号、规格、数量和安装要求,以保证消防系统的正常运行和有效灭火。
消防图纸的设计规范在建筑设计与施工的过程中,消防图纸的设计是至关重要的一环。
它不仅关系到建筑物在火灾发生时能否有效地进行疏散和灭火,更直接影响到人员的生命安全和财产保护。
消防图纸的设计需要遵循一系列严格的规范,以确保其准确性、完整性和可行性。
消防图纸设计的首要原则是清晰明确。
图纸应该能够让任何一个具备基本建筑知识的人都能看懂,明白建筑物的消防设施布局、疏散通道设置等关键信息。
这就要求设计师在绘制图纸时,使用规范的图例和符号,并且对这些图例和符号进行清晰的标注。
在消防图纸中,建筑平面图是基础。
它需要准确地展示建筑物的布局、尺寸、门窗位置等信息。
对于防火分区的划分,要在平面图上清晰地标示出来。
防火分区是将建筑物划分成若干个相对独立的区域,以阻止火灾在一定时间内蔓延。
每个防火分区都要有相应的防火分隔设施,如防火墙、防火门、防火卷帘等,这些设施的位置和规格都要在平面图中详细标注。
疏散通道的设计是消防图纸的重点之一。
疏散通道包括楼梯、走廊、安全出口等。
楼梯的数量、宽度、坡度等都要符合规范要求,以确保在紧急情况下人员能够快速、安全地疏散。
走廊的宽度要足够容纳人员通行,并且不能被障碍物堵塞。
安全出口的位置要明显,标识要醒目,并且要保证在火灾发生时能够正常开启。
在图纸上,疏散通道要以特定的颜色或线条进行标识,以便于区分和识别。
消防设施的布置也是消防图纸不可或缺的内容。
消火栓、自动喷水灭火系统、火灾自动报警系统等的位置和数量都要经过精心设计和计算。
消火栓的布置要保证在建筑物的任何一个位置都能有两支水枪的充实水柱同时到达。
自动喷水灭火系统的喷头布置要根据建筑物的用途、面积、高度等因素进行合理安排,确保能够有效地扑灭火灾。
火灾自动报警系统的探测器要安装在火灾容易发生和蔓延的部位,如厨房、配电室等。
对于高层建筑,消防图纸还需要考虑防烟排烟系统的设计。
防烟楼梯间、前室、合用前室等部位要设置有效的防烟设施,如正压送风系统。
消防给水及消火栓系统技术规范图示15S909编制说明 (6)术语 (8)高压消防给水系统 (8)临时高压消防给水系统 (10)静水压力与动水压力 (12)基本参数 (13)民用建筑室外消火栓设计流量的确定 (14)单座建筑界定原则示意 (17)建筑物室内消火栓设计流量 (18)地下建筑界定原则示意 (21)多层综合楼消防水量计算 (23)建筑物室内消火栓折减流量 (23)消防给水用水量的计算 (25)消防水源 (27)消防水源保障措施 (28)两路消防供水市政管网要求 (29)消防水池有效容积计算 (30)消防水池有效容积要求 (32)消防水池连续补水要求 (33)独立使用的两座(格)消防水池设置要求 (34)消防水池取水口 (36)生产消防合用水池吸水设计要求 (38)消防水池设计要求 (39)消防水池通气管设置要求 (42)高位消防水池示意图 (43)供水设施 (45)消防水泵性能要求 (46)消防水泵安装形式 (48)多台水泵并联后对压力影响 (49)轴流深井泵安装要求 (51)消防水泵流量与压力测试装置 (53)消防水泵吸水要求 (55)消防水泵吸水管、出水管设置 (56)消防水泵直接吸水 (59)消防水泵吸水管设置过滤器 (61)防止消防水泵低流量空转过热措施 (61)高位水箱有效容积的确定 (62)水箱设置位置 (64)水箱间或者水温不低于5℃的措施 (65)高位水箱最低水位设置 (66)稳压泵设计压力的确定 (68)气压罐有效容积要求 (71)多栋建筑水泵接合器设置 (72)高层建筑水泵接合器设置 (73)水泵接合器安装要求 (74)水泵接合器永久性标志铭牌样式 (76)消防水泵房净高要求 (76)消防水泵房降噪减振措施 (78)消防水泵房设置要求 (79)消防水泵房防水淹没技术措施 (81)给水形式 (82)室内外消火栓合用给水系统 (83)室外临时高压消防系统稳压措施 (84)可不设高位消防水箱系统 (85)消防供水系统保护的最大范围 (86)超高层及顶部临时高压系统 (88)消防系统分区供水条件 (89)消防水泵、转输水箱串联系统 (91)消防水泵直接串联系统 (92)减压阀分区系统 (93)减压水箱分区系统 (95)消火栓系统 (97)干式消防竖管 (98)干式消火栓系统 (99)室外消火栓设置 (100)消防软管卷盘、轻便消防水龙 (102)设备层及管道层消火栓设置 (104)停机坪出入口消火栓设置 (104)防火分区共用消火栓 (106)可使用一支消防水枪的场所 (107)楼梯间、休息平台消火栓设置 (108)试验消火栓室内布置 (109)室内消火栓布置距离 (110)消火栓直线距离布置图示 (112)栓口动压说明 (112)管网 (114)两种及以上水灭火系统环状给水管网 (114)消防给水系统的系统工作压力 (115)水锤消除措施设置 (120)减压阀流量检测装置 (122)消防排水 (123)消防电梯井排水设施设置要求 (123)专用排水设施设置 (124)水力计算 (127)管道压力计算 (127)操纵与操作 (129)自动启泵状态与手动启泵状态 (129)不应自动停泵 (130)消防水泵的自动启动操纵 (132)高压给水系统高位水池供水泵自动启泵 (134)转输泵的启动次序 (135)机械应急启泵装置 (136)消火栓按钮 (138)施工 (140)进场检验清单及检验要求 (140)消火栓箱安装要求 (142)架空管道的固定支架与防晃支架 (143)管道防晃技术要求 (145)室内管道抗震保护技术要求 (147)试验压力中的系统工作压力 (149)编制说明1 编制根据本图集根据中华人民共与国住房与城乡建设部建质函[2013]86号“关于印发《2013年国家建筑标准设计编制工作计划》的通知”进行编制。
消防图纸的一些规范消防蓝图需要的一些图:1、设计说明2、原始平面图3、平面布置图(轴线和装修层的原始竣工图的轴线必须一致)4、隔断尺寸图5、地面铺装图6、电气系统图7、电气说明图8、天花布置图9、空调布置图(整层装修时需要空调布置图,局部不需要)10、强点布置图11、弱点布置图12、消防烟感布置图13、应急照明及安全出口示意图14、消防疏散布置图15、消防自然排烟图(不符合自然排烟的应有消防机械排烟图)16、消防喷淋布置图做消防图纸的一些规范:1、办公室的消防通道为1.5M、1.6M、1.8M2、室内每个门的尺寸布允许小于900M3、中控室的最小面积是6m²4、轴号标注要求:1)横向为阿拉伯数字2)纵向为英文字母(注:英文字母“I”“T”和“O”不能作为轴号标注)5、指北针(原始平面图和平面布置图上放,其他图纸无需放)6、喷淋、烟感的图纸不可以出现在同一张图纸里7、里面需要有两个喷淋之间的距离,并标出管径,喷淋的最大保护半径1.8M,来年广告喷淋之间的最大距离不能大于3.4M,最小距离不能小于2.4M8、综合天花图,包括:顶面造型图、喷淋点位图、烟感点位图、风口图,如有广播,也需增加广播位置图(注:风口必须跟烟感距离1.5M)9、装修区域必须有两个逃生出口,室内房间面积超过50m㎡必须两个门(注:主入口门可向里开,但消防门必须向外开。
并保证各个门之间的距离不小于5M)10、可燃气体探测器设计5M,现场有阀门11、装修场所采用的是自然排烟时,如有的房间不能开启外窗时,其房间的隔断可做不到顶的隔断,距顶的距离是450mm。
可开启窗户的面积必须是该装修场所建筑面积的2%12、装修场所的隔断都到顶的时候,每个房子房间根据需要设计烟感或温感等13、设计安全出口时,从室内任意一点儿到最近安全出口的直线距离不宜大于30m14、工程内设置有旅店、病房、员工宿舍时,不得设置在地下二层及以下层15、消火栓的间距不应大于50m。
消防图纸的设计规范在建筑领域,消防图纸的设计是至关重要的一环。
它不仅关系到建筑物在火灾发生时能否有效地进行防火、灭火和人员疏散,更直接影响到人们的生命财产安全。
消防图纸就如同建筑的“安全密码”,需要严格遵循一系列的设计规范,以确保其准确性和有效性。
消防图纸设计的首要规范是清晰明确。
图纸应当能够让消防人员在紧急情况下迅速理解建筑物的结构、布局以及消防设施的分布。
这包括建筑的平面图、剖面图、立面图等,每一个细节都必须精确无误。
例如,建筑物的出入口位置、楼梯间的分布、防火分区的划分等,都要在图纸上一目了然。
如果图纸模糊不清或者存在歧义,很可能会导致消防救援的延误,从而造成不可挽回的损失。
在绘制消防图纸时,比例尺的选择也是一项关键规范。
比例尺要适中,既能够展示建筑物的整体布局,又能清晰呈现消防设施的细节。
过大的比例尺可能导致图纸无法容纳所有必要信息,而过小的比例尺则会使细节难以辨认。
通常,对于一般规模的建筑物,1:100 或 1:200 的比例尺较为常见。
消防设施的标注是消防图纸设计中不可或缺的部分。
消火栓、灭火器、自动喷水灭火系统、烟雾探测器等设施的位置、型号和数量都要准确标注。
比如消火栓,不仅要标明其在建筑物中的具体位置,还要注明其供水方式、水压等参数。
灭火器的标注则要包括类型、适用火灾类型和分布范围。
对于自动喷水灭火系统,要画出喷头的布置、管道的走向以及控制阀门的位置。
疏散通道的设计和标注在消防图纸中占有重要地位。
疏散通道包括楼梯、走廊、安全出口等。
这些通道的宽度、长度、疏散距离等都必须符合相关规范要求。
楼梯的踏步尺寸、扶手高度,走廊的净宽,安全出口的宽度和开启方向等都要在图纸上清晰体现。
同时,还要标明疏散指示标志和应急照明的位置,以确保在火灾发生时人员能够快速、安全地疏散。
防火分区的划分是消防设计的重要内容之一。
防火分区是指采用防火分隔措施划分出的、能在一定时间内防止火灾向同一建筑的其余部分蔓延的局部区域。
消防图纸的一些规范:消防蓝图需要的一些图:1、设计说明2、原示平面图3、平面布置图(轴线和装修层的原示竣工图的轴线必须一至)4、隔断尺寸图5、地面铺装图6、电气系统图7、电气说明图8、天花布置图9、空调布置(整层装修时需要空调布置图,局部不需要)10、强电布置图11、弱电布置图12、消防烟感布置图13、应急照明及安全出口示意图14、消防疏散布置图15、消防自然排烟图(不符合自然排烟的应有消防机械排烟图)16、消防喷淋布置图做消防图纸的一些规范:1、办公室的消防通道为1.5M、1.6M、1.8M2、室内每个门的尺寸不允许小于900M3、中控室的最小面积是6㎡4、轴号标注要求:1)横向为阿拉伯数字2)综向为英文字母(注英文字母“I”T和“O”不可作为)。
5、指北针(原始平面图和平面布置图上放,其他图纸无需放)6、喷淋、烟感的图纸不可以出现在同一张图纸里。
7、里面需要有两个喷淋之间的距离,并标出管径,喷淋的最大保护半径1.8M,两个喷淋之间的最大距离不能大于3.4M,最小距离不能小于2.4M8、综合天花图,综合天花图包括:顶面造型图、喷淋点位图、烟感点位图、风口图、如有广播、也需增加广播位置图(注:风口图必须跟烟感之间距1.5M9、装修区域必须有两个逃生出口,室内房间面积超过50㎡必须两个门,(主入口门可向里开,但消防门必须向外开。
并保证个门之间的距离不小于5M10、可燃气体探测器设计5M,现场有阀门。
11、装修场所采用的是自然排烟时,如有的房间不能开启外窗时,其房间的隔断可做不到顶的隔断,距顶的距离是450mm。
可开启窗户的面积必须是该装修场所建筑面积的2%。
12、装修场所的隔断都到顶的时,每个房子房间根据需要要设计烟感或温感等。
13、设计安全出口时,从室内任何一点儿到最近安全出口的直线距离不宜大于30m.14、工程内设置有旅店、病房、员工宿舍时,不得设置在地下二层及以下层。
15、消火栓的间距不应大于50m。
消防图纸的一些规范:
消防蓝图需要的一些图:
1、设计说明
2、原示平面图
3、平面布置图(轴线和装修层的原示竣工图的轴线必须一至)
4、隔断尺寸图
5、地面铺装图
6、电气系统图
7、电气说明图
8、天花布置图
9、空调布置(整层装修时需要空调布置图,局部不需要)
10、强电布置图
11、弱电布置图
12、消防烟感布置图
13、应急照明及安全出口示意图
14、消防疏散布置图
15、消防自然排烟图(不符合自然排烟的应有消防机械排烟图)
16、消防喷淋布置图
做消防图纸的一些规范:
1、办公室的消防通道为1.5M、1.6M、1.8M
2、室内每个门的尺寸不允许小于900M
3、中控室的最小面积是6㎡
4、轴号标注要求:
1)横向为阿拉伯数字
2)综向为英文字母(注英文字母“I”T和“O”不可作为)。
5、指北针(原始平面图和平面布置图上放,其他图纸无需放)
6、喷淋、烟感的图纸不可以出现在同一张图纸里。
7、里面需要有两个喷淋之间的距离,并标出管径,喷淋的最大保护
半径1.8M,两个喷淋之间的最大距离不能大于3.4M,最小距离不能小于2.4M
8、综合天花图,综合天花图包括:顶面造型图、喷淋点位图、烟感
点位图、风口图、如有广播、也需增加广播位置图(注:风口图必须跟烟感之间距1.5M
9、装修区域必须有两个逃生出口,室内房间面积超过50㎡必须两
个门,(主入口门可向里开,但消防门必须向外开。
并保证个门之间的距离不小于5M
10、可燃气体探测器设计5M,现场有阀门。
11、装修场所采用的是自然排烟时,如有的房间不能开启外窗时,其
房间的隔断可做不到顶的隔断,距顶的距离是450mm。
可开启窗户的面积必须是该装修场所建筑面积的2%。
12、装修场所的隔断都到顶的时,每个房子房间根据需要要设计烟感
或温感等。
13、设计安全出口时,从室内任何一点儿到最近安全出口的直线距离
不宜大于30m.
14、工程内设置有旅店、病房、员工宿舍时,不得设置在地下二层及以下
层。
15、消火栓的间距不应大于50m。
灭火器的保护距离应小于30m。
一
般规定灭火器的保护距离,15-30m,其中手提式灭火器的保护距离为15-23m。
16、中托儿所、幼儿园的儿童用房和儿童游乐厅等儿童活动的场所不
应超过3层或设置在四层及四层以上楼层或地下、半地下建(室)内。
消防设计文件
消防设计文件应当按照以下顺序编排:
1、封面:项目名称、消防设计文件、设计单位、日期
2、扉页:设计单位法定代表人、技术总负责人、项目总负责人和各
专业负责人的姓名,并经上述人员签署或授权盖章。
3、设计说明:
一、工程概况
1、工程名称:
2、设计单位:
3、装修地点:
二、设计依据:
工程设计依据。
包括设计所执行的主要法规和所采用的主要标准(包括标准的名称、编号、年号和版本号)。
1、按业主认可布局方案及装饰报价。
2、建筑内部装修设计防火规范(GB50222-95)(2001年版)
3、高层民用建筑设计防火规范(GB50045-95)(2005年版)
4、国家与北京有关的政策法规、规范等。
三、设计总指标:
1、总建筑面积:
2、建筑高度:
3、建筑层数:
4、装修面积:
5、装修层数:
四、消防设计说明:
(工程原已设置(或新增)的主要消防设备、消防产品及有防火性能要求的建筑构件、建筑材料。
五、采用新技术情况:
六、设计审批时需要解决或确定的问题:
七、装修所用材料机燃烧性能等级:
装修各部位采用的装修材料燃烧性能等级,除用文字说明以外亦可用表格形式表达。
(注:报审蓝图每一张都盖有资质设计院的年度报审章,消防设计文件每一张都盖有资质设计院的年度报审章及公章)。