猪场常用抗生素分类及作用机制
- 格式:xlsx
- 大小:12.12 KB
- 文档页数:2
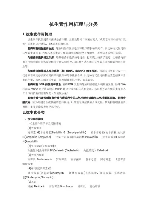
抗生素作用机理与分类1.抗生素作用机理抗生素等抗菌剂的抑菌或杀菌作用,主要是针对“细菌有而人(或其它高等动植物)没有”的机制进行杀伤,有5大类作用机理:阻碍细菌细胞壁的合成,导致细菌在低渗透压环境下膨胀破裂死亡,以这种方式作用的抗生素主要是β-内酰胺类抗生素。
哺乳动物的细胞没有细胞壁,不受这类药物的影响。
与细菌细胞膜相互作用,增强细菌细胞膜的通透性、打开膜上的离子通道,让细菌内部的有用物质漏出菌体或电解质平衡失调而死。
以这种方式作用的抗生素有多粘菌素和短杆菌肽等。
与细菌核糖体或其反应底物(如tRNA、mRNA)相互所用,抑制蛋白质的合成——这意味着细胞存活所必需的结构蛋白和酶不能被合成。
以这种方式作用的抗生素包括四环素类抗生素、大环内酯类抗生素、氨基糖苷类抗生素、氯霉素等。
阻碍细菌DNA的复制和转录,阻碍DNA复制将导致细菌细胞分裂繁殖受阻,阻碍DNA 转录成mRNA则导致后续的mRNA翻译合成蛋白的过程受阻。
以这种方式作用的主要是人工合成的抗菌剂喹诺酮类(如氧氟沙星)。
影响叶酸代谢抑制细菌叶酸代谢过程中的二氢叶酸合成酶和二氢叶酸还原酶,妨碍叶酸代谢。
因为叶酸是合成核酸的前体物质,叶酸缺乏导致核酸合成受阻,从而抑制细菌生长繁殖,主要是磺胺类和甲氧苄啶。
2.抗生素分类一、按化学结构分:(一)主要作用于革兰氏阳性菌(1)青霉素类青霉素G(卞青霉素)Penicillin G (Benzylpenicillin) 氨卞青霉素(安卞西林.安比西林)Ampicillin (Ampicine) 羟氨卞青霉素(阿莫西林)Amoxicillin 羧卞青霉素(卡比西林)Amoxicillin(2)头孢菌素(先锋霉素)类头孢氨卞(先锋霉素IV)Cefalexin (Cephalexin) 头孢羟氨卞Cefadroxil(3)大环内酯类红霉素Erythromycin 罗红霉素泰乐菌素替米考星阿奇霉素北里霉素螺旋霉素(4)林可胺(洁霉素)类林可霉素(洁霉素)Lincomycin 氯林可霉素(克林霉素. 氯洁霉素. 克林达霉素)Clindamycin(Clinimycin)(5)其它杆菌Bacitracin 新生霉素Novobiocin 那西肽恩拉霉素(二)主要作用于革兰氏阴性(1)氨基糖甘类链霉素Streptomycin 庆大霉素(艮他霉素)Gentamicin (Gentamycin) 新霉素Neomycin 卡那霉素Kanamycin 丁胺卡那霉素(阿米卡星)Amikacin 壮观霉素(大观霉素. 奇霉素. 奇放线菌素)Spectinomycin (Actinospectacin) 妥布霉素Tobramycin 核糖霉素(维他霉素. 维生霉素)Ribostamycin(Vistamycin) 安普霉素(2)多粘菌素类多粘菌素B Polymyxcin B 多粘菌素E(粘菌素. 抗敌素)Polymyxcin E (Colistin)(三)广谱抗生素(1)四环素类土霉素(氧四环素)Oxytetramycin(Oxytetracycline) 四环素Tetracline 金霉素(氯四环素)Aureomycin(Chlortetrcycline) 强力霉素(多西还素. 脱氧土霉素)Doxycycline (Deoxyoxytetracycline) 米诺环素(2)氯霉素类氯霉素(左霉素)Chloramphenicol (Chloromycetin) 甲枫霉素(硫霉素)Thiamphenicol 氟甲枫霉素(氟苯尼考)(Florfenicol)(四)主要作用于霉形体泰牧霉素(泰妙灵. 支原净)Tiamulin (Tiamutin) 泰乐菌素(泰农) Tylosin 北里霉素(柱晶白霉素. 吉他霉素)Kitasamycin (Leucomycin, Kitamycin)(五)合成抗菌药物(1)氟奎诺酮类诺氟沙星(氟派酸) Norfloxacin 培氟沙星(甲氟派酸) Pefloxacin 罗美沙星(洛美沙星) Lomefloxacin 氧氟沙星(氟秦酸. 奥复欣) Ofloxacin 环丙沙星(环丙氟派酸) Ciprofloxacin 恩诺沙星(乙基环丙沙星. 乙基环丙氟派酸) Enrofloxacin 沙拉沙星(福乐星) Sarafloxacin 达诺沙星(丹乐星. 达氟沙星. 单诺沙星) Danofloxacin 马波沙星(麻波沙星) Marbofloxacin二、按作用机理分:(一)、作用于细胞壁:ß内先胺类磷霉素类万古霉素(二)、作用于细胞膜:多粘菌素杆菌太制霉菌素(三)、作用于蛋白质合成:四环素类大环内酯类氯霉素类林可胺类氨基糖代类(四)、抑制DNA合成:奎诺酮类利福平甲硝唑夫喃类(五)、影响叶酸合成:磺胺类TMP三、按作用时机分:(一)、繁殖期杀菌剂:青霉素类头孢菌素类氟喹诺酮类(二)、静止期杀菌剂:多粘菌素氨基糖甘类氟喹诺酮类(三)、快效抑菌剂:四环素类氯霉素类大环内酯类林可胺类(四)、慢效抑菌剂:磺胺类。
一、《青霉素类药物》1、常用的品种:青霉素、氨苄青霉素(氨苄西林)、青霉素V、氯唑青霉素、阿莫西林。
2、药物的适应症:对葡萄球菌、链球菌病部分种类较好(氯唑青霉素、苯唑青霉素)。
对大肠杆菌、鸡白痢、绿脓杆菌病效果比庆大霉素和卡那霉素差。
青霉素V耐鸡胃中的酸性,与抗球虫药物配合使用,防治球虫发病后继发细菌病。
3、目前使用的效果抗金黄色葡萄球菌效果:氯唑青霉素〉苯唑青霉素〉阿莫西林〉青霉素;抗大肠杆菌、绿脓杆菌效果:羧苄青霉素〉阿莫西林〉青霉素。
4、使用剂量:阿莫西林预防量为100kg水加水5g,治疗量为100kg水加10g;阿莫西林+棒酸治疗量为100kg水加3-5g,连续使用4-5天。
氨苄西林预防量为1000kg水加100g,治疗量为150g。
5、药物的配伍阿莫西林可以与硫酸链霉素、庆大霉素、氯霉素及其它半合成青霉素搭配。
阿莫西林配合棒酸,可以使抗菌活性提高1000倍,配方比例为41。
阿莫西林配合磺胺增效剂(TMP),常用的比例为5:1,增强治疗大肠杆菌的疗效。
阿莫西林配合盐酸环丙沙星,增强抗大肠杆菌的效果。
此外,还有氨苄西林与盐酸环丙沙星(比例为3:1)、氨苄西林配合硫酸链霉素(比例为1:3)。
6、不能配合使用的药物(1)青霉素与四环素类抗生素配合使用,能使青霉素的作用减弱。
⑵青霉素与氯霉素配合使用,能使青霉素的作用减弱。
由于青霉素药物处于最强的对数期时,氯霉素则受到抑制,从而使青霉素作用减弱。
⑶青霉素不与土霉素、红霉素、万古霉素、卡那霉素、多粘菌素、放线菌素D、庆大霉素配合使用。
⑷青霉素不要与小苏打、维生素C、磺胺类钠盐、阿托品混合使用。
主要是因为酸、碱、氧化剂、重金属盐可以失效。
7、本类药物的残留时间:青霉素、氨苄青霉素2天,阿莫西林5天二、《头孢菌素类药物》1、常用的品种第一代头孢:头孢拉定、头孢唑啉(仅供注射)、头孢氨苄、头孢噻吩、头孢羟氨苄等。
第二代头孢:头孢孟多、头孢呋辛、头孢替安等。
青霉素、头孢菌素、氟苯尼考等猪场常备药物的使用为窄谱杀菌性抗生素,在细菌繁殖期起杀菌作用。
主要对青霉素敏感菌所致疾病的治疗。
其毒性小,内服仅有少量吸收,故不宜内服。
主要用于败血症、肺炎、肾炎、乳腺炎、子宫内膜炎等。
本药为猪丹毒药,也用于创伤感染、手术去势等伤口撒布。
可出现过敏反应,严重者可用肾上腺素进行抢救。
一、青霉素为窄谱杀菌性抗生素,在细菌繁殖期起杀菌作用。
主要对青霉素敏感菌所致疾病的治疗。
其毒性小,内服仅有少量吸收,故不宜内服。
主要用于败血症、肺炎、肾炎、乳腺炎、子宫内膜炎等。
本药为猪丹毒药,也用于创伤感染、手术去势等伤口撒布。
可出现过敏反应,严重者可用肾上腺素进行抢救。
1.青霉素G(青霉素钾、钠)。
常作为治疗革兰氏阴性和阳性球菌、革兰氏阳性杆菌、放线菌、螺旋体等感染的药。
对青霉素敏感的病原菌有链球菌、葡萄球菌、肺炎球菌、脑膜炎球菌、猪丹毒杆菌、化脓棒状杆菌、炭疽杆菌、破伤风梭菌、李氏杆菌、产气荚膜梭菌、等。
大多数革兰氏阴性杆菌对青霉素不敏感。
用法与用量:肌内注射,2万~3万∕kg体重,严重感染时可每4~6h/次。
不良反应:除局部刺激外,主要是过敏反应。
出现过敏反应时可静脉或肌内注射肾上腺素,0.2~1mg∕次,必要时可加用糖皮质激素和抗组胺药。
2.长效青霉素。
(1)注射用普鲁卡因青霉素(粉针):肌内注射1次量,猪2万~3万单位∕kg体重,1次∕日,连用2~3日。
;(2)注射用苄星青霉素(长效西林)肌内注射1次量,3万~4万单位次∕日,必要时3~5日重复1次。
3.氨苄青霉素(氨苄西林)。
为半合成耐酸(可内服)广谱青霉素。
为白色粉末。
对革兰氏阳性菌和革兰氏阴性菌均有效,与庆大霉素、卡那霉素、链霉素合用(因能作用于细菌胞壁使药物能渗透进入细菌内部产生药效)有协同抗菌作用。
但对耐青霉素的细菌无效。
本品对胃酸稳定,其钠盐内服吸收良好。
猪按10mg∕kg体重肌内注射,吸收迅速,13分钟血中达峰浓度12.06μg∕ml。
抗生素的种类和作用机理抗生素是一类可以抑制或杀死细菌生长繁殖的药物,被广泛应用于临床医学和兽医学领域。
抗生素的种类繁多,每种抗生素都有各自独特的作用机理。
本文将对常见的抗生素种类和它们的作用机理进行详细介绍。
1. β-内酰胺类抗生素β-内酰胺类抗生素是一类广谱抗生素,在临床上应用广泛。
这类抗生素通过抑制细菌的细胞壁合成来发挥作用。
其中最常见的代表药物是青霉素。
青霉素抑制了一种叫做“破坏横向连接酶”的酶活性,导致细菌细胞壁的生长和修复受阻,最终导致细菌死亡。
2. 氨基糖苷类抗生素氨基糖苷类抗生素一般用于治疗重症感染,尤其是对革兰阴性菌具有较好的疗效。
这类抗生素通过抑制细菌蛋白质合成来发挥作用,其特异性作用机理是与细菌的核糖体结合,干扰蛋白质合成。
举例来说,庆大霉素就是一种氨基糖苷类抗生素。
3. 四环素类抗生素四环素类抗生素广泛用于治疗病原菌引起的多种感染疾病,如呼吸道感染、尿路感染等。
四环素类抗生素的作用机理是通过与细菌的核糖体结合,阻碍蛋白质的合成。
但是,近年来由于细菌耐药性的增加,四环素类抗生素的临床应用受到限制。
4. 大环内酯类抗生素大环内酯类抗生素通常用于呼吸道和皮肤感染,能抑制革兰阳性菌的生长。
这类抗生素主要通过干扰细菌蛋白质合成来发挥作用,具体机理是与细菌核糖体结合,阻断肽链的延伸和释放。
常见的大环内酯类抗生素有红霉素和阿奇霉素。
5. 磺胺类抗生素磺胺类抗生素是一类广谱抗生素,主要用于治疗由革兰阳性和革兰阴性菌引起的感染。
这类抗生素通过抑制细菌的二氢叶酸合成,阻碍DNA和蛋白质的合成,进而抑制细菌生长和繁殖。
磺胺类抗生素中最常见的代表是磺胺甲恶唑。
通过上述的介绍,我们可以看出不同类别的抗生素有着不同的作用机理,这是由于不同抗生素作用于细菌不同的生物学部位或过程。
然而,抗生素并非万能药,过度和滥用抗生素会导致细菌的耐药性的增加,从而降低抗生素的疗效。
因此,正确的使用抗生素,严格遵守医生的处方和药物使用指导十分重要。
抗生素种类及作用和机制汇总抗生素是一种可以抵抗或杀死细菌的药物,它们在医学和兽医领域被广泛应用。
抗生素具有不同的作用机制,能够针对细菌的不同部位或过程进行干预,从而抑制细菌的生长和繁殖。
以下是一些常见的抗生素种类、作用和机制的综述。
1.青霉素类药物:作用:青霉素类药物主要通过抑制细菌细胞壁的合成来杀灭细菌。
机制:这些药物抑制了细菌合成细胞壁所需的酶活性,从而导致细菌细胞壁脆弱或破裂,最终导致细菌的死亡。
2.大环内酯类药物:作用:大环内酯类药物主要通过抑制细菌蛋白质合成来杀死细菌。
机制:这些药物与细菌的核糖体结合,干扰其正常的蛋白质合成过程,从而导致细菌无法生存和繁殖。
3.氨基糖苷类药物:作用:氨基糖苷类药物主要通过抑制细菌蛋白质合成来杀死细菌。
机制:这些药物与核糖体的特定区域结合,阻止其正常工作,导致细菌无法制造蛋白质,从而导致细菌的死亡。
4.四环素类药物:作用:四环素类药物主要通过抑制细菌的蛋白质合成来杀死细菌。
机制:这些药物与核糖体的特定区域结合,阻止其正常工作,从而干扰蛋白质的合成过程,导致细菌死亡。
5.氟喹诺酮类药物:作用:氟喹诺酮类药物既可以抑制细菌的蛋白质合成,也可以影响其核酸合成过程,进而杀死细菌。
机制:这些药物与细菌的DNA酶和其他相关蛋白结合,阻碍了DNA的复制和修复过程,导致细菌死亡。
6.磺胺类药物:作用:磺胺类药物主要通过阻断细菌合成辅酶和长链鞘蛋白来抑制细菌的生长。
机制:这些药物与细菌的鞘蛋白酶合成酶和二氢叶酸合成酶结合,阻止它们的活性,导致细菌无法进行DNA和蛋白质的合成,从而抑制了细菌的生长。
7.磷霉素类药物:作用:磷霉素类药物主要通过抑制细菌蛋白质合成来杀死细菌。
机制:这些药物与细菌的核糖体结合,阻碍蛋白质链的延伸,从而导致细菌死亡。
尽管抗生素具有相对较低的副作用,但滥用和过度使用抗生素可能导致抗生素耐药性的产生。
因此,在使用抗生素时应遵循医生的建议,并确保遵循正确的剂量和使用时间。
兽用抗生素类药物配伍禁忌兽用抗生素类药物配伍禁忌一、抗生素药物种类与作用机理抗生素是广泛用于治疗各种微生物感染性疾病的药物。
它在防治微生物感染性疾病方面起着重要的作用。
感染性疾病的现代化治疗起始于1936年磺胺类药物的临床应用,而抗菌药物治疗的黄金时代是从1941年生产青霉素G开始,并从20世纪40年代开创了抗生素物的新里程碑,随后即迅猛发展,不断出现各类新型的抗生素药物,根据作用机理分类如下:1、抑制细菌细胞壁的合成:对G+菌作用强,如青霉素类、头孢菌素、杆菌肽等。
2、增加细菌胞浆膜的通透性:包括多肽类、多烯类。
3、抑制细菌蛋白质的合成:包括氨基糖苷类、四环素类、氯霉素类、大环内酯类和林可胺类。
4、抑制细菌核酸DNA的合成:包括喹诺酮类。
5、影响叶酸的合成:包括磺胺类、抗菌增效剂。
二、抗生素的联合应用与配伍联合应用抗生素目的是为了提高疗效降低毒性、延缓或避免抗药性的产生。
不同种类抗生素联合应用可表现为协同、累加、无关、拮抗四种效果。
按其作用性质可分为四类:Ⅰ、快速杀菌药:青霉素类、头孢菌素类。
Ⅱ、慢速杀菌药氨基糖苷类、多黏菌素类。
Ⅲ、快速抑菌药四环素类、氯霉素类、大环内酯类。
Ⅳ、慢速抑菌药磺胺类。
其中Ⅰ+Ⅱ联用具有协同作用,Ⅲ+Ⅳ联用具有累加作用,Ⅰ+Ⅲ联用具有拮抗作用,Ⅰ+Ⅳ联用无影响(无关)。
三、配伍禁忌的应用机理:1、药理性配伍禁忌(功能拮抗作用)而不能同时使用,可隔开时间用药。
2、理化性质配伍禁忌导致不能混合使用,但可以分开给药,包括:(1)产生沉淀;(2)产生气体;(3)酸碱度变化;(4)变色;(5)分层、潮解四、各类抗菌药物的配伍禁忌与应用注意事项:(一)、β-内酰胺类β-内酰胺类抗生素系指化学结构中含有β-内酰胺环的一类抗生素,临床常用的主要是青霉素类和头孢菌素类。
临床应用青霉素对革兰氏阳性菌和阴性球菌、革兰氏阳性杆菌、螺旋体和放线菌高度敏感,但对金黄色葡萄球菌易产生耐药性。
临床上主要用于革兰氏阳性球菌引起的链球菌、李氏杆菌、坏疽及钩端螺旋体病以及肾盂肾炎、膀胱炎等。
猪用土霉素的功能主治简介猪用土霉素(Tylosin)是一种广谱抗生素,属于土霉素类(Macrolide)药物,常用于畜禽的预防和治疗。
土霉素通过抑制细菌蛋白质合成,对多种细菌具有杀灭和抑制作用。
以下是猪用土霉素的功能主治。
功能主治1.呼吸道感染:猪在生长过程中容易患上呼吸道感染,土霉素具有很好的抗菌作用,可用于治疗猪的呼吸道感染病症,如猪繁殖性与呼吸综合征(PRRS)、伪狂犬病等。
2.消化道感染:猪在饲养过程中容易患上消化道感染,土霉素可以抑制细菌的生长,有效治疗和预防猪的消化道感染病症,如大肠杆菌感染、猪饲料链球菌肠炎等。
3.造成疾病的抗生素:猪在某些疾病发生时需要使用抗生素进行治疗,土霉素是一种常用的抗生素之一,对多种细菌有广谱杀菌作用,可有效控制和治疗猪的疾病,如猪瘟、猪蓝耳病等。
4.提高生长速度和饲料转化率:猪饲养中,使用适量的土霉素可以提高猪的生长速度和饲料转化率,使猪获得更好的生长效益。
5.预防猪传染性疾病:猪容易受到传染性疾病的影响,土霉素的使用可以预防和控制猪传染性疾病的发生和传播,保证猪的健康和生产安全。
6.机体免疫功能调节:土霉素对猪的免疫功能有一定的调节作用,可以提高猪的免疫力,增强猪对各种疾病的抵抗力,减少疾病的发生。
7.环境污染控制:在养猪场的饲养过程中,细菌等微生物容易在环境中繁殖和扩散,使用土霉素可以有效控制环境污染,保持猪圈的清洁。
使用注意事项在使用猪用土霉素时,需要注意以下事项:•实施合理用药,按照兽医医嘱或药品说明书使用,禁止超量使用。
•不得将药物直接添加到饲料中,应按照正确的配药方法进行配制。
•不宜与其他药物同时使用,以免相互影响。
•使用期间应注意观察猪的反应情况,如出现不良反应应及时停药,并咨询兽医进行处理。
•药物残留期要合理控制,不得在离宰期内使用土霉素。
结论猪用土霉素是一种常用的抗生素,具有广谱抗菌作用,可以用于预防和治疗猪的多种疾病,同时也对猪的生长效益有一定的提高作用。
你知道吗丨常见四环素类抗生素有哪些,养猪中该如何应用该药?四环素类抗生素是因该类抗生素均具有共同多环并四苯羧基酰胺母核而得名,其是从链霉菌培养液中提取或半合成而得的一类碱性广谱抗生素。
其中临床常见的金霉素、土霉素属于天然抗生素,而强力霉素、美他环素等属于半合成的衍生物。
因其抗菌谱广泛,且低剂量药物具有促生长作用,所以四环素类抗生素是目前养猪临床中应用广泛的药物之一。
四环素类抗生素的抗菌机理该类抗生素属于快速抑菌剂,但高浓度时具有杀菌作用。
作用机理同氨基糖苷类药物相似,主要针对繁殖中的细菌发挥作用。
四环素类药物中的四环素核可与细菌核糖体30S亚基在A位点产生特异性结合,导致细菌蛋白质合成时所需要的肽链的延长受阻,从而抑制细菌蛋白质的合成,使细菌的生长繁殖受到抑制,达到抑菌效果。
四环素类抗生素的耐药情况细菌对四环素类抗生素产生耐药性主要是因为细菌可降低药物的主动转运和增强主动外排,使药物无法在细菌体内发挥作用,另外细菌也可能利用一种胞浆蛋白在蛋白质的合成过程中保护核糖体而耐药。
目前已知的各天然四环素类药物具有交叉耐药性,而同半合成抗生素之间的交叉耐药性不明显。
四环素类抗生素的配伍禁忌同四环素类抗生素联用具有协同增效作用的药物主要有替米考星和泰乐菌素为代表的大环内酯类抗生素,以及以氟苯尼考为代表的氯霉素类抗生素。
而跟四环素类药物不能同时使用的药物有以阿莫西林为代表的β-内酰胺类抗生素、氨茶碱类药物、喹乙醇、小苏打和B族维生素等。
四环素类抗生素的毒副作用1)二重感染,四环素类抗生素可能引起肠道内有益菌群数量减少,从而导致肠道菌群紊乱,这样不仅会导致猪群的维生素缺乏,还会引起胃肠道内的有害细菌大量繁殖导致二重感染,严重二重感染者会引起败血症而死亡。
2)局部刺激作用,该类药物口服会对消化道粘膜有刺激,肌注会引起局部疼痛、肿胀,因其刺激性太强多数四环素类抗生素不宜肌注,目前可用于肌注的该类药物主要是土霉素注射液。
养猪药物手册
在养殖业中,药物的使用是保障动物健康和增加生产效益的重要手段之一。
尤其对于养猪的生产来说,科学合理的药物使用不仅可以控制疾病,提高生长速度,还可以减少损失,增加经济效益。
本手册将介绍养猪常用药物及其使用方法,帮助养猪户正确选用药物、合理使用,做到科学养殖,提高养猪效益。
一、抗生素类药物
1.氟苯尼考酸:主要用于治疗猪的细菌性疾病如猪传染性胃肠炎等。
成年猪一次剂量为……
二、消炎镇痛类药物
1.头孢地林:适用于治疗猪的呼吸道感染,剂量为……
三、驱虫类药物
1.多噠灵:用于预防和治疗猪的蛔虫病,饲料中添加比例为……
四、生长促进类药物
1.瘦肉精:用于促进猪生长、提高肉质,使用方法为……
本手册仅供参考,具体用药应遵医嘱,严格按照药品说明书和用药指导进行药物使用。
同时,应注意避免药物滥用和超量使用,定期调整用药方案,确保猪只健康生长。
希望本手册能帮助养猪户合理使用药物,提高养猪效益,确保猪只健康成长。
猪场怎样正确使用青霉素类抗生素青霉素类抗生素是一大类常用的内酰胺类抗生素,它们在化学性质、作用机理、药理学特征、临床效果等方面具有很多共性。
自20世纪40年代初问世以来,青霉素类抗生素由于毒性低、疗效好、价格低廉,在兽医临床上被广泛使用,在防治猪传染病方面发挥了重要作用,是传统的兽医用药。
笔者在多年深入猪场从事技术服务中发现,有许多使用青霉素不当之处,在适应证、用法用量、配伍禁忌等方面存在一些误区,特别是滥用现象十分严重。
为此,根据官方2005年版《兽药使用指南》及有关文献,结合本人的临床实践体会,将正确使用青霉素类抗生素的方法综述如下,以供同仁参考。
1青霉素类抗生素的分类青霉素类抗生素可分为天然青霉素(窄谱青霉素)和半合成青霉素(广谱青霉素)两大类。
窄谱的天然青霉素是从青霉菌的培养液中提取制得,又称青霉素G(苄青霉素),俗称青霉素,抗菌作用最强,可以对抗多数革兰氏阳性(C+)菌和少数革兰氏阴性(G球菌,临床使用最广,是治疗许多敏感菌感染的首选药物。
青霉素G是一种不稳定的有机酸,难溶于水,临床上常用的为其钠(钾)盐。
但青霉素钾刺激性较强,又不宜静注,近年来已多用其钠盐。
天然青霉素具有杀菌力强、毒性低、使用方便、价格低等优点,但不耐酸(不能内服,否则将被胃酸破坏失效)、不耐青霉素酶(易产生耐药性)、抗菌谱窄(主要对抗G+菌)、容易引起过敏反应是其缺点。
因此,20世纪60年代以来出现大量半合成耐酸(可内服)的广谱青霉素,如氨苄西林、阿莫西林(羟氨苄西林)等,对许多G+和G-菌均有效。
2杀菌机制及药理特点2.1属杀菌性抗生素其作用机理主要是干扰转肽酶、破坏细菌细胞壁的合成而产生抗菌作用。
它能抑制细菌细胞壁的基础成分黏肽的合成,造成细胞壁缺损而失去屏障保护作用,使水分渗入细菌胞浆,导致菌体肿胀、变形,最后裂解而死亡。
G+菌的细胞壁主要由黏肽(达65%~95%)组成,而G一菌细胞壁的主要成分是磷脂(黏肽仅占l%~l0%),由于G菌的细胞黏肽含量较G菌高,故青霉素类抗生素对G+菌作用很强,而对G菌作用较弱。
青霉素类抗生素的科学应用技术青霉素类抗生素在防治猪传染病方面发挥了重要作用,笔者在多年深入猪场从事技术服务中,发现部分基层兽医使用青霉素在适应症、用法用量、配伍禁忌等方面存在一些误区。
笔者撰写此文希望能对养猪界朋友及同行有所帮助。
一、注射用青霉素钠(钾)1.抗菌谱本品为窄谱抗生素,抗菌作用很强,主要对多种G+菌和少数G-球菌有作用。
主要敏感病原菌有葡萄球菌、链球菌、肺炎球菌、猪丹毒杆菌、化脓棒状杆菌、破伤风梭菌、放线菌、李氏杆菌、嗜血杆菌属、钩端螺旋体等,但对G-杆菌作用很弱,对支原体属、衣原体属、立克次体属、真菌和病毒均无效。
2.作用与用途青霉素适用于治疗或预防敏感菌所致的各种局部和全身性的感染。
有些急性传染病综合症特别适宜用青霉素治疗,如各种呼吸道感染、乳腺炎、子宫炎、肺炎、败血症、脓肿等。
(1)链球菌感染:如急性败血症、乳腺炎、肺炎、脑膜炎、关节炎、淋巴结炎、中耳炎、产褥热等。
(2)葡萄球菌感染:如各种化脓性疾病、蜂窝织炎、乳腺炎、子宫炎、呼吸道感染、败血症、渗出性皮炎等。
(3)猪丹毒。
(4)破伤风(宜与破伤风抗毒素合用)。
(5)钩端螺旋体。
此外,也可用于治疗放线菌病、化脓棒状杆菌病、李氏杆菌病、多杀性巴氏杆菌病(猪肺疫)、猪坏死杆菌病等。
在手术和术后,为了预防炎症的发生,青霉素也作为首选药物。
3.药物相互作用(1)青霉素与氨基糖苷类合用,两者都是杀菌剂,青霉素属繁殖期杀菌剂,后者属静止期杀菌剂,青霉素能破坏细菌细胞壁的完整性,有利于氨基糖苷类进入细菌体内发挥作用,可提高后者在菌体内的浓度,故呈现协同(1+12)作用,可分别肌注,但不能混合于同一针管或同瓶滴注,否则可导致两者抗菌活性降低。
(2)青霉素不宜与红霉素、四环素类、氟苯尼考等快效抑菌剂及磺胺类合用,后者对青霉素的杀菌活性有干扰作用。
(3)重金属离子(尤其是铜、锌、汞)、醇类(如酒精)、酸、碱、碘(如碘酊)、氧化剂(如高锰酸钾)、还原剂,呈酸性的葡萄糖注射液或四环素注射液等可破坏青霉素的活性,属配伍禁忌。
畜禽常用抗生素一)β内酰胺类:适用于G╋细菌。
①青霉素G、青霉素K注射1—1.5万单位/公斤体重,每天三次,口服无效。
但在球虫病急性发作时和VK一起饮水有效。
②氨苄西林50—100mg/kg饮水,100mg/kg拌料。
③阿莫西林(羟氨苄青霉素)50—100mg/kg饮水。
④苯唑西林、氯唑西林,使用剂量同青霉素。
从弗来明发明青霉素至今有一个多世纪,青霉素耐药菌株,不断的出现,不少菌株产生青霉素抑制酶,使青霉素的药效受到挑战,氯唑西林能抗青霉素抑制酶的病菌,是新型青霉素。
青霉素血药达峰时间为10—30分钟,维持血药浓度为4—6小时,所以一天要注射三次。
⑤普鲁卡因青霉素:可维持药效12—24小时,可用于慢性病的治疗和局部封闭疗法。
本品不宜与四环素类、卡那霉素、庆大霉素、维C、碳酸氢钠配伍,与磺氨配伍疗效降低。
个别会产生过敏反应。
二)头孢菌素类(先锋霉素):主要用于耐青霉素类细菌病的治疗,主要有头孢曲松、25—50mg/kg饮水,头孢噻肟钠一日龄苗鸡注射0.1—0.2mg/羽。
三)氨基甙类:①链霉素:肌注10mg/kgw,每日二次。
饮水无效。
②庆大霉素:50—100mg/kg饮水。
③新霉素:35—70mg/kg饮水,70—140mg/kg拌料。
④妥布霉素:25—50mg/kg饮水。
⑤卡那霉素:30—120mg/kg饮水。
⑥丁胺卡那(阿米卡星):100mg/kg饮水,10—30mg/kgw注射。
⑦安普霉素(阿普拉霉素、安百痢、安普痢):250—500mg/kg饮水。
猪吨料80—100克。
⑧大观霉素(壮观霉素、奇霉素、放线菌素):30mg/kgw注射。
由于氨基甙类抗生素具有肾毒和神经毒(损害第8对脑神经,造成听力障碍),使用要阅读说明书,按剂量、疗程使用。
四)多肽类:粘杆菌素(多粘菌素E、抗敌素),3—8万Ut/kgw注射,2—20mg/kg拌料,用于畜禽腹泻性疾病。
五)氟喹诺酮类:人工合成广谱抗生素,1962年美国合成第一代喹诺酮—萘啶酸,日本合成第二代喹诺酮—吡哌酸,现在使用的诺氟沙星、环丙沙星、恩诺沙星、氧氟沙星均为第三代氟喹诺酮,是临床上主要的抗感染药物。
兽用抗生素的分类及临床特点抗生素也称抗菌素,是指细菌、真菌、放线菌等微生物在其代谢过程中所产生的代谢产物,能够抑制或杀灭其他病原微生物。
常用的抗生素按化学结构可分为β- 内酰胺类抗生素、氨基糖苷类抗生素、大环内酯类抗生素、四环素类抗生素等;按对微生物作用方式分为繁殖期杀菌药、静止期杀菌药、速效抑菌药和慢效抑菌药;按其作用可分为革兰氏阳性菌抗生素,如青霉素类、头孢菌素类、林可胺类;革兰氏阴性菌抗生素,如氨基糖苷类、多黏菌素类;广谱抗生素如四环素类、氯霉素类;抗真菌抗生素如制霉菌素、灰黄霉素等;抗寄生虫抗生素如阿维菌素、伊维菌素、莫能菌素等;抗肿瘤抗生素如正定霉素、光辉霉素等;促生长抗生素如维吉尼霉素、黄霉素等。
按抗菌作用机制可分为细菌细胞壁抗菌药、核酸抗菌药、细菌蛋白质合成的抗菌药和影响细胞膜通透性的抗菌药。
1 β- 内酰胺类抗生素1.1 青霉素类青霉素类抗生素是指含有6- 氨基青霉烷酸(6-APA)的抗生素,是最早被发现的抗生素。
根据来源可分为天然青霉素和半合成青霉素,天然青霉素具有窄谱、毒性低、是作用于细菌繁殖期的杀菌剂、易产生耐药性、价格低、不耐酸、不耐酶、杀菌力强等特点,半合成青霉素可分为广谱青霉素和耐酶青霉素,也具有耐酸的特点。
青霉素类在兽医临床上最常用的是青霉素。
(1)青霉素即青霉素G,是一种有机酸,遇碱成盐,临床上常用其钾盐和钠盐,即为青霉素G 钾和青霉素G 钠,两者均为白色粉末,性质较稳定,但其水溶液不稳定,最长不得超过12h 使用,所以在临床上需现用现配。
青霉素抗菌谱窄,但对革兰氏阳性菌具有强大的杀菌作用,是因其抗菌机理为抑制细胞壁中黏肽的合成,而革兰氏阳性菌的细胞壁中含有大量的黏肽。
处于繁殖期的细菌需要合成大量的细胞壁,而处于静止期的细菌细胞壁早已形成,故青霉素为繁殖期杀菌剂。
青霉素对大多数的革兰氏阳性菌和极少数的革兰氏阴性菌、钩端螺旋体、放线菌有效,但对结核杆菌、立克次氏体、病毒、真菌无效。
兽用抗生素的分类
兽用抗生素可以根据作用机制、来源和化学结构进行分类。
以下是一些常用的分类方式:
1. 根据作用机制:
- 细菌抑制剂:通过抑制细菌的生长和繁殖来治疗感染。
例如,β-内酰胺类抗生素(如青霉素、头孢菌素)、大环内酯类
抗生素(如红霉素、兰索拉唑)等。
- 细菌杀灭剂:能直接杀死细菌并治疗感染。
例如,氨基糖
苷类抗生素(如链霉素、庆大霉素)、四环素类抗生素(如土霉素、弗氏土霉素)等。
2. 根据来源:
- 自然抗生素:从生物体(如细菌、真菌)中提取的抗生素。
例如,青霉素、红霉素等。
- 合成抗生素:通过人工合成或半合成的方法得到的抗生素。
例如,头孢菌素、兰索拉唑等。
3. 根据化学结构:
- β-内酰胺类抗生素:包括青霉素、头孢菌素等。
- 大环内酯类抗生素:包括红霉素、兰索拉唑等。
- 氨基糖苷类抗生素:包括链霉素、庆大霉素等。
- 四环素类抗生素:包括土霉素、弗氏土霉素等。
- 菌胺类抗生素:包括氯霉素、新霉素等。
需要注意的是,不同动物种类和感染类型可能对抗生素的选择有所差异,使用抗生素需遵循兽医医嘱。