四川图书馆设计方案
- 格式:pdf
- 大小:122.59 MB
- 文档页数:59
图书馆建设方案十二篇图书馆建设方案篇1一、活动意义:为优化幼儿园阅读环境,培养幼儿对阅读活动的兴趣。
我园拟举行“图书漂流”活动。
本次活动旨在营造良好的阅读氛围,为幼儿提供广阔的阅读空间和展示平台,经过阅读活动丰富幼儿的生活,促进幼儿良好学习习惯和个性品质的养成,让幼儿在阅读中开阔视野,提高阅读兴趣、理解能力及语言表示能力,同时,促进师幼共读、同伴共读、亲子共读,让幼儿园书香四溢,让书香伴随孩子成长。
二、活动目的:1、优化资源配置,实现家庭图书的资源共享,让孩子们分享更多的图书。
2、培养幼儿良好的阅读习惯,体验分享的快乐,增进社会交往的能力。
3、建立家庭、幼儿园合作阅读共同体,搭建起家园沟通交流的平台,在互助、共享中提高幼儿的阅读兴趣。
三、活动要求:1、珍爱同伴的图书,如发现破损,请及时修补,并告知班级老师。
2、一次只选取一本图书,阅读完后签名并放回原处,以便其它幼儿继续阅读。
(借阅时间不超过两天)3、请家长指导幼儿认真阅读,并及时填写阅读记录卡。
四、活动准备:1、每位幼儿准备2—3本图书,每本书要附一张表格(表格从班级老师处索取),内容包括本书主人的姓名、班级、漂流给谁及该书推荐理由(家长和幼儿一起商量推荐词)。
2、每位幼儿一张阅读卡(记录活动期间所阅读的书目名称)。
3、每班设计并制作图书漂流海报、活动规则及要求等。
4、悬挂活动主题横幅,营造活动氛围。
五、活动过程:(一)班级漂流活动:1、班级漂流活动启动仪式。
2、幼儿每人从家里挑选2—3本自己最喜爱的图书,汇集到班级作为读书漂流活动的资源。
3、在园时间,各班将漂流图书在班级内组织幼儿分享阅读。
4、离园时,家长和幼儿可选择一本图书带回家,进行亲子共读。
(二)全园漂流活动:1、各班将本班参加漂流活动的图书进行统计后,摆放在“图书漂流站”,张贴海报及活动要求,以便家长了解活动规则。
2、家长及幼儿自由选择图书,一次限拿一本书,阅读后签名送回原处,再重新选择图书。
图书馆设计三草阶段的图纸要求一、细化平面设计1、标注开间轴线尺寸和总尺寸,共两道尺寸(注意符合建筑模数)。
对照任务书的各个空间(或者房间)面积要求,反复修改尺寸,注意把房间的大小在允许的范围,自由空间(含走道、过厅等)的面积控制,总建筑面积不要超过任务的要求。
2、标注各个房间的开门与开窗。
在开窗设计时,首先要注意不同房间的采光基本要求,面积大小合适,窗间墙大小符合施工要求;其次要注意兼顾立面,建筑4个立面,开窗要兼顾外墙的虚实关系;第三要注意西晒、节能和景观的要求,为了兼顾这些方面,一个房间可以开两个方向的窗。
开门设计时候首先注意开启位置,一个房间一般有一个以上可开门的位置,选位置时注意人的交通流线和家具布置的配合,不要交叉和过多的穿越,第二是确定开启方向,选择内开、外开或者直接设计为洞口;第三是选择门的类型,可以选择推拉、双扇门以及旋转门等。
3、落实必要的标注项目,包括各类房间名称、各个面的标高、指北针、剖切符号以及一些台阶、楼梯、踏步、无障碍坡道等。
4、加强技术设计,技术设计的重点是柱网的合理分布、上下柱子是否对齐,墙体与柱子布置是否受力合理,楼梯的跑长和休息平台宽度是否满足规范,过道宽度、楼梯口净高是否满足规范,特别是做三夹二或者一夹二空间组合的,也有长跑楼梯的平台与框架结构梁的净高问题,要特别关注。
5、草布主要房间家具。
主要包括书库的布置、阅览室的布置、办公室以及卫生间的设施布置、报告厅的平面布置。
对于非家具的一些隔断、玄关等线条示意位置即可。
6、屋顶的表达尤其注意。
对于坡屋面,注意找坡的方向和屋脊线,出挑部分,可以在中间用虚线勾画墙体线以显示出挑的距离和位置。
对于平屋顶,要通过标高来反映位置关系、出屋面表达一些高差线、漏空的要用正确的设计表达手段示意。
二、深化立面设计1、对于立面,首先要确定自己的造型设计的风格。
在这个立意上,选择合适的体量。
对于主立面,即入口的立面,要注意有视觉的“焦点”,无论是位置或者符号。
图书馆设计方案计划书范文一、项目背景随着社会的不断进步和人们对知识的追求,图书馆作为一种重要的文化设施,扮演着不可或缺的角色。
本项目旨在设计一座现代化、功能齐全的图书馆,为社区居民提供一个学习、阅读和交流的空间。
二、项目目标1. 提供舒适、安静的学习环境,满足读者的学习需求;2. 提供丰富多样的图书资源,满足读者的阅读需求;3. 提供先进的信息技术设备,满足读者的信息获取需求;4. 提供灵活的空间布局,满足读者的交流需求;5. 引入可持续发展的设计理念,提高能源利用效率。
三、设计方案1. 建筑设计:采用现代化建筑风格,注重建筑与周围环境的融合,建筑外观简洁大方,内部布局合理,充分利用自然光线和通风;2. 空间布局:设置多功能阅览区、自习区、儿童阅读区、电子阅览区、会议室等,满足不同读者的需求;3. 设备设施:引入先进的信息技术设备,如自助借还书系统、电子图书资源、电子阅读器等,提高图书馆的服务效率;4. 环境设计:打造舒适的学习环境,通过合理的照明、空调、噪音控制等手段,提供安静、温馨的阅读氛围;5. 绿色设计:采用环保材料,引入节能设备,建立太阳能发电系统,降低对能源的消耗,减少环境污染。
四、项目实施计划1. 立项阶段:明确项目目标,确定设计方案,编制预算和时间计划,进行相关准备工作;2. 设计阶段:邀请专业设计机构进行详细设计,包括建筑设计、室内设计、设备设施设计等;3. 施工阶段:招标选择合适的施工单位,监督施工过程,确保质量和进度;4. 竣工阶段:验收工程质量,进行设备调试和功能测试,做好最后的装修和整理工作;5. 运营阶段:开展图书采购、图书整理和管理工作,推广图书馆服务,提供优质的读者服务。
五、预期效果1. 提升社区居民的阅读和学习水平,满足他们的知识需求;2. 丰富社区文化生活,促进居民之间的交流和互动;3. 增加社区文化设施的整体品质,提升社区的形象和吸引力;4. 推动可持续发展理念的传播,引领绿色建筑的发展。
四川省公共图书馆条例(2024年修订)文章属性•【制定机关】四川省人大及其常委会•【公布日期】2024.04.03•【字号】四川省第十四届人民代表大会常务委员会公告第29号•【施行日期】2024.07.01•【效力等级】省级地方性法规•【时效性】尚未生效•【主题分类】文化正文四川省第十四届人民代表大会常务委员会公告第29号《四川省公共图书馆条例》已由四川省第十四届人民代表大会常务委员会第十一次会议于2024年4月3日修订通过,现予公布,自2024年7月1日起施行。
四川省人民代表大会常务委员会2024年4月3日四川省公共图书馆条例(2013年7月26日四川省第十二届人民代表大会常务委员会第四次会议通过2024年4月3日四川省第十四届人民代表大会常务委员会第十一次会议修订)目录第一章总则第二章设立第三章运行第四章服务第五章法律责任第六章附则第一章总则第一条为了促进公共图书馆事业高质量发展,保障公民基本文化权益,提高公民科学文化素质和社会文明程度,促进文化繁荣发展,建设文化强省,传承人类文明,坚定文化自信,根据《中华人民共和国公共文化服务保障法》、《中华人民共和国公共图书馆法》等法律、行政法规,结合四川省实际,制定本条例。
第二条本条例适用于四川省行政区域内公共图书馆的设立、运行、服务和管理等活动。
本条例所称公共图书馆,是指向社会公众免费开放,收集、整理、保存文献信息并提供查询、借阅及相关服务,开展社会教育的公共文化设施。
前款规定的文献信息包括图书报刊、音像制品、缩微制品、数字资源等。
第三条公共图书馆是社会主义公共文化服务体系的重要组成部分,应当将推动、引导、服务全民阅读作为重要任务,体现公益性、基本性、均等性和便利性。
公共图书馆应当坚持中国共产党的领导,坚持社会主义先进文化前进方向,坚持以人民为中心,坚持以社会主义核心价值观为引领,传承发展中华优秀传统文化,继承革命文化,发展社会主义先进文化。
第四条县级以上地方人民政府应当将公共图书馆事业纳入本级国民经济和社会发展规划,将公共图书馆建设纳入国土空间规划。
图书馆建设方案(精选16篇)2022-11-15 发表于四川图书馆建设方案(精选16篇)图书馆建设方案篇1一、活动时间20xx年5月24日——6月1日二、活动主题阅读,请到图书馆三、活动内容1、“阅读,请到图书馆”服务宣传周推荐书目:图书馆精选50种优秀图书在图书馆二楼社会科学阅览室陆续展出,供读者借阅,以帮助广大读者更加快捷的挑选自己喜欢的、健康向上的图书。
时间:5月24日——6月1日地点:市图书馆二楼社会科学阅览室2、举办“特别还书日把书送回家”活动:为保护图书馆资源,更大程度上收回读者手中的图书,提高资源利用率,市图书馆在活动期间举办“特别还书日把书送回家”活动,凡持有过期图书的读者前来还书,全部免除其滞纳金。
时间:5月24日——6月1日地点:市图书馆二楼综合借阅室3、20xx“摄影实践与创作”知识讲座:为提高广大摄影爱好者的摄影理论技能水平,提升创作能力,市图书馆将举办摄影知识讲座,届时邀请专业人士对摄影知识进行详细讲授。
欢迎广大摄影爱好者积极参与。
时间:5月24日上午9:00-11:30地点:市图书馆三楼电子阅览室4、针对老年读者、进城务工人员举办电脑基础知识公益讲座:为丰富老年人、进城务工人员的精神文化生活,让老年人掌握更多获取信息的渠道,使老年人老有所学、老有所用、老有所乐;鼓励广大进城务工人员朋友多走进图书馆学习知识,用先进的科学技术武装自己。
针对老年读者、进城务工人员举办电脑基础知识公益讲座。
时间:5月30日上午9:00-11:30地点:市图书馆三楼电子阅览室5、经典视频展播:为了更好的满足读者朋友中电影和动画爱好者的需求,市图书馆将举办“经典视频”展播活动,届时为读者精心挑选经典视频进行循环展播。
时间:5月31日、6月1日地点:市图书馆三楼电子阅览室咨询电话:图书馆建设方案篇2一、举办读者活动的目的有些人认为组织读者活动的目的是为了更好地开展图书馆的其它服务。
这种立场显然忽视了读者活动本身也是图书馆服务内容的一部分,李超平老师在她的博文中有这样一段话,笔者认为是对读者活动比较准确的定位:图书馆服务中,读者活动不是配角,它应该与文献借阅一起构成图书馆服务的主体部分。
图书馆设计方案说明一、项目背景随着社会的发展和人们对知识的渴望,图书馆作为知识的宝库和文化的交流中心,其重要性日益凸显。
为了满足人们日益增长的学习、阅读和文化需求,我们精心设计了这座全新的图书馆。
二、设计理念1、开放性与包容性图书馆应是一个向所有人开放的空间,无论年龄、性别、职业、文化背景,都能在这里找到属于自己的角落。
设计上采用无障碍通道、宽敞的入口和灵活的布局,确保每一位读者都能轻松进入并自由使用图书馆的资源。
2、舒适性与人性化为读者提供舒适的阅读环境是设计的核心之一。
充足的自然采光、适宜的温度和湿度控制、舒适的座椅和书桌,以及合理的空间布局,都能让读者在图书馆中长时间停留而不感到疲劳。
3、智能化与数字化在信息技术飞速发展的今天,图书馆也应与时俱进。
引入智能化的图书管理系统、自助借还设备、电子阅读终端等,提高图书馆的服务效率和质量,同时满足读者对数字化资源的需求。
4、文化传承与创新图书馆不仅是知识的存储地,也是文化传承和创新的场所。
在设计中融入当地的文化元素,展示地域特色,同时为文化活动和创新交流提供空间和平台。
三、建筑设计1、外观设计图书馆的外观应具有独特的标志性,同时与周边环境相协调。
采用简洁现代的建筑风格,以大面积的玻璃幕墙和流畅的线条,展现出开放、通透的形象。
建筑的外立面可以根据不同的功能区域进行色彩和材质的区分,增强视觉效果。
2、内部空间布局(1)入口大厅作为图书馆的门面,入口大厅宽敞明亮,设有咨询台、导览图和休息区,方便读者快速了解图书馆的布局和服务。
(2)借阅区按照图书的分类设置不同的借阅区域,书架排列整齐,便于读者查找。
同时,设置一定数量的自助借还设备,提高借阅效率。
(3)阅读区包括个人阅读区、小组讨论区和亲子阅读区等。
个人阅读区提供安静独立的空间,小组讨论区配备可移动的桌椅,方便读者交流讨论,亲子阅读区则营造温馨活泼的氛围。
(4)电子阅览区配备大量的电脑和电子设备,提供高速网络,满足读者对数字化资源的需求。
图书馆改造装修工程施工组织设计方案图书馆改造装修工程施工组织设计目录第一章编制依据第二章工程概况及施工范围第三章组织机构人员配置第四章施工布置第五章施工方案与技术措施第六章施工机械配置第七章劳动力安排计划第八章工期及进度计划第九章质量控制措施第十章安全文明第十一章环境保护第十二章民工工资保障措施第十三章季节性施工措施第十四章与业主、监理及兄弟单位协调配合措施第十五章保修承诺及保修措施附表一:拟投入标段的主要施工设备表附表二:拟配备本标段的试验和检测仪器设备表附表三:劳动力计划表附表四:计划开、竣工日期和施工进度网络图附表五:施工总平面图附表六:临时用地表第一章编制依据1、编制依据根据中共四川省委党校图书馆改造装修工程设计施工图及本工程招标文件、工程量清单及补充说明文件。
2、工程技术规范依据设计施工图纸和技术文件要求,本工程项目的材料、设备、施工必须达到以下现行中华人民共和国及省、市、行业的一切有关法规、规范的要求,如下述标准及规范要求有出入则以较严格者为准。
(1)《中华人民共和国建筑法》(2)《中华人民共和国消防法》(3)《建设工程质量管理条例》 (国务院令第279号)(4)《建筑装饰装修工程质量验收规范》 GB50210-2001(5)《建筑工程施工质量验收统一标准》 GB50300-2001(6)《建筑机械使用安全技术规范》 JJ33-2001Jl19-2001(7)《民用建筑工程室内环境污染控制规范》GB502325-2001 (8)《建筑地面工程施工质量验收规范》 GB50209-2002 (9)《建筑电气安装工程质量检验评定标准》GB50303-2002 (10)《室内装饰装修材料有害物质限量十个国家强制性标准》(11)《关于加强建筑工程室内环境质量的若干意见》(建办质【2002】17号)(12)《住宅室内装饰装修管理办法》 (建设部令第110号)(13)《住宅装饰装修工程施工规范》 GB50327-2001(14)《地下防水工程质量验收规范》 GB50208-2002(15)《地下工程防水技术规范》 GB501 08-2001(16)《建筑防水工程技术规范》DBJ 1 5—1 9-97(17)《硅酸盐水泥、普通硅酸盐水泥》 GB175—92(18)《紧固件机械性能、不锈钢、镙栓、镙钉和镙柱》GB/T3098.6-2000(19)《幕墙用钢化玻璃半钢化玻璃》 GB1784—1999(20)《建筑用安全玻璃、防火玻璃》 GB15763.1—2001(21)《钢化玻璃》 GB9963(22)《建筑幕墙空气渗透性能检测方法》 GB/T15226-94(23)《建筑幕墙风压渗透性能检测方法》 GB/T15227-94(24)《建筑幕墙雨水渗透性能检测方法》 G B/T15226-94(25)《建筑幕墙工程技术规程》 JGJ102—96(26)《建筑玻璃应用技术规程》 JGJ113.7(27)《建筑末墙物理性能分级》 GB/T15225-94(28)《建筑幕墙光学性能》 GB/T18091.2000(29)《玻璃幕墙工程质量检验标准》 JGJ/T139-2001(30)《建筑工程施工质量验收统一标准》 GB50300-2001(31)《矿渣硅酸盐水泥、火山灰质硅酸盐水泥及粉煤灰硅酸盐水泥》G B1344—92(32)《白色硅酸盐水泥》 GB2015—91(33)《釉面内墙砖》 GBFF4100—92(34)《彩色釉面陶瓷墙地砖》 GBl194789(35)《建筑石膏》 GB9776--88(36)《建筑生石灰》 JC/T47992(37)《天然大理石建筑板材》 JC97—92(38)《天然花岗石建筑板材》 JC205—92(39)《建筑用砂》 GB/T14684-2001(40)《水溶性内墙涂料》 JC/T42391(41)《建筑用轻钢龙骨》 GBl1981—89(42)《建筑材料产品及建材用工业废渣放射性物质控制要求》G B6763-2000(43)《建筑窗用弹性密封膏》 JC485—92(44)《工程测量规范》 GB50026--93(45)《电气装置安装工程低压电器施工及验收规范》GB5094 (46)《电气装置安装工程电力变流设备施工及验收规范》GB5095 (47)《电气装置安装工程1 KV及以下配线工程施工及验收规范》 G B5098(48)《电气装置安装工程电气照明装置施工及验收规范》GB5099 (49)《电气装置安装工程电气设备交接试验标准》GB50150 (50)《电气装置安装工程接地装置施工及验收规范》GB50169 (51)《电气装置安装工程盘柜及二次回路结线施工及验收规范》GB50171(52)《电气装置安装工程蓄电池施工及验收规范》GB50172 (53)《电气装置安装工程电缆线路施工及验收规范》GB50168 (54)《建筑给排水设计规范》 GBJ5—88(55)《建筑给排水及采暖工程施工和验收规范》GB50242—2002 (56)《给排水标准图合订本》(2002)(57)《建筑安装工程施工图集》 (第二板)其它国家及市现行施工、验收规范、规定、标准。
《新型城市图书馆施工方案》一、项目背景随着社会的不断发展和进步,人们对知识的需求日益增长,图书馆作为知识的宝库和文化的重要载体,在城市建设中发挥着越来越重要的作用。
为了满足市民对高品质阅读环境和多元化服务的需求,拟建设一座新型城市图书馆。
该图书馆将融合现代科技与传统阅读,打造一个集阅读、学习、交流、休闲为一体的综合性文化空间。
其设计理念旨在营造舒适、开放、便捷的阅读氛围,同时注重空间的高效利用和功能的多样化。
二、施工步骤1. 场地平整与基础施工- 对施工场地进行清理和平整,确保场地无障碍物和高低不平之处。
- 根据设计要求进行基础开挖,采用合适的基础形式,确保基础的稳定性和承载能力。
- 进行基础混凝土浇筑,严格控制混凝土的配合比和浇筑质量,确保基础的强度和耐久性。
2. 主体结构施工- 按照设计图纸进行主体结构的施工,采用框架结构或钢结构,确保结构的稳定性和安全性。
- 在施工过程中,严格控制施工质量,加强对钢筋、混凝土等材料的检验和验收,确保主体结构的质量符合设计要求。
3. 建筑装饰施工- 进行内外墙的装饰施工,选择环保、美观、耐用的装饰材料,营造出舒适、温馨的阅读环境。
- 进行地面的铺设,选择防滑、耐磨、易清洁的地面材料,确保读者的安全和舒适。
- 进行天花板的装饰施工,选择美观、吸音的天花板材料,营造出良好的声学环境。
4. 设备安装施工- 进行电气设备的安装,包括照明、插座、配电箱等,确保电气设备的安全可靠。
- 进行给排水设备的安装,包括水龙头、马桶、洗手盆等,确保给排水设备的畅通无阻。
- 进行空调设备的安装,确保图书馆内的温度和湿度适宜,为读者提供舒适的阅读环境。
5. 家具及设备采购与安装- 根据图书馆的功能需求,采购合适的家具和设备,包括书架、桌椅、电脑、打印机等。
- 进行家具和设备的安装调试,确保其正常运行和使用。
6. 竣工验收- 对图书馆的施工质量进行全面检查和验收,确保各项指标符合设计要求和国家相关标准。
当代高校图书馆建筑设计探究——以四川城市职业学院眉山新校区图书馆为例【摘要】本文笔者结合四川城市职业学院眉山新校区图书馆工程设计的创作体会,对当代高校图书馆建筑的创作诸要素进行了探究与总结,以期为类似项目建筑设计提供借鉴和参考价值。
【关键词】高校图书馆;绿色建筑;人性化设计【中图分类号】TU244.3【文献标识码】A【文章编号】1002-8544(2017)08-0040-03引言近年来随着全球信息化和使用者需求的多样化,高校图书馆的设计要求也在不断变化。
高校图书馆作为大学校园中重要的学术性标志建筑,如何符合新教学模式、新教育理念的需要,已逐渐成为图书馆设计所关注的焦点,也是图书馆建筑要迫切解决的问题。
大学图书馆如何顺应新时代赋予建筑新的需求,结合新技术的应用,逐渐成为我们建筑设计师面临的一个新课题1. 当代校园图书馆建筑设计要点1.1 功能复合化传统图书馆建筑的特点是书库和阅览室分开布置,是两块不同的独立空间;藏、阅、借房间相对固定,缺乏弹性变化;层高不等、荷载不同、功能固定、不能互换,缺乏灵活性,传统图书馆是读者和书籍分开的“固定功能型”模式。
随着现代信息技术的进步和互联网时代的到来,图书的电子化、网络化和虚拟化的飞速发展,图书馆正经历着以传统纸质书刊入藏为主导到以数字化信息为主导的数字秩序的重大变革。
这场变革必然促使图书馆的管理模式、功能模式都发生巨大的变化,平面布局应打破传统的藏、阅分离的模式,实行藏、借、阅一体化的现代服务方式,有利于读者对所需的文献进行查询、借阅,平面上自由灵活的组合书架和座位,为读者使用提供最大程度的便利,体现“以人为本”的设计理念。
集开放阅览、电子阅览、影音阅览、讨论咨询、研究学习、自习活动、校史陈列、咖啡休闲、学术报告等多功能为一体,将图书馆打造成一个集学习研究、信息发现、知识创新与休闲体验于一体的校园学术文化中心。
作为当代高校图书馆,该馆实行“藏阅合一”的现代功能布局方式,仅在地下室设有一间密集书库,三至六层均为自由灵活的组合书架和阅览座位的开放式阅览区,为读者提供最大程度的方便。
图书馆设计方案1. 引言图书馆作为一个重要的学术与文化交流中心,承载着丰富的知识资源和阅读文化的传承。
为了满足现代社会的需求,本文将提供一个图书馆设计方案的详细描述,旨在创造一个舒适、现代化且高效的图书馆环境。
2. 建筑结构为了最大化利用空间并提供舒适的阅读环境,本设计方案采用了以下策略:•流线型布局:图书馆的主要功能区域布局呈线性分布,使得读者可以轻松自然地浏览不同的区域。
•光线利用:通过巧妙的天窗和宽敞的窗户,最大限度地利用自然光线,减少人工照明的需求。
•空调系统:图书馆将安装先进的空调系统,保持舒适的温度和湿度,为读者提供一个理想的阅读环境。
•隔音处理:在图书馆的不同功能区域使用隔音材料,有效降低噪音,提供安静的学习和阅读环境。
3. 功能区域本设计方案将图书馆划分为以下几个主要功能区域:•接待区:图书馆入口处设立接待区,为读者提供咨询和指引服务,并设有借还书台,方便读者办理各种图书借阅事宜。
•阅览区:阅览区是图书馆最主要的功能区域,提供舒适的座位和桌面空间供读者阅读和学习使用。
•图书存储区:本设计方案将图书按主题进行分类存放,并配备先进的自动书籍定位系统,使读者能够方便地找到所需的图书。
•电子阅读区:为满足数字化时代的需求,图书馆将设立电子阅读区,配备电脑、平板电脑和电子书阅读器等设备,提供电子书籍和在线学习资源。
•多功能厅:图书馆还将设立多功能厅,用于举办各种学术研讨会、讲座和文化活动。
4. 设施设备为了提供便利而舒适的阅读环境,图书馆将配备以下设施:•舒适的座椅:图书馆将采用人体工学设计的舒适座椅,为读者提供长时间阅读的舒适体验。
•宽敞的桌面空间:为满足读者的学习和研究需求,图书馆将提供充足的桌面空间供读者使用。
•高速无线网络:图书馆将安装高速无线网络,为读者提供无缝的网络连接,方便查阅在线资源。
•自动借阅机:图书馆将配备自助借还书机,方便读者自行办理借还书手续。
•自动书籍定位系统:借助先进的技术,图书馆将为读者提供自动书籍定位系统,使读者能够快速找到所需的图书。
图书馆建筑方案设计任务书一、项目背景随着社会的发展和人们对知识的渴求不断增加,图书馆作为知识的宝库和文化的交流中心,其重要性日益凸显。
为了满足广大读者的需求,提供更加优质的阅读和学习环境,现计划建设一座全新的图书馆。
二、项目概况1、项目名称:_____图书馆2、项目地点:位于_____(具体地址)3、项目规模:总建筑面积约_____平方米4、功能定位:集图书借阅、阅读、学习、研究、交流、文化活动等多功能于一体的综合性图书馆三、设计依据1、国家和地方相关的建筑设计规范、标准和法规。
2、项目所在地的城市规划要求和相关政策。
3、业主提出的功能需求和设计理念。
四、设计原则1、以人为本充分考虑读者的使用需求和舒适度,创造一个便捷、舒适、宜人的阅读和学习空间。
2、开放性与灵活性设计应具有开放性,能够适应未来图书馆功能的变化和发展,提供灵活可变的空间布局。
3、文化性与艺术性建筑应体现当地的文化特色和艺术品味,成为城市的文化地标。
4、节能环保采用节能环保的设计理念和技术,降低建筑的运营成本,实现可持续发展。
五、功能分区1、藏书区包括密集书库、开架书库等,满足不同类型图书的存储需求。
2、借阅区设置自助借还设备和人工服务台,方便读者借阅图书。
3、阅读区分为普通阅读区、电子阅读区、亲子阅读区等,满足不同读者群体的阅读需求。
提供独立的学习空间,如自习室、小组讨论室等。
5、研究区为学者和研究人员提供专门的研究场所,配备相关的研究设备和资源。
6、活动区用于举办各类文化活动、讲座、展览等。
7、休息区设置在各功能区之间,为读者提供休息和交流的场所。
8、办公区图书馆工作人员的办公区域,包括行政办公、采编、技术支持等。
六、空间设计要求1、藏书区藏书空间应合理布局,保证图书的存储安全和便捷取阅。
密集书库应采用高效的存储设备,提高空间利用率。
2、借阅区借阅区应宽敞明亮,流线清晰,减少读者排队等待时间。
自助借还设备应易于操作,人工服务台应提供热情周到的服务。
川大数字图书馆信息服务规划报告0844018002 张向操信息资源管理一、规划对象概况1.1 信息服务机构:四川大学数字图书馆。
作为大学图书馆数字化的产物,数字图书馆同实体图书馆一样被视为一个公益性信息服务机构。
对于数字图书馆的理解,被定义为任何一个读者,在任何时间、任何地点,可以通过互联网来获取地球上所拥有的任何一种数字资源。
作为一个学校,单独建立数字图书馆是不可能的,就川大数字图书馆来讲,本设计方案只针对师生对川大数字资源的利用和在此基础上的信息服务。
1.2 川大数字图书馆简介:四川大学图书馆始建于1896 年,是我国西南地区藏书规模最大的大学图书馆;馆藏纸质文献达699.75万余册,并拥有丰富的电子文献资源。
可提供阅览、外借、参考咨询、科技项目查新、文献传递、用户培训、馆际互借、声像视听、复印复制、打印扫描、缩微复制等多种信息服务,并为本科生、研究生开设“文献检索与利用课”。
2004年3月,结合新校区图书馆建设,启动了“四川大学数字图书馆建设项目”,学校拨专项资金1500万,用于数字图书馆软硬件环境建设和应用系统建设。
1.3 服务机构运营状况:四川大学数字图书馆作为一个开放性、分布式的数字信息资源网络系统,其核心组成包括以下几个部分:门户网站系统、图书馆自动化管理系统、综合文献服务系统、存储备份系统、VOD点播系统以及其它应用服务系统。
数字图书馆数据系统采用目前IT业界公认的先进的存储区域网(SAN)方式来构建存储系统,核心信息系统采用Cluster群集管理软件进行双机热备份,以保证核心服务的稳定运行。
在三校区图书馆之间建立了物理独立的1000M内部网,再通过高速防火墙与校园网Internet互连,望江、华西、江安三校区四个图书馆之间的网络高速畅通、安全可靠。
1.4 服务机构运营特点a)利用图书馆自动化集成系统,实现了采访、编目、典藏、阅览、流通、期刊及情报检索的自动化管理;b)与网络连接,开展了各种网上服务,如网上书目检索、实时馆藏查询、新书通报、预约、续借、个性化服务以及联合目录、馆际互借等;c)实现24小时服务;d)建立了门户网站,服务多样化、人性化。
文献馆建筑设计方案模板一、设计原则文献馆作为知识传承和学术交流的场所,其设计方案应遵循以下原则:1.功能性:确保整个馆内能够满足读者的需求,提供便捷的文献查询和借阅服务,合理划分空间,以满足不同读者群体的需求。
2. 美观性:注重建筑外观的美学设计,体现现代化和专业性。
选用合适的材料和色彩,打造具有识别度的建筑形象。
3.可持续性:在建筑设计中融入节能环保的概念,选用可再生材料,合理使用自然光和通风,通过智能化系统提高能源利用效率。
4.无障碍性:考虑到身体残障人士的需求,提供无障碍通道和设施,确保他们能够自由进出和使用文献馆。
5.安全性:重视建筑的结构安全与防火防盗措施,在设计中考虑紧急疏散通道和消防设备的设置。
二、室内设计1.接待区:设立宽敞明亮的接待区,配备专业的接待人员,提供咨询和指引服务,并用简明易懂的标识指示读者前往不同区域。
2.阅览区:提供安静、舒适的阅览环境,配置各种类型的阅览座位,满足不同读者的需求。
合理设置书架、桌面插座和数据接口,方便读者使用电子设备。
3.多功能厅:设置多功能厅供举办各类学术讲座、学术研讨会和文化活动使用。
借助现代音响设备和投影设备,提供高品质的演示和播放体验。
4.数字资源区:建立数字资源区,配备高速网络和计算设备,提供电子图书、学术期刊和数据库的查询和下载服务。
5.书刊存放区:合理设置书刊存放区,科学分类摆放书刊,并采取适当的防尘和防潮措施,保护纸质文献的保存。
6.学术交流区:提供小型研讨室和学术交流区域,供研究人员和学术团体进行学术交流和研究合作。
三、外部景观设计1.建筑外立面:选用现代化的建筑材料和技术,设计简洁大方的外立面,体现文献馆的功能和特色。
2.休闲区:在馆外设置休闲区,供读者休息和交流。
种植适量的绿植和树木,提供舒适的休闲环境。
3.健康通道:提供健康通道,设置步行道和自行车停车区,鼓励读者选择环保出行方式。
四、智能化系统1.自动查询借还系统:在馆内设立自动查询借还系统,提供方便快捷的图书查询和借还服务。
I效果图篇I设计说明篇I建筑图纸篇I结构设备说明篇I四川省图书馆新馆·建筑设计方案平闲休顶屋内室内室08模型照片0910I效果图篇I设计说明篇I建筑图纸篇I结构设备说明篇I四川省图书馆新馆·建筑设计方案13得益于上苍造物,使得成都“沃野千里”;得益于先人“泽被西川”的都江堰水利工程,使得成都“水旱从人,不知饥馑”。
由于成都平原农业发达,处于“鱼米内足,不事他求”的稳定而封闭的生产状态,出现了“老年白首,不离乡邑”的民情,养成了成都人宁静怠惰、不思远游的心态和习性。
而且,不知不觉地渗透到生活的各方面,包括思维方式、社会习俗和人情世故。
文化成都平原经历了几千年的发展演变,已成为蜀文化的中心,其特征主要体现在以下三方面:★兼容性:蜀地容纳了四方文化,形成一种独立的文化类型。
当时融入蜀文化的异地文化包括荆楚文化,秦陇文化,中原文化。
★浪漫主义:司马相如,李白等蜀文化名人的作品具有浪漫主义倾向,富于文采和想象力,善于夸张,语言富丽,用字新奇。
★多样性:“蜀中自古多才俊”。
自古以来,杰出的川籍文学家、艺术家对中华文化的发展产生过深刻的影响。
从唐代的王勃、杨炯、卢照邻、骆宾王、陈子昂、王维、杜甫、李白、孟浩然、房琯、高适、白居易、李商隐、薛涛到宋代的三苏、陆游、黄庭坚、范成大均曾游历或寓居成都,留下大量诗作,并产生了中国第一部诗集《花间集》。
14“天府陆海”之称是对巴蜀农业文明的最好概括。
四川地处亚热带,有利于农业生产,都江堰水利工程的成功,促成了巴蜀农业的高度发展,加以地貌和气候多样,现代生态环境优越,动植物资源极为丰富,种类繁多,列入国家保护的珍稀动物有55种,同时是全国第二大林区。
拥有九寨沟,黄龙寺,大熊猫栖息地三处世界自然遗产.四川独特的地域,气候特征,影响到川民生活的方方面面,它拥有李冰治水后形成的优越农耕文明;它有巢居、栈道、笮桥和林盘四大独特胜景,形成了以成都平原为中心的独特的巴蜀文化,并成为中华文化的重要组成部分建筑民居是四川最古老的建筑。
受地形、气候、材料、文化和经济影响自成一体,独具鲜明的地域特色。
★注重环境。
巧妙利用自然地形,大多依山临水,后高前低层层拔高,宜左宜右忽上忽下,与四邻环境协调,用古林修竹,挖池堆石加以点化,充满情趣。
★平面布局灵活,空间变化有序。
四川民居不受中轴线束缚,平面布局自由灵活,利用曲轴,副轴使建筑随地形蜿蜒多变,层次丰富;封闭院落中设敞厅、望楼,外实内虚;将建筑空间结合环境自由延伸,与自然环境相映增辉。
★丰富的文化内涵。
四川民居不但表达了主人的文化品位、社会地位,同时也包涵着人们在满足居住功能后的某种祈求和愿望。
民居中的门楼装饰、窗格变化及围护结构美化等,最能体现这种文化内涵。
商业广场文化住宅体育军事功能分析城市关系人民西路西华门街东城根上街基地基地16三、基地环境及分析用地周边环境分析图书馆用地周边环境相对拥挤,周边建筑相对陈旧,用地紧靠人民西路,缺少必要的缓冲,其主要的视觉景观是东南角方向的天府广场,因此如何挖掘图书馆内部空间景观是设计要点。
道路交通分析用地周边两条主要城市道路车流量较大,交通繁忙,不宜开设主入口(车行),其车行主入口只能设在相对较小的西华门街路上。
图书馆的人流有两个方向。
a )、天府广场方向。
b )、西南角人民公园方向。
其中天府广场人流最大,未来地铁的建设将加大天府广场来图书馆的人流量。
势必加重人民西路的交通压力,容易产生交通混乱。
城市主干道主要商业城市次干道次要商业噪音污染用地道路交通分析人流分析用地形状分析a )、图书馆用地相对规整,为类长方形,东西较长,南北较短,用地相对紧张。
建筑后退北侧居住楼22.5M 以上,同时满足大寒日1小时日照,且后退南向人民西路10m ,最后的可建设范围较狭长,对图书馆的布局不利。
b )、图书馆用地面积较紧张,建筑密度较大,对建筑造型提出更高用地形状分析日照分析科技馆新馆天府广场图书馆新馆美术馆新馆城市轴线城市节点四、设计概念文化内涵面对四川绵绵千年的历史、文化的传承和积淀,其文化的纷繁夺目、历史的厚重。
物质种类的繁多,我们提出了“民族的即世界的”设计概念,去除对形的表征,剖析其内部的精神含意,四川民众面对其自身文化历史的传承及对外来文化的包容吸收,面对文化的矛盾冲突,又不断的求索前进,从而创造出灿烂的川蜀文化,其文明可以说即是四川的又是中国的,更是世界的。
其精神内涵用屈原的离骚中的一句话概况:“路漫漫其修远兮,吾将上下而求索。
”对于四川图书馆所承载的文化历史的寄托与现实意义,我们希望它是四川文化的一个载体,一艘“诺亚方舟”来容纳其物质文明20我们的理想图景是:繁闹市区中的一片静土一个展示四川文化、历史的媒介生态,绿色,节能的现代城市书坊一座辉煌灿烂的文化殿堂一尊具有求索精神的碑石在设计策略上提出7个设计要点:1.城市空间上,融入天府广场的城市空间,协调与博物馆及未来美术馆的关系,成为西大门的标志。
2.图书馆与城市街道空间的互动,引入灰空间“城市屋檐”,注重城市空间营造。
3.图书馆体现是一个四川人文历史的媒介,展示平台。
4.注重内部阅览空间的营造,提出休闲式阅览概念。
5.注重提高图书馆的利用率及商业性。
6.营造第五立面,营造生态、绿色的空间,构筑一个漂浮的空中舞台。
7.建筑造型及细节上体现四川特色。
21五、设计研究通过对基地的分析,结合设计的概念要点,对要点的进一步分析研究以求解最佳的体现设计理念的建筑状态。
城市天际线空间研究。
(天府广场天际线分析)天府广场的城市天际线处于调整规划之中,中部的天府广场是●整个区域的中心,规划中的主要建筑如博物馆、图书馆、美术馆围绕其周边,从其空间形态上是一个逐步向外扩张的状态,建筑高度逐步增高。
图书馆处于“天府广场”区域与东城根上街路的交界线上,构●成广场区域的一个界点,空间区域的限定是通过对主要建筑和道路界定,如果说博物馆、原市政、市毛泽东像构成了“天府广场”第一层界面的话,图书馆和其它方向上的各界点,构筑“天府广场”区域的第二层界面。
其在造型上形成一个明显的视觉醒目点和空间上形成一个可以供市民集散的场所。
在空间上,图书馆的体量要与东侧相连地块的未来美术馆形体●形成一个能够呼应的整体,与博物馆的体量也要取得平衡,三者在空间形成具有张力的整体,而不至于显得分散,带给城市界面一个全新的形象。
共享性生态、绿色城市空间的研究。
在相对紧张的用地条件下提供更多的空间给城市,除了能够提●供可供市民集散的场所外,也在城市嘈杂的街道与静怡的图书馆产形成一个缓冲地带。
在图书馆与城市道路之间形成:内部——半室外——室外(城市街道)的空间序列。
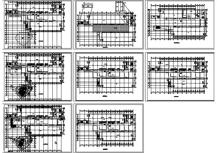
下沉式空间设计:建筑布局模式研究解决日照的布局几种模式一、向西逐级增高的布局二、向南逐级增高的布局三、高低组合的布局24六、总体布局最终采用了在用地西侧局部高起和整体向东倾斜体量的组合,高起部分构成视觉中心和区域界点,倾斜的屋面向外延伸覆盖用地。
整个建筑共13层,斜向部分6层,地下4层,倾斜部分是整个建筑的主体,东低西高,构成图书馆的阅览空间,高起部分为办公和高层书库,地下一层为公共层及入口大厅,地下二层为车库,3~4层为基本书库。
总图设计建筑基本沿基地后退红线满铺布置,在东西两侧后退红线,各形成主次入口广场,广场采用下沉式设计,大台阶把人们直接引入地下一层(公共层)的入口大厅,沿人民西路,作为地下一层空间向外的延伸,设计为下沉式步行街,通过人行道边的踏步可直接下到下沉步行街,步行街与城市人行道间采用绿化斜坡设计,通过的踏步可直接上到人行道,下沉式步行街作为图书馆与城市道路间的缓冲,斜坡和广场大台阶把地下一层与城市道路连接起来,与城市道路空间构成一个连续的界面,增加了地下一层作为公共区域的开放性和可达性。
在图书馆的北侧与居民楼之间设计为图书馆的后勤区域。
一条靠用地北侧的内部消防道贯通基地,连接东西两侧道路,其机动车的主出入口设计在西华门街上,在西侧东城根上街开设了紧急出入口,在后勤内部道路上设有图书馆的办公出入口,位于建筑的西北角。
书库在一层设计了辅助入口。
25图书馆功能布局图书馆内部功能采用了垂直分区的设计原则,大量使用或对外使用的空间靠地面布置,后勤管理部分靠上布置。
同时充分利用基地的地下空间。
其中-1层作为图书馆的入口层,地面以上1~6层为开架阅览部分,7~8层为办公辅助功能部分,9~12层为特殊要求书库(珍善本书库、古籍线装图书书库及其他特种文献书库,地下-2层为车库,-3至-4层为基本书库和备份书库。
-1层的公共层包括两大部分:入口大厅部分和报告厅为主的辅助部分,两者可以分开独立使用。
入口大厅部分:在图书馆东部主入口一侧布置,设有与阅览相关的功能,包括入口大厅、总台(查询区)、休息厅、咖啡、茶水厅、目录处、借阅区和可上到1~6层的垂直交通区等。
报告厅区:位于图书馆西侧,由西侧次入口进入入口门厅。
功能包括报告厅前厅、报告厅、多功能厅、展厅、多媒体室、文化活动室。
报告厅区与入口大厅通过借阅区相连接,单独使用时,通过关闭通道与大厅阻隔。
阅览区共6层,按照阅览类型的利用率和限制性原侧垂直分布,阅览类型使用率低和限制性高的向高楼层布置,楼层越高其阅览的面积越小。
1层主要部署了需要单独有对外有出入口的儿童阅览、电子阅览室和使用率大的期刊阅览,儿童阅览位于平面靠西侧布置,相对独立的一块,在-1层餐厅上部并远离入口大厅,减少对入口大厅的影响。
一层在平面的西北角设有办公区的入口门厅。
其余辅助功能靠北侧布置,南侧形成相对通透的空间。
262层主要布置综合阅览室,整个2层采用开敞式设计,形成完全开放的阅览空间。
3层主要布置哲学、社会、科学阅览,专题阅览,参考工具阅览室。
4层布置外文阅览,自然科学阅览,多媒体阅览。
五层布置残疾人阅览,民族期刊和地方文献阅览室。
六层布置古籍阅览,珍善本阅览,民族特种文献阅览。
6层以上的屋顶平台构成了面向天府广场的休闲活动场所,可作为“室外”的阅览空间。
屋面上的层层叠台成为天然的读书交流空间。
7-8层为办公区,七层设有综合办公、馆长室、计算机管理中心、研究辅导中心及文献保护中心。
8层设有数字图书馆、文化信息资源共享资源工程建设、数字资源共享、加工场地及采编中心、研究辅导中心文献保护中心。
7-8层有面向屋顶的平台,从平台的大台阶下到屋顶。
9-12层为特殊书库(珍善本书库、古籍线装图书及其他特种文献书库)。
13层为设备层及屋顶花园。
地下3至4层为基本书库和过刊书库,通过一组位于图书馆北侧的电梯组垂直相连上下两部分书库。
地下2层为车库和部分设备用房。
图书馆内部交通阅览区交通阅览区交通由两种交通模式:情景式交通和垂直式交通,情景式交通由位于图书馆平面南侧直跑楼梯和扶梯组成,直跑楼、扶梯随着室内的层层退台,逐层向上,形成富有趣味的交通空间。