炼铁TRT工艺技术操作规程
- 格式:doc
- 大小:179.00 KB
- 文档页数:16
[整理]2300m3高炉TRT运行操作规程.预览说明:预览图片所展示的格式为文档的源格式展示,下载源文件没有水印,内容可编辑和复制2300m3高炉TRT运行操作规程编写:审核:审批:批准:凌钢动力厂年月第一部分透平机组第一章 TRT系统概述 (2)第一节工艺概述 (2)第二节主要设备工艺技术参数 (3)第二章 TRT机组运行维护 (5)第一节机组启动前的检查与准备 (5)第二节 TRT发电机组的启动 (10)第三节 TRT发电机组的运行与维护 (13)第四节 TRT发电机组的停运 (18)第五节高炉休风、复风时的相关操作 (18)第三章事故故障处理 (19)第四章继电保护及自动装置运行规定 (26)第五章设备维护 (27)第一节设备维护 (27)第二节定期试验 (28)第二部分PLC自控系统 (29)第一章 TRT系统概述第一节工艺概述高炉煤气余压透平发电装置,时利用高炉炉顶煤气的余压,把煤气导入透平中膨胀做功驱动发电机发电的能量回收机组。
该装置可回收高炉鼓风机所需能量的25~30%,同时在正常运转时,能代替减压阀组,很好地调节稳定炉顶压力,净化煤气,且对炉顶压力控制灵敏,波动幅度小。
故对促使高炉顺行,增产有良好的作用。
该TRT发电机组由以下八大部分组成:(1)透平机组;(2)高、低压发配电系统;(3)循环冷却水系统;(4)氮气密封系统;(5)润滑油系统;(6)液压伺服控制系统;(7)煤气管道及大型阀门系统;(8)自动控制系统。
第二节主要设备工艺技术参数1、透平机型号:MPG15.8-296.6/180;型式:干式轴流反动式,两级静叶可调且第一级静叶可实现全关闭;机壳型式:卧式水平剖分式。
1.1主要性能参数超速保护:超10%转速(1)电气系统:先迅速打开减压阀组快开阀,同时快关快速切断阀及静叶;(2)机械系统:危急保安器油门动作,关闭快速切断阀;(3)液压系统:迅速打开旁通液压快开阀,同时快关快速切断阀及静叶。
TRT操作工安全操作规程模版TRT(垂直管传送带)操作工是对垂直管传送带进行操作和维护的人员,他们负责保障设备的正常运行并确保工作场所的安全。
为了确保操作工的安全以及工作的顺利进行,制定和执行安全操作规程是至关重要的。
以下是针对TRT操作工的安全操作规程模版,包括相关的安全操作程序和安全注意事项。
一、工作前的准备1. 操作工在进行任何操作之前,必须经过专业培训,并持有有效的操作证书。
2. 在进入工作场所之前,操作工必须佩戴符合安全要求的个人防护装备,包括但不限于安全帽、防滑鞋、耳塞或耳罩、防护眼镜和手套。
3. 在工作前,操作工必须对设备进行简单的检查,确保其完好无损并具备正常工作条件。
二、操作程序1. 在操作垂直管传送带之前,操作工必须确认清除传送带上的杂物,以确保传送带运行时的安全。
2. 在启动传送带之前,操作工必须将操作装置置于安全位置,并确保设备的停机按钮易于触及和操作。
3. 在传送带运行过程中,操作工必须时刻关注设备的运行状况,特别是注意是否有异常声音、震动或烟雾等迹象的出现。
4. 若发现设备运行中出现异常情况,操作工必须立即停止传送带,并向主管或相关维护人员报告。
5. 在停止传送带之前,操作工必须确保设备处于安全状态,并采取有效措施防止传送带的意外运行。
6. 在设备检修和维护时,操作工必须遵守相关程序和安全规定,并在进行任何维修工作之前,必须确保设备断电并采取必要的安全措施。
三、安全注意事项1. 操作工必须严格遵守公司的安全政策和规定,并熟悉具体的TRT设备操作手册。
2. 操作工禁止进行与工作无关的行为,包括但不限于吸烟、饮食、闲聊等,以免分散注意力引发危险。
3. 在清除传送带上堆积的杂物时,操作工必须使用适当的工具和装备,并严禁使用手直接清除。
4. 操作工需保持工作区域整洁有序,确保安全过道畅通,避免因工作环境混乱而引发的事故。
5. 操作工需经常进行体力和技术方面的训练,确保具备足够的体力和技能应对各类突发情况。
TRT岗位工艺操作规程本标准适用于TRT岗位操作程序。
1工艺简介吉钢1#TRT由透平机系统、发配电系统、润滑油系统、液压油系统、给排水系统、氮气密封系统、大型阀门及煤气管道系统和自动控制系统组成。
工艺流程图如下:TRT不运行时,高炉产生的高炉煤气经重力除尘器、布袋除尘器,把煤气中的含尘量降至小于10mg/m3。
再经减压阀组减压,把煤气压力200--250KPa降至10KPa左右,进入低压煤气管网供用户使用。
TRT运行时,减压阀组关闭,TRT入、出口阀门打开,让高压煤气进入TRT,把高炉煤气的压力能和显热转变成电能,同样把煤气压力降至10KPa左右,进入低压煤气管网,供用户使用。
TRT有干式、湿式和干湿两用三种方式,我们用的是干式TRT。
1.1透平机系统透平机的种类很多,我们使用的TRT是两极静叶可调,径向进气,湿式轴流两极反动式。
其中TRT是英文Top gas pressure Recovery Turbine的缩写。
透平是turbine的音译,是带有叶片和叶轮的动力机械。
静叶是不随转子旋转,安装在承缸上,所有叶片在同一动力作用下,在一定范围内旋转,控制流体介质的机械设备。
径向进气是相对透平转子而言。
轴流是指流体介质在做功时与轴的方向一致。
反动式是相对冲动式而言,反映动叶所做的功占整个一级作功的量。
透平机的型号是MPG15-3000/180机壳采用水平剖分,铸造结构,径向下部进、排气,进、出口用法兰连接。
转子从进气侧看顺时针方向旋转,转速3000r/min。
轴承分支撑轴承和止推轴承两种,支撑轴承采用四油叶滑动式,轴衬为巴氏合金。
止推轴承为金斯贝雷型,轴衬为巴氏合金。
在支撑轴承和止推轴承上安装有温度探头,测量轴承温度。
强制压力供油润滑,确保机组安全稳定运行。
轴承与透平分离,防止润滑油污染和润滑油温度的升高。
轴承盖上装有振动、位移、转速探头。
与透平机有关的主要参数:入口煤气流量:35万Nm3/h入口温度:180℃入口压力:200-250 Kpa出口压力:11 KPa透平出力:11850KW透平效率:≥86%发电机效率:97%发电机出力:15000KW透平机进气侧轴端带有主油泵,12KW,螺杆式。
2#高炉BPRT技术操作一、BPRT的启动:1、BPRT轴流机组具备启动的条件;高炉炉况稳定顺行;净煤气含尘﹤5mg/m³;煤气压力稳定在120Kpa左右;煤气温度控制在100~220℃,煤气发生量1514 Nm3/min 。
2、高炉具备条件后,高炉工长电话通知BPRT控制室,BPRT操作人员用电话和信号“申请启动”联系高炉,请求启动BPRT,高炉工长将“高炉允许BPRT启动”信号送到BPRT控制室。
3、高炉减压阀组为4各减压阀组成,BPRT机组启动前,减压阀组应有一个处于自动调压位置,一个手动开50%位置,其它两个为手动全关。
BPRT投入后,减压阀组随着BPRT功率的提高,两个调压阀逐步关至全关位置(手动改自动),此时处于自动全关。
正常顶压调节全部由BPRT调节。
二、BPRT正常停机:1、接到BPRT停机通知后,高炉工长确认减压阀置于自动状态。
2、BPRT降功率时,工长密切关注顶压变化,若顶压升高,自动调节能力不够,采用另一减压阀手动调节,确保顶压波动最小。
3、BPRT停机后,高炉顶压由减压阀组调节。
三、紧急停机:BPRT出现故障紧急停机,处于自动状态的减压阀会自动开启,工长视顶压变化将另一减压阀自动改手动干预顶压调节,确保顶压波动最小。
四、高炉休风操作:1、提前10分钟通知BPRT控制室高炉准备休风。
2、高炉按休风程序正常休风操作。
五、复风操作:复风过程采用减压阀组调节顶压,待炉况顺行、顶压修复正常后通知BPRT控制室做启车准备。
六、高炉减风降压:大幅减风前通知BPRT控制室后,进行正常操作,一般高炉顶压低于80kp,则透平机停机。
七、坐料:高炉提前通知BPRT控制室后进行正常坐料操作,一般高炉顶压低于80kp,则透平机停机。
八、事故休风或紧急休风:休风操作同时通知BPRT控制室进行。
九、为保证调压阀驳斥正常工作状态,要将置于手动位置的减压阀每白班手动调整一次,启动前高炉工长要提前通知BPRT控制室。
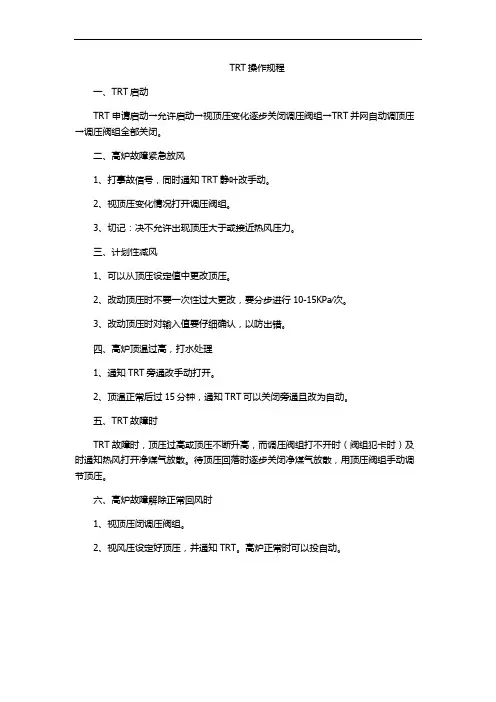
TRT操作规程
一、TRT启动
TRT申请启动→允许启动→视顶压变化逐步关闭调压阀组→TRT并网自动调顶压→调压阀组全部关闭。
二、高炉故障紧急放风
1、打事故信号,同时通知TRT静叶改手动。
2、视顶压变化情况打开调压阀组。
3、切记:决不允许出现顶压大于或接近热风压力。
三、计划性减风
1、可以从顶压设定值中更改顶压。
2、改动顶压时不要一次性过大更改,要分步进行10-15KPa∕次。
3、改动顶压时对输入值要仔细确认,以防出错。
四、高炉顶温过高,打水处理
1、通知TRT旁通改手动打开。
2、顶温正常后过15分钟,通知TRT可以关闭旁通且改为自动。
五、TRT故障时
TRT故障时,顶压过高或顶压不断升高,而调压阀组打不开时(阀组犯卡时)及时通知热风打开净煤气放散。
待顶压回落时逐步关闭净煤气放散,用顶压阀组手动调节顶压。
六、高炉故障解除正常回风时
1、视顶压闭调压阀组。
2、视风压设定好顶压,并通知TRT。
高炉正常时可以投自动。
炼铁TRT工艺技术操作规程1、岗位职责1.1班长岗位职责1.1.1在作业组作业长的领导下工作,负责班组的安全生产组织和TRT运行操作管理。
1.1.2熟悉掌握所属设备的性能和操作,负责TRT的日常维护、保养、润滑、点(巡)检、维修工作的协调,配合检修和试运行验收等工作。
1.1.3负责检查班组《技术操作规程》、《安全操作规程》、和《设备维护保养规程》的落实和执行,负责上岗员工的技能操作和安全教育培训工作。
1.1.4负责设备运行操作的各项运行记录检查和基础工作的管理,做好设备运行操作的信息传递和反馈工作。
1.1.5负责区域设备、现场卫生的督查清理工作,完成作业组交给的其它生产任务和工作。
1.2TRT操作工岗位职责1.2.1在班长领导下认真工作,确保TRT机组正常运行发电。
1.2.2熟悉掌握TRT系统工艺流程、工艺操作、设备参数和操作规程的执行。
1.2.3严格执行《技术操作规程》、《安全操作规程》、和《设备维护保养规程》,严禁违章操作。
1.2.4熟悉掌握本岗位透平机、发电机的机械性能,负责设备的点检、日常维护、润滑、冷却的检查和一般故障处理,配合检修和试车验收等工作,坚持班中点检和相关数据的检测并做好点检记录。
1.2.5负责本岗位区域设备、现场和室内外卫生的清扫整理工作,做到安全文明生产。
1.2.6做好各项运行操作记录和班中信息传递工作,严格执行交接班制度,做到面对面交接清楚。
2、TRT信息传递2.1TRT启动前信息程序2.1.1 TRT启动前由TRT班长向生产指挥控制中心(调度员、调度主任),申请启动TRT,并通知作业组和安全科。
2.1.2生产指挥控制中心接到TRT申请后与相关高炉(炉长或副炉长)和机动厂气体调度联系,同意启动时,生产指挥控制中心通知TRT班长做好启动确认。
2.1.3TRT班长,接到调度室启动指令后,对TRT系统(各部管道阀门、油温、油压、氮气压力、冷却水、水封、盘车等)检查。
2.1.4TRT班长具体与气体调度联系用低压煤气转换氮气(严格按“操作规程”进行置换操作)。
TRT操作工安全操作规程范本一、安全操作原则1. 严格遵守操作规程:操作人员必须了解并熟悉TRT操作工的操作规程,且在操作过程中始终遵守。
2. 工作可靠性优先:在进行任何操作之前,操作人员必须确保设备和工具的可靠性和安全性,并按照要求进行检查和维护。
3. 操作前准备工作:在进行任何操作之前,操作人员必须对操作区域进行清理,并确保有足够的工作空间。
4. 安全保护设备使用:操作人员在操作过程中必须正确使用和佩戴所需的安全保护设备,包括防护眼镜、手套、面罩等。
5. 防止危险源:操作人员必须随时保持对潜在的危险源的警惕,并采取适当的措施来防止事故的发生。
6. 遵循安全操作程序:操作人员必须按照规程中规定的操作程序进行操作,不得随意更改或省略操作步骤。
7. 及时报告事故和异常:操作人员必须在发生事故或异常情况时及时向上级报告,并采取适当措施予以控制。
8. 密切关注安全提示和警告标志:操作人员必须密切关注设备上的安全提示和警告标志,并按照标志的要求进行操作。
二、操作前准备1. 检查设备状态:操作人员在操作前必须检查TRT操作工的设备状态,确保其正常工作和安全可靠。
2. 确定操作范围:操作人员必须确定操作范围,并清理操作区域,确保安全操作空间。
3. 检查工具和设备:操作人员必须检查所需的工具和设备,并确保其完好无损和适用于操作任务。
4. 佩戴个人安全保护设备:操作人员必须佩戴适当的个人安全保护设备,包括防护眼镜、手套、面罩等。
5. 检查安全提示和警告标志:操作人员必须密切关注设备上的安全提示和警告标志,并按照标志的要求进行操作。
三、安全操作步骤1. 启动设备:启动TRT操作工之前,操作人员必须按照规程中的启动步骤进行操作,并确保设备处于正常工作状态。
2. 进行操作任务:操作人员必须按照规程中的操作步骤进行操作,并注意防止事故的发生。
3. 防范事故风险:操作人员必须随时保持警惕,防止事故的发生,并使用适当的安全保护设备。
TRT操作工安全操作规程一、工作准备1.1 在进入工作区域前,必须穿戴好防护装备,包括安全帽、防护眼镜、防护面具、防护手套和防护鞋等。
1.2 在进行TRT操作前,必须对设备进行检查,确保设备处于正常工作状态,无异常现象。
1.3 工作区域内必须保持整洁,避免杂物堆放和易燃物品存在。
1.4 在开始操作前,必须对工作流程进行充分了解和熟悉,确保熟知操作步骤和注意事项。
1.5 在进行TRT操作前,应与相关负责人进行沟通和协商,确保操作安全和顺畅。
二、操作注意事项2.1 在进行TRT操作时,必须按照规定的程序和步骤进行,严禁随意操作和擅自更改操作流程。
2.2 操作人员必须保持清醒和专注,严禁在操作过程中饮酒、吸烟或使用精神药物。
2.3 在操作过程中,必须严格按照操作手册和标准操作规程进行,确保安全和准确性。
2.4 在进行TRT操作时,应注意设备周围的环境,确保操作区域的通风和照明良好。
2.5 在操作过程中,必须保持与其他工作人员的良好沟通和协作,确保团队工作的顺利进行。
2.6 操作人员必须经过相关培训和考核合格后方可进行TRT 操作,未经许可禁止擅自操作。
三、设备操作3.1 在进行TRT操作前,必须对设备进行预热,确保设备温度和参数符合要求。
3.2 在进行TRT操作时,必须按照设备操作手册进行,严禁操作错误或乱用设备。
3.3 在操作过程中,必须保持设备的稳定性和平衡性,严禁在运行中猛推设备或做出错误操作。
3.4 在设备运行过程中,必须随时关注设备的工作状态和指示灯,确保设备正常工作。
3.5 在设备故障或异常情况下,必须立即停止设备运行,并通知相关负责人进行处理和维修。
四、个人防护4.1 在进行TRT操作时,必须穿戴好防护装备,包括安全帽、防护眼镜、防护面具、防护手套和防护鞋等。
4.2 在操作过程中,必须避免直接接触TRT设备和工作材料,严防发生意外伤害。
4.3 在操作过程中,必须遵守消防安全规定,禁止使用易燃、易爆物品或在禁止吸烟区域吸烟。
TRT操作工安全操作规程TRT(Thermal Recovery Technology)操作工是指在油田采油过程中,采用热力加快油藏原油流动以提高采收率的操作人员。
为了保障操作工的人身安全和设备设施的安全稳定运行,特制定本操作规程。
一、操作前准备1.1 操作工应按照规定戴好相应的防护用品,包括安全帽、防护鞋、眼镜、口罩等,确保人身安全。
1.2 备齐相应的工具和设备,检查工具设备是否使用完整,工作状态是否正常。
1.3 切勿擅自更改设备、仪表的工作参数和设置,如需更改应先通知相关部门或人员协调执行。
二、操作中的安全措施2.1 操作过程中应严格按照操作规程进行操作,不可随意更改调整。
2.2 如果发现设备设施有任何异常情况,应立即停机,并通知相关部门或人员进行处理。
2.3 操作人员在操作过程中应保持清醒且不能饮酒。
2.4 严禁携带易燃易爆物和危险品进入操作现场。
2.5 操作人员应严格按照相关规定执行“各项施工工作前的安全措施”进行操作。
2.6 未经主管部门批准,严禁私自对操作设备和设施进行任何改动,保持操作设备的稳定正常运转。
三、操作后的安全措施3.1 操作完成后应及时关闭相关设备和设施,确保安全稳定运行。
3.2 操作工应及时清理现场,清除垃圾和杂物,保持现场卫生整洁。
3.3 维修更换设备时严格按规定执行,不得违章操作。
3.4 报废设备应按照相关规定进行处理,不得私自拆解或出售。
四、遇到意外情况的处置方法4.1 操作人员在操作过程中应做好应急预案,确保出现意外情况时第一时间组织应对。
4.2 任何意外事故都必须及时通报相关部门或人员,并进行记录和报告。
4.3 在紧急情况下应立即采取有效的应急措施,防止事故扩大化,保护人员和设备设施安全。
五、注意事项5.1 根据作业现场的情况和要求,制定符合实际的操作规程,根据实际情况不断完善提升。
5.2 在操作过程中应与其他工种配合、沟通,保证操作流畅,严禁有影响操作安全的人为行为。
TRT操作工安全操作规程模版一、概述TRT操作工是在TRT行业中从事设备操作、维护、检修等工作的人员。
为了保障TRT操作工的人身安全和设备正常运行,制定本安全操作规程。
本规程适用于TRT操作工的安全操作行为。
二、操作前的准备1. 遵守相关法律法规和规章制度,严格按照操作手册进行操作,确保设备的正常运行。
2. 对设备进行检查,确保设备完好无损并进行必要的维护和清洁。
3. 确认操作区域内的环境安全,保持操作区域的整洁和干净。
4. 穿戴适当的个人防护装备,包括安全帽、防护眼镜、防护手套等。
5. 确保操作人员具备相关操作技能和知识,且经过了必要的培训和考核。
三、操作过程中的安全注意事项1. 操作过程中应保持注意力集中,不得受到其他无关因素的干扰。
2. 严禁擅自改变设备的工作模式、参数和设置,必须严格按照操作手册和规定进行操作。
3. 严禁在设备运行过程中拆卸、调整或维修设备,必须停机后才可以进行相关操作。
4. 在操作过程中,应遵守设备的安全操作规程,合理分配工作量,确保作业安全顺利进行。
5. 严禁疲劳驾驶,工作时间过长或身体不适时应及时休息。
6. 在设备运行过程中,应随时监测设备的运行状态,发现异常情况及时报告,并采取相应措施。
7. 不得将操作区域变为储存杂物或其他危险物品的地方,保持操作区域的整洁和干净。
8. 操作人员应有良好的职业道德,自觉遵守操作规程,不得偷擅离岗位或徇私舞弊。
四、操作结束后的安全措施1. 停机后,及时关闭设备的电源和阀门,确保设备完全停止运行。
2. 清理操作区域,及时清除操作过程中产生的废料和杂物,保证操作区域的整洁和干净。
3. 检查设备是否存在漏气、漏水等情况,及时进行维护和修理,确保设备安全可靠。
4. 关闭操作区域的安全门窗,确保没有其他人员进入操作区域。
5. 保持设备的完好状态,及时上报设备故障和维修需求。
五、事故应急处理1. 在操作过程中发生意外事故时,立即停止操作并采取安全应急措施。
TRT安全操作规程
1、上岗前劳保穿戴齐全,班前4小时、班中禁止饮酒,工作区域内禁止吸烟,必须持证上岗。
2、检查空气呼吸器、对讲机、CO报警仪完好,并反应灵敏、准确。
3、启动设备前必须精心检查该设备是否有人工作,确认无误后方可启动,以免
发生人身、设备事故。
4、操作阀门时必须携带防护器材,一人操作一人监护。
巡检必须两人以上,
保持三米安全距离,值班人员离开主控室必须告知留守人员去向。
5、主控室对现场CO浓度要随时监测,与操作人员保持联系。
当CO浓度持续
超过200ppm,要佩戴好空气呼吸器查明原因;短时间还在上升时应立即向作业长和厂调汇报,视情况停机后撤离现场。
发现大量泄露煤气,危及人身安全时紧急停机,值班人员必须迅速撤离现场。
6、电气设备倒闸操作、检修时必须填写倒闸操作票、检修工作票,并做好防
护措施,操作时戴好防护用品,经三方确认后方可进行检修操作。
7、在处理脱水器时,若下降管闸阀关闭不严,必须在第一道阀门关闭后才能
工作。
8、开关煤气放散管等操作时,人员应站在上风侧或侧风位置。
9、开启和关闭各部分阀门及观测指示仪表时,头和胸部应侧开,不得用力过
猛或借用其他工具进行打击、撬动手轮。
10、对运转设备进行检查或清扫时,不准用手、棉纱等触及运转部位,使用听
针必须避开运转部位。
11、作业区工具和物料摆放整齐有序,必须保证安全通道畅通。
12、TRT所有岗位人员必须熟练使用空气呼吸器、灭火器等安全用具,必须熟
悉煤气、氮气危害性,掌握煤气、氮气安全知识。
13、TRT所有岗位人员必须熟练掌握电气安全操作规程。
TRT安全操作规程TRT(时间重大风险)是指那些在短时间内可能发生并可能产生重大负面后果的任务或操作。
为了确保人员的安全和预防事故的发生,必须严格遵守一些安全操作规程。
以下是TRT安全操作规程,旨在提高工作人员的安全意识和操作技能:1. 了解任务:在进行TRT任务之前,必须完全了解任务的性质、目标和所需的操作步骤。
必要时请与相关人员沟通并获得明确的指导。
2. 风险评估:在进行TRT任务之前,必须对任务所涉及的风险进行全面评估。
评估应包括可能的安全隐患、危险物质、工作环境和可能发生的事故等。
3. 制定工作计划:针对TRT任务,制定详细的工作计划是必要的。
确保计划包括所需的资源、操作步骤、工具和设备,并考虑到可能的意外情况和突发事件。
4. 培训和资质:只有经过培训和具备相应资质的人员才能进行TRT任务。
确保每个工作人员都具备适当的技能和知识,能够安全地执行任务。
5. 使用适当的个人防护装备(PPE):根据任务的性质和风险评估结果,为每个工作人员配备适当的个人防护装备(PPE),如安全帽、眼镜、手套、呼吸器等。
确保PPE的正常使用和有效保护。
6. 操作规程:严格按照操作规程执行任务。
操作规程应包括正确操作和使用工具、设备,遵守安全程序以及处理突发情况的步骤等。
7. 严禁单独作业:TRT任务通常需要团队合作。
严禁单独进行TRT任务,尤其是在高风险环境中。
确保有足够的人员配合和相互监督,以提高安全性。
8. 紧急预案:在执行TRT任务之前,必须明确和制定紧急预案。
预案应包括突发情况的处理步骤、紧急联系人和相应的紧急设备等。
所有工作人员都应熟悉并知道如何应对不同的紧急情况。
9. 监控和检查:在TRT任务执行过程中,应保持持续监控和检查工作状态和环境。
及时发现和处理任何异常情况,并采取适当措施以确保任务的安全完成。
10. 持续学习和改进:TRT安全操作规程应定期进行评估和改进。
根据实际经验和教训,不断学习和完善操作规程,以提高工作人员的安全意识和操作技能。
炼铁工艺技术操作规程炼铁部 2008-4-19目录一、高炉车间(1)概述…………………………………………………….(2)工长岗位操作规程……………………………………(3)热风炉……………………………………(4)炉前岗位(5)上料主控(6)槽下(7)高炉配管工岗位(8)InBa渣处理(9)布袋除尘(10)放散塔岗位(11)天车工岗位二、准备车间(1)槽上岗位操作规程(2)三、运转车间(1)电动风机操作规程(2)2350m3高炉循环水泵房操作规程(3)TRT运行操纵规程(4)矿槽除尘操作规程(5)出铁场除尘操作规程四、检修车间一、高炉车间(1)概述沧州中铁装备制造材料有限公司炼铁厂2350m3高炉主要技术经济指标见表1:1.总平面布置高炉车间位于厂区南侧,三座高炉自西向东半岛式布置,高炉出铁场铁路出铁线与水平方向夹角350。
热INBA 渣处理设施布置在两个出铁场外侧,重力除尘器位于高炉与热风炉之间。
矿槽和焦槽位于高炉北面。
三座高炉煤粉喷吹及煤粉制备集中建在2号高炉北面。
铸铁机和鱼雷罐车修理库布置在高炉东侧。
主要工艺特点:(1)炉料入炉前过筛和焦丁回收入炉。
槽下胶带机运输,胶带机上料。
(2)采用串罐无料钟炉顶,炉顶设计压力(0.2~0.25)MPa。
(3)炉体采用行之有效的措施,使高炉一代寿命(不中修)≥15年。
(4)双出铁场,平坦化设计,汽车上出铁场。
三个铁口,不设渣口。
(5)采用旋切顶燃式热风炉,预热助燃空气和煤气,设计风温1200℃~1250℃。
热风炉设计寿命≥30年。
(6)炉顶煤气采用干法除尘和余压发电(TRT)技术。
(7)炉渣处理采用热INBA工艺,100%冲水渣。
(8)喷煤系统采用三罐并联、主管加分配器的喷吹方式,设计喷煤粉(200~220)kg/t铁。
(9)矿槽、出铁场及炉顶配有完善的通风除尘设施。
2.高炉本体2.1 高炉结构与内型炉体设计为自立式框架结构,四根框架柱为直立结构,为确保风口区操作空间,便于更换风口设备,下部框架跨据为22.5×18m,上部框架跨据为18×18m。
TRT操作工安全操作规程一、前言TRT操作工是重要的岗位之一,涉及到设备操作和安全工作,为了保障操作工的人身安全,提高工作效率,特制定本安全操作规程。
二、工作准备1. 在操作设备之前,操作工必须穿戴好工作服和防护用具,包括安全帽、防护眼镜、耳塞、手套等。
2. 确保操作设备周围的工作区域整洁清晰,清除障碍物,避免发生跌倒和碰撞事故。
3. 对设备进行检查和维护,确保其正常工作状态,如发现异常情况应立即报告上级主管。
三、设备操作1. 操作工必须熟悉设备的操作流程和相关安全注意事项,严禁未经许可操作或调整设备。
2. 在操作设备时,必须站在稳固的位置,保持双脚平稳着地,避免高处作业和站立在移动设备上。
3. 确保设备的电源与操作工之间有安全的距离,避免触电和电击事故的发生。
4. 在设备运行期间,禁止将手指、手臂等身体部位靠近设备运动部件,避免夹伤和撞伤。
5. 在设备需要调整时,应先停止设备运行,确保设备完全停止后方可进行调整操作。
6. 在设备故障或危险情况发生时,操作工应立即停止设备运行,并向上级主管报告。
四、应急措施1. 在发生火灾或爆炸等紧急情况时,操作工应立即按照应急预案采取逃生措施,确保自身安全。
2. 当设备发生故障时,操作工应首先切断设备的电源,并且在修理设备之前,先进行彻底的停电确认,避免触电事故。
3. 在操作过程中发现异常气味或有明显的异常声音时,应立即停止设备运行,并采取相应的措施,防止事故进一步发生。
4. 在接触到有害物质时,操作工应戴好相应的防护装备,合理利用通风设备,保证自身安全。
五、个人卫生1. 操作工在操作设备之前,应保持双手清洁,避免手部污染设备。
2. 在长时间的操作过程中,操作工应定时休息,避免过度疲劳导致操作不当。
3. 在进食和使用洗手间之前,操作工应将设备完全停止并断电,确保个人安全。
六、工作环境1. 在操作设备时,操作工应保持良好的工作环境,清除杂物,避免触电和碰撞事故的发生。
第1篇一、目的为确保炼铁设备安全、稳定、高效运行,保障生产过程安全,特制定本规程。
二、适用范围本规程适用于炼铁生产过程中所有炼铁设备的操作与管理。
三、操作前的准备工作1. 操作人员必须经过专业培训,熟悉设备性能、结构、操作规程及安全注意事项。
2. 检查设备是否处于正常状态,如发现异常,应立即报告并停机处理。
3. 确保所有操作人员穿戴好个人防护用品,如安全帽、工作服、防护手套等。
4. 熟悉操作流程,了解各设备间的相互关系和操作顺序。
四、操作步骤1. 启动设备:按照设备启动顺序,依次启动各设备,确保设备正常运行。
2. 操作设备:根据生产需求,调整设备参数,如温度、压力、流量等。
3. 监控设备:密切关注设备运行状态,发现异常及时调整参数或停机处理。
4. 维护保养:定期对设备进行清洁、润滑、检查,确保设备正常运行。
5. 停机操作:根据生产需求,按顺序停机,关闭设备。
五、注意事项1. 操作人员必须严格按照操作规程进行操作,不得擅自更改设备参数。
2. 严禁在设备运行过程中进行维修、调整等操作。
3. 严禁设备带病运行,如发现设备异常,应立即停机处理。
4. 严禁在设备周围吸烟、使用明火等易燃易爆物品。
5. 操作人员应保持警惕,注意观察设备运行状态,发现异常及时报告。
六、事故处理1. 事故发生后,立即停止设备运行,保护现场。
2. 立即上报事故情况,并启动应急预案。
3. 组织人员进行事故调查,分析原因,制定整改措施。
4. 对事故责任人进行严肃处理。
七、培训与考核1. 定期对操作人员进行专业培训,提高操作技能和安全意识。
2. 对操作人员进行考核,确保其具备相应的操作能力。
3. 对考核不合格的操作人员进行再培训,直至合格。
本规程自发布之日起实施,如有未尽事宜,可根据实际情况进行修订。
第2篇一、炼铁TRT工艺技术操作规程1. 岗位职责- 班长:负责班组的安全生产组织和TRT运行操作管理,熟悉设备性能和操作,负责日常维护、保养、润滑、点(巡)检、维修等工作。
炼铁TRT工艺技术操作规程1、岗位职责1.1班长岗位职责,负责班组的安全生产组织和TRT运行操作管理。
,负责TRT的日常维护、保养、润滑、点(巡)检、维修工作的协调,配合检修和试运行验收等工作。
,负责上岗员工的技能操作和安全教育培训工作。
,做好设备运行操作的信息传递和反馈工作。
,完成作业组交给的其它生产任务和工作。
1.2 TRT操作工岗位职责,确保TRT机组正常运行发电。
,严禁违章操作。
,负责设备的点检、日常维护、润滑、冷却的检查和一般故障处理,配合检修和试车验收等工作,坚持班中点检和相关数据的检测并做好点检记录。
,做到安全文明生产。
,严格执行交接班制度,做到面对面交接清楚。
2、TRT信息传递2.1TRT启动前信息程序2.1.1 TRT启动前由TRT班长向生产指挥控制中心(调度员、调度主任),申请启动TRT,并通知作业组和安全科。
,同意启动时,生产指挥控制中心通知TRT班长做好启动确认。
2.1.3 TRT班长,接到调度室启动指令后,对TRT 系统(各部管道阀门、油温、油压、氮气压力、冷却水、水封、盘车等)检查。
2.1.4 TRT班长具体与气体调度联系用低压煤气转换氮气(严格按“操作规程”进行置换操作)。
2.1.5 TRT班长向10KV配电室联系送10KV并网电源。
2.1.6 TRT班长与相关高炉联系(炉长或副炉长),经高炉炉长对高炉系统确认后,通知TRT班长启动。
2.1.7 TRT班长向高炉值班室,发出“申请启动”信号并电话通知,相关高炉给“允许启动”信号后,并电话通知TRT班长。
2.2TRT启动信息联系,TRT与相关高炉保持联系和操作配合。
2.2.2 TRT转速达到1200rpm时,通知相关高炉冲临界转速,注意保持炉顶压力稳定。
,通知10KV配电室准备并网,注意观察电气系统运行情况,同意“并网”时,进行“并网”操作。
“已并网”。
,在升功率过程中,TRT班长与相关高炉值班室保持联系,TRT进行“升功率”操作,“升功率”结束后高炉进入“强制顶压控制”,通知高炉TRT投入正常运行。
2.2.6 TRT启动、并网正常后,汇报生产指挥控制中心室和运行作业组。
4、TRT启动前的准备工作4.1润滑油站的投运前准备;;;;;4.2润滑油泵的启动;,在TRT机组开机、停机以及主油泵不能正常工作时供油,当润滑油压低于0.11Mpa,辅泵应自动启动,高位油箱油保证一旦润滑油泵停止供油,为透平机紧急停机从3000rpm 减至0rpm时供油;,检查油泵运转是否正常;,打开上油管道旁通阀,从窥视镜检查出现高位油箱溢流时关闭上油管道旁通阀;,检查最远点油压>200KPa时方可启动主机;,中间通过转换手柄转换,滤油精度20um,当滤油器前后压差超过0.15Mpa,压差变送器发讯号报警,应立即切换清洗,转换手柄应处于极限位置,严禁中途停留。
,调剂冷却水流量来控制油温,当油温高于45℃,温度变送器发讯报警,两台冷油器互为备用。
机组运行时,冷油器的转换应先打开连接上下冷油器的旁通阀2至3分钟后,转动上、下冷油器的切断阀,切换后可以打开上(下)冷油器与油箱连通的窥视镜检查切换是否正确。
4.3动力油站的投运前准备;,液位低于500 mm必须补油,液位高于1300mm停止补油,液位低于500 mm液压系统将自动停机;;;;;,并打开紧急切断阀回油阀;,释压阀置“关”位置,安全阀压力设置好;,低于20℃开加热器,高于55℃关加热器;,启动循环泵进行箱外冷却过滤处理,根据油温控制冷却水流量(根据环境因素可修正循环泵的工作方式);4.4动力油泵的启动操作;4.4.2 1#泵、2#泵互为备用,不固定那一台工作,在现场启动1#泵(或2#泵)运行稳定后将2#泵(或1#泵)打到“PLC”位,当油压低于11 Mpa另一台泵应自动启动(试验联锁性能);4.4.3 1#泵和2#泵应定期切换工作,进行设备点检维护;,才能开机启动TRT。
4.5发电机启动前的准备;;,励磁机周围无杂物;,无油污垢,无异味;;,风道无杂物堵塞空冷器冷却水正常。
4.6水系统操作1#、2#出口煤气管道排水器自动排水,定期检查排水管、及时补充排水管内密封水。
;;;;,无漏水现象。
4.7氮气系统TRT系统氮气流量供应量按60 m3/h设计,使用点压力0.4至0.6Mpa,纯度99.9% ,接点管径φ73;,即进气端、出气端各有拉别令密封;;;;;,氮气管网无漏气现象。
4.8启动主机前置换气体操作,动力油系统,润滑油系统及氮气密封系统已投入正常;;;,均压阀,旁通快开阀;,见气后5-10分钟后关闭放散阀;;,打开透平主机顶放散阀;利用透平出口处的氮气吹扫进行强化吹扫并进行化验透平内介质。
4.9启动盘车,手动盘车转盘);;;,手柄至“捏合”位置;4.10联系送并网电源;;;;AH号柜小车在工作位置;;;;;;;;5、TRT启动操作5.1TRT启动前控制画面检查确认操作,不满足时显示红色;满足显示绿色;,不满足时显示红色;满足显示绿色,如果不满足则系统复位或轴运动系统复位;;,不满足时显示红色;满足显示绿色;若不满足则点击“电报申请启动”按钮,并在高压操作柜上按“同意透平机启动”按钮;,不满足时显示红色。
满足显示绿色。
5.2TRT启动前自控系统,电气控制系统检查确认;5.2.2 低压供给二路直流屏电源正常;;;;;;检查出口插板阀,出口蝶阀,入口插板阀,入口蝶阀的状态,开阀顺序为:出口插板阀→出口蝶阀→入口插板阀→入口蝶阀,关阀顺序为:入口蝶阀→入口插板阀→出口蝶阀→出口插板阀。
各设备及阀门检查完毕准备启机:,打开入口插板阀放散阀见气5min后关闭,放散见气5-10min后关闭放散;,开旁通快开阀,打开入口放散阀见气后5min关闭;,打开紧急切断阀;5.4TRT启动并网操作,并给高炉发“申请启动”信号,高炉同意后给TRT发“高炉同意启动”信号。
,慢风,休风与坐料等作业时才能进行启动。
,特别是减压阀组无故障时才能启动。
,等待信号出现时,这时可以启动TRT,手/自动两种方式提供选择;,当选择升速方式为自动,升功率方式为自动,调压方式选择自动时,“启动TRT”并确认后,整个TRT从升转速,并网到升功率,转顶压控制均可自动完成,操作人员可根据TRT的运行情况随时在中间人工干预,从全自动切换到手动,点击“升速控制”按钮时,会弹出转速调节画面,在该画面上进行升转速操作,按顶压变化与TRT升转速的要求,特别是通过“共振区”时的特性,不断改变升转速的设定值;1)第一阶段为启动升速段,确认盘车装置将转速已由0rpm升至30rpm,盘车装置已脱离,以手动或自动进行升速,开启入口电动蝶阀(根据煤气量小开),利用可调静叶调节透平转速以8rpm/S速率升至1200rpm,转速升至1200rpm时稳定15min,用于检查:①发电机,励磁机内部是否有摩擦声,外部是否有异常振动;②轴承回油(窥镜)是否正常,温度上升是否正常;③定子绕组,定子铁芯,转子绕组温升是否正常;④冷器水压,水量是否正常,进风温度在20~40℃之间;⑤管道阀门及放散阀是否有渗漏煤气现象发生;⑥在启动过程中遇到紧急停机情况,入口电动蝶阀和静叶自动关闭。
2)第二阶段急升速,(1800-2500r/min),以50rpm/s速率升速,快速通过共振区。
①无论自动还是手动注意炉顶压力波动±3至5Kpa,同时注意减压阀组1#、2#自动阀的开度变化,注意避开上料时升转速通过共振区,以保高炉平稳生产;②出现准共振现象时可人工干预提高升速效率。
3)第三阶段为并网升速阶段:在转速n=2600rpm/min,主油泵自动投入;辅助油泵自动停止工作,当转速达到2950rpm以自动或手动投励磁,发电机建电压升电压,转入励磁调节将转速调至3000rpm/min,以自动或手动方式进行准同期并网。
4)自动准同期并网时,将准同期开关打到“自动”位置,自动准同期装置开关打到“投入”位置,手动准同期解除开关打到“投入”位置,仔细观察发电机的频率表,当发电机冲转至2950转速时,按“手动投励”按钮,励磁系统自动建立电压,仔细观察系统电压表,根据需要使用增减磁按扭调整发电机端的电压,再观察自动准同期,当所有并网条件都满足后,合上并网柜开关后再把所有的开关还原。
并网结束后,迅速把静叶的角度开大加有功功率,用增磁、减磁按扭设定一个无功值达至2000以上,励磁装置按恒无功进行调节。
5)当选择手动并网方式时①待转速达到2980rpm时将“同期闭锁解除转换”开关置于解除位置;将“粗调与精调选择”开关置于“粗调”;②利用“升压”与“降压”按钮和“增速”与“减速”按钮进行升压,观察同期表上的电压,频率,转差的指针变化;③当频率,电压,转差等达到接近同期要求时,再将“粗调与精调”选择开关置于“精调”位置;④将“联络柜合闸开关”置于“合闸”位置;⑤注意同期表上频率,电压,转差的指针移动情况,当指针指向“0”位时迅速将“发电机合闸操作把手”打到“合闸”位置;⑥确认合闸回路接通并网完成后将“同期闭锁解除”转换开关置于“解除”位置;发电机并网操作非常重要,尤其是手动并网操作,如果并网不好(非同期并网),会产生很大的冲击流,对发电机产生强烈的冲击,端部线圈和铁芯会遭到破坏;⑦同步表连续使用时间要求不超过20分钟,如果未达到同期并网,应该停止使用同步表,间隔适当时间后,再进行同期并网;⑧同步表使用中注意下列情况不得并网:同步表转动第一圈;同步表指针对过红线时有跳动现象;同步表转动得忽快忽慢。
6)发电机投励磁①在透平发电机组转速为2950rpm时投入励磁:分为自动投励磁和手动投励磁二种方式;②在励磁柜上有调试/工作选择开关,一般选用工作单元,按手动投入励磁,励磁装置将内部设定参数自动升压;③当选择自动投励磁时根据励磁电流,电压的变化情况人为在励磁柜上进行增磁,减磁按钮操作;④电机励磁调节系统在高炉工况变化范围内可进行自动恒电压调节,在励磁柜上有恒无功与恒功率因素调节的选择;目前内设为恒吴功运行模式。
7)采用准同期并网方式,并网时应符合下列条件①发电机与系统频率差小于±0.1Hz;②发电机与系统电压差小于±5%;③发电机与系统相位小于5º(待定);④发电机与系统序位一致。
5.5升功率操作当发电机并网后,人工确认透平转速与电网频率同步,系统进入升功率阶段。
;,功率调节自动控制系统将按一定的升功率速率自动升功率,联锁开入口液动蝶阀,逐步开大静叶,此时减压阀组1#、2#自动阀也相应关闭直至煤气全部通过TRT透平;,根据升功率曲线表人工按照800 Kw/min升功率速率增加功率,逐步开大入口电动蝶阀与可调静叶,同时保证顶压波动不超过±3Kpa,直至入口电动蝶阀全开,相应调整静叶开度调节顶压直至减压阀组1#、2#自动阀全关,高炉煤气全部由TRT通过;,限制发电量(选择手动方式),此时减压阀组参与炉顶压力控制,TRT静叶开度固定,不参与顶压调节,可调整入口液动蝶阀开度控制进入TRT煤气总量。