五年级奥数练习题--一元一次方程
- 格式:doc
- 大小:816.00 KB
- 文档页数:4
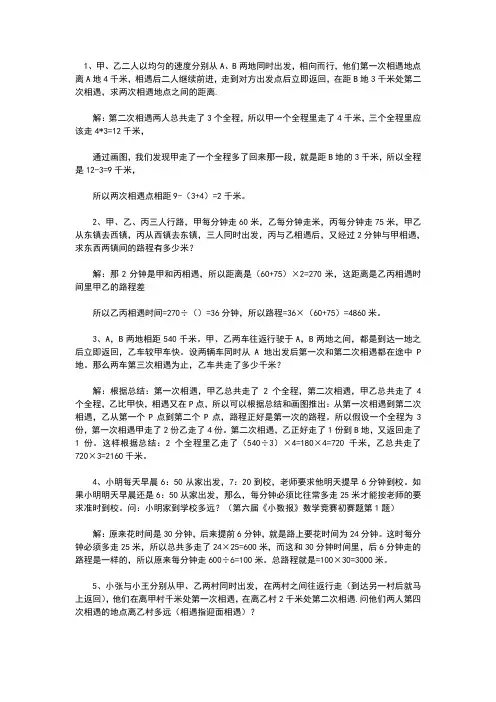
1、甲、乙二人以均匀的速度分别从A、B两地同时出发,相向而行,他们第一次相遇地点离A地4千米,相遇后二人继续前进,走到对方出发点后立即返回,在距B地3千米处第二次相遇,求两次相遇地点之间的距离.解:第二次相遇两人总共走了3个全程,所以甲一个全程里走了4千米,三个全程里应该走4*3=12千米,通过画图,我们发现甲走了一个全程多了回来那一段,就是距B地的3千米,所以全程是12-3=9千米,所以两次相遇点相距9-(3+4)=2千米。
2、甲、乙、丙三人行路,甲每分钟走60米,乙每分钟走67.5米,丙每分钟走75米,甲乙从东镇去西镇,丙从西镇去东镇,三人同时出发,丙与乙相遇后,又经过2分钟与甲相遇,求东西两镇间的路程有多少米?解:那2分钟是甲和丙相遇,所以距离是(60+75)×2=270米,这距离是乙丙相遇时间里甲乙的路程差所以乙丙相遇时间=270÷(67.5-60)=36分钟,所以路程=36×(60+75)=4860米。
3、A,B两地相距540千米。
甲、乙两车往返行驶于A,B两地之间,都是到达一地之后立即返回,乙车较甲车快。
设两辆车同时从A地出发后第一次和第二次相遇都在途中P 地。
那么两车第三次相遇为止,乙车共走了多少千米?解:根据总结:第一次相遇,甲乙总共走了2个全程,第二次相遇,甲乙总共走了4个全程,乙比甲快,相遇又在P点,所以可以根据总结和画图推出:从第一次相遇到第二次相遇,乙从第一个P点到第二个P点,路程正好是第一次的路程。
所以假设一个全程为3份,第一次相遇甲走了2份乙走了4份。
第二次相遇,乙正好走了1份到B地,又返回走了1份。
这样根据总结:2个全程里乙走了(540÷3)×4=180×4=720千米,乙总共走了720×3=2160千米。
4、小明每天早晨6:50从家出发,7:20到校,老师要求他明天提早6分钟到校。
如果小明明天早晨还是6:50从家出发,那么,每分钟必须比往常多走25米才能按老师的要求准时到校。
五年级解方程奥数练习题解方程是数学中的基础知识之一,它在五年级阶段的奥数训练中也非常重要。
本文将为你提供一些适合五年级学生的解方程奥数练习题,帮助你巩固和提高解方程的能力。
1. 题目一:解一元一次方程解方程:3x + 4 = 19解题步骤:1. 将方程转化为简单形式:3x = 19 - 42. 计算得出结果:3x = 153. 求解未知数:x = 15 ÷ 34. 得出最终答案:x = 52. 题目二:解一元一次方程解方程:2(x - 3) = 10解题步骤:1. 将方程转化为简单形式:2x - 6 = 102. 将方程调整为标准形式:2x = 10 + 63. 计算得出结果:2x = 164. 求解未知数:x = 16 ÷ 25. 得出最终答案:x = 83. 题目三:解一元二次方程解方程:x^2 - 5x + 6 = 0解题步骤:1. 将方程因式分解:(x - 2)(x - 3) = 02. 得出两个解:x - 2 = 0 或 x - 3 = 03. 求解未知数:x = 2 或 x = 34. 得出最终答案:x = 2 或 x = 34. 题目四:解一元二次方程解方程:x^2 + 7x + 12 = 0解题步骤:1. 将方程因式分解:(x + 3)(x + 4) = 02. 有两个解:x + 3 = 0 或 x + 4 = 03. 求解未知数:x = -3 或 x = -44. 得出最终答案:x = -3 或 x = -45. 题目五:解一元一次方程组解方程组:2x + y = 10x - y = 2解题步骤:1. 通过消元法,将方程组转化为简单形式:- 通过第二条方程得到 x = y + 22. 将 x 替换到第一条方程中,得到 2(y + 2) + y = 103. 计算得出结果:2y + 4 + y = 104. 求解未知数:y = 65. 将 y 的值代入第二条方程得到 x = 6 + 2 = 86. 得出最终答案:x = 8,y = 6通过以上五道题目的练习,你可以更好地掌握五年级阶段解方程的技巧和方法。
以下是一元一次方程奥数题:
1. 某果园有100棵桃树,一棵桃树平均结1000个桃子,现准备多种一些桃树以提高产量,试验发现,每多种一棵桃树,每棵桃树的产量就会减少2个,多种的桃树不能超过30棵,如果要使总产量增加8200个,应多种多少棵桃树?
2. 某商店经销一种品牌的空调,其中某一型号的空调每台进价为$m$元,商店将进价提高$30\%$后作为零售价进行销售,一段时间后,商店又以$9$的优惠价促销,这时仍可获利$20\%$,则这种型号空调的进价为____元.
3. 某体育用品商店购进了一批运动服,每件售价120元,可获利20%,这种衣服每件的进价是 _______ 元.
4. 小明家距学校1200米,某天他上学时以每分钟80米的速度去学校,走了3分钟后,发现按这个速度走下去要迟到2分钟,于是他加快速度,每分钟多走20米,结果小明比预定时间早到了3分钟.小明家离学校的路程是 _______ 米.
5. 甲、乙两人分别从A、B两地同时相向而行,甲的速度是每小时6千米,乙的速度是每小时8千米,甲在途中M处休息了半小时,结果甲、乙两人不同时到达C点。
已知A、C相距31千米,B、C相距35千米。
则A、B两地相距____千米。
奥数数的方程练习题一、一元一次方程1. 解方程:3x 7 = 112. 解方程:5 2x = 3x + 13. 解方程:4(x 2) = 3(x + 5)4. 解方程:7 (2x + 3) = 4 x5. 解方程:2(3x 1) 5(x + 2) = 8二、一元二次方程1. 解方程:x^2 5x + 6 = 02. 解方程:2x^2 4x 6 = 03. 解方程:x^2 3x = 04. 解方程:4x^2 + 8x + 4 = 05. 解方程:x^2 4 = 0三、二元一次方程组1. 解方程组:\[\begin{cases}2x + 3y = 8 \\x y = 1\end{cases}\]2. 解方程组:\[3x 2y = 7 \\ 5x + y = 9\end{cases}\]3. 解方程组:\[\begin{cases} 4x + 5y = 14 \\ 2x 3y = 5\end{cases}\]4. 解方程组:\[\begin{cases} x + 2y = 6 \\ 3x y = 4\end{cases}\]5. 解方程组:\[\begin{cases} 2x + 3y = 11 \\ 5x 2y = 13\]四、不等式与不等式组1. 解不等式:3x 5 > 22. 解不等式:2(x 3) < 4 x3. 解不等式:5 2x ≥ 3x + 14. 解不等式组:\[\begin{cases}2x 3 > 1 \\x + 4 < 7\end{cases}\]5. 解不等式组:\[\begin{cases}3x + 2y ≥ 6 \\x y < 2\end{cases}\]五、应用题1. 某数的2倍与3的差是7,求这个数。
2. 甲、乙两人年龄之和为35岁,甲的年龄是乙的2倍,求甲、乙的年龄。
3. 一辆汽车从甲地出发,以60km/h的速度行驶,另一辆汽车从乙地出发,以80km/h的速度行驶,两车相向而行,2小时后相遇,求甲、乙两地之间的距离。
第06讲 一元一次方程概念和等式性质 考点·方法·破译1.了解一元一次方程、等式的概念,能准确进行辨析.2.掌握一元一次方程的解、等式的性质并会运用.经典·考题·赏析【例1】 下面式子是方程的是( )A .x +3B . x +y <3C .2x 2 +3 =0D .3+4 =2+5【解法指导】判断式子是方程,首先要含有等号,然后看它是否含有未知数,只有同时具有这两个条件的就是方程.2x 2 +3 =0是一个无解的方程,但它是方程,故选择C .【变式题组】01.在①2x +3y -1.②2 +5 =15-8,③1-13x =x +l ,④2x +y =3中方程的个数是( )A .1个B .2个C .3个D .4个02.(安徽舍肥)在甲处工作的有272人,在乙处工作的有196人,如果要使乙处工作的人数是甲处工作人数的13,应从乙处调多少人到甲处?若设应从乙处调多少人到甲处,则下列方程正确的是( )A . 272+x =13 (196-x ) B . 13(272-x ) =196 –x C .12×272 +x =196-x D .13 (272 +x ) =196-x 03.根据下列条件列出方程:⑴3与x 的和的2倍是14 ⑵x 的2倍与3的差是5 ⑶x 的15与13的差的2倍等于1【例2】下列方程是一元一次方程的是( ) A .x 2-2x -3=0 B .2x -3y =4 C .1x=3 D .x =0 【解法指导】判断一个方程是一元一次方程,要满足两个条件:①只含有一个未知数;②未知数的次数都是1,只有这样的方程才是一元一次方程.故选择D .【变式题组】01.以下式子:①-2 +10=8;②5x +3 =17;③xy ;④x =2;⑤3x =1;⑥3x x-=4x ;⑦(a +b )c =ac +bc ;⑧ax +b 其中等式有___________个;一元一次方程有___________个.02.(江油课改实验区)若(m -2)23m x -=5是一元一次方程,则m 的值为( )A .±2B .-2C .2D .403.(天津)下列式子是方程的是( )A .3×6= 18B .3x -8 c .5y +6 D .y ÷5=1【例3】若x=3是方程-kx+x+5 =0的解,则k的值是( )A.8 B.3 C.83-D.83【解法指导】方程的解是使方程左右两边相等的未知数的值,所以-3k+3 +5 =0,k=83故选择D.【变式题组】01.(海口)x=2是下列哪个方程的解( )A.3x=2x-1 B.3x-2x+2 =0 C.3x-1 =2x+1 D.3x=2x-2 02.(自贡)方程3x+6 =0的解的相反数是( )A.2 B.-2 C.3 D.-303.(上海)如果x=2是方程112x a+=-的根,那么a的值是( )A.0 B.2 C.-2 D.-604.(徐州)根据下列问题,设未知数并列出方程,然后估算方程的解:(1)某数的3倍比这个数大4;(2)小明年龄的3倍比他的爸爸的年龄多2岁,小明爸爸40岁,问小明几岁?(3)一个商店今年8月份出售A型电机300台,比去年同期增加50%,问去年8月份出售A型电机多少台?【例4】(太原)c为任意有理数,对于等式12a=2×0.25a进入下面的变形,其结果仍然是等式的是( )A.两边都减去-3c B.两边都乘以1 cC.两边都除以2c D.左边乘以2右边加上c【解法指导】等式的性质有两条:①等式两边都加(或减)同一个数(或式子)结果仍相等;②等式两边都乘同一个数,或除以同一个不为0的数,结果仍相等,故选择A.【变式题组】01.(青岛)如果ma=mb,那么下列等式不一定成立的是( )A.ma+1=mb+1 B.ma−3=mb−3 C.12-ma=12-mb D.a=b02.(大连)由等式3a−5 =2a+b得到a=11的变形是( )A.等式两边都除以3 B.等式两边都加上(2a-5)C.等式两边都加上5 D.等式两边都减去(2a-5)03.(昆明)下列变形符合等式性质的是( )A.如果2x−3 =7,那么2x=7−x B.如果3x−2=x+l,那么3x−x=1−2C.如果-2x=5,那么x=-5+2 D.如果-13x=1,那么x=-3【例5】利用等式的性质解下列方程:⑴x+7 =19 ⑵-5x=30 ⑶-13x−5 =4⑴解:两边都减去7得x+7 −7 =19 −7合并同类项得x=12⑵解:两边都乘以15-得x = -6 ⑶解:两边都加上5得-13x −5+5 =4 +5 合并同类项得-13x =9 两边都乘以-3得x =-27【解法指导】 要使方程x +7 =19转化为x =a (常数)的形式,要去掉方程左边的7,因此要减7,类似地考虑另两个方程如何转化为x =a 的形式.【变式题组】01.(黄冈)某人在同一路段上走完一定的路程,去的速度是1v ,回来的速度是2v ,则他的平均速度为( )A .122v v +B .12122v v v v +C .12122v v v v +D .1212v v v v + 02.(杭州)已知11x y =⎧⎨=-⎩是方程2x −ay =3的一个解,那么a 的值是( )A .1B .3C .-3D .-103.(郑州)下列变形正确的是( )A .由x +3=4得x =7B .由a +b =0,得a =bC .由5x =4x -2得x =2D .由6x =0,得x =0 04.(南京)解方程2332x -= ( ) A .同乘以23- B .同除以32 C .同乘以-32 D .同除以32【例6】 根据所给出的条件列出方程:小华在银行存了一笔钱,月利率为2%,利息税为20%,5个月后,他一共取出了本息1080元,问他存人的本金是多少元?(只列方程)【解法指导】 生活中常碰见的储蓄问题是中考中常见的一种题型,应正确理解利息税的含义,清楚本息和:本金+利息(除税后)是解题的关键.题中的利息税是把利息的20%扣除作为税上交国家.解:设他存入的本金是x 元,则5个月的利息是2%×5x =0.1x 元,需交利息税0.lx ×20%=0.02x 元,根据题意得:x +0. lx −0.02x = 1080.【变式题组】01.(甘肃)商场在促销活动中,将标价为200元的商品,在打八折的基础上,再打八折销售,则该商品现在售价是( )A .160元B .128元C .120元D .8元02.(辽宁)根据下列条件,列出方程并解之:(1)某数的5倍减去4等于该数的6倍加上7,求某数;(2)长方形的周长是50厘米,长与宽之比为3∶2,求长方形面积,【例7】 (“希望杯”邀请赛试题)已知p 、q 都是质数,并且以x 为未知数的一元一次方程px +5q =97的解是l .求代数式40p +l 0lq +4的值.【解法指导】用代入法可得到p 、q 的关系式,再综合运用整数知识:偶数+奇数=奇数、奇数+奇数=偶数、偶数+偶数=偶数.解:把x =l 代入方程px +5q =97,得p +5q =97,故p 与5q 中必有一个数是偶数:(1)若p =2,则Sq = 95,q =19,40p +l 01q +4 =40×2 +101×19 +4= 2003;(2)若5q 为偶数,则q =2,p =87,但87不是质数,与题设矛盾,舍去.∴40p +l 0lq +4的值为2003.【变式题组】01.(广东省竞赛题)已知x =3x +1,则(64x 2 +48x +9)2009=_______.02.(第18届“希望杯”竞赛题)对任意四个有理数a 、b 、c 、d ,定义新运算:a bc d = ad− bc ,已知241x x -=18,则x =( )A .-1B .2C .3D .4演练巩固 反馈提高01.下面四个式子是方程的是( )A .3 +2 =5B .x =2C .2x −5D .a 2 +2ab ≠b 202,下列方程是一元一次方程的是( )A .x 2 −2x −3=0B .2x −3y =3C .x 2−x −1= x 2+1D .110x-= 03.“x 的一半比省的相反数大7”用方程表达这句话的意思是( )A .12x =7−xB .12x +7 =−xC .12+7 =xD .12=x +7 04.(石家庄)把1200g 洗衣粉分别装入5个大小相同的瓶子中,除一瓶还差15g 外,其余四瓶都装满了,问装满的每个瓶子中有洗衣粉多少克?若设装满的每个瓶子有xg 洗衣粉,列方程为( )A .5x +15= 1200B .5x -15 =1200C .4x +15= 1200D .4(x +15)=120005.在方程①3x −4 =7;②2x =3;③5x −2 =3;④3(x +1)=2(2x +1)中解为x =1的方程是( )A .①②B .①③C .②④D .③④06.如果方程2n +b =n −1的解是n =-4,那么b 的值是( )A .3B .5C .-5D .-1307.若“△”是新规定的某种运算符号,设a △b = a 2 +b 则(-2)△x =10中x 为( )A .-6B .6C .8D .-808.(武汉)小刚每分钟跑am ,用6分钟可以跑完3000m ,如果每分钟多跑l 0m ,则可以提前1分钟跑完3000m ,下列等式不正确的是( )A .(a +10)(b -1) =abB .(a −10)(b +l ) =3000C .30001b -=a +10D .300010a +=b −1 09.已知关于x 的方程(m +2)x m +4 =2m -1是一元一次方程,则x =_______.10.在数值2,-3,4,-5中,是方程4x −2= 10 +x 的解是_______.11.(福州)已知34m −1=34n ,试用等式的性质比较m 、n 的大小.12.(西宁)已知方程a −2x =-4的解为x =4,求式子a 3−a 2−a 的值.13.三个连续自然数的和是33,求这三个数.14.某班有70人,其中会游泳的有52人,会滑冰的有33人,这两项都不会的有6人,这两项都会的有多少人?15.甲车队有司机80人,乙车队有50人,要使两个车队的司机人数一样多,应该从甲车队调多少个司机到乙车队?培优升级 奥赛检测01.下列判断中正确的是( )A .方程2x -3 =1与方程x (2x -3)=x 同解,B .方程2x -3 =1与方程x (2x -3)=x 没有相同的解.C .方程x (2x -3)=x 的解是方程2x -3 =1的解.D .方程2x −3 =1的解是方程x (2x -3)=x 的解.02.方程2009122320092010x x x ++∙∙∙+=⨯⨯⨯的解是( ) A .2008 B .2009 C .2010 D .201103.(江苏省竞赛题)已知a 是任意有理数,在下面各题中(1)方程ax =0的解是x =l (2)方程ax =a 的解是x =l(3)方程ax =1的解是x =1a (4)a x a =的解是x =±1 结论正确的的个数是( )A .0B .1C .2D .304.(“希望杯”邀请赛)已知关于x 的一元一次方程(3a +8b )x +7 =0无解,则ab 是( )A .正数B .非正数C .负数D .非负数05.(第十一届“希望杯”邀请赛试题)已知a 是不为0的整数,并且关于x 的方程ax =2a3−3 a 2−5a +4有整数解,则a 的值共有( )A .1个B .3个C .6个D .9个06.(“祖冲之杯”邀请赛)方程5x -+(x −5)=0的解的个数为( )A .不确定B .无数个C .2个D .3个07.若x =9是方程123x a -=的解,则a =______;又若当a =1时,则方程123x a -=的解是______.08.方程1322035y y +--=的解是_____,方程()3115x x -=+的解是_____. 09.(北京市“迎春杯”竞赛试题)已知39901995x + =1995,那么x =____.10.(“希望杯”邀请赛试题)已知2x x =+,那么19x 99+3x +27的值为____. 11.(广西竞赛)解关于x 的方程x a b x b c x a c c a b++++++++=-3. 12.a 为何值,方程()16326a x x a x +=--有无数个解. 13.(“五羊杯”竞赛题)若干本书分给小朋友,每人m 本,则余14本;每人9本,则最后一人只得6本,问小朋友共几人?有多少本书?14.(上海市竞赛题)甲队原有96人,现调出16人到乙队,调出人数后,甲队人数是乙队人数的k (是不等于1的正整数)倍还多6人,问乙队原有多少人?第07讲 一元一次方程解法考点·方法·破译1.熟练掌握一元一次方程的解法步骤,并会灵活运用.2.会用一元一次方程解决实际问题经典·考题·赏析【例1】解方程:5x +2=7x -8【解法指导】 当方程两边都含有未知数时,通常把含未知数项移到方程的左边,已知数移到方程的右边,注意移项要变号.解:移项,得 5x -7x =-8-2合并同类项,得 -2x =-10系数化为1,得 x =5【变式题组】01.(广东)关于x 的方程2(x -1)-a =0的根是3,则a 的值是( )A .4B .-4C .2D .-102.(陕西)如果a 、b 是已知数,则-7x +2a =-5x +2b 的解是( )A . a -bB . -a -bC . b -aD . b +a03.解下列方程:⑴2x +3x +4x =18 (2)3x +5=4x +1【例2】解方程: 11-2(x +1)=3x +4(2x -3)【解法指导】 此题中含有括号,应先按去括号法则去掉括号,去括号时,要注意符号,括号前是“+”号不变号;括号前是“-”,各项均要变号,有数字因数使用乘法分配律时,不要漏乘括号里的项,再通过移项、合并系数化为1,从而求出方程的解.解: 去括号,得 11-2x -2=3x +8x -12移项,得 -2x -3x -8x =-12-11+2合并同类项,得 -13x =-21系数化为1,得 1321=x 【变式题组】01.(广州)下列运算正确的是( )A . -3(x -1)=-3x -1B . -3(x -1)=-3x +1C . -3(x -1)=-3x -3D . -3(x -1)=-3x +302.(黄冈)解方程:-2(x -1)-4(x -2)=1去括号结果,正确的是( )A . -2x +2-4x -8=1B . -2x +1-4x +2=1C . -2x -2-4x -8=1D . -2x +2-4x +8=103.(广州)方程2x +1=3(x -1)的解是( )A . x =3B . x =4C . x =-3D . x =-404.解下列方程:⑴7(2x -1)-3(4x -1)=5(3x +2)-1 (2)3(100-2x )=400+15x【例3】解方程:14126110312-+=+--x x x 【解法指导】方程中含有字母,去分母是首先要考虑的,去掉分母后可能出现括号,去分母时,方程两边同乘以各分母的最小公倍数时,不要漏乘没有分母的项解: 去分母时,得 4(2x -1)-2(10x +1)=3(2x +1)-12去括号,得 8x -4-20x =6x +3-12移项,得 8x -20x -6x =3-12+4+2合并,得 -18x =-3系数化为1,得 61=x 回顾小结:我们已经学习了解一元一次方程的基本方法步骤:(1) 去分母;⑵去括号;⑶移项;⑷合并;⑸系数化为1.这五个步骤要注意灵活运用.【变式题组】01.(厦门)如果关于x 的方程5432b x a x +=+的解不是负值,那么a 与b 的关系是( ) A . b a 53> B . a b 53≥ C . 5a ≥3b D . 5a =3b 02.(银川)甲、乙两船航行于A 、B 两地之间,由A 到B 航行的速度为每小时35千米,由B到A 航速为每小时25千米,今甲船由A 地开往B 地,乙船由B 地开往A 地,甲先航行2小时,两船在距B 地120千米处相遇,求两地的距离,若设两地的距离为x 千米,根据题意可列方程( )A .22512035120+=-x B .25120235120=+-x C .23512025120+=-x D .35120225120=+-x 03.(四川)解方程:2121364+=--x x04.(大连)若方程12151221-=--+x x x 与方程x a x a x 23262-=-+的解相同,求aa a 22-的值. 【例4】解方程:35.0102.02.01.0=+--x x 【解法指导】原方程的分子、分母有小数,可先利用分数的性质把小数化成整数,再按解方程步骤来解,注意:分数的性质是一个分数的分子、分母而言,而等式的性质是对一个等式的左边、右边而言,要注意区别防止出错.解:原方程变形为: 35.010)1(1002.0100)2.01.0(100=⨯--⨯-x x 即 50(0.1x -0.2)-2(x +1)=3去括号,得 5x -50-2x -2=3移项,得 5x -2x =3+10+2合并,得 3x =15系数化为1,得 x =5【变式题组】01.对方程7.02.01.023.01+=-+x x x 变形正确的是( ) A . 72231+=-+x x x B . 722031+=-+x x x C . 7223110+=-+x x x D . 72231010+=-+x x x 02.(郑州)解方程:2.15.023.01=+--x x 【例5】解方程:14981522097211012-+-=-+-x x x x 【解法指导】对于解一元一次方程五步骤应灵活运用,有取有舍,灵活运用,此题如果直接去分母,计算量较大,观察分母的数字特征分类通分,可以减少计算量.解: 移项得20971521498211012---=---x x x x 两边分别通分得: 602535427x -= 即 125761x -= 解得 x =1【变式题组】01.(大连)解方程7)3045(54=-x ,较简便的是( ) A .先去分母 B .先去括号 C . 先两边都除以54 D . 先两边都乘以54 02.解方程:18]6)432(51[7191=⎭⎬⎫⎩⎨⎧++++x 03.解方程:6422012621=++++x x x x x【例6】有一些分别标有6,12,18,24,…的卡片,后一张卡片上的数比前一张卡片上的数大6,小明拿到了相邻的三张卡片,且这些卡片的数之和为342.(1) 小明拿到了哪3张卡片?(2) 你能拿到相邻3张卡片,使得这些卡片上的数之为是86吗?【解法指导】⑴先用含字母的式式表示出这三张卡片的数字,然后用一元一次方程求解.⑵属于开放式问题,要注意体会这类问题的思维方式,掌握解题技巧及策略.解:设小明拿到的三张卡上的数字为x ,x +6,x +12(1) 依题意得: x +x +6+x +12=342合并,得 3x +18=342移项,得 3x =324系数化为1,得x =108答:这三个数为108,114,120(2) 不能使这三张卡片上的数字和为86,理由是(3) 假设 x +x +6+x +12=86合并,得 3x +18=86移项,得 3x =324系数化为1,得 368=x 因为这些卡片上的数字都是6的倍数,故不可能为368. 【变式题组】01.下图是按一定规律排列的数构成的一个数表:…⑴用一方框按上图框的样子,任意框住9个数,若这9个数的和是549,求方框中最后一个数;⑵若按如图所示的斜框任意框住9个数,且这9个数的和是360,则斜框中的第一个数是什么?【例7】(河南省竞赛题)若关于x 的方程9x -17=kx 的解为正整数,则k 的值为k =_____【解法指导】把x 的值用k 的代数式表示,利用整除性求出k 的值.解:∵ 9x -17=kx∴ (9-k )x =17∴ kx -=917 ∵ x 为正整数,∴9-k 为17的正整数因数∴ 9-k =1 或 9-k =17∴ k =8 或 k =-8 故k =±8【变式题组】01.(成都)要使一元一次方程-kx =k 的解为x =-1,必须满足的条件是( )A .可取一切数B . k < 0C . k ≠0D . k >002.(“五羊杯”竞赛题)已知关于x 的方程9x -3=kx +14有整数解,那么满足条件的所有整数k =___________演练巩固·反馈提高01.(苏州)某商品现在售价为34元,比原售价降低了15%,则原价是( )A . 40元B .35元C . 28.9元D . 5.1元02.(新疆)汽车以72千米/时的速度在公路上行驶,开向寂静的山谷,驾驶员掀一下喇叭,4秒后听到回响,这时汽车离山谷多远?已知空气中声音的传播速度约为340米/秒,汽车离山谷x 米,根据题意,列出方程为( )A . 2x +4×20=4×340B .2x -4×20=4×340C . 2x +4×72=4×340D . 2x -4×20=4×34003.(陕西)一件标价为600元的上衣,按8折销售仍可获利20元,设这件上衣的成本为x元,根据题意,下面所列的方程正确的是( )A . 600×0.8-x -20B .600×0.8=x -20C .600×8-x =20D .600×8=x -20 04.(长沙)一轮船往返于A 、B 两港之间,逆水航行需3小时,顺水航行需2小时,水流速度是3千米/时,则轮船在静水中速度是( )A . 18千米/时B . 15千米/时C . 12千米/时D . 20千米/时05.(武汉)已知关于x 的方程4x -3m =2的解是x =m ,则m 的值是( )A .2B .-2C . 72D . 72- 06.(陕西)中国人民银行宣布,从2007年6月5日起,上调人民币存款利率,一年定期存款利率上调到3.06%.某人于2007提6月5日存入定期为1年的人民币5000元(到期后银行将扣除20%的利息税),设到期后银行向储户支付现金为x 元,则所列方程正确的是( )A . x -5000=5000×30.6%B .x +5000×20%=5000(1+3.06%)C . x +5000×3.06%×20%=5000(1+3.06%)D . x +5000×3.06%×20%=5000×30.6%07.(南通)关于x 的方程mx -1=2x 的解为正数,则m 的取值范围是( )A . m ≥2B .m ≤2C .m >2D .m <208.若x =2不是方程2x +b =3x 的解,则b 不等于( )A .21-B .21 C .2 D .-2 09.(天津)若3223=+-k kx k是关于x 的一元一次方程,则这个方程的解为x =_______10.(广东)若2x -1=3,3y +2=8,则2x +3y =_________ 11.(南京)x 为何值时,式子32-x 与式子13+-x 满足下列条件: ⑴相等⑵互为相反数 ⑶式子32-x 比式子13+-x 的值小112.(随州)一个两位数,个位数是十位上的数的2倍,如果把十位上的数与个位上的数对调,那么所得到的两位数比原两位数大36,求原两位数,根据下列设法列方程求解. ⑴设十位数上的数为x ;⑵设个位数上的数为y .13.(北京)国外营养学家做了一项研究,甲组同学每天正常进餐,乙组同学每天除正常进餐外,每人还增加六百亳升牛奶.一年后发现,乙组同学平均身高的增长值比甲组同学平均身高的增长值多2.01cm ,甲组同学平均身高的增长值比乙组同学平均增长值的43少0.34cm ,求甲、乙两组同学平均身高的增长值.14.(北海)某校一、二两班共有95人,体育锻炼的平均达标率(达到标准的百分率)是60%,如果一班达标率是40%,二班达标率是78%,求一、二班的人数各是多少?15.某车间有60名工人,生产一种螺栓和螺帽,平均每人每小时生产螺栓15个或螺帽10个,应分配多少人生产螺栓,多少人生产螺帽,才能使生产的螺栓和螺帽刚好配套?(每个螺栓配两个螺帽)培优升级·奥赛检测01.(南昌)把a 千克的纯酒精溶在b 千克水里,再从中取b 千克溶液,在这b 千克溶液中含酒精的千克数为( )A . aB . b a b +2C .b a ab +D .ba b +2 02.下列四组变形中属于移项变形的是( )A . 5x +4=0 则5x =-4B .52=y 得y =10 C . 4)23(51=--y y 则42351=+-y y D .3x =4则34=x 03.(第18届“希望杯”赛题)方程12007200535153=⨯++++x x x x 的解是x =____ A . 20072006 B . 20062007 C . 10032007 D .20071003 04.(广西竞赛题)若方程(m 2-1)x 2-mx +8=x 是关于 x 的一元一次方程,则代数式m 2008-|m -1|的值为( )A . 1或一1B .1C . -1D .205.如果2005-200.5=x -20.05,那么x 等于( )A .1814.25B . 1824.55C .1774.45D .1784.4506.若x =0是关于x 的方程x -3n =1的根,则n 等于( ) A .31- B .31 C .3 D .-307.(第十三届“五羊杯”竞赛题)五羊中学学生郊游,沿着与笔直的铁路线并列的公路匀速前进,每小时走4500米,一列火车以每小时120千米的速度迎面开来,测得从车头与队首学生相遇,到车尾与队末学生相遇,共经过60秒,如果队伍长500米,那么火车长( )米A . 2070B . 1575C . 2000D .150008.(武汉市选拔赛试题)一只小船从甲港到乙港逆流航行需2小时,水流速度增加一倍后,再从甲港到乙港航行需3小时,水流速度增加后,则乙港返回甲港需航行( )A .0.5小时B .1小时C . 1.2小时D .1.5小时09.(北京市“迎春杯”竞赛题)光明中学初中一年级一、二、三班,向希望学校共捐书385本,一班与二班捐出的本数之比为4:3,班与三班捐书的本数之比为6:7,那么二班捐出_________本.10.(武汉市选拔赛试题)甲、乙两地相距70千米,有两辆汽车同时从两地相向出发,并连续往返于甲、乙两地,从甲地开出的为第一辆汽车,每小时行30千米,从乙地开出的为第二辆汽车,每小时行40千米,当从甲地开出的第一辆汽车第二次从甲地出发后与第二辆汽车相遇,这两辆汽车分别行驶了______千米和_____千米.11.(宁波)已知关于x 的方程332-=-bx x a 的解是x =2,其中a ≠0且b ≠0,求代数式ab b a -的值.12.(湖北孝感市竞赛题)某人从家里骑摩托车到火车站,如果每小时行30千米,那么比火车开车时间早到15分钟,若每小时行18千米,则比火车开车时间迟到15分钟,现在此人打算在火车开车前10分钟到达火车站,求此人此时摩托车的速度应该是多少?13.(“希望杯”邀请赛)铁路旁有一条平行小路上有一行人与一骑车人同时向东行进,行人速度为3.6千米/时,骑车人速度为10.8千米/时,如果有一列火车从他们背后过来,它通过行人用22秒,通过骑车人用26秒,问这列火车的车身长为多少米?第08讲 实际问题与一元一次方程考点·方法·破译1.会分析实际问题中的数量关系,从而建立数学模型•2.熟练掌握运用方程解决实际问题•经典·考题·赏析【例1】(贵阳)根据调查的统计,个体服装店销售衣服只要高出进价的20%便可盈利,但老板们常以高出进价50%~100%标价,假如购买一件衣服标价为300元的服装,应在什么范围内还价?【解法指导】市场营销中涉及的数量关系:⑴商品利润=商品售价-商品进价:⑴商品利润率=商品进价商品利润;⑶商品售价=进价×(1+利润率) 解:设原进价为x 元,根据题意得 ① 当利润为50%时:(1+50%)x =400 解得x =3800 ② 当利润为100%时:(1+100%)x =400 解得x =200 所以:3800×(1+20%)=320(元) 200×(1+20%)=240(元) 答:应在240~320元范围内还价•【变式题组】01.(黑龙江)某超市推出如下的优惠方案:⑴一次性购物不超过100元不享受优惠;⑵一次性购物超过100元但不超过300元一律九折;⑶一次性购物超过300元一律八折•王波两次购物分别付款80元、252元•如果王波一次性购买与上两次相同的商品,则应付款( )A .288元B .322元C .288或316元D .332或363元02.(北京市海淀区)白云商场购进某种商品的进价是每件8元售价是每件10元•为了扩大销售量把每件商品的售价降低百分之x 出售要求卖出一件所获得的利润是降价前所获得的利润的百分之90,则x 等于( )A .1B .1.8C .28D .2903.(菏泽)某书店把一本新书按标价的九折出售,仍可获利20%,若该书的进价为21元,则标价为( )A .26元B .27元C .28元D .29元【例2】(南京)某停车场收费标准如下:中型汽车的停车费为6元/辆,小型汽车的停车费为4元/辆,某天有45辆中小型车中、小型汽车,这些车共缴纳停车费230元,停车场中、小型汽车各有多少辆?【解法指导】本题中的等量关系:缴费停车总数=中型停车费+小型停车费•解:设中型车辆有x 辆,则小型车辆有(50-x )辆,根据题意得6x +4(50-x )=230,解得x =15 50-x =35答:中小型车辆分别是15辆、35辆•【变式题组】01.(东营) 学校计划将若干名学生平均分成24个读书小组,若每个小组比原计划多1人,则要比原计划少分出6个小组,那么学生总数是( )A .144 人B .72人C .48 人D .36人02.(湖南) 某学校在对口援助边远山区学校活动中,原计划赠书3000册,由于学生的积极响应,实际赠书3780册 其中初中部比原计划多赠了20%,高中部比原计划多赠了30%,问该校初、高中原计划各赠书多少册?03.(佛山) 小敏准备用21元钱买笔和笔记本,已知每只笔3元,每本笔记本2元2角,他买了两本笔记本之后,还可以买几支笔( )A .1支B .2支C . 3支D .4支【例3】(北京) 京津城际铁路于2008年8月1日开通运营,预计高速列车在北京、天津间单程直达运行的时间为半小时•某次试车时,试验列车有北京到天津的行驶时间比预计时间多用了6分,由天津返回北京的行驶时间与预计时间相同•如果这次试车时,由天津返回北京比去天津市平均每小时多行驶40千米,那么这次是车是由北京到天津的平均速度是每小时多少千米?【解法指导】在行程问题中,通常要运用“路程=速度×时间”关系探求数量关系和相等关系解:设这次试车时,由北京到天津的平均速度是每小时x 千米,由天津返回北京的平均速度是每小时(x +40)千米 根据题意得2160630=+x (x +40) 解得x =200答:这次试车时,由北京到天津的平均速度是每小时200千米•【变式题组】01.(长沙) 汽车在中途受阻耽误了6分钟,然后将时速由原来的每小时40千米提为每小时50千米,那么要想将耽误的时间补上,则需要这样走( )A .10千米B .20千米C .40千米D .50千米02.(南昌) 某市出租车的收费标准时:起步价5元,(即路程不超过3km 的车费为5元),3km 后每千米收费1.2元,某人乘出租车共付了11元,那么此人坐车行驶的路程最多是( )A .8kmB .9kmC .6kmD .10km 03.(南宁) 小李骑自行车从A 地到B 地,小明骑自行车从B 地到A 地二人都均速前进,已知二人在上午8时同时出发,到上午10时,两人还相距36km ,到中午12时,二人又相距36km ,求A 、B 两地间的路程•【例4】(课本变形题) 有一些相同的房间需要粉刷墙面,一天3名一级技工去粉刷8个房间,结果其中有50平方米墙面未来的及粉刷;同样时间内,5名二级技工粉刷了10个房间之外,还多刷了另外的40 m 2墙面•每名一级技工比二级技工一天多粉刷10 m 2墙面,求每名一级技工比二级技工一天各能粉刷多少平方米的墙面?【解法指导】在工程运用问题中,通常要运用“工作量=工作效率x 工作时间”关系探求数量关系和相等关系,有时候工作总量可以看作1•解:设每一名一级技工一天刷xm 2的墙面,则每名二级技工一天刷(x -10) m 2的墙面. 根据题意得8503+x =1040)10(5--x 解得x =122 则x -10=122-10=112答:每一名一级技工一天刷122m 2的墙面,则每名二级技工一天刷112 m 2的墙面.【变式题组】01.(随州) 某城市计划用两年时间增加全市绿化面积,若平均每年绿化面积比上一年增长20%,则两年后城市绿化面积是原来的( )A .1.2倍B .1.4倍C .1.44倍D .1.8倍02.(天津) 一个水池有甲、乙两个水龙头,单独开甲水龙头,2小时可把空池灌满,单独开乙水龙头,3小时可把空池灌满,则灌满水池的322/3要同时开甲、乙两龙的时间( ) A .38小时 B .34小时 C .4小时 D .58小时 03.(乐山) 某蔬菜公司收购到某种蔬菜140吨,准备加工后上市销售,该公司的加工能力是:每天可以精加工6吨或者粗加工16吨,现计划用15天完成加工任务,该公司应安排几天精加工、几天粗加工?【例5】在一次有12个队参加的足球单循环赛中(每两队之间只比赛一场),规定胜一场得3分,平一场得1分,负一场得0分,某队在打完循环赛后,所胜场数比负场数多2场,而总积分为18分,问:该队战平了几场?【解法指导】根据题意分别用含一个未知数的式子表示胜的场次和负的场次,再根据总共几分列出方程•解:设该队负x 场,则胜(x +2)场,平的场数为11-x -(x +2)= (9-2x )场根据题意得3(x +2)+1x (9-2x )=18解得x=3 ∴9-2x=9-2×3=3答:该队战平了3场.【变式题组】01.(长沙) 足球比赛的积分规则为胜一场得3分,平一场得1分,负一场得0分,一支足球队赛14场,负5场共得19分,那么这支球队胜了()A.3场B.4场C.5场D.6场02.在一场篮球比赛中,某队员得了23分(不含发球得分)已知他投进的3分球比2分球少4个,则他投进了几个3分球和几个2分球?【例6】(聊城) 某地生产一种绿色蔬菜,若在市场上直接销售,每吨利润为1000元;经粗加工后销售,每吨利润可达4500元;经精加工后销售,每吨利润涨至7500元•当地一家农工商公司收购这种蔬菜140吨,该公司加工厂的生产能力是:如果对蔬菜进行粗加工,每天可加工16吨,如果进行精加工,每天可加工6吨,但两种加工方式不能同时进行,受季节等条件限制,公司必须在15天内将此批蔬菜全部销售或加工完毕,为此公司研制三种可行方案:方案一:将蔬菜全部进行粗加工.方案二:尽可能对蔬菜进行精加工,没来得及加工的在市场直接销售.方案三:部分蔬菜精加工,其余蔬菜粗加工,并恰好15天完成.你认为选择哪种获利多?为什么?【解法指导】理解本题的题意是解本题的前提,按照三种方式分别计算出利润,在比较三种利润的大小即可求解•解:对方案一:获利为4500X140=630000(元)对方案二:15天细加工:6X15=90(吨) 说明还有50吨需要在市场上直接销售,故可获利7500X90+1000X50=725000(元)对方案三:设将x吨蔬菜进行细加工,则(140-x)吨进行粗加工,根据题意得解得x=60 140-x=140-60=80故获利为7500×60+4500×80=810000(元) 由此,选择方案三【变式题组】01.(第17届“希望杯”竞赛题)老师带两名学生到离校36千米的博物馆参观、老师骑一辆摩托车,车速为25千米/时,这辆摩托车可带一名学生,带人速度为20千米/时,学生步行速度为5千米/时,请你设计一种方案,使师生三人同时出发后到博物馆的时间不超过3小时•02.A市和B市分别有某种机器12台和6台,现决定支援C市10台,D市8台,已知从A市调一台到C市和D市的运输费分别为400元和800元;已知从B市调一台到C市和D 市的运输费分别为300元和500元•问共有几种调运方案?其中最低费用是多少元?。
⨯ 五年级奥数练习题--一元一次方程1、算式:把数用运算符号与运算顺序符号连接起来是算式2、等式:表示相等关系的式子3、方程:含有未知数的等式4、方程命名:未知数的个数代表元,未知数的次数:n 元 a 次方程就是含有 n 个未知数,且含未知数项最高次数是 a 的方程 例如:一元一次方程:含有一个未知数,并且未知数的指数是 1 的方程;如: x + 3 = 7 , 7q + 15 = 39 , 2 (22 + 4m )= 68 ,一元一次方程的能使一元一次方程左右两边相等的未知数的值;如: x = 4 是方程 x + 3 = 7 的解, q = 3 是方程 8q + 15 = 39 的解,5、解方程:求方程的解的过程叫解方程。
所以我们做方程的题时要先写“解”字,表示求方程的解的过程开始,也就是开始“解方程”。
6、方程的能使方程左右两断相等的未知数的值叫方程的解四、解方程的步骤1、解方程的一般步骤是:去分母、去括号、移项、合并同类项、化未知数系数为 1。
2、移项变号:根据等式的基本性质可以把方程的某一项从等号的一边移到另一边,但一定要注意改变原来的符号。
我们常说“移项变号”。
3、移项的目的:是为了把含有 x 的未知项和数字项分别放在等号的两端,使“未知项=数字项”,从而求出方程的解。
4、怎样检验方程的解的正确性? 判断一个数是不是方程的解,就要把这个数代入原方程,看方程两边结果是否相同。
例题精讲模块一、简单的一元一次方程【例 1】 解下列一元一次方程:⑴ x + 3 = 8 ;⑵ 8 - x = 3 ;⑶ x ÷ 3 = 9 ;⑷ 3x = 9 .【巩固】 (1)解方程: x + 3 = 8(2)解方程: 9 - x = 6(3)解方程: 3x = 9(4)解方程 x ÷ 4 = 2【例 2】 解方程: 4 x + 3 = 3x + 8【巩固】解方程:13x+8=14x+2【例3】解方程:4x-6=3x-1【巩固】解方程:12-4x=3x-2【例4】解下列一元一次方程:⑴4x+15=6x+3;⑵12-3x=7x-18.【巩固】解下列一元一次方程:⑴20+4x=32-2x;⑵15-3x=19-4x.(3+x)=18【例5】解方程:6【巩固】解方程:1+2(3-x)=x+7(x+3)=3(x+1)【巩固】解方程:2【巩固】解方程3(2x-1)=4(3-x)6 - 2 - - ( 【例 6】 解方程:12 - (3x - 4) = x【巩固】 解方程:15x + (30 - 6x ) = 39【例 7】解方程:15 - 2 (x - 3) = 3x【巩固】解方程: 2 + 3(x - 26) = 92 - x【巩固】解方程 1 + 2(3 - x ) = x + 7【巩固】解下列一元一次方程:⑴ (3 + x )= 24 ; ⑵ 18 (3x - 6)= x . 【例 8】解方程: 4 (x + 1)- 3(x -1) = 2x + 3【例 9】解方程 13 - 2(2 x - 3) = 5 - ( x - 2)【巩固】解下列一元一次方程:⑴ 3x - (2 + x )= 1 ;⑵ 6 x (4 - x )= 17 .【巩固】解下列一元一次方程:⑴ 7 x (3x + 2)= 22 ;⑵ 5 x + 5 = 10 x - 3).【例 10】 解方程 x + 40 + ( x - x - 40) ⨯ + 56 = x 【例 12】 解方程: = 1 - ÷ + ÷ ÷ = ÷ 【巩固】 解方程 - 2 = + 5 【巩固】 解方程 = 【例 13】 解方程 = - 1 【例 14】 解方程 =模块二、含有分数的一元一次方程2 2 2 5 5 5【例 11】 解下列一元一次方程:⑴ (3x + 16) 7 (2 x + 7) 3 = 2 x + 1 ;⑵ (5 x + 34) 2 - 3x (9 x + 6) 82 y - 13 - y4 8x - 100 x - 100 50 602x + 4 7 x - 6 2 30.3x - 0.6 0.03x + 0.02 0.1 0.021 + x 3 7 + x 5【例 15】 解方程 (3x - 2) : (2 x + 3) = 4 : 7【巩固】 解方程: (3x - 0.5) : (4 x + 3) = 4 : 9【例16】解方程32+=1 2x-75。
1.甲乙两人分别从相距20千米的两地同时出发相向而行,甲每小时走6千米,乙每小时走4千米.两人几小时后相遇?2.甲乙两艘轮船分别从A、B两港同时出发相向而行,甲船每小时行驶18千米,乙船每小时行驶15千米,经过6小时两船在途中相遇.两地间的水路长多少千米?3.一辆汽车和一辆摩托车同时分别从相距900千米的甲、乙两地出发,汽车每小时行40千米,摩托车每小时行50千米.8小时后两车相距多少千米?4.甲乙两车分别从相距480千米的A、B两城同时出发,相向而行,已知甲车从A城到B城需6小时,乙车从B城到A城需12小时.两车出发后多少小时相遇?5.王欣和陆亮两人同时从相距2000米的两地相向而行,王欣每分钟行110米,陆亮每分钟行90米.如果一只狗与王欣同时同向而行,每分钟行500米,遇到陆亮后,立即回头向王欣跑去;遇到王欣后再回头向陆亮跑去.这样不断来回,直到王欣和陆亮相遇为止,狗共行了多少米?6.甲乙两队学生从相隔18千米的两地同时出发相向而行.一个同学骑自行车以每小时15千米的速度在两队之间不停地往返联络.甲队每小时行5千米,乙队每小时行4千米.两队相遇时,骑自行车的同学共行多少千米?7. A、B两地相距400千米,甲、乙两车同时从两地相对开出,甲车每小时行38千米,乙车每小时行42千米.一只燕子以每小时50千米的速度和甲车同时出发向乙车飞去,遇到乙车又折回向甲车飞去.这样一直飞下去,燕子飞了多少千米,两车才能相遇?8.甲、乙两个车队同时从相隔330千米的两地相向而行,甲队每小时行60千米,乙队每小时行50千米.一个人骑摩托车以每小时行80千米的速度在两车队中间往返联络,问两车队相遇时,摩托车行驶了多少千米?9.甲每小时行7千米,乙每小时行5千米,两人于相隔18千米的两地同时相背而行,几小时后两人相隔54千米?10.甲车每小时行6千米,乙车每小时行5千米,两车于相隔10千米的两地同时相背而行,几小时后两人相隔65千米?11.甲每小时行9千米,乙每小时行7千米,甲从南庄向南行,同时乙从北庄向北行.经过3小时后,两人相隔60千米.南北两庄相距多少千米?12.东西两镇相距20千米,甲、乙两人分别从两镇同时出发相背而行,甲每小时的路程是乙的2倍,3小时后两人相距56千米.两人的速度各是多少?13.甲乙两人分别从相距24千米的两地同时向东而行,甲骑自行车每小时行13千米,乙步行每小时走5千米.几小时后甲可以追上乙?14.甲乙两人同时从相距36千米的A、B两城同向而行,乙在前甲在后,甲每小时行15千米,乙每小时行6千米.几小时后甲可追上乙?15.解放军某部从营地出发,以每小时6千米的速度向目的地前进,8小时后部队有急事,派通讯员骑摩托车以每小时54千米的速度前去联络.多长时间后,通讯员能赶上队伍?16.小华和小亮的家相距380米,两人同时从家中出发,在同一条笔直的路上行走,小华每分钟走65米,小亮每分钟走55米.3分钟后两人相距多少米?17.甲、乙两沿运动场的跑道跑步,甲每分钟跑290米,乙每分钟跑270米,跑道一圈长400米.如果两人同时从起跑线上同方向跑,那么甲经过多长时间才能第一次追上乙?18.一条环形跑道长400米,小强每分钟跑300米,小星每分钟跑250米,两人同时同地同向出发,经过多长时间小强第一次追上小星?19.光明小学有一条长200米的环形跑道,亮亮和晶晶同时从起跑线起跑.亮亮每秒跑6米,晶晶每秒跑4米,问:亮亮第一次追上晶晶时两人各跑了多少米?20.甲、乙两人绕周长1000米的环形广场竞走,已知甲每分钟走125米,乙的速度是甲的2倍.现在甲在乙后面250米,乙追上甲需要多少分钟?。
1、认识了解方程及方程命名2、移项、系数、解方程、方程的解等名词的意思一定要让学生了解3、运用等式性质解方程4、会解简单的方程一、方程的起源 方程这个名词,最早见于我国古代算书《九章算术》。
《九章算术》是在我国东汉初年编定的一部现有传本的、最古老的中国数学经典著作.书中收集了246个应用问题和其他问题的解法,分为九章,“方程”是其中的一章。
在这一章里的所谓“方程”,是指一次方程和方程组。
例如其中的第一个问题实际上就是求解三元一次方程组。
古代解方程的方法是利用算筹。
我国古代数学家刘徽注释《九章算术》说,“程,课程也。
二物者二程,三物者三程,皆如物数程之,并列为行,故谓之方程”这里所谓“如物数程之”,是指有几个未知数就必须列出几个等式。
一次方程组各未知数的系数用算筹表示时好比方阵,所以叫做方程。
《九章算术》中解方程组的方法,不但是我国古代数学中的伟大成就,而且是世界数学史上一份非常宝贵的遗产。
同学们也要好好学习数学,将来争取为数学研究做出新的贡献!二、方程的重要性方程作为一个小学数学的重要工具,是小学向初中过渡的重点也是难点。
渗透方程思想,让学生能用字母表示数字,解决一些比较抽象的数学关系,所以学好方能对于学生以后学习数论等较难专题有很大帮助。
三、相关名词解释1、算式:把数用运算符号与运算顺序符号连接起来是算式2、等式:表示相等关系的式子3、方程:含有未知数的等式4、方程命名:未知数的个数代表元,未知数的次数:n 元a 次方程就是含有n 个未知数,且含未知数项最高次数是a 的方程例如:一元一次方程:含有一个未知数,并且未知数的指数是1的方程;如:37x +=,71539q +=,222468m ⨯+=(),L一元一次方程的能使一元一次方程左右两边相等的未知数的值;如:4x =是方程37x +=的解,3q =是方程81539q +=的解,L5、解方程:求方程的解的过程叫解方程。
所以我们做方程的题时要先写“解”字,表示求方程的解的过程开始,也就是开始“解方程”。
1、认识了解方程及方程命名2、移项、系数、解方程、方程的解等名词的意思一定要让学生了解3、运用等式性质解方程4、会解简单的方程一、方程的起源 方程这个名词,最早见于我国古代算书《九章算术》。
《九章算术》是在我国东汉初年编定的一部现有传本的、最古老的中国数学经典著作.书中收集了246个应用问题和其他问题的解法,分为九章,“方程”是其中的一章。
在这一章里的所谓“方程”,是指一次方程和方程组。
例如其中的第一个问题实际上就是求解三元一次方程组。
古代解方程的方法是利用算筹。
我国古代数学家刘徽注释《九章算术》说,“程,课程也。
二物者二程,三物者三程,皆如物数程之,并列为行,故谓之方程”这里所谓“如物数程之”,是指有几个未知数就必须列出几个等式。
一次方程组各未知数的系数用算筹表示时好比方阵,所以叫做方程。
《九章算术》中解方程组的方法,不但是我国古代数学中的伟大成就,而且是世界数学史上一份非常宝贵的遗产。
同学们也要好好学习数学,将来争取为数学研究做出新的贡献!二、方程的重要性方程作为一个小学数学的重要工具,是小学向初中过渡的重点也是难点。
渗透方程思想,让学生能用字母表示数字,解决一些比较抽象的数学关系,所以学好方能对于学生以后学习数论等较难专题有很大帮助。
三、相关名词解释1、算式:把数用运算符号与运算顺序符号连接起来是算式2、等式:表示相等关系的式子3、方程:含有未知数的等式4、方程命名:未知数的个数代表元,未知数的次数:n 元a 次方程就是含有n 个未知数,且含未知数项最高次数是a 的方程例如:一元一次方程:含有一个未知数,并且未知数的指数是1的方程;如:37x +=,71539q +=,222468m ⨯+=(),L一元一次方程的能使一元一次方程左右两边相等的未知数的值;如:4x =是方程37x +=的解,3q =是方程81539q +=的解,L5、解方程:求方程的解的过程叫解方程。
所以我们做方程的题时要先写“解”字,表示求方程的解的过程开始,也就是开始“解方程”。
1、甲、乙二人以均匀的速度分别从A、B两地同时出发,相向而行,他们第一次相遇地点离A地4千米,相遇后二人继续前进,走到对方出发点后立即返回,在距B地3千米处第二次相遇,求两次相遇地点之间的距离.解:第二次相遇两人总共走了3个全程,所以甲一个全程里走了4千米,三个全程里应该走4*3=12千米,通过画图,我们发现甲走了一个全程多了回来那一段,就是距B地的3千米,所以全程是12-3=9千米,所以两次相遇点相距9-(3+4)=2千米。
2、甲、乙、丙三人行路,甲每分钟走60米,乙每分钟走米,丙每分钟走75米,甲乙从东镇去西镇,丙从西镇去东镇,三人同时出发,丙与乙相遇后,又经过2分钟与甲相遇,求东西两镇间的路程有多少米?解:那2分钟是甲和丙相遇,所以距离是(60+75)×2=270米,这距离是乙丙相遇时间里甲乙的路程差所以乙丙相遇时间=270÷()=36分钟,所以路程=36×(60+75)=4860米。
3、A,B两地相距540千米。
甲、乙两车往返行驶于A,B两地之间,都是到达一地之后立即返回,乙车较甲车快。
设两辆车同时从A地出发后第一次和第二次相遇都在途中P 地。
那么两车第三次相遇为止,乙车共走了多少千米?解:根据总结:第一次相遇,甲乙总共走了2个全程,第二次相遇,甲乙总共走了4个全程,乙比甲快,相遇又在P点,所以可以根据总结和画图推出:从第一次相遇到第二次相遇,乙从第一个P点到第二个P点,路程正好是第一次的路程。
所以假设一个全程为3份,第一次相遇甲走了2份乙走了4份。
第二次相遇,乙正好走了1份到B地,又返回走了1份。
这样根据总结:2个全程里乙走了(540÷3)×4=180×4=720千米,乙总共走了720×3=2160千米。
4、小明每天早晨6:50从家出发,7:20到校,老师要求他明天提早6分钟到校。
如果小明明天早晨还是6:50从家出发,那么,每分钟必须比往常多走25米才能按老师的要求准时到校。
一元一次方程计算训练题一、题目1. 解方程:3x + 5 = 2x + 10- 解析:首先将含有x的项移到等号一边,常数项移到等号另一边。
把2x移到左边变为-2x,5移到右边变为-5,得到3x - 2x=10 - 5,即x = 5。
2. 解方程:2(x - 3)=x+1- 解析:先展开括号,2x-6 = x + 1。
然后将x移到左边,-6移到右边,得到2x - x=1 + 6,解得x = 7。
3. 解方程:(x)/(2)+3=(x)/(3)+5- 解析:先去分母,两边同时乘以6,得到3x+18 = 2x+30。
再将2x移到左边,18移到右边,3x - 2x=30 - 18,解得x = 12。
4. 解方程:4x - 3=3x+1- 解析:将3x移到左边,-3移到右边,得到4x - 3x=1 + 3,解得x = 4。
5. 解方程:5(x+1)-2(x - 1)=10- 解析:展开括号得5x+5 - 2x + 2 = 10,合并同类项得3x+7 = 10。
把7移到右边得3x=10 - 7,解得x = 1。
6. 解方程:(2x - 1)/(3)=(x+2)/(4)- 解析:先去分母,两边同时乘以12,得到4(2x - 1)=3(x + 2)。
展开括号得8x - 4 = 3x+6。
将3x移到左边,-4移到右边,8x - 3x=6 + 4,解得x = 2。
7. 解方程:3x - 2(x - 1)=4- 解析:展开括号得3x - 2x+2 = 4,合并同类项得x+2 = 4,把2移到右边解得x = 2。
8. 解方程:(x+3)/(2)-(x - 1)/(3)=1- 解析:先去分母,两边同时乘以6,得到3(x + 3)-2(x - 1)=6。
展开括号得3x+9 - 2x + 2 = 6,合并同类项得x + 11 = 6,把11移到右边解得x=-5。
9. 解方程:2x+5 = 3x - 1- 解析:将3x移到左边,5移到右边,得到2x - 3x=-1 - 5,即-x=-6,解得x = 6。
第9讲 一元一次方程一、知识点1. 定义:含有未知数的等式叫方程.只含有一个未知数且未知数的最高次数是1的方程称为一元一次方程.2. 等式的性质(1)等式两边加上或减去同一个数,等式仍然成立;如果,b a =那么c b c a +=+;如果,b a =那么c b c a -=-.(2)等式两边乘以同一个数,或除以同一个不为0的数,等式仍然成立.如果,b a =那么c b c a ⨯=⨯; 如果,b a =则)0(≠÷=÷c c b c a .3. 一元一次方程的一般形式是)0(≠=a b ax ,其解为.a b x ÷=二、例题精讲例1 解下列方程:(1)2543=+x (2)1372=-x例2 解下列方程:(1)8334+=+x x (2)x x 419315-=- (3)187312-=-x x例3 解下列方程:(1)65)19(35=-+x x (2)22)23(7=--x x例4 列方程求解: 一个数的4倍比20少4,求这个数.例5 甲数是乙数的6倍,若两个数都增加30,则甲数是乙数的4倍,求甲乙两数.例6 解方程:()+÷+=(290)203x x三、水平测试1.解下列方程:(1)213=5+x6x(2)177=-2.解下列方程:(1)206-5=8-xx5+38=+xx(2)203.解下列方程:(2)452(29=-xx)2-+x15)x(2)19 (23=-4. 列方程求解: 48比一个数的3倍多12,求这个数.。
五年级奥数列一元一次方程解应用题姓名:探究必备列一元一次方程解应用题必须熟悉和掌握以下有关知识:1、一元一次方程的含义:我们刚刚学习的简易方程都是一元一次方程,但是一元一次方程并不是简易方程。
2、同解方程及其两个原理。
如果两个方程的解相同,那么这两个方程就叫做同解方程。
如x+2=5和x+3=6这两个方程是同解方程。
原理1:方程的两边都加上(或都减去)同一个数或同一个整式,所得方程与原方程是同解方程。
原理2:方程的两边都乘(或都除以)不等于零的同一个数,所得方程与原方程同解。
3、合并同类项与去括号。
4、一元一次方程的解法。
以上步骤有的可能用不到,应根据方程的特点和形式加以灵活应用,熟练后可以简化。
解答题1、小红的父亲比母亲大4岁,在过7年,父亲和母亲的年龄和是90岁,现在小红的父亲母亲各是多少岁?2、一个三位数,各位数字的和是15,百位数字比个位数字的2倍多1,十位数字比个位数字的2倍少1,求这个三位数?3、玲玲今年9岁,再过多少年,父亲的年龄正好是玲玲的2倍?4、被除数与除数的和是50岁,如果被除数与除数都减去7,那么被除数是除数的3倍,原来的被除数是多少?5、甲、乙、丙三数之和是94,已知甲数除以乙数,乙数除以丙数都是商6余1,丙数是多少?6、若干同学去划船.若每船坐4人,多13人;若每船坐13人,则多3个空位.有几位同学?7、小李邮票是小王的1.5倍,李送王20张后,王又买了25张,这时,李还比王多40张.求原二人各几张.8、金桥小学高年级学生参加广播操表演的同学比不参加的同学多400人,现因需要又增加40人参加广播操表演,这样参加的人数正好是不参加人数的4倍.金桥小学高年级共有学生多少人?9、幼儿园大班每人发17张画片,小班每人发13张画片,已知大班人数比小班人数多18人,且小班比大班多发了126张画片,小班有多少人?10、有一些糖,每人分5块多10块,如果现有的人数增加到原来人数的1.5倍,那么每人4块就少2块.这些糖共有多少块?11、某校学生参加数学竞赛,考了两场试,第一场及格的人数比不及格的人数的4倍多2人,第二场及格的人数增加2人,这时及格的人数正好是不及格人数的6倍。
五年级奥数解方程练习题解方程在奥数学习中占据着重要的位置,它是培养学生的逻辑思维和数学运算能力的重要手段之一。
在五年级,同学们已经学习了一些基本的代数知识,包括一元一次方程和二元一次方程。
本文将为五年级的学生们提供一些解方程的练习题,以巩固和提高他们的解方程能力。
练习一:一元一次方程1. 小明去超市买水果,他买了x个苹果,每个苹果5元,总花费为30元。
请问小明买了几个苹果?2. 某手机店在打折促销活动中,原价为x元的手机现在降价400元,售价为1800元。
请问手机的原价是多少?3. 甲乙两个数的和是80,乙数的三倍减去甲数的四倍等于36。
请问甲乙两个数分别是多少?练习二:二元一次方程1. 小明在一个花园中发现了一只鸟巢,鸟巢中有x只鸟蛋和y只小鸟。
如果每只鸟蛋孵化出一只小鸟,现在鸟巢中有10只鸟蛋和20只小鸟。
请问原来鸟巢中有多少只鸟蛋和小鸟?2. 甲乙两个数的和是30,甲数的两倍减去乙数的三倍等于-15。
请问甲乙两个数分别是多少?3. 有一篮子里装有苹果和梨,苹果的数量是x,梨的数量是y。
已知苹果的价格是每个3元,梨的价格是每个2元,篮子里一共有20个水果,总价值为48元。
请问篮子里苹果和梨分别有多少个?以上是五年级奥数解方程的练习题,同学们可以通过代入法、消元法等方法解答这些问题。
解题时需要注意列方程的过程,用字母表示未知数,运用数学知识进行计算。
希望同学们能够认真思考这些题目,通过多做练习提高解方程的能力。
解方程是一种重要的数学思维方式,对于培养逻辑思维、提高数学运算能力都有很大帮助。
希望同学们在奥数学习中能够取得更好的成绩,不断提高自己的数学水平!。
五年级奥数练习题--一元一次方程1、算式:把数用运算符号与运算顺序符号连接起来是算式2、等式:表示相等关系的式子3、方程:含有未知数的等式4、方程命名:未知数的个数代表元,未知数的次数:n 元a 次方程就是含有n 个未知数,且含未知数项最高次数是a 的方程例如:一元一次方程:含有一个未知数,并且未知数的指数是1的方程; 如:37x +=,71539q +=,222468m ⨯+=(),一元一次方程的能使一元一次方程左右两边相等的未知数的值; 如:4x =是方程37x +=的解,3q =是方程81539q +=的解,5、解方程:求方程的解的过程叫解方程。
所以我们做方程的题时要先写“解”字,表示求方程的解的过程开始,也就是开始“解方程”。
6、方程的能使方程左右两断相等的未知数的值叫方程的解四、解方程的步骤1、解方程的一般步骤是:去分母、去括号、移项、合并同类项、化未知数系数为1。
2、移项变号:根据等式的基本性质可以把方程的某一项从等号的一边移到另一边,但一定要注意改变原来的符号。
我们常说“移项变号”。
3、移项的目的:是为了把含有x 的未知项和数字项分别放在等号的两端,使“未知项=数字项”,从而求出方程的解。
4、怎样检验方程的解的正确性?判断一个数是不是方程的解,就要把这个数代入原方程,看方程两边结果是否相同。
模块一、简单的一元一次方程【例 1】 解下列一元一次方程:⑴ 38x +=;⑵ 83x -=;⑶ 39x ÷=;⑷ 39x =.【巩固】 (1)解方程:38x +=(2)解方程:96x -= (3)解方程:39x = (4)解方程42x ÷=【例 2】 解方程:4338x x +=+ 例题精讲【巩固】 解方程:138142x x +=+【例 3】 解方程:4631x x -=-【巩固】 解方程:12432x x -=-【例 4】 解下列一元一次方程:⑴ 41563x x +=+;⑵ 123718x x -=-.【巩固】 解下列一元一次方程:⑴ 204322x x +=-;⑵ 153194x x -=-.【例 5】 解方程:()6318x +=【巩固】 解方程:12(3)7x x +-=+【巩固】 解方程:()()2331x x +=+【巩固】 解方程3(21)4(3)x x -=-【例 6】 解方程:()1234x x --=【巩固】 解方程:()1530639x x +-=【例 7】 解方程:()15233x x --=【巩固】 解方程:()232692x x +-=-【巩固】 解方程12(3)7x x +-=+【巩固】 解下列一元一次方程:⑴ 6324x +=(); ⑵ 1836x x --=().【例 8】 解方程:()()413123x x x +--=+【例 9】 解方程132(23)5(2)x x --=--【巩固】 解下列一元一次方程:⑴ 3221x x -+=();⑵ 6417x x --=().【巩固】 解下列一元一次方程:⑴ 73222x x -+=();⑵ 55103x x +=-().模块二、含有分数的一元一次方程【例10】解方程22240(40)56 555x x x x ++--⨯+=【例11】解下列一元一次方程:⑴316727321x x x+÷++÷=+()();⑵53423968x x x+÷-=+÷()()【例12】解方程:213148 y y--=-【巩固】解方程10010025 5060x x---=+【巩固】解方程2476 23 x x+-=【例13】解方程0.30.60.030.0210.10.02x x-+=-【例14】解方程13 75xx+= +【例15】解方程(32):(23)4:7x x-+=【巩固】解方程:(30.5):(43)4:9x x-+=【例 16】 解方程321275x +=-。
五年级奥数练习题--一元一次方程
1、算式:把数用运算符号与运算顺序符号连接起来是算式
2、等式:表示相等关系的式子
3、方程:含有未知数的等式
4、方程命名:未知数的个数代表元,未知数的次数:n 元a 次方程就是含有n 个未知数,且含未知数项最高次数是a 的方程
例如:一元一次方程:含有一个未知数,并且未知数的指数是1的方程;
如:37x +=,71539q +=,222468m ⨯
+=(), 一元一次方程的能使一元一次方程左右两边相等的未知数的值;
如:4x =是方程37x +=的解,3q =是方程81539q +=的解,
5、解方程:求方程的解的过程叫解方程。
所以我们做方程的题时要先写“解”字,表示求方程的解的过程开始,也就是开始“解方程”。
6、方程的能使方程左右两断相等的未知数的值叫方程的解
四、解方程的步骤
1、解方程的一般步骤是:去分母、去括号、移项、合并同类项、化未知数系数为1。
2、移项变号:根据等式的基本性质可以把方程的某一项从等号的一边移到另一边,但一定要注意改变原来的符号。
我们常说“移项变号”。
3、移项的目的:是为了把含有x 的未知项和数字项分别放在等号的两端,使“未知项=数字项”,从而求出方程的解。
4、怎样检验方程的解的正确性?
判断一个数是不是方程的解,就要把这个数代入原方程,看方程两边结果是否相同。
模块一、简单的一元一次方程 【例 1】 解下列一元一次方程:⑴ 38x +=;⑵ 83x -=;⑶ 39x ÷=;⑷ 39x =.
【巩固】 (1)解方程:38x +=
(2)解方程:96x -=
(3)解方程:39x =
(4)解方程42x ÷=
【例 2】 解方程:4338x x +=+
【巩固】 解方程:138142x x +=+
例题精讲
【例 3】 解方程:4631x x -=-
【巩固】 解方程:12432x x -=-
【例 4】 解下列一元一次方程:⑴ 41563x x +=+;⑵ 123718x x -=-.
【巩固】 解下列一元一次方程:⑴ 204322x x +=-;⑵ 153194x x -=-.
【例 5】 解方程:()6318x +=
【巩固】 解方程:12(3)7x x +-=+
【巩固】 解方程:()()2331x x +=+
【巩固】 解方程3(21)4(3)x x -=-
【例 6】 解方程:()1234x x --=
【巩固】 解方程:()1530639x x +-=
【例 7】 解方程:()15233x x --=
【巩固】 解方程:()232692x x +-=-
【巩固】 解方程12(3)7x x +-=+
【巩固】 解下列一元一次方程:⑴ 6324x +=(
); ⑵ 1836x x --=().
【例 8】 解方程:()()413123x x x +--=+
【例 9】 解方程132(23)5(2)x x --=--
【巩固】 解下列一元一次方程:⑴ 3221x x -+=(
);⑵ 6417x x --=().
【巩固】 解下列一元一次方程:⑴ 73222x x -+=();⑵ 55103x x +=-().
模块二、含有分数的一元一次方程
【例 10】 解方程22240(40)56555
x x x x ++--⨯+=
【例11】解下列一元一次方程:⑴316727321
x x x
+÷++÷=+
()();⑵53423968
x x x
+÷-=+÷
()()
【例12】解方程:213
1
48 y y
--
=-
【巩固】解方程
100100
25 5060
x x
--
-=+
【巩固】解方程2476 23 x x
+-
=
【例13】解方程0.30.60.030.02
1
0.10.02
x x
-+
=-
【例14】解方程13 75
x
x
+
= +
【例15】解方程(32):(23)4:7
x x
-+=
【巩固】解方程:(30.5):(43)4:9
x x
-+=
【例16】解方程
32
1 275
x
+=
-。