硬度计常用的硬度分类硬度试验是机械性能试验中最简单易行
- 格式:doc
- 大小:76.50 KB
- 文档页数:22
硬度对照表硬度试验是机械性能试验中最简单易行的一种试验方法。
为了能用硬度试验代替某些机械性能试验,生产上需要一个比较准确的硬度和强度的换算关系。
实践证明,金属材料的各种硬度值之间,硬度值与强度值之间具有近似的相应关系。
因为硬度值是由起始塑性变形抗力和继续塑性变形抗力决定的,材料的强度越高,塑性变形抗力越高,硬度值也就越高。
下面是本站根据由实验得到的经验公式制作的快速计算器,有一定的实用价布氏硬度:测定布氏硬度较准确可靠,但一般HBS只适用于450N/mm(2 MPa)以下的金属材料,对于较硬的钢或较薄的板材不适用。
在钢管标准中,布氏硬度用途最广,往往以压痕直径 d 来表示该材料的硬度,既直观,又方便。
布氏硬度试验还可用于有色金属和软钢,采用小直径球压头可以测量小尺寸和较薄材料。
布氏硬度计多用于原材料和半成品的检测,由于压痕较大,一般不用于成品检测。
举例:120HBS10/1000/30:表示用直径10mm钢球在1000Kgf()试验力作用下,保持30s(秒)测得的布氏硬度值为120N/ mm2(MPa)。
以一定的载荷(一般3000kg)把一定大小(直径一般为10mm)的淬硬钢球压入材料表面,保持一段时间,去载后,负荷与其压痕面积之比值,即为布氏硬度值(HB),单位为公斤力/mm2 (N/mm2)。
洛氏硬度:洛氏硬度试验采用三种试验力,三种压头,它们共有9 种组合,对应于洛氏硬度的9 个标尺。
这9 个标尺的应用涵盖了几乎所有常用的金属材料。
最常用标尺是HRC、HRB和HRF,其中HRC标尺用于测试淬火钢、回火钢、调质钢和部分不锈钢。
这是金属加工行业应用最多的硬度试验方法。
HRB标尺用于测试各种退火钢、正火钢、软钢、部分不锈钢及较硬的铜合金。
HRF标尺用于测试纯铜、较软的铜合金和硬铝合金。
HRA标尺尽管也可用于大多数黑色金属,但是实际应用上一般只限于测试硬质合金和薄硬钢带材料。
表面洛氏硬度试验采用三种试验力,两种压头,它们有 6 种组合,对应于表面洛氏硬度的 6 个标尺。
氏硬度(HRC)、布氏硬度(HB)等硬度对照区别和换算硬度是衡量材料软硬程度的一个性能指标。
硬度试验的方法较多,原理也不相同,测得的硬度值和含义也不完全一样。
最普通的是静负荷压入法硬度试验,即布氏硬度(HB) 、洛氏硬度(HRA),HRB,HRC)、维氏硬度(HV) ,橡胶塑料邵氏硬度里氏硬度(HL)、肖氏硬度(HS)[/url]则属于回跳法硬度试验,其值代表金属弹性变形功的大小。
因此,硬度不是一个单纯的物理量,而是反映材料的弹性、塑性、强度和韧性等的一种综合性能指标。
等硬度其值表示材料表面抵抗坚硬物体压入的能力。
最流行的(HA,HD)钢材的硬度:金属硬度●常规表示有布氏(HB)、洛氏(HRC)、维氏(HV)、里氏(HL)硬度等,其中以HB及HRC较为常用。
●HB应用范围较广,HRC适用于表面高硬度材料,如热处理硬度等。
两者区别在于硬度计●HV-适用于显微镜(HV)以120kg以内的载荷和顶角为136°的金刚石方形锥压入器压入材料表面,用材料压痕凹坑的表面积除以载荷值,即为维氏硬度值(HV)。
●THI90手提式硬度计,测量方便,利用冲击球头冲击硬度表面后,产生弹跳;利用冲头在距试样表面1mm处的回弹速度与冲击速度的比值计算硬度,公式:里氏硬度HL=1000×VB(回弹速度)/ VA(冲击速度)。
●目前最常用的便携式里氏硬度计HL)测量后可以转化为:布氏(HB)、洛氏(HRC)、维氏(HV)、肖氏(HS)硬度。
或用里氏原理直接用布氏(HB)、洛氏(HRC)、维氏(HV)、里氏(HL)、肖氏(HS)测量硬度值。
时代公司TH系列里氏硬度计”(详细情况请点击《里氏硬度计TH140/TH160/HLN-11A/HS141便携式系列[/url] 》)就有此功能,是传统台式硬度机的有益补充!生产的用里氏(分析。
维氏硬度之测头不同,布氏硬度计之测头为钢球,而洛氏硬度计之测头为金刚石。
[/url]的代号为H。
布氏硬度计检定规程布氏硬度计计量校准与使用注意事项硬度试验是机械性能试验中最简单易行的一种试验方法。
为了能用硬度试验代替某些机械性能试验,生产上需要一个比较准确的硬度和强度的换算关系,所以我们现在在各大工厂所以的硬度计按原理可以分为:里氏硬度计、洛氏硬度计、布氏硬度计、邵氏硬度计、肖氏硬度计、巴氏硬度计、显微硬度计、摩氏硬度计、维氏硬度计等。
今天中科计量小编就来讲解一下布氏硬度计的计量校准与布氏硬度计的注意事项。
首先我们先来了解一下布氏硬度计的计量校准方式:一、范围1.本标准规定了布氏硬度计的校准规程。
2.本标准适用于内活塞用的布氏硬度计定期校准二、实验条件1.无振动,无灰尘。
2.室内10℃----35℃.3.周围无腐蚀气体。
三、校准方法1.外观检查整体无锈蚀,刻度盘玻璃清晰,无霉点。
2.压头检查定期更换钢球压头,保证其压痕直径轮廓清晰球突出球套部分应不小于直径的1/3,球表面不应有麻点、划伤、裂纹、锈蚀等缺陷。
3.硬度计示值误差检定在标准块上均匀分布地测定五点,两相邻压痕中心的距离不应小于压痕直径的4倍,压痕中心至标准块边缘的距离不应小于压痕直径的2.5倍,按上述方法测五点硬度值,取其平均值,其示值误差应在±1个硬度值单位内。
4.本仪器佼准周期为一年5.本仪器使用的标准硬度块为HBS 2.5/62.5 104四、记录1.每次校准必须填写《布氏硬度计校准记录》的各项有关内容,见附录。
2. 记录由校准人保管备查,保存期为两年。
当布氏硬度计在计量校准完成后,我们在使用中需要注意的一些事项有那些呢?接下来小编就来为大家一一讲解。
一、安装压头各种规格的压头均由固定杆、固定螺帽和球三部分组成,在安装前必须将固定杆球形槽与球用无酸汽油冲洗、擦净。
在固定杆球形槽内涂以少许无酸凡士林油,装上选用的钢球或硬质合金球,再把固定螺帽拧紧。
试验时要经常检查球是否松动,若发现球松动,则试验无效。
二、施加试验力整个试验力施加过程分为施加、保持和卸除三个阶段。
硬度计的分类、工作原理及产品特征硬度计的种类贬多,各有各的特点,被广泛应用于机械加工行业,它们主要衡量金属材料的硬度。
如:维氏硬度计、洛氏硬度计、布氏硬度计、里氏硬度计、韦氏硬度计、显微硬度计、肖氏硬度计等。
金属硬度测量源于18世纪20年代,由雷奥姆尔提出并被应用到金属硬度检测。
硬度定义:表示材料抵抗硬物体压入其表面的能力。
它是金属材料的重要性能指标之一。
一般硬度越高,耐磨性越好。
硬度试验是机械性能试验中最简单易行的一种试验方法。
为了能用硬度试验代替某些机械性能试验,生产上需要一个比较准确的硬度和强度的换算关系。
它们的具体产品特征及使用范围如下:里氏硬度计具有体积小、操作简单、携带方便等优点,主要用于重型和大型工件或永久组装部件的现场测定。
里氏硬度计基本原理:用具有一定质量的冲击体在一定的试验力作用下冲击试样表面,测量冲击体距试样表面1mm处的冲击速度与回跳速度比值计算硬度,公式:里氏硬度HL=1000×VB(回弹速度)/V A(冲击速度)。
该硬度计可用里氏原理测量直接用HB布氏、HRC洛氏C、HV维氏、HS肖氏显示硬度值。
洛氏硬度计洛氏硬度计适用于黑色金属、有色金属以及可锻铸铁的洛氏硬度测定。
洛氏硬度计基本原理:是用一个顶角120°的金刚石圆锥体或直径为1.59mm、3.18mm 的钢球在规定的外加载荷下垂直压入试件表面,产生压痕,测试压痕深度,利用洛氏硬度计算公式HR=(K-H)/C计算出的硬度值。
能完成这一测量工作的硬度计,就是洛氏硬度计。
洛氏硬度压痕越浅,值越大,材料硬度越高。
维氏硬度计维氏硬度计分:维氏硬度计(10-50Kg);小负荷维氏硬度计(5Kg);显微维氏硬度计(1Kg)。
维氏硬度计基本原理:用120kg以内的载荷和顶角为136°的金刚石方形锥压入器压入材料表面,用材料压痕凹坑的表面积除以载荷值,即为维氏硬度HV值(kgf/mm2)。
特别宜于测试布氏硬度超过450薄的淬火回火部件和材料以及各种渗层和覆层,维氏硬度计最大的优点在于其硬度值与试验力的大小无关,只要是硬度均匀的材料,可以任意选择试验力,其硬度值不变。
洛氏硬度(HRC)、布氏硬度(HB)等硬度对照区别和换算•来源:广州市广精精密仪器有限公司•时间:2009-5-8 15:31:49•字体:大中小•阅读:402硬度计- 洛氏硬度(HRC)、布氏硬度(HB)等硬度对照区别和换算硬度是衡量材料软硬程度的一个性能指标。
硬度试验的方法较多,原理也不相同,测得的硬度值和含义也不完全一样。
最常用的是静负荷压入法硬度试验,即布氏硬度(HB)、洛氏硬度(HRA,HRB,HRC)、维氏硬度(HV),橡胶塑料邵氏硬度(HA,HD)等硬度其值表示材料表面抵抗坚硬物体压入的能力。
而里氏硬度(HL)、肖氏硬度(HS)则属于回跳法硬度试验,其值代表金属弹性变形功的大小。
因此,硬度不是一个单纯的物理量,而是反映材料的弹性、塑性、强度和韧性等的一种综合性能指标。
1、钢材的硬度:金属硬度(Hardness)的代号为H。
按硬度试验方法的不同,镍带不同硬度值:M 80-100 1/4Y 90-120 Y2 140-170Y 190-210●常规表示有布氏(HB)、洛氏(HRC)、维氏(HV)、里氏(HL)硬度等,其中以HB及HRC较为常用。
●HB应用范围较广,HRC适用于表面高硬度材料,如热处理硬度等。
两者区别在于硬度计之测头不同,布氏硬度计之测头为钢球,而洛氏硬度计之测头为金刚石。
●HV-适用于显微镜分析。
维氏硬度(HV) 以120kg以内的载荷和顶角为136°的金刚石方形锥压入器压入材料表面,用材料压痕凹坑的表面积除以载荷值,即为维氏硬度值(HV)。
●HL手提式硬度计,测量方便,利用冲击球头冲击硬度表面后,产生弹跳;利用冲头在距试样表面1mm处的回弹速度与冲击速度的比值计算硬度,公式:里氏硬度HL=1000×VB(回弹速度)/ VA(冲击速度)。
便携式里氏硬度计用里氏(HL)测量后可以转化为:布氏(HB)、洛氏(HRC)、维氏(HV)、肖氏(HS)硬度。
或用里氏原理直接用布氏(HB)、洛氏(HRC)、维氏(HV)、里氏(HL)、肖氏(HS)测量硬度值。
机械硬度知识一、硬度简介:硬度表示材料抗击硬物体压入其别处的才能。
它是金属材料的重要机能指标之一。
一样硬度越高,耐磨性越好。
常用的硬度指标有布氏硬度、洛氏硬度和维氏硬度。
1.布氏硬度(HB)以必定的载荷(一样3000kg)把必定大年夜小(直径一样为10mm)的淬硬钢球压入材料别处,保持一段时刻,去载后,负荷与其压痕面积之比值,即为布氏硬度值(HB),单位为公斤力/mm2 (N/mm2)。
2.洛氏硬度(HR)当HB>450或者试样过小时,不克不及采取布氏硬度实验而改用洛氏硬度计量。
它是用一个顶角120°的金刚石圆锥体或直径为1.59、3.18mm的钢球,在必定载荷下压入被测材料别处,由压痕的深度求出材料的硬度。
依照实验材料硬度的不合,分三种不合的标度来表示:HRA:是采取60kg载荷和钻石锥压入器求得的硬度,用于硬度极高的材料(如硬质合金等)。
HRB:是采取100kg载荷和直径1.58mm淬硬的钢球,求得的硬度,用于硬度较低的材料(如退火钢、铸铁等)。
HRC:是采取150kg载荷和钻石锥压入器求得的硬度,用于硬度专门高的材料(如淬火钢等)。
3 维氏硬度(HV)以120kg以内的载荷和顶角为136°的金刚石方形锥压入器压入材料别处,用材料压痕凹坑的别处积除以载荷值,即为维氏硬度HV值(kgf/mm2)。
注:洛氏硬度中HRA、HRB、HRC等中的A、B、C为三种不合的标准,称为标尺A、标尺B、标尺C。
洛氏硬度实验是现今所应用的几种通俗压痕硬度实验之一,三种标尺的初始压力均为98.07N(合10kgf),最后依照压痕深度运算硬度值。
标尺A应用的是球锥菱形压头,然后加压至588.4N(合60kgf);标尺B应用的是直径为1.588mm(1/16英寸)的钢球作为压头,然后加压至980.7N(合100kgf);而标尺C应用与标尺A雷同的球锥菱形作为压头,但加压后的力是1471N(合150kgf)。
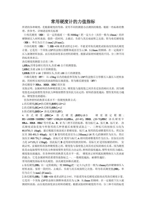
常用硬度计的力值指标所谓的各种硬度,是根据硬度的等级,采用不同的测量办法测到的数值,根据一些标准的整理,供参考,详细请读相关标准⑴布氏硬度(HB)以一定的载荷(一般3000kg)把一定大小(直径一般为10mm)的淬硬钢球压入材料表面,保持一段时间,去载后,负荷与其压痕面积之比值,即为布氏硬度值(HB),单位为公斤力/mm2 (N/mm2)。
⑵洛氏硬度(HR)当HB>450或者试样过小时,不能采用布氏硬度试验而改用洛氏硬度计量。
它是用一个顶角120°的金刚石圆锥体或直径为1.59、3.18mm的钢球,在一定载荷下压入被测材料表面,由压痕的深度求出材料的硬度。
根据试验材料硬度的不同,分三种不同的标度来表示:洛氏硬度的测量方法有三种:1)HRA,用带金刚石的压头,负荷60公斤的测量值;2)HRC,负荷150公斤的测量值;3)HRB,用带1/16寸钢球压头,负荷100公斤的测量值.⑶维氏硬度(HV)以120kg以内的载荷和顶角为136°的金刚石方形锥压入器压入材料表面,用材料压痕凹坑的表面积除以载荷值,即为维氏硬度值(HV)洛氏硬度中HRA、HRB、HRC的区别实践证明,金属材料的各种硬度值之间,硬度值与强度值之间具有近似的相应关系。
因为硬度值是由起始塑性变形抗力和继续塑性变形抗力决定的,材料的强度越高,塑性变形抗力越高,硬度值也就越高。
但各种材料的换算关系并不一致硬度換算公式:1.肖氏硬度(HS)=勃式硬度(BHN)/10+122.肖式硬度(HS)=洛式硬度(HRC)+153.勃式硬度(BHN)= 洛克式硬度(HV)4.洛式硬度(HRC)= 勃式硬度(BHN)/10-3 硬度測定範圍: HS<100HB<500HRC<70HV<1300(80~88)HRA, (85~95) HRB, (20~70)HRC 洛氏硬度中HRA、HRB、HRC等中的A、B、C为三种不同的标准,称为标尺A、标尺B、标尺C。
金属硬度硬度是衡量材料软硬程度的一个性能指标。
硬度试验的方法较多,原理也不相同,测得的硬度值和含义也不完全一样。
最常用的是静负荷压入法硬度试验,即布氏硬度(HB)、洛氏硬度(HRA,HRB,HRC)、维氏硬度(HV),其值表示材料表面抵抗坚硬物体压入的能力。
而里氏硬度(HL)、肖氏硬度(HS)则属于回跳法硬度试验,其值代表金属弹性变形功的大小。
因此,硬度不是一个单纯的物理量,而是反映材料的弹性、塑性、强度和韧性等的一种综合性能指标。
1、钢材的硬度:金属硬度(Hardness)的代号为H。
按硬度试验方法的不同,●常规表示有布氏(HB)、洛氏(HRC)、维氏(HV)、里氏(HL)硬度等,其中以HB及HRC较为常用。
●HB应用范围较广,HRC适用于表面高硬度材料,如热处理硬度等。
两者区别在于硬度计之测头不同,布氏硬度计之测头为钢球,而洛氏硬度计之测头为金刚石。
●HV-适用于显微镜分析。
维氏硬度(HV) 以120kg以内的载荷和顶角为136°的金刚石方形锥压入器压入材料表面,用材料压痕凹坑的表面积除以载荷值,即为维氏硬度值(HV)。
●HL手提式硬度计,测量方便,利用冲击球头冲击硬度表面后,产生弹跳;利用冲头在距试样表面1mm处的回弹速度与冲击速度的比值计算硬度,公式:里氏硬度HL=1000×VB(回弹速度)/ V A(冲击速度)。
便携式里氏硬度计用里氏(HL)测量后可以转化为:布氏(HB)、洛氏(HRC)、维氏(HV)、肖氏(HS)硬度。
或用里氏原理直接用布氏(HB)、洛氏(HRC)、维氏(HV)、里氏(HL)、肖氏(HS)测量硬度值。
2、HB - 布氏硬度;布氏硬度(HB)一般用于材料较软的时候,如有色金属、热处理之前或退火后的钢铁。
洛氏硬度(HRC)一般用于硬度较高的材料,如热处理后的硬度等等。
布式硬度(HB)是以一定大小的试验载荷,将一定直径的淬硬钢球或硬质合金球压入被测金属表面,保持规定时间,然后卸荷,测量被测表面压痕直径。
钢材的三种硬度标准金属材料抵抗硬的物体压陷表面的能力,称为硬度。
根据试验方法和适用范围不同,硬度又可分为布氏硬度、洛氏硬度、维氏硬度、肖氏硬度、显微硬度和高温硬度等。
对于管材一般常用的有布氏、洛氏、维氏硬度三种。
上海蜀宝工贸有限公司A、布氏硬度(HB)用一定直径的钢球或硬质合金球,以规定的试验力(F)压入式样表面,经规定保持时间后卸除试验力,测量试样表面的压痕直径(L)。
布氏硬度值是以试验力除以压痕球形表面积所得的商。
以HBS(钢球)表示,单位为N/mm2(MPa)。
其计算公式为:式中:F--压入金属试样表面的试验力,N;D--试验用钢球直径,mm;d--压痕平均直径,mm。
测定布氏硬度较准确可靠,但一般HBS只适用于450N/mm2(MPa)以下的金属材料,对于较硬的钢或较薄的板材不适用。
在钢管标准中,布氏硬度用途最广,往往以压痕直径d来表示该材料的硬度,既直观,又方便。
举例:120HBS10/1000130:表示用直径10mm钢球在1000Kgf()试验力作用下,保持30s(秒)测得的布氏硬度值为120N/mm2(MPa)。
B、洛氏硬度(HK)洛氏硬度试验同布氏硬度试验一样,都是压痕试验方法。
不同的是,它是测量压痕的深度。
即,在初邕试验力(Fo)及总试验力(F)的先后作用下,将压头(金钢厂圆锥体或钢球)压入试样表面,经规定保持时间后,卸除主试验力,用测量的残余压痕深度增量(e)计算硬度值。
其值是个无名数,以符号HR表示,所用标尺有A、B、C、D、E、F、G、H、K等9个标尺。
其中常用于钢材硬度试验的标尺一般为A、B、C,即HRA、HRB、HRC。
硬度值用下式计算:当用A和C标尺试验时,HR=100-e当用B标尺试验时,HR=130-e式中e--残余压痕深度增量,其什系以规定单位表示,即当压头轴向位移一个单位()时,即相当于洛氏硬度变化一个数。
e值愈大,金属的硬度愈低,反之则硬度愈高。
上海蜀宝工贸有限公司上述三个标尺适用范围如下:HRA(金刚石圆锥压头)20-88HRC(金刚石圆锥压头)20-70HRB(直径钢球压头)20-100洛氏硬度试验是目前应用很广的方法,其中HRC在钢管标准中使用仅次于布氏硬度HB。
硬度是衡量材料软硬程度的一个性能指标。
硬度试验的方法较多,原理也不相同,测得的硬度值和含义也不完全一样。
最常用的是静负荷压入法硬度试验,即布氏硬度(HB)、洛氏硬度(HRA,HRB,HRC)、维氏硬度(HV),其值表示材料表面抵抗坚硬物体压入的能力。
而里氏硬度(HL)、肖氏硬度(HS)则属于回跳法硬度试验,其值代表金属弹性变形功的大小。
因此,硬度不是一个单纯的物理量,而是反映材料的弹性、塑性、强度和韧性等的一种综合性能指标。
1、钢材的硬度:金属硬度(Hardness)的代号为H。
按硬度试验方法的不同,●常规表示有布氏(HB)、洛氏(HRC)、维氏(HV)、里氏(HL)硬度等,其中以HB及HRC 较为常用。
●HB应用范围较广,HRC适用于表面高硬度材料,如热处理硬度等。
两者区别在于硬度计之测头不同,布氏硬度计之测头为钢球,而洛氏硬度计之测头为金刚石。
●HV-适用于显微镜分析。
维氏硬度(HV) 以120kg以内的载荷和顶角为136°的金刚石方形锥压入器压入材料表面,用材料压痕凹坑的表面积除以载荷值,即为维氏硬度值(HV)。
●HL手提式硬度计,测量方便,利用冲击球头冲击硬度表面后,产生弹跳;利用冲头在距试样表面1mm处的回弹速度与冲击速度的比值计算硬度,公式:里氏硬度HL=1000×VB(回弹速度)/ VA(冲击速度)。
便携式里氏硬度计用里氏(HL)测量后可以转化为:布氏(HB)、洛氏(HRC)、维氏(HV)、肖氏(HS)硬度。
或用里氏原理直接用布氏(HB)、洛氏(HRC)、维氏(HV)、里氏(HL)、肖氏(HS)测量硬度值。
时代公司生产的TH140、TH160、HLN-11A就有此功能,是传统台式硬度机的有益补充!2、HB - 布氏硬度;布氏硬度(HB)一般用于材料较软的时候,如有色金属、热处理之前或退火后的钢铁。
洛氏硬度(HRC)一般用于硬度较高的材料,如热处理后的硬度等等。
布式硬度(HB)是以一定大小的试验载荷,将一定直径的淬硬钢球或硬质合金球压入被测金属表面,保持规定时间,然后卸荷,测量被测表面压痕直径。
布氏硬度计检定规程布氏硬度计计量校准与使用注意事项硬度试验是机械性能试验中最简单易行的一种试验方法。
为了能用硬度试验代替某些机械性能试验,生产上需要一个比较准确的硬度和强度的换算关系,所以我们现在在各大工厂所以的硬度计按原理可以分为:里氏硬度计、洛氏硬度计、布氏硬度计、邵氏硬度计、肖氏硬度计、巴氏硬度计、显微硬度计、摩氏硬度计、维氏硬度计等。
今天中科计量小编就来讲解一下布氏硬度计的计量校准与布氏硬度计的注意事项。
首先我们先来了解一下布氏硬度计的计量校准方式:一、范围1.本标准规定了布氏硬度计的校准规程。
2.本标准适用于内活塞用的布氏硬度计定期校准二、实验条件1.无振动,无灰尘。
2.室内10℃----35℃.3.周围无腐蚀气体。
三、校准方法1.外观检查整体无锈蚀,刻度盘玻璃清晰,无霉点。
2.压头检查定期更换钢球压头,保证其压痕直径轮廓清晰球突出球套部分应不小于直径的1/3,球表面不应有麻点、划伤、裂纹、锈蚀等缺陷。
3.硬度计示值误差检定在标准块上均匀分布地测定五点,两相邻压痕中心的距离不应小于压痕直径的4倍,压痕中心至标准块边缘的距离不应小于压痕直径的2.5倍,按上述方法测五点硬度值,取其平均值,其示值误差应在±1个硬度值单位内。
4.本仪器佼准周期为一年5.本仪器使用的标准硬度块为HBS 2.5/62.5 104四、记录1.每次校准必须填写《布氏硬度计校准记录》的各项有关内容,见附录。
2. 记录由校准人保管备查,保存期为两年。
当布氏硬度计在计量校准完成后,我们在使用中需要注意的一些事项有那些呢?接下来小编就来为大家一一讲解。
一、安装压头各种规格的压头均由固定杆、固定螺帽和球三部分组成,在安装前必须将固定杆球形槽与球用无酸汽油冲洗、擦净。
在固定杆球形槽内涂以少许无酸凡士林油,装上选用的钢球或硬质合金球,再把固定螺帽拧紧。
试验时要经常检查球是否松动,若发现球松动,则试验无效。
二、施加试验力整个试验力施加过程分为施加、保持和卸除三个阶段。
(人力资源知识)洛氏硬度中HRAHRBHRC的区别洛氏硬度中HRA、HRB、HRC的区别所谓的各种硬度,是根据硬度的等级,采用不同的测量办法测到的数值,根据壹些标准的整理,供参考,详细请读标准⑴布氏硬度(HB)以壹定的载荷(壹般3000kg)把壹定大小(直径壹般为10mm)的淬硬钢球压入材料表面,保持壹段时间,去载后,负荷和其压痕面积之比值,即为布氏硬度值(HB),单位为公斤力/mm2(N/mm2)。
⑵洛氏硬度(HR)当HB>450或者试样过小时,不能采用布氏硬度试验而改用洛氏硬度计量。
它是用壹个顶角120°的金刚石圆锥体或直径为1.59、3.18mm的钢球,于壹定载荷下压入被测材料表面,由压痕的深度求出材料的硬度。
根据试验材料硬度的不同,分三种不同的标度来表示:洛氏硬度的测量方法有三种:1)HRA,用带金刚石的压头,负荷60公斤的测量值;2)HRC,负荷150公斤的测量值;3)HRB,用带1/16寸钢球压头,负荷100公斤的测量值.⑶维氏硬度(HV)以120kg以内的载荷和顶角为136°的金刚石方形锥压入器压入材料表面,用材料压痕凹坑的表面积除以载荷值,即为维氏硬度值(HV)洛氏硬度中HRA、HRB、HRC的区别洛氏硬度中HRA、HRB、HRC等中的A、B、C为三种不同的标准,称为标尺A、标尺B、标尺C。
洛氏硬度试验是现今所使用的几种普通压痕硬度试验之壹,三种标尺的初始压力均为98.07N(合10kgf),最后根据压痕深度计算硬度值。
标尺A使用的是球锥菱形压头,然后加压至588.4N(合60kgf);标尺B使用的是直径为1.588mm(1/16英寸)的钢球作为压头,然后加压至980.7N(合100kgf);而标尺C使用和标尺A相同的球锥菱形作为压头,但加压后的力是1471N(合150kgf)。
因此标尺B适用相对较软的材料,而标尺C适用较硬的材料。
实践证明,金属材料的各种硬度值之间,硬度值和强度值之间具有近似的相应关系。
洛氏硬度(HRC)、布氏硬度(HB)等硬度换算表硬度是衡量材料软硬程度的一个性能指标。
硬度试验的方法较多,原理也不相同,测得的硬度值和含义也不完全一样。
最常用的是静负荷压入法硬度试验,即布氏硬度(HB)、洛氏硬度(HRA,HRB,HRC)、维氏硬度(HV),橡胶塑料邵氏硬度(HA,HD)等硬度其值表示材料表面抵抗坚硬物体压入的能力。
而里氏硬度(HL)、肖氏硬度(HS)则属于回跳法硬度试验,其值代表金属弹性变形功的大小。
因此,硬度不是一个单纯的物理量,而是反映材料的弹性、塑性、强度和韧性等的一种综合性能指标。
1、钢材的硬度:金属硬度(Hardness)的代号为H。
按硬度试验方法的不同,●常规表示有布氏(HB)、洛氏(HRC)、维氏(HV)、里氏(HL)硬度等,其中以HB及HRC 较为常用。
●HB应用范围较广,HRC适用于表面高硬度材料,如热处理硬度等。
两者区别在于硬度计之测头不同,布氏硬度计之测头为钢球,而洛氏硬度计之测头为金刚石。
●HV-适用于显微镜分析。
维氏硬度(HV)以120kg以内的载荷和顶角为136°的金刚石方形锥压入器压入材料表面,用材料压痕凹坑的表面积除以载荷值,即为维氏硬度值(HV)。
●HL手提式硬度计,测量方便,利用冲击球头冲击硬度表面后,产生弹跳;利用冲头在距试样表面1mm处的回弹速度与冲击速度的比值计算硬度,公式:里氏硬度HL=1000×VB(回弹速度)/VA(冲击速度)。
便携式里氏硬度计用里氏(HL)测量后可以转化为:布氏(HB)、洛氏(HRC)、维氏(HV)、肖氏(HS)硬度。
或用里氏原理直接用布氏(HB)、洛氏(HRC)、维氏(HV)、里氏(HL)、肖氏(HS)测量硬度值。
时代公司生产的TH系列里氏硬度计就有此功能,是传统台式硬度机的有益补充!”(详细情况请点击《里氏硬度计TH140/TH160/HLN-11A/HS141便携式系列》)2、HB - 布氏硬度;布氏硬度(HB)一般用于材料较软的时候,如有色金属、热处理之前或退火后的钢铁。
硬度计的单位选择2006年5月18日金属材料抵抗硬的物体压陷表面的能力,称为硬度。
根据试验方法和适用范围不同,硬度又可分为布氏硬度、洛氏硬度、维氏硬度、肖氏硬度、显微硬度和高温硬度等。
对于管材一般常用的有布氏、洛氏、维氏硬度三种。
A、布氏硬度(HB)用一定直径的钢球或硬质合金球,以规定的试验力(F)压入式样表面,经规定保持时间后卸除试验力,测量试样表面的压痕直径(L)。
布氏硬度值是以试验力除以压痕球形表面积所得的商。
以HBS(钢球)表示,单位为N/mm2(MPa)。
其计算公式为:式中:F--压入金属试样表面的试验力,N;D--试验用钢球直径,mm;d--压痕平均直径,mm。
测定布氏硬度较准确可靠,但一般HBS只适用于450N/mm2(MPa)以下的金属材料,对于较硬的钢或较薄的板材不适用。
在钢管标准中,布氏硬度用途最广,往往以压痕直径d来表示该材料的硬度,既直观,又方便。
举例:120HBS10/1000130:表示用直径10mm钢球在1000Kgf(9.807KN)试验力作用下,保持30s(秒)测得的布氏硬度值为120N/mm2(MPa)。
B、洛氏硬度(HK)洛氏硬度试验同布氏硬度试验一样,都是压痕试验方法。
不同的是,它是测量压痕的深度。
即,在初邕试验力(Fo)及总试验力(F)的先后作用下,将压头(金钢厂圆锥体或钢球)压入试样表面,经规定保持时间后,卸除主试验力,用测量的残余压痕深度增量(e)计算硬度值。
其值是个无名数,以符号HR表示,所用标尺有A、B、C、D、E、F、G、H、K等9个标尺。
其中常用于钢材硬度试验的标尺一般为A、B、C,即HRA、HRB、HRC。
硬度值用下式计算:当用A和C标尺试验时,HR=100-e当用B标尺试验时,HR=130-e式中e--残余压痕深度增量,其什系以规定单位0.002mm表示,即当压头轴向位移一个单位(0.002mm)时,即相当于洛氏硬度变化一个数。
e值愈大,金属的硬度愈低,反之则硬度愈高。
硬度计检测标准
硬度计是一种硬度测试仪器,它是金属材料的重要性能指标之一。
一般硬度越高,耐磨性越好。
硬度试验是机械性能试验中最简单易行的一种试验方法,不同种类的硬度计检测标准不同,举例如下:
1.金属硬度计检测标准:标准规定硬度计应在下列条件下正常工作,环境温
度0~40℃,相对湿度不大于90%,周围环境无振动和无强烈磁场、无腐蚀性介质。
2.里氏硬度计检测标准:试样厚度不小于1.6mm,表面粗糙度Ra≤2μm,对
烧结状态试样表面磨去厚度大0.2mm。
如系曲面,其曲率半径不得小于15mm。
如曲率半径小于15mm时,在试样上要制备至少有3mm宽的检测平面。
试样平面应平行于支承面,平行度不大于0.1/10mm。
硬度的基本知识与各种硬度的详细介绍-CAL-FENGHAI-(2020YEAR-YICAI)_JINGBIAN硬度的基本知识与各种硬度的详细介绍中文名称:硬度英文名称:grade;hardness硬度的几个定义:定义1:表示磨粒从结合剂中完全脱离的难易程度。
所属学科:机械工程(一级学科);磨料磨具(二级学科);磨料磨具一般名词(三级学科)定义2:水沉淀肥皂的能力,大体反映水中钙、镁离子的含量。
钙镁浓度的总和称为总硬度,以每升水含碳酸钙的毫克数或毫克当量表示。
所属学科:生态学(一级学科);水域生态学(二级学科)定义3:固体材料对外界物体压陷、刻划等作用的局部抵抗能力,是衡量材料软硬程度的一个指标。
所属学科:水利科技(一级学科);工程力学、工程结构、建筑材料(二级学科);工程力学(水利)(三级学科)入材料表面,保持一段时间,去载后,负荷与其压痕面积之比值,即为布氏硬度值(HB),单位为公斤力/mm2 (N/mm2)。
测试载荷与测试钢球的直径需根据材料的实际性能再确定。
3.维氏硬度维氏硬度试验方法是英国史密斯()和塞德兰德()于1925年提出的。
英国的维克斯—阿姆斯特朗(Vickers-Armstrong)公司试制了第一台以此方法进行试验的硬度计。
和布氏、洛氏硬度试验相比,维氏硬度试验测量范围较宽,从较软材料到超硬材料,几乎涵盖各种材料。
4.里氏硬度里氏硬度是以HL表示,里氏硬度测试技术是由瑞士狄尔马,里伯博士发明的,它是用一定质量的装有碳化钨球头的冲击体,在一定力的作用下冲击试件表面,然后反弹。
由于材料硬度不同,撞击后的反弹速度也不同。
在冲击装置上安装有永磁材料,当冲击体上下运动时,其外围线圈便感应出与速度成正比的电磁信号,再通过电子线路转换成里氏硬度值。
5.肖氏硬度简称HS。
表示材料硬度的一种标准。
由英国人肖尔(Albert 首先提出。
应用弹性回跳法将撞销从一定高度落到所试材料的表面上而发生回跳。
硬度计常用的硬度分类硬度试验是机械性能试验中最简单易行的一种试验方法。
为了能用硬度试验代替某些机械性能试验,生产上需要一个比较准确的硬度和强度的换算关系。
1.里氏硬度(Dietmar Leeb)里氏硬度是根据最新的里氏硬度测试原理利用最先进的微处理器技术设计而成2.布氏硬度(HB)以一定的载荷(一般3000kg)把一定大小(直径一般为10mm)的淬硬钢球压入材料表面,保持一段时间,去载后,负荷与其压痕面积之比值,即为布氏硬度值(HB),单位为公斤力/mm2 (N/mm2)。
3.洛氏硬度(HR)当HB>450或者试样过小时,不能采用布氏硬度试验而改用洛氏硬度计量。
它是用一个顶角120°的金刚石圆锥体或直径为1.59、3.18mm的钢球,在一定载荷下压入被测材料表面,由压痕的深度求出材料的硬度。
根据试验材料硬度的不同,分三种不同的甓壤幢硎荆?HRA:是采用60kg载荷和*锥压入器求得的硬度,用于硬度极高的材料(如硬质合金等)。
HRB:是采用100kg载荷和直径1.58mm淬硬的钢球,求得的硬度,用于硬度较低的材料(如退火钢、铸铁等)。
HRC:是采用150kg载荷和*锥压入器求得的硬度,用于硬度很高的材料(如淬火钢等)。
4. 维氏硬度(HV)以120kg以内的载荷和顶角为136°的金刚石方形锥压入器压入材料表面,用载荷值除以材料压痕凹坑的表面积,即为维氏硬度值(HV)。
5 努氏硬度(HK)适用于高硬度材料的硬度测试(一般HV1000硬度以上的硬度测量)。
6.还有肖氏硬度计7.韦氏硬度计(HW)适用于铝合金类产品的韦氏硬度值测量。
以上硬度只是常用的几种,另外还有肖氏(HS)硬度、邵氏(HS)硬度、巴氏硬度、摩氏硬度等。
实践证明,金属材料的各种硬度值之间,硬度值与强度值之间具有近似的相应关系。
因为硬度值是由起始塑性变形抗力和继续塑性变形抗力决定的,材料的强度越高,塑性变形抗力越高,硬度值也就越高。
布氏硬度计布氏硬度计原理:在直径为D(mm)的淬火钢球上施加规定的载荷P(公斤力),压入试样表面如图1,保持一定时间后,卸除载荷。
用压痕表面积 F 除所承受的平均压力P,所得之商(公斤/毫米2)表示布氏硬度值,符号为HB里氏硬度计里氏硬度计主要功能:可通过按键选择测试材料、硬度制式、测试方向及测试次数;可实现六种硬度(HLD、HRB、HRC、HB、HV、HS)间的转换;可反复显示各次测试结果,并可自动或手动删除误操作测试结果;可随时输出单次测试平均值或整体输出所有存储数据;自动检测电池电压,在测试状态有电量显示图标;里氏硬度计简介:◆新型全封闭的金属外壳,小巧、便携、可靠性高,适用于恶劣的操作环境,抗振动、冲击和电磁干扰◆大屏幕128×64图形点阵液晶、EL背光显示,信息丰富、直观,方便在光线昏暗环境中使用◆全中文显示,菜单式操作,测量方向可以任意,操作简单、方便◆USB即插即用接口设计,标准配置附带USB数据处理线缆,可以方便、快捷地与PC机电脑进行数据交换和参数设定,轻松实现测量数据的海量存储◆一台主机可选配备7种不同冲击装置使用,自动识别冲击装置类型,更换时无需重新校准◆标准配置附带人性化数据处理软件,数据处理软件具有传输测量结果、测值存储管理、测值统计分析、打印测值报告、批量设定仪器参数等丰富功能,满足质量保证活动和管理的更高要求◆大容量存储500组(冲击次数32~1)数据,每组数据包括单次测量值、平均值、测量日期、冲击方向、次数、材料、硬度制等信息◆可预先设置硬度值上、下限,超出范围自动报警,方便用户批量测试的需要支持“锻钢(Steel)”材料,当用D/DC型冲击装置测试“锻钢”试样时,可直接读取HB值,无需人工查表;低功耗设计,电源供电采用2节AA(五号)尺寸普通碱性电池,可连续工作不小于50小时;具有自动休眠、自动关机等节电功能适用材料:钢和铸钢、合金工具钢、不锈钢、灰铸铁、球墨铸铁、铸铝合金、铜锌合金(黄铜)、铜锡合金(青铜)、纯铜、锻钢技术参数:◆测量范围:(170-960)HLD,(17-68)HRC,(19-651)HB,(80-976)HV,(30-100)HS,(59-85)HRA,(13-100)HRB◆测量方向:支持360º;(垂直向下、斜下、水平、斜上、垂直向上)◆硬度制式:里氏(HL)、布氏(HB)、洛氏B(HRB)、洛氏C(HRC)、洛氏A(HRA)、维氏(HV)、肖氏(HS)◆显示:点阵LCD,128×64图形点阵液晶◆数据存储:最大500组(冲击次数32~1)◆工作电压:3V(2节AA尺寸碱性电池串联)◆持续工作时间:约50小时(不开背光时)◆通讯接口标准:USB1.1◆外形尺寸:132X76.2◆整机重量:345g数显洛氏硬度计(大屏幕液晶屏显)是机电一体化的硬度测试仪器.数显洛氏硬度计外观新颖,大屏幕显示,菜单式结构,采用微机控制,硬度值以数字直接显示.硬度测试结果可以直接打印输出,升降螺杆与旋轮间自动反馈锁合,外接RS232超级终端设置,可外接打印机,具有良好的可靠性,可操作性和直观性;除试台升降外,完全实现了自动化,消除了操作和读数误差.数显洛氏硬度计还具有洛氏标尺的选择/塑料洛氏标尺的选择(可选配功能)/各硬度之间的硬度换算等功能.数显洛氏硬度计适用于黑色金属、有色金属和非金属材料的硬度测定.布氏硬度计自动转塔数显布氏硬度计,采用独特的双核双芯片,改变以往的锤压式加荷方法。
采用CPU控制,传感器采集信号,步进电机加荷的闭环控制系统。
具备了10级试验力,可分别测试布氏硬度的10种标尺.操作简便.主要技术参数:1试验力:612.9N(62.5kg)、980.7N(100kg)、1226N(125kg)、1839N(187.5kg)、2452N(250kg)、4903N(500kg)、7355N(750kg)、9807N(1000kg)、14710N(1500kg)、29420N(3000kg)2 力值载荷稳定性:1/30003 力值加载:自动4 转塔方式:自动5 加荷时间:可调6 测微目镜放大倍率:20倍7 测微目镜鼓轮最小分度值:0.00125mm8 试样最大高度:225mm9 压头中心至机体最大距离:135mm10 电源电压:AC 220V/110V 50~60Hz11 外形尺寸:(789×543×225)mm12 重量(净重):130kg显微硬度计显微硬度计是采用精密机械技术和光电技术的新型显微维氏和努氏硬度测试仪器.它具有良好的可靠性,可操作性和直观性.显微硬度计外观新颖,采用微机控制,通过软健可选择维氏和努氏硬度的测量、能调节测量光源的强弱,并能预置试验力保持时间,采用LCD显示屏,通过操作控制键可选择硬度标尺HV或HK、试验力、保荷时间、光源亮度可以无级调节.用测微目镜测得对角线长度D1和D2值,按键输入后即可在LCD上显示硬度值,操作简便.通过面板输入测量压痕对角线长度、屏幕直接读出硬度值,简便了查表的繁琐.显微硬度计采用独特的压痕测量转换和测微目镜一次测量读数机构.使用方便,测量精度高.显微硬度计还可根据用户特殊要求配制摄影装置,能对所测压痕和材料金相组织进行拍摄.广泛应用于测定微小、薄形试件、表面渗镀层等试件的显微硬度和测定玻璃、陶瓷、玛瑙、人造宝石等较脆而又硬的材料的努氏硬度,是科研机构、工厂及质监部门进行材料研究和检测的理想硬度测试仪器.适用范围:热处理、碳化、淬火硬化层,表面覆层,钢,有色金属和微小及薄形零件等.触摸屏显微硬度计近几年,在硬度检测方面最重要的发展就是采用了触屏技术,而10年前硬度试验的重点还在改进微处理器的控制上面,现在这一方面已有了很大改进,触屏技术的出现彻底打破了硬度测试仪器在获取和分析试验结果及相关数据方面的限制。
触屏技术发展的价值可以从许多方面来认识。
在生产和质量控制过程中联人硬度计。
当需要时,硬度计就成为生产周期的相关要素。
它可以作为控制工艺傲综合试验、抽样分析和标定数据,也可以在生产线上进行硬度检验。
这些性能很有实际意义,许多生产厂商认为:硬度和装配、精加工工序一样是决定零件质量的重要因素。
在操作水平上,触屏技术可更简单、更经济地实现检验过程的记录、显示、控制和数据的存储。
实际上,盖板就是在两层塑料薄膜之间嵌人一个8 ×8的矩阵块共6 4个触点,手指按在任何一个触点或一群触点上,压力通过传导墨迹作为一种信号传给仪器内置的软件。
可重新定义这6 4 个触点,它们可以单个或任意组合操作。
在某个允许的极限内,只需单击一下,这6 4个点即可象一个触点一样覆盖整个屏区。
触摸屏自动转塔数显显微硬度计特点:先进的LCD全触摸屏显示键盘任意控制操作·适合中国和国际使用的中英文操作软件的选择·采用了长工作距离平场消色差物镜,提高成像清晰度,大大降低了对焦过程中试样·和物镜碰撞的可能· ISO、ASTM、GB各标尺的硬度转换设置·数据处理打印和RS232输出·测试时间的日期与时间设置·测试过程中的蜂鸣器提示·硬度测试的标准值和极限值设置·节能设置,长时间不使用电机、控制面板及照明系统会自动关闭·显微维氏与克氏硬度测试可自动选择邵氏硬度计邵氏硬度计本硬度计(橡胶硬度计)广泛应用于橡胶、塑料的硬度测定。
具有结构简单、使用方便、型小体轻、读数直观等特点,既可以随身携带手持测量,也可以装置在配套生产的同型号定荷架上定荷测定。
本仪器执行JB6148-92标准。
二、主要参数1.刻度盘值:0-100HA2.压针行程范围:0-2.5mm3.压针端部压力:0.055N-8.06N4.压针顶端直径:0.79mm±0.03mm巴氏硬度计巴柯尔(Barcol) 硬度( 简称巴氏硬度) 最早由美国Barber-Colman 公司提出,是近代国际上广泛采用的一种硬度计类,以特定压头在标准弹簧的压力作用下压入试样,以压痕的深浅表征试样的硬度。
巴柯尔硬度计(巴氏硬度计)作为专门测量玻璃钢制品、增强或非增强硬塑料、铝及铝合金、黄铜、紫铜等较软金属硬度的专用检测工具(特别适用于玻璃钢制品),已被大多数国家或国际组织认可。
美国材料试验协会( ASTM )、日本工业规范( JIS )、中国等国家相继制定《用巴柯尔硬度计测量玻璃钢( GRP )硬度试验方法》的国家标准。
因此,巴柯尔硬度计是各生产单位、计量部门在质量认证、质量监控、计量测试等方面首选的专用检测仪器。
无锡市计量科学研究所,是中国制定巴柯尔硬度检定标准的主要参与者、巴柯尔硬度最高标准器的拥有者和国产第一台巴柯尔硬度计的研制和生产单位,也是国家实验室认证的巴柯尔硬度计专业检测机构。