公共基础知识法律要点整理
- 格式:doc
- 大小:67.50 KB
- 文档页数:10
公基法律知识点公共基础法律知识点法律是社会秩序的基石,法律知识是每个人都应该了解和掌握的重要内容。
公共基础法律知识点是指那些与我们日常生活密切相关的法律规定和原则。
在这篇文章中,我们将探讨几个公共基础法律知识点,以增进大家对法律的理解和认识。
一、合同法合同法是我们日常生活中最常接触的一块法律领域。
合同是指当事人约定的权利义务关系,有法律约束力。
对于一份有效合同来说,几个要素是必不可少的:一是合同当事人的明确身份和意思表示;二是合同的合法目的和内容;三是形式和要求的合规性。
此外,合同法还规定了一些特殊合同的约定和原则,如劳动合同、租赁合同等。
熟悉合同法,有助于我们在签订合同时,明晰权益关系,预防和化解纠纷。
二、民事责任法民事责任法是指个人或组织就侵犯他人合法权益而承担的法律责任。
在日常生活中,人们难免有时会因意外或疏忽而造成他人损害,此时就需要民事责任法来界定和平衡双方的权益。
在民事责任的认定上,我们应该注意以下几个方面:一是损害行为的客观事实及其效果;二是侵权人的主观过错;三是损害赔偿的原则和方式。
对于民事责任法的了解,会让我们更加明确自己的权益和义务,从而更加谨慎行事,避免与他人发生纠纷。
三、消费者权益保护法消费者权益保护法是一部旨在保护消费者利益和权益的特别法。
在市场经济中,消费者面临着信息不对称和弱势地位的问题。
消费者权益保护法的出台,旨在通过设立公平竞争的市场环境、加强产品质量监督、维护合同自由和保障消费者知情权等一系列措施,使消费者获得公平的交易和良好的消费体验。
我们作为消费者,应该了解自己的权益和法律保护机制,遇到问题时及时维权,合法维护自己的利益。
四、婚姻法和家庭法婚姻法和家庭法是与每个人生活息息相关的法律领域。
婚姻法主要规定了婚姻的建立和终止、夫妻的权利义务、婚外恋等内容。
婚姻法的知情权、财产权和继承权等,对于维护家庭稳定和保障成员权益起着重要作用。
同时,家庭法还涉及到领养、抚养、监护等问题。
公基法律知识点大全法律,作为社会规范的重要组成部分,在我们的日常生活中起着至关重要的作用。
无论是从个人行为到社会关系,法律都规定了一系列的行为准则和义务。
公共基础知识(公基),是指在各个专业领域中都需要基本了解的知识内容。
在法律领域,公基法律知识点的掌握,不仅能够帮助我们更好地理解法律的重要性,还能够在需要的时候给予我们必要的法律保护。
本文将就公基法律知识点进行一些介绍和解析,希望对读者有所帮助。
第一,宪法。
宪法是国家最高法律,也是国家组织和各项工作的根本大法。
宪法规定了国家的根本制度、基本原则和重要制度安排。
在公共基础知识中,宪法是首要的法律知识点之一。
宪法包括了国家的组织和权力机构、公民的权利和义务、法律的制定和实施等内容。
宪法的学习,有助于我们更好地理解和把握国家的法律制度和权力运行。
第二,刑法。
刑法是维护社会秩序和公共利益的重要一环。
它规定了各种犯罪行为和相应的刑罚,以及对犯罪行为的预防和打击。
刑法的基本原则包括罪刑法定、罪刑相适应、罪责划分、人权保障等。
对于普通公民而言,了解刑法是非常重要的,可以避免犯罪行为,也能够在需要的时候保护自己的合法权益。
第三,民事法律。
民事法律是规定市民之间相互关系的法律规范。
它涵盖了各种经济活动、合同关系、财产权益以及婚姻、继承等方面的法律规定。
民事法律是保护市民权益的法律基础,掌握相关知识点可以帮助我们更好地维护自己的权益,也能够更加理性和合法地处理日常的各类纠纷和问题。
第四,行政法律。
行政法律是管理国家政府运行和公共事务的法律规范。
它规定了政府的权力范围和行使方式,以及公共事务的处理程序和原则等。
在行政法律中,行政机关的权限、法律制约等是重要的内容。
对于公民而言,了解行政法律能够帮助我们更好地了解政府的行政管理和相关政策,也能够在需要时参与公共事务,并对政府行为进行监督。
第五,劳动法律。
劳动法律是保护劳动者权益的一系列法律规定,旨在维护劳动者的合法权益和促进劳动关系的和谐稳定。
公共基础知识之法律重点知识在公共基础知识的学习中,法律知识一直占据着重要的地位。
对于广大考生来说,掌握好法律重点知识,不仅有助于应对各类考试,更是提升自身法律素养的重要途径。
首先,我们来谈谈宪法。
宪法是国家的根本大法,具有最高的法律效力。
它规定了国家的根本制度、国家机构的组织及其职权、公民的基本权利和义务等重要内容。
比如,我国的国体是人民民主专政,政体是人民代表大会制度。
公民的基本权利包括平等权、政治权利和自由、宗教信仰自由、人身自由权、监督权和获得赔偿权等。
而公民的基本义务则有维护国家统一和全国各民族团结、遵守宪法和法律、维护祖国的安全、荣誉和利益等。
民法也是法律重点知识的一部分。
民法调整平等主体之间的人身关系和财产关系。
比如,民事主体包括自然人、法人和非法人组织。
在自然人方面,要了解民事权利能力和民事行为能力的划分。
民事权利能力始于出生,终于死亡。
而民事行为能力则根据年龄和精神状况的不同分为完全民事行为能力、限制民事行为能力和无民事行为能力。
合同是民法中的重要内容,包括合同的订立、效力、履行、变更和解除等方面。
此外,物权、债权、婚姻家庭、继承等也是民法的重要组成部分。
刑法同样不容忽视。
刑法规定了什么是犯罪以及对犯罪如何进行处罚。
犯罪构成包括犯罪主体、犯罪主观方面、犯罪客体和犯罪客观方面。
比如,犯罪主体分为自然人犯罪主体和单位犯罪主体。
刑事责任年龄和刑事责任能力的规定需要重点掌握。
犯罪的主观方面包括故意和过失。
故意又分为直接故意和间接故意,过失分为疏忽大意的过失和过于自信的过失。
刑罚的种类有主刑和附加刑,主刑包括管制、拘役、有期徒刑、无期徒刑和死刑;附加刑包括罚金、剥夺政治权利、没收财产和驱逐出境。
行政法在公共基础知识中也占据一定的比例。
行政法调整行政主体在行使行政职权和接受行政法制监督过程中而与行政相对人、行政法制监督主体之间发生的各种关系,以及行政主体内部发生的各种关系。
行政行为包括行政许可、行政处罚、行政强制等。
公基法律知识点梳理一、法律的定义和作用法律是指由国家制定和实施的具有强制力的规范,是维护社会秩序、保护公民权益和规范公共行为的基础。
法律具有约束力,它规定了人们在社会交往中应遵守的行为准则和惩罚措施,旨在保证社会的和谐与稳定。
二、法律的来源法律的来源可以分为宪法、法律、行政法规、地方性法规和司法解释五个层级。
首先,宪法是国家的根本大法,它确立了国家的基本制度和权利保障原则。
其次,法律是国家有关重要事项制定的具有普遍适用性的法规,由人民代表大会制定。
第三,行政法规是由行政机关制定的,用于指导和管理行政事务。
第四,地方性法规是各级地方人民代表大会制定的法律规范。
最后,司法解释是由最高人民法院制定的,用于解释和适用法律。
三、法律的分类法律可以按照它们所调整的对象和内容来分类。
首先,刑法是调整刑事犯罪行为的法律分支,它规定了犯罪的构成要件、刑罚种类和量刑准则。
其次,民法是调整民事纠纷的法律,包括合同法、侵权责任法等。
第三,行政法是规范政府行为和管理公共事务的法律,包括行政许可、行政处罚等。
再次,劳动法是调整劳动关系的法律,保护劳动者的权益和维护劳动秩序。
最后,国际法是调整国家间关系的法律,包括国际公法和国际私法。
四、法律的解释和适用法律的解释和适用是法律实施中的重要环节。
法律的解释可以通过司法解释、法律解释和学说解释等方式进行。
司法解释是由最高人民法院制定的解释性文件,用于统一裁判标准和司法实践。
法律解释是由立法机关制定的解释性文件,用于明确法律的具体含义和适用范围。
学说解释是法学理论界根据自身的研究和理解提出的解释观点。
法律的适用分为适用法条和适用法律原则两个层面。
适用法条是指根据具体案件的情况,利用法学方法确定和运用相关法条。
适用法律原则是指根据实施法条的基础上,通过法律所体现的一般原则、价值追求和思想精神进行综合分析和评判。
五、法律意识的意义和培养法律意识是指个人或群体对法律的认同、理解和遵守的意识状态。
【公基常识】常考的100个法律知识点1.法律由国家制定或认可,由国家实施,体现统治阶级意志的规范体系。
2.法的特征:规范性、国家意志性、国家强制性、普遍性、程序性、可诉性、权利义务性。
3.法的作用可分为规范作用和社会作用。
规范作用包括指引、评价、教育、预测和强制作用。
社会作用一方面,法的社会作用体现在维护阶级统治;另一方面,体现在维护社会公共利益,执行社会公共事务方面。
4.法律关系构成三要素:主体、内容、客体。
5.法的效力层次:上位法优于下位法,特别法优于一般法,新法优于旧法6.法律制裁以惩罚为主要形式,主要包括:(1)民事制裁。
(2)行政制裁。
(3)刑事制裁。
(4)违宪制裁。
7.宪法集中体现统治阶级建立民主国家的意志和利益,集中表现各种政治力量的对比关系,调整国家根本社会关系,确认和规定国家根本制度和根本任务,保障公民基本权利,具有最高法律效力的国家根本法。
8.宪法的特点:宪法是国家的根本法(母法),是公民权利的保障,是民主事实法律化的基本形式。
9.宪法的基本原则:人民主权原则、基本人权原则、法治原则和权力制约原则。
10.全国人民代表大会是最高的国家权力机关,也是最高的国家立法机关。
11.批准省、自治区、直辖市的建置,决定特别行政区的设立及其制度,决定战争与和平问题。
12.全国人大常委会是全国人大的常设机关,是在全国人民代表大会闭会期间经常行使最高国家权力的机关,也是国家立法机关。
13.我国的政权组织形式是人民代表大会制度,这也是我们的政治制度和根本政治制度。
14.中国选举制度的基本原则:普遍、平等、直接和间接选举、无记名投票。
15.特区立法会制定的法律只须报全国人大常委会备案,国人大常委会认为特区立法会制定的法律有问题,可以发回,但不能撤销。
被全国人大常委会发回的法律自发回之日起立即失效,一般不具有溯及力。
16.特别行政区拥有行政管理权、立法权、司法权和终审权,以及处理对外事务的权力,但没有国防权和外交权。
公共基础法律知识点汇总
一、合同法
1、合同的定义:
合同法规定,合同是由主体之间自愿、具有法律效力的协议行为,其
正式形式形成的协议文件。
即是两个以上的权利义务主体之间为达成一致
而互相承诺的义务行为。
2、合同的必要要件:
合同的必要要件有五:1、合同主体;2、合同的订立;3、合同的主题;4、合同的内容;5、合同的法律效力。
3、合同的效力:
合同是具有法律效力的协议行为,在法律面前,合同双方都应当履行
它们共同确认的义务,并保持遵守合同的行为,依法承担违反约定的责任。
4、合同的无效化:
合同的无效化是指,由于其中一种原因,一个有效签订的合同失去了
所有的法律效力,成为无效,无法实现其规定的权利义务关系。
二、申请法
1、申请的概念:
申请法定义了申请的概念,即个人或者企业通过提出书面申请等方式
向行政机关提出请求,要求行政机关对自己的行为或判断作出一定的答复,以实现权利行使或责任履行的行为表现形式。
2、申请的特点:
申请的特点有三:1、申请者应有符合法律要求的完备的材料;2、申
请者应具有向行政机关提出申请的权利;3、行政机关应履行必要的审查、告知申请人答复以及立即作出有效的答复义务。
3、申请法的作用:。
一、行政处罚法1.行政处罚的原则(1)处罚法定原则。
对违法行为给予行政处罚的规定必须公布;未经公布的,不得作为行政处罚的依据。
(2)公正公开的原则。
行政处罚法第四条规定,行政处罚遵循公正、公开的原则。
(3)处罚与教育相结合的原则。
行政处罚法第五条规定,实施行政处罚,纠正违法行为,应当坚持处罚与教育相结合,教育公民、法人或者其他组织自觉守法。
设定和实行行政处罚必须以事实为依据,与违法行为的事实、性质、情节以及社会危害程度相当。
(4)保障当事人陈述权利原则。
行政处罚法第三十二条规定,当事人有权进行陈述和申辩。
行政机关必须充分听取当事人的意见,对当事人提出的事实、理由和证据,应当进行复核;当事人提出的事实、理由和证据成立的,行政机关应当采纳。
(5)一事不再罚原则。
行政处罚法第二十四条规定,对当事人的同一个违法行为,不得给予两次以上罚款的行政处罚。
2.行政处罚的种类(1)人身自由罚。
即短期剥夺或限制人身自由的处罚。
此类处罚主要有行政拘留和劳动教养两种形式。
(2)行为罚(能力罚)。
即限制或剥夺某种行为能力或资格的处罚,如责令停产停业、吊销、暂扣许可证或执照。
责令停产停业是行政机关责令从事违法行为的企业或者个体工商户停止生产、停止营业。
(3)财产罚。
即行政机关强制限制或者剥夺从事违法行为的行政相对人一定的财产权益,主要形式有罚款和没收违法所得及非法财产。
(4)声誉罚(申诫罚)。
即行政机关通过某种形式使违法者的名誉、声誉、信誉或精神上的利益受到一定限制或贬损,以使其不再违法。
主要形式有警告。
3.行政处罚权的设定(1)全国人大及其常委会。
法律可以设定各种行政处罚。
限制人身自由的行政处罚,只能由法律设定。
(2)国务院。
行政法规可以设定除限制人身自由以外的行政处罚。
法律对违法行为已经作出行政处罚规定,行政法规需要作出具体规定的,必须在法律规定的给予行政处罚的行为、种类和幅度的范围内规定。
(3)省级人大及常委会,省会市、国务院批准的较大市、经济特区市人大及其常委会。
公共基础知识整理——法律篇(十七)侵权责任一、概述(一)要件1.违法行为2.损害事实3.因果关系4.主观过错(二)免除、减轻责任事由1.受害人过错或故意:混合过错/过失相抵(减轻)2.第三人过错:替代责任3.自感风险:免责4.自助行为:为保护自己权利,扣留他人财务;请问iu国家机关处理二、侵权责任承担(一)监护人责任——替代责任(无过错责任)1.无/限制民事行为能力人(1)监护人承担侵权责任(2)监护人尽到责任,减轻侵权责任2.(有财产的)无/限制民事行为能力人从本人财产中支付赔偿,不足部分,监护人出2.委托他人监护(1)监护人承担侵权责任(2)受托人过错,承担相应责任(二)用人者责任(无过错责任)代替责任、单独责任、(向故意/重大过失工作人员)享追偿权(三)网络侵权责任——网络用户、网络服务提供者1.权利人有权通知网络服务提供者采取:删除、屏蔽、断开连接等必要措施2.网络服务提供者知道并未及时采取必要措施的,对扩大部分损害,网络服务提供者与网络永禄承担连带责任。
(四)产品责任1.产品=加工和制作+用于销售(产品可以用于销售、租赁、奖励)产品因缺陷造成他人损害,生产者承担侵权责任2.责任主体(1)因缺陷造成损害,可向产品生产者或销售者请求赔偿(2)一方错过,另一方可以向错过主体追偿3.补救措施发现缺陷,生产或销售停止小手,警示、召回;未即使补救或补救不力的,对扩大的损害承担侵权责任(五)环境污染和生态破坏责任1.因果关系推定,受害人无需证明;污染者应当就其行为与损害之间不存在因果关系承担举证责任2.故意,造成严重后果,被侵权人请求相应惩罚性赔偿;如果是公共利益受损,人民检察院等机关主张惩罚性赔偿3.受害人可自由选择侵权人或第三人承担赔偿责任4.生态环境能修复的,侵权人在合理期限内承担修复责任;未修复的,机关或组织自行或委托他人修复,费用由侵权人负担。
(六)高度危险责任——无过错责任1.责任(1)高空、高压、地下挖掘活动或使用高速轨道运输工具造成他人损害,经营者承担侵权责任(2)管理人证明已采取足够安全的措施并充分警示,减轻或不承担责任(七)饲养动物损害责任1.一般责任(1)动物损害他人,饲养人或管理员采取安全措施,承担侵权责任(2)被侵害人故意或重大过失造成,不承担或减轻责任2.违反管理规定的损害责任,(1)未对动物采取安全措施,承担侵权责任(2)能证明故意造成,减轻责任3.饲养禁止的危险动物,无论是否故意或重大过失,不能免除或减轻饲养人或管理员责任(八)高空坠物损害责任——公平责任1.禁止从建筑物中抛掷物品2.难以确定具体侵权人,由可能加害的建筑物使用人给予补偿(除非能证明不是自己的除外)3.建筑物管理人(1)采取必要的安全保障措施(2)未采取措施,应当依法承担未履行安全保障义务的侵权责任。
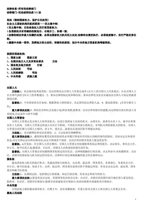
法律体系=所有的法律部门法律部门=民法或刑法或XX法宪法(限制国家权力、保护公民权利)社会主义国家机构的组织原则——民主集中制:1.民主集中制,目的是保证人民行使国家权力;2.各国家机关有明确的权限划分,合理分工、协调一致;3.法律的制定和重大问题的决策,必须由国家权力机关民主决定;法律和决策的执行,必须高度集中,实行严格的责任制。
4.遵循中央统一领导,发挥地方的主动性、积极性的原则,划分中央和地方国家机构等级职权。
我国的国家机构:1、国家主席国家元首2、全国及地方人大及其常务委员立法3、国务院及地方政府行政4、人民法院司法5、人民检察院司法6、中央军委武装力量全国人大立法权:1、宪法修改权和监督权。
宪法的修改由全国人大常委会或者1/5以上的全国人大代表提议,并由全国人大以全体代表的2/3以上的多数通过。
2、基本法律的制定权和修改权。
基本法律是为宪法实施而由全国人大制定的最重要的法律。
监督权:3、中央国家机关任免权。
根据国家主席的提名,决定国务院总理的人选。
4、最高监督权。
(负责并报告工作)重大事项决定权:5、国民经济和社会发展计划;国家预算;批准省、自治区和直辖市的建置;决定特别行政区的设立及其制度;决定战争与和平问题全国人大常委会全国人大常委会是全国人大的常设机关,也是行使国家立法权的机关。
由委员长、副委员长若十人、秘书长和委员若十人组成。
全国人大常委会组成人员实行专职制,不得担任国家行政机关、审判机关和检察机关的职务。
全国人大常委会的任期与全国人大相同,即5年。
委员长、副委员长连续任职不得超过两届。
立法权:1、宪法解释权和宪法监督权。
2、立法权和法律解释权。
重大事项决定权:3、遇到国家遭受武装侵犯或者必须履行国家间共同防止侵略的条约的情况,有权决定宣布战争状态;决定全国总动员和局部动员;决定全国或者个别省、自治区和直辖市的进入紧急状态等。
监督权:4,任免权。
在全国人大闭会期间,全国人大常委会有权根据国务院总理的提名,决定部长、委员会主任、审计长、秘书长的人选;批准省、自治区、直辖市人民检察院检察长的任免。
1, 认为下列规定不合法,在对详细行政行为申请复议时,可一并向复议机关提出对该项规定的审查申请:(一)国务院部门的规定;(二)县级以上地方各级人民政府及其工作部门的规定;(三)乡镇人民政府的规定。
以上规定不含国务院部委规章和地方政府规章。
2, 自知道该详细行政行为之日起60日内提出复议申请,但法律规定的申请期限超过60日的除外。
3, 有权申请行政复议的公民死亡的,其近亲属可申请复议;同申请复议的详细行政行为有利害关系的其他公民, 法人或其他组织,可以作为第三人参与行政复议;申请人申请行政复议,可以书面, 也可以口头申请。
4, 对省, 自治区人民政府依法设立的派出机关所属的县级地方人民政府详细行政行为不服,应向该派出机关申请行政复议。
5, 对国务院部门或省, 自治区, 直辖市人民政府的详细行政行为不服,应向作出该详细行政行为的国务院部门或省, 自治区, 直辖市人民政府申请复议。
对复议确定不服的,可向法院提起行政诉讼,也可以向国务院申请复议,国务院依照行政复议法规定作出最终裁决。
6, 对政府工作部门依法设立的派出机构依照法律, 法规或规章的规定,以自己名义作出的详细行政行为不服,应向设立该派出机构的部门或该部门的地方人民政府申请复议。
7, 对于有行政复议法第15条所列情形之一的,申请人也可以向详细行政行为发生地的县级地方人民政府申请复议,由接受申请的县级地方人民政府,自接到该复议申请之日起7日内,转送有关行政复议机关,并告知申请人。
8, 法律, 法规规定复议为必经程序的,公民, 法人或其他组织可自收到不予受理确定书之日起或复议期满之日起15日内,依法起诉。
9, 复议期间详细行政行为不停止执行,但有下列情形之一可以停止执行:(一)被申请人认为须要;(二)复议机关认为须要;(三)申请人申请,复议机关认为其要求合理,确定停止执行;(四)法律规定。
10, 被申请人应当自收到申请书副本或申请笔录复印件之日起十日内提出书面答复。
公共基础知识法律重点公共基础知识法律重点是指在法律领域中,大家通常都需要了解的一些法律知识要点和重点内容。
这些知识点可以帮助我们更好地理解法律法规,提高我们的法律素养,同时也可以在我们日常生活中遇到法律问题时提供一定的指导和帮助。
下面将介绍一些公共基础知识法律重点。
一、宪法宪法是国家的根本大法,它规定了国家的政治制度、国家机关的组织形式、公民的基本权利和义务等内容。
宪法的制定和修订需要通过法定程序,任何法律、行政法规和地方性法规都不能同宪法相抵触。
在使用其他法律法规时,应当与宪法保持一致。
二、刑法刑法是规定犯罪与刑罚的法律,也是惩罚和预防犯罪的基本法律。
刑法对犯罪行为进行了明确的定义,并规定了相应的刑罚。
在刑法的适用中,要注意罪刑相适应的原则和法定刑原则。
此外,在执行刑罚时,应当尊重罪犯的人权,确保刑罚的人道化。
三、民法民法是调整民事关系的法律,涉及到个人之间的权益、人身权利、财产权利等问题。
在日常生活中,我们经常涉及到民法相关的问题,比如合同、侵权、婚姻家庭等。
了解民法的基本原则和规范,可以帮助我们更好地维护自己的权益,并依法解决纠纷。
四、行政法行政法是调整行政机关与公民、法人之间关系的法律。
行政法规定了行政机关的权力和义务,规范了行政行为的程序和限制。
在与行政机关打交道时,我们应当了解行政法的相关规定,正确维护自己的合法权益,并在必要时依法申请行政复议或提起行政诉讼。
五、劳动法劳动法是调整劳动关系的法律,保护劳动者的权益,规范用人单位的用工行为。
在劳动关系中,劳动法规定了双方的权力和义务,包括劳动合同、劳动报酬、劳动时间等方面的规定。
了解劳动法的相关知识,可以帮助我们维护自己的劳动权益,解决劳动纠纷。
六、知识产权法知识产权法是保护知识产权的法律,包括专利法、商标法、著作权法等。
在知识型经济的发展中,知识产权的保护越来越重要。
了解知识产权法的相关规定,可以帮助我们保护自己的知识产权,提高技术创新能力和竞争力。
公共基础知识:法律考点整理●第一篇法律常识●第一章民法典总则●第一节民法概述●民法概念●调整●平等主体+人身关系/财产关系●分类● 7编1260条,新中国第一部法典●效力●新法代替旧法●民法原则●口诀:二公公诚等绿瓶子●平等原则●自愿原则●公平原则●诚实信用原则●公序良俗原则●绿色原则●第二节民事主体●自然人●民事权利能力●●民事行为能力●完人●年满18周岁●年满16不满18以自己的劳动收入为主要生活来源●限人●八周岁以上的未成年人●不能完全辨认自己行为的成年人●由其法定代理人代理●无人●不满八周岁的未成年人●不能辨认自己行为的成年人●由其法定代理人代理实施民事法律行为●监护●法定义务●父母对未成年人负有抚养教育保护的义务●成年子女对父母负有赡养扶助保护的义务●未成年监护范围●祖父母外祖父母●兄姐●其他愿意担任监护人的个人或组织需经住所地的居民委员会村民委员会或者民政部同意●无人或限人监护范围●配偶●父母子女●其他近亲属●其他愿意担任监护人的个人或组织人,但是需经被监护人所居住地的居民委员会村民委员会或者民政部门同意●宣告失踪和宣告死亡●失踪期与公告期●宣告失踪●公民离开住所,下落不明超过两年●利害关系人的申请●公告期三个月●宣告死亡●下落不明满四年,公告期一年●因意外事故下落不明从发生日起满两年公告期一年●因意外事故下落不明经有关机关证明,不可能生还0年公告期三个月●申请主体●利害关系人、配偶、父母、子女、兄弟姐妹、祖父母、外祖父母、外孙子女、其他有民事权利义务关系的人●法律效力●宣告失踪●财产贷管人●宣告死亡●尚未再婚夫妻关系自行恢复除配偶再婚或者书面声明不愿回复的●子女被他人依法收养,不得以未经本人同意而主张收养关系无效●有权请求返还财产无法返还的应给予适当补偿●不影响期间实施的民事法律行为的效力●法人●第三节民事法律行为●第四节民事权利●第五节代理●第六节诉讼时效●第七节分编部分。
公共法律基础必学知识点
以下是公共法律基础必学的知识点:
1. 法律的概念及特征:法律是规范社会行为的准则和原则,具有普遍性、强制性等特征。
2. 法律的职能与作用:法律的职能是调整和规范社会关系,维护社会
秩序和公正。
3. 法律的分类:法律可以按照领域划分为行政法、民法、刑法等;按
照性质划分为公法和私法等。
4. 法律的形成过程:法律的形成需要立法机关的制定、公布、施行等
程序。
5. 法律的效力:法律具有普遍的效力,对所有人都具有约束力。
6. 法律责任:违反法律规定的行为将承担相应的法律责任。
7. 宪法的基本原则:宪法是国家的根本法律,规定了国家的组织、权
力机关和公民的权利义务。
8. 法律的适用和解释:法律的适用和解释需要考虑具体情况和法律精神,有时还需要借鉴先例。
9. 法律的改革与发展:法律需要随社会的发展和变化进行改革和发展。
以上是公共法律基础必学的知识点,希望对你有所帮助。
法律知识【宪法】一、宪法的概念宪法是集中体现统治阶级建立民主国家的意志和利益,集中表现各种政治力量的对比关系,调整国家根本社会关系,确认和规定国家根本制度和根本任务,保障公民基本权利,具有最高法律效力的国家根本法。
二、宪法的特征1. 宪法是国家根本法2. 宪法是公民权利的保障书。
3. 宪法是民主事实法律化的基本形式。
【民法】第一节民事主体一、自然人(一)自然人的民事权利能力1. 概念:指自然人依法享有民事权利和承担民事义务的资格。
2. 始于出生、终于死亡(自然人的出生时间和死亡时间,以出生证明、死亡证明记载的时间为准;没有出生证明、死亡证明的,以户籍登记或者其他有效身份登记记载的时间为准。
有其他证据足以推翻以上记载时间的,以该证据证明的时间为准。
)3. 涉及遗产继承、接受赠与等胎儿利益保护的,胎儿视为具有民事权利能力,但是胎儿娩出时为死体的,其民事权利能力自始不存在。
(二)自然人的民事行为能力1. 概念:是指自然人能通过自己的行为取得民事权利和承担民事义务的资格。
2. 民事行为能力类型:完全民事行为能力、限制民事行为能力、无民事行为能力(1)完全的民事行为能力①成年人为完全民事行为能力人,可以独立实施民事法律行为。
②十六周岁以上的未成年人,以自己的劳动收入为主要生活来源的,视为完全民事行为能力人。
(2)限制民事行为能力①八周岁以上的未成年人为限制民事行为能力人,实施民事法律行为由其法定代理人代理或者经其法定代理人同意、追认;但是,可以独立实施纯获利益的民事法律行为或者与其年龄、智力相适应的民事法律行为。
②不能完全辨认自己行为的成年人为限制民事行为能力人,实施民事法律行为由其法定代理人代理或者经其法定代理人同意、追认;但是,可以独立实施纯获利益的民事法律行为或者与其智力、精神健康状况相适应的民事法律行为。
(3)无民事行为能力①无民事行为能力是指自然人不具有以自己的行为取得民事权利和承担民事义务的能力。
公共基础法律知识点汇总1.政府职能分为政治职能,经济职能,文化职能和社会职能。
其中政治职能包括军事保卫,外交治安,民主政治建设。
经济职能包括宏观调控,提供公共产品和服务、市场监管。
文化职能包括科学,教育,文化,卫生,体育。
社会职能包括调节社会分配社会保障,保护生态环境,计划生育提高人口质量。
2.部门规章只能设处罚和征收,不能设行政许可。
行政法规地方性法规和政府规章可以设许可。
只有行政许可需要评价。
行政法规也能设处罚。
行政规章在行政复议中可作为依据。
在刑事诉讼中只能作为审判的参照。
3.海关处理的案件应由中级法院一审。
4.行政法规和地方性法规可以设定行政强制措施,规章不可以。
5.不复议直接向法院申提起诉讼的,应当是知道行政行为之日起6个月内。
6.认为行政行为侵害合法权益的,应当60日内申请行政复议。
复议机关应收到申请60日内作出复议决定。
行政复议决定不服的,应该15日内向法院提起诉讼。
7.行政复议中被申请人应自收到申请书副本10日内做出书面答复,并提供证据依据和有关材料。
8.权利和义务所指向的对象是法律关系中的客体。
9.选民对名单有意见的。
选举委员会对申诉的意见应当五日内作出处理决定。
10.自治区的条例应报人常批准有效,自治区自治县的条例应报自治区人常批准有效,并报全国人大常委会备案。
11.民族自治地区经国务院批准可组织维护治安的公安部队。
12.可变更可撤销的民事行为,当事人自知道或应当知道撤销事由之日起,一年内;重大误解的当事人自知道或应当知道事由之日起3月内没有行使撤销权,撤销权消灭。
当事人自民事法律行为发生之日起,5年内没有行使撤销权的,撤销权消灭。
13.因不动产引起的行政诉讼,由不动产所在地的人民法院管辖。
14.抵押登记不转移占有,不动产是自登记之日起成立,动产时成立合同时成立。
15.质权是移交债权人占有,交付标的物,质权设立成功。
16.不当得利是指无因取得利益而使他人受到损失的行为,应返还。
公共基础知识要点归纳一、法律常识1、法律的基本概念:法律是由国家制定或认可,并以国家强制力保证实施的,反映由特定物质生活条件所决定的统治阶级意志的规范体系。
2、法律的作用:规范公民行为,维护社会秩序,保障公共利益,调整社会关系,解决纠纷矛盾。
3、法律的分类:宪法、法律、行政法规、地方性法规、自治条例和单行条例、规章、其他规范性文件。
4、法律的效力范围:法律的效力范围分为空间效力范围和时间效力范围。
5、法律关系:法律关系是指法律规范在调整人们的行为过程中所形成的一种特殊的社会关系,即法律上的权利义务关系。
二、政治常识1、政治的概念:政治是指政府、政党等治理国家的行为。
2、政治的基本形式:民主、专制和法治。
3、我国的政治体制:人民代表大会制度是我国的根本政治制度,中国领导的多党合作和政治协商制度是我国的一项基本政治制度。
4、政治的核心:政治的核心是国家政权。
5、我国的国家机构:我国的国家机构包括全国人民代表大会、中华人民共和国主席、国务院、中央军事委员会、地方各级人民政府、民族自治地方的自治机关、人民法院和人民检察院等。
三、经济常识1、经济的概念:经济是指社会生产、分配、交换和消费等活动中所形成的经济关系。
2、市场经济的基本特征:市场经济的基本特征是竞争、法制和开放性。
3、社会主义市场经济的基本特征:社会主义市场经济的基本特征是公有制为主体、按劳分配为主体、多种分配方式并存、市场调节与政府宏观调控相结合。
4、宏观经济政策:宏观经济政策是指政府通过调节和控制宏观经济变量,以实现经济增长、稳定物价、平衡国际收支等宏观经济目标的政策。
5、常见的宏观经济政策工具:常见的宏观经济政策工具包括财政政策、货币政策、产业政策等。
四、管理常识1、管理的概念:管理是指组织为了实现目标而进行的有计划、有组织、有协调、有控制的活动。
2、管理的基本原理:管理的基本原理包括系统原理、人本原理、责任原理和效益原理。
3、管理的职能:管理职能是指管理者在管理过程中所扮演的角色和承担的职责。
公基法律知识点公共基础知识(公基)考试是一门广泛涵盖各种学科的考试,其中包括了法律知识。
公基法律知识点是考生在备考公基考试时必备的一部分,下面是我整理的一些公基法律知识点,供大家参考。
一、宪法基本原则宪法是国家的根本法,是决定一个国家政治制度和法律体系的基础。
宪法对公民权利和义务、国家机构和组织、法律制度等方面做出了明确规定,并确立了一些基本原则,比如平等原则、人权原则、法治原则等。
二、刑法基本知识刑法是规范犯罪行为和惩罚的法律,是保护社会秩序和公民利益的重要法律。
刑法的基本原则包括罪刑法定原则、犯罪与刑罚的关系原则、法无禁止即可为原则等。
此外,刑法还规定了一系列不同类型的犯罪行为和相应的刑罚。
三、民法基本知识民法是调整民事关系的法律,是保护个人权益和财产权益的重要法律。
民法包括了民事权利和义务、民事行为、合同法、物权法、继承法等内容。
在备考公基法律知识点时,尤其需要重点掌握各种合同的要求和法律效力。
四、行政法基本知识行政法是规范行政行为和行政组织活动的法律,是调整行政权和行政机关行为的法律体系。
行政法涉及到行政行为的程序、行政法律关系等内容,需要考生了解行政法的基本原则和程序。
五、劳动法基本知识劳动法是保障劳动者权益、规范劳动关系的法律,是维护劳动者权益的重要法律。
劳动法主要规定了劳动合同、劳动报酬、劳动保护、劳动争议解决等内容。
备考公基法律知识点时,考生需要熟悉劳动法的基本要求和劳动者权益保护规定。
六、知识产权基本知识知识产权是指人们对于智力创造所享有的权利。
知识产权主要包括著作权、专利权、商标权等。
备考公基法律知识点时,考生需要了解知识产权的基本原则和保护措施。
七、环境保护基本知识环境保护法是为了保护和改善环境质量、保障公民健康权益而制定的法律。
环境保护法包括了污染防治、自然保护区、环境监测等内容,考生需要了解环境保护法的主要规定和基本原则。
总结:以上是一些公基法律知识点的简要介绍,备考公基考试时,我们应该注重理论知识的学习和理解,可以结合相关案例进行学习和记忆,提高对于法律知识点的掌握和理解。
公共基础知识法律要点整理1、法的概念和本质法是由国家制定、认可并保证实施的,反映由特定物质生活条件所决定的统治阶段意志,以权利和义务为内容,以确认、保护和发展统治阶级所期望的社会关系和社会秩序为目的行为规范体系。
共同本质:法是统治阶级意志的表现。
基本特征:(1)法是调整人的行为或社会关系的规范;(2)法是由国家制定或认可,并具有普遍约束力的社会规范;(3)法是以国家强制力保证实施的社会规范;(4)法是规定权利和义务的社会规范。
规范作用:作为由国家制定的社会规范,法具有指引、评价、预测、教育和强制等规范作用。
社会作用:维护统治阶级的阶级统治;执行社会公共事务。
2、法与其他社会现象之间的关系(1)法与经济法在市场经济宏观调控中的作用:引导作用;促进作用;保障作用;制约作用。
法在规范微观经济行为中的作用:确认经济活动主体的法律地位;调整经济活动中各种关系;解决经济活动中的各种纠纷;维护正常的经济秩序。
(2)法与政治、政策法受政治制约体现在:政治关系的发展变化是影响法的发展变化的重要因素;政治体制的改革也制约法的内容及其发展的变化;政治活动的内容更制约法的内容及其变化。
党的政策指导法制建设的各个环节,社会主义法是实现党的政策的重要手段和形式,同时又对党的政策起到一定的制约作用。
3、法律制度的相关概念法的制定:指一定的国家机关依照法定职权和法定程序制定、修改、废止法律和其他规范性法律文件的一种专门活动,一般也称为法律的立、改、废活动。
立法的指导思想:我国现阶段立法的指导思想,必须是以建设有中国特色社会主义理论和党的基本路线为指导,为实现社会主义现代化建设服务,而不能以别的思想为指导,不能离开社会主义解放生产力、发展生产力这个根本任务。
立法的基本原则:(1)立法必须以宪法为依据;(2)立法必须从实际出发;(3)总结实践经验与科学预见相结合;(4)吸收、借鉴历史和国外的经验;(5)以最大多数人的最大利益为标准,立足全局,统筹兼顾;(6)原则性和灵活性相结合;(7)保持法律的稳定性和连续性与及时立、改、废相结合。
法的渊源:(1)宪法;(2)法律;(3)行政法规;(4)地方性法规;(5)自治条例、单行条例;(6)行政规章;(7)国际条约。
法律部门:(1)宪法;(2)行政法;(3)民法;(4)婚姻法;(5)经济法;(6)劳动法;(7)环境法;(8)刑法;(9)诉讼法;(10)军事法。
4、法律实施中的相关概念法律实施包括执法、司法和守法。
法律适用的要求:准确,指适用法律时,事实要调查清楚,证据要准确;合法,指司法机关审理案件时要合乎国家法律的规定,依法办案;及时,指司法机关办案时在正确、合法的前提下,还必须做到遵守时限。
法律适用的原则:公民在法律面前一律平等;以事实为根据,以法律为准绳;司法机关依法独立行使职权;实事求是,有错必纠。
法律关系的基本特征:法律关系是以权利义务为内容的社会关系;法律关系是由国家强制力保证的社会关系;法律关系是以现行法律存在为前提的社会关系。
它不属于物质关系,而是一种思想关系。
违法的分类:刑事违法、民事违法、行政违法、违宪行为。
5、宪法的基本理论宪法是规定国家根本制度、集中表现各种政治力量实际对比关系、规范国家权力和保障公民基本权利的国家根本法。
宪法的法律特征:内容上,宪法规定国家的根本制度、公民的基本权利和义务、国家机构的组织和活动原则等根本问题;效力上,宪法具有最高法律效力;程序上,宪法的制定和修改比其他法律更为严格。
宪法的政治特征:宪法是民主政治的法律化;宪法是对民主政治的保障;宪法集中表现各种政治力量的实际对比关系;宪法规范国家权力,保障公民基本权利。
西方宪法的基本原则:人民主权原则;基本人权原则;法治原则;权力分立与制衡原则。
我国宪法的基本原则:人民主权原则;基本人权原则;法治原则;民主集中制原则。
6、中国共产党领导的多党合作和政治协商制度(1)中国共产党是中国社会主义的领导核心,是执政党。
(2)各民主党派是参政党。
(3)坚持四项基本原则,是中国共产党与各民主党派合作的政治基础。
(4)“长期共存,互相监督,肝胆相照,荣辱与共”是中国共产党与各民主党派合作的基本方针。
(5)以参政议政和互相监督作为多党合作的主要内容。
(6)以坚持社会主义初级阶段的基本路线,把我国建设成为富强、民主、文明的社会主义现代化国家和统一祖国、振兴中华为中国共产党和各民主党派的共同目标。
(7)以宪法为多党合作的根本活动原则。
7、复合制国家结构形式复合制国家结构形式分为联邦和邦联两种。
邦联是几个主权独立的国家基本共同目的结成的比较松散的国家联合体,邦联不是完全意义上的国家,不是国家主体。
联邦是由两个或两个以上的成员国组成的复合制国家,其基本特征有:(1)国家整体与部分之间的关系是联邦与各成员国的关系,各成员国以下的政府才是地方政府。
(2)联邦与各成员国的权力及相互联系多由宪法或法律规定。
(3)除联邦宪法外,各成员国还可以有自己的宪法。
(4)除联邦国籍外,有的国家的各成员国公民还可以有自己的国籍。
(5)各成员国加入联邦后不再有完全独立的主权和外交权。
8、国家机构(1)全国人民代表大会及常务委员会全国人民代表大会职权:全国人民代表大会行使修改宪法,监督宪法的实施,制定和修改基本法律,组织其他中央国家机关,决定重大国家事项,罢免其他中央国家机关组成人员。
全国人民代表大会常务委员会组成:委员长、副委员长、秘书长、委员。
全国人民代表大会常务委员会职权:全国人民代表大会常务委员会行使解释宪法和法律,监督宪法实施,制定和修改基本法律以外的其他法律,任免国家机关领导人员,决定重大国家事项,审查行政法规和地方性法规的合宪、合法性,对国务院、中央军事委员会、最高人民法院和最高人民检察院的工作进行监督。
(2)中华人民共和国主席国家主席是一个相对独立的国家机关,其主要职权有:根据全国人民代表大会及其常务委员会的决定,公布法律,任免国家总理、副总理、国务委员、各部部长、各委员会主任、审计长、秘书长,授予国家的勋章和荣誉称号,发布特赦令、戒严令,宣布战争状态,发布动员令;代表国家接受外国使节;根据全国人民代表大会常务委员会的决定,派遣和召回驻外全权代表,批准和废除同外国缔结的条件和重要协定。
(3)国务院组成:总理、副总理、国务委员、各部部长、各委员会主任、审计长、秘书长。
总理、副总理、国务委员连续任职不得超过两届。
总理、副总理、国务委员、秘书长组成国务院常务委员会。
(4)中央军事委员会组成:主席、副主席、委员(5)地方各级人民代表大会及地方各级人民政府县级以上人民代表大会任期五年,乡、民族乡、镇的人民代表大会任期三年。
(6)民族自治地方的自治机关自治权:根据本地方的实际情况贯彻执行国家的法律、政策,上级国家机关的决议、决定、命令和指示,如有不适合民族自治地方实际情况的,自治机关可以报经该上级国家机关批准,变通执行或停止执行;制定自治条例和单行条例;自主管理地方财政;组织本地方维护社会治安的公安部队。
(7)人民法院和人民检察院9、行政法概述行政法上的“行政”指“公共行政”,指国家行政机关对国家与公共事务的决策、组织、管理和控制。
行政法的一般渊源:宪法;法律;行政法规;地方性法规、自治条例、单行条例;部门规章与地方政府规章。
行政法的特殊渊源:法律解释,有权解释包括立法解释、司法解释、行政解释、地方解释;其他规范性文件;国际条约、惯例。
10、行政法的基本原则行政合法性原则:行政职权必须基于法律的授予才能存在;行政职权必须依据法律行使;行政授权、行政委托必须有法律依据,符合法律要求。
行政合理性原则:行政行为应符合立法目的;行政行为应建立在正当考虑的基础上,不得考虑不相关因素;平等适用法律规范;符合自然规律;符合社会道德。
行政应急性原则11、行政行为概述行政行为的主要特征有:从属法律性;裁量性;单方意志性;效力先定性;强制性。
行政行为合法的条件:A.行政行为的主体合法;B.行政行为应当符合行政主体的权限范围;C.行政行为的内容应当合法、适当;D.行政行为应当符合法定规定。
行政行为无效的条件:A.行政行为具有特别重大的违法情形或具有明显的违法情形;B.行政主体不明确或明显超越相应行政主体职权的行政行为;C.行政主体受胁迫做出的行政行为;D.行政行为的实施将导致犯罪;E.没有可能实施的行政行为。
行政行为撤销的条件:A.行政行为合法要件缺损;B.行政行为不适当。
12、行政法概念及渊源行政法上的“行政”有其特定的涵义,它是指公共行政,指国家行政机关对国家与公共事务的决策、组织、管理和控制。
行政法的渊源指行政法规范和原则表现形式,分为一般渊源和特殊渊源。
一般渊源:①宪法;②法律;③行政法规;④地方性法规、自治条例、单行条例;⑤部门规章与地方政府规章。
特殊渊源:①法律解释,有权解释包括立法解释、司法解释、行政解释、地方解释;②具他规范性文件;③国际条约、惯例。
13、行政法的基本原则(1)行政合法性原则:行政职权必须基于法律的授予才能存在;行政职权必须依据法律行使;行政授权、行政委托必须有法律依据,符合法律要求。
(2)行政合理性原则:行政行为应符合立法目的;行政行为应建立在正当考虑的基础上,不得考虑不相关因素;平等适用法律规范;符合自然规律;符合社会道德,如职业道德、社会公德等。
(3)行政应急性原则:存在明确无识的紧急危险;非法定机关行使了紧急权力,事后应由有权机关予以确认;行政机关作出应急行为应受有权机关的监督;应急权力的行使应该适当,应将负面损害控制在最小的程度范围内。
14、行政主体的职权与职责行政职权是国家行政权的转化形式,主要包括以下内容:①行政立法权;②行政决策权;③行政决定权;④行政执行权;⑤行政强制执行权;⑥行政命令权;⑦行政处罚权;⑧行政司法权。
行政职责主要包括:依法履行职务,遵守权限规定,符合法定目的,遵守法定程序。
15、行政行为的效力与特征行政行为的效力:确定力、拘束力、公定力、执行力。
行政行为的特征:从属法律性、裁量性、单方意志性、效力先定性、强制性。
16、行政法律行为成立与无效的条件行政行为的合法要件:①行政行为的主体合法;②行政行为应当符合行政主权的权限范围;③行政行为的内容应当合法、适当;④行政行为应当符合法定程序。
行政行为的无效条件:①行政行为具有特别重大的违法情形或具有明显的违法情形;②行政主体不明确或明显超越相应行政主体职权的行政行为;③行政主体受胁迫作出的行政行为;④行政行为的实施将导致犯罪;⑤没有可能实施的行政行为。
行政行为无效的法律后果:①行为相对方可在任何时候请示有权国家机关宣布该行为无效;②有权机关可在任何时候宣布相应行政行为无效;③行政行为被宣布无效后,行政主体通过该行为从行政相对方获得的一切均应返回相对方;所加予的一切义务均应取消;对相对方所造成的实际损失,均应赔偿。