废水废气污染源在线监测系统日常维护及故障处理
- 格式:docx
- 大小:11.31 KB
- 文档页数:2
废水废气污染源在线监测系统日常维护及故障处理废水废气污染源在线监测系统是工业企业重要的环境保护设备,通过监测废水废气的排放情况,能够实时掌握污染源的排放浓度和排放量,有利于及时发现和处理污染问题,保护环境和人民的健康。
随着设备使用时间的增长,废水废气污染源在线监测系统也需要进行日常维护及故障处理,以保证其正常运行和监测效果。
下面将详细介绍废水废气污染源在线监测系统日常维护及故障处理的相关内容。
一、日常维护1. 定期检查设备运行情况定期检查废水废气污染源在线监测系统的设备运行情况,包括传感器、管道、控制装置等设备是否正常运行,发现异常及时进行处理。
特别需要注意的是,检查传感器的工作是否正常,如果发现异常需要及时更换,以免影响监测效果。
2. 清洁传感器和管道废水废气污染源在线监测系统在监测过程中可能会受到一些灰尘、杂质的影响,因此需要定期清洁传感器和管道,保证监测的准确性。
清洁传感器和管道时,需要注意选择合适的清洁工具和清洁方法,以免造成设备损坏。
3. 校准设备定期对废水废气污染源在线监测系统进行校准,保证监测数据的准确性。
校准包括零点校准和量程校准,必须按照设备使用说明书上的方法进行操作,以免出现误差。
4. 软件更新废水废气污染源在线监测系统的软件也需要定期更新,保证系统的稳定性和安全性。
软件更新时需要注意备份重要数据,以免丢失重要信息。
5. 建立维护记录对废水废气污染源在线监测系统进行日常维护时,需要建立维护记录,记录每次维护的时间、维护内容以及维护人员,以便于日后查阅和分析设备运行情况。
二、故障处理1. 传感器异常在废水废气污染源在线监测系统的运行过程中,传感器可能出现异常,如传感器信号不稳定、传感器故障等。
这时需要及时对传感器进行检查和更换,保证监测数据的准确性。
2. 控制装置故障废水废气污染源在线监测系统的控制装置是整个系统的核心部件,如果出现故障,可能会导致监测数据的错误。
在控制装置出现故障时,需要立即停止监测,进行检查和维修。
废水在线监测维护方案1. 引言废水在线监测是指对工业废水进行实时、连续的监测和分析,以确保废水排放达到国家规定的排放标准。
废水在线监测维护方案的目的是确保监测设备的正常运行,保证监测数据的准确性和可靠性。
本文档将介绍废水在线监测维护方案的主要内容。
2. 设备维护2.1 定期检查废水在线监测设备的定期检查是保证设备正常运行的重要环节。
对于关键设备,建议每月进行一次详细检查,包括但不限于以下内容:•清洁设备表面和检查设备连接是否松动;•检查传感器和仪表的状态,如是否有损坏、脱离或漏液等;•检查设备通信线路,确保线路连接稳定;•检查设备记录数据的存储介质,如存储卡或硬盘是否正常工作;•测试设备的自检功能,确保设备自身的正常运行。
2.2 故障处理废水在线监测设备在运行过程中可能会出现故障,及时处理故障是保证设备正常运行的关键。
当设备出现故障时,应按照以下步骤进行处理:1.确认故障现象,记录故障信息;2.判断故障原因,可以参考设备说明书或联系技术支持;3.修复故障,根据故障原因进行相应的维修或更换设备;4.测试设备,确保故障已经修复。
2.3 日常维护除了定期检查和故障处理,还需要进行一些日常维护工作,以确保废水在线监测设备的长期稳定运行。
日常维护包括但不限于以下内容:•清洁设备,定期清理设备表面和传感器,防止堵塞或积灰;•校准设备,定期校准传感器和仪表,保证监测数据的准确性;•更新软件,根据设备厂商的要求,定期更新设备的软件;•备份数据,定期将监测数据进行备份,以防数据丢失。
3. 数据分析和报告废水在线监测维护方案不仅包括设备维护,还包括对监测数据的分析和报告。
数据分析和报告的目的是提供准确、及时的废水排放情况,以便及时采取相应的措施。
数据分析和报告包括以下内容:•数据采集和存储,对监测设备进行设置,以便定期采集和存储废水监测数据;•数据分析,对采集的废水监测数据进行分析,如计算废水的浓度、排放量等;•报告生成,根据数据分析结果生成废水监测报告,报告包括废水排放情况、分析结果、建议等;•报告传递,将废水监测报告传递给相关部门和管理人员,以便及时采取相应措施。
企业现场端设备操作、维护制度废气在线监测(监控)系统的维护按照系统的维护规范和各种仪器相应的维护规范进行,但必须包含以下基本内容:一、废气连续排放监测系统日常维护(一)整体检查:每月至少对监控设备进行一次巡检,其中电路系统主要检查电压是否稳定、线路是否存在隐患;气路系统主要检查供气是否正常、气压是否达到标准值、标气气源是否达标、管路是否堵塞等;仪器分析存储系统主要检查设施各部件是否正常工作;通讯系统主要检查通讯模块是否正常工作、通讯传输是否正常、SIM卡通讯费用情况。
(二)设备检查:每周针对采样头、伴热管、反吹系统、气体预处理等设施至少检查一次,检查鼓风机、软管、过滤器等部件,清理空压机气罐内的积水一次;污染源停沪后,开炉后必须及时到现场清洁光学镜面。
根据实际情况,每2-6周对光学镜面进行一次清洁;每15天至少对采样泵工作状态和管路畅通情况进行检查,必要时更换泵膜,清洗管路等易损设备;每月至少进行一次废气分析系统日常检查,主要检查外接设备(气体过滤器、气体制冷器、转换器)、气体管路、数据存储/控制系统工作状态等;每3个月至少对预处理系统进行一次维护,包括清洁采样头、清洗管路、更换滤芯等;每6个月至少更换一次滤芯;每年至少更换一次管路。
每2个月至少检查一次流速探头的积灰情况和腐蚀情况以及管路的反吹状况;每3个月对分析仪器的满点(量程)进行人工标定一次。
每6个月至少检查一次内部气路的密封性。
二、废水自动监控设施日常维护(一)整体检查:每周至少对整个系统(包括采样系统、分析仪器系统、数据存储/控制系统)的运行状态和主要参数进行一次检查,判断运行是否正常;清扫仪器的灰尘、污垢,保持仪器清洁;检查管路是否漏液,水箱是否缺水;检查清洗酸、调零酸是否足够;检查蒸馏水、电解液、再生液、参比电极内的填充液的液位是否能够正常取水以及氧化电极涂层有无脱落现象(电极法测COD);检查蠕动泵排水是否正常等。
(二)设备检查:检查取水管路是否出现弯折现象,水泵的过滤网、自吸泵采水头、潜水泵泵体和吊桶每月至少清洗一次;配水与进水系统,每月要对采样器过滤头、水杯、进样管、配水板上的管路和观察窗进行清洗,反吹进水管,以防污垢堵塞管道,保证采样通畅;对仪器分析系统,采样杯、废液桶、进样管路每月至少清洗一次,比色池、测量室、电极等每月至少清洗一次;对超声波流量计,每周至少检查一次高度是否发生变化;检查标定液是否充分,每周更换一次;对数据采集传输仪,要定期观察其运行情况,并检查连接处有无损坏,检查实时数据与现场数据是否相符。
废水废气污染源在线监测系统日常维护及故障处理摘要:为保证在线污染源监测系统长周期可靠运行,有效准确的控制监测污染因子的排放量,文章介绍了在线污染源监测系统在日常维护中存在的问题,以及解决方法。
关键词:在线污染源监测系统;日常维护;达标排放自改革开放以来,经济的快速发展对于环境造成极大的毁坏。
环保部门为此要求企业对所有的废水废气外排口安装在线污染源监测系统,实时查看污染因子的排放情况,以确保污染物达标排放。
污染源在线自动监测系统的数据实时有效,长周期的运行,便于操作人员调整工艺运行参数,减少污染排放,保护环境。
1.在线污染源监测系统介绍监测工业锅炉排放的污染因子的烟气在线监测系统,称为CEMS (Continuous Emission Monitoring System),主要监测烟气中的SO2、NOX和颗粒物等。
废水排口在线监测系统,主要的监测对象为COD、氨氮、PH、总磷、总氮及其排放量。
在线监测系统安装数据采集和上传系统,将各污染因子浓度含量及排放总量等信息生成相应报表,并通过GPRS将监测数据传输到环保等相关部门,实现监测,监视和监管一体化。
2.日常维护中的常见故障及解决办法(1)烟气在线监测系统常见故障及处理方法①烟气采样流量低。
由于烟气SO2、颗粒物以及烟气湿度的影响,采样预处理管路中的管路、探杆滤芯、伴热管、采样阀、汽水分离器、冷凝器等均有可能出现堵塞。
管路堵塞主要判断依据是样气流量,堵塞位置可以逐级分段断开,进行排查,步骤如下:首先断开冷凝器入口,观察样气流量(一般为0.5L/min)变化。
若流量偏低,则表示冷凝器堵塞;若流量增大,则表示该回路畅通,无堵塞;这样逐级断开各环节,观察流量变化,找出具体堵塞位置,进行疏通或更换配件,消除故障。
在日常维护中,要定期对采样预处理管路进行反吹、疏通,更换采样滤芯,疏通采样探杆,从而防止堵塞。
为了避免造成超高的污染因子折算值这一现象,我们采用了两种反吹模式:自动反吹仅反吹采样探杆和滤芯;手动反吹则是增加人工维护频次,在维护过程中对采样伴热管和柜内采样管路进行反吹,可以有效减少数据误报的可能。
废水废气污染源在线监测系统日常维护及故障处理废水废气污染源在线监测系统是用于监测和控制废水和废气排放的一种设备。
为了保证其正常运行及监测数据的准确性,需要进行日常的维护和故障处理。
日常维护包括以下几个方面:1. 清洁保养:定期对监测设备进行清洁,保持其表面干净,避免灰尘和污染物的堆积。
注意不要使用有腐蚀性的清洁剂。
2. 校准检查:定期对监测设备进行校准检查,确保监测数据的准确性。
可以使用标准气体或溶液进行校准,校准结果应记录在相应的校准记录表中。
3. 传感器检查:检查传感器的连接是否松动,电缆是否有损坏等。
如有问题及时修复或更换。
传感器也需要定期进行校准和维护。
校准时,可以选择对探头进行标准测试。
4. 数据记录和备份:及时记录监测数据,并进行数据备份。
最好建立一个数据中心,将数据存储在云端,以免数据丢失。
故障处理主要包括以下几个方面:1. 故障分析:对于监测系统的故障,首先需要进行分析,找出故障的根本原因。
可以通过检查设备连接情况、查看错误提示信息等方式进行分析。
2. 故障排除:根据故障的原因,选择相应的处理方法进行排除。
如果是传感器发生故障,可以尝试重新连接或更换传感器。
3. 备件更换:如果故障无法修复,可能需要更换相关的备件。
在更换备件时,需要确保备件的质量合格,并注意安全操作。
4. 系统恢复:修复完成后,进行监测系统的功能测试,确保系统能够正常运行。
测试时,可以模拟实际的工况情况,验证系统的稳定性和准确性。
在进行日常维护和故障处理时,需要遵守相关的操作规程和安全操作规范。
还应进行定期的培训和技能提升,以提高操作人员的维护和故障处理能力。
对于废水废气污染源在线监测系统的日常维护和故障处理工作,需要定期进行清洁保养、校准检查、传感器检查和数据备份等工作,同时进行故障分析、故障排除、备件更换和系统恢复等操作,以确保系统的正常运行和监测数据的准确性。
故障处理方法(一)、污染源平台异常现象以及处理方法1、常见异常一般有以下几种现象:(a)污染源看数平台实时数据缺失(b)污染源平台补足失败(c)污染源点与中转服务器无法通信(d)污染源看数软件登录不上(e)现场数据采集仪断线。
(f)现场数据采集仪数据上报异常一般的原因为:1、现场电信网络故障。
当现场数据及视频不通、当现场重启路由器及猫还是不通、当现场电信猫的DATA灯不闪、当确认我司中转服务器正常时,可直接报电信故障。
2、中转服务器故障。
当我司中转服务器所接收的数据出现大规模(多站点),同时断数据时;当对中转服务器查询数据、补足数据响应缓慢时,可认定为中转服务器故障。
可直接要求技术研发中心人员跟进。
3、现场数据采集仪故障。
当该站点的数据上报经常出现异常、无规律性;当该站点的数据采集经常出现断线情况;当该站点经常缺数又补足不上来时,可怀疑该现场的数据采集器存在问题。
可让运营人员到现场进行程序更新,如已更新还存在以上问题。
可直接要求对数据采集仪进行更换并进行维修。
4、现场路由器故障。
当数据及视频均不通,当电信到过现场确认电信网络是通的情况下,可怀疑为现场的路由器故障。
5、现场设备长时间运行,现场温度过高造成设备异常。
该情况可结合现场的实际情况,当天温度,现场温度情况,如确定可能为现场恶劣环境造成的异常,可让设备断电10分钟后,再通电运行,观察该站点是否恢复正常。
2、异常解决办法与步骤(a)污染源看书平台实时数据缺失一般引起的原因是数采仪与中转服务器的通讯问题,通讯问题故障有三种情况:①电信网络故障。
与数据审核组同事反映,让其向电信报故障。
②数采仪与中转服务器通讯线程死了,导致数据上传不了。
这要通过重启中转服务器。
步骤如下:打开计算机管理中的服务→停止AcceptDataService→运行cmd→键入netstat -an→刷新到8888端口都没有连接上来→重启AcceptDataService。
应该就能解决问题。
废水废气污染源在线监测系统日常维护及故障处理随着工业化和城市化进程的不断加速,废水废气污染成为了环境污染的一大问题。
为了及时监测和控制废水废气污染源的排放,各地纷纷建立了废水废气监测系统。
这些在线监测系统的日常维护和故障处理对于保证监测数据的准确性和系统的长期稳定运行至关重要。
一、废水废气监测系统的组成废水废气监测系统主要由采样装置、传感器、数据采集设备、传输设备和数据处理与显示设备等部分组成。
其基本原理是通过监测设备采集相关污染物的数据,然后传输到数据中心进行处理和分析,最终形成监测报告并作为环保部门的监督依据。
二、日常维护1. 定期清洁废水废气监测系统的传感器和采样装置往往长时间暴露在恶劣的工业环境中,容易受到各种污染物的影响。
定期清洁是日常维护的关键环节,要保证传感器和采样装置的灵敏度和准确性。
2. 定期校准监测系统传感器的准确性和稳定性是系统运行的关键,需要定期进行校准。
校准过程中要保持环境的稳定,采用标准气体或标准液体进行校准,确保监测数据的真实可靠。
3. 定期维护监测系统的数据采集设备、传输设备和数据处理设备等也需要定期检查和维护,以确保设备的稳定运行。
特别是在设备老化和损坏严重的情况下,需要及时更换和维修设备。
4. 数据采集和处理监测系统的数据采集和处理设备需要及时进行数据备份和存储空间的清理,以确保系统运行的正常和数据的完整性。
5. 人员培训监测系统的操作和维护人员需要经过专业培训,熟悉系统组成和运行原理,掌握日常维护和故障处理的技能,以确保系统的长期稳定运行。
三、故障处理1. 数据采集异常监测系统数据采集异常可能导致监测数据的不真实。
可能的原因包括传感器损坏、传输设备故障等。
首先要检查设备的连接是否正常,然后进行设备的逐一排查检修。
2. 传感器故障当监测数据出现明显偏差时,可能是传感器出现故障。
需要进行传感器的清洁和校准,如无法恢复正常则需要更换传感器。
3. 数据处理异常监测系统的数据处理设备出现故障可能导致数据丢失或处理错误。
废水废气污染源在线监测系统日常维护及故障处理废水废气污染源在线监测系统是现代环保管理中非常重要的工具,它能够实时监测和记录废水废气的排放情况,帮助企业及时发现问题并采取相应的措施加以解决。
为了保证系统的正常运行和准确性,日常的维护和故障处理显得尤为重要。
日常维护是保证系统正常运行的基础。
维护人员需定期检查系统的硬件设备,确保设备运行正常,如监测仪器的传感器和控制器是否损坏或异常。
维护人员需要对系统进行数据校准和清零操作,以保证收集到的数据的准确性。
定期对废水废气监测系统进行数据库备份和更新,以防止数据丢失或过时。
对于系统的故障处理也是至关重要的。
维护人员需要定期检查系统的监测仪器和设备是否存在故障,如出现传感器灵敏度下降、数据传输中断等问题。
一旦发现故障,维护人员应及时处理,可能需要更换或修复设备。
维护人员还需要及时处理系统软件的异常情况,如系统崩溃、数据错乱等问题,以保证监测数据的可靠性和可用性。
为了提高废水废气监测系统的维护效率和故障处理能力,可以采取以下措施:1.建立完善的日常维护制度和故障处理流程,明确维护人员的职责和任务,确保每一项工作都能得到及时有效地执行。
2.定期培训维护人员,提高其专业技能和维护处理能力。
针对常见故障和问题进行模拟演练,增加处理经验和应对能力。
3.日常维护过程中要严格按照规范和标准操作,确保操作的正确性和系统的稳定性。
4.建立健全的信息反馈机制,对于维护人员提出的问题和建议,及时进行回复和解决,以改进维护工作和提高系统性能。
5.在故障处理过程中,要及时记录故障类型、处理过程和解决方案,以便日后查阅和借鉴经验。
废水废气污染源在线监测系统的日常维护和故障处理是确保系统正常运行和数据准确性的关键。
通过建立科学合理的管理流程和培训维护人员等措施,可以提高维护效率和故障处理能力,从而更好地保护环境和做好环境监测工作。
废水废气污染源在线监测系统日常维护及故障处理废水废气污染源在线监测系统是环境保护的重要手段之一。
系统日常维护及故障处理,在确保监测数据准确性和连续性的前提下,是保障环保工作正常开展的关键。
下面将针对废水废气污染源在线监测系统的日常维护及故障处理进行详细介绍。
一、日常维护1. 定期更换传感器废水废气污染源在线监测系统中的传感器属于易损件,需要定期更换。
传感器的更换应根据实际使用情况进行,一般在一年到两年之间。
同时,传感器更换应保证设备不停机,避免对生产造成影响。
2. 定期校准在线监测系统采集到的数据需要得到准确的判别和处理,因此,在日常维护过程中应对主要的污染物进行定期校准,确保实时监测数据的准确性。
3. 定期清洗废水废气污染源在线监测系统是长期处于恶劣环境下的,设备的工作效能经常受到环境污染的影响,因此,系统日常维护过程中,需要对传感器、控制器等设备进行定期清洗,以保证设备的正常工作和数据的准确性。
4. 系统软件更新在线监测系统的软件更新是其保持工作稳定、优化升级的重要保证。
软件更新应注意保证设备正常工作,并定期备份软件数据。
同时,更新软件前应先进行试用和测试,保证新软件不会对系统造成损坏、数据丢失等不良负面影响。
二、故障处理1. 故障诊断在故障排除的过程中,首先要准确判断故障类型,确定是设备硬件故障还是软件故障,然后根据故障类型,采取不同的处理措施。
故障诊断需要采用科学的方法和仪器进行,以减少误测和误判。
2. 故障定位故障排除的关键是要准确定位故障位置,这样才能快速、准确地解决问题。
针对不同的故障位置,需要采取不同的排除措施,比如检查传感器是否正常、控制系统是否正常等。
3. 故障修复故障定位后,应迅速采取相应措施,基本是不影响在线监测系统的正常运行。
对于软件故障,及时对软件进行更新或反复调试;对于硬件故障,应及时更换所需疲敝部件。
当处理不好时,还应当HA系统恢复到正常工作状态。
4. 故障记录故障处理结束后,应将处理结果及时记录,包括故障现象、故障原因、解决方案及过程等。
附录A水污染源在线监测系统运行维护能力要求A.1 基本要求A.1.1 符合本技术规范规定运行维护能力要求的排污单位,可自行运行维护。
不符合的,应委托运行维护单位运行维护。
A.1.2 委托运行维护单位运行维护的,排污单位与运行维护单位签订委托合同,共同对水污染源在线监测系统的建设安装和技术指标是否符合HJ 353、HJ 354要求进行检验,检验结论在委托合同中注明。
A.1.3 依据GB/T 19001标准建立与其运行维护项目相适应的质量管理体系,实施、保持并持续改进质量管理体系。
A.1.4 按照国家、山东省相关法律法规和标准要求,建立健全管理制度。
包括:岗位责任管理制度、系统操作使用规程、巡检维护规程、设备比对校验规程、数据审核处理规程、异常应急处理规程和诚信承诺制度等。
A.1.5 安装使用监测监控、运行维护等信息化管理系统,运用信息化管理系统实施在线监测点位运行状态和数据监控、日常运行维护管理、档案记录存储等工作。
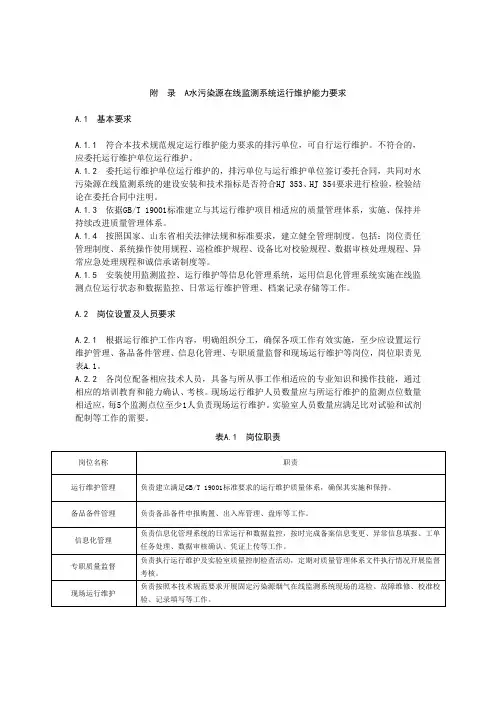
A.2 岗位设置及人员要求A.2.1 根据运行维护工作内容,明确组织分工,确保各项工作有效实施,至少应设置运行维护管理、备品备件管理、信息化管理、专职质量监督和现场运行维护等岗位,岗位职责见表A.1。
A.2.2 各岗位配备相应技术人员,具备与所从事工作相适应的专业知识和操作技能,通过相应的培训教育和能力确认、考核。
现场运行维护人员数量应与所运行维护的监测点位数量相适应,每5个监测点位至少1人负责现场运行维护。
实验室人员数量应满足比对试验和试剂配制等工作的需要。
表A.1 岗位职责A.3 保障设施要求A.3.1 配套建设实验室,实验室的设施环境和设备配置应至少能够满足比对试验和试剂配制等工作需要。
A.3.2 运行维护车辆数量应与承担的运行维护监测点位数相匹配,平均每15个监测点位至少配备一台巡检车辆。
A.3.3 建立独立完整的备品备件库。
易损易耗品和常用组件模块应保持库存量大于月使用量的110%。
废水废气污染源在线监测系统日常维护及故障处理废水废气污染源在线监测系统是工业生产中重要的环境保护设施,它能够实时监测并记录废水废气的污染情况,发现异常情况并及时处理,以保护环境的清洁和安全。
如同其他设备一样,废水废气污染源在线监测系统也需要日常维护和及时的故障处理,以确保其正常运行和准确监测。
本文将就废水废气污染源在线监测系统的日常维护及故障处理进行详细介绍。
1. 定期检查和维护传感器设备废水废气污染源在线监测系统的核心部分是传感器设备,定期检查和维护传感器设备是保证系统正常运行的重要环节。
应当定期检查传感器设备的连接线路是否完好,传感器是否出现损坏或老化的情况,必要时及时更换或修理。
2. 清洁和校准传感器设备废水废气污染源在线监测系统传感器设备表面容易积聚污垢和灰尘,需定期进行清洁,以确保其准确监测。
同时应定期对传感器设备进行校准,确保监测数据的准确性。
3. 检查数据采集系统和传输设备数据采集系统和传输设备是废水废气污染源在线监测系统的另一重要组成部分,需要定期检查设备连接是否正常,通讯线路是否畅通,以确保监测数据的实时传输和可靠采集。
4. 确保电源供应正常废水废气污染源在线监测系统的正常运行需要稳定的电源供应,因此需要确保监测设备的电源供应正常,定期检查电源线路和开关设备,以防电源中断影响监测数据的准确性。
4. 监测数据记录和存储故障处理监测数据记录和存储设备出现故障时,需及时检查设备的存储空间和存储介质是否正常,备份重要数据,修复或更换损坏的记录和存储设备。
5. 系统软件故障处理废水废气污染源在线监测系统的软件是保障监测数据准确性和稳定性的重要组成部分,当软件出现故障时,需及时进行系统重启和软件更新,以确保监测系统的正常运行。
通过以上的日常维护及故障处理,我们能够保证废水废气污染源在线监测系统的正常运行和准确监测,从而实现对环境污染的有效防控和保护。
也需要不断加强对系统操作人员的培训和技术支持,以确保废水废气污染源在线监测系统的有效运行和管理。
废水废气污染源在线监测系统日常维护及故障处理一、前言二、日常维护1、设备外部清洁:定期对监测设备的外部进行清洁,防止灰尘和杂物进入设备内部,影响设备的正常运行。
2、供电系统检查:定期对监测设备的供电系统进行检查,确保供电稳定,避免因为供电问题导致监测数据的不准确。
3、网络连接检查:监测设备需要通过网络进行数据传输和监控,因此需要定期检查网络连接情况,确保监测设备与监测中心能够正常通讯。
4、传感器校准:监测设备中的传感器是获取监测数据的重要组成部分,需要定期对传感器进行校准,确保数据的准确性。
5、数据备份:定期对监测数据进行备份,以防止数据丢失或损坏。
6、设备运行记录:对监测设备的运行情况进行记录,及时发现并解决运行异常问题。
7、监测数据分析:对监测数据进行定期分析,发现异常情况及时处理。
三、故障处理1、监测设备无法启动:首先检查供电系统,确认供电正常。
其次检查设备的开关和线路,确保设备能够正常启动。
如果以上方法仍无法解决问题,需要联系设备厂家或技术人员进行检修处理。
3、网络连接问题:如果监测设备出现网络连接问题,需要首先检查网络连接状态,确保网络通畅。
其次需要检查设备的网络设置,确认网络设置是否正确。
最后需要检查设备的网络通讯模块,确认模块是否正常。
如果以上方法仍无法解决问题,需要联系设备厂家或技术人员进行处理。
4、设备损坏:如果监测设备出现损坏情况,需要及时联系设备厂家或技术人员进行检修处理。
在设备损坏期间,需要及时采取其他措施,确保监测工作的正常进行。
四、总结废水废气污染源在线监测系统的日常维护和故障处理是保障监测设备正常运行的重要环节,通过日常维护和及时处理故障,可以确保监测数据的准确性和可靠性,为环境治理工作提供有力支持。
各监测单位和相关人员都应重视监测设备的日常维护和故障处理工作,提高监测设备的稳定性和可靠性,确保环境监测工作的顺利进行。
废水废气污染源在线监测系统日常维护及故障处理
废水废气污染源在线监测系统是一种用于监测废水和废气排放的设备,通常用于工业企业和生产厂家中。
这些系统可以有效监测废水和废气的环境影响和污染情况,可以为环保监测提供可靠的数据和报告。
为了确保这些在线监测系统的正常运行,需要进行日常维护和故障处理。
日常维护:
1.定期检查和清洗传感器:传感器是在线监测系统的核心部分,需要定期检查它们的准确性和精度。
清洗传感器表面上的污垢、沉积物和藻类等物质,以确保输出数据的准确性。
2.保持仪器完整:在线监测系统的各个部分都需要保持磨损和损坏的最小化。
这意味着定期检查和更换零部件,例如电缆穿线,电容器和电极。
3.校准设备:在线监测系统需要校准以确保数据的准确性和稳定性。
定期校准仪器,以提高数据的信誉度和可靠性。
4.及时更新软件:在线监测系统通常有软件来控制和分析数据。
在软件更新时,确保设备能够顺利地进行,以避免数据和设备的损坏。
故障处理:
1.设备故障:当在线监测系统的设备出现故障时,需要第一时间进行故障排除。
故障排除可能涉及到更换零部件、更换软件或者进行设备重置。
2.传感器误差:当在线监测系统的传感器出现误差时,可能需要重新校准设备或更换传感器。
3.通信故障:在线监测系统需要与计算机系统连接,如果出现通信故障,可能需要重置连接或更换通信设备。
4.环境因素:在线监测系统故障往往与环境因素有关,比如气候变化、结霜和开机时的过电压。
需要采取相应措施,例如保温、使用泄放器,或者添加电压调节器。
废水废气污染源在线监测系统日常维护及故障处理废水废气污染源在线监测系统是用于监测和控制工业企业废水废气排放的一种重要设备,它能够实时采集、传输和存储废水废气的监测数据,并对数据进行分析和报警,从而实现对污染源的有效管理和治理。
为了保证系统的稳定运行和准确监测,日常的维护工作及故障处理是非常重要的。
对于废水废气污染源在线监测系统的日常维护工作,主要包括以下几个方面:1. 定期巡检设备:定期对监测系统的各个设备进行检查和维护,包括传感器、测量仪器、数据采集设备等,确保设备的正常运行和准确监测。
2. 清洁设备:保持监测设备的清洁,定期清理传感器和测量仪器表面的污物和杂质,防止其对监测数据的准确性产生影响。
3. 校准设备:定期对监测设备进行校准,以确保其测量的准确性和精确度。
校准包括零点校准和量程校准,可以通过校准气体和标准液体进行。
4. 数据备份:定期对监测系统中的数据进行备份,防止数据丢失或损坏。
备份数据可以保存在硬盘或云端,以备后用。
5. 更新软件:定期更新监测系统的软件,确保系统能够运行最新的功能和修复已知的漏洞。
在故障处理方面,主要需要注意以下几点:1. 及时发现故障:定期对监测系统进行故障检测和分析,如发现数据采集异常、传感器故障等,应及时报修或更换设备。
2. 故障排除:对于监测系统中出现的故障,可以进行一些简单排除,如检查设备是否接触良好、电源供应是否稳定等。
如果问题无法解决,及时寻求专业人士的帮助。
3. 定期维护:定期对监测系统进行维护,更新软件、校准设备等,以预防故障的发生。
4. 数据恢复:在故障修复后,如果数据丢失或损坏,可以尝试进行数据恢复,最大程度保护数据的完整性。
废水废气污染源在线监测系统的日常维护和故障处理工作对于保证系统的稳定运行和准确监测具有重要意义。
通过定期巡检、清洁设备、校准设备、备份数据以及及时发现和处理故障等措施,可以确保系统正常工作并提高废水废气治理的效果。
在线监测设备日常维护、常见故障排除及相关配件和耗材在线监测设备日常维护及常见故障排除1. 仪器的运行1.1仪器初次投入运行仪器初次安装使用或长期停止使用后重新启动,都需对仪器进行检查、调试和标定方可投入运行。
1.1.1 在主菜单中,选择“参数设定”命令。
按工作要求设定各参数。
1.1.2 复位返回到主菜单,选择“试样测定”命令,按“确认”键仪器即开始投入运行。
1.1.3 按日常维护和定期维护要求维护仪器,保证仪器可靠运行。
1.2 仪器自动停机和再启动当仪器自动检测到无试样时,显示屏出现“取样?”提示,并自动停止本次测定,进入下一个样品测定。
当再次测定开始,仪器检测到水样恢复后将自动恢复此通道的测定。
当仪器自动检测到无试剂时,显示屏出现“试剂?”提示,1.3 临时停止运行注意事项临时停止工作一周以内,须在硬件测试菜单条下,选择“清洗”命令,仪器将自动清洗流路系统两遍,待清洗完成后,就可关闭电源,仪器将保留所有参数。
重新启动时只须选择“试样测定”并按“确认”键即可。
1.4 长期停止运行注意事项仪器若停止工作一周以上,在关闭电源之前,必须进行如下工作:将试剂进口管从试剂桶中抽出,放入盛有除盐水的杯中,启动仪器相对应的电磁阀把试剂管清洗干净,再选择“清洗”命令,让仪器完成自动清洗,待清洗完毕此时方可关闭电源。
仪器重新启动时,必要时重新标定仪器。
2. 维护和故障处理2.1 维护2.1.1 日常检查保持仪器内外清洁。
每日打开仪器前门观察仪器工作状态,检查试样过滤器有无渗漏,一旦发现问题,应及时处理。
2.1.2 定期维护1)仪器主要的定期维护工作为添加试剂。
2) 每三个月检查一次阀管,其具体步骤为:启动相应电磁阀,抽拉阀管被压部分,揉搓几下,被压部分即可恢复,处理完后,也可将阀管抽拉回原处。
检查完所有的阀管只需几分钟,但可以给您的工作带来极大的便利。
2.2 可能出现的问题和故障处理2.2.1 阀不动作1)+24V电源损坏 2)供电连线松开2.2.2 显示屏无显示1)+5V电源损坏 2)显示屏连接排线松动。
排污企业在线监测故障报告1. 引言排污企业在线监测系统是一项重要的环境保护举措,能够实时监测和记录企业排放情况,确保企业的排放水平符合环保法规和标准。
然而,如同其他技术设备一样,排污企业在线监测系统也会发生故障。
本报告旨在汇报一次排污企业在线监测系统的故障情况,并提供解决方案以保障系统的正常运行。
2. 故障现象描述故障发生于2022年8月18日上午8点整,排污企业在线监测系统发生了重大故障。
故障表现为系统无法正常获取和记录企业的排放数据,监测指标显示为零。
此外,系统与监控人员的报警系统断开连接,无法及时发出警报。
经初步调查,故障原因有可能是主控服务器发生了严重的硬件故障。
3. 故障原因分析根据系统维护和管理记录,排查排污企业在线监测系统的故障原因主要有以下几个方面:3.1 硬件故障系统主控服务器是整个在线监测系统的核心组件,存储了关键的监测算法和规则,并负责对数据进行采集、传输、存储和展示。
由于主控服务器的设备老化或硬件故障,可能导致系统无法正常运行。
此次故障情况下,系统主控服务器存在严重的硬件故障的可能性。
3.2 软件错误系统软件的错误也可能导致在线监测系统无法正常工作。
例如,监测算法的错误、数据传输接口的问题等。
3.3 网络断连在线监测系统依赖于网络连接进行数据的传输和交换。
如果网络连接中断、传输协议故障或网络带宽不足,将导致系统无法获取和传输数据。
4. 解决方案为了尽快解决在线监测系统的故障,我们提出以下解决方案:4.1 确定故障原因首先,我们将派遣技术人员对整个系统进行全面的检查和维修。
通过详细的硬件和软件分析,确定故障的具体原因。
4.2 更换主控服务器如果故障原因确实是主控服务器硬件故障引起的,我们将立即采取行动并更换新的主控服务器设备。
新设备应具有更高的性能和稳定性,以确保在线监测系统的持续运行。
4.3 更新和修复软件在更换主控服务器的同时,我们还将对系统的软件进行全面的更新和修复。
CKK垃圾焚烧项目
环保在线监控系统设备检修制度
为了保证CKK垃圾焚烧项目环保在线监控设备正常运行,维持完整的数据获取率,特制定本制度。
一、对设备故障进行预防
严格按照相关制度及操作规程磨,做好在线监控系统设备的日常维护保养、巡检、定期校准、校验等工作,如实记录现场条件变化,并对其带来的影响作出判断,保证系统正常运行。
二、设备故障处置要求
1、建立日常维护工作汇报制度,如出现仪器故障,应立即向公司安全环保委员会办公室报告,说明情况原因、时段等情况。
2、发现故障或接到故障通知,专业技术人员应在2小时内响应,48小时内到现场进行处理。
3、对于一些容易诊断的故障应在当天进行维修;对不易诊断和维修的故障,应在72小时内完成维修;若长时间无法排除故障,应以书面材料上报公司安全环保委员会办公室。
4、若数据采集仪器发生故障,必须在24小时内修复或者保证已采集的数据不丢失。
5、配备足够的备品备件,对其使用情况进行定期清点,并根据实际需
要进行增购,以不断调整和补充各种备品、备件的存储数量。
废水废气污染源在线监测系统日常维护及故障处理
废水废气污染源在线监测系统是重要的环境保护设备,在实际使用中,需要进行日常
维护和故障处理,以确保其正常运行和数据准确性。
本文将介绍废水废气污染源在线监测
系统日常维护和故障处理的相关知识。
一、日常维护
1、定期清洁传感器和探头
废水废气污染源在线监测系统的传感器和探头会受到污染物的侵蚀和粘附,影响其准
确性。
定期清洁传感器和探头,可以延长其使用寿命并确保精度。
2、定期更换滤网
废水废气污染源在线监测系统使用的滤网在长时间使用后会逐渐损耗,失去过滤效果,会导致污染物侵入系统内部,影响监测数据的准确性。
定期更换滤网可以保证检测的精度,并避免外界干扰。
3、定期校准设备
废水废气污染源在线监测系统在长时间使用后,由于传感器老化、设备漂移等因素可
能会对检测结果产生影响,因此需要定期进行校准。
校准操作要符合标准规定,确保校准
数据的准确性。
4、定期备份数据
废水废气污染源在线监测系统监测数据的存储和备份很重要。
定期备份数据可以避免
数据丢失,保证数据的完整性,以便后期查询和分析。
5、定期清理设备周围环境
废水废气污染源在线监测系统需要放置在稳定平台上,周围环境要保持清洁,避免设
备积尘、受潮、受噪声、受干扰等情况,影响其准确性。
6、设备加固和防雷
为了确保设备安全,废水废气污染源在线监测系统要进行加固和防雷处理,避免设备
倾斜、受风吹、受水淋、受雷击等因素造成设备损坏。
二、故障处理
1、设备无法启动
如果废水废气污染源在线监测系统无法启动,一般是因为供电系统故障、控制器故障或主板故障等原因造成的。
如果是供电系统故障,可以检查电源插头是否插好、电源开关是否打开等;如果是控制器故障,可以查看机器显示屏是否出现异常,并将错误代码或信息记录下来以便维修。
2、检测数据不准确
废水废气污染源在线监测系统的检测数据不准确,可能因为传感器损坏、滤网堵塞或设备校准不正确等原因。
此时应及时检修和更换设备或部件,并重新校准,确保其监测数据的准确性。
3、数据传输异常
如果废水废气污染源在线监测系统的数据无法正常传输,可能是因为网络故障、传感器故障或数据线路故障等原因。
此时需要检查网络状态或数据线路,如发现问题,应及时排查和修复。