计算机操作系统原理期末试卷(9套含答案)
- 格式:pdf
- 大小:7.47 MB
- 文档页数:42
操作系统原理试题题库含答案(9)1、指令在内存中的地址是()A、逻辑地址B、物理地址C、虚拟地址正确答案: B2、______操作系统的交互性最差。
A、分时B、实时C、网络D、批处理正确答案: D3、如果某设备以高频率进行数据输入,为减少对CPU的中断频率采用以下()方式进行读取最适宜。
A、程序轮询B、中断C、 DMAD、字符通道正确答案: C4、在执行Signal操作时,信号量的值应当为( ),当其值为小于等于0时,应唤醒阻塞队列中的进程。
A、不变B、加1C、减1D、加指定数值正确答案: B5、在缺页处理过程中,操作系统执行的操作可能是( )。
I.修改页表 II.磁盘I/O操作 III.分配页框A、仅I 、IIB、仅IIC、仅IIID、 I 、II 和III正确答案: D6、下面六个系统中,必须是实时操作系统的有____个。
(1)计算机辅助系统; (2)过程控制系统; (3)军事控制系统; (4)机器口语翻译系统;(5)航空订票系统;(6)办公自动化系统。
A、 2B、 3C、 4D、 5正确答案: C7、在单处理机上执行程序,多个程序的执行是()进行的。
A、能在同一时刻B、能并行C、能在某一时间间隔内并发D、不能同时驻留内存正确答案: C8、用户程序要将一个字符送显示器上显示,用操作系统提供的_______接口。
A、系统调用B、函数C、原语D、子程序正确答案: A9、在分段存储管理系统中,从逻辑段号到物理段号的地址映射通过()实现。
A、段表B、页表C、 PCBD、 JCB正确答案: A10、大多数低速设备都属于( )设备。
A、独占B、共享C、虚拟D、 SPOOLing正确答案: A11、请求分页存储管理中,若把页面尺寸增大一倍而且可容纳的最大页数不变,则在程序顺序执行时缺页中断次数会( )。
A、减少B、增加C、可能增加也可能减少D、不变正确答案: C12、分区分配内存管理方式的主要保护措施是______。
(答案在后面)一、 填空题(每空1分,共10分)1. 常见的I/O 控制方式有程序I/O 方式、 中断 I/O 控制方式、 DMA I/O 控制方式和 通道 I/O 控制方式四种。
2. 操作系统向用户提供的两个基本接口是 程序 接口和 用户 接口。
3. 若在一分页存储管理系统中,某作业的页表如下所示。
已知页面大小为1024字节,逻辑地址(3082)10转化得到的物理地址是 6154 . 4. 具有多路性、独立性、及时性和交互性特征的操作系统是 分时操作系统.5. 通道用于控制 设备控制器 与内存之间的信息交换。
6. 事务的最基本特性是. 7. 若盘块大小为4KB ,每个盘块号占4字节,在采用两级索引时允许的最大文件长度为 4GB 。
二、单选题(每题2分,共20分)1. 用磁带作为文件存贮介质时,文件只能组织成( )。
A. 顺序文件B. 链接文件 C 。
索引文件D. 目录文件2. 一作业8:00到达系统,估计运行时间为1小时,若10:00开始执行该作业,则其响应比是( C )。
A. 2B. 1C. 3D. 0。
5 3. 文件系统采用多级目录结构后,对于不同用户的文件,其文件名( C )。
A 。
应该相同 B. 应该不同 C. 可以相同,也可以不同 D 。
受系统约束 4. 死锁预防是保证系统不进入死锁状态的静态策略,其解决方法是破坏产生死锁的四个必要条件之一。
下列方法中破坏了“循环等待”条件的是( D ). A 。
银行家算法 B. 一次性分配策略 C. 剥夺资源法 D 。
资源有序分配法 5. 进程状态从就绪态到运行态的转化工作是由(B )完成的。
A 。
作业调度B 。
进程调度 C. 页面调度 D 。
设备调度 6. 采用缓冲技术的主要目的是(C )。
A. 改善用户编程环境 B 。
提高CPU 的处理速度 C. 提高CPU 和设备间的并行程度 D 。
实现与设备无关性 7. 目录文件所存放的信息是( D )。
操作系统期末考试一、单项选择题(每小题1分,共10分。
)(操作系统试卷)1.从下面关于操作系统的论述中,选出一条正确的论述( A )。
A. 对批处理作业,必须提供相应的作业控制信息;B. 对于分时系统,不一定全部提供人机交互功能;C.从响应角度看,分时系统与实时系统的要求相似;D. 从交互角度看,分时系统与实时系统相似。
2.从下面对临界区的论述中,选择一条正确的论述( D )。
A.临界区是指进程中用于实现进程互斥的那段代码B. 临界区是指进程中用于实现进程同步的那段代码C.临界区是指进程中用于实现共享资源的那段代码D. 临界区是指进程中访问临界资源的那段代码3.在生产者-消费者问题中,假定它们之间的公用缓冲池中有n个缓冲区,应设置互斥信号量mutex、资源信号量full和empty。
它们的初值应分别是( C )。
A. 0,1,nB. 0,1,-nC. 1,0,nD. 1,0,-n4.从下面预防死锁的论述中,选出一条正确的论述( D )。
A. 由于产生死锁的基本原因是系统资源不足,因而预防死锁的有效方法,是根据系统规模,配置足够的系统资源。
B. 由于产生死锁的另一基本原因是进程推进的顺序不当,因而预防死锁的有效方法,是使进程的推进顺序合法。
C.因为只要系统不进入不安全状态,便不会产生死锁,故预防死锁的有效方法,是防止系统进入不安全状态。
D. 可以通过破坏产生死锁的四个必要条件之一或其中几个的方法,来预防发生死锁。
5.按照作业到达的先后次序调度作业,排队等待时间最长的作业被优先调度,这是指( A )调度算法。
A. 先来先服务B. 最短作业优先C.定时轮转法D.优先数法6.由分区存储管理方式发展为分页存储管理方式的主要推动力是( B )。
A. 提高系统的吞吐量B. 提高主存的利用率C.满足用户需要D.更好地满足多道程序运行的需要7.从下列关于虚拟存储器的论述中,选出一条正确的论述( B )。
A.要求作业运行前,必须全部装入内存,且在运行中必须常驻内存;B. 要求作业运行前,不必全部装入内存,且在运行中不必常驻内存;C. 要求作业运行前,不必全部装入内存,但在运行中必须常驻内存;D. 要求作业运行前,必须全部装入内存,且在运行中不必常驻内存;8.使用户所编写的程序与实际使用的物理设备无关,这是由设备管理的( A )功能实现的。
操作系统期末考试题和答案一、选择题(每题2分,共20分)1. 在操作系统中,进程和程序的主要区别是()。
A. 程序是静态的,进程是动态的B. 程序是动态的,进程是静态的C. 程序是操作系统的一部分,进程是用户的一部分D. 程序是用户的一部分,进程是操作系统的一部分答案:A2. 下列关于死锁的描述中,错误的是()。
A. 死锁是指两个或多个进程在执行过程中,因争夺资源而造成的一种僵局B. 死锁产生的原因是系统资源不足C. 死锁的四个必要条件是互斥、占有和等待、不可剥夺和循环等待D. 死锁可以预防,但无法避免答案:D3. 在分页存储管理中,页表的作用是()。
A. 将逻辑地址转换为物理地址B. 将物理地址转换为逻辑地址C. 存储进程的执行状态D. 存储进程的资源分配情况答案:A4. 虚拟内存技术的主要目的是()。
A. 提高CPU的利用率B. 提高内存的利用率C. 提高I/O设备的利用率D. 提高磁盘的利用率答案:B5. 在操作系统中,文件的逻辑结构通常采用()。
A. 顺序结构B. 链接结构C. 索引结构D. 树形结构答案:A6. 操作系统中,文件的物理结构通常采用()。
A. 顺序结构B. 链接结构C. 索引结构D. 树形结构答案:B7. 在操作系统中,文件的共享是指()。
A. 多个进程可以同时访问同一个文件B. 多个进程可以同时修改同一个文件C. 多个进程可以同时创建同一个文件D. 多个进程可以同时删除同一个文件答案:A8. 在操作系统中,文件的保护是指()。
A. 防止文件被非法访问B. 防止文件被非法修改C. 防止文件被非法删除D. 以上都是答案:D9. 在操作系统中,文件的组织方式通常采用()。
A. 顺序文件B. 随机文件C. 索引文件D. 以上都是答案:D10. 在操作系统中,文件的存取方式通常采用()。
A. 顺序存取B. 随机存取C. 直接存取D. 以上都是答案:D二、填空题(每题2分,共20分)1. 操作系统的主要功能包括______、______、文件管理、设备管理和______。
计算机操作系统分章节复习题注:1-简单2-一般3-较难4-难第一部分操作系统基本概念一、选择题(选择最确切的一个答案,将其代码填入括号中)1、操作系统是一种()。
A、应用软件B、系统软件C、通用软件D、工具软件2、计算机系统的组成包括()。
A、程序和数据B、处理器和内存C、计算机硬件和计算机软件D、处理器、存储器和外围设备答案-1:C3、下面关于计算机软件的描述正确的是()。
A、它是系统赖以工作的实体B、它是指计算机的程序及文档C、位于计算机系统的最外层D、分为系统软件和支撑软件两大类答案-2:B4、财务软件是一种()。
A、系统软件B、接口软件C、应用软件D、用户软件答案-2:C5、世界上第一个操作系统是()。
A、分时系统B、单道批处理系统C、多道批处理系统D、实时系统答案-1:B6、批处理操作系统提高了计算机的工作效率,但()。
A、系统资源利用率不高B、在作业执行时用户不能直接干预C、系统吞吐量小D、不具备并行性答案-3:B7、引入多道程序的目的是()。
A、为了充分利用主存储器B、增强系统的交互能力C、提高实时响应速度D、充分利用CPU,减少CPU的等待时间答案-3:D8、在多道程序设计的计算机系统中,CPU()。
A、只能被一个程序占用B、可以被多个程序同时占用C、可以被多个程序交替占用D、以上都不对答案-2:C9、多道程序设计是指()。
A、有多个程序同时进入CPU运行B、有多个程序同时进入主存并行运行C、程序段执行不是顺序的D、同一个程序可以对应多个不同的进程答案-3:B10、从总体上说,采用多道程序设计技术可以()单位时间的算题量,但对每一个算题,从算题开始到全部完成所需的时间比单道执行所需的时间可能要()。
A、增加减少B、增加延长C、减少延长D、减少减少答案-4:B11、允许多个用户以交互使用计算机的操作系统是()。
A、分时系统B、单道批处理系统C、多道批处理系统D、实时系统答案-2:A12、下面关于操作系统的叙述正确的是()。
操作系统原理期末试题(一)一、单项选择题(每题2分,共20分)1.以下著名的操作系统中,属于多用户、分时系统的是( B )。
A.DOS系统 B.UNIX系统C.Windows NT系统 D.OS/2系统2.在操作系统中,进程的最基本的特征是( A ).A.动态性和并发性 B.顺序性和可再现性C.与程序的对应性 D.执行过程的封闭性3.操作系统中利用信号量和P、V操作,( C )。
A.只能实现进程的互斥 B.只能实现进程的同步 C.可实现进程的互斥和同步 D.可完成进程调度4.作业调度的关键在于( C )。
A.选择恰当的进程管理程序 B.用户作业准备充分C.选择恰当的作业调度算法 D.有一个较好的操作环境 5.系统抖动是指( D ).A.使用机器时,屏幕闪烁的现象B.由于主存分配不当,偶然造成主存不够的现象C.系统盘有问题,致使系统不稳定的现象D.被调出的页面又立刻被调入所形成的频繁调入调出现象6.在分页存储管理系统中,从页号到物理块号的地址映射是通过( B )实现的。
A.段表 B.页表C. PCB D.JCB7.在下述文件系统目录结构中,能够用多条路径访问同一文件(或目录)的目录结构是( D )A.单级目录 B.二级目录C.纯树型目录 D.非循环图目录8.SPOOLing技术可以实现设备的( C )分配。
A.独占 B.共享C.虚拟 D.物理9.避免死锁的一个著名的算法是( C ).A.先人先出算法 B.优先级算法C.银行家算法 D.资源按序分配法10.下列关于进程和线程的叙述中,正确的是( C )。
A.一个进程只可拥有一个线程B.一个线程只可拥有一个进程C.一个进程可拥有若干个线程D.一个线程可拥有若干个进程二、判断题(选择你认为正确的叙述划√,认为错误的划×并说明原因.每题2分,共10分)1.简单地说,进程是程序的执行过程。
因而,进程和程序是一一对应的。
()2.V操作是对信号量执行加1操作,意味着释放一个单位资源,加l后如果信号量的值小于等于零,则从等待队列中唤醒一个进程,使该进程变为阻塞状态,而现进程继续进行。
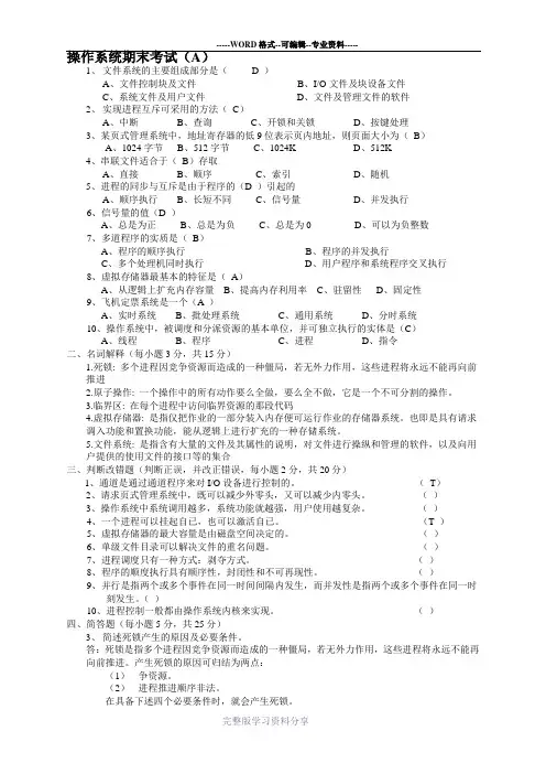
操作系统期末考试(A)1、文件系统的主要组成部分是( D )A、文件控制块及文件B、I/O文件及块设备文件C、系统文件及用户文件D、文件及管理文件的软件2、实现进程互斥可采用的方法(C)A、中断B、查询C、开锁和关锁D、按键处理3、某页式管理系统中,地址寄存器的低9位表示页内地址,则页面大小为(B)A、1024字节B、512字节C、1024KD、512K4、串联文件适合于(B)存取A、直接B、顺序C、索引D、随机5、进程的同步与互斥是由于程序的(D )引起的A、顺序执行B、长短不同C、信号量D、并发执行6、信号量的值(D )A、总是为正B、总是为负C、总是为0D、可以为负整数7、多道程序的实质是(B)A、程序的顺序执行B、程序的并发执行C、多个处理机同时执行D、用户程序和系统程序交叉执行8、虚拟存储器最基本的特征是(A)A、从逻辑上扩充内存容量B、提高内存利用率C、驻留性D、固定性9、飞机定票系统是一个(A )A、实时系统B、批处理系统C、通用系统D、分时系统10、操作系统中,被调度和分派资源的基本单位,并可独立执行的实体是(C)A、线程B、程序C、进程D、指令二、名词解释(每小题3分,共15分)1.死锁: 多个进程因竞争资源而造成的一种僵局,若无外力作用,这些进程将永远不能再向前推进2.原子操作: 一个操作中的所有动作要么全做,要么全不做,它是一个不可分割的操作。
3.临界区: 在每个进程中访问临界资源的那段代码4.虚拟存储器: 是指仅把作业的一部分装入内存便可运行作业的存储器系统。
也即是具有请求调入功能和置换功能,能从逻辑上进行扩充的一种存储系统。
5.文件系统: 是指含有大量的文件及其属性的说明,对文件进行操纵和管理的软件,以及向用户提供的使用文件的接口等的集合三、判断改错题(判断正误,并改正错误,每小题2分,共20分)1、通道是通过通道程序来对I/O设备进行控制的。
(T)2、请求页式管理系统中,既可以减少外零头,又可以减少内零头。
计算机操作系统期末考试题目及答案(选择题)答案绝对正确广药师姐一、单项选择题(本大题共20小题,每小题2分,共40分)。
1位示图方法可用于( )A、盘空间的管理B、盘的驱动调度C、文件目录的查找D、页式虚拟存贮管理中的页面调度凡是有盘空间三个字就选2.下列关于进程和线程的叙述中,正确的是____。
A、一个进程只可拥有一个线程B、一个线程只可拥有一个进程C、一个进程可拥有若干个线程D、一个线程可拥有若干个进程线程是进程的一部分3.如果信号量S的值是0,此时进程A执行P(S)操作,那么,进程A会____。
A、继续运行B、进入阻塞态,让出CPUC、进入就绪态,让出CPUD、继续运行,并唤醒S队列上的等待进程P操作就是信号量减一,若小于0则进入等待队列,S=0,P操作后s=-1,则进入等待V操作就是信号量加一,若小于等于0则唤醒,4.一个进程在获得资源后,只能在使用完资源时由自己释放,这属于死锁必要条件的____。
A、互斥条件(不能共占一个资源)B、请求和释放条件(请求了资源还可以继续请求)C、不剥夺条件请求的资源用完才释放D、环路等待条件(形成环路)5.下列算法中用于磁盘移臂调度的是( )A、时间片轮转法(进程调度)B、LRU算法(页面调度)C、最短寻找时间优先算法D、优先级高者优先算法(进程调度)还有fcfs先来先服务,scan扫描算法6.若P、V操作的信号量S的初值为2,当前值为-1,则有_____个等待进程。
A、1B、2C、3D、0s>0如s=2,则表示有2个可用资源s<0,则表示有|n|在等待,s=-1则有一个在等待,s=0,则没有可用资源7.一台计算机有8台磁带机,它们由N个进程竞争使用,每个进程可能需要3台磁带机。
如果要求系统没有死锁危险,请问N可以取的最大值是______。
A、1B、2C、3D、48+n>=3n判断死锁,则n<=4,取n=38.现有3个同时到达的作业J1、J2和J3,它们的执行时间分别为T1、T2和T3,且T1<T2<T3 系统按单道方式运行且采用短作业优先算法,则平均周转时间是______。
操作系统期末考试试卷一、选择题:(共15分,每小题1分)1、按文件的逻辑结构分,C语言源程序文件属于(⑴)。
A有结构文件B顺序文件C无结构文件D链接文件2、多道批处理主要设计目标是(⑵)分时操作系统主要设计目标是(⑶)实时系统主要设计目标是(⑷)。
A系统能及时响应并在规定时间内处理外部事件的请求B及时接受并处理用户的请求,将结果返回给用户C高资源利用率和系统吞吐量D资源共享和通信3、在进程的状态转换中,不可能的直接转换为(⑸)。
A执行态→就绪态B执行态→阻塞态C阻塞态→运行态D阻塞态→就绪态4、能执行所有指令的处理机状态是(⑹)。
A用户态B目态C核心态D目态或系统态5、在引入线程的操作系统中(⑺)是调度和分派的基本单位,(⑻)是资源拥有的基本单位。
A进程B程序C线程D管程6、在进程调度算法中,对长进程不利的是(⑼),既照顾了短进程又照顾了长进程又无须事先知道进程所需执行时间的是(⑽)。
A最短CPU运行期优先调度算法 B FIFO调度算法C响应比高者优先D多级反馈队列调度算法7、时间片轮转进程调度算法通常应用于(⑾)。
A分时系统B实时系统C批处理系统D交互式系统8、在预防死锁的方法中,静态预分配法摒弃了(⑿)。
A互斥条件B请求和保持条件C不剥夺条件D环路等待条件9、虚拟页式存储管理中,虚拟存储器的容量受(⒀)限制。
A主存和辅存容量B主存容量和指令中地址长度C辅存容量和指令中地址长度D辅存容量10、SPOOLING系统组成包括(⒁),输入缓冲区和输出缓冲区,(⒂)。
A作业调度进程B输入进程和输出进程C输入井和输出井D磁盘管理进程二、填空题:(共15分,每小题1分)1、在文件系统中,为文件设置用于描述和控制的数据结构称为⑴。
2、作系统用户和计算机之间的接口通常分为⑵和⑶两类,现在又普遍增加了一种基于图像的图形用户接口。
3、现代操作系统广泛采用层次结构,将一些与硬件紧密相关的模块以及运行频率比较高的模块安排在紧靠硬件的层次中,并使它们常住内存,并对它们加以特殊保护,这一部分通常称为⑷,它运行时,处理机的状态为⑸。
操作系统期末试卷(含答案)操作系统复习题1一、判断题1.分时系统中,时间片设置得越小,则平均响应时间越短。
()2.多个进程可以对应于同一个程序,且一个进程也可能会执行多个程序。
()3.一个进程的状态发生变化总会引起其他一些进程的状态发生变化。
()4.在引入线程的OS中,线程是资源分配和调度的基本单位。
()5.信号量的初值不能为负数。
()6.最佳适应算法比首次适应算法具有更好的内存利用率。
()7.为提高对换空间的利用率,一般对其使用离散的分配方式。
()8.设备独立性是指系统具有使用不同设备的能力。
()9.隐式链接结构可以提高文件存储空间的利用率,但不适合文件的随即存取。
()10.访问控制矩阵比访问控制表更节约空间。
()二、选择题1.在设计分时操作系统时,首先要考虑的是(A);在设计实时操作系统时,首先要考虑的是(B);在设计批处理系统时,首先要考虑的是(C)。
A,B,C :(1)灵活性和适应性;(2)交互性和响应时间;(3)周转时间和系统吞吐量;(4)实时性和可靠性。
2.对一个正在执行的进程:如果因时间片完而被暂停执行,此时它应从执行状态转变为(D)状态;如果由于终端用户的请求而暂停下来,则它的状态应转变为(E)状态;如果由于得不到所申请的资源而暂停时下来,则它的状态应转变为(F)状态。
D,E,F:(1);静止阻塞(2);活动阻塞(3);静止就绪(4);活动就绪(5)执行。
3.我们如果为每一个作业只建立一个进程,则为了照顾短作业用户,应采用(G);为照顾紧急作业用户,应采用(H);为能实现人机交互,应采用(I);而能使短作业、长作业和交互作业用户满意时,应采用(J)。
G,H,I,J:(1);FCFS调度算法(2);短作业优先调度算法;(3)时间片轮转算法;(4)多级反馈队列调度算法;(5)基于优先权的剥夺调度算法。
4.由固定分区发展为分页存储管理方式的主要推动力是(K);由分页系统发展为分段系统,进而发展为段页式系统的主要动力分别是(L)和(M)。
操作系统期末考试试题及答案一、选择题(每题2分,共20分)1. 在操作系统中,进程和程序的区别是什么?A. 进程是程序的执行实例B. 程序是进程的执行实例C. 进程和程序是同一个概念D. 进程是程序的存储介质答案:A2. 死锁的必要条件包括以下哪几个?A. 互斥条件、占有和等待、不可剥夺条件、循环等待条件B. 互斥条件、占有和等待、可剥夺条件、循环等待条件C. 互斥条件、释放和等待、不可剥夺条件、循环等待条件D. 互斥条件、占有和等待、可剥夺条件、非循环等待条件答案:A3. 虚拟内存技术允许计算机执行以下哪项操作?A. 运行比物理内存大的程序B. 存储更多的数据C. 加速程序的执行D. 减少程序的执行时间答案:A4. 在现代操作系统中,分页和分段的区别是什么?A. 分页是连续内存分配,分段是离散内存分配B. 分页是离散内存分配,分段是连续内存分配C. 分页和分段都是连续内存分配D. 分页和分段都是离散内存分配答案:B5. 操作系统中的文件系统的主要功能是什么?A. 存储和管理文件B. 管理进程C. 管理内存D. 管理输入输出设备答案:A...(此处省略其他选择题)二、简答题(每题10分,共30分)1. 简述操作系统的五大基本功能。
答案:操作系统的五大基本功能包括:进程管理、内存管理、文件系统管理、输入/输出设备管理和用户接口管理。
2. 解释什么是时间片轮转调度算法,并说明其优缺点。
答案:时间片轮转调度算法是一种CPU调度算法,它将CPU时间分配给每个进程,每个进程被分配一个固定的时间片。
当一个进程的时间片用完后,CPU将被分配给下一个进程。
优点包括公平性和响应时间的可预测性。
缺点是上下文切换的开销可能会影响性能。
3. 描述文件系统的层次结构,并解释每个层次的功能。
答案:文件系统的层次结构通常包括文件系统管理器、文件目录和文件。
文件系统管理器负责管理整个文件系统,文件目录用于组织文件,而文件则是存储数据的基本单元。
操作系统期末考试(A)1、文件系统的主要组成部分是( D )A、文件控制块及文件B、I/O文件及块设备文件C、系统文件及用户文件D、文件及管理文件的软件2、实现进程互斥可采用的方法(C)A、中断B、查询C、开锁和关锁D、按键处理3、某页式管理系统中,地址寄存器的低9位表示页内地址,则页面大小为(B)A、1024字节B、512字节C、1024KD、512K4、串联文件适合于(B)存取A、直接B、顺序C、索引D、随机5、进程的同步与互斥是由于程序的(D )引起的A、顺序执行B、长短不同C、信号量D、并发执行6、信号量的值(D )A、总是为正B、总是为负C、总是为0D、可以为负整数7、多道程序的实质是(B)A、程序的顺序执行B、程序的并发执行C、多个处理机同时执行D、用户程序和系统程序交叉执行8、虚拟存储器最基本的特征是(A)A、从逻辑上扩充内存容量B、提高内存利用率C、驻留性D、固定性9、飞机定票系统是一个(A )A、实时系统B、批处理系统C、通用系统D、分时系统10、操作系统中,被调度和分派资源的基本单位,并可独立执行的实体是(C)A、线程B、程序C、进程D、指令二、名词解释(每小题3分,共15分)1.死锁: 多个进程因竞争资源而造成的一种僵局,若无外力作用,这些进程将永远不能再向前推进2.原子操作: 一个操作中的所有动作要么全做,要么全不做,它是一个不可分割的操作。
3.临界区: 在每个进程中访问临界资源的那段代码4.虚拟存储器: 是指仅把作业的一部分装入内存便可运行作业的存储器系统。
也即是具有请求调入功能和置换功能,能从逻辑上进行扩充的一种存储系统。
5.文件系统: 是指含有大量的文件及其属性的说明,对文件进行操纵和管理的软件,以及向用户提供的使用文件的接口等的集合三、判断改错题(判断正误,并改正错误,每小题2分,共20分)1、通道是通过通道程序来对I/O设备进行控制的。
(T)2、请求页式管理系统中,既可以减少外零头,又可以减少内零头。
计算机操作系统期末考试题及答案一、单项选择题〔每题1分,共20分〕1.操作系统的开展过程是( C )A、原始操作系统,管理程序,操作系统B、原始操作系统,操作系统,管理程序C、管理程序,原始操作系统,操作系统D、管理程序,操作系统,原始操作系统2.用户程序中的输入、输出操作实际上是由( B )完成。
A、程序设计语言B、操作系统C、编译系统D、标准库程序3.进程调度的对象和任务分别是( C )。
A、作业,从就绪队列中按一定的调度策略选择一个进程占用CPUB、进程,从后备作业队列中按调度策略选择一个作业占用CPUC、进程,从就绪队列中按一定的调度策略选择一个进程占用CPUD、作业,从后备作业队列中调度策略选择一个作业占用CPU4.支持程序浮动的地址转换机制是( A)A、动态重定位B、段式地址转换C、页式地址转换D、静态重定位5.在可变分区存储管理中,最优适应分配算法要求对空闲区表项按( C )进展排列。
A、地址从大到小 B、地址从小到大 C、尺寸从小到大 D、尺寸从大到小6.设计批处理多道系统时,首先要考虑的是(B )。
A、灵敏性和可适应性B、系统效率和吞吐量C、交互性和响应时间D、实时性和可靠性7.当进程因时间片用完而让出处理机时,该进程应转变为( B )状态。
A、等待B、就绪C、运行D、完成8.文件的保密是指防止文件被( C )。
A、篡改B、破坏C、窃取D、删除9.假设系统中有五个并发进程涉及某个一样的变量A,那么变量A的相关临界区是由( D )临界区构成。
A、2个B、3个C、4个D、5个10.按逻辑构造划分,文件主要有两类:〔A〕和流式文件。
A、记录式文件B、网状文件C、索引文件D、流式文件11.UNIX中的文件系统采用〔D〕。
A、网状文件B、记录式文件C、索引文件D、流式文件12.文件系统的主要目的是〔 A 〕。
A、实现对文件的按名存取B、实现虚拟存贮器C、进步外围设备的输入输出速度D、用于存贮系统文档13.文件系统中用〔 D 〕管理文件。
中国地质大学(武汉)2017年度第学期期末考试《操作系统原理》课程试卷答案班级 _______________ 学号 _____________ 姓名 ______________一、选择题(本大题共40分,每小题2分)1、在现代操作系统中引入了( D ),从而使并发和共享成为可能。
A.单道程序B. 磁盘C. 对象D.多道程序2、( B )操作系统允许在一台主机上同时连接多台终端,多个用户可以通过各自的终端同时交互地使用计算机。
A.网络B.分布式C.分时D.实时3、从用户的观点看,操作系统是( A )。
A. 用户与计算机硬件之间的接口B.控制和管理计算机资源的软件C. 合理组织计算机工作流程的软件D.计算机资源的的管理者4、当CPU处于管态时,它可以执行的指令是(A )。
A. 计算机系统中的全部指令B. 仅限于非特权指令C. 仅限于访管指令D. 仅限于特权指令5、用户在程序中试图读取某文件的第100个逻辑块时,使用操作系统提供的( A )接口。
A. 系统调用B.图形用户接口C.原语D.键盘命令6、下列几种关于进程的叙述,( A )最不符合操作系统对进程的理解?A.进程是在多程序并行环境中的完整的程序。
B.进程可以由程序、数据和进程控制块描述。
C.线程是一种特殊的进程。
D.进程是程序在一个数据集合上运行的过程,它是系统进行资源分配和调度的一个独立单位。
7、当一个进程处于( B )状态时,称其为等待(或阻塞)状态。
A. 它正等待中央处理机B. 它正等待合作进程的一个消息C. 它正等待分给它一个时间片D. 它正等待进入内存8、一个进程释放一种资源将有可能导致一个或几个进程( D )。
A.由就绪变运行B.由运行变就绪C.由阻塞变运行D.由阻塞变就绪9、下面关于线程的叙述中,正确的是( C )。
A.不论是系统支持线程还是用户级线程,其切换都需要内核的支持。
B.线程是资源的分配单位,进程是调度和分配的单位。
操作系统期末考试(A)1、文件系统的主要组成部分是( D )A、文件控制块及文件B、I/O文件及块设备文件C、系统文件及用户文件D、文件及管理文件的软件2、实现进程互斥可采用的方法(C)A、中断B、查询C、开锁和关锁D、按键处理3、某页式管理系统中,地址寄存器的低9位表示页内地址,则页面大小为(B)A、1024字节B、512字节C、1024KD、512K4、串联文件适合于(B)存取A、直接B、顺序C、索引D、随机5、进程的同步与互斥是由于程序的(D )引起的A、顺序执行B、长短不同C、信号量D、并发执行6、信号量的值(D )A、总是为正B、总是为负C、总是为0D、可以为负整数7、多道程序的实质是(B)A、程序的顺序执行B、程序的并发执行C、多个处理机同时执行D、用户程序和系统程序交叉执行8、虚拟存储器最基本的特征是(A)A、从逻辑上扩充内存容量B、提高内存利用率C、驻留性D、固定性9、飞机定票系统是一个(A )A、实时系统B、批处理系统C、通用系统D、分时系统10、操作系统中,被调度和分派资源的基本单位,并可独立执行的实体是(C)A、线程B、程序C、进程D、指令二、名词解释(每小题3分,共15分)1.死锁: 多个进程因竞争资源而造成的一种僵局,若无外力作用,这些进程将永远不能再向前推进2.原子操作: 一个操作中的所有动作要么全做,要么全不做,它是一个不可分割的操作。
3.临界区: 在每个进程中访问临界资源的那段代码4.虚拟存储器: 是指仅把作业的一部分装入内存便可运行作业的存储器系统。
也即是具有请求调入功能和置换功能,能从逻辑上进行扩充的一种存储系统。
5.文件系统: 是指含有大量的文件及其属性的说明,对文件进行操纵和管理的软件,以及向用户提供的使用文件的接口等的集合三、判断改错题(判断正误,并改正错误,每小题2分,共20分)1、通道是通过通道程序来对I/O设备进行控制的。
(T)2、请求页式管理系统中,既可以减少外零头,又可以减少内零头。