醋酸乙烯工艺流程
- 格式:ppt
- 大小:3.83 MB
- 文档页数:18
醋酸乙烯的生产装置和工艺流程摘要:简述了醋酸乙烯的基本性质,并对醋酸乙烯的生产工艺、生产装置、工艺流程作出了阐述。
关键词:生产装置工艺流程发展情况醋酸乙烯又名乙酸乙烯酯(VAc),该产品是无色可燃性液体,不溶于水,可溶于大多数有的发展,展。
1.11.1.1乙炔和醋在30~1.1.2VAc 1.1.310家生产厂采用此工艺路线生产醋酸乙烯。
1.2乙烯法1.2.1乙烯液相法1960年,前苏联MoиceeB等发表研究报告,声称用氯化钯和乙酸钠在冰醋酸溶液中,通入乙烯加压密封静置过夜可制得VAc。
但由于该法的催化剂中的氯离子对生产装置有强烈的腐蚀性,现已被淘汰。
1.2.2乙烯气相法自乙烯直接氧化合成VAc方法问世后,Bayer、Hoechst及USI等公司先后开展了相关的工业研究。
1968年第一套乙烯气相Bayer法装置在日本投产,1972年乙烯气相USI法装置也开车成功。
1998年BPAmoco公司开发出了流化床乙烯气相法Leap工艺,并于2001年在英国Hull地区采用该工艺建设了一套250kt/a的生产装置。
该装置的投资费用比同等规模采用传统工艺建设的装置降低约30%。
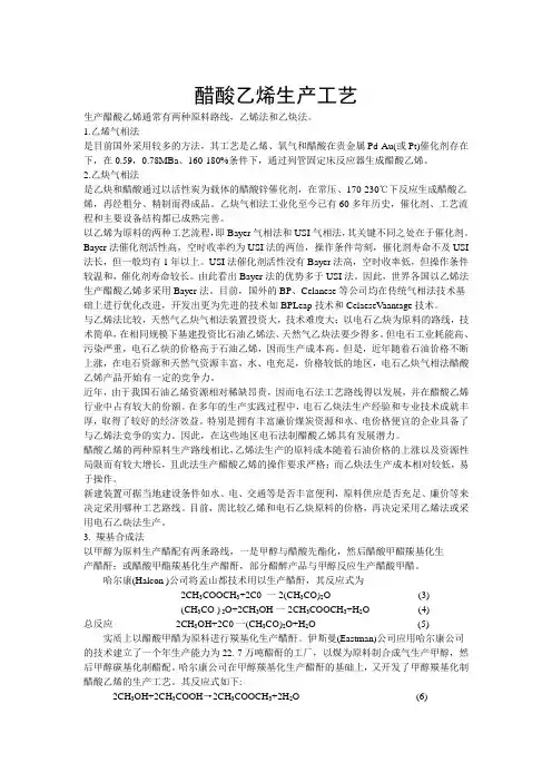
2醋酸乙烯的生产装置及工艺流程图2.1工艺流程图图1乙烯乙相氧化法生产醋酸乙烯酯的工艺流程1-乙酸蒸发器;2-氧气混合器;3-反应器;4-冷却系统;5-吸收塔;6-初馏塔;7-脱气槽;8-汽提塔;9-脱水塔;10-水洗塔;2.2发器(1)CO2吸收塔中消耗过多的碳酸钾。
水洗后的循环气一部分放空,以防止惰性气体的积累,其余部分进入CO2吸收塔,在0.6~0.8MPa,100~120℃条件下与30%的碳酸钾溶液逆流接触,以脱除气体中的CO2。
经过吸收处理后的气体,CO2含量降至4%左右,经冷凝干燥除去水分后,再回循环压缩机循环使用。
反应液在脱气槽中分为两层,下层主要是水,送汽提塔(8)回收少量的醋酸乙烯,釜液作为废水排出。
上层液为含水的粗醋酸乙烯,送脱水塔(9)进行脱水,然后进脱轻馏分塔(13)除去低沸物后,再进脱重馏分塔(14),塔顶蒸气经冷凝后即得质量达聚合级要求的醋酸乙烯精品。
引言:本文旨在设计年产10万吨醋酸乙烯的生产车间工艺。
醋酸乙烯是一种重要的有机化工原料,应用广泛。
基于此,设计一套高效、安全、环保的生产工艺,可以提高生产效率,降低能耗,减少环境污染。
一、原料准备1.醋酸:一般采用纯度高于99%的醋酸,准确计量并加入反应釜中。
2.乙醇:纯度90%以上的无水乙醇,作为醋酸和乙烯生成反应中的主要原料之一3.乙烯:纯度高于99%的乙烯作为反应中的原料,加入反应釜中与醋酸反应生成醋酸乙烯。
二、生产工艺流程1.醋酸和乙醇预热:醋酸和乙醇分别经过预热器进行预热,以提高反应速率和转化率。
2.反应釜加料:预热后的醋酸和乙醇按一定比例加入反应釜中。
3.反应:在反应釜中加入反应催化剂,加热至反应温度,并保持一定的压力。
在适当的反应时间内完成醋酸和乙醇的反应,生成醋酸乙烯。
4.光洗除杂:对反应釜中的醋酸乙烯进行光洗,去除杂质物。
5.精馏:将光洗后的醋酸乙烯放入精馏塔中,进行精馏分离。
在适当的温度和压力下,将醋酸乙烯从反应废水和其他杂质中分离出来。
6.加热冷却回收:对废水进行冷却,回收其中的醋酸和乙醇,以减少资源浪费。
7.循环利用废水:将冷却后的废水进行处理,除去杂质后,循环利用或排放。
三、主要设备选择与参数设定1.反应釜:选用高压容器,耐压性和耐腐蚀性好,容量适中,可满足生产需求。
2.催化剂:选择活性高,寿命长的催化剂,以提高反应效率。
3.预热器:选用高效的热交换器,提高能源利用率。
同时,保证预热过程中的安全性和稳定性。
4.精馏塔:设计高效塔板,提高分离效率。
同时,考虑废水和杂质的排放和处理问题。
四、安全与环保措施1.安全措施:确保设备的正常运行和操作人员的安全。
设立安全阀、压力表等设备,定期检查,确保设备的安全性。
2.环保措施:合理设计工艺流程,控制废水和废气的排放。
采用先进的废气净化设备,降低环境污染。
结论:本文设计了一套年产10万吨醋酸乙烯的生产车间工艺流程,并选择了相应设备。
醋酸乙烯工艺技术醋酸乙烯是一种广泛应用于化工工业的有机合成原料,具有重要的经济和社会价值。
醋酸乙烯工艺技术主要是通过乙烯与氧气在催化剂存在下进行的气态氧化反应得到。
醋酸乙烯的工艺技术流程一般包括以下几个步骤:1. 乙烯气氧化:将乙烯气体与空气中的氧气在催化剂的作用下进行氧化反应,生成醋酸乙烯和水。
此过程主要利用铑、锡、钼等金属催化剂,催化剂会促使反应发生在较低温度下,提高反应效率。
2. 原料净化:通过分离和净化技术,将乙烯氧化反应产生的副产物、杂质和未反应的乙烯气体进行分离与回收,以防止对后续反应步骤产生不利影响。
3. 醋酸乙烯纯化:将乙酸乙烯混合物进行进一步的分离和纯化,以获得高纯度的醋酸乙烯产品。
这一步骤通常采用蒸馏、结晶、吸附等方法进行。
4. 副产物处理:在醋酸乙烯的生产过程中,会产生一些副产物,如醋酸、水、二氧化碳等。
这些副产物需要进行处理,以保证产品质量和环境保护。
醋酸乙烯工艺技术的优势主要表现在以下几个方面:1. 高效节能:通过合理选择催化剂、优化反应条件和控制操作参数,可以实现高效能和低能耗的生产方式。
2. 优质产品:醋酸乙烯工艺技术可以生产出高纯度的醋酸乙烯产品,在满足市场需求的同时,也减少了后续工艺步骤的处理难度。
3. 环保安全:醋酸乙烯工艺技术在生产过程中可以采取多种措施,如催化剂的选择、废气处理等,来减少对环境的影响,提高生产的安全性。
醋酸乙烯工艺技术在化工行业中具有广泛的应用,被广泛用于生产乙烯酮、环氧乙烷、聚乙烯醇等化工产品。
同时,醋酸乙烯也是合成纤维、油墨、塑料、涂料等多个领域的重要原料。
随着化工技术的不断发展和革新,醋酸乙烯工艺技术也在不断改进和优化,以提高生产效率、降低能源消耗和环境污染。
同时,也需要加强与其他行业的协同,共同推进醋酸乙烯工艺技术的发展,并在应用中不断创新,以满足社会经济的发展需求。
1 生产工艺醋酸乙烯生产工艺路线主要有石油乙烯法、天然气乙炔法和电石乙炔法 3 种。
其中石油乙烯法由于工艺性、经济性好而占据主导地位,世界上采用该方法生产醋酸乙烯的生产能力占总生产能力的70% 以上;天然气乙炔法和电石乙炔法在经济上不如石油乙烯法,但在电石和天然气资源比较丰富的地区,乙炔法仍具有相当的竞争力,仍被采用。
1.1 石油乙烯法该方法采用乙烯和醋酸一步氧化合成醋酸乙烯。
乙烯、氧气和醋酸蒸汽在贵金属Pd-Au、Pd-Pt及Pd-Cd 负载型催化剂及醋酸钾催化剂作用下,在100~200℃、0.6~0.8 MPa 条件下,在固定床反应器中反应,载体主要为硅胶和氧化铝,用冷凝和洗涤方法回收醋酸乙烯,再蒸馏提纯。
在BP 公司Leap 流化床技术中,催化剂可连续除去和加入,延长了运转周期,还可节省投资费用30%。
Praxair 公司推出的专利,使用99.95% 纯度的氧气,以降低反应器中惰性物质的用量,并可提高产率高达5%。
由于乙烯原料清洁干净,因此此法生产的醋酸乙烯杂质较少。
1.2 电石乙炔法该方法通过电石与水反应生成乙炔,然后乙炔和醋酸在一定条件下,通过醋酸锌活性炭催化剂而生成醋酸乙烯。
整个生产过程包括乙炔的生成和净化,以及醋酸乙烯的合成和精制。
1.3 天然气乙炔法该方法的乙炔原料来自于天然气。
因天然气本身的乙炔含量很少,所以必须经过天然气的氧化裂解而生成乙炔。
整个生产过程包括天然气脱硫、氧化裂解、乙炔提浓、净化,以及醋酸乙烯的合成和精制。
由表1 可见:与电石乙炔法相比,石油乙烯法具有许多优点,如产品杂质少,质量好;蒸汽消耗低;工艺流程较短,设备较少;装置大型化。
电石乙炔法工艺技术成熟,原料资源丰富易得,但综合能耗高,环境污染较为严重,湿法电石废渣处理难度大是电石乙炔法的主要缺陷和不足。
湿法电石废渣制水泥取得成功,解决了电石废渣的使用问题和蒸汽凝结水回收利用,进一步降低了能耗。
我国能源结构的特点是“贫油、少气、煤炭资源相对丰富”,只有在原油价格较低,或在天然气富集的地区,石油乙烯法和天然气乙炔法生产醋酸乙烯才有成本优势。
气相法合成醋酸乙烯工艺流程一、原料准备。
咱们先来说说原料。
气相法合成醋酸乙烯啊,主要的原料就是乙烯和醋酸。
乙烯呢,那可是一种很重要的化工原料,就像一个活力满满的小机灵鬼,到处都能派上用场。
醋酸呢,有着独特的气味,就像一个个性鲜明的小伙伴。
这两种原料要经过严格的净化处理,就像是给它们洗个澡,把那些杂质都去掉,这样才能保证后面反应的顺利进行。
要是杂质太多,那就像一群捣乱的小怪兽,会破坏整个反应过程呢。
二、反应原理。
然后就是反应原理啦。
乙烯和醋酸在催化剂的作用下发生反应,生成醋酸乙烯。
这个反应就像是一场神奇的魔法,在催化剂这个魔法棒的挥舞下,乙烯和醋酸就手拉手变成了醋酸乙烯。
催化剂可是个大功臣,它就像一个超级月老,把乙烯和醋酸牵到了一起。
这个反应是在气相状态下进行的,所以才叫气相法嘛。
在合适的温度、压力等条件下,分子们就欢快地跳动着,组合成新的分子。
三、反应装置。
再来说说反应装置。
反应装置就像是一个大舞台,原料们在这个舞台上表演它们的变身秀。
一般来说,反应装置有反应釜之类的东西。
这个反应釜要能够承受一定的压力和温度,就像一个坚强的小堡垒。
里面的结构也很有讲究呢,要让原料能够充分地混合、反应。
管道就像连接各个小房间的走廊,让原料和产物能够顺利地进出。
而且反应装置还有各种控制设备,就像舞台的灯光和音响控制一样,要调节好温度、压力、流量这些参数,这样才能让反应按照我们想要的方式进行。
四、产物分离与提纯。
反应结束后就有了产物,但这个时候产物可不是那么纯净的。
里面还混着一些没有反应完的原料啦,还有可能有一些副产物。
这就需要进行产物分离与提纯啦。
就像是从一堆宝藏里挑出最珍贵的那颗宝石一样。
可以利用不同物质的沸点、溶解度等性质的差异来把它们分开。
比如说,通过蒸馏的方法,就可以把沸点不同的物质分离开来。
提纯后的醋酸乙烯就像一个精心打扮后的小公主,变得更加纯净、漂亮啦。
五、安全与环保。
在整个气相法合成醋酸乙烯的工艺流程中,安全和环保也是非常重要的呢。
醋酸乙烯生产的工艺流程醋酸乙烯生产的工艺流程摘要醋酸乙烯(VAc)是一种重要的有机化工原料,特别是醋酸乙烯通过自身聚合或与其它单体共聚,可以生成应用很广的衍生物。
醋酸乙烯生产方法有乙炔法、乙烯法以及碳一化学法等,醋酸乙烯工业的发展具有广阔前景。
关键字醋酸乙烯工艺1 乙炔气相法合成醋酸乙烯乙炔气相法原料是醋酸和乙炔。
用该法合成醋酸乙烯反应有许多副产物的产生。
1.1主要反应方程式C2H2 +CH3COOH →CH3COOCHCH2 放热随着温度的升高,副反应加剧,因此应控制反应温度和避免局部过热。
1.2醋酸乙烯工艺流程乙炔气相法合成醋酸乙烯工艺流程包括合成和气体分离两个工段合成工段是乙炔与醋酸在流化床反应器中通过活性碳醋酸锌催化合成醋酸乙烯,分离工段把合成气中的高沸物醋酸和醋酸乙烯等液化,与不凝气乙炔、氮气、二氧化碳等分开。
分离工段的分离塔为筛板和泡罩的混合塔板结构,全塔共 22块塔板,分为三段,从下往上数1~8 层为第一段,9~14 层为第二段,15~22 层为第三段。
第一段是利用循环液洗涤掉气体中含有的催化剂粉末;第二段是冷凝大部分的醋酸、醋酸乙烯、巴豆醛和水等高沸物;第三段是分离出不凝气乙炔。
新鲜乙炔经净化脱除 H2S、PH3 等杂质后与来自气体分离塔顶的循环乙炔混合(称混合乙炔),用鼓风机升压到78.5~83.4kPa (表压)后,由切线方向加入气体混合槽。
新鲜醋酸、精馏醋酸和回收醋酸按一定比例加入醋酸贮槽,用泵连续加入中央循环管型的醋酸蒸发器,用醋酸蒸发器液面(维持恒定)自动调节加入的醋酸量,采用6atm(表压)蒸汽间接加热使醋酸气化。
气态醋酸进入气体混合槽,在此与乙炔混合,并控制乙炔与醋酸的摩尔比为2.5:1。
由于醋酸蒸发器内的杂质(如乙醛、巴豆醛、醋酸乙烯等)在高温下能够聚合生成树脂状物质,积聚在蒸发器底部,会导致蒸发器传热效果下降和列管堵塞,为此要连续排出釜液,送往精馏进行处理。
混合后的气体经正逆阀调节后分成两路送出,一路送入蒸汽预热器和油预热器,混合气体被加热到140~150℃,在反应器入口之前与另一路未经加热的冷气汇合调节混合气体温度为130~140℃,再从底部进入醋酸乙烯流化床合成反应器。
醋酸乙烯的生产装置和工艺流程摘要:简述了醋酸乙烯的基本性质,并对醋酸乙烯的生产工艺、生产装置、工艺流程作出了阐述。
关键词:生产装置工艺流程发展情况醋酸乙烯又名乙酸乙烯酯(VAc),该产品是无色可燃性液体,不溶于水,可溶于大多数有机溶剂;易燃,遇氯、溴、臭氧则迅速发生加成反应。
从20世纪初被发现以来,经过近100 a的发展,醋酸乙烯通过生产聚醋酸乙烯、聚乙烯醇、缩醛树脂等一系列衍生物,在涂料、合成纤维、皮革加工、土壤改良等领域得到了越来越广泛的应用,这些应用又进一步促进了醋酸乙烯生产技术的发展。
1醋酸乙烯的生产工艺1.1 乙炔法1.1.1 乙炔液相法醋酸乙烯VAc最早的生产方法———乙炔液相法。
1912年, F Klatte用汞盐为催化剂,乙炔和醋酸液相合成二醋酸乙叉酯时,在副产物中发现了含量为5%的VAc。
这种方法用硫酸汞为催化剂,在30~75℃的条件下,将过量的乙炔通入醋酸溶液中,生成的VAc由未反应的乙炔带出,副产的二醋酸乙叉酯可进一步裂解制VAc。
1.1.2 乙炔气相法1921年,德国Consortium für Electrochemische Industrie公司开发出了乙炔、醋酸气相合成VAc的方法———乙炔气相法。
1.1.3 电石乙炔法该方法通过电石与水反应生成乙炔,然后乙炔和醋酸在一定条件下,通过醋酸锌活性炭催化剂而生成醋酸乙烯。
整个生产过程包括乙炔的生成和净化,以及醋酸乙烯的合成和精制。
我国有10 家生产厂采用此工艺路线生产醋酸乙烯。
1.2乙烯法1.2.1 乙烯液相法1960年,前苏联MoиceeB等发表研究报告,声称用氯化钯和乙酸钠在冰醋酸溶液中,通入乙烯加压密封静置过夜可制得VAc。
但由于该法的催化剂中的氯离子对生产装置有强烈的腐蚀性,现已被淘汰。
1.2.2 乙烯气相法自乙烯直接氧化合成VAc方法问世后, Bayer、Hoechst及USI等公司先后开展了相关的工业研究。
乙烯气相法合成醋酸乙烯工艺流程设计下载提示:该文档是本店铺精心编制而成的,希望大家下载后,能够帮助大家解决实际问题。
文档下载后可定制修改,请根据实际需要进行调整和使用,谢谢!本店铺为大家提供各种类型的实用资料,如教育随笔、日记赏析、句子摘抄、古诗大全、经典美文、话题作文、工作总结、词语解析、文案摘录、其他资料等等,想了解不同资料格式和写法,敬请关注!Download tips: This document is carefully compiled by this editor. I hope that after you download it, it can help you solve practical problems. The document can be customized and modified after downloading, please adjust and use it according to actual needs, thank you! In addition, this shop provides you with various types of practical materials, such as educational essays, diary appreciation, sentence excerpts, ancient poems, classic articles, topic composition, work summary, word parsing, copy excerpts, other materials and so on, want to know different data formats and writing methods, please pay attention!乙烯气相法合成醋酸乙烯工艺流程设计引言醋酸乙烯是一种重要的有机化工产品,广泛用于化学工业中的合成、塑料生产以及医药领域。
醋酸乙烯生产工艺生产醋酸乙烯通常有两种原料路线,乙烯法和乙炔法。
1.乙烯气相法是目前国外采用较多的方法,其工艺是乙烯、氧气和醋酸在贵金属Pd-Au(或Pt)催化剂存在下,在0.59,0.78MBa、160-180%条件下,通过列管固定床反应器生成醋酸乙烯。
2.乙炔气相法是乙炔和醋酸通过以活性炭为载体的醋酸锌催化剂,在常压、170-230℃下反应生成醋酸乙烯,再经粗分、精制而得成品。
乙炔气相法工业化至今已有60多年历史,催化剂、工艺流程和主要设备结构都已成熟完善。
以乙烯为原料的两种工艺流程,即Bayer气相法和USI气相法,其关键不同之处在于催化剂。
Bayer法催化剂活性高,空时收率约为USI法的两倍,操作条件苛刻,催化剂寿命不及USI 法长,但一般均有1年以上。
USI法催化剂活性没有Bayer法高,空时收率低,但操作条件较温和,催化剂寿命较长。
由此看出Bayer法的优势多于USI法。
因此,世界各国以乙烯法生产醋酸乙烯多采用Bayer法。
目前,国外的BP、Celanese等公司均在传统气相法技术基础上进行优化改进,开发出更为先进的技术如BPLeap技术和CelaeseVaantage技术。
与乙烯法比较,天然气乙炔气相法装置投资大,技术难度大;以电石乙炔为原料的路线,技术简单,在相同规模下基建投资比石油乙烯法、天然气乙炔法要少得多。
但电石工业耗能高、污染严重,电石乙炔的价格高于石油乙烯,因而生产成本高。
但是,近年随着石油价格不断上涨,在电石资源和天然气资源丰富,水、电充足,价格较低的地区,电石乙炔气相法醋酸乙烯产品开始有一定的竞争力。
近年,由于我国石油乙烯资源相对稀缺昂贵,因而电石法工艺路线得以发展,并在醋酸乙烯行业中占有较大的份额。
在多年的生产实践过程中,电石乙炔法生产经验和专业技术成就丰厚,取得了较好的经济效益。
特别是拥有丰富廉价煤炭资源和水、电价格便宜的企业具备了与乙烯法竞争的实力。
因此,在这些地区电石法制醋酸乙烯具有发展潜力。
v1.0 可编辑可修改醋酸乙烯生产的工艺流程摘要醋酸乙烯(VAc)是一种重要的有机化工原料,特别是醋酸乙烯通过自身聚合或与其它单体共聚,可以生成应用很广的衍生物。
醋酸乙烯生产方法有乙炔法、乙烯法以及碳一化学法等,醋酸乙烯工业的发展具有广阔前景。
关键字醋酸乙烯工艺1 乙炔气相法合成醋酸乙烯乙炔气相法原料是醋酸和乙炔。
用该法合成醋酸乙烯反应有许多副产物的产生。
主要反应方程式C 2H2+CH3COOH →CH3COOCHCH2放热随着温度的升高,副反应加剧,因此应控制反应温度和避免局部过热。
1.2醋酸乙烯工艺流程乙炔气相法合成醋酸乙烯工艺流程包括合成和气体分离两个工段合成工段是乙炔与醋酸在流化床反应器中通过活性碳醋酸锌催化合成醋酸乙烯,分离工段把合成气中的高沸物醋酸和醋酸乙烯等液化,与不凝气乙炔、氮气、二氧化碳等分开。
分离工段的分离塔为筛板和泡罩的混合塔板结构,全塔共22 块塔板,分为三段,从下往上数1~8 层为第一段,9~14 层为第二段,15~22层为第三段。
第一段是利用循环液洗涤掉气体中含有的催化剂粉末;第二段是冷凝大部分的醋酸、醋酸乙烯、巴豆醛和水等高沸物;第三段是分离出不凝气乙炔。
新鲜乙炔经净化脱除 HS、PH等杂质后与来自气体分离塔顶的循环乙炔混合(称混合乙炔),用鼓风机升压到~ (表压)后,由切线方向加入气体混合槽。
新鲜醋酸、精馏醋酸和回收醋酸按一定比例加入醋酸贮槽,用泵连续加入中央循环管型的醋酸蒸发器,用醋酸蒸发器液面(维持恒定)自动调节加入的醋酸量,采用6atm(表压)蒸汽间接加热使醋酸气化。
气态醋酸进入气体混合槽,在此与乙炔混合,并控制乙炔与醋酸的摩尔比为:1。
由于醋酸蒸发器内的杂质(如乙醛、巴豆醛、醋酸乙烯等)在高温下能够聚合生成树脂状物质,积聚在蒸发器底部,会导致蒸发器传热效果下降和列管堵塞,为此要连续排出釜液,送往精馏进行处理。
混合后的气体经正逆阀调节后分成两路送出,一路送入蒸汽预热器和油预热器,混合气体被加热到140~150℃,在反应器入口之前与另一路未经加热的冷气汇合调节混合气体温度为130~140℃,再从底部进入醋酸乙烯流化床合成反应器。
醋酸乙烯生产工艺讲义概要引言醋酸乙烯是一种广泛用途的有机化合物,被广泛应用于化学工业、医药、塑料和纺织等领域。
本文档旨在提供关于醋酸乙烯生产工艺的概要讲义,介绍醋酸乙烯的来源、生产方法和相关工艺流程。
醋酸乙烯的来源醋酸乙烯是通过乙烯的气相氧化反应得到的。
乙烯是一种重要的烃类化合物,广泛存在于石油和天然气中。
乙烯气体可以通过石油裂解或从天然气中分离得到。
醋酸乙烯的生产方法醋酸乙烯的生产主要是通过乙烯的氧化反应得到。
目前主要有以下几种常用的生产方法:1.乙烯氧化法:将乙烯和氧气在合适的催化剂存在下,进行气相氧化反应,生成醋酸乙烯。
2.乙烯酸酐水解法:将乙烯酸酐与水反应,水解生成醋酸乙烯和乙酸。
3.乙醇脱水法:将乙醇进行脱水反应,生成醋酸乙烯和水。
以上方法中,乙烯氧化法是最常用的生产方法,它具有高效、低成本的特点,同时产生的副产品相对较少。
醋酸乙烯的工艺流程醋酸乙烯的生产工艺一般包括以下几个主要步骤:1.原料预处理:对乙烯进行净化和脱水处理,以去除杂质和水分,提高氧化反应的效率。
2.催化剂制备:选取合适的催化剂,并进行制备和活化处理,以提高催化剂的活性和稳定性。
3.氧化反应:在适宜的温度和压力下,将净化后的乙烯和氧气与催化剂充分接触,进行气相氧化反应。
4.产品分离:将氧化反应得到的气体混合物进行冷凝和分离,得到纯净的醋酸乙烯产品。
5.副产品处理:对于产生的副产品或废气,根据环保要求进行处理和回收利用。
醋酸乙烯的应用领域醋酸乙烯在化学工业中被广泛应用于以下领域:1.塑料工业:醋酸乙烯是制造聚乙烯、聚丙烯、聚醋酸乙烯等塑料的重要原料。
2.纺织工业:醋酸乙烯可以用于制造纤维素醋酸纤维和醋酸纤维素乙酸酯等合成纤维。
3.医药工业:醋酸乙烯是生产多种医药中间体和药物的重要原料。
4.农药工业:醋酸乙烯可用于制造多种杀虫剂和除草剂等农药。
本文档概述了醋酸乙烯的生产工艺讲义,主要介绍了醋酸乙烯的来源、生产方法和相关工艺流程。
醋酸乙烯生产工艺
醋酸乙烯是一种重要的有机化工产品,广泛应用于合成醋酸纤维、合成树脂、制药、染料、涂料等领域。
下面将介绍醋酸乙烯的生产工艺。
醋酸乙烯的生产主要采用乙烯气相氧化法,即通过将乙烯与氧气作用,经过一系列反应生成醋酸乙烯。
具体工艺如下:
1. 乙烯气体净化:首先,将原料乙烯通过一系列净化设备去除杂质,如硫化物、水、氧等。
2. 乙烯与空气混合:将净化后的乙烯与制冷空气按一定比例混合,以控制反应的热量。
3. 催化剂床层:将混合气体通过催化剂床层,其中的催化剂主要由氧化铜、锌等金属催化剂组成。
4. 氧化反应:在催化剂的作用下,乙烯与氧气在高温下发生氧化反应,生成醋酸乙烯。
反应温度一般在150-200℃左右,压力控制在0.1-0.3MPa左右。
5. 产品回收:反应后,产生的气体通过冷却和净化装置进行冷却和净化处理,将未反应的乙烯、醋酸乙烯、稀释剂等分离出来。
6. 脱水和分离:将分离出的醋酸乙烯进一步脱水处理,去除其中的水分和杂质。
然后进行精馏分离,得到纯净的醋酸乙烯产
品。
7. 尾气处理:尾气中含有部分未反应的乙烯和其他有机物,需要进行处理,一般采用吸收剂进行吸收,或通过焚烧等方式进行处理,以达到环保要求。
以上就是醋酸乙烯生产的主要工艺。
值得注意的是,为了提高反应效率和产品质量,还需要严格控制反应条件,如温度、压力、气体流量等参数的控制,同时加入适量的催化剂和稀料剂也对反应起到重要作用。
在生产过程中还需要进行各个环节的控制和监测,以确保生产的安全性和可靠性。
乙烯气相法合成醋酸乙烯工艺流程设计下载温馨提示:该文档是我店铺精心编制而成,希望大家下载以后,能够帮助大家解决实际的问题。
文档下载后可定制随意修改,请根据实际需要进行相应的调整和使用,谢谢!并且,本店铺为大家提供各种各样类型的实用资料,如教育随笔、日记赏析、句子摘抄、古诗大全、经典美文、话题作文、工作总结、词语解析、文案摘录、其他资料等等,如想了解不同资料格式和写法,敬请关注!Download tips: This document is carefully compiled by theeditor.I hope that after you download them,they can help yousolve practical problems. The document can be customized andmodified after downloading,please adjust and use it according toactual needs, thank you!In addition, our shop provides you with various types ofpractical materials,such as educational essays, diaryappreciation,sentence excerpts,ancient poems,classic articles,topic composition,work summary,word parsing,copy excerpts,other materials and so on,want to know different data formats andwriting methods,please pay attention!乙烯气相法合成醋酸乙烯的工艺流程设计乙烯气相法合成醋酸乙烯是一种重要的化工生产技术,其工艺流程的设计对于提高生产效率、降低能耗和优化产品质量具有关键作用。
气相法合成醋酸乙烯工艺流程下载温馨提示:该文档是我店铺精心编制而成,希望大家下载以后,能够帮助大家解决实际的问题。
文档下载后可定制随意修改,请根据实际需要进行相应的调整和使用,谢谢!并且,本店铺为大家提供各种各样类型的实用资料,如教育随笔、日记赏析、句子摘抄、古诗大全、经典美文、话题作文、工作总结、词语解析、文案摘录、其他资料等等,如想了解不同资料格式和写法,敬请关注!Download tips: This document is carefully compiled by theeditor. I hope that after you download them,they can help yousolve practical problems. The document can be customized andmodified after downloading,please adjust and use it according toactual needs, thank you!In addition, our shop provides you with various types ofpractical materials,such as educational essays, diaryappreciation,sentence excerpts,ancient poems,classic articles,topic composition,work summary,word parsing,copy excerpts,other materials and so on,want to know different data formats andwriting methods,please pay attention!气相法合成醋酸乙烯工艺流程醋酸乙烯是一种广泛用于化学工业生产的重要有机化合物,气相法合成醋酸乙烯是目前最主要的工业生产方法之一。
乙烯法生产醋酸乙烯工艺流程一、原料准备。
乙烯可是这个工艺里的大主角啦。
它得是纯度比较高的乙烯哦,要是杂质太多,那后面的反应可就没法好好进行了。
就像你做饭,食材要是不新鲜不干净,做出来的菜肯定不好吃呀。
还有醋酸呢,这也是重要的原料,它也得达到一定的纯度要求。
这两种原料就像是两个小伙伴,要一起开启一段奇妙的反应之旅。
二、反应过程。
这时候啊,乙烯和醋酸就要在催化剂的作用下发生反应啦。
这个催化剂可神奇了,就像一个魔法棒一样。
在特定的温度和压力条件下,乙烯和醋酸就开始相互作用。
这个反应就像是一场精心编排的舞蹈,每个分子都有自己的位置和动作。
它们相互碰撞、结合,然后就生成了醋酸乙烯。
这个过程可不能太着急,温度和压力都得控制得刚刚好。
如果温度太高了,可能就会产生一些不想要的副反应,就像你烤蛋糕,温度高了蛋糕就烤糊了。
如果压力不对呢,反应的速度和效率都会受到影响。
三、产物分离。
反应完了之后呀,就得到了一堆混合的东西,这里面有我们想要的醋酸乙烯,还有可能有一些没反应完的乙烯、醋酸,以及其他的一些副产物。
这时候就得把它们分开啦。
就像把一堆混在一起的玩具分类一样。
我们可以利用不同物质的沸点、溶解度等性质的差异来进行分离。
把醋酸乙烯单独分离出来可是个技术活呢,不过科学家们有好多巧妙的方法。
比如说蒸馏,不同沸点的物质在蒸馏的时候就会分先后跑出来,这样就能把醋酸乙烯给提纯出来啦。
四、精制过程。
刚分离出来的醋酸乙烯可能还不是特别纯,里面可能还有一点点杂质。
这就需要精制啦。
这就好比你买了一件漂亮衣服,但是有点小线头,得修剪一下才完美。
精制的过程就是要把那些残留的小杂质都去除掉,让醋酸乙烯达到更高的纯度。
这个纯度可是很重要的,因为不同的用途对醋酸乙烯的纯度要求不一样。
如果纯度不够,在后续制作一些高端产品的时候就可能会出问题。
乙烯法生产醋酸乙烯的工艺流程就像是一个充满故事的旅程,每个环节都有它的重要性,少了任何一个都不行。
这些环节就像一个个小齿轮,紧密地配合着,才能够顺利地生产出高质量的醋酸乙烯。