第十章_输入输出(I/O)系统(第三讲)_(q-PC)讲解
- 格式:ppt
- 大小:252.00 KB
- 文档页数:27
第10章输入输出系统计算机输入输出系统(I/O系统)的功能是完成计算机系统与外部世界的联系。
它与计算机主机的速度、处理能力、实用性、兼容性等各项性能都有十分密切的关系。
目前,输入输出设备种类日益增多,I/O系统就越来越显得重要。
为了提高主机的工作效率,组织合理的I/O系统、配备先进的I/O技术及接口部件是充分发挥计算机系统性能必不可少的条件。
本章着重介绍I/O系统的组成,主机和外围设备之间的五种数据传送方式——程序查询方式、中断方式、DMA方式、通道方式和I/O处理机方式。
10.1 I/O系统概述10.1.1 I/O系统的功能与组成⒈I/O系统的基本功能①为信息的传输操作选择设备;②在选定的输入输出设备和计算机主机(CPU或存)之间交换信息。
⒉I/O系统的组成由I/O系统要实现的功能,I/O系统也包括了硬件及其相应的软件。
各种外围设备不能与计算机主机直接联系,必须通过I/O系统联接。
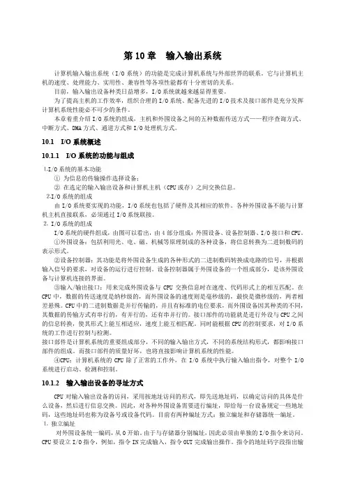
⒉ I/O系统的组成I/O系统的硬件组成,由图可以看出,由4部分组成:外围设备、设备控制器、I/O接口和CPU。
①外围设备:包括利用光、电、磁、机械等原理制成的各种设备,将信息转换为二进制数码的表示形式。
②设备控制器:其功能是将外围设备生成的各种形式的二进制数码转换成电路的信号,并根据输入信号的要求,对设备的运行进行控制。
设备控制器属于外围设备的一个组成部分,是该外围设备与计算机连接的界面。
③输入/输出接口:用来完成外围设备与CPU交换信息时在速度、代码形式上的相互匹配。
在CPU中,数据的传送速度是纳秒级的,而外围设备的速度则是毫秒级的,最快是微秒级的,两者相差悬殊。
CPU中的二进制数据是并行传输的,并且有标准的电位要求,而外围设备因其种类的不同,其数据的传输方式有串行的,有并行的,还有串并行的。
接口部件的功能就是进行外设与CPU之间的信息转换,使其形式上能互相适应,速度上能互相匹配。
同时能根据CPU的控制要求,对I/O系统的工作进行控制与检测。