建筑施工现场扬尘治理考核评分标准
- 格式:doc
- 大小:64.00 KB
- 文档页数:3
市城乡建设局关于印发《沈阳市建设工程施工现场扬尘污染治理工作考核办法》的通知文章属性•【制定机关】沈阳市城乡建设局•【公布日期】2021.04.06•【字号】沈建发〔2021〕32号•【施行日期】2021.04.06•【效力等级】地方规范性文件•【时效性】现行有效•【主题分类】工程质量安全监管正文市城乡建设局关于印发《沈阳市建设工程施工现场扬尘污染治理工作考核办法》的通知各区、县(市)人民政府:为强化建设工程施工现场扬尘污染治理工作,进一步改善大气环境质量,经报市政府同意,现将《沈阳市建设工程施工现场扬尘污染治理工作考核办法》印发给你们,请遵照执行。
沈阳市城乡建设局2021年4月6日沈阳市建设工程施工现场扬尘污染治理工作考核办法第一条为强化建设工程施工现场扬尘污染治理工作,进一步改善大气环境质量,依据《中华人民共和国大气污染防治法》、《辽宁省大气污染防治条例》、《沈阳市建筑施工扬尘防治管理办法》等有关规定,制订本办法。
第二条本办法适用于全市各区、县(市)建设工程施工现场及监管部门扬尘污染治理考核工作。
第三条本办法所称建设工程施工现场扬尘污染,是指房屋建筑工程、市政公用基础设施工程和建筑物拆除工程施工中产生粉尘颗粒物对大气造成的污染。
第四条建设工程施工现场扬尘污染治理工作考核应当遵循公开透明、客观公正、实事求是的原则。
第五条市城乡建设局会同市蓝天办成立考核组,负责对各区、县(市)政府建设工程施工现场扬尘污染治理工作实施考核;各区、县(市)政府负责对本辖区建设工程施工现场扬尘污染治理工作的考核。
第六条建筑工程施工现场扬尘污染治理工作考核采取职责履行考核和施工现场考核相结合的方式,实行百分制,两表分值比重分别为50%和50%。
各区、县(市)政府应加强对本辖区施工现场扬尘污染治理工作的督导、检查、考核、评比。
第七条各区、县(市)应不断加强建设工程施工现场扬尘污染治理工作力度,确保治理工作制度化、常态化。
建筑工地扬尘防治检查评分表背景建筑工地在建设过程中,常常会带来扬尘等环境污染问题,对周边居民的生活和健康带来严重影响。
因此,及时对建筑工地的扬尘进行管理和控制,就显得尤为重要。
为了规范建筑工地的扬尘防治措施,充分发挥政府监管部门的作用,同时提高建筑施工单位的环保意识,我们设计了建筑工地扬尘防治检查评分表,以对建筑工地的扬尘进行定量评估。
针对对象本评分表适用于各类建筑工地的扬尘管理和检查评估。
具体包括但不限于:住宅区、公路建设、工业园区、城市开发等。
评分表内容本评分表共分为五个维度评估:现场管理、扬尘防治设施、环保宣传、清洗和维护、外部影响。
每个维度都包含若干项评分指标,具体内容如下:1. 现场管理(30分)现场管理是比较重要的一个评估维度。
主要评估建筑工地是否严格遵守各项环保相关法律及规定,是否能及时发现和纠正扬尘污染问题,以及是否严格执行监管部门的检查要求。
评估指标得分工地周边是否设置警示标志 2是否设立封闭式施工区域和进口 5评估指标得分工地周边是否设置警示线 3是否定期召开扬尘治理会议 5是否采用现代化扬尘监测技术 5是否加强与周边居民沟通 52. 扬尘防治设施(30分)扬尘防治设施是保障建筑工地扬尘管控的重要手段。
主要评估建筑工地是否配备齐全、效率高的扬尘防治设施,包括硬质覆盖物、喷淋降尘、高压风机、环保车辆等。
评估指标得分是否设置硬质覆盖物 6是否设立喷淋降尘设备 6是否配备高压风机8是否配备环保车辆103. 环保宣传(10分)环保宣传是保证建筑工地环境卫生的重要前提。
主要评估建筑工地是否定期向员工进行环保常识宣传教育,培养员工良好的环保意识。
评估指标得分是否制定环境说明和宣传内容 3是否设立环境宣传栏 2是否组织员工参与环保宣传活动 54. 清洗和维护(20分)清洗和维护是维持建筑工地环境卫生的必要手段。
主要评估建筑工地是否对扬尘污染区域进行及时清洗和维护,以保证建筑工地周边的环境整洁卫生。
建筑工地扬尘治理专项行动检查标准前言随着城市化进程的加速发展,建筑工地扬尘污染的问题越来越严重。
此外,近年来,PM2.5超标现象频发,扬尘污染对人体健康和环境质量的影响引起了广泛关注。
针对这一问题,各地政府开展了建筑工地扬尘治理专项行动,通过加强行业管理和监督,立即纠正违法行为,全力做好建筑工地扬尘治理工作。
本文将从治理标准、建设规范、监督机制等方面,阐述建筑工地扬尘治理专项行动的检查标准。
治理标准1.建立健全扬尘治理方案:建筑工地需按照扬尘排放情况编制治理方案,并加强执行和监督力度。
2.建筑工地周边环境检测:针对重点建筑工地,要开展一次环境监测,了解工地周边环境状况,以及对环境造成的影响程度,为治理提供科学依据。
3.改进施工工艺:建筑工地需合理选择施工工艺,减少扬尘污染。
4.要求合理覆盖:对于水泥、沙子等扬尘源,要求对其进行覆盖,减少扬尘的产生和影响。
同时要求加强对运输工具的管理,确保车辆车厢内部无扬尘物料。
5.确保道路通畅:建筑工地需要保证道路的通畅,及时清理沿途垃圾、积水等。
6.加强垃圾管理:建筑工地应有垃圾专人进行清理,定期整理和清理施工现场垃圾。
建设规范1.施工场地要设置足够警告标志,明确警示区域。
2.建设企业应向周边社区和单位告知施工计划,以便社区和单位做好相关准备。
3.施工场地周边设置抑尘屏障,保护周边环境。
4.加强管理,掌握施工过程,避免占用公共资源。
监督机制1.市、区级环境监测站向相关企业发放治理扬尘行动通知书。
2.对于未治理完好的企业,进行停工整改和罚款处罚。
3.沿途设有环保督察员值守,对不合规企业进行巡查和整改。
4.定期开展扬尘污染治理巡查,及时发现并处理相关问题。
本文从扬尘污染治理标准、建设规范和监督机制三个方面,对建筑工地扬尘治理专项行动的检查标准进行了详细阐述。
建筑工地是城市发展的重要组成部分,同时也是污染源的重要来源。
只有加强行业管理和监督,建立健全的制度规范,才能更好地减少扬尘污染对人类健康和环境质量的影响。
市政工程施工现场扬尘治理查核标准工程名称建设单位施工单位序号一建设单位:1.承发包合同中未明确各责任方扬尘治理责任,并将所需经费列入工程1 估算,实时、足额拨付安全文明施工举措费的,扣20 分。
2.未组织施工、监理等单位,拟订完美的扬尘污染防治方案的,扣10 分。
监理单位:21.未拟订工程监理规划,编制相应的监理细则的,扣20 分。
2.未监察施工单位严格落实各项扬尘防治举措,未对施工单位扬尘污染防治履行状况检查并做好记录的,扣10 分。
施工单位:1.未拟订确实可行的扬尘控制专项方案,并落实各项详细控尘举措的,扣 10分。
2.未落实项目部和项目经理扬尘控制责任,并将扬尘治理归入对项目部和项目经理的查核的,扣10 分。
33.未对公司职工(含农民工)上岗前培训,并做好培训记录的,扣10 分。
4.项目部未与作业班组签署扬尘治理目标责任书、未成立并实行扬尘控制工作赏罚制度的;未设置专职保洁员负责现场打扫和保洁的,扣 5 分。
5.各有关责任单位未明确专人负责扬尘污染防治的详细管理工作,并未在施工现场予以公示的,扣 5 分。
共计 403030查核标准责任落实(满分100)工程进度项目管理单位监理单位查核日期应得分扣分实得分二 1 施工现场(满分100 分)1.工地四周设置围挡高度、路口围挡不切合要求的,扣10 分。
2.围挡不牢固、不整齐、不顺直、有损坏,扣 5 分。
1.每日未准时对易产生扬尘的路面、工程资料采纳洒水降尘的,扣10 分。
2.每日洒水少于 5 次,中度污染以上天气每日洒水少于7 次,扣 5 分。
1.施工现场的主要进出口、主要施工道路、脚手架底和主要资料的堆放地未作硬化办理,扣10 分。
应得分101010 扣分实得分 232.未设置车辆冲洗设备或设备、保证车辆洁净、整齐的,扣 5 分。
3.工地出口处铺装道路上可见粘带泥土超出10 米,未实时打扫冲刷,扣5分。
1.各样资料、构件未按平面部署图分类、分规格寄存,扣10 分。
一、扬尘管理目标1、施工扬尘污染控制达标;2、无市民重大投诉;3、无因施工扬尘控制不善造成的上级处罚和通报批评;4、上级部门检查验收达标;5、创建施工扬尘污染控制示范工地;6、创市级文明工地。
二、组织建立项目部扬尘控制领导小组,负责施工现场扬尘污染控制的策划、组织、落实、并从财力、物力、人力上实施战略布置,将本工程的施工扬尘控制溶入到整个管理中。
扬尘控制领导小组:(根据项目具体情况进行调整)组长:杜启洪副组长:苗家魁金振刚组员:楼海权金凯鸣伟程宝念组长:负责全面管理,与有关部门的协调,定期组织检查。
副组长:具体负责做好扬尘治理的落实、安排、指挥等各项管理工作。
负责日常检查,定期检查的组织,全员扬尘治理工作的教育,配合做好现场宣传工作。
具体负责现场扬尘治理各项工作的协调。
负责项目扬尘治理工作的宣传、培训工作。
组员:具体负责现场扬尘治理各项工作。
安质室:具体负责扬尘治理的日常监督检查工作,检查通报的起草,扬尘预防治理培训宣讲。
技术主管:负责对现场扬尘治理情况进行监督,扬尘治理措施的制定,扬尘预防治理培训参加人员的组织。
物资室:负责项目扬尘污染防治物资准备,确保现场材料存放规范,租赁周转材料及时退租。
综合办公室:负责扬尘治理的相关资料的收集、整理;扬尘治理的宣传;培训工作会场安排、资料收集整理。
会计:负责扬尘污染防治费及时到位,专款专用,列帐清晰便于检查。
合同预算室:负责扬尘污染防治费及时计提。
三、责任制考核实施施工现场扬尘控制,责任在领导,管理在岗位,关键是班组。
因此项目部必须在建立和健全各项扬尘控制规章制度的基础上,落实各级管理责任,将施工扬尘控制与安全生产和文明施工管理紧紧联系在一起,使之终贯穿于整个施工管理过程中,实施全过程、全方位控制。
1、项目经理是施工扬尘污染控制的主要责任人,须对施工现场的扬尘污染控制负全面责任。
2、各级管理岗位人员须对施工扬尘控制列入施工全过程管理的范畴,对照自己的职责,加强管理。
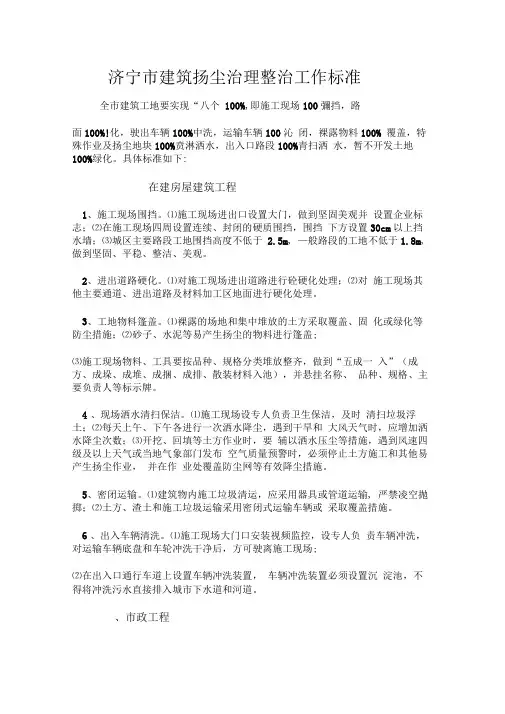
济宁市建筑扬尘治理整治工作标准全市建筑工地要实现“八个100%,即施工现场100彌挡,路面100%!化,驶出车辆100%中洗,运输车辆100沁闭,裸露物料100% 覆盖,特殊作业及扬尘地块100%贲淋洒水,出入口路段100%青扫洒水,暂不开发土地100%绿化。
具体标准如下:在建房屋建筑工程1、施工现场围挡。
⑴施工现场进出口设置大门,做到坚固美观并设置企业标志;⑵在施工现场四周设置连续、封闭的硬质围挡,围挡下方设置30cm以上挡水墙;⑶城区主要路段工地围挡高度不低于 2.5m, —般路段的工地不低于1.8m,做到坚固、平稳、整洁、美观。
2、进出道路硬化。
⑴对施工现场进出道路进行砼硬化处理;⑵对施工现场其他主要通道、进出道路及材料加工区地面进行硬化处理。
3、工地物料篷盖。
⑴裸露的场地和集中堆放的土方采取覆盖、固化或绿化等防尘措施;⑵砂子、水泥等易产生扬尘的物料进行篷盖;⑶施工现场物料、工具要按品种、规格分类堆放整齐,做到“五成一入”(成方、成垛、成堆、成捆、成排、散装材料入池),并悬挂名称、品种、规格、主要负责人等标示牌。
4、现场洒水清扫保洁。
⑴施工现场设专人负责卫生保洁,及时清扫垃圾浮土;⑵每天上午、下午各进行一次洒水降尘,遇到干旱和大风天气时,应增加洒水降尘次数;⑶开挖、回填等土方作业时,要辅以洒水压尘等措施,遇到风速四级及以上天气或当地气象部门发布空气质量预警时,必须停止土方施工和其他易产生扬尘作业,并在作业处覆盖防尘网等有效降尘措施。
5、密闭运输。
⑴建筑物内施工垃圾清运,应采用器具或管道运输, 严禁凌空抛掷;⑵土方、渣土和施工垃圾运输采用密闭式运输车辆或采取覆盖措施。
6、出入车辆清洗。
⑴施工现场大门口安装视频监控,设专人负责车辆冲洗,对运输车辆底盘和车轮冲洗干净后,方可驶离施工现场;⑵在出入口通行车道上设置车辆冲洗装置,车辆冲洗装置必须设置沉淀池,不得将冲洗污水直接排入城市下水道和河道。
、市政工程1、物料运输车辆。
一、背景近年来,扬尘污染问题日益严重,对人民群众的身体健康和生活环境造成了严重影响。
为有效遏制扬尘污染,改善环境空气质量,我国各地纷纷开展了扬尘治理专项行动。
为确保专项行动取得实效,制定了一套科学合理的扬尘治理专项方案评分标准。
二、评分标准1. 组织领导(20分)(1)成立扬尘治理工作领导小组,明确责任分工(5分)(2)制定扬尘治理专项工作方案,明确工作目标、措施和责任(5分)(3)召开动员大会,全面部署扬尘治理工作(5分)2. 监测监管(20分)(1)设立扬尘监测点,定期监测扬尘浓度(5分)(2)对施工、道路、矿山、堆场等扬尘源进行排查,建立扬尘源清单(5分)(3)加强对扬尘治理工作的监督检查,确保各项措施落实到位(5分)3. 扬尘治理措施(40分)(1)施工扬尘治理(15分)① 施工现场设立连续固定的合格围挡(5分)② 施工现场主要道路和工地出入口地面全部硬化(5分)③ 按规定设置车辆冲洗设备设施,确保100%使用(5分)④ 非作业区裸土覆盖(5分)(2)道路扬尘治理(15分)① 加强道路清扫保洁,提高保洁质量(5分)② 定期对道路进行冲洗、洒水降尘(5分)③ 加强对施工道路的监管,确保道路扬尘治理各项措施落实到位(5分)(3)矿山、堆场扬尘治理(10分)① 加强矿山、堆场扬尘治理设施建设(5分)② 定期对矿山、堆场进行洒水降尘(5分)4. 效果评估(20分)(1)扬尘浓度下降率(10分)(2)空气质量改善情况(5分)(3)公众满意度(5分)三、评分方法1. 各项指标满分为100分,根据实际得分进行评分。
2. 各项指标权重根据实际情况进行调整。
3. 评分结果分为优秀、良好、合格、不合格四个等级。
四、实施与监督1. 各级政府及相关部门要高度重视扬尘治理专项方案评分工作,确保评分结果真实、公正。
2. 评分结果作为考核、奖惩的重要依据。
3. 对未按要求完成扬尘治理任务的地区和单位,将追究相关责任。
银川市施工工地扬尘治理整治标准一、整治标准一施工围挡整治标准1、施工现场要设置连续、封闭的围挡,实行全封闭施工;主干道两侧项目的围挡高度不得低于,一般路段两侧项目的围挡高度不得低于;2、施工围挡使用材料、构造连接要达到安全技术要求,确保结构牢固可靠;围挡必须定期进行清洁,保持坚固、整洁、美观;二主要道路及场地硬化整治标准1、施工现场主要道路、作业区、生活区必须硬化处理,土层夯实后,面层材料可采用混凝土、沥青或细石等;鼓励推广使用钢板、装配式可循环使用的场地硬化铺装材料;2、材料存放区、大模板存放区等场地必须平整夯实,面层材料可采用混凝土或细石;3、施工现场其他裸露的地面必须采取绿化、覆盖、固化、洒水或其它防治扬尘措施;三车辆冲洗设施整治标准建筑工程施工现场大门出入口道路必须采取混凝土硬化或铺设钢板硬化,并设置车辆自动冲洗设施,指派专人负责设备的使用、维护和保养,驶出施工现场的机动车辆底盘和车轮冲洗干净后方可上路行驶;具备车辆自助冲洗设施安装条件的,优先安装全喷淋的立体冲洗装置;不具备车辆自助冲洗设施安装条件的,必须采取高压水枪对车辆冲洗;四材料、土方覆盖整治标准1、非施工作业面的裸露地面、长期存放或超过一天以上、临时存放的土方必须采用防尘网进行覆盖,或采取绿化、固化措施;大面积国有储备地由土地储备管理部门进行绿化与覆盖,由通过蓝天工程领导小组办公室检查是否达标;2、水泥、粉煤灰、灰土、砂石等易产生扬尘的细颗粒建筑材料必须密闭存放或覆盖,使用过程中必须采取有效措施防止扬尘;3、土方工程,开挖完毕的裸露地面必须及时固化或苫盖;停工工地,必须对其裸露土地采取苫盖或者临时绿化等有效防尘措施;五现场洒水降尘整治标准1、建立洒水清扫制度,配备洒水设备,派设专人负责,提高清扫保洁质量:非冰冻期,每天必须至少进行4次清扫洒水作业;Ⅲ级预警状态下,增加现场洒水降尘频次至少5次/日;Ⅱ级预警状态下,增加现场洒水降尘频次至少6次/日;Ⅰ级预警状态下,增加现场洒水降尘频次至少8次/日;2、平整场地、土方开挖、土方回填、清运建筑垃圾等作业时,必须采取湿法作业等降尘措施;3、遇有5级以上大风或重度污染天气时,必须采取扬尘应急措施,停止土方运输、土方开挖、土方回填等作业;4、施工现场设置易产生扬尘的施工机械时,必须配备喷雾抑尘车等降尘防尘装置;六垃圾存放、运输整治标准1、施工现场必须设置封闭式的垃圾存放点,施工垃圾、生活垃圾必须分类存放,运输消纳必须符合相关规定;建筑物内的施工垃圾清运采用密闭式专用垃圾道或封闭式容器吊运,严禁高空抛撒,安全网内垃圾必须及时清理;2、土方、渣土和建筑垃圾运输必须采用密闭式运输车辆或采取覆盖、洒水措施,加强雨天土方运输管理,严禁车辆带泥上路;七施工现场监控系统整治标准1、大型施工现场由住建部门确定必须安装视频监控系统,对施工扬尘实时监控,并与住建部门施工现场视频监控系统对接,建立全方位、立体式施工现场视频监控体系;2、施工工地设置扬尘治理监督公示牌,并在项目开工前向主管部门上报扬尘综合整治方案;八外脚手架架体及密目网、安全网整治标准1、脚手架架体钢管必须涂有黄色防锈漆,剪刀撑要涂有黄黑相间的安全色;2、外脚手架架体必须用密闭安全网颜色为绿色沿外架外立杆内侧进行封闭,安全网之间必须连接牢固,封闭严密,并与架体固定;3、密目网、安全网要完整、牢固,并定期清理,保持干净、美观;一旦出现破损、老化等现象,要及时更换,防止施工中物料、建筑垃圾和渣土等外溢或遗撒,避免粉尘、废弃物和杂物飘散;。
施工场地扬尘排放标准如下:
确定施工场地扬尘排放控制项目为PM10。
确定监测点浓度限值为80ug/m3。
确定达标判定的依据为每天不得超过二次。
确定150ug/m3为扣除同时段县(市、区)PM10小时平均浓度值的上限值。
确定施工场地扬尘监测的方法和有关要求。
确定施工场地扬尘监测点数量设置要求。
占地面积≤5000m2时监测点数量≥1个;5000m2<占地面积≤10000m2时监测点数量≥2个;10000m2<占地面积≤100000m2时监测点数量≥4个,另外,在10万平方米最少设置4个监测点,在此基础上每增加10万平方米最少增设1个监测点(不足10万平方米的部分按10万平方米计)。
建筑工程施工现场扬尘治理专项行动检查标准一、主要道路及场地硬化现场检查标准(一)施工现场主要道路必须进行硬化处理,土层夯实后,面层材料应采用混凝土进行硬化;(二)材料存放区、大模板存放区等场地必须平整夯实,面层材料应采用混凝土进行硬化;(三)现场排水畅通,保证施工现场无积水。
(四)施工现场道路及进出口周边范围内的道路不得有泥土和建筑垃圾。
二、洒水降尘现场检查标准(一)土方开挖、渣土(垃圾)转运、拆除作业等施工时,应当边施工边洒水,防止产生扬尘污染;(二)遇有四级以上风的天气不得进行土方运输、土方开挖、土方回填,房屋拆除等作业;(三)为防止施工扬尘,施工现场应每天根据现场情况及时进行清扫洒水(雨雪天及地表结冰的天气除外);在土方施工、干燥天气、风力四级以上的天气条件下,应适当增加洒水次数;(四)施工现场设置易产生扬尘的施工机械时,必须配备降尘防尘装置。
三、垃圾存放、运输现场检查标准(一)施工现场设置垃圾站应为密闭式,施工垃圾、生活垃圾应分类存放,运输消纳应符合相关规定;(二)建筑物内的施工垃圾清运必须采用密闭式专用垃圾道或封闭式容器吊运,严禁凌空抛撒,安全网内垃圾应及时清理;(三)施工垃圾应当按规定及时清运消纳,暂时不能清运的,应当进行覆盖。
四、材料、土方覆盖现场检查标准(一)非施工作业面的裸露地面、长期存放的土堆应采用防尘网进行覆盖,或采取绿化、固化措施;(二)水泥、粉煤灰、灰土、砂石等易产生扬尘的细颗粒建筑材料应密闭存放或进行覆盖,使用过程中应采取有效措施防止扬尘;(三)暂停施工的工地,应当对其裸露土地采取覆盖或者临时绿化等有效防尘措施;(四)基坑开挖完毕的裸露地面应及时固化或覆盖;五、车辆清洗现场检查标准(一)全县具有安装条件且处于基坑土方施工阶段的施工现场出入口,均应安装高效洗轮机,基坑土方施工阶段结束后,施工单位可按要求设置冲洗车辆的设施和设置沉淀池,要确保冲洗设施 100%使用。
(二)确因出入口场地狭窄而不具备高效洗轮机安装条件的施工现场出入口,施工单位在施工全过程中要按要求设置冲洗车辆的设施和设置沉淀池,并应符合以下要求:(1)施工现场施工车辆出入口应设置车辆冲洗设施,对车辆易携带泥沙部位进行清洗,不得带土上路;(2)洗车池旁必须设置沉淀池,未经沉淀的泥水不得直接排入市政污水管道。
扬尘治理月度考核方案1. 背景和目的扬尘污染是城市环境中的重要问题之一,对人民的健康和生活质量产生了不良影响。
为了加强对扬尘污染治理工作的监督和考核,制定了本文档,以明确月度考核方案的目标和具体指标,并提供相应的考核方法和流程。
本文档旨在:•提高扬尘治理工作的效果,减少环境扬尘污染;•促进各相关部门的合作与协调;•激励扬尘治理工作的表现和进步。
2. 考核指标2.1 扬尘浓度月度考核将依据空气中的PM2.5和PM10颗粒物浓度来评估扬尘治理工作的效果。
具体指标如下:•PM2.5浓度不超过35微克/立方米;•PM10浓度不超过50微克/立方米。
2.2 监测点布局通过考核监测点的覆盖率和布局情况,来评估扬尘治理工作的覆盖范围和监测点的合理性。
具体指标如下:•监测点布局覆盖区域达到城市总面积的90%;•监测点布局符合空气质量监测规划和扬尘污染的特点。
3. 考核方法和流程3.1 数据收集每个月,相关部门将提供空气质量监测数据和监测点布局情况的报告。
3.2 数据分析考核小组将对收集到的数据进行分析,计算出各项指标的达成情况。
3.3 评估和打分根据指标达成情况,评估扬尘治理工作的效果,并给予相应的打分。
具体评分标准如下:•PM2.5和PM10浓度均达标:满分;•一项指标未达标,但另一项指标达标:适当扣分;•两项指标均未达标:严重扣分。
3.4 成绩通报和奖惩评估结果将向相关部门通报,并根据不同得分情况,采取相应的奖惩措施。
具体措施如下:•达到满分:给予表彰和奖励;•扣分情况较轻:提出改进建议,并给予适当警告;•严重扣分:追究责任,按规定进行处罚。
4. 考核结果的应用扬尘治理月度考核的结果将被用于:•监督和评估扬尘治理工作的效果;•为决策提供参考;•激励相关部门改进工作质量和取得更好的表现。
5. 监督和改进机制为了确保考核方案的公正性和有效性,扬尘治理工作应建立监督和改进的机制:•建立定期沟通和反馈机制,各相关部门定期汇报工作,并接受监督和指导;•开展定期的自我评估和互评活动,推动改进和合作。
工地pm5扬尘监测标准工地PM2.5扬尘监测标准。
工地扬尘污染是当前环境保护工作中的一个重要问题,尤其是PM2.5扬尘对人体健康造成的危害更是不可忽视。
因此,制定和执行严格的工地PM2.5扬尘监测标准对于减少环境污染、保护劳动者健康至关重要。
1. 监测设备的选择。
在工地PM2.5扬尘监测中,首先需要选择合适的监测设备。
一般来说,可以采用激光散射法、β射线法等技术进行监测。
这些设备应具备精准、快速、稳定的特点,能够实时监测工地周边的PM2.5扬尘浓度。
2. 监测点的设置。
监测点的设置需要考虑到工地周边的环境特点、风向风速等因素。
通常情况下,应该在工地周边不同方向设置监测点,以全面了解工地扬尘对周边环境的影响。
同时,监测点的设置应该遵循相关的规范标准,确保监测数据的准确性和可比性。
3. 监测频率和时间。
工地PM2.5扬尘监测应该具有一定的监测频率和时间。
一般来说,可以选择每日、每周或每月进行监测,并且监测时间应该覆盖工地施工的全过程,包括施工前、施工中和施工后的监测。
这样可以全面了解工地扬尘的产生和变化规律。
4. 监测数据的处理和分析。
监测数据的处理和分析是工地PM2.5扬尘监测的关键环节。
监测数据需要经过严格的质量控制和校正,确保数据的准确性和可靠性。
同时,监测数据还需要进行统计分析和趋势预测,为工地环境保护工作提供科学依据。
5. 监测结果的应用。
监测结果的应用是工地PM2.5扬尘监测的最终目的。
监测结果可以为工地环境管理部门提供决策依据,帮助他们制定有效的扬尘治理措施。
同时,监测结果还可以向公众公开,增强公众对工地环境保护工作的监督和参与意识。
综上所述,工地PM2.5扬尘监测标准的制定和执行对于减少环境污染、保护劳动者健康具有重要意义。
只有严格执行监测标准,才能有效减少工地扬尘对环境和人体健康造成的危害,实现可持续发展的目标。