高边坡脚手架计算书说课讲解
- 格式:docx
- 大小:23.91 KB
- 文档页数:20
最新版高速公路高边坡脚手架计算书目录1、概况 (4)2、编制依据 (4)3、脚手架搭设要求 (4)4、脚手架计算 (8)4.1、脚手架设计参数 (8)4.2、脚手架计算 (10)4.2.1、脚手架扣件抗滑立杆地基承载力计算 (10)4.2.2、横杆的计算 (11)4.2.3、立杆的稳定性计算 (12)5、脚手架搭设施工注意事项 (12)6、脚手架构造要求 (13)7、脚手架搭设技术措施 (14)7.1、脚手架采用材料 (14)7.2、脚手架设置要求 (15)7.3、脚手架安全网挂设要求 (15)8、脚手架搭设工艺流程 (15)9、脚手架的验收、使用及管理 (16)10、脚手架安全用品要求及作业人员素质要求及安全措施 (17)10.1、脚手架作业人员素质要求 (17)10.1.1、人员素质要求 (17)10.1.2、安全用品(三宝)要求 (18)10.2、脚手架搭设安全技术措施 (19)10.3、脚手架基础排水措施 (21)10.4、脚手架连墙杆和卸载措施 (21)10.5、陡坡脚手架的倾覆防范措施 (22)1、概况对土质大于20m、石质大于30m 的挖方边坡为高边坡,TJ07施工段高边坡共计12 处,最大边坡高度为56.3m,长度合计1612m(单侧)。
设计处理的方案有:骨架植草、挂网喷播植草、锚杆(索)格梁等防护加固形式,设计要求边坡开挖一级支护一级。
施工脚手架作为上述施工项目作业的载体,在高边坡支护设施中占有极高的地位,涉及施工安全、进度及文明施工、工程质量,需要按要求进行设计、组织审批,并严格按要求进行施工。
2、编制依据脚手架施工图纸中所涉及的依据及规范:1、《建筑施工扣件式钢管脚手架安全技术规范》(JGJ 130-2011);3、《建筑结构荷载规范》(GB 50009-2012)4、《建筑边坡工程技术规范》(GB50330-2013);5、《建筑施工高处作业安全技术规范》(JGJ80-2016);6、边坡支护设计图、地勘资料及施工现场土质实际情况等;3、脚手架搭设要求1、根据施工现场实际情况及设计要求,边坡开挖一级支护一级,对边坡已开挖到位,高边坡支护过程中需搭设脚手架作为边坡防护施工的作业平台。
边坡脚手架计算书1 概况对土质大于20m、石质大于30m 的挖方边坡为高边坡,TJ07施工段高边坡共计12 处,最大边坡高度为,长度合计1612m(单侧)。
设计处理的方案有:骨架植草、挂网喷播植草、锚杆(索)格梁等防护加固形式,设计要求边坡开挖一级支护一级。
施工脚手架作为上述施工项目作业的载体,在高边坡支护设施中占有极高的地位,涉及施工安全、进度及文明施工、工程质量,需要按要求进行设计、组织审批,并严格按要求进行施工。
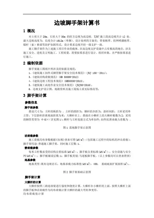
2 编制依据脚手架施工图纸中所涉及的依据及规范:1、《建筑施工扣件式钢管脚手架安全技术规范》(JGJ 130-2011);3、《建筑结构荷载规范》(GB 50009-2012)4、《建筑边坡工程技术规范》(GB50330-2013);5、《建筑施工高处作业安全技术规范》(JGJ80-2016);6、边坡支护设计图、地勘资料及施工现场土质实际情况等;3 脚手架计算参数信息脚手架参数搭设尺寸为:立杆的纵距为,立杆的排距为,横杆的步距为,斜杆间距;立杆采用单立管;下层斜杆距离坡面距离为米;大横杆在上,搭接在小横杆上的大横杆根数为2;采用的钢管类型为Φ48×(详见图1);横杆与立杆连接方式为单扣件;扣件抗滑承载力系数为。
图1 落地脚手架示意图活荷载参数施工荷载均布参数根据《扣规》查表可得(kN/m2):(包括施工过程中的钻机的冲击荷载);脚手架用途:普通施工脚手架,同时施工层数:1。
静荷载参数每米立杆数承受的结构自重标准(kN/m2):;脚手板自重标准(kN/m2):;安全设施与安全网(kN/m2):;脚手板铺设层数:1;脚手板类别:马道板脚手板。
(以上参数均可以查表得到)地基参数地基类型:既有边坡岩石;地基承载力标准值(kN/m2):400;基础底面扩展面积(m2):。
图2 脚手架基础示意图脚手架计算大横杆的计算大横杆按照三跨连续梁进行强度和挠度计算,大横杆在小横杆的上面。
按照大横杆上面的脚手板和活荷载作为均布荷载计算大横杆的最大弯矩和变形。
高边坡脚手架结构计算理论与方法概述李正兵;杨玉川;黄平【摘要】There is no unified calculation method about high slope scaffold bining with current researches,the calculation theories of scaffolding system from single bar to whole structure are compared and analyzed in detail,the calculation theories are also discussed from the aspect of mechanics,and clear calculation diagrams of different theories and corresponding system analysis and demonstration are finally provided.Three kinds of integral scaffold structures of lattice system,steel structure and bent structure are analyzed and compared from structural mechanics,and it is concluded that the lattice system should be used to carry out the design and theoretical calculation of scaffolding.The suggestion on the use of computer-based scaffolding structure design and calculation is also proposed.%关于高边坡脚手架的结构计算却至今没有统一的计算方法,为此,结合当今研究的现状,对脚手架系统从单杆件计算到整体结构计算的理论进行详细的阐述及对比分析,并对脚手架的计算理论进行力学方面的探讨,对不同理论提供较为明确的计算简图和系统完整的分析和论证.通过对脚手架格构式体系、刚架结构、排架结构三种整体结构模式进行结构力学方面的对比分析以及相关力学的探讨,最终得出应尽量采用格构式体系进行脚手架设计和理论计算,并且提出采用电算方法是脚手架结构设计与计算的发展前景.【期刊名称】《水力发电》【年(卷),期】2017(043)007【总页数】5页(P67-70,88)【关键词】扣件式钢管脚手架;结构模型;计算理论;力学分析【作者】李正兵;杨玉川;黄平【作者单位】成都理工大学环境与土木工程学院,四川成都610059;中国水利水电第七工程局有限公司,四川成都610081;中国电建集团成都勘测设计研究院有限公司,四川成都610072;中国水利水电第七工程局有限公司,四川成都610081【正文语种】中文【中图分类】TU022随着水电工程的进一步开发,工程所处的地理条件和地质环境也愈加复杂。
边坡脚手架计算书1. 引言和背景在边坡工程中,为了确保边坡的稳定性和施工的安全性,通常需要使用脚手架来支撑边坡。
边坡脚手架是一种特殊的支撑结构,能够提供必要的支撑和保护,减少边坡坍塌的风险。
本文将介绍边坡脚手架计算书的编制方法和重要内容。
2. 计算书编制方法边坡脚手架计算书是根据工程要求和设计规范,通过结构力学和工程力学的相关理论和方法,对边坡脚手架的承载能力和稳定性进行计算和分析的重要文档。
编制边坡脚手架计算书的方法主要包括以下几个步骤:2.1 边坡脚手架的设计参数确定:根据具体的边坡工程要求和设计规范,确定边坡脚手架的设计参数,包括边坡的土壤参数、坡度、高度、倾斜角度等。
2.2 边坡脚手架荷载计算:根据边坡的重量、施工荷载以及水平和垂直地震力等,计算边坡脚手架所受到的荷载。
2.3 边坡脚手架结构分析:根据荷载计算结果,采用结构力学和工程力学的方法,对边坡脚手架的承载能力和稳定性进行分析,包括研究边坡脚手架的受力机理、刚度等参数。
2.4 边坡脚手架构造设计:根据结构分析的结果,确定边坡脚手架的结构方案和构造设计,包括材料选择、组装方式、加强措施等。
2.5 边坡脚手架计算书编写:最后,根据以上计算和分析结果,编制边坡脚手架计算书,包括工程背景、设计参数、荷载计算、结构分析、构造设计等重要内容。
3. 边坡脚手架计算书内容边坡脚手架计算书是一份非常重要的工程文件,需要包含以下几个主要内容:3.1 工程背景:介绍边坡工程的背景和目的,包括边坡的位置、规模、用途等。
3.2 设计参数:明确边坡的设计参数,包括土壤参数、坡度、高度、倾斜角度等。
3.3 荷载计算:计算边坡脚手架所受到的荷载,包括边坡的重量、施工荷载以及地震力等。
3.4 结构分析:对边坡脚手架的承载能力和稳定性进行结构分析,研究其受力机理、刚度等参数。
3.5 构造设计:基于结构分析的结果,确定边坡脚手架的结构方案和构造设计,包括材料选择、组装方式、加固措施等。
万州江南新区上部路C段与陈九路立交工程东侧危岩治理工程脚手架方案编制单位:核工业志诚建设工程总公司编制人:审核人:编制时间:2015年12月20日目录第一节、工程概况 ---------------------------------------------- 2一、工程基本概况 --------------------------------------------------------------------------------------------- 2陡崖多为砂岩组成,陡崖坡脚多为泥岩或砂质泥岩构成,由于砂泥岩的差异风化多在砂、泥岩交界地带形成岩腔。
在陡崖间分布为斜坡,斜坡上主要为林地、灌木,地形坡角25°~45°。
陡崖顶部为平缓地带,地形相对较平缓,地形坡角5°~15°,分布有大量农作物及植被。
陡崖底部为上部路C段与陈九路立交工程。
-------------------------------- 2危岩治理工程主要工作量(见下表):------------------------------------------------------------------ 3二、施工要求---------------------------------------------------------------------------------------------------- 4三、技术保证条件 --------------------------------------------------------------------------------------------- 4第二节、编制依据 ---------------------------------------------- 5第三节、施工计划 ---------------------------------------------- 6一、施工进度计划(附表:施工进度计划表) ------------------------------------------------------ 6二、材料与设备计划 ------------------------------------------------------------------------------------------ 6第四节、施工工艺技术 --------------------------------------- 7一、工艺流程---------------------------------------------------------------------------------------------------- 7二、施工方法---------------------------------------------------------------------------------------------------- 8四、检查验收-------------------------------------------------------------------------------------------------- 12第五节、施工安全保证措施 -------------------------------- 15一、组织保障-------------------------------------------------------------------------------------------------- 15二、技术措施-------------------------------------------------------------------------------------------------- 17三、监测监控-------------------------------------------------------------------------------------------------- 23四、应急预案-------------------------------------------------------------------------------------------------- 25第六节、劳动力计划------------------------------------------ 26一、专职安全生产管理人员 ------------------------------------------------------------------------------ 26二、特种作业人员 ------------------------------------------------------------------------------------------- 27第七节、计算书及相关图纸 -------------------------------- 27【计算书】 ----------------------------------------------------------------------------------------------------- 27第一节、工程概况一、工程基本概况本工程危岩治理区属侵蚀剥蚀台状丘陵地貌区,位于长江东岸高陡斜坡地带,整个勘察区地势高差大,坡度陡,呈陡崖、陡坡地形,地形形态多呈折线型,自上而下,地貌形态呈平台~陡崖~斜坡,坡体上植被发育(详见照片1.1-1~2)。
高边坡脚手架计算书一、工程概述本工程为_____高边坡防护工程,边坡高度较大,为确保施工安全及作业的便利性,需在边坡上搭建脚手架。
脚手架的搭建将为后续的边坡防护施工提供稳定的工作平台。
二、脚手架设计参数1、脚手架类型:采用扣件式钢管脚手架。
2、立杆横距:b = 105m3、立杆纵距:l = 15m4、步距:h = 18m5、内立杆距边坡距离:a = 03m三、荷载计算1、恒载标准值 G1k每米立杆承受的结构自重标准值:01248kN/m脚手板自重标准值:035kN/m²栏杆与挡脚板自重标准值:014kN/m2、活载标准值 Q1k施工均布活荷载标准值:2kN/m²3、风荷载标准值ωk基本风压ω0 = 035kN/m²风压高度变化系数μz ,根据脚手架高度及地面粗糙度类别确定风荷载体型系数μs =13φ ,其中φ 为挡风系数四、纵向水平杆计算1、荷载计算均布恒载:q1 = 0038kN/m均布活载:q2 = 15×2 = 3kN/m2、强度验算最大弯矩 Mmax = 01×q1×l²+ 0117×q2×l²弯曲应力σ = Mmax/W ,其中 W 为纵向水平杆的截面模量3、挠度验算挠度ν = 0677×q1×l^4/(100×E×I) + 099×q2×l^4/(100×E×I) ,其中 E 为钢材的弹性模量,I 为纵向水平杆的截面惯性矩五、横向水平杆计算1、荷载计算集中恒载:P1 = 0038×15 = 0057kN集中活载:P2 = 2×15 = 3kN2、强度验算最大弯矩 Mmax = P1×03 + 15×P2×03弯曲应力σ = Mmax/W3、挠度验算挠度ν = P1×l^3/(48×E×I) + 15×P2×l^3/(48×E×I)六、扣件抗滑力计算纵向或横向水平杆与立杆连接时,扣件的抗滑承载力按照下式计算:R ≤ Rc其中 Rc 为扣件抗滑承载力设计值,单扣件取 8kN,双扣件取 12kN。
引言概述:在建筑行业中,脚手架是一种非常重要且常用的辅助工具,它不仅可以提供安全稳定的工作平台,还可以提高施工效率。
在前一次脚手架计算讲座中,我们介绍了脚手架的基本概念、分类以及计算方法。
在本次脚手架计算讲座(二)中,我们将更加深入地探讨脚手架的设计和计算方法,帮助大家更好地理解和应用于实际工程中。
正文内容:1.确定脚手架设计要求:分析工程需求:了解工程要求、施工和使用环境等,包括荷载要求、搭建高度和长度、支撑条件等。
确定脚手架类型:根据工程要求选择适合的脚手架类型,如悬挑脚手架、立杆脚手架等。
2.框架杆件计算:杆件截面尺寸确定:根据荷载、支撑距离等参数,计算所需杆件的截面尺寸,确保足够的强度和稳定性。
杆件长度计算:根据搭建高度和长度,以及支撑条件等因素,计算杆件的长度,确保脚手架的稳定性。
3.选择承重盘和连接件:承重盘选择:根据工程要求和荷载要求,选择适当尺寸和承重能力的承重盘,确保其能够承受实际工作时的荷载。
连接件选择:选择合适的连接件,如螺栓、螺母、销钉等,确保连接件的质量和强度。
4.脚手架的稳定性计算:基础支撑计算:根据脚手架的设计要求和工程地基条件,计算脚手架的基础支撑面积和深度,以确保脚手架的稳定性。
风荷载计算:根据工程所在地的气象条件和建筑高度,计算脚手架在风力作用下的稳定性。
5.安全措施和施工要求:脚手架的搭建和拆除顺序:根据脚手架类型和工程要求,确定脚手架的搭建和拆除顺序,以确保工程进度和施工安全。
脚手架的使用限制:根据脚手架的设计要求和使用环境,制定脚手架的使用限制,包括人员数量、荷载要求、安全通道等。
结论:通过本次脚手架计算讲座(二),我们更加深入地了解了脚手架的设计和计算方法。
在脚手架设计中,我们需要根据工程需求确定脚手架类型,并进行框架杆件计算和承重盘的选择。
脚手架的稳定性计算是保证施工安全的重要步骤,包括基础支撑计算和风荷载计算。
我们还强调了脚手架的安全措施和施工要求,以确保脚手架的稳定性和施工安全。
高边坡脚手架计算书高边坡脚手架计算书1. 背景介绍高边坡脚手架是在高边坡建设过程中用于支撑和保护的一种临时结构。
本文档旨在提供一个详细的计算书范本,用于设计和评估高边坡脚手架的稳定性和安全性。
2. 设计要求本章节详细列出了高边坡脚手架设计的基本要求,包括但不限于高边坡的坡度、高度、土壤类型、气候条件等。
还包括对脚手架所需承载的荷载以及脚手架的使用寿命要求等。
3. 载荷计算本章节详细介绍了高边坡脚手架所需承受的各种荷载,包括动力荷载、静力荷载、气候荷载等。
针对每种荷载,给出计算公式,并进行了具体的计算示例。
4. 结构设计本章节详细描述了高边坡脚手架的结构设计要求和方法。
包括了脚手架的支撑结构、承载构件的选择和布置、连接方式等。
此外,还介绍了脚手架的稳定性分析方法,包括静力平衡法、有限元法等。
5. 材料选用本章节介绍了高边坡脚手架所需材料的选择和使用要求。
包括了钢材的强度、耐候性要求,木材的强度和湿度要求,以及其他辅助材料的选用等。
6. 施工方案本章节详细描述了高边坡脚手架的施工方案。
包括了脚手架的布置和搭建步骤,材料的运输和存储要求,以及脚手架的拆除和清理工作等。
7. 安全措施本章节列出了高边坡脚手架施工中需要遵循的安全措施和注意事项。
包括了对施工人员的安全培训要求,脚手架使用过程中的警示标识和防护措施等。
8. 检测与验收本章节介绍了高边坡脚手架的检测和验收标准。
包括了工程质量检验的内容和方法,验收标准的评定依据,以及相关证明文件的保存等。
扩展内容:1、本文档所涉及附件如下:附件1:高边坡脚手架设计示意图附件2:高边坡脚手架施工方案表格附件3:高边坡脚手架检测记录表2、本文档所涉及的法律名词及注释:法律名词1:建筑法注释:建筑法是我国建筑工程行业的专门法律法规,包括了建筑工程的设计、施工、验收等方面的规定。
法律名词2:安全生产法注释:安全生产法是我国安全生产工作的基本法律,对所有行业的生产过程中的安全进行了规定,并规定了相关的责任和处罚。
高边坡锚杆支护脚手架设计与受力计算摘要:脚手架的搭设是高边坡锚杆(锚索)防护施工中首要临时设施,合理的搭设方式直接影响到安全、进度、效益,本文结合工程实际,介绍了有关参数计算设计过程,理论与实际相结合确保工程结构处于安全工作状态。
关键词:高边坡脚手架荷载1、工程概况河北丰宁抽水蓄能电站是全球最大的抽水蓄能电站,本工程为通往此电站的场内道路,以深路堑和半填半挖断面为主,全线高边坡处多采用喷锚防护方式。
以1号道路桩号K4+200-K4+259段左侧边坡段为例,采用砂浆锚杆形式。
该段长59米,高度23米,属高空作业,施工脚手架设计和搭设为本工艺安全施工中的重要一环,占有极高的地位。
2、设计参数1)脚手架参数脚手架采用Q235-A级钢管,尺寸为Φ48.3×3.6,搭设方式为贴坡式,扣件式连接,立杆采用单立管,与横杆单扣件连接,大横杆在上,搭接在小横杆上的大横杆根数为2,搭设尺寸:立杆横距1.5m,纵距1.5m,步距1.5m,内排架距坡面0.50m,连墙件采用Φ25mm螺纹钢筋,2步3跨设计。
2)活荷载参数设1台YXZ50A型潜孔钻,重量0.68t,配备3名施工人员,约240kg,施工荷载均布参数根据《扣规》查表,按:3.000kN/m2计算(包括施工过程中的钻机的冲击荷载),施工层数为1层。
3)风荷载参数作用在脚手架上的水平风荷载标准值按公式ωk=0.7μsμzω0计算:风荷载体型系数μs查表为1.20,μz—风压高度变化系数,按现行国家标准《建筑结构荷载规范》规定采用,查得μz为0.84,w0—基本风压值(kN/m2),河北丰宁10年一遇基本风压为0.45kN/m2,计算为0.7×0.45×1.2×0.84=0.318kN/m2。
4)静荷载参数每米立杆数承受的结构自重标准:0.1161kN/m2;马道板脚手板自重标准:0.350kN/m2,铺设层数:1。
(以上参数均可以查表得到)5)其它参数坡比按照1:0.14设计,边坡和地基地质岩石类别为Ⅶ类,地基承载力标准值(kN/m2):15000.00;基础底面扩展面积(m2):0.9;基础降低系数:0.40。
边坡脚手架计算书(一)边坡支护护坡操作脚手架,其步距为1200,立杆纵横间距均为1500o1承载力验算:(1)脚手架承受荷载计算:①脚手架承受荷载计算:考虑上人操作和堆物为980N/M2②对操作层荷载(Wl)进行计算,附加荷载980N∕I112,考虑动力系数1.2,超载系数(其他未考虑因素)取1.5,脚手架自重360N∕11)2则Wl二超载系数X动力系数X(附加荷载+脚手架自重)=1.5×1.2×(980+360)=2412N∕m2③非操作层,每层荷载为W2,钢管理论重力为38.4N∕m,扣件重力按10N/个,剪刀撑长度近似按对角支撑计算L=(L82+2.02)=2.69m每跨脚手架面积二1.5X2=3IΛ则非操作层每层荷载W2为W2=[(步距*2+间距X2+架宽+LX2)X钢管理论重量∕mX钢管实际长度系数+扣件重量每跨]/每跨脚手架面积[(1.2m×2+1.5m×2+2m+2.69m×2)×38.4N∕m×1.3+10N∕÷×4个]∕3=226N∕I112则每根立柱承重:(Wl+非操作层数XW2)/立柱根数=(2412N+4×226N)÷4=829Na2:立杆设计荷载计算:采用648.3X2.8mm钢管,截面特征查表A=4.893X102mm2i=15.78mm IO=μL=O.77m×1=0.77mλ=L0∕i=770mm∕15.78mm=48.8欧拉临界应力:。
=n2E∕入=3.142X210000/48.82=869MPaη=0.3×(l∕100i)2=0.3∕(100×0.01578)2=0.12设计荷载N为:N=4.89×102/2×{[17+(l+0.12)×869∕2-[(170+(1+0.12)X869/2)-170×869]}N=3×104N通过脚手架承受荷栽,立杆设计荷载计算得知,立杆设计荷载(3×104N)〈脚手架承受荷栽(829N)故立杆承载力符合要求。
边坡脚手架计算书一、引言边坡脚手架是在边坡开挖施工过程中使用的一种支护结构,旨在确保施工人员的安全以及边坡的稳定性。
本文档将介绍边坡脚手架的计算书,以及其中涉及的关键参数和计算方法。
二、边坡脚手架设计要求1. 脚手架的设计应符合国家相关标准和规范的要求,保证承载能力和安全性。
2. 脚手架的材料应选用优质材料,结构牢固、防腐蚀能力强。
3. 脚手架的搭设要满足施工现场的实际需求和边坡的特殊情况,确保施工人员能够顺利进行作业。
4. 脚手架的施工过程应严格按照相关规范进行,确保安全可靠。
三、边坡脚手架计算书内容和要求1. 边坡脚手架的计算书应包括以下内容:结构尺寸、材料选择、承载能力计算、安全防护等。
2. 结构尺寸的计算应根据边坡的实际情况进行,在保证安全的前提下尽量减少材料使用。
3. 材料选择应根据脚手架的设计要求和使用环境来确定,考虑到材料的承载能力和耐久性。
4. 承载能力计算应根据脚手架的结构形式和使用情况来确定,确保脚手架的稳定和安全。
5. 安全防护要求应包括对施工人员和周围环境的保护,如设置安全扶手、安全网等措施。
四、边坡脚手架计算方法1. 结构尺寸的计算方法:根据边坡的坡度、高度等参数来确定脚手架的高度和长度。
2. 材料选择的计算方法:根据脚手架的设计要求和相关规范,对所需材料的强度和耐久性进行评估。
3. 承载能力的计算方法:根据脚手架的结构形式和使用情况,可采用静力计算或有限元模拟等方法,评估脚手架的承载能力。
4. 安全防护的计算方法:根据相关标准和规范,确定安全扶手、安全网等的尺寸和布置方式,确保施工人员的安全。
五、实例分析以某边坡开挖工程为例,假设边坡的高度为10米,坡度为1:1,现需要搭建一道边坡脚手架用于施工作业。
根据相关计算方法和要求,可进行如下计算:1. 结构尺寸的计算:根据边坡高度为10米,考虑到脚手架的稳定性和施工人员的安全,设计脚手架的高度为8米,长度为20米。
2. 材料选择的计算:根据脚手架的设计要求,选择承载能力和耐久性良好的钢材作为主要材料。
广东省中山至阳春高速公路开平至阳春段第TJ07标(K58+440~K67+060)高边坡脚手架计算书版本编号:21-20180412-C3编制单位:中交四航局开春总承包部批准单位:TJ07施工段项目部编制人:技术负责人:技术负责人:项目负责人:年月日目录1、概况 (3)2、编制依据 (3)3、脚手架搭设要求 (3)4、脚手架计算 (5)4.1、脚手架设计参数 (5)4.2、脚手架计算 (6)4.2.1、脚手架扣件抗滑立杆地基承载力计算 (6)4.2.2、横杆的计算 (6)4.2.3、立杆的稳定性计算 (7)5、脚手架搭设施工注意事项 (7)6、脚手架构造要求 (7)7、脚手架搭设技术措施 (8)7.1、脚手架采用材料 (8)7.2、脚手架设置要求 (8)7.3、脚手架安全网挂设要求 (8)8、脚手架搭设工艺流程 (8)9、脚手架的验收、使用及管理 (9)10、脚手架安全用品要求及作业人员素质要求及安全措施 (9)10.1、脚手架作业人员素质要求 (9)10.1.1、人员素质要求 (9)10.1.2、安全用品(三宝)要求 (10)10.2、脚手架搭设安全技术措施 (10)10.3、脚手架基础排水措施 (11)10.4、脚手架连墙杆和卸载措施 (11)10.5、陡坡脚手架的倾覆防范措施 (12)脚手架计算书及相关图纸计算式1、概况对土质大于20m、石质大于30m 的挖方边坡为高边坡,TJ07施工段高边坡共计12 处,最大边坡高度为56.3m,长度合计1612m(单侧)。
设计处理的方案有:骨架植草、挂网喷播植草、锚杆(索)格梁等防护加固形式,设计要求边坡开挖一级支护一级。
施工脚手架作为上述施工项目作业的载体,在高边坡支护设施中占有极高的地位,涉及施工安全、进度及文明施工、工程质量,需要按要求进行设计、组织审批,并严格按要求进行施工。
2、编制依据脚手架施工图纸中所涉及的依据及规范:1、《建筑施工扣件式钢管脚手架安全技术规范》(JGJ 130-2011);3、《建筑结构荷载规范》(GB 50009-2012)4、《建筑边坡工程技术规范》(GB50330-2013);5、《建筑施工高处作业安全技术规范》(JGJ80-2016);6、边坡支护设计图、地勘资料及施工现场土质实际情况等;3、脚手架搭设要求1、根据施工现场实际情况及设计要求,边坡开挖一级支护一级,对边坡已开挖到位,高边坡支护过程中需搭设脚手架作为边坡防护施工的作业平台。
万州江南新区上部路C段与陈九路立交工程东侧危岩治理工程脚手架方案编制单位:核工业志诚建设工程总公司编制人:审核人:编制时间: 2015年12月20日目录第一节、工程概况 ------------------------------------------ 2一、工程基本概况 (2)二、施工要求 (3)三、技术保证条件 (3)第二节、编制依据 ------------------------------------------ 4第三节、施工计划 ------------------------------------------ 5一、施工进度计划(附表:施工进度计划表) (5)二、材料与设备计划 (5)第四节、施工工艺技术 ------------------------------------ 6一、技术参数......................................................................................... 错误!未定义书签。
二、工艺流程 (6)三、施工方法 (6)四、检查验收 (11)第五节、施工安全保证措施 ----------------------------- 13一、组织保障 (13)二、技术措施 (15)三、监测监控 (21)四、应急预案 (22)第六节、劳动力计划 -------------------------------------- 23一、专职安全生产管理人员 (23)二、特种作业人员 (24)第七节、计算书及相关图纸 ----------------------------- 24【计算书】 (24)第一节、工程概况一、工程基本概况本工程危岩治理区属侵蚀剥蚀台状丘陵地貌区,位于长江东岸高陡斜坡地带,整个勘察区地势高差大,坡度陡,呈陡崖、陡坡地形,地形形态多呈折线型,自上而下,地貌形态呈平台~陡崖~斜坡,坡体上植被发育(详见照片1.1-1~2)。
高边坡脚手架计算书高边坡脚手架计算书一、参考规范《建筑施工扣件式钢管脚手架安全技术规范》JGJ 130-2011《建筑结构荷载规范》GB 50009-2001《建筑边坡工程技术规范》GB 50330-2002《碳素结构钢》GB/T 700-2006《直缝电焊钢管》GB/T 12793-1992《钢管脚手架扣件》GB 15831-2006二、设计参数:1、按照设计坡比1:0.5进行脚手架设计。
2、脚手板采用竹串片脚手板,其自重标准值为0.35KN/m2(见JGJ130规范表4.2.1-1)。
3、钢管尺寸均为φ48×3.5mm,其质量符合现行国家标准《碳素结构钢》(GB/T 700中)Q235-A级钢的规定(Q235钢抗拉、抗压、抗弯强度设计值f=205N/mm2,弹性模量E=2.06×105N/mm2)。
计算参数⑴、脚手架参数:双排脚手架搭设高度为24.3 m,立杆采用单立杆;采用的钢管类型为Φ48×3.5为增加安全系数,计算时重量按Φ48×3.5取值,力学参数按Φ48×3.0计算。
因局部位置为三排立杆,在计算立杆强度及稳定性时按最大荷载发生位置取中间立杆计算。
②、搭设几何尺寸:立杆的横距为0.9m,立杆的纵距按建筑物尺寸有1.5m和1.6米,取大值1.6米计算。
大小横杆的步距为1.8 m;每步距中部外侧设一根大横杆作为防护栏杆;内排架距离墙0.45m;小横杆上不搭大横杆;小横杆每边伸出立杆尺寸按0.15米计算。
③、横杆与立杆连接方式为单扣件;取扣件抗滑承载力系数为1.00;④、与结构的连接点,因为是改造工程,为尽量保护原有建筑主体,采用两步三跨,连接点采用钢管形成抱箍连接在原有框架柱上,竖向间距3.6 m,水平间距4.8 m,采用扣件连接,对没有柱子的部位采用楼板和铜管打孔连接。
2.活荷载参数施工均布活荷载标准值:2.000 kN/m2;脚手架用途装修脚手架;同时施工层数按2层计算;3.风荷载参数本工程地处牡丹江分局,按《建筑结构荷载规范》取值,基本风压0.27 kN/m2;风压高度变化系数μz,按C类地区(有密集建筑群市区),计算连墙件强度时取0.92,计算立杆稳定性时取0.74;风荷载体型系数μs 按密目安全网封闭,背靠开洞墙面,计算取值为1.236;(按Us=1.3φ,其中φ=1.2An/Aw,其中An为密目安全网挡风面积,Aw为迎风面积,密目网按2000目计算)4.静荷载参数每米立杆承受的结构自重标准值,按《技术规范》插值法计算:0.1278(kN/m),因技术规范中计算简图中无步距中间栏杆,实际搭设计算时采用三排立杆的中间立杆,修正计算实际每米立杆荷载为:立杆1米,小横杆0.9/1.8=0.5米,大横杆1.6/1.8=0.89米,每个主结点直角扣件2个,剪刀撑的旋转扣件按技术规范简图计25/30=0.83个,立杆接头扣件按每6.5米一个1/6.5=0.15个,钢管壁厚按3.5mm计38.4N每米。
每米立杆的结构自重为:(1+0.5+0.89)×38.4+13.2×2+0.83×14.6+18.4×0.15=133.05N 验算时取大值按每0.1331(kN/m)计算脚手板自重标准值按木脚手板 (kN/m2):0.35;栏杆挡脚板自重标准值 (kN/m):0.150;安全设施与安全网 (kN/m2):0.005;脚手板铺设总层数:3层;5.地基参数本工程按实际情况,脚手架搭设位置为已施工好的砼地坪,并且立杆下脚采用木板垫板,现场观察受力条件很好。
6、大横杆计算: 按照《扣件式钢管脚手架安全技术规范》(JGJ130-2001)第5.2.4条规定,大横杆按照三跨连续梁进行强度和挠度计算,大横杆在小横杆的上面。
将大横杆上面的脚手板自重和施工活荷载作为均布荷载计算大横杆的最大弯矩和变形。
(1).均布荷载值计算大横杆的自重标准值:P1=0.0384 kN/m ;脚手板的自重标准值:P2=0.35×0.9=0.315kN/m ;活荷载标准值: Q=2×0.9=1.8 kN/m;静荷载的设计值: q1=1.2×0.0384+1.2×0.315=0.424 kN/m;活荷载的设计值: q2=1.4×1.8=2.52 kN/m;图1 大横杆设计荷载组合简图 (跨中最大弯矩和跨中最大挠度) 图2大横杆设计荷载组合简图 (支座最大弯矩)(2).强度验算跨中和支座最大弯距分别按图1、图2组合。
跨中最大弯距计算公式如下:M1max = 0.08q1l2 + 0.10q2l2跨中最大弯距为M1max=0.08×0.424×1.62+0.10×2.52×1.62 =0.732 kN·m;支座最大弯距计算公式如下:M2max = -0.10q1l2 - 0.117q2l2支座最大弯距为M2max= -0.10×0.424×1.62-0.117×2.52×1.62 =-0.863kN·m;选择支座弯矩和跨中弯矩的最大值进行强度验算:σ =Max(0.732×106,0.863×106)/4490=192.2 N/mm2;大横杆的最大弯曲应力为σ= 192 N/mm2小于大横杆的抗压强度设计值[f]=205 N/mm2,满足要求!(3).挠度验算: 最大挠度考虑为三跨连续梁均布荷载作用下的挠度。
计算公式如下:νmax = (0.677q1l4 + 0.990q2l4)/100EI 其中:静荷载标准值:q1= P1+P2=0.0384+0.315=0.353 kN/m;活荷载标准值: q2= Q =1.8 kN/m;最大挠度计算值为:ν=0.677×0.353×16004/(100×2.06×105×107800)+0.990×1.8×16004/(100×2.06×105×107800) = 6.012mm;大横杆的最大挠度6.012mm 小于大横杆的最大容许挠度MIN(1600/150 mm,10 mm),满足要求!6、小横杆的计算: 按本方案小横杆支撑于立杆上,小横杆中部不支撑大横杆,在同样的计算条件下,小横杆的跨度只有大横杆的一半,大横杆强度值及变形值能满足要求,小横杆强度及变形值同样能满足要求,不再进行强度及变形验算。
7、扣件抗滑力的计算: 按规范表5.1.7,直角、旋转单扣件承载力取值为8.00kN,该工程实际的单扣件承载力取值为8.00kN。
纵向或横向水平杆与立杆连接时,扣件的抗滑承载力按照下式计算 (《建筑施工扣件式钢管脚手架安全技术规范》5.2.5): Rc其中Rc --扣件抗滑承载力设计值,取8.00 kN;R --纵向或横向水平杆传给立杆的竖向作用力设计值;大横杆的自重标准值: P1 = 0.033×1.6=0.0528 kN;小横杆的自重标准值: P2 = 0.033×0.9=0.0297 kN;脚手板的自重标准值: P3 = 0.3×0.9×1.6=0.432 kN;活荷载标准值: Q = 2×0.9×1.6 = 2.88 kN;荷载的设计值: R=1.2× (0.0528+0.0297+0.432)+1.4×2.88=4.65 kN;R < 8.00 kN,单扣件抗滑承载力的设计计算满足要求!8、脚手架立杆荷载计算作用于脚手架的荷载包括静荷载、活荷载。
静荷载标准值包括以下内容:(1)每米立杆承受的结构自重标准值,为0.1331kN/mNG1 = 0.1331×24.30 = 3.234kN;(2)脚手板的自重标准值;采用木板,标准值为0.35kN/m2NG2= 0.35×1.6×0.9×2 = 1.008 kN;(3)吊挂的安全设施荷载,包括安全网:0.005 kN/m2NG3 = 0.005×1.6×24.3 = 0.194 kN;经计算得到,静荷载标准值NG = NG1+NG2+NG3 = 3.561 kN;活荷载为施工荷载标准值产生的轴向力总和,因为取最在荷载的中排立杆计算,且同时施工两层活荷载标准值为:NQ = 2×0.9×1.6×2 = 5.76 kN;考虑风荷载时,立杆的轴向压力设计值为N = 1.2 NG+0.85×1.4NQ = 1.2×3.561+ 0.85×1.4×5.76= 11.128 kN;不考虑风荷载时,立杆的轴向压力设计值为:N'=1.2NG+1.4NQ=1.2×3.561+1.4×5.76=12.337kN;(1)、立杆的稳定性计算:风荷载标准值按照以下公式计算Wk=0.7μz·μs·ω0其中ω0 --基本风压 (kN/m2),按照《建筑结构荷载规范》(GB50009-2001)的规定采用:ω0 = 0.27 kN/m2;(在GB50009-2001中已将风荷载标准值调整为50年一遇,但是在脚手架的技术规范中,考虑到脚手架的使用周期很短,仍按30年重现期取值)μz --风荷载高度变化系数,按照《建筑结构荷载规范》(GB50009-2001)的规定采用:μz= 0.74;(在结构计算中,风荷载在顶部最在,是在外脚手架计算中,在进行立杆的稳定性验算时,立杆的轴压力在底部最大,综合计算值最大,μz按地面以上5米,C类地区取值)μs --风荷载体型系数:取值为1.357;(风荷载体型系数按技术规范4.2.3条计算μs=1.3∮,其中∮按1.2An/Aw计算,∮值按两部分计算,第1部分为密目安全网的挡风系数,第2部分为外侧钢管的挡风系数,第1部分目前建设部规定的密目4、施工荷载按照纵向30m,高程方向20m,脚手架范围铺设4层竹脚手板,同时作业2层,每层布置4台钻机,连续5跨内布置1台钻机作业,最多布置8台钻机进行考虑,单台YZX70A钻机主机重0.85t,施工人员3人,重255kg,施工荷载计算:Q K=(850+255)/(1.4×7/2)=2.25KN/m25、施工脚手架设计尺寸施工脚手架采用钢管扣件综合爬坡脚手架体系,脚手架间排距结合坡面锚杆布置形式以及结构稳定性进行布置,采用双排钢管支架,上马道外侧立杆与下马道内侧立杆通长进行设置,其立杆横距Lb=1.4m,横杆间距L=1.4m,作业层0.45/0.5m,立杆纵距La=1.4m,横杆步距h=1.80m,最大搭设高度20m,6、每级马道及地面上设置锁脚锚杆,锁脚锚杆采用φ25螺纹钢筋,按照2跨进行设置,同时在马道上每两跨设置水平内拉连墙件,防止脚手架向外倾斜。