初三化学物质的分离除杂和提纯
- 格式:doc
- 大小:18.50 KB
- 文档页数:4
中考化学实验专题复习:物质的分离、除杂和提纯(教案)一、教学目标:1. 理解物质的分离、除杂和提纯的基本原理。
2. 掌握常见的物质分离和提纯方法,如过滤、蒸发、蒸馏、萃取等。
3. 能够运用所学的知识解决实际问题,提高实验操作能力和科学思维。
二、教学内容:1. 物质的分离方法:过滤、蒸发、蒸馏、萃取等。
2. 除杂原则:不增、不减、易分离、易复原。
3. 提纯方法:结晶、干燥、吸附等。
4. 实验操作技巧和注意事项。
三、教学过程:1. 导入:通过回顾已学的物质分离和提纯方法,引导学生思考如何选择合适的方法进行实验。
2. 讲解:详细讲解物质的分离、除杂和提纯的基本原理和方法,结合实例进行解释。
3. 演示:进行实验演示,展示常见的物质分离和提纯操作,让学生直观地理解实验过程。
4. 练习:学生分组进行实验练习,运用所学的知识进行物质的分离和提纯操作。
5. 讨论:学生分组讨论实验过程中遇到的问题和解决方法,分享实验心得。
四、教学评价:1. 学生能够理解物质的分离、除杂和提纯的基本原理。
2. 学生能够掌握常见的物质分离和提纯方法,并能够运用所学的知识解决实际问题。
3. 学生具备一定的实验操作能力和科学思维。
五、教学资源:1. 实验仪器和试剂:烧杯、漏斗、滤纸、蒸馏器、萃取剂等。
2. 教学课件和教案:提供详细的课件和教案,帮助学生理解和掌握所学内容。
3. 参考资料:提供相关的参考书籍和网络资源,供学生进一步学习。
六、教学重点与难点:教学重点:1. 掌握过滤、蒸发、蒸馏、萃取等物质分离方法的操作步骤及适用条件。
2. 理解除杂原则及应用。
3. 学会使用结晶、干燥、吸附等方法进行物质的提纯。
教学难点:1. 不同分离方法的选择与操作。
2. 除杂原则在实际操作中的应用。
3. 复杂物质体系中物质的分离与提纯。
七、教学方法:1. 采用问题驱动的教学方法,引导学生思考和探索。
2. 利用实验演示和分组实践,提高学生的动手操作能力。
3. 采用讨论和小组合作的方式,培养学生的团队协作和沟通能力。
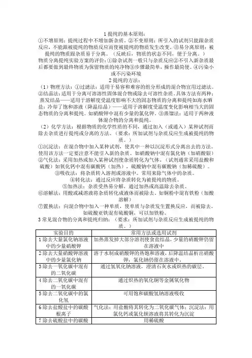
1提纯的基本原则:①不增原则:提纯过程中不增加新杂质。
②不变原则:所引入的试剂只能跟杂质反应,不能跟被提纯的物质反应而使被提纯的物质发生改变。
③易分离原则:被提纯的物质跟杂质易于分离。
(反映后,物质的状态不同,便于分离。
)物质分离提纯实验方案的评价:①除杂试剂一般只与杂质反应②不引入新杂质最后都要做到最终物质为保留物质的纯净物③步骤最简单,操作最简便。
④污染小或不污染环境2提纯的方法:(1)物理方法:①过滤法:适用于易容和难容的组分形成的混合物宜用过滤法。
②结晶法:适用于分离可溶溶性固体混合物或除去可溶性杂质。
具体方法有两种;蒸发结晶——适用于溶解度受温度影响不大的固态物质的分离和提纯如海水晒盐;冷却了饱和溶液(降温结晶)——适用于溶解度受温度变化影响相当大的固态物质的分离和提纯。
如硝酸钾中混有少量的氯化钾。
③蒸馏法:适用于两种液体混合物的分离和提纯。
(2)化学方法:根据物质的化学性质的不同,通过加入(或通入)某种试剂而除去杂质进行提纯或分离的方法。
(要求:所加试剂与杂质反应生成被提纯的物质。
)①沉淀法:在混合物中加入某种试剂,使其中一种以沉淀形式分离出去的方法。
使用该方法一定要注意不能引入新的杂质。
如硝酸钠中混有氯化钠(加硝酸银)②气化法:采用加热或加入某种试剂使杂质转化为气体。
(试剂通常采用盐酸和硫酸)如氧化钙中混有碳酸钙(加热),硫酸钠中混有碳酸钠(加稀硫酸)。
③吸收法:将杂质转入溶剂或溶液中。
常用来除气体中的杂质。
④转化法:通过反应将杂质转化为被提纯的物质。
⑤加热法:杂质受热易分解,通过加热或高温除去杂质。
⑥溶解法:用酸或减溶液将杂质转化成液体而被除去。
如铜粉中混有铁粉(加酸溶解)⑦置换法:向混合物中加入一种单质,使单质与杂质发生置换反应,而被除去。
如硫酸亚铁混有硫酸铜,可以加铁粉。
3常见混合物的分离和提纯归纳:(要求:所加试剂与杂质反应生成被提纯的物蒸气最后除。
②选择“洗气瓶”吸收装置,不仅要注意药品的名称,还要注意“长进短出”的原则,干燥管要“大进小出”选择的试剂只能跟杂质反应,不能产生新杂质,也不能使被提纯的气体转化为其他的物质。
【化学】初三化学化学除杂分离和提纯解题技巧及练习题(含答案)含解析一、中考化学除杂分离和提纯1.下列各组除杂质(括号内表示少量杂质)的试剂或方法错误的一组是A.NaCl溶液(MgCl2);适量NaOH溶液,过滤B.CaO(CaCO3);稀盐酸C.铜粉(铁粉);足量硫酸铜溶液,过滤D.O2(水蒸气);固体NaOH【答案】B【解析】【分析】【详解】A、MgCl2能与适量NaOH溶液反应生成氢氧化镁沉淀和氯化钠,能除去杂质且没有引入新的杂质,符合除杂原则,故选项所采取的方法正确。
B、CaO和CaCO3均能与稀盐酸反应,不但能把杂质除去,也会把原物质除去,不符合除杂原则,故选项所采取的方法错误。
C、铁粉能与硫酸铜溶液反应生成硫酸亚铁和铜,再过滤,能除去杂质且没有引入新的杂质,符合除杂原则,故选项所采取的方法正确。
D、氢氧化钠具有吸水性,且不与氧气反应,能除去杂质且没有引入新的杂质,符合除杂原则,故选项所采取的方法正确。
故选:B。
【点睛】根据原物质和杂质的性质选择适当的除杂剂和分离方法,所谓除杂(提纯),是指除去杂质,同时被提纯物质不得改变。
除杂质题至少要满足两个条件:①加入的试剂只能与杂质反应,不能与原物质反应;②反应后不能引入新的杂质。
2.除去下列各物质中混有的少量杂质,拟订的实验方案可行的是A.A B.B C.C D.D【答案】B【解析】【分析】【详解】A、除去氯化铜中的硫酸铜,加入硝酸钡,硝酸钡与硫酸铜反应生成硫酸钡和硝酸铜,虽然除去了杂质,但是会引入新的杂质硝酸铜,不符合题意;B、除去氯化钾中的碳酸钾,加入稀盐酸,碳酸钾与稀盐酸反应生成氯化钾,水和二氧化碳,可以达到目的,符合题意;C、二氧化碳不燃烧也不支持燃烧,二氧化碳中混有少量的一氧化碳,无法点燃,且通入过量的氧气,会引入新的杂质氧气,不符合题意;D、除去氯化钠中的泥沙经过溶解,过滤,洗涤和蒸发结晶,不符合题意。
故选B。
【点睛】除杂选择试剂的原则是:不增(不引入新的杂质)、不减(不能将原物质反应掉)、不繁(整个过程不繁琐)。
九年级化学科辅导讲义(第讲)学生姓名:授课教师:授课时间:专题物质的分离、除杂和提纯目标熟悉常见物质的物理和化学性质,掌握物质的分离、除杂和提纯的解决方法重难点掌握物质的分离、除杂和提纯的解决方法知识点一:物质的性质归纳1、物质的检验酸液(H+):只能用紫色石蕊试液碱液(OH-):紫色石蕊试液和无色酚酞均可。
盐酸和Cl-:用AgNO3溶液和稀HNO3 硫酸和SO42-:用BaCl2溶液和稀HNO3区别Cl-和SO42-:只能用BaCl2溶液不能用AgNO3溶液CO32-:用盐酸和石灰水铵盐(NH4+):用浓NaOH溶液(微热)产生使湿润的红色石蕊试纸变蓝的气体。
2、物质的俗名或主要成分、化学式:氢氯酸(俗名为盐酸)HCl 氯酸HClO3 氢硫酸H2S 硫酸H2SO4 硝酸HNO3 磷酸H3PO4 氧化钙CaO (生石灰)氢氧化钙Ca(OH)2 (熟石灰消石灰)Ca(OH)2水溶液俗名石灰水石灰石的主要成分是:CaCO3 磷酸氢二钠Na2HPO4 氢氧化钠NaOH(火碱、烧碱、苛性钠)氯化钠NaCl (食盐)粗盐中含有MgCl2、CaCl2杂质而易潮解尿素CO(NH2)2工业盐中含有亚硝酸钠NaNO2 亚硫酸钠Na2SO3 碳酸钠Na2CO3(纯碱)(水溶液呈碱性,但不是碱)纯碱晶体Na2CO3·10H2O 波尔多液CuSO4和Ca(OH)2 硫酸铜晶体CuSO4·5H2O (蓝矾、胆矾)磷酸二氢钙Ca(H2PO4)2 碳酸氢钠NaHCO3 硫酸氢钠NaHSO4 氨水NH3·H2O(属于碱类)过磷酸钙是混合物3、有关物质的颜色:Fe(OH)3红褐色沉淀Fe2O3红(棕)色Fe2(SO4)3、FeCl3 、Fe(NO3)3溶液(即Fe3+的溶液)黄色FeSO4 、FeCl2 、Fe(NO3)2、(即Fe2+)浅绿色Fe块状是白色的,粉末状是黑色,不纯的是黑色Cu(OH)2蓝色沉淀CuO黑色CuCl2、Cu(NO3)2、CuSO4溶液(即Cu2+的溶液)蓝色无水CuSO4是白色CuSO4·5H2O是蓝色Cu(紫)红色BaSO4、AgCl是不溶于HNO3的白色沉淀CaCO3 BaCO3是溶于HNO3 的白色沉淀KClO3白色KCl白色KMnO4紫黑色MnO2黑色Cu2(OH)2CO3绿色4、用途、性质⑴浓HCl、浓HNO3具有挥发性,放在空气中质量减轻。
初三化学化学除杂分离和提纯试题(有答案和解析)一、中考化学除杂分离和提纯1.除去下列物质中的少量杂质,所选用的试剂和操作方法都正确的是()A.A B.B C.C D.D【答案】B【解析】【分析】【详解】A、将混合气体通过足量的铜网,铜与氮气不反应,铜与氧气能在加热的条件下反应生成氧化铜,但是常温下铜与氧气不反应,常温下,通过足量的铜网,不能除去混合气体中的氧气,不符合题意;B、氯化钾能溶于水,二氧化锰不溶于水,加水溶解、过滤,除去二氧化锰,蒸发、结晶得到氯化钾,符合题意;C、活性炭具有吸附性,能吸附水中的色素和异味,故加活性炭可除去水中的臭味,过滤,除去活性炭,才能得到水,需加过滤步骤,不符合题意;D、将混合气体通过适量的氢氧化钠溶液,氢氧化钠与二氧化碳反应生成碳酸钠和水,虽然除去了杂质二氧化碳,但是一氧化碳通过氢氧化钠溶液会携带上水蒸气,引入了新的杂质水蒸气,不符合题意。
故选B。
2.除去CO气体中少量CO2,可采用的方法是()A.把混合气体点燃B.把混合气体通过水中C.把混合气体通过灼热的CuO粉末D.把混合气体通过足量的澄清石灰水【答案】D【解析】【分析】【详解】A、一氧化碳能与氧气反应生成二氧化碳,反而会把原物质除去,不符合除杂原则,故选项错误。
B、二氧化碳能与水反应生成碳酸,但是碳酸不稳定会分解成二氧化碳和水,不能彻底除去杂质,故选项出错误。
C、一氧化碳能与灼热的氧化铜反应生成铜和二氧化碳,二氧化碳不能与灼热的氧化铜反应,反而会把原物质除去,不符合除杂原则,故选项错误。
D、CO2能与足量澄清石灰水反应生成碳酸钙和水,CO不与足量澄清石灰水反应,能除去杂质且没有引入新的杂质,符合除杂原则,故选项正确。
故选:D。
【点睛】根据原物质和杂质的性质选择适当的除杂剂和分离方法,所谓除杂(提纯),是指除去杂质,同时被提纯物质不得改变.除杂质题至少要满足两个条件:①加入的试剂只能与杂质反应,不能与原物质反应;②反应后不能引入新的杂质.3.为除去粗盐中的泥沙、Ca2+、Mg2+、SO42-等杂质,可将粗盐溶于水,再进行下列五步操作:①过滤②加过量的氢氧化钠溶液③加稍过量的盐酸④加过量的碳酸钠溶液⑤加过量的氯化钡溶液⑥蒸发结晶。
中考化学专题复习—物质的分离和除杂一、、常见物质分离提纯的方法1、固—固混合分离型:灼烧、热分解、升华、结晶。
2、固—液混合分离型:过滤、蒸发。
3、液—液混合分离型:蒸馏。
4、气—气混合分离型:洗气。
三、分离和提纯物质常用的化学方法1、气化法:向混合物中加入适量的某种试剂,使其中的杂质转变为气体逸出而除去。
2、化水法:向混合物中加入适量的某种试剂,使其中的杂质转变为水而除去。
3、沉淀法:向混合物中加入适量的某种试剂,使其中的杂质与该试剂反应转化为沉淀,再过滤从而达到除杂目的。
4、加热(高温)法:加热或高温混合物使杂质分解或变为气体)而除去。
5、溶解法:向混合物中加入适量的某种试剂,使其中的杂质与该试剂反应生成易溶物质,再过滤从而达到除杂目的。
6、吸收法:将气体混合物通过洗气装置,杂质气体被装置内所盛装试剂吸收而除去。
四、物质分离和提纯应遵循的原则及注意事项:1、不能引入新杂质。
2、提纯后的物质成分只增加不减少。
3、实验过程和操作方法简单易行。
4、节约试剂。
对多组分的混合物的分离提纯,一般要考虑物理方法和化学方法综合运用。
5、除杂试剂必须过量。
6、过量试剂必须除尽(去除过量试剂带入的新杂质时应注意加入试剂的顺序)。
7、选择最佳的除杂途径。
六、分离与提纯的区别:分离:将混合物中各物质分开,要保留其中各种物质,且要恢复到原来的状态。
提纯:需加入试剂除去杂质,被提纯物质必须恢复原状态且不能引入新杂质,具体要求是:不增、不减、简便、安全试剂易得、效果最好等。
1、下列分离混合物的操作中,必须加热的是()A.过滤 B.升华 C.结晶 D.蒸馏2、下列有关水的说法错误的是A、水是一种重要的溶剂B、用肥皂水可以区分硬水和软水C、生活中可用煮沸的方法降低水的硬度D、通过过滤可以除去水中所有的杂质。
3、下列有关玻璃棒在“粗盐提纯”实验中,操作错误..的是A.捣碎研细 B.搅拌溶解C.引流浊液 D.搅拌防溅4、除去下列各物质中的少量杂质(括号内为杂质),其中方法错误的是()A .Cu粉(Fe粉):用磁铁吸B .NaOH(NaNO3):加稀盐酸C. NaCl(泥沙):溶解、过滤、蒸发D. O2(水蒸气):用浓H2SO4干燥6、除去下列物质中括号内少量杂质的方法,合理的是A.CaO(CaCO3):加入足量的稀盐酸B.CO2(CO):在氧气中点燃C.H2(HCl、H2O):把混合气体通过盛有足量生石灰和烧碱混合固体的干燥管D.KNO3(K2SO4):溶解,加入过量的硝酸钡溶液,过滤7、粗盐提纯实验中,过滤后的食盐水仍含有可溶性的CaCl2、MgCl2、Na2SO4 等杂质,通过如下几个实验步骤,可制得纯净的食盐水:①加入稍过量的Na2CO3溶液;②加入稍过量的NaOH溶液;③加入稍过量的BaCl2溶液;④滴入稀盐酸至无气泡产生;⑤过滤正确的操作顺序是()A.③②①⑤④ B.①②③⑤④ C.②③①④⑤ D.③⑤②①④9、下面除去混合物中少量杂质(括号内为杂质)的方案中,不合理的是混合物思路方法选用物质A.CO2(CO) 点燃空气B.NaOH(Na2CO3)沉淀、过滤石灰乳[Ca(OH)2]C.FeCl2(CuCl2) 置换、过滤铁粉D.NaCl(MgCl2) 沉淀、过滤 NaOH10、请你从提供的试剂中选择一种试剂,除去氧气中混有的二氧化碳杂质。
中考化学实验专题复习——物质的分离、除杂和提纯一、教学目标1. 理解物质的分离、除杂和提纯的基本原理;2. 掌握常用的物质分离和提纯方法,如过滤、蒸馏、萃取、分液等;3. 能够分析实际问题,选择合适的分离和提纯方法;4. 提高实验操作能力和实验思维。
二、教学内容1. 物质的分离方法:过滤、蒸馏、萃取、分液等;2. 物质的除杂方法:吸附、沉淀、离子交换等;3. 物质的提纯方法:蒸发、结晶、吸收等;4. 实际问题分析与解决。
三、教学过程1. 引入:通过生活中的实例,引出物质的分离、除杂和提纯的概念;2. 讲解:详细讲解各种分离、除杂和提纯方法的原理和操作步骤;3. 演示:进行实验演示,让学生直观地理解各种方法的操作过程;4. 练习:给出一些实际问题,让学生运用所学知识进行分析;5. 总结:对本节课的内容进行总结,强化学生的记忆。
四、教学评价1. 学生能熟练掌握各种分离、除杂和提纯方法的原理和操作步骤;2. 学生能独立分析实际问题,选择合适的分离和提纯方法;3. 学生能完成相关的实验操作,具备一定的实验能力。
五、教学资源1. 实验室设备:显微镜、漏斗、烧杯、蒸馏器等;2. 实验试剂:食盐水、酒精、碘酒等;3. 教学课件:物质的分离、除杂和提纯的相关课件;4. 教学参考书:中考化学实验专题复习资料。
六、教学重点与难点教学重点:1. 掌握过滤、蒸馏、萃取、分液等基本分离方法的操作步骤和适用条件。
2. 理解吸附、沉淀、离子交换等除杂方法的原理和应用。
3. 学会通过实验操作对混合物进行有效的提纯。
教学难点:1. 蒸馏和分液的原理理解及操作技巧。
2. 针对不同混合物选择合适的分离提纯方法。
3. 实验中可能出现的意外情况的处理。
七、教学方法1. 采用问题驱动的教学方法,引导学生通过实验观察和思考。
2. 使用案例分析和小组讨论的方式,提高学生的参与度和合作能力。
3. 通过实验演示和实操练习,增强学生的动手能力和实验技能。
(化学)初中化学化学除杂分离和提纯解题技巧及练习题(含答案)含解析一、中考化学除杂分离和提纯1.下列实验方案中,能达到目的的是()A.分离CaCO3和NaCl的混合物:加水溶解、过滤、干燥B..制取Mg(OH)2:将Ba(OH)2溶液和MgSO4溶液混合后过滤C.除去H2中水蒸气和HCl气体:依次通过浓硫酸和NaOH溶液D..检验KCl溶液中混有的K2CO3:取样,加入足量的Ca(OH)2溶液【答案】D【解析】【分析】【详解】A、CaCO3和NaCl的混合物加水溶解、过滤得到碳酸钙和氯化钠溶液,氯化钠溶液需要蒸发结晶才能得到氯化钠,故A错;B、将Ba(OH)2溶液和MgSO4溶液混合后过滤,得到的是硫酸钡沉淀和氢氧化镁沉淀的混合物,故B错;C、除去H2中水蒸气和HCl气体,应依次通过NaOH溶液和浓硫酸,否则氢气中还会有水蒸气,C错;D、检验KCl溶液中混有的K2CO3,取样,加入足量的Ca(OH)2溶液,氢氧化钙能够和碳酸钾生成碳酸钙沉淀和氯化钾,有白色沉淀说明有碳酸钾,D正确;故选:D2.下列操作不能达到实验目的是()A.A B.B C.C D.D【答案】A【解析】【分析】【详解】A、除去CO2 中的少量CO可以通过灼热的氧化铜,不能点燃,A错误,符合题意;B、CO2通入澄清石灰水,澄清石灰水变浑浊,故通过澄清石灰检验CO2,B正确,不符合题意;C、CO具有还原性通过灼热的CuO会生成Cu和CO2,现象为黑色固体变为红色,二氧化碳不具有还原性,通过灼热氧化铜无现象,故可通过灼热的氧化铜鉴别CO2和CO,C正确,不符合题意;D、H2O2溶液加入二氧化锰会迅速反应产生大量氧气,H2O中加入二氧化锰没有现象,故可通过二氧化锰来鉴别H2O2溶液和H2O,D正确,不符合题意;故选:A3.下列实验操作不能达到实验目的的是()A.A B.B C.C D.D【答案】C【解析】【分析】【详解】A. H2SO4溶液呈酸性,不能使酚酞溶液变色, NaOH 溶液呈碱性,能使酚酞溶液变成红色,故A选项不符合题意;B. 氢氧化钠溶液与稀盐酸反应生成氯化钠和水,没有明显现象,所以要想证明两者发生反应必须证明反应物减少或消失,或证明有新物质生成,“取氢氧化钠溶液于烧杯中,滴入几滴酚酞溶液,振荡,再滴入稀盐酸至溶液变为无色”该方案酚酞红色变为无色,证明溶液中不含碱OH-,是从反应物氢氧化钠消失的角度证明了氢氧化钠与稀盐酸发生了反应,故B选项不符合题意;C. 除去CaCl2溶液中的少量盐酸,盐酸是杂质,CaCl2溶液是想要物质,除杂原则:所选试剂不与主成分反应,不引入新杂质,易于分离。
物质的分离、除杂、提纯与共存知识要点:1. 除杂题:解答除杂质一类的题目时,要注意三原则;三要领;五种常用的方法。
三原则:①不引入新杂质;②不减少被提纯物质的质量;③杂质便于分离。
三要领:①根据物理性质或化学性质的差异;②确定除杂质方法;③选择适宜试剂。
除杂质思路分析方法:(1)沉淀法:加入一种试剂将被除去的杂质变为沉淀,再用过滤法除去。
(2)化气法:加热或加入一种试剂将杂质变为气体逸出。
(3)置换法:利用置换反应的原理将杂质除去。
(4)转纯法:将被除去的杂质变为提纯的物质。
学科王(5)吸收法:常用于气体的提纯。
在掌握了以上除杂质的原则、要领、方法后,解答题目时要审清题目要求,分析理顺思路且与题目要求吻合,才能准确解题。
2. 混合物的分离:(1)可溶性与难溶性物质的混合物——常用溶解、过滤、蒸发三步操作加以分离,分别得到纯净物。
如:粗盐的提纯;BaSO4和Na2SO4的混合物。
(2)两种物质均溶于水,但两种物质的溶解度一种随温度变化大,另一种变化不大时,可考虑——结晶法。
即冷却热饱和溶液的方法加以分离。
如:NaCl和KNO3的混合物。
(3)两种物质均溶于水时,可考虑用化学方法分离。
如BaCl2和NaCl的混合物。
可将混合物先溶于水,加入适量Na2CO3溶液,得到BaCO3和NaCl溶液。
BaCl2+ Na2CO3=BaCO3↓+2NaCl。
将沉淀过滤出,洗净后在沉淀中加入适量盐酸溶液,又得到BaCl2溶液,CO2逸出。
BaCO3+2HCl =BaCl2+H2O+CO2↑。
最后分别将NaCl溶液和BaCl2溶液蒸发,分别得到纯净的NaCl固体和BaCl2固体。
注意:用化学方法或用物理方法进行混合物分离时,要区别除杂质与分离物质的不同点是:除杂质时只要求把杂质除掉、保留原物质即可;而混合物分离是几种物质用一定的方法分开,原混合物中各成分都必须保留。
学科王一、选择题:1.(2013厦门市)下列依据实验目的进行的实验设计,合理的是()选项实验目的实验设计A 从空气中获取纯净的氮气用硫燃烧除去空气中的氧气B 鉴别硬水和软水观察颜色或闻气味C 除去混在二氧化碳中的氯化氢气体把混合气体通过足量的氢氧化钠溶液D 鉴别硝酸铵和氯化钠固体加适量的水溶解,测量前后温度变化2.(2013厦门市)下列洗涤或除污过程应用乳化原理的是()A.用汽油除去衣服上的油污 B .用酒精除去衣服上的碘C.用洗洁精洗去餐具上的油脂 D.用刷子刷除杯子上的污垢3. (2013兰州市) 除去下列各物质中混有的少量杂质,所用试剂不正确的是序号物质杂质所用试剂A N2O2灼热的铜网B CO2H2O 浓硫酸C CaO CaCO3适量的稀盐酸D NaCl溶液Na2CO3适量的稀盐酸4.(2013佛山市)单一净化水的以下操作,其中净化程度最高的是()5.(2013佛山市)要除去FeSO4溶液中少量的H2SO4,可加入的物质是①铁粉②四氧化三铁③氧化铁④氧化亚铁⑤氢氧化亚铁A.②③⑤B.①④⑤C.②③④D.①②③4.(2013揭阳市)为除去下列物质中的杂质(括号内为杂质),下列操作方法选项物质(杂质)操作方法A CO2(H2O)将气体通过盛有火碱的干燥管B Cu(CuO)通入足量氧气并加热C Na2SO4(Na2CO3)加盐酸至恰好不再产生气泡为止D FeCl2(CuCl2)加入足量铁屑,充分反应后过滤5. (2013南宁市)下列除去物质中的少量杂质(括号内为杂质)的方法,正确的是A.CO(CO2)——通过足量的灼热氧化铜B.MnO 2粉末(KCl )——溶解、过滤、洗涤、干燥C.FeSO 4溶液(CuSO 4)——加入足量锌粉、过滤D.Na 2SO 4溶液(NaCl )——加入适量硝酸银溶液、过滤9. (2013百色市)在化学实验中关注“气泡”情况很重要,下列说法中错误..的是A.复分解反应条件之一:生成物中有气体(气泡)产生 B . 排水集气法:当导管口刚有气泡冒出时,还不能收集气体C.除去氯化钠中少量碳酸钠:滴加稀硫酸至不再产生气泡即可D . 检查装置气密性:导气管伸入水中,手握容器外壁,有气泡冒出,则气密性好10.(2013海南省)下列方法能使海水转化为饮用水的是A.过滤B.静置C.蒸馏D.吸附11.(2013海南省)下表中,除去物质所含杂质的方法不正确的是12杂质的去除,乙实验为配制溶质的质量分数为10%的氯化钠溶液。
初三化学物质的分离和提纯知识点总结初三化学物质的分离和提纯知识点总结物质的分离是把原混合物中各成份一一分开,并恢复原样品。
物质的提纯〔除杂〕就是除去物质中混有的杂质,从而得到纯净的某物质,其基本方法有:【一】物理方法1、过滤法:适用于不溶于液体的固体与液体的分离或提纯。
2、结晶法:适用于可溶性固体与液体的分离和提纯。
具体方法有两种。
① 降温结晶法:适用于溶解度受温度变化影响较大的固态物质的分离或提纯。
② 蒸发结晶法:适用于溶解度受温度变化影响不大固体物质的分离或提纯。
【二】化学方法:1、原那么:①〝不增、不减、易分〞:不增即最终不能引入新的杂质;不减是除杂结果不应使所需物质减少;易分是加入试剂后,使杂质转化为沉淀、气体和水等与所需物质易于分离。
②先除杂后干燥。
2、方法:〔以下括号里的均为杂质〕① 吸收法:如一氧化碳混有二氧化碳可用氢氧化钠等碱性溶液吸收;② 沉淀法:如氯化钾中混有氯化镁可加氢氧化钾溶液,再过滤;③ 溶解法:如铜中混有氧化铜可加入过量的盐酸,再过滤;④ 转化法:如铜中混有锌可加硫酸铜溶液再过滤;⑤ 气化法:如氯化钠中混有碳酸钠可加入过量盐酸,再蒸发结晶;⑥ 加热法:如氧化钙中混有碳酸钙可高温灼烧;⑦ 综合法:当含有多种成分的杂质时,分离提纯往往不仅仅使用一种方法,而是几种方法交替使用。
【三】知识【解析】:物质的分离与除杂〔提纯〕从内容上看,它包含着常见酸、碱、盐及其他重要物质的性质及特殊化学反应的知识;从过程上看,它是一个原理确定、试剂选择与实验方案确定、操作实施的过程。
其考查点和趋势是:1、考查物质的分离和提纯原理。
根据除杂质的原那么,自选或从题给试剂中选出除杂试剂。
判断题给试剂的正误等。
2、考查物质提纯的实验设计。
根据物质分离和提纯的原那么设计正确的实验方案。
3、考查评价物质分离和提纯的实验方案。
对题给试、步骤、操作、效果等进行评价、比较,从中选出最正确方案。
4、除去混合物中杂质,不仅要考虑反应原理正确可行,而且要考虑实际操作简便易行,同时还要注意实验的安全性和药品、能源的节约等其它问题。
一、中考初中化学溶液的除杂分离和提纯1.除去下列物质中混有的少量杂质,所用除杂试剂及操作方法均正确的是A.A B.B C.C D.D【答案】A【解析】【分析】【详解】A、加入过量的CuCl2溶液和铁充分反应,得到铜和氯化亚铁溶液,过滤得到铜,洗涤、干燥得到纯净的铜,符合题意;B、KC1中的杂质MnO2,加入足量的水溶解,是KC1溶解,MnO2不能溶解,过滤、洗涤、后面应该蒸发结晶才能得到KC1,不符合题意;C、NaCl中的杂质NaNO3,加入适量的硝酸银溶液是和主要物质NaCl发生反应,没有除去杂质NaNO3,不符合题意;D、Cu中的杂质C,在空气中灼烧,Cu、C都会与氧气反应,Cu反应生成氧化铜,C反应产生二氧化碳,主要物质被反应了,不符合题意。
故选A。
2.下列除杂所选用试制与操作方法均正确的是A.A B.B C.C D.D【答案】B【解析】【分析】【详解】A、CaO能与水反应生成氢氧化钙,碳酸钙难溶于水,过滤可除去碳酸钙,但是也把原物质除去了,不符合除杂原则,不符合题意;B、碳酸钠能与过量稀盐酸反应生成氯化钠、水和二氧化碳,盐酸具有挥发性,再蒸发除去盐酸,能除去杂质且没有引入新的杂质,符合除杂原则,符合题意;C、硫酸钠能与过量氯化钡溶液反应生成硫酸钡沉淀和氯化钠,能除去杂质但引入了新的杂质(过量的)氯化钡,不符合除杂原则,不符合题意;D、CO和氢气均能与灼热的CuO反应,不但能把杂质除去,也会把原物质除去,不符合除杂原则,不符合题意。
故选B。
【点睛】根据原物质和杂质的性质选择适当的除杂剂和分离方法,所谓除杂(提纯),是指除去杂质,同时被提纯物质不得改变。
除杂质题至少要满足两个条件:①加入的试剂只能与杂质反应,不能与原物质反应;②反应后不能引入新的杂质。
3.下表列出了除去物质中所含少量杂质的方法,其中错误的是A.A B.B C.C D.D【答案】B【解析】【分析】【详解】A、氢氧化钠溶液能与HCl气体反应,不与H2反应,将混合气体通入足量的氢氧化钠溶液,再干燥,可得到H2,此选项不符合题意;B、稀盐酸将碳酸钠溶液除去的同时,也将氢氧化钠溶液除去了,此选项符合题意;C、NaCl易溶于水,泥沙难溶于水,加入足量的水溶解、过滤,可滤出泥沙,然后蒸发水,得到氯化钠,此选项不符合题意;D、氧化铜与氧气不反应,碳粉能与氧气反应,生成的气体逸出。
初三化学化学除杂分离和提纯解题技巧及经典题型及练习题(含答案)含解析一、中考化学除杂分离和提纯1.下列除去杂质的方法不正确的是()A.A B.B C.C D.D【答案】B【解析】【分析】【详解】A、氧气通过灼热的铜网时,可与铜发生反应生成氧化铜,而氮气不与铜反应,能除去杂质且没有引入新的杂质,故选项所采取的方法正确;B、氧化钙与水反应生成氢氧化钙,混合物加入水,会消耗主要物质,故选项所采取的方法错误;C、浓硫酸具有吸水性,且不与二氧化碳反应,能除去杂质且没有引入新的杂质,故选项所采取的方法正确。
D,AgNO3能与适量的氯化钾溶液反应生成氯化银沉淀和硝酸钾,能除去杂质且不引入了新的杂质,故选项所采取的方法正确。
故选B。
【点睛】除杂(提纯),是指除去杂质,同时被提纯物质不得改变。
加入试剂除杂时至少要满足两个条件:①加入的试剂只能与杂质反应,不能与主要物质反应;②反应后不能引入新的杂质。
2.除去下列物质中的杂质,所选用的方法正确的是()D铁粉(锌粉)加过量CuSO4溶液充分反应后过滤、洗涤、干燥A.A B.B C.C D.D【答案】C【解析】【分析】【详解】A、除去CO2中的HCl,把气体先通过过量氢氧化钠溶液,再通过浓硫酸,氢氧化钠溶液既能吸收氯化氢气体,也能吸收二氧化碳气体,A不正确;B、除去NaCl溶液中的Na2CO3,加稀硫酸至恰好不再产生气泡为止,碳酸钠与稀硫酸反应生成硫酸钠、水和二氧化碳,虽然除去了碳酸钠,但又生成了硫酸钠,引进新的杂质,B不正确;C、除去CuSO4溶液中的H2SO4,加过量氧化铜粉末,硫酸与氧化铜反应生成硫酸铜和水,从而除去了硫酸,过量的氧化铜用过滤除去,C正确;D、除去铁粉中的锌粉,加过量CuSO4溶液充分反应后过滤、洗涤、干燥。
铁和锌在金属活动性顺序中都排在铜的前面,都能与硫酸铜反应生成铜,所以最后得到固体只有铜,D不正确。
故选C。
【点睛】利用化学方法给混合物除去杂质时,既要把杂质除去,又不能引进新的杂质。
专题六 物质的分离、除杂和提纯归纳整理物质的分离、除杂和提纯是化学实验中的一个重要环节。
所谓分离就是用物理或化学的方法将混合物中的各组分一一分开。
分离完成后各组分要保持(经过化学反应使混合物的组分经过转化而分离还要恢复为)原有的物质组成和状态。
除杂和提纯是将混合物中的某组分用物理或化学的方法除去而得到纯物质。
在提纯物质的过程中除了选择合适的试剂外,还应选择适宜的杂质(或产物),以便于同被提纯物进行分离。
现将有关要点归纳如下: 1、应注意几个“不”⑴不能“玉石俱焚”。
即试剂一般与杂质反应,不与要保留的物质反应。
但特殊情况下,所加试剂需要和保留物质反应,但最终要转化成需要保留的物质。
如除去FeCl 3溶液中的NaCl ,可加过量的NaOH 溶液→过滤→洗涤→加适量稀盐酸。
⑵“不增”、“不减”。
即不增加新的杂质,不减少要保留的物质。
⑶不污染环境。
即要求所选用的除杂方法,不能产生可污染环境的物质。
⑷不能“旧貌变新颜”。
即除杂结束前,要恢复保留物质的原有状态。
2、除杂方法的几个优化原则⑴若同时有多种方法能除去杂质,要选择那些简单易行、除杂彻底的方法。
⑵应尽量选择既可除去杂质,又可增加保留物质的方法,即“一举两得”。
⑶先考虑物理方法,再用化学方法。
拓展延伸一、气体的净化与干燥 1、气体净化的几种方法⑴吸收法:用吸收剂将杂质气体吸收除去。
如,除去CO 中混有的少量CO 2,可先用浓NaOH 溶液吸收CO 2,再用浓硫酸等干燥剂除去水蒸气。
⑵转化法:通过化学反应,将杂质气体转化为所要得到的气体。
如,除去CO 2中的少量CO ,可将混合气体通过足量的灼热CuO ,CO + CuO △ Cu + CO 2。
2、气体的干燥气体的干燥是通过干燥剂来实现的,选择干燥要根据气体的性质,一般原则是:酸性干燥剂不能用来干燥碱性气体,碱性干燥剂不能用来干燥酸性气体,干燥装置由干燥剂状态决定。
⑵常用干燥装置如下:注意:选择吸收装置时,要注意进、出气体导管的连接方法,若用“洗气瓶”,要注意“长进短出”,若用干燥管要注意“大进小出”。
专题六物质的分离、除杂和提纯归纳整理物质的分离、除杂和提纯是化学实验中的一个重要环节。
所谓分离就是用物理或化学的方法将混合物中的各组分一一分开。
分离完成后各组分要保持经过化学反应使混合物的组分经过转化而分离还要恢复为原有的物质组成和状态。
除杂和提纯是将混合物中的某组分用物理或化学的方法除去而得到纯物质。
在提纯物质的过程中除了选择合适的试剂外还应选择适宜的杂质或产物以便于同被提纯物进行分离。
现将有关要点归纳如下 1、应注意几个不⑴不能玉石俱焚。
即试剂一般与杂质反应不与要保留的物质反应。
但特殊情况下所加试剂需要和保留物质反应但最终要转化成需要保留的物质。
如除去FeCl3溶液中的NaCl可加过量的NaOH溶液→过滤→洗涤→加适量稀盐酸。
⑵不增、不减。
即不增加新的杂质不减少要保留的物质。
⑶不污染环境。
即要求所选用的除杂方法不能产生可污染环境的物质。
⑷不能旧貌变新颜。
即除杂结束前要恢复保留物质的原有状态。
2、除杂方法的几个优化原则⑴若同时有多种方法能除去杂质要选择那些简单易行、除杂彻底的方法。
⑵应尽量选择既可除去杂质又可增加保留物质的方法即一举两得。
⑶先考虑物理方法再用化学方法。
拓展延伸一、气体的净化与干燥1、气体净化的几种方法⑴吸收法用吸收剂将杂质气体吸收除去。
如除去CO中混有的少量CO2可先用浓Na OH溶液吸收CO2再用浓硫酸等干燥剂除去水蒸气。
常见气体吸收剂见下表吸收剂吸收的气体杂质吸收剂吸收的气体杂质水可溶性气体HCl、NH3等NaOH固体 CO2、HCl、H20 无水CuSO4 H2O 碱石灰 CO2、HCl、H20 灼热的铜网O2 NaOH溶液 CO2、HCl 灼热的CuO H2、CO 浓硫酸 H20⑵转化法通过化学反应将杂质气体转化为所要得到的气体。
如除去CO2中的少量C O可将混合气体通过足量的灼热CuOCO CuO Cu CO2。
2、气体的干燥气体的干燥是通过干燥剂来实现的选择干燥要根据气体的性质一般原则是酸性干燥剂不能用来干燥碱性气体碱性干燥剂不能用来干燥酸性气体干燥装置由干燥剂状态决定。
⑴常见的干燥剂干燥剂可干燥气体不可干燥气体干燥装置名称或化学式酸碱性状态浓H2SO4 酸性液态H2、N2、O2、CO2、HCl、CH4、CO等 NH3 A 固体NaOH 生石灰碱性固态H2、O2、N2、CH4、CO、NH3等 CO2、SO2、HCl B或C 无水CaCl※中性固态除NH3外所有气体 NH3 B或C ⑵常用干燥装置如下注意选择吸收装置时要注意进、出气体导管的连接方法若用洗气瓶要注意长进短出若用干燥管要注意大进小出。
先除去气体中含有的其他杂质干燥除去水蒸气的操作放在最后。
二、物质的分离和提纯分离和提纯的主要方法方法适用范围或原理举例物理方法过滤法①固体与液体混合物的分离②可溶性固体与不溶性固体混合物的分离粗盐的提纯结晶法蒸发①分离溶质与溶剂②除去易挥发的杂质从含有HCl的NaCl溶液中分离出固体NaCl 降低温度可溶性固体溶质溶解度受温度影响变化大小不同分离NaCl与KNO3的混合物续表方法适用范围或原理举例化学方法化气法与杂质反应生成气体而除去除Na2SO4中Na2CO3可加适量稀H2SO4Na2CO3 H2SO4Na2SO4 CO2↑ H2O沉淀法将杂质转化为沉淀过滤除去除去NaCl中的 Na2SO4可加适量的BaCl2Na2SO4 BaCl2BaSO4↓2NaCl 置换法将杂质通过置换反应而除去除Fe SO4中的CuSO4可加过量的铁粉再过滤CuSO4FeCuFe SO4溶解法将杂质溶于某种试剂而除去除C粉中的CuO粉可加适量稀硫酸再过滤CuOH2SO4CuSO4 H2O加热法杂质受热易分解通过加热将杂质除去除CaO中的CaCO3可加热CaCO3CaO CO2↑转化法将杂质通过化学反应转化为主要成分除CO2中的CO可将气体通过灼热的Cu OCOCuOCuCO2当然实际分离与提纯还会有一些其他方法在实际解题时要因题而解也可以综合而灵活地运用几种方法。
问题探究问题1除去NaCl溶液中的杂质BaOH2若只准加入一种试剂则这种试剂是_______。
【分析】除去杂质的方法有多种原则是不引入新的杂质对所提纯的物质不能改变把杂质转化成所需要的物质便于分离。
如将杂质被溶液吸收将杂质转化为气体或沉淀将不溶的杂质转为可溶物等。
根据题目要求除去BaOH2可以加入带有SO42-的试剂如Na2SO4、CuSO4、H2SO4等它们都能与BaOH2反应生成BaSO4沉淀。
但是如果选用Na2SO4溶液除了生成BaSO4同时还有NaOH产生NaOH是能溶于水的无法与Na Cl分开。
等于除去BaOH2的同时又引进了新的杂质NaOH。
如果选用CuSO4溶液则生成BaSO4和CuOH2两种沉淀再经过过滤即可得到较纯的NaCl。
当然加入Fe2SO43溶液也可除去杂质BaOH2。
若选用H2SO4则生成BaSO4和水也可除去杂质BaOH2。
【答案】 CuSO4或Fe2SO43或H2SO4问题2除掉氯化钠溶液中混有的少量碳酸钠应选用适量的试剂是 A.稀硫酸B.硝酸银C.澄清石灰水D.稀盐酸【分析】本题除去杂质碳酸钠可考虑加入酸溶液与碳酸钠发生复分解反应把杂质变成CO2气体逸出。
但要注意加入的酸只能是盐酸否则又会产生新的钠盐杂质。
【答案】 D 问题3分离NaCl、FeCl3和BaSO4的混合物应选用的一组试剂是 A.H2O、AgNO3、HNO3 B. H2O、NaOH、HNO3 C. H2O、NaOH、HCl D.H2O、KOH、HNO3【分析】此题中因NaCl 、FeCl3均溶于水BaSO4难溶于水所以先用水溶解利用溶解性差异过滤分离然后用NaOH溶液与滤液反应NaCl未变化FeCl3被转化为FeOH3↓通过过滤分别得到滤液和沉淀将滤液蒸发结晶可得纯净的NaCl将沉淀与HCl溶液反应可使转化为FeOH3的FeCl3得以复原。
在分离操作中同样要遵循不能引入新杂质的原则所以选C。
【答案】C问题4为了除去粗盐中的CaCl2、MgSO4及泥沙可将粗盐溶于水然后进行下列5项操作①过滤②加过量的NaOH溶液③加适量盐酸④加过量Na2CO3溶液⑤加过量的BaCl2溶液。
正确的操作顺序是 A. ①④②⑤③ B. ④①②⑤③ C.②⑤④①③ D. ⑤②④①③【分析】除去多种杂质时要考虑加入试剂的顺序为了保证将杂质除尽所加试剂必须过量因此为了不引进新杂质后面加入的试剂要能除去前面加入的试剂。
本题加入试剂及顺序是a加过量的BaCl2溶液除去SO42b加过量的NaOH溶液除去Mg2c加过量的Na2CO3溶液除去Ba2、Ca2d过滤除去生成的沉淀CaCO3、BaCO3、MgOH2和泥沙e加适量的盐酸除去过量的CO32和OH由于b和a顺序互换不影响除杂目的所以前两步操作顺序可颠倒。
【答案】C、D。
学以致用一、选择题每小题只有一个选项符合题意1、氮气混有少量氢气、二氧化碳和水蒸气欲获得干燥纯净的氮气可采取下列操作①通过浓硫酸②通过填充氧化铜的加热管③通过氢氧化钠浓溶液④通过浓盐酸。
最好的组合顺序是A、①→②→③ B、③→②→④ C、③→②→① D、④→②→③2、下列各组物质中的杂质括号内为杂质只需加入适量稀硫酸就能除去的是 A. NaClNa2CO3 B. FeCu C. Na2CO3CaCO3 D. HClBaCl23、下列各组物质的溶液不另加试剂无法一一鉴别的是 A.NaOH HCl CuSO4 MgSO4 B.Na2CO3 K2SO4 BaCl2 HCl C.KNO3 HCl CaCl2 NaOH D.NH4NO3 H2SO4 NaOH MgCl24、分离下列各组物质的方法不正确的是A.用过滤法分离氧化铜和硫酸铜的混合物B.用结晶法分离氯化钠和硝酸钾的混合物C.用蒸馏法依据物质沸点的不同分离煤油和水的混合物D.通过灼热的氧化铜除去CO中的CO2得纯净的CO5、下表是各物质所含的少量杂质以及除去这些杂质所选用的试剂或操作方法其中正确的是选项物质杂质除杂试剂或操作方法 A 氯化钠溶液氯化镁加入适量烧碱溶液再过滤 B 硝酸钠溶液硫酸钠加入适量氯化钡溶液再过滤 C熟石灰石灰石高温煅烧 D 二氧化碳一氧化碳通过澄清石灰水6、按照加水溶解、过滤、蒸发的顺序进行操作可以分离的一组混合物是A.木炭粉和二氧化锰B.铁粉和硫酸铜晶体C.氯化钡和硫酸钾D.二氧化锰和氯化钠7、下列实验方案中能达到预期目的的是 A.用NaOH溶液除去CO2中混有的HCl气体 B. 用点燃的方法除去CO中混有的少量CO2 C. 用稀盐酸除去热水瓶胆壁上的水垢主要成分CaCO3和MgOH2 D.用BaCl2溶液除去KNO3溶液中混有的少量K2SO4得到纯净的KNO3溶液8、实验操作方法①称量②过滤③蒸发④结晶其中可用于混合物分离的是 A. ①②B. ③④C. ①②③D.②③④二、填空题9、右图所示的装置有多种用途。
根据实验需要气体既可从a导入也可以从b口导入。
瓶中既可加入其他物质也可以加入不同的液体或固体颗粒等。
请根据要求将相关内容填入下表然后结合物理知识回答问题用途气体入口a或b瓶中物质①收集H2②排气法收集CO2 空气③排水法收集O2 水④除去H2中的杂质HCl气体⑤干燥CO2气体⑥验证CO气体中含有CO2杂质并除去结合物理知识简述在表内第③项中排水法收集O2操作成功的原理。
10、为除去Na2SO4溶液中含有的杂质Na2CO3甲、乙、丙三位同学分别选用一种试剂适量进行实验。
请你对他们所选用的试剂进行评价学生选用试剂评价是否可行并简述理由甲乙 H2SO4 丙 BaOH211、某课外活动小组通过Internet网上资料得知废弃的定影液中含有一定量的AgNO 3。
他们从摄影店收集到一些废弃的定影液准备将其中的银以单质的形式回收。
于是。
他们进行了以下实验活动 1设计方案①加入比银活泼的金属单质②除去金属混合物中的杂质 2小组讨论①选择加入的金属甲同学认为向定影液中加入过量的铜粉则得到的金属混合物含有银和铜乙同学认为向定影液中加入过量的铁粉则得到的金属混合物含有银和铁。
你认为同学的方案更合理其原因是。
该方案的化学方程式为。
②除去银粉中混有的金属向金属混合物中加入的试剂是化学方程式为。
3进行实验过程如下请回答操作a是需要用到的玻璃仪器有烧杯、玻璃棒和溶液B中溶质的化学式为。
4产品验证请你设计一个简单方法验证得到的银中是否含有铁粉方法是答案一、选择题 1、C 2、D 3、C 4、D 5、A 6、D 7、C 8、D 二、填空题9、①b空气②a③b④aNaOH溶液或AgNO3溶液或水⑤a浓H2SO4⑥a澄清的石灰水或BaOH2溶液 10、甲不行除去Na2CO3的同时又引入了新杂质NaCl。