设计基本加速度和水平地震影响系数的关系
- 格式:doc
- 大小:132.50 KB
- 文档页数:7
地震烈度与加速度对应关系下载提示:该文档是本店铺精心编制而成的,希望大家下载后,能够帮助大家解决实际问题。
地震烈度与加速度对应关系该文档下载后可定制修改,请根据实际需要进行调整和使用,谢谢!本店铺为大家提供各种类型的实用资料,如教育随笔、日记赏析、句子摘抄、古诗大全、经典美文、话题作文、工作总结、词语解析、文案摘录、其他资料等等,想了解不同资料格式和写法,敬请关注!Download tips: This document is carefully compiled by this editor. I hope that after you download it, it can help you solve practical problems. The document 地震烈度与加速度对应关系 can be customized and modified after downloading, please adjust and use it according to actual needs, thank you! In addition, this shop provides you with various types of practical materials, such as educational essays, diary appreciation, sentence excerpts, ancient poems, classic articles, topic composition, work summary, word parsing, copy excerpts, other materials and so on, want to know different data formats and writing methods, please pay attention!地震烈度与加速度之间的关系是地震学和工程领域中一个非常重要的话题。
根据《抗规》GB50011-2001第5、1、2条得条文说明,多遇地震(小震)与罕遇地震(大震)得最大水平地震影响系数可将《抗规》表格5、1、2-2中所列有效峰值加速度数值乘以放大系数2、25得到。
同理,中震设计可按《抗规》表3、2、2中得设计基本加速度值乘以放大系数2、25得到。
下表就是小震、中震、大震得最大水平地震影响系数。
抗震设防烈度6(0、05g) 7(0、10g)7(0、15g)8(0、20g)8(0、30g)9(0、40g)小震0、04 0、08 0、12 0、16 0、24 0、32 中震0、12 0、23 0、34 0、45 0、68 0、90 大震- 0、50 0、72 0、90 1、20 1、40midas中如何结合建筑抗震规范进行桥梁得地震时程分析?由于目前建筑抗震规范对于时程分析采用得最大加速度有了硬性得规定,因此首先就就是要将时程得地震波比如简单得elcentro波进行系数调整,根据抗震规范5、1、2、2表中得规定,将、Elcentro得最大峰值与5、1、2、2规定得最大值进行比较得到修正系数,(需要注意得就是midas时程函数定义里面得Elcentro给出得相对得值即多少倍得g,比如0、3559g,则系数为35/(0、3559*9、806*100)=0、1,注意选择得就是无量刚加速度),填写到放大系数里面,点击生成地震反映谱,函数值就就是所需要得一条曲线得a谱,不需要再除以g了(规范P232“其平均地震影响曲线与振型分解反应谱法所用得地震影响系数曲线相比,在各个周期点上相差不大于20%”这里得地震影响曲线就就是将加速度谱转化得到得规范谱)。
按照规范需要两条实际一条人工模拟曲线,将得到得地震反映谱曲线(三条)进行数据拟与分析(可采用平均或者SRSS)与实际场地采用得规范规定得a谱进行比较,保证在各个周期点上相差不大于20%,人工波得选择一般就是对于特大桥梁或者重要桥梁进行现场得试验后得到一定得模拟曲线,一般桥梁搞几条波就够了不要人工模拟。
设计基本地震加速度地震动峰值加速度在地震工程领域,设计基本地震加速度(DBA)和地震动峰值加速度(PGA)是两个非常重要的概念。
它们是用来衡量地震破坏性的重要参数,影响着建筑物、桥梁和其他工程结构的设计和抗震性能。
本文将从简单到复杂,由浅入深地探讨DBA和PGA的定义、计算方法、影响因素以及其在工程设计中的重要性。
1. DBA和PGA的定义DBA是指在设计使用寿命内,结构所经历的地震作用的平均加速度。
它是根据概率统计的方法,对设计寿命内可能出现的地震进行统计分析得到的数值。
一般情况下,DBA的计算会考虑一定的概率水平,比如百年一遇或千年一遇的地震事件。
而PGA则是地震记录中的最大地面水平加速度峰值。
它是地震动中最重要的参数之一,用来表示地震的强度。
通常情况下,PGA是直接从地震记录中获取的。
2. 计算方法对于DBA的计算,一般采用地震动谱的方法。
地震动谱是描述地震动性质的一个重要工具,它可以将地震在不同频率下的加速度值表示出来。
通过对地震记录进行处理,可以获得不同周期下的地震动加速度响应谱曲线,然后根据设计地震作用的概率统计进行分析,得到DBA的数值。
而PGA的计算相对简单,直接从地震记录中寻找到峰值加速度即可。
3. 影响因素DBA和PGA受多个因素的影响。
地震活动性是最重要的影响因素之一。
地震频繁的地区,其DBA和PGA值通常会较大。
地形地貌也会对DBA和PGA产生影响,如山区、平原、沿海地区等不同地形地貌的DBA和PGA值可能存在较大差异。
土壤条件、地下水位、地质构造等因素也会对DBA和PGA产生一定的影响。
4. 工程设计中的重要性在工程设计中,DBA和PGA的值对结构的设计和抗震性能起着至关重要的作用。
设计地震加速度的选取直接影响着结构的抗震设防水平,而结构的抗震能力又直接关系到结构的安全性和破坏性。
合理、准确地选取DBA和PGA的数值,对工程结构的安全性和经济性至关重要。
总结:设计基本地震加速度和地震动峰值加速度是地震工程中的重要概念,它们直接影响着结构的设计和抗震性能。
根据《抗规》GB50011-2001第5.1.2条的条文说明,多遇地震(小震)和罕遇地震(大震)的最大水平地震影响系数可将《抗规》表格5.1.2-2中所列有效峰值加速度数值乘以放大系数2.25得到。
同理,中震设计可按《抗规》表3.2.2中的设计基本加速度值乘以放大系数2.25得到。
下表是小震、中震、大震的最大水平地震影响系数。
midas中如何结合建筑抗震规范进行桥梁的地震时程分析?由于目前建筑抗震规范对于时程分析采用的最大加速度有了硬性的规定,因此首先就是要将时程的地震波比如简单的elcentro波进行系数调整,根据抗震规范5.1.2.2表中的规定,将. Elcentro的最大峰值与5.1.2.2规定的最大值进行比较得到修正系数,(需要注意的是midas时程函数定义里面的Elcentro给出的相对的值即多少倍的g,比如0.3559g,则系数为35/(0.3559*9.806*100)=0.1,注意选择的是无量刚加速度),填写到放大系数里面,点击生成地震反映谱,函数值就是所需要的一条曲线的a谱,不需要再除以g了(规范P232“其平均地震影响曲线与振型分解反应谱法所用的地震影响系数曲线相比,在各个周期点上相差不大于20%”这里的地震影响曲线就是将加速度谱转化得到的规范谱)。
按照规范需要两条实际一条人工模拟曲线,将得到的地震反映谱曲线(三条)进行数据拟和分析(可采用平均或者SRSS)与实际场地采用的规范规定的a谱进行比较,保证在各个周期点上相差不大于20%,人工波的选择一般是对于特大桥梁或者重要桥梁进行现场的试验后得到一定的模拟曲线,一般桥梁搞几条波就够了不要人工模拟。
开始错误的以为直接将地震波简单处理与a普比较,实际这里的地面运动的加速度波只是一个自由度体系的反应,而a谱则是多个自由度体系经过一系列的分析处理而得到的,因此必须将地震波进行转换,幸好有了midas的转换工具可以直接生成,不然要自己编写傅立叶转换程序了。
建筑结构抗震复习题一、判断题1.振型分解反应谱法既适用于弹性体系,也可用于弹塑性体系(义)2.结构的刚心就是地震惯性力合力作用点的位置(义)3.受压构件的位移延性将随轴压比的增加而减小(^)4.结构的重力荷载代表值等于竖向荷载加上各可变荷载组合值。
(义)5.震源到震中的垂直距离称为震中距。
(^)6.对应于一次地震,震级只有一个,烈度也只有一个。
(义)7.横波一般周期较长,振幅较大,引起地面水平方向的运动。
(^)8采用底部剪力法时,突出屋面的屋顶件,由于刚度突变、质量突变,其地震作用的效应乘以增大系数3,此增大部分应向下传递。
(义)10地震波的传播速度,以横波最快,面波次之,纵波最慢。
(义)11 .横波只能在固态物质中传播(^)12设防烈度为8度和9度的高层建筑应考虑竖向地震作用(义)13众值烈度比基本烈度小1.55度,罕遇烈度比基本烈度大1.55度(义)14在进行抗震设计时,结构平面凹进的一侧尺寸为其相应宽度的20%时,认为是规则的(^)16.在同等场地、烈度条件下,钢结构房屋的震害较钢筋混凝土结构房屋的震害要严重。
(义)17.钢筋混凝土框架柱的轴压比越大,抗震性能越好。
(*)18.场地特征周期与场地类别和地震分组有关。
(,)20.选择结构的自振周期应尽可能接近场地卓越周期。
(义)21.根据液化指数,将液化等级分为三个等级。
(^)22.质量和刚度明显不对称、不均匀的结构,应考虑水平地震作用的扭转影响。
(,)23.地震作用对软土的承载力影响较小,土越软,在地震作用下的变形就越小。
(义)26在抗震设计中,对烈度为9度的大跨、长悬臂结构,应考虑竖向地震作用(^)27.一次地震只有一个震级,所以不同地区地震烈度相同。
(*)25. 一般来讲,震害随场地覆盖层厚度的增加而减轻。
(又)22.地震烈度是表示地震本身大小的尺度。
(*)29一般而言,房屋愈高,所受到的地震力和倾覆力矩愈大,破坏的可能性也愈大。
(^)30.耗能梁段的屈服强度越高,屈服后的延性越好,耗能能力越大。
根据《抗规》GB50011-2001第5.1.2条的条文说明,多遇地震(小震)和罕遇地震(大震)的最大水平地震影响系数可将《抗规》表格5.1.2-2中所列有效峰值加速度数值乘以放大系数2.25得到。
同理,中震设计可按《抗规》表3.2.2中的设计基本加速度值乘以放大系数2.25得到。
下表是小震、中震、大震的最大水平地震影响系数。
小震、中震、大震的最大水平地震影响系数抗震设防烈度6(0.05g) 7(0.10g) 7(0.15g) 8(0.20g) 8(0.30g) 9(0.40g) 小震0.04 0.08 0.12 0.16 0.24 0.32中震0.12 0.23 0.34 0.45 0.68 0.90大震- 0.50 0.72 0.90 1.20 1.40设计基本地震加速度值:50年设计基准期超越概率10%的地震加速度设计取值,其中取值7度0.10g,8度0.20g,9度0.40g这里的设计基本地震加速度的取值与《中国地震动参数区划图》所规定的"地震动峰值加速度"相当,只是在0.10g和0.20g之间有一个0.15g,0.20g与0.40g之间有一个0.30g的区域,这两个区分别同7度和8度地区相当而《地震动参数区划图》提供了二类场地上,50年超越概率为10%的地震动参数。
2.关于《抗震规范中》设计基本地震加速度与《中国地震动参数区划图》的地震动峰值加速度值的区别?设计基本地震加速度,指的是建设部1992年7月3日颁发的建标【1992】419号《关于统一抗震设计规范地面运动加速度设计取值的通知》规定的加速度值,其规定如下:设计基本地震加速度值:50年设计基准期超越概率10%的地震加速度设计取值,其中取值 7度0.10g,8度0.20g,9度0.40g 这里的设计基本地震加速度的取值与《中国地震动参数区划图》所规定的"地震动峰值加速度"相当,只是在0.10g和0.20g之间有一个0.15g,0.20g与0.40g之间有一个0.30g的区域,这两个区分别同7度和8度地区相当而《地震动参数区划图》提供了二类场地上50年超越概率为10%的地震动参数。
按《中国地震动参数区划图GB18306-2015》水平地震影响系数最大值计算一、基本概念和公式:1、多与地震、基本地震、罕遇地震、极罕遇地震的地震动峰值加速度的关系:a max =K* a max 基本a max :多遇或罕遇或极罕遇地震的峰值加速度a max基本:基本地震动峰值加速度K:比例系数,按GB18306-2015第条取值多遇地震取1/3罕遇地震取极罕遇地震取2、地震动峰值加速度最大值根据场地类别的调整:a max=Fa*a max II (GB18306-2015附录)a max按场地类别调整后的地震动峰值加速度a max n:n类场地的地震动峰值加速度FA:场地地震动峰值加速度调整系数按GB18306-2015附录E表。
3、水平地震影响系数最大值计算 :丫 max邛 * a max丫max水平地震影响系数最大值B:动力放大系数,按GB18306-2015附录取4、综上所述,综合计算公式可以写为:丫 max邛* Fa*K* a max基本二、示例:1、确定7度015g地区、皿类场地的多遇地水平系数最大值:1)、确定FA:7度地区、H类场地基本地震动峰值加速度为:a max基本二。
7度地区、H类场地多遇地震动峰值加速度:*1/3=。
查中国地震动参数区划图 GB18306-2015附录表,加速度为时的皿类场地FA=。
注意:按H类场地基本地震峰值加速度,查得皿类场地的FA=F用法是不正确的.2)、则7度区、皿类场地多遇地水平系数最大值为:丫 max邛 * Fa*K* a max 基本=* *(1/3)*2、确定8度地区、皿类场地的多遇地水平系数最大值:1)、确定FA:8度地区、H类场地基本地震动峰值加速度为: a max基本二。
8度地区、H类场地多遇地震动峰值加速度:*1/3=。
查中国地震动参数区划图GB18306-2015附录表,用插值法确定加速度为时的皿类场地Fa=)、则8度区、皿类场地多遇地水平系数最大值为:丫 max邛 * Fa*K* a max 基本=* *(1/3)*3、确定7度015g地区、皿类场地的罕遇地水平系数最大值:1) 、确定 FA:7度地区、H类场地基本地震动峰值加速度为:a max基本二。
区划图与建筑抗震设计规范参数对比及对工程设计的影响摘要:中国地震参数动区划图和建筑抗震规范相继进行了换版和修订,由于两本规范侧重点和理念不同,导致部分参数看似不很统一。
本文通过对两本规范参数的比较,找出了其中的差异及对设计结果的影响,以及实际工程中具体操作方法。
关键词:地震动参数;地震加速度;特征周期;抗震设计一、前言2015版《中国地震动参数区划图》(以下简称区划图)修订出版后与之相关的《建筑抗震设计规范》(以下简称抗规)也根据区划图进行了及时的修订。
修订版抗规并没有像我们想象的那样与新区划图完全吻合,它仍然沿袭了2010版的抗震设计理念,只是根据区划图调整了各县级及以上的行政区的抗震设防烈度、设计基本地震加速度及地震分组。
下面通过比较两本规范关于地震设计参数的异同,可以更好的理解相关条文,利于执行两本规范。
二、两本规范地震设计参数的比较1、两本规范抗震设计参数名称有所不同表一其中抗规中抗震设防烈度、设计基本地震加速度与区划图中Ⅱ类场地地震动峰值加速度对应关系如下表二抗规中设计地震分组与区划图中Ⅱ类场地基本地震动加速度反应谱特征周期的对应关系如下表三2、关于场地特征周期1)抗规中特征周期根据场地类别和设计地震分组按下表采用,计算罕遇地震作用时,特征周期应增加 0.05s。
表四2)区划图中Ⅰ0、Ⅰ1、Ⅲ、Ⅳ类场地基本地震动加速度反应谱特征周期根据Ⅱ类场地基本地震动加速度反应谱特征周期,按下表调整。
多遇地震地震动加速度反应谱特征周期可按基本地震动加速度反应谱特征周期取值,罕遇地震动加速度反应谱特征周期应大于基本地震动加速度反应谱特征周期,增加值应不低于0.05s。
表五由以上两表可见,由于存在表三的对应关系,表四表五实际上是一致的。
2、抗规中地震设计参数仅提供至全国各县级及以上城镇地区,区划图涉及到乡镇人民政府所在地。
进行工程设计时,首先需确认工程所处的乡镇或街道,应按区划图确定工程场址的地震动峰值加速度和地震加速度反应谱特征周期,并根据以上各表的对应关系确定工程场址所在地的抗震设防烈度、设计基本地震加速度和所属的设计地震分组。
设计基本加速度和水平地震影响系数的关系今天这篇文章的由头,完全是因为前天晚上的一个疑问:01版抗规中的设计基本地震加速度-----“0.05g、0.1g。
”等。
既然规范里有数据,为什么又不参与计算?列出以上数据的意义是什么呢?这些东西和水平地震影响系数又是怎么样个关系呢?找遍网络与现有书籍,无此解释,只好自力更生,艰苦奋思。
谁知越牵越多,牵出好多东西。
先从这个疑问总结吧。
一、关于设计基本地震加速度关于设计基本地震加速度的意义所在,我翻遍手头的所有资料发现最好还是是01版的新生事物。
意义到底何在?意义就在于对地震影响的表征。
89版采用的是设防烈度对地震影响进行表征。
而在01及10版的抗规中,对地震影响的表征,已经舍去了设防烈度,进而采取“设计基本地震加速度、设计特征周期”。
此做法优点何在?第一,设防烈度的划分标准偏于现象,改用设计基本地震加速度后,可以用具体参数来表征地震影响-----更科学、更“规范”,我想这是那些规编们最看重的一点优势;第二,采用设计基本地震加速度后,可以清楚的表征7度半(0.15g)与8度半(0.3g)的概念,拓宽了抗震设防烈度的概念-----更“延伸”;第三,设计基本地震加速度还是根据设防烈度进行分类的,原则上用基本地震加速度去表征与用现象去区分地震影响并不矛盾-----更“统一”。
写到这里,想起了本科毕业时去城乡设计院面试的情景。
虽然一晃六年过去了,那时的情景还是历历在目。
面试我的那老总,坐在宽大的老板桌后面,他问的我那几个都会的问题由于时间久远都记不得了,只是那个没答的问题让我记忆犹新,“咱这儿的设计基本地震加速度是多少?”坏菜,那会儿的我刚出校门,这名词依稀在考试中见过两次而已,当即败下阵来。
要是换成今天?可惜世上没有后悔药。
设计基本地震加速度——相应于设防烈度的地震地面运动峰值加速度,即为50年设计基准期超越概率10%的地震加速度的设计取值二、关于地震影响系数地震影响系数的由来:不管是底部剪力法,还是振型分解反应谱法,结构总水平地震作用标准值的根本计算方法,始终是牛顿第二定律的变体:F=αG以上公式的α即为地震影响系数,其实就是加速度除以了一个小g(重力加速度);G为质点的重量。
设计基本加速度和水平地震影响系数的关系今天这篇文章的由头,完全是因为前天晚上的一个疑问:01版抗规中的设计基本地震加速度-----“0.05g、0.1g。
”等。
既然规范里有数据,为什么又不参与计算?列出以上数据的意义是什么呢?这些东西和水平地震影响系数又是怎么样个关系呢?找遍网络与现有书籍,无此解释,只好自力更生,艰苦奋思。
谁知越牵越多,牵出好多东西。
先从这个疑问总结吧。
一、关于设计基本地震加速度关于设计基本地震加速度的意义所在,我翻遍手头的所有资料发现最好还是是01版的新生事物。
意义到底何在?意义就在于对地震影响的表征。
89版采用的是设防烈度对地震影响进行表征。
而在01及10版的抗规中,对地震影响的表征,已经舍去了设防烈度,进而采取“设计基本地震加速度、设计特征周期”。
此做法优点何在?第一,设防烈度的划分标准偏于现象,改用设计基本地震加速度后,可以用具体参数来表征地震影响-----更科学、更“规范”,我想这是那些规编们最看重的一点优势;第二,采用设计基本地震加速度后,可以清楚的表征7度半(0.15g)与8度半(0.3g)的概念,拓宽了抗震设防烈度的概念-----更“延伸”;第三,设计基本地震加速度还是根据设防烈度进行分类的,原则上用基本地震加速度去表征与用现象去区分地震影响并不矛盾-----更“统一”。
写到这里,想起了本科毕业时去城乡设计院面试的情景。
虽然一晃六年过去了,那时的情景还是历历在目。
面试我的那老总,坐在宽大的老板桌后面,他问的我那几个都会的问题由于时间久远都记不得了,只是那个没答的问题让我记忆犹新,“咱这儿的设计基本地震加速度是多少?”坏菜,那会儿的我刚出校门,这名词依稀在考试中见过两次而已,当即败下阵来。
要是换成今天?可惜世上没有后悔药。
设计基本地震加速度——相应于设防烈度的地震地面运动峰值加速度,即为50年设计基准期超越概率10%的地震加速度的设计取值二、关于地震影响系数地震影响系数的由来:不管是底部剪力法,还是振型分解反应谱法,结构总水平地震作用标准值的根本计算方法,始终是牛顿第二定律的变体:F=αG以上公式的α即为地震影响系数,其实就是加速度除以了一个小g(重力加速度);G为质点的重量。
设计基本加速度和水平地震影响系数的关系今天这篇文章的由头,完全是因为前天晚上的一个疑问: 01 版抗规中的设计基本地震加速度 ----- “、。
”等。
既然规范里有数据,为什么又不参与计算列出以上数据的意义是什么呢这些东西和水平地震影响系数又是怎么样个关系呢找遍网络与现有书籍,无此解释,只好自力更生,艰苦奋思。
谁知越牵越多,牵出好多东西。
先从这个疑问总结吧。
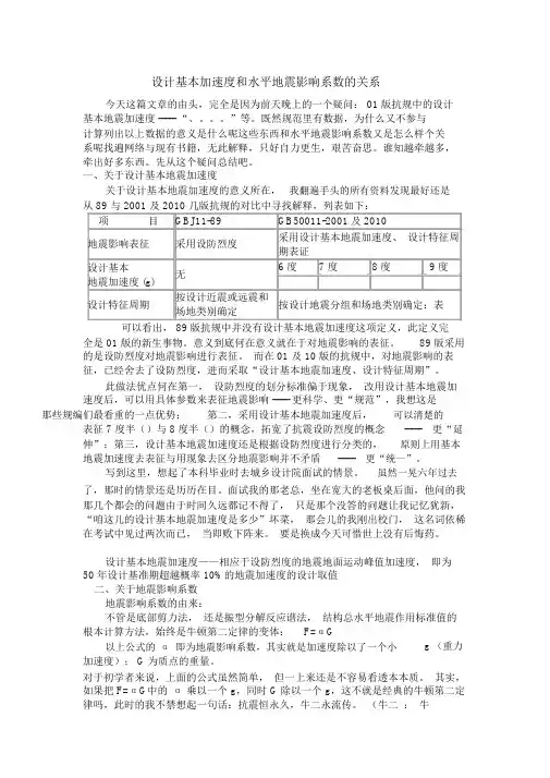
一、关于设计基本地震加速度关于设计基本地震加速度的意义所在,我翻遍手头的所有资料发现最好还是从 89 与 2001 及 2010 几版抗规的对比中寻找解释,列表如下:项目GBJ11-89GB50011-2001及 2010地震影响表征采用设防烈度采用设计基本地震加速度、设计特征周期表证设计基本无6 度7 度8 度9 度地震加速度 (g)设计特征周期按设计近震或远震和按设计地震分组和场地类别确定:表场地类别确定可以看出, 89 版抗规中并没有设计基本地震加速度这项定义,此定义完全是 01 版的新生事物。
意义到底何在意义就在于对地震影响的表征。
89 版采用的是设防烈度对地震影响进行表征。
而在 01 及 10 版的抗规中,对地震影响的表征,已经舍去了设防烈度,进而采取“设计基本地震加速度、设计特征周期”。
此做法优点何在第一,设防烈度的划分标准偏于现象,改用设计基本地震加速度后,可以用具体参数来表征地震影响 ----- 更科学、更“规范”,我想这是那些规编们最看重的一点优势;第二,采用设计基本地震加速度后,可以清楚的表征 7 度半()与 8 度半()的概念,拓宽了抗震设防烈度的概念-----更“延伸”;第三,设计基本地震加速度还是根据设防烈度进行分类的,原则上用基本地震加速度去表征与用现象去区分地震影响并不矛盾-----更“统一”。
写到这里,想起了本科毕业时去城乡设计院面试的情景。
虽然一晃六年过去了,那时的情景还是历历在目。
面试我的那老总,坐在宽大的老板桌后面,他问的我那几个都会的问题由于时间久远都记不得了,只是那个没答的问题让我记忆犹新,“咱这儿的设计基本地震加速度是多少”坏菜,那会儿的我刚出校门,这名词依稀在考试中见过两次而已,当即败下阵来。
水平地震影响系数最大值计算方法本页仅作为文档封面,使用时可以删除This document is for reference only-rar21year.March6度区水平地震影响系数最大值αmax计算方法地震影响方法一方法二方法三多遇地震设防地震罕遇地震方法一根据《建筑抗震设计规范GB50011-2010》表,查得6度地震下,多遇地震和罕遇地震对应的αmax分别为和。
根据《建筑抗震设计规范》条可知,6度地震下,设防地震对应的αmax为。
方法二根据《建筑抗震设计规范GB50011-2010》表可知,抗震设防烈度为6度时,其对应的设计基本地震加速度值为,根据《中国地震动参数区划图GB18306-2015》附录条,推导中震作用下αmax=×=。
根据《中国地震动参数区划图GB18306-2015》第条“多遇地震动峰值加速度宜按不低于基本地震动峰值加速度1/3倍确定”可知,多遇地震下αmax≥3=。
根据《中国地震动参数区划图GB18306-2015》第条“罕遇地震动峰值加速度宜按基本地震动峰值加速度~倍确定”,罕遇地震下αmax=(~)×=~。
方法三根据《建筑抗震设计规范GB50011-2010》表可知,抗震设防烈度为6度时,其对应的设计基本地震加速度值为,其中g= m/s2=980 cm/s2,计算可知设防地震加速度时程最大值=×980=49 cm/s2。
根据《建筑抗震设计规范GB50011-2010》表,6度多遇地震和罕遇地震时程分析所用地震加速度时程的最大值分别为18 cm/s2和125 cm/s2。
根据《中国地震动参数区划图GB18306-2015》附录条,推导6度中震作用下αmax=×=(方法二)。
根据相应比例关系可推导出6度多遇地震αmax=(18/49)×=,罕遇地震αmax=(125/49)×=。
设计基本地震加速度值地震是自然灾害中灾难性的一种,它不仅能破坏建筑物、道路、桥梁等基础设施,还会造成严重的人员伤亡和经济损失。
基本地震加速度值是评估地震风险的重要参考参数之一,本文将从以下几个方面介绍基本地震加速度值的概念、计算方法、影响因素及其应用。
一、基本地震加速度值的概念基本地震加速度值是指在一定的设计震级下,地震波在岩土地基上产生的水平向地面作用的最大加速度值。
其大小与地震波的频率特征、岩土地基的地震反应特性以及设计震级等因素有关。
二、基本地震加速度值的计算方法基本地震加速度值的计算方法比较复杂,一般采用震级-最大加速度关系式来计算。
国内外已经有多种可供使用的关系式,如牛顿-里查德森关系式、博士—仁科关系式、米达关系式等。
以博士—仁科关系式为例,该关系式表达式如下:a=a0×e(0.01M)其中,a0为震级为0时的基本地震加速度值,M为设计震级。
该关系式在中国地震区应用较为广泛。
三、基本地震加速度值的影响因素1.地震波频率特征。
地震波中的不同频率成分对岩土地基的反应具有不同的影响,一般来说,高频地震波的影响作用更为明显,其产生的最大加速度值也更大。
2.岩土地基的特性。
岩石、砾石等石性地基一般抗震性能较好,而沙土、黏土等软性地基则容易发生液化等地震灾害,其反应的加速度值也更大。
3.设计震级。
地震的震级越大,其产生的地震波振动也越大,所产生的地面加速度也相应增大。
四、基本地震加速度值的应用基本地震加速度值是地震工程中的重要参数,它在以下几个方面具有重要的应用价值:1.工程抗震设计基本地震加速度值是地震动力学分析中最基本的参数之一,在工程设计中应用广泛。
它是通过地震动计算所得到的一个重要参数,用于评价建筑物、桥梁等基础设施的抗震性能,进而确定合理的抗震设计参数,保障人民生命财产安全。
2.地震风险评估基本地震加速度值能够反映地震风险的一部分,可以用于评估城市地震风险,为防震减灾提供重要的参考值。
根据《抗规》GB50011-2001第条的条文说明,多遇地震(小震)和罕遇地震(大震)的最大水平地震影响系数可将《抗规》表格中所列有效峰值加速度数值乘以放大系数得到。
同理,中震设计可按《抗规》表中的设计基本加速度值乘以放大系数得到。
下表是小震、中震、大震的最大水平地震影响系数。
小震、中震、大震的最大水平地震影响系数抗震设防烈度677889小震中震大震-midas中如何结合建筑抗震规范进行桥梁的地震时程分析由于目前建筑抗震规范对于时程分析采用的最大加速度有了硬性的规定,因此首先就是要将时程的地震波比如简单的elcentro波进行系数调整,根据抗震规范表中的规定,将. Elcentro的最大峰值与规定的最大值进行比较得到修正系数,(需要注意的是midas时程函数定义里面的Elcentro给出的相对的值即多少倍的g,比如,则系数为35/(**100)=,注意选择的是无量刚加速度),填写到放大系数里面,点击生成地震反映谱,函数值就是所需要的一条曲线的a谱,不需要再除以g了(规范P232“其平均地震影响曲线与振型分解反应谱法所用的地震影响系数曲线相比,在各个周期点上相差不大于20%”这里的地震影响曲线就是将加速度谱转化得到的规范谱)。
按照规范需要两条实际一条人工模拟曲线,将得到的地震反映谱曲线(三条)进行数据拟和分析(可采用平均或者SRSS)与实际场地采用的规范规定的a谱进行比较,保证在各个周期点上相差不大于20%,人工波的选择一般是对于特大桥梁或者重要桥梁进行现场的试验后得到一定的模拟曲线,一般桥梁搞几条波就够了不要人工模拟。
开始错误的以为直接将地震波简单处理与a普比较,实际这里的地面运动的加速度波只是一个自由度体系的反应,而a谱则是多个自由度体系经过一系列的分析处理而得到的,因此必须将地震波进行转换,幸好有了midas的转换工具可以直接生成,不然要自己编写傅立叶转换程序了。
注意理解公式各项的意思。
六、时程分析法(一)选取地震加速度时程曲线建筑抗震设计规范(GB 50011-2001)的条文说明中规定,正确选择输入的地震加速度时程曲线,要满足地震动三要素的要求,即频谱特性、有效峰值和持续时间要符合规定。
岩土工程师专业案例考试题库【3套练习题】模拟训练含答案答题时间:120分钟试卷总分:100分姓名:_______________ 成绩:______________第一套一.单选题(共20题)1.某红黏土含水量为49%,液限为58,塑限为20,该土的状态应为()。
A.硬塑B.可塑C.软塑D.流塑2.某河漫滩场地为卵石土,地面下2.0m进行超重型动力触探试验,贯入13.5cm,锤击数为19击,地面以上触探杆长度为1.5m,地下水位为1.0m,修正后的锤击数应为()。
A.11.4B.10.3C.9.2D.8.13.某民用建筑位于岩质坡地顶部,建筑场地离突出台地边缘的距离为50m,台地高10m,台地顶底的水平投影距离为15m,该局部突出地形顶部的地震影响系数的放大系数λ应为()。
A.1.0B.1.1C.1.24.某港口工程中在黏土层中进行标准贯入试验,测得锤击数为12击,该黏性土的天然状态为()。
A.坚硬B.硬C.中等D.软5.中心荷载作用下基底压力的计算。
一墙下条形基础底宽1m,埋深1m,承重墙传来的相应于荷载效应标准组合时,作用于图基础顶面的竖向力为150kN/m,则基底压力为()kPa。
A.140B.150C.160D.1706.在松散地层中形成的洞穴,高2m,宽3m,地层内摩擦角φ=38°,应用普氏理论,该洞穴顶板的坍塌高度最可能是()。
A.6.9mB.3mC.5.2mD.8m7.某重力坝位于8度烈度区,场地类别为Ⅱ类,结构基本自振周期为0.08s,其设计反映谱值应为()。
A.1.6B.1.8C.2.0D.2.28.某粉砂土场地采用夯实水泥土桩处理,要求复合地基承载力达到400kPa,按正方形布桩,桩径为600mm,桩体混合料抗压强度平均值为9MPa,按桩周土体强度确定的单桩承载力为800kN,桩间土承载力为110kPa,折减系数为0.95,按《建筑地基处理技术规范》(JGJ79-2002)计算,桩间距宜为()。
作者:徐翔(高强螺栓)单位:西安建筑科技大学电子信箱:xuxiang@八度多遇地震;Ⅲ类场地土;第一组设计基本地震加速度值=0.2 3.2.2阻尼比ζ =0.05 5.1.5砼8.2.2钢水平地震影响系数最大值αmax=0.16表5.1.4-1特征周期T g=0.45表5.1.4-2曲线下降段的衰减指数γ=0.9直线下降段的下降斜率调整系数η1=0.02阻尼调整系数η2=1说明:1.《建筑抗震设计规范GB50011-2001》第5.1.5条地震影响系数曲线。
2.红色为输入值;将A1至D46格粘贴到".txt"文件。
3.“八度多遇地震、Ⅲ类场地土、第一组、设计基本地震加速度值=0.2g”宜用文件名"8d3102g.txt"。
4.在SAP2000的'Response Spectrum function Definition' 对话框中,‘Number of Points per Line'为24。
5.在ETABS的'Response Spectrum function Definition' 对话框中,'Header Lines to Skip'为22。
结构自振周期T地震影响系数α0.000.0720.100.1600.450.1600.540.1360.630.1180.720.1050.810.0940.900.0860.990.0791.080.0731.170.0681.260.0631.350.0601.440.0561.530.0531.620.0511.710.0481.800.0461.890.0441.980.0422.070.0412.160.0392.250.038 6.000.026。
建筑结构抗震复习题一、判断题1.振型分解反应谱法既适用于弹性体系,也可用于弹塑性体系(×)2.结构的刚心就是地震惯性力合力作用点的位置(×)3.受压构件的位移延性将随轴压比的增加而减小(√)4.结构的重力荷载代表值等于竖向荷载加上各可变荷载组合值。
(×)5.震源到震中的垂直距离称为震中距。
(√)6.对应于一次地震,震级只有一个,烈度也只有一个。
(×)7.横波一般周期较长,振幅较大,引起地面水平方向的运动。
(√)8采用底部剪力法时,突出屋面的屋顶件,由于刚度突变、质量突变,其地震作用的效应乘以增大系数3,此增大部分应向下传递。
(×) 10地震波的传播速度,以横波最快,面波次之,纵波最慢。
(×)11.横波只能在固态物质中传播(√)12设防烈度为8度和9度的高层建筑应考虑竖向地震作用(×)13众值烈度比基本烈度小1.55度,罕遇烈度比基本烈度大1.55度(×)14在进行抗震设计时,结构平面凹进的一侧尺寸为其相应宽度的20%时,认为是规则的(√)16.在同等场地、烈度条件下,钢结构房屋的震害较钢筋混凝土结构房屋的震害要严重。
(×)17.钢筋混凝土框架柱的轴压比越大,抗震性能越好。
(×)18.场地特征周期与场地类别和地震分组有关。
(√)20.选择结构的自振周期应尽可能接近场地卓越周期。
(×)21.根据液化指数,将液化等级分为三个等级。
(√) 22.质量和刚度明显不对称、不均匀的结构,应考虑水平地震作用的扭转影响。
(√)23.地震作用对软土的承载力影响较小,土越软,在地震作用下的变形就越小。
(×)26在抗震设计中,对烈度为9度的大跨、长悬臂结构,应考虑竖向地震作用(√)27.一次地震只有一个震级,所以不同地区地震烈度相同。
(×)25.一般来讲,震害随场地覆盖层厚度的增加而减轻。
(×)22.地震烈度是表示地震本身大小的尺度。
设计基本加速度和水平地震影响系数的关系————————————————————————————————作者: ————————————————————————————————日期:ﻩ设计基本加速度和水平地震影响系数的关系今天这篇文章的由头,完全是因为前天晚上的一个疑问:01版抗规中的设计基本地震加速度-----“0.05g、0.1g。
”等。
既然规范里有数据,为什么又不参与计算?列出以上数据的意义是什么呢?这些东西和水平地震影响系数又是怎么样个关系呢?找遍网络与现有书籍,无此解释,只好自力更生,艰苦奋思。
谁知越牵越多,牵出好多东西。
先从这个疑问总结吧。
一、关于设计基本地震加速度关于设计基本地震加速度的意义所在,我翻遍手头的所有资料发现最好还是从89与2001及2010几版抗规的对比中寻找解释,列表如下:项目GBJ11-89 GB50011-2001及2010地震影响表征采用设防烈度采用设计基本地震加速度、设计特征周期表证设计基本地震加速度(g) 无6度7度8度9度0.05 0.1(0.15)0.2(0.3)0.4设计特征周期按设计近震或远震和场地类别确定按设计地震分组和场地类别确定:表5.1.4-1可以看出,89版抗规中并没有设计基本地震加速度这项定义,此定义完全是01版的新生事物。
意义到底何在?意义就在于对地震影响的表征。
89版采用的是设防烈度对地震影响进行表征。
而在01及10版的抗规中,对地震影响的表征,已经舍去了设防烈度,进而采取“设计基本地震加速度、设计特征周期”。
此做法优点何在?第一,设防烈度的划分标准偏于现象,改用设计基本地震加速度后,可以用具体参数来表征地震影响-----更科学、更“规范”,我想这是那些规编们最看重的一点优势;第二,采用设计基本地震加速度后,可以清楚的表征7度半(0.15g)与8度半(0.3g)的概念,拓宽了抗震设防烈度的概念-----更“延伸”;第三,设计基本地震加速度还是根据设防烈度进行分类的,原则上用基本地震加速度去表征与用现象去区分地震影响并不矛盾-----更“统一”。
写到这里,想起了本科毕业时去城乡设计院面试的情景。
虽然一晃六年过去了,那时的情景还是历历在目。
面试我的那老总,坐在宽大的老板桌后面,他问的我那几个都会的问题由于时间久远都记不得了,只是那个没答的问题让我记忆犹新,“咱这儿的设计基本地震加速度是多少?”坏菜,那会儿的我刚出校门,这名词依稀在考试中见过两次而已,当即败下阵来。
要是换成今天?可惜世上没有后悔药。
设计基本地震加速度——相应于设防烈度的地震地面运动峰值加速度,即为50年设计基准期超越概率10%的地震加速度的设计取值二、关于地震影响系数地震影响系数的由来:不管是底部剪力法,还是振型分解反应谱法,结构总水平地震作用标准值的根本计算方法,始终是牛顿第二定律的变体:F=αG以上公式的α即为地震影响系数,其实就是加速度除以了一个小g(重力加速度);G为质点的重量。
对于初学者来说,上面的公式虽然简单,但一上来还是不容易看透本本质。
其实,如果把F=αG中的α乘以一个g,同时G除以一个g,这不就是经典的牛顿第二定律吗,此时的我不禁想起一句话:抗震恒永久,牛二永流传。
(牛二:牛顿第二定律——在加速度和质量一定的情况下,物体加速度的大小跟作用力成正比,跟物体的质量成反比,且与物体质量的倒数成正比。
加速度的方向跟作用力的方向相同。
牛顿第二运动定律可以用比例式来表示,即或;也可以用等式来表示,即F=kma,其中k是比例系数;只有当F以牛顿、m以千克、a以m/s²为单位时,F=ma成立。
)最后总结一句话:地震影响系数来源于牛二。
知道了地震影响系数的由来,下面顺藤摸瓜,就要总结一下α(地震影响系数)的定义公式。
α(T)= K ×β(T),公式里有三个系数第一个是建筑结构的地震影响系数α第二个是地面的地震系数κ第三个是地震时结构加速度对于地面加速度的放大系数β建筑结构的地震影响系数α,是指多次地震作用下,不同结构自震周期T,相同ζ阻尼比的理想简化的单质点体系的结构加速度反应与重力加速度之比,是多次地震反应的包络线,是所谓标准反应谱或平均反应谱。
它是地面的地震系数k与结构物加速度的放大倍数β的乘积。
地面的地震系数κ是地震时地面峰值加速度与重力加速度之比K=a/g。
以上是地震影响系数的由来,那在实际设计中,地震影响系数是如何计算与确定的呢。
关于这个问题的理论出处在抗规中,在抗规5.1.4条中有这样的表示:建筑结构的地震影响系数应根据地震烈度、场地类别、设计地震分组和结构自振周期以及阻尼比确定。
其水平地震影响系数最大值应按表5.1.4-1采用。
以上说法可以根据地震影响曲线中第一波下降段的地震影响系数的函数表达式来体现。
α=(Tg/T)rη2αmax等式左边——α即为地震影响系数。
等式右边——T为结构自震周期。
Tg为场地特征周期,由设计地震分组与场地类别决定。
η2指的是阻尼调整系数。
αmax为地震影响系数最大值。
由地震烈度决定。
在上面的公式解释时,我把地震影响系数公式中各参数的影响因素一一列出,可以明显发现,这些影响因素与抗规5.1.4条中的因素完全一致,看划线部分即可,完美的统一。
该部分规范内容截图如下:5.1.4建筑结构的地震影响系数应根据烈度、场地类别、设计地震分组和结构自振周期以及阻尼比确定。
其水平地震影响系数最大值应按表5.1.4-1采用;特征周期应根据场地类别和设计地震分组按表5.1.4-2采用,计算罕遇地震作用时,特征周期应增加0.05s。
注:周期大于6.0s的建筑结构所采用的地震影响系数应专门研究;三、关于地震影响系数、地震影响系数最大值、水平地震影响系数最大值和竖向地震影响系数最大值之间的关系。
以地震影响曲线中第一波下降段的地震影响系数的函数表达式为例α=(Tg/T)rη2αmax由以上公式不难看出,地震影响系数最大值αmax是求地震影响系数的基础。
实际上地震影响系数,就是通过阻尼、结构自振周期和场地特征周期对地震影响系数最大值的衰变。
而地震影响系数最大值又分两类1、水平地震影响系数最大值,查表可得;2、竖向地震影响系数最大值,没表可查,可取水平地震影响系数最大值的65%。
简单的说总结为一句话:地震影响系数分为水平地震影响系数和竖向地震影响系数,分别由相应的水平和竖向地震影响系数最大值通过一系列的因素衰变得来。
通过得到的地震影响系数(水平或竖向),根据F=αG的基本原理,求得结构总水平或竖向地震作用标准值。
更简单的说就是:利用水平地震影响系数最大值αhmax或竖向地震影响系数最大值αvmax,利用公式α=(Tg/T)rη2αmax求水平或竖向地震影响系数α,通过水平或竖向地震影响系数α,通过公式F =αG求得结构总水平或竖向地震作用标准值F。
水平地震影响系数最大值是如何取值的呢?以水平地震为例,通过《水平地震影响系数最大值表》取值。
烈度 6 7 8 9多遇地震0.04 0.08(0.12) 0.16(0.24)0.32罕遇地震---- 0.50(0.72) 0.90(1.20) 1.40细心点就会发现,水平地震影响系数最大值是对于多遇地震和罕遇地震两条分列的,这里体现了一个非常深刻但一般设计人员又不很注意的基本设计方法,即两阶段设计法。
四、关于抗震设计的最基本的理念谈到两阶段设计,已经涉及到结构设计的基本指导思想了干脆从抗震设计的基本思想和原则说起。
设防原则:小震不坏,中震可修,大震不倒设计方法:两阶段设计现在想想设防原则这三句话是我们当年大学考试中必考的一条。
其实设防原则也称作抗震设计的三水准要求,完完全全的一个意思,总结如下表所示:水准涵义要求第一水准小震不坏当遭受低于本地区设防烈度的多遇地震影响时,一般不受损坏或不需修理仍可继续使用第二水准中震可修当遭受相当于本地区抗震设防烈度的地震影响时,可能损坏,经一般修理或不需修理仍可继续使用第三水准大震不倒当遭受高于本地区抗震设防烈度的预估的罕遇地震影响时,不致倒塌或发生危及生命的严重破坏相比之下,两阶段的设计方法大学中鲜见考试,但今天来看确实是真正的设计基础理念之所在。
(感慨颇多啊呵呵),啥叫两阶段设计呢,列表如下(上学上多了,现在出方案不是表格就是图纸,今天还被领导就此质问------“为啥不写成汇报?”,我当时其实想说“图纸与数据才是工程师最好的语言”,但还是忍住没说-----跟领导犟嘴是很不成熟的表现。
)阶段 目 标 烈度 地震作用性质 受力状态作用效应组合 第一阶段 小震不坏(隐含中震可修) 小震 可变作用 弹性(部分弹塑性) 承载力验算采用基本组合;多层、高层钢筋混凝土房屋层间弹性位移计算,采用短期效应组合,即标准组合第二阶段 大震不倒 大震 偶然作用 弹塑性 部分建筑物的层间弹塑性位移验算,采刚短期效应组合,即标准组合两阶段设计只是理念,设计的时候到底怎样应用于实际呢,我认为下面的理解才体现对这条的理解是否到位:第一阶段为弹性分析,包括截面设计和变形计算;大部分建筑的第二阶段设计主要由概念设计和构造措施来保证。
我上面用加粗的形式标出了各种地震的叫法,这里先要有个总结。
小震,等于多遇地震,指的是低于本地区设防烈度的地震。
大震,等于罕遇地震,指的是高于本地区设防烈度的地震。
中震,没有对应于上面的多遇罕遇的官方称谓,我自己取名为基本地震,指的是相当于本地区设防烈度的地震。
也可以从地震烈度的角度描述一下三种地震影响。
多遇(小震)烈度:建筑所在地区在设计基准期(50年)内出现频度最高的烈度。
也称为常遇烈度、小震烈度。
其超越概率为63.2%,重现期为50年。
基本(中震)烈度:建筑所在地区在设计基准期(50年)内,一般场地条件下可能遭受的具有10%超越概率的地震烈度值成为该地区的基本地震烈度。
罕遇(大震)烈度:建筑所在地区在设计基准期(50年)内具有超越概率2%~3%的地震烈度。
既然为两阶段设计,而这两阶段又分别是小震和大震。
就不难理解为啥水平地震影响系数会按多遇地震和罕遇地震分列两行了。
这样在第一阶段弹性设计时,通过《水平地震影响系数最大值表》的多遇地震一行取值最大水平地震影响系数。
进而得到对应的水平地震影响系数,进行下一步结构计算。
在第二阶段弹塑性设计阶段,主要的工作就是,通过《水平地震影响系数最大值表》的罕遇地震一行取值最大水平地震影响系数。
进而得到完整的反应谱,对已经成型的结构进行谱分析,检验其是否满足第二阶段大震不倒的设计。
地震影响 50年超越概率 地震重现期小震烈度 63.2% 50年中震烈度 10% 475年 大震烈度 2-3% 1642-2475年五、关于地震特性数据刚毕业时老是对抗震设计琐碎的参数感到无从记忆,理不出头绪。