细胞生物学实验
- 格式:doc
- 大小:213.00 KB
- 文档页数:17
细胞生物学的实验方法和技术细胞生物学是研究细胞结构、功能和生命活动的学科,可以帮助我们了解生命的起源和本质。
在细胞生物学领域,实验是非常重要的,因为只有通过实验才能获取丰富的数据和信息。
接下来,我们将介绍一些常用的细胞生物学实验方法和技术。
1. 细胞培养细胞培养是一种将细胞放置在含有营养物的培养基上的实验方法。
这种方法可以被应用于很多方面,例如研究基因表达、病理生理学和新药发现等领域。
细胞培养通常要求细胞处于可能生长和分裂的特定生长条件下,培养基的配方和组成要根据细胞类型进行调整。
2. 免疫荧光染色免疫荧光染色是一种将抗体特异性地与待检测蛋白质结合,然后用荧光染色剂标记抗体的实验方法。
这种方法被广泛应用于检测蛋白质的组织学定位、蛋白质相互作用和细胞信号传导等方面的研究。
3. 细胞色素c释放实验细胞色素c释放实验是通过检测细胞色素c的释放来检测细胞凋亡状况的实验方法。
这种实验需要将细胞暴露在合适的刺激条件下,然后收集细胞,用针头机械破碎并分离出线粒体,接着用色素c检测试剂。
此方法可以被应用于癌症治疗、新药研发和基础细胞生物学研究等领域。
4. 网格溶解实验网格溶解实验是一种检测细胞侵袭和扩散能力的实验方法,常用于研究细胞恶性生长、转移和肿瘤治疗等领域。
这种实验需要在培养皿中放置一层含有孔的膜,将预处理好的细胞悬浮在孔上方的区域,然后留置一段时间等待细胞穿过孔隙层次,最后收集并处理细胞样本,通过各种方式检测细胞侵袭和扩散的情况。
5. 蛋白-蛋白相互作用实验蛋白-蛋白相互作用实验是一种检测蛋白质互相作用的实验方法。
这种实验有几种方法,包括酵母对二杂交法、共免疫沉淀法和化学交联法等。
这些方法可以帮助我们了解蛋白质相互作用的机制,为研究信号转导、基因表达和疾病机理等领域提供参考资料。
以上是几种常用的细胞生物学实验方法和技术。
每一种方法都有自己独特的适用范围和步骤,研究者们需要根据具体的实验内容选择合适的方法。
细胞生物学实验报告细胞生物学实验报告篇一实验教师:xxx所在学校:xxx中学目的要求:1练习徒手切片2认识叶片的结构3画叶片的表皮细胞和保卫细胞材料用具:新鲜叶片(如菠菜、槐树、蚕豆的叶片),显微镜,双面刀片(两片、并在一起、一侧用胶布粘牢)、镊子、载玻片、盖玻片、叶片的永久切片、盛有清水的培养皿、滴管、吸水纸、碘液、纱布、毛笔、小木板。
方法步骤方法与步骤要点注意事项(一)练习徒手切片,制作叶片横切片的临时切片1将新鲜的叶片平放在小木板上。
2右手捏紧并排的两片刀片,沿着图中虚线的方向,迅速切割。
3把刀片夹缝中存在的切下的薄片放入盛有清水培养皿中。
要多切几次(每切一次,刀片要蘸一下水)。
4用毛笔蘸出较薄的一片,制成临时切片。
叶片下面要垫上小块木板,以防损坏桌面。
刀片要捏紧,切割速度要快,注意安全。
为了便于观察,载玻片的水滴中可以同时放几片叶的横切片,选择切得较薄的一片用来观察。
(二)观察叶片的结构1.用显微镜先观察叶片横切面的临时切片,再观察叶片的永久横切片。
2.观察时注意分清时的表皮、叶肉和叶脉。
仔细观察上、下表皮细胞的`区别(三)观察叶片的下表皮1.用镊子撕下一小块叶片的下表皮,制成临时装片。
2.用显微镜进行观察,下表皮细胞的形态是什么样子的,下表皮上有没有气孔?撕取下表皮时,一定要薄,否则影响观察效果。
注意观察气孔的结构。
(四)画图在下面空白处画出下表皮上一对保卫细胞及周围的几个表皮细胞,这一对保卫细胞要详细画,周围的细胞只需勾出轮廓。
画图时,要真实、实事求是。
讨论与交流1.保卫细胞的结构特点对植物的蒸腾作用有什么意义?2.从结构上看,叶片有哪些方面是适于接受阳光的?细胞生物学实验报告篇二一、实验目的1. 初步学会观察植物细胞质壁分离和复原的方法。
2. 理解植物细胞发生渗透作用的原理。
二、实验原理当细胞液的浓度小于外界溶液的浓度时,细胞液中的水分就透过原生质层进入外界溶液中,使细胞壁和原生质层都出现一定的收缩。
细胞生物学实验报告细胞生物学实验报告细胞生物学实验报告细胞生物学实验报告动物细胞融合【实验目的】⒈了解动物细胞融合的常用方法。
⒉学习化学融合的基本操作过程。
⒊观察动物细胞融合过程中细胞的行为和变化。
【实验原理】细胞融合是指在自发或者诱导条件下,两个或两个以上细胞合并为双核或者多核细胞的过程。
目前人们已经发现有很多方法可以诱导细胞融合,包括病毒诱导融合、化学诱导融合和电激诱导融合。
⒈病毒诱导融合仙台病毒、牛痘病毒、新城鸡瘟病毒和疱疹病毒等可以介导细胞的融合。
这类病毒的被膜中含有融合蛋白,可介导病毒和宿主细胞融合,同时也可介导细胞与细胞的融合。
用紫外线灭活后,这些病毒即可诱导细胞发生融合。
⒉化学诱导融合很多化学试剂能够诱导细胞融合,如聚乙二醇(PEG)、二甲基亚砜、山梨醇、甘油、溶血性卵磷脂、磷脂酰丝氨酸等。
这些物质能够改变细胞膜脂质分子的排列,在去除这些物质之后,细胞膜趋向于恢复原有的有序结构。
在恢复过程中相接触的细胞由于接口处脂质双分子层的相互亲和与表面张力,细胞膜融合,胞质流通,发生融合。
化学诱导方法,操作方便,诱导融合的概率比较高,效果稳定,适用于动、植物细胞,但对细胞具有一定的毒性。
PEG是被广泛使用的化学融合剂。
⒊电激诱导融合包括电诱导、激光诱导等。
其中,电诱导是先使细胞在电场中极化成为偶极子,沿电力线排布成串,再利用高强度、短时程的电脉冲击破细胞膜,细胞膜的脂质分子发生重排,由于表面张力的作用,两细胞发生融合。
电诱导方法具有融合过程易控制、融合概率高、无毒性、作用机制明确、可重复性高等优点。
【实验用品】⒈材料鸡血红细胞。
⒉试剂50%PEG、Hank’s溶液(pH7.4)、Alsever’s细胞保存液、0.85%氯化钠溶液。
⒊器材正置显微镜、离心机、离心管、载玻片、盖玻片、滴管、注射器等。
【实验步骤】⒈鸡血红细胞的制备和保存用无菌注射器先吸入Alsevers溶液1ml,再从鸡翼下静脉取血0.5~1ml,取出后放入刻度离心管中,再加入2~3mlAlsevers溶液,使总量为4~5ml,混匀并封口,置于4℃冰箱内。
细胞生物学实验细胞生物学是一门复杂而有趣的科学,旨在探索细胞基础结构及其功能。
细胞生物学实验是为了更深入地了解细胞,以便更好地应用。
细胞生物学实验涵盖了在实验室中模拟和测试不同类型的细胞,以发现细胞的结构和功能。
细胞生物学实验可以根据不同的实验目的而有不同的设计。
有些实验的目的是了解细胞的基础结构,例如用来实现细胞分裂的机制和细胞内组织构建的过程;有些实验的目的是了解细胞受环境刺激后该如何反应,例如研究细胞对毒性物质或药物的反应;也有些实验的目的是了解细胞之间的相互作用,例如研究细胞传播信息的机制。
不管实验的目的是什么,它们都需要有效的实验设计、精确的操作技巧和准确的数据分析。
在实验室中,细胞生物学实验的步骤要求详细。
实验的第一步是准备实验材料,根据实验的目的而确定所需的技术和实验材料,细胞培养和试剂的准备非常重要。
实验的第二步是实施实验,要求操作者熟悉实验操作流程和技术,以确保细胞培养和观察的精确性。
实验的第三步是数据分析,分析测得的实验数据,对结果进行概括和解释,并画图显示数据。
细胞生物学实验通常分为室内实验和实地实验。
室内实验用于实验室中实现细胞培养、操作和观测,实现实验过程的模拟,这样能迅速得到实验结果,更方便地探索实验结果的可靠性和可重复性。
实地实验涉及到从实地样本中收集细胞,进行实验室外观测,探究细胞在大自然环境中的表现,进而发现细胞的新特性,从而更好地应用。
细胞生物学实验的重要性不言而喻,其探索的结果可以丰富细胞生物学的理论,为临床药物发现、新药开发和疾病治疗应用提供重要的科学依据。
近年来,细胞生物学实验技术发展迅猛,实验过程日益简化,实验结果也越来越准确可靠,为研究人员在实验室中快速发现细胞的新特性提供了良好的条件。
细胞生物学实验是一种长期探索性的实验工作,一般来说,实验结果最后能揭示的不仅仅是细胞的结构及其复杂的功能,更能揭示人类自身的始祖,以及窥探自然现象的深奥内涵。
综上所述,细胞生物学实验是一项复杂而又有趣的工作,旨在深入了解细胞结构和功能,针对不同实验目的,它要求严格的实验设计、准确的操作技巧和精确的数据分析,研究结果为药物发现、新药开发和疾病治疗提供宝贵的科学依据,进而改善人类的健康水平。
细胞生物学实验(本科生)实验内容实验一细胞的结构目的:1、熟悉实验室规范2、掌握光镜下细胞器的形态、分布特点;3、掌握临时制片法;4、学会生物绘图内容:(一)录像:临时标本片的制作(二)光镜下细胞器形态学观察:1、高尔基体(兔神经节切片)2、细胞核及核仁(蝾螈表皮装片)3、线粒体(肾小管切片)4、细胞骨架(培养肝癌细胞飞片)5、中心体*(马蛔虫受精卵切片)(二)操作:制作人口腔上皮细胞临时制片(显示活体线粒体)(三)实验报告:绘制人口腔粘膜上皮细胞实验二细胞化学细胞工程目的:1、掌握甲基绿-派洛咛染色法原理及操作技巧2、了解几种化学成分的显示方法及原理;3、观察各种化学成分在细胞中的分布;4、了解PCC原理;5、了解细胞融合及其应用;内容:(一)录象:克隆羊(二)观察:1、糖原(动物肝切片,PAS反应)2、酸性蛋白(蟾蜍血涂片,酸性固绿染色)3、酸性磷酸酶*(鼠腹腔液涂片,金属沉淀法显色)4、DNA* (小鼠睾丸切片,Feulgen反应)5、DNA、RNA*(人口腔粘膜上皮细胞涂片,吖啶橙染色,荧光显微镜观察)6、细胞融合(鸡血细胞、培养细胞)7、PCC*(Hela细胞)(三)操作:制作蟾蜍血涂片,显示DNA、RNA(四)实验报告:甲基绿-派洛咛染色原理、步骤及结果实验三显微测量细胞的生理活动目的:1、掌握显微测量技术;2、观察细胞的生理活动;3、掌握死活细胞的鉴别方法及原理;内容:(一)录象:细胞的活动显微测量(二)观察:1、胞质环流(黑藻叶片)2、吞噬作用*(小鼠白细胞)3、吞噬作用(蟾蜍白细胞)(三)操作:1、显微测量(蟾蜍红细胞)2、死活细胞鉴别(酵母细胞)(四)实验报告:1、测量5-10个细胞的大小,计算平均值;2、计算细胞存活率。
实验四细胞增殖染色体(质)目的:1、熟悉细胞增殖的主要方式;2、掌握细胞增殖周期各期的形态学特点;3、熟悉人染色体的基本形态特征;4、掌握X染色质标本的制备方法及原理;内容:(一)观察:1、动物细胞有丝分裂(马蛔虫受精卵切片)2、植物细胞有丝分裂(洋葱根尖纵切片)3、收缩环*(肝癌细胞飞片)4、无丝分裂*(草履虫装片)5、人染色体的基本形态(人血涂片)(二)操作:1、制作有丝分裂压片(洋葱根尖)2、制作X染色质标本片(人口腔粘膜上皮细胞)(三)实验报告:绘有丝分裂图、X染色质图。
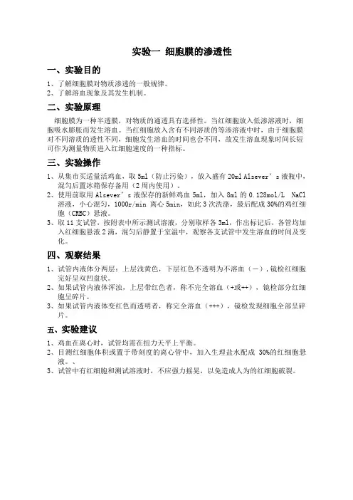
实验一细胞膜的渗透性一、实验目的1、了解细胞膜对物质渗透的一般规律。
2、了解溶血现象及其发生机制。
二、实验原理细胞膜为一种半透膜,对物质的通透具有选择性。
当红细胞放入低渗溶液时,细胞吸水膨胀而发生溶血。
当红细胞放入含有不同溶质的等渗溶液中时,由于细胞膜对不同溶质的透性不同,细胞发生溶血的时间也会不同,故发生溶血现象时间长短可作为测量物质进入红细胞速度的一种指标。
三、实验操作1、从集市买适量活鸡血,取5ml(防止污染),放入盛有20ml Alsever’s液瓶中,混匀后置冰箱保存备用(2周内使用)。
2、使用前取用Alsever’s液保存的新鲜鸡血5ml,加入8ml的0.128mol/L NaCl溶液,小心混匀,1000r/min 离心5min,如此3次洗涤,最后配成30%的鸡红细胞(CRBC)悬液。
3、取11支试管,按附表中所示测试溶液,分别取样各3ml,作出标记后,各管均加入红细胞悬液2滴,混匀后静置于室温中,观察各支试管中发生溶血的时间及变化。
四、观察结果1、试管内液体分两层:上层浅黄色,下层红色不透明为不溶血(―),镜检红细胞完好呈双凹盘状。
2、如果试管内液体浑浊,上层带红色者,称不完全溶血(+或++),镜检部分红细胞呈碎片。
3、如果试管内液体变红色而透明者,称完全溶血(+++),镜检发现细胞全部呈碎片。
五、实验建议1、鸡血在离心时,试管均需在扭力天平上平衡。
2、目测红细胞体积或置于带刻度的离心管中,加入生理盐水配成30%的红细胞悬液。
、3、试管中有红细胞和测试溶液时,不应强力摇晃,以免造成人为的红细胞破裂。
实验报告及作业※目测判断标准:快速溶血:+++;慢速溶血:++或+;不溶血:―实验二核酸(DNA和RNA)的细胞核定位观察一、实验目的1、了解和学习两类核酸显示的原理及操作程序。
2、了解细胞中DNA和RNA的分布。
二、实验原理细胞内的DNA主要分布在细胞核内,RNA主要存在于细胞质中。
甲基绿和吡罗红两种染色剂对DNA和RNA的亲和力不同:甲基绿使DNA呈现绿色,吡罗红使RNA呈现红色。
细胞生物学实验细胞生物学实验是细胞生物学研究的重要组成部分,在细胞生物学中,细胞生物学实验具有重要作用。
细胞生物学实验可以通过对细胞进行观察,检测,分离和操作等方法,对细胞内外信息进行研究,从而研究细胞的结构、功能、化学反应和物质交换等。
一般来说,细胞生物学实验可以分为直接观察实验,化学分析实验,生物分析实验,生物组装实验,以及细胞移植和培养实验等几种。
这些实验分别有不同的用途,能够更好地帮助科学家研究细胞。
直接观察实验是最基本也是最重要的实验。
它需要将细胞用显微镜放大,形成细胞图谱。
通过观看细胞图谱,能够清楚地了解细胞的结构,细胞内部的构造以及细胞间的关系。
化学分析实验主要是为了研究细胞中的物质及其交互作用,可以采用的实验方法有酶活性测定、亲和纯化及表观遗传学分析等。
这些实验可以帮助科学家了解细胞中各种物质的含量,并对细胞的功能及物质之间的相互作用做出更深入的研究。
生物分析实验主要用于研究细胞内部结构和功能,包括细胞膜和核膜蛋白的定量分析,细胞结构及功能组成分析,细胞膜蛋白及核膜蛋白结构和功能研究等。
这些实验可以帮助科学家更深入地研究细胞的结构和功能。
生物组装实验是在细胞结构的基础上构建更复杂的九聚体,通过把这些九聚体组装到细胞神经元上,可以研究神经系统的功能、结构及行为。
细胞移植和培养实验是将细胞从一种宿主机体迁移到另一种宿主机体,或从一种宿主体中分离出来,然后在体外培养以研究其特性的实验。
这种实验能够为科学家更好地研究细胞的功能和行为提供帮助。
总之,细胞生物学实验是细胞生物学研究的重要组成部分,它能够帮助科学家们更好的研究细胞的结构、功能、化学反应和物质交换等方面,从而对细胞的研究有更深入的了解。
细胞生物学实验报告(3篇)细胞生物学实验报告(精选3篇)细胞生物学实验报告篇1一、实验目的:1、掌握显示细胞中过氧化物酶反应的原理和方法。
2.了解细胞凋亡的生物学意义3、掌握凋亡细胞的形态学检测方法二、实验原理:1、细胞内的过氧化物酶能把许多胺类氧化为有色化合物,用联苯胺处理标本,细胞内的过氧化物酶能把联苯胺氧化为蓝色的联苯胺蓝,进而变为棕色产物,因而可以根据颜色反应来判定过氧化物酶的有无或多少。
中间产物蓝色联苯胺是不稳定的,无需酶的参加即可氧化为棕色化合物。
2、细胞凋亡是指细胞在生理或病理条件下,遵循自身的程序,自己结束其生命的过程。
它是一个主动的、高度有序的,基因控制的,一系列酶参与的过程。
3、凋亡细胞形态学特征是:体积变小,细胞质浓缩;细胞核发生染色质凝聚和聚集于核膜周围(边缘化);细胞膜有小泡状形成;晚期细胞膜内陷形成大小不同的凋亡小体;根据细胞凋亡形态学特征进行显微观察是检测细胞凋亡的一种直观、可靠的方法。
三、实验步骤:细胞中过氧化物酶的显示1、在载片上滴一滴PBS缓冲液;2、取骨髓细胞:用断颈法处死小鼠,立即剪取后肢,去除肌肉,剥出后肢股骨,剪开股骨一端,用牙签尖的一端插入剪开的小孔中,抠取少许骨髓细胞置滴有PBS的载片上;3、涂片:用另一玻片将骨髓细胞沿一个方向涂布推开,室温晾干;4、媒染:在涂片上滴0.5%硫酸铜液,以盖满涂片为宜,处理30秒-1分钟。
5、倾去硫酸铜液,直接滴入联苯胺混合液反应6分钟(以盖满涂片为宜)6、清水冲洗,番红复染2min。
7、镜检:清水冲洗,室温晾干,先低倍镜下观察,后换高倍镜下观察(油镜100_)细胞凋亡的形态学检测与观察吉姆萨染色:1、取细胞爬片置于小培养皿中(有细胞面朝上)2、生理盐水轻轻漂洗细胞3、95%乙醇固定5min4、PBS缓冲液洗2次5、吉姆萨染色液染色5min6、蒸馏水轻轻洗去染液7、普通光学显微镜下观察。
吖啶橙染色:1、取细胞爬片置于小培养皿中(有细胞面朝上)2、生理盐水轻轻漂洗细胞3、甲醇:冰醋酸(3:1)固定5min4、PBS缓冲液洗2次每次1min5、0.01%吖啶橙染色液在避光环境下染色5min6、蒸馏水轻轻洗去染液6、选用蓝光激发滤片在荧光显微镜下观察。
细胞生物学实验结果解读与讨论教案一、引言细胞生物学实验是学习和理解生物学中细胞结构和功能的重要手段。
本文将介绍一份细胞生物学实验结果解读与讨论的教案,旨在帮助学生通过实验结果的解读和讨论,深入理解细胞生物学的相关知识。
二、实验目的通过观察和分析细胞生物学实验结果,学生将能够:1. 理解细胞的基本结构和功能;2. 掌握细胞实验的基本操作方法;3. 运用所学细胞生物学知识对实验结果进行解读和讨论。
三、实验材料和方法1. 实验材料:- 显微镜- 细胞切片样品- 细胞染色剂等2. 实验方法:- 准备细胞切片样品,并进行染色处理;- 通过显微镜观察细胞切片样品,并拍摄相关照片;- 记录实验观察结果并进行数据整理。
四、实验结果解读与讨论1. 细胞结构解读学生将观察到细胞膜、细胞质、细胞核等重要结构,并理解它们在细胞内的作用。
学生可以通过对比正常细胞和异常细胞的差异,探讨细胞结构与细胞功能之间的关系。
2. 细胞功能解读学生将观察到细胞内的重要功能器官,如线粒体、高尔基体等,并了解它们的功能。
学生可以通过实验结果分析,探讨细胞的能量转化过程、蛋白质合成等重要生物学过程。
3. 细胞分裂与增殖学生将观察细胞分裂过程中的染色体变化、细胞膜的变化等,并分析细胞分裂对于生物体生长和发育的重要性。
学生可以通过实验结果讨论细胞分裂异常与疾病的关系,如癌症的发生。
4. 实验结果的统计与分析学生将对实验结果进行数据整理和统计,并运用相关统计方法进行分析。
学生可以通过统计结果的比较,探讨不同条件下细胞生物学变化的差异,如不同温度对细胞活性的影响等。
五、实验结果讨论的形式1. 小组讨论将学生分成小组,每个小组根据实验结果进行讨论,并汇报他们的观察结果和结论。
通过小组讨论,每个学生都有机会尽可能多地参与讨论和发表看法,提高学生的思维能力和表达能力。
2. 学生报告鼓励学生选择一个他们感兴趣的实验结果进行深入研究并撰写报告。
在报告中,学生应该详细描述实验过程、结果和讨论,并结合相关文献资料进行分析和思考。
细胞生物学实验报告实验名称:细胞培养实验实验目的:1. 了解细胞培养的基本原理和过程2. 观察细胞生长和分化的现象3. 掌握细胞培养的实验技术和方法实验原理:细胞培养是一种将生物体细胞从其原始生存环境中分离出来,在体外条件下进行培养的技术。
这种技术对于研究细胞生物学、发育生物学、药物筛选等学科具有重要意义。
本实验将通过观察细胞生长和分化的现象,加深对细胞培养技术的理解。
实验材料:1. 人体皮肤细胞2. 培养基(包含血清、抗生素、氨基酸、维生素等)3. 塑料瓶(培养皿)4. 显微镜5. 记录表实验步骤:1. 取适量人体皮肤细胞,用胰蛋白酶消化,使其从组织中分离出来。
2. 将细胞接种到塑料瓶(培养皿)中,加入适当浓度的培养基。
3. 将塑料瓶(培养皿)放入恒温培养箱中,定期观察并记录细胞生长和分化的现象。
4. 在合适的时间点,使用显微镜拍照记录细胞生长和分化的过程。
5. 实验结束后,整理数据和图片,撰写实验报告。
实验结果:经过一段时间的培养,我们观察到皮肤细胞在培养基中开始贴壁,并逐渐生长。
随着时间的推移,部分细胞开始出现分裂,形成相互连接的细胞团。
一些细胞逐渐伸展成梭形或扁平形,呈现出典型的贴壁生长形态。
在某些区域,我们观察到细胞开始分化为两种不同形态的细胞群,一种呈圆形或椭圆形,另一种呈多角形。
这些现象表明细胞已经开始分化。
实验分析:根据实验结果,我们可以得出以下结论:1. 细胞确实可以在体外条件下贴壁生长并增殖。
这证明了细胞培养技术的可行性。
2. 细胞分化是一个自然的过程,在本实验中得到了证实。
这说明细胞具有自我更新和多向分化的潜能。
3. 实验过程中需要注意无菌操作和适宜的培养条件,以确保细胞的存活和正常生长。
此外,不同种类的细胞可能需要不同的培养条件,因此在实际操作中需要针对具体细胞类型进行实验。
实验结论:通过本次实验,我们了解了细胞培养的基本原理和过程,观察了细胞生长和分化的现象,并掌握了细胞培养的实验技术和方法。
细胞生物学实验汇总1.细胞培养实验:细胞培养是一种将细胞在人造环境下生长和繁殖的方法。
这种实验可以用来研究细胞的生长和增殖,观察细胞的形态变化,评估细胞的功能和活性等。
培养的细胞可以来自动物组织、植物组织或微生物等。
2.免疫荧光染色实验:这种实验可以用来观察细胞内特定的蛋白质、细胞器或DNA分布。
研究人员可以利用荧光染料或标记的抗体与目标分子结合,在显微镜下观察细胞瞬态或持久性标记。
这种实验可以帮助我们研究细胞的结构和功能,探索细胞中不同分子的相互作用。
3.转染实验:转染是将外源DNA或RNA引入细胞内的过程。
这种实验可以用来研究基因在细胞中的功能,或将外源基因导入到细胞中来改变其表达。
常见的转染方法包括酵母转染、细菌转染、质粒转染和病毒转染等。
转染实验可以帮助我们了解基因调控机制和研究细胞行为的变化。
4. 测定细胞增殖实验:这种实验可以用来测定细胞增殖速度和细胞生长的影响因素。
常见的细胞增殖实验包括MTT(3-(4,5-二甲基-2-苯唑基)-2,5-二苯基四氮唑)实验、BrdU(5-溴脱氧尿苷)实验等。
这些实验可以帮助我们了解细胞增殖的分子机制和影响细胞增殖的因素。
5.测定细胞凋亡实验:细胞凋亡是一种编程性死亡的过程,是维持细胞内稳态的重要机制。
测定细胞凋亡的实验可以帮助我们研究细胞死亡的调控机制,并评估不同因素对细胞凋亡的影响。
常见的细胞凋亡检测方法包括DNA损伤、细胞膜破裂和细胞色素释放等。
6.蛋白质分离和电泳实验:这种实验可以用来分离和鉴定细胞中的蛋白质。
常见的蛋白质分离方法包括凝胶电泳、二维凝胶电泳和西方印迹等。
这些实验可以帮助我们研究细胞中不同蛋白质的表达和功能,了解蛋白质调控的机制。
7. 实时荧光定量PCR(polymerase chain reaction)实验:PCR是一种在体外合成DNA的技术。
实时荧光定量PCR可以用来定量检测靶基因在细胞中的表达水平。
这种实验可以帮助我们研究细胞基因表达的调控机制和研究基因在不同生物学过程中的功能。
一、实验目的1. 了解细胞膜的功能和特性;2. 掌握细胞膜的制备和观察方法;3. 学习细胞膜的流动性和渗透性实验技术;4. 通过实验验证细胞膜在细胞生理活动中的作用。
二、实验原理细胞膜是细胞与外界环境之间的分隔层,具有保护、物质交换、信号转导等功能。
细胞膜主要由磷脂双分子层和蛋白质组成,具有一定的流动性和选择性渗透性。
本实验通过制备细胞膜、观察细胞膜形态、测量细胞膜流动性、研究细胞膜渗透性等方法,探讨细胞膜在细胞生理活动中的作用。
三、实验材料与仪器1. 实验材料:新鲜猪肝、生理盐水、磷酸缓冲液(pH 7.4)、0.25%胰蛋白酶、0.1%EDTA、0.2%Triton X-100、红四唑(MTT)、无水乙醇、氯化钠、蒸馏水等。
2. 实验仪器:显微镜、离心机、超速离心机、恒温水浴锅、移液器、培养皿、烧杯、试管等。
四、实验步骤1. 制备细胞膜(1)取新鲜猪肝,用生理盐水冲洗干净,切成小块;(2)将肝组织放入烧杯中,加入适量生理盐水,用组织捣碎器捣碎;(3)将捣碎的肝组织过滤,收集滤液;(4)将滤液加入适量0.25%胰蛋白酶,在37℃恒温水浴锅中消化30分钟;(5)将消化后的滤液加入适量0.1%EDTA,终止消化;(6)将终止消化的滤液离心(3000r/min,10分钟),收集上清液;(7)将上清液加入适量0.2%Triton X-100,充分混匀,室温下放置10分钟;(8)将混合液离心(12000r/min,30分钟),收集沉淀即为细胞膜。
2. 观察细胞膜形态(1)取细胞膜沉淀,用生理盐水洗涤2次,每次5000r/min,10分钟;(2)将洗涤后的细胞膜沉淀加入适量生理盐水,制成细胞膜悬液;(3)取少量细胞膜悬液,滴于载玻片上,用盖玻片封片;(4)在显微镜下观察细胞膜形态。
3. 测量细胞膜流动性(1)取细胞膜悬液,加入适量红四唑(MTT),混匀;(2)将混合液离心(3000r/min,10分钟),收集上清液;(3)用分光光度计测定上清液在570nm处的吸光度值;(4)根据吸光度值计算细胞膜流动性。
细胞生物学实验报告细胞生物学实验报告实验名称:细胞染色体观察实验目的:观察和分析细胞染色体的结构和特点,了解细胞分裂过程中染色体的变化。
实验原理:细胞染色体是细胞核中的重要结构,由DNA和蛋白质组成。
本实验将通过制作和观察细胞染色体的垂直染色体图像,以分析染色体的数量、形状和分布情况,了解染色体在细胞分裂过程中的变化。
实验材料:细胞样本(如鲤鱼鳞片)、显微镜、盐酸、细胞染色试剂(如吉姆萨染液)、载片、封片胶。
实验步骤:1. 取一片鲤鱼鳞片作为实验的细胞样本,放在载片上。
2. 把加载着细胞样本的载片放入含有5%盐酸的试管中,轻轻摇晃试管,使细胞样本变得透明。
3. 把载片放入吉姆萨染液中,染液温度控制在60°C,染色时间为30分钟。
4. 取出染色后的载片用水洗净,尽量去除多余染色。
5. 将载片倒置在干净的玻璃滑板上,用纸巾轻轻擦干水分。
6. 取一滴封片胶放在载片上,再把玻璃滑板盖在上面。
7. 将载片封片胶放在显微镜架上,用显微镜进行观察。
实验结果:经过染色后,细胞样本的染色体呈现出深蓝色,能够明显看到染色体的形态。
观察到染色体的数量、形状和分布情况。
实验分析:通过观察实验结果,我们发现染色体的数量、形状和分布情况与细胞类型有关。
染色体的数量在细胞分裂过程中是相对固定的,但在不同细胞类型中会有差异。
染色体的形状也因细胞类型而异,可以是染色体形态较为规则的条状结构或染色体断裂后形成的不规则结构。
染色体的分布情况通常有两种类型,即离散分布和集中分布,前者表示细胞核内有多个染色体团,后者表示细胞核内有染色体团。
结论:通过本次实验,我们成功观察和分析了细胞染色体的结构和特点。
染色体的数量、形状和分布情况是细胞类型的重要特征,与细胞分裂过程密切相关。
这些发现对了解细胞生物学和机体发育具有重要意义。
实验存在的问题和改进方向:本实验中,实验步骤相对简单,但在染色后的观察过程中,可能存在染色不均匀、细胞过度变形等问题。
细胞生物学实验报告目录:1.实验目的2.实验原理3.实验步骤4.实验结果与分析5.实验结论6.实验心得1.实验目的本实验旨在通过观察细胞的结构和功能,了解细胞的基本特征和生物学意义。
2.实验原理细胞是生物体的基本单位,由细胞膜、细胞质和细胞核组成。
细胞膜起着维持细胞内外环境平衡和物质交换的作用;细胞质内含有各种细胞器,如线粒体、高尔基体等,对细胞的代谢和功能发挥重要作用;细胞核则是细胞的遗传物质DNA的储存和转录的场所。
3.实验步骤步骤1:制备观察细胞的标本将动植物组织样本切片并固定在载玻片上,用甲醛或酒精进行固定。
步骤2:观察细胞结构将载玻片放在显微镜下,视野适当调整,首先用低倍镜观察整个组织结构,再用高倍镜观察细胞的细节。
步骤3:细胞核染色在载玻片上滴加少许乙醇溶液,保持片面湿润,然后在玻片上滴加适量的苏丹红G溶液,使其覆盖整个标本,再用玻片一端旋转均匀。
然后,用甲苯将玻片内溶液洗净,再用约10%苏丹红醇溶液染色5-10分钟,最后用水洗净,挤去水分。
步骤4:观察细胞核结构将载玻片放在显微镜下,用高倍镜观察染色的细胞核。
注意观察核膜、染色质和核仁的形态和位置。
4.实验结果与分析通过实验观察,得出以下结果和分析:-细胞膜:细胞膜是细胞的外层包裹结构,具有选择性通透性,能够控制物质的进出。
观察结果显示细胞膜是一个薄膜状结构,包裹着细胞质和细胞核。
-细胞质:细胞质是细胞核和细胞膜之间的区域,包含各种细胞器。
观察结果显示细胞质呈胶状或颗粒状,其中可以看到线粒体、高尔基体等细胞器。
-细胞核:细胞核是细胞的遗传中心,储存了细胞的遗传物质DNA。
观察结果显示细胞核通常为圆形或椭圆形,含有染色质和核仁。
5.实验结论本实验通过观察细胞的结构和功能,深入了解了细胞的基本特征和生物学意义。
细胞膜起着筛选物质进出细胞的作用,细胞质中的细胞器对细胞的代谢和功能起着重要作用,而细胞核则是细胞的遗传中心。
6.实验心得通过此次实验,我进一步了解了细胞的结构和功能。
细胞培养基本理论一细胞培养概述细胞培养(cell culture)模拟机体内生理条件,将细胞从机体中取出,在人工条件下使其生存、生长、繁殖和传代,进行细胞生命过程、细胞癌变、细胞工程等问题的研究。
群体培养(mass culture)将大量细胞置于培养瓶中,让其贴壁或悬浮生长,形成均匀的单层细胞或单细胞悬液。
克隆培养(clone culture)即将少数的细胞加入培养瓶中,贴壁后彼此间隔距离较远,经过繁殖每一个细胞形成一个集落,称为克隆。
组织培养(tissue culture)指把活体的组织取出,分成小块,直接置于培养瓶底或通过胶原纤维血浆支持物的培养瓶底来进行培养。
特点:1.,组织不失散,细胞保持原有的组织关系。
2,形成生长(cut growth)或形成由扁薄细胞构成的单层细胞培养物。
3,在体外生长时,细胞间呈相互依存、互相影响的关系。
器官培养(organ culture)将活体中器官或器官一部分取出,在体外生长、生存,并使其保持器官原有的结构和功能特征的培养。
特点:1,培养的器官在合适的条件下能生长和分化,存活数周或1 年。
2,观察受限,只能用组织切片的方法观察或用透射电镜、扫描电镜观察。
细胞培养优点:.1.活细胞:同时、大量、均一性、重复性;2.可控制:各种物理、化学、生物等因素可调控;3.研究方法多样:倒置、荧光、电子、激光共焦显微镜、流式细胞术、免疫组织化学、原位杂交、同位素标记;4.应用广:不同物种、年龄、组织,正常或异常缺点:人工所模拟的条件与体内实际情况仍不完全相同;当细胞被置于体外培养后,生活在缺乏动态平衡的环境中,时间久了,必然发生变化。
三细胞的形态和类型由不同生长方式造成的差异呈悬浮生长时,因生长在液体环境中,胞内渗透压高于周围液体环境,因此胞体基本呈圆形。
呈贴附于支持物上生长的细胞,开始为圆形,很快过渡成扁平形,并逐渐恢复至原先的细胞形态.细胞来源:成纤维型细胞;上皮型细胞;其它,不定型细胞按生长方式:贴壁型细胞(Monolayer cells);悬浮型细胞(Suspension cells)绝大多数有机体细胞属贴壁型细胞,只有少数细胞类型如某些肿瘤细胞和白细胞可在悬浮状态下生长。
按细胞形态(贴壁细胞):成纤维型细胞;上皮型细胞;其它,不定型贴壁型生长细胞或锚着依存性细胞处于体外培养状态下的贴附生长型细胞在形态上表现单一而失去了在体内原有的某些特征。
形态各异反映其胚层起源。
如来源于内外胚层的细胞多呈上皮型;来自中胚层的则易呈成纤维细胞型。
分为成纤维型细胞;皮型细胞;游走型细胞;多形型细胞贴壁型细胞形态比较成纤维型细胞:梭形或不规则三角形;中央有卵圆形核;胞质向外伸出长短不同的突起;中胚层间质起源上皮型细胞:扁平不规则多角形;细胞中央有圆形核;紧密相连单层膜样生长;内、外胚层细胞如皮肤、表皮衍生物、消化管上皮等游走型细胞:散在生长,一般不连成片;细胞质经常伸出伪足或突起;活跃的游走或变形运动;羊水细胞培养的早期多形细胞型:难以确定规律和稳定的形态;如神经组织的细胞等四贴壁型细胞的生长特点:贴附和伸展;接触抑制;生长的密度限制接触抑制(Contact inhibition):细胞相互接触时,将停止增长;细胞停留在细胞周期的G0期;正常细胞并不互相重叠生长,但转化的细胞或肿瘤细胞却可以继续生长导致细胞重叠堆积生长。
生长的密度限制(Density Inhibition)又称:密度依赖性调节)正常细胞接触汇合成单层后,虽发生接触抑制,只要营养充分,细胞仍然能够进行增殖分裂,因此细胞数量仍在增多。
但当细胞密度进一步增大,培养液中营养成分减少,代谢产物增多时,细胞因营养的枯竭和代谢物的影响,则发生密度抑制导致细胞分裂停止。
而转化细胞或肿瘤细胞的密度依赖性调节常常降低,能生长至较高的终末细胞密度。
生长过程单个细胞的生长过程——细胞周期(cell cycle)细胞系的生长过程——培养细胞的生命周期(Life Span of Culture Cells)每代细胞的生长过程原代培养期与细胞系原代培养(primary culture)从动物机体取出的进行培养的细胞群。
生长缓慢,繁殖一定的代数后(一般10代以内)停止生长。
细胞株(cell strain)从原代培养细胞群中筛选出的具有特定性质或标志的细胞群,能够繁殖50代左右,在培养过程中其特征始终保持。
细胞系(cell line)从肿瘤组织培养建立的细胞群或培养过程中发生突变或转化的细胞,在培养条件下可无限繁殖克隆(clone)亦称无性繁殖系或无性系。
对细胞来说,克隆是指由同一个祖先细胞通过有丝分裂产生的遗传性状一致的细胞群。
传代培养期(Passage)在培养条件较好情况下,细胞增殖旺盛,并能维持二倍体核型,呈二倍体核型的细胞称二倍体细胞系(Diploid Cell Line)。
☐细胞应在初代培养期或传代后早期冻存。
☐一般情况下当传代10~50次左右,细胞增殖逐渐缓慢,以至完全停止,细胞进入衰退期。
衰退(老)期(senescence)☐一般有限细胞系在此期的细胞增殖缓慢,并逐渐完全停止,进而发生衰退和死亡。
☐其特点是端粒酶进行性缩短,直到最后细胞不能再进一步分裂。
☐例外:生殖细胞、干细胞和转化细胞(肿瘤细胞)☐组织培养细胞一代生存期分为潜伏期;指数增生期;停滞期实验室组成基本要求便于隔离、便于操作、便于灭菌、便于观察基本需要实验准备、无菌操作、控制培养基本组成基本实验室:消毒准备室、制备室、无菌操作室辅助实验室:细胞学实验室生化分析室摄影室及暗室消毒准备室配备包括实验台,高压灭菌锅、排风灭火设备、干热消毒柜、超声波清洗器、洗瓶机等。
制备室配备包括低温冰箱、天平、真空负压泵、PH计、旋转混合仪、水浴箱等。
基本设施配置基本设备;灭菌设备;无菌操作设备;光温控制设备;细胞培养设备;细胞学鉴定设备灭菌设备包括蒸汽压力灭菌锅;干热消毒柜;过滤灭菌装置;喷雾消毒器;紫外灯消毒物理消毒射线、紫外线、干热、湿热、滤过化学消毒来苏儿、新洁尔灭、过氧乙酸、70%酒精无菌操作设备原理:内设鼓风机,驱动空气通过高效滤器过滤,净化或垂直气流的状态送出,从而形成无菌洁净工作环境。
分类:垂直流/水平流超净工作台;单边操作台,双边操作台;普通操作台,医用(生物)操作台。
维护:检查滤膜,定期清洗,更换。
基本设施配置之一•生物安全柜根据主要几项生物安全柜国际标准的规定,安全柜可分为一级、二级和三级三大类以满足不同生物研究和防疫的要求。
安全柜的分类级别与生物安全登记无关。
一级生物安全柜:保护工作人员和环境,而不保护样品。
排气口安装有HEPA过滤器。
自带风机,依赖外接通风管中的风机带动气流。
二级生物安全柜:可提供对样品,环境,工作人员的保护。
排气口安装有HEPA过滤器,独有特征是具有垂直层状薄片(无定向的)HEPA过滤器。
内置风机,形成下沉气流;无自带风机,依赖外接通风管中的风机带动气流。
三级生物安全柜:为3-4级实验室生物安全等级而设计,柜体完全气闭。
通过手套进行操作,俗称“手套箱”。
实验品通过双门的传递箱进出。
适用于高风险的生物实验。
二级生物安全柜的使用:确认通风橱已经打开,并且空气正在循环;把框格降低到刻度处;不要阻碍空气流通;使用前用70%乙醇擦拭台面;不要使用酒精灯;减少手臂再通风橱内晃动基本设施配置之二光温控制设施包括时间程序控制器;空调及温度感应器基本设施配置之三细胞培养设备温度37℃±0.5℃;CO2浓度5%;相对湿度100%;定期清洗、消毒基本设施配置之四固定角式转子;水平转子;垂直转子注意:1000 RPM 10 MIN配平基本设施配置之五细胞学鉴定设备(倒置显微镜;荧光显微镜;酶标检测仪;流式细胞仪)三常用器皿、器械(解剖器具\培养器皿\移液器\特殊用具)•解剖器具主要用于解剖动物、取材和原代培养中切割组织。
常用的手术器械有手术刀柄及刀片、组织剪、眼科剪、镊子、尖镊、止血钳、持针器等。
各种器械至少要准备两套,以备轮换消毒用。
各种金属器械使用后,及时刷洗干净,用干净纱布拭干,上一薄层液体石蜡,以防生锈。
消毒法采用高压蒸汽灭菌或采用70%乙醇浸泡消毒。
•培养器皿如溶液瓶、培养瓶、培养皿、培养板等。
多孔培养板材料仅有塑料的一种,适宜少量细胞和单克隆生长,也适宜进行分组比较的生化、药理、毒理等方面的实验,其规格主要有6孔,12孔、24孔、96孔培养板。
•移液器电动移液器、微量移液器、多通道微量移液器•特殊用具细胞筛网、细胞刮刀、细胞计数板天然培养基最普遍使用的天然培养基是血清,基本以小牛血清最为普遍。
血清由于含有多种细胞生长因子、促贴附因子及其多活性物质。
常见使用最为5-20%。
血清培养基的主要问题:1血清的准确成份、含量仍不清楚。
2批间差异大,保存期短,标准化和连续性受到限制。
3非生理学液体,可能促进/抑制某些细胞生长。
4含有细胞毒性物质(补体、抗体、细菌毒素等)。
5取材中可能带入支原体、病毒,对细胞产生潜在影响。
6价格昂贵合成培养基根据细胞所需物质的种类和数量,用化学物质模拟合成、人工设计、配制的培养基。
从最初的基本培养基发展到无血清培养基、无蛋白培养基,并且还在不断发展。
显示剂:酚红谷氨酰胺•无血清培养基(serum free medium,SFM)不需要添加血清就可以维持细胞在体外较长时间生长繁殖的合成培养基。
•无蛋白培养基(protein free midium,PFM)不含有动物蛋白的培养基。
•限定化学成分培养基(chemical defined medium, CDM)不含有动物蛋白,同样也不是添加了植物水解物,而是使用了一些已知结构与功能的小分子化合物,如短肽、植物激素等。
常用培养基•MEM细胞培养基系列DMEM细胞培养基系列RPMI-1640细胞培养基系列199细胞培养基系列水解乳蛋白细胞培养基欧氏平衡盐F-10,F-12细胞培养基系列其它类型细胞培养基常用干粉培养基的配置认真阅读说明书。
说明书都注明干粉不包含的成分,常见的有NaHCO3、谷氨酰胺、丙酮酸钠、HEPES等。
这些成分有些是必须添加的,如NaHCO3、谷氨酰胺,有些根据实验需要决定。
配制是要保证充分溶解,NaHCO3、谷氨酰胺等物质都要等培养基完全溶解之后才能添加。
配制所用的水应是三蒸水,离子浓度很低。
所用器皿应严格消毒。
配制好的培养基应马上过滤,无菌保存于4度。
五、实验室操作注意事项做好实验前准备,避免反复进出而增加污染机会进入细胞培养室前需更换工作服,换鞋并洗净、消毒双手。
注意无菌室内的紫外灯室内常规用品不准随意拿出室外,所有物品不得挪作它用冰箱内的培养液要注明姓名、配制日期,不随便使用他人的培养液,以免交叉污染 注意各类设备运行状态,发现问题及时报告实验完毕,及时清洁工作台面,将使用过的实验用品移出无菌室定期对无菌室进行消毒灭菌细胞因子的检测方法:1) 生物学方法①依赖性细胞株:生物分析法②功能检测:生物分析法2) 分子生物学方法①分子杂交技术:mRNA的测定②多聚酶链反应技术(PCR):mRNA的测定3)免疫学方法①免疫测定:免疫酶技术②功能测定与抗体抑制抗体检测技术1)免疫酶技术2)免疫荧光技术3)间接血凝试验4)放射免疫测定5)蛋白印迹6)免疫共沉淀酶联免疫吸附测定(ELISA)实验原理ELISA利用了免疫反应的高度特异性和酶促反应的高度敏感性检测抗原或抗体 使抗原或抗体结合到某种固相载体表面,并保持其免疫活性使抗原或抗体与某种酶连接成酶标抗原或抗体,这种酶标抗原或抗体既保留其免疫活性,又保留酶的活性按一定步骤进行抗原抗体反应加底物显色,根据颜色反应的深浅进行定性或定量分析检测方法:1.直接法2.间接法 3.双抗体夹心法4.双夹心间接法一、试剂及仪器准备(一)免疫吸附剂1.固相载体⑴要求:①吸附力强②能保持Ag或Ab活性③不参与化学反应⑵载体性能比较①载体材料:+、- 结果差别大②ELISA板:10ug/L IgG包被,加酶标抗IgG,显色后,测20孔的OD,要求CV<10% ⑶常用载体:材料:聚苯乙烯、聚乙烯、聚丙烯等;形状:小试管、小珠、微量反应板2. Ag或Ab:纯度高、效价高、结合力高3. 免疫吸附剂(固相Ag或Ab):⑴包被:将Ag或Ab固相化的过程包被缓冲液、包被方法⑵封闭:包被后在用1—5%小牛血清白蛋白再包被,以消除非特异吸附的干扰㈡酶结合物:1. 酶的要求:纯度高、催化转化率高、专一性强、性质稳定、来源丰富、标记后稳定。