凉拌菜的调料配方教学总结
- 格式:doc
- 大小:28.00 KB
- 文档页数:5
炎热的夏季凉拌菜是我们餐桌上必不可少的,凉拌菜很多人也都会做,可为什么我们做的没有饭店里面的香呢?那是因为大家没有掌握到凉拌菜制作的技巧。
1,凉菜专用白卤水配方1、高汤熬制:将20水放入锅中,加入3斤牛骨,2斤鸡架子(先过热水,洗干净),加入生姜12g,放入料酒20g,小火熬制3小时。
(按下面的方法卤过一次肉后就可以称为白卤水了)2配料比例:每公斤高汤加老姜6克,料酒5克;卤肉香料粉3.8克。
2,卤肉香料粉配方:八角25克,山奈20克,小茴香40克、桂皮40克,白寇10克、川砂仁20克、草果12克,香叶20克,甘草30克,汉源花椒10g 按照以上的比例,把香料称好粉碎成粉末(米粒大小)和匀,煮制(卤制)牛肉时,按煮牛肉等的水,每公斤水加3.8克香料粉.香料粉要用细纱布包起来用。
3,拌料的准备1,醋水制作水500克香醋750克草果1个桂皮1克八角1个花椒1.5克香叶1.5克2,熬制醋水的步骤1,将香料(草果桂皮八角花椒香叶)温水浸泡5分钟,滤掉水备用2、锅里放入500克水,放入浸泡过的香料(草果1个,桂皮1克,八角1个,花椒1.5克,香叶1.5克),烧开煮5分钟,然后倒入香醋750克,烧开关火。
3,用纱布袋过滤掉渣滓,醋水装入调料盆备用。
2,蒜水制作凉白开水200克蒜泥100克芝麻油2克1,将大蒜去皮2、用压蒜器压成蒜泥,或者用菜刀剁成碎末。
3、蒜泥里加入200克水,用筷子搅拌一下,放入调料碗备用即可4,秘制红油的制作主料:小米椒300克,二荆条辣椒400克,贵州子弹头辣椒300克,菜籽油500克、大豆油5000克辅料:老姜70克,大葱50克,小葱20克,香菜50克,胡萝卜40克,洋葱40克,大蒜35克,芹菜40克,紫草15克,冰糖15克、盐10克,白芝麻80克,白酒10克青花椒5克红花椒(汉源花椒)5克香辛料配比:香叶1克小茴香1克香果1克草果2克,桂皮5克山奈1克白寇2克二、制作红油需要的香油1、将辣椒面里加入香辛料粉13克,加入盐、白酒、冰糖粉搅拌混合备用2、将菜籽油和大豆油都倒入不锈钢桶内,放大火上加热至油泡散尽,温度达到260-270'C油就炼熟了.2、练熟后的油转开小火,将辅料老姜70克、胡萝卜40克、大葱50克、小葱20克,香菜30克洋葱40克、大蒜35克、芹菜40克,全部倒入油中炸至金黄时将其捞出不用;3,将紫草下油锅略炸一下待出颜色后捞出不用,4、再加入青花椒和红花椒,炸出香味后捞出不用,5、油温冷却至170-180'C时左右,将油慢慢倒入混合好的辣椒面中(用耐热容器盛装),不断搅拌将油与辣椒面均匀混合,待油刚好淹没辣椒面时,暂停加油,待到油温将至150C时再把剩余的油一次性加完,利用油还有余温的时候,加入提前炒熟的白芝麻。
[凉拌菜的调料配方]凉拌菜的调料有哪些篇一: 凉拌菜的调料有哪些凉拌菜的调料有凉拌菜调料有哪些?调料之于凉拌菜,好比是一个人灵魂,凉拌菜好不好吃全在凉拌菜的调料怎么用。
,把食用油加热至80-90度,到在事先准备好的辣椒粉里,并均匀搅拌。
辣椒油就做好了,辣椒粉和油的比例最好在1:2.凉菜主要调料汁的几种做法:一:鲜辣汁:用料为糖、醋、辣椒、姜、葱、盐、味精、香油。
将辣椒、姜、葱切丝炒透,加调料、鲜汤成汁,为咖啡色酸辣味。
多用于炝腌蔬菜,如:酸辣白菜、酸辣黄瓜。
二:麻辣汁:麻辣汁用料为酱油、醋、糖、盐、味精、辣油、麻油、花椒面、芝麻粉、葱、蒜、姜,将以上原料调和后即可。
用以拌食主料,荤素皆宜,如:麻辣鸡条、麻辣黄瓜、麻辣肚、麻辣腰片等。
三:蚝油汁:虾油汁:用料有虾籽、盐、味精、香油、绍酒、鲜汤。
作法是先用香油炸香虾籽后再加调料烧沸,为白色咸鲜味。
用以拌食荤素菜皆可,如:虾油冬笋、虾油鸡片。
四:韭味汁:用料为腌韭菜花、味精、香油、精盐、鲜汤、腌韭菜花用刀剁成茸,然后加调料鲜汤调和,为绿色咸鲜味。
拌食荤素菜肴皆宜,如:韭味里脊、韭味鸡丝、韭菜口条等。
五:酱汁:用料为面酱、精盐、白糖、香油。
先将面酱炒香,加入糖、盐、清汤、香油后再将原料入锅靠透,为赭色咸甜型。
用来酱制菜肴,荤素均宜,如:酱汁茄子、酱汁肉等。
六:糖醋汁:以糖、醋为原料,调和成汁后,拌入主料中,用于拌制蔬菜,如:糖醋萝卜、糖醋番茄等。
也可以先将主料炸或煮熟后,再加入糖醋汁炸透,成为滚糖醋汁。
多用于荤料,如:糖醋排骨、糖醋鱼片。
还可将糖、醋调和人锅,加水烧开,凉后再加入主料浸泡数小时后食用,多用于泡制蔬菜的叶、根、茎、果,如;泡青椒、泡黄瓜、泡萝卜、泡姜芽等。
篇三: 凉拌菜的调料配方我是一名干餐饮的厨师,说到怎么把凉拌菜拌的好吃呢,我们一般都准备这么几种调味油:1、葱油2、花椒油3、红油以上几种调料油,可以根据自己的口味来放多少。
祝你成功,做饭越来越好吃。
凉拌菜的料汁调配原则
凉拌菜是一道传统的中式菜肴,调配料汁的原则如下:
1. 酱油与醋的比例:通常使用3:1的比例混合酱油和醋,酱油提供咸味,而醋提供酸味,使得菜肴的口感更加丰富。
2. 食盐的加入:根据个人口味适量添加食盐,以提升菜肴的鲜味。
3. 料酒的使用:适量加入料酒,可以去腥提鲜,在一些海鲜或肉类凉
拌菜中常常使用。
4. 糖的调节:根据个人口味适量加入白糖,可以平衡酸味,使得菜肴
更加美味。
5. 辣椒与蒜的搭配:可以根据个人口味加入适量的辣椒和蒜末,增添
菜肴的辣味和香气。
6. 香油的加入:适量滴入香油,可以增加菜肴的香味和口感。
7. 其他调味料的选择:根据需要,可以加入葱花、姜末、花椒粉等其
他调味料,以增加菜肴的多样性和特色。
调配料汁时,可以根据个人喜好和菜肴的类型自行调整比例和配料。
记得在调配之前,先尝试一小口,以确保最后的味道符合个人的口味。
凉拌菜小学知识点归纳总结一、凉拌菜的制作方法凉拌菜制作方法一般分为以下几个步骤:配料准备、烹饪处理、调味拌匀。
1. 配料准备:准备新鲜的蔬菜、豆类、肉类或海鲜等主料,根据个人口味选择适量的调料和配料。
常见的主料有黄瓜、胡萝卜、藕片、豆腐皮等,调料有盐、糖、醋、味精、酱油、花椒油等。
2. 烹饪处理:将蔬菜、豆类或肉类处理成适当大小的块状或丝状,煮熟或者焯水后捞出晾凉备用。
3. 调味拌匀:将准备好的配料放入容器中,依次加入调料、香油等,轻轻拌匀即可。
二、常见的凉拌菜品1. 凉拌黄瓜凉拌黄瓜是一道非常经典的凉拌菜品。
将黄瓜刮去表皮,切成薄片,加入盐腌制一段时间后,挤去多余的水分,再加入蒜蓉、醋、糖、酱油、香油等调料拌匀即可。
2. 凉拌藕片凉拌藕片是一道清香爽口的凉拌菜品。
将藕切成薄片,焯水后捞出晾凉,加入葱花、姜丝、香菜、醋、盐、酱油拌匀即可。
3. 凉拌豆腐皮凉拌豆腐皮是一道口感丰富的凉拌菜品。
将豆腐皮切成细丝,焯水后晾凉,加入蒜蓉、辣椒段、酱油、香油、味精等调料拌匀即可。
4. 凉拌海蜇凉拌海蜇是一道爽滑可口的凉拌菜品。
将海蜇切成丝状,焯水后晾凉,加入葱花、蒜蓉、醋、盐、油等调料拌匀即可。
5. 凉拌凉面凉拌凉面是一道非常受欢迎的凉拌菜品。
将煮熟的凉面过凉后,加入鸡丝、黄瓜丝、胡萝卜丝、花生碎、葱花等配料,再加入麻酱、醋、白糖、盐等调料拌匀即可。
三、与凉拌菜相关的小学知识点1. 健康饮食知识凉拌菜是一种健康的饮食方式。
制作凉拌菜时,不需要加入大量的油脂,能够保持食材的营养成分,比较利于消化吸收。
同时,凉拌菜的食材多是蔬菜、豆类等,富含纤维素和维生素,有利于增强身体的抵抗力。
2. 烹饪技能知识制作凉拌菜需要烹饪技能的支持。
例如,切配食材的方法、掌握火候、调配调料的比例等,都需要一定的烹饪技能。
3. 食材的选择和处理准备凉拌菜所需要的食材要根据季节选择,新鲜的时令食材口感更好,也更有营养。
对食材的处理也是关键,比如蔬菜要洗净切干净,海鲜要焯水或者煮熟等。
凉菜的调料配方哪些调料:1、麻酱汁。
将芝麻酱用香油调稀,加入盐、味精、香油、和蒜泥调和均匀。
这种调味汁拌食荤素原料均可。
常见的有:麻酱豇豆、麻汁黄瓜等。
2、咸鲜汁。
取碗,加入1勺生抽、1勺香油、1勺花椒油,再加入1勺糖、2勺盐、2勺醋拌均。
这种调味汁多用于凉拌素菜。
3、酸辣汁。
1勺盐、1勺香油、1勺花椒油、2勺辣椒油、3勺糖、3勺白醋。
注意:酸辣味的调味汁白糖一定要多放一些。
4、葱油汁。
取碗加葱末和盐拌匀,将热油浇在葱上面,再加入八角、草果、小茴香、葱头,味精、麻油即可。
适合拌制蔬菜和肉类,比如:葱油鸡、葱油莴笋等。
5、麻辣汁。
1勺盐、半勺糖、2勺醋、2勺辣椒油、2勺生抽、1勺香油、1勺花椒油。
一般制作凉拌肉菜时多用麻辣汁。
6、糖醋汁。
将少许姜片和花椒放入水中熬煮片刻捞出,再放入白糖煮至溶化后出锅,晾凉后再加入醋和少许盐、香油拌匀。
糖醋汁一般用于拌制蔬菜,比如糖醋藕片、糖醋萝卜等等。
7、蒜泥汁。
将大蒜制作成蒜泥,加入盐、味精、麻油和鲜汤调和均匀。
此调味汁荤素皆宜,如:蒜泥海鲜、蒜泥豆角等。
8、酱油汁。
用酱油、香油、鸡精、鲜汤调和制成,料汁为红黑色咸鲜味,用于拌制或蘸食肉类食材,如:酱油鸡、酱油肉等。
9、虾油汁。
用料有虾籽、作法是先用香油炸香虾籽后,再加盐、味精、香油、绍酒、鲜汤等调料烧沸即可,成品为白色咸鲜味。
拌食荤素菜皆宜,常见的有虾油冬笋、虾油鸡片等等。
10、蟹油汁。
用料为熟蟹黄、盐、味精、姜末、绍酒、鲜汤。
制作方法和虾油汁相似,蟹黄先用植物油炸香后加调料烧沸,为桔红色咸鲜味。
常用来拌食荤菜,如:蟹油鱼片、蟹油鸭脯等。
三十六种凉菜调味汁配方1、麻辣味汁配方配制20份菜红油海椒30克或红油100克,花椒粉20克,红酱油30克如老抽需加水稀释,精盐30克,味精20克碾粉,白糖30克,料酒50克,姜末20克,小麻油等味料加开水750克或鲜汤调制而成;配制说明本配方味重,口感麻辣、咸鲜、略带回甜,属四川口味;可调制成味汁浇淋凉菜,也可将以上调料直接拌制肚丝、卤牛肉等;此味型红油、花椒粉或花椒油要重;2、红油味汁配方配制20份菜红油100克,酱油50克,味精20克,白糖30克,料酒75克,蒜泥50克,精盐约20克,姜末20克,五香粉15克等味料加开水750克或鲜汤调制而成;配制说明本配方属四川口味,以咸鲜香辣味为主,红油味较重,略带回甜;可调制成味汁浇淋凉菜,也可直接拌入卤牛肉片,夫妻肺片等凉菜中;3、五香味汁配方配制30份菜八角10克,桂皮5克,丁香2克,草果2克,甘草2克,香叶2克,沙仁2克,山奈2克,小茴3克,精盐约20克,料酒50克,酱油50克,白糖10克,味精10克,姜末20克,小麻油100克等;制法将以上香料加清水或鲜汤1200克,小火烧开5分钟后加入味料并倒入容器中,用小麻油封汁焖泡15分钟后即可使用;配制说明本配方以五香咸鲜味为主,可直接淋入切好的凉碟中,也可将香料渣去掉,将汁直接拌入卤菜,另外可适量加入红油;一般适宜拌肉类卤制品;4、棒棒味汁配方配制15份菜芝麻酱50克,生抽100克,白醋50克,精盐20克,红油30克,葱花5克,味精15克,小麻油20克,花椒油10克,白糖10克;制法将以上调料入碗碟调匀即成,如口味过重可适当兑入清水,调匀后淋入凉菜中或拌入肚丝、鸡丝中即成;配制说明棒棒味近似怪味,特点是芝麻酱味略浓,可拌鸡丝、肚丝、白肉等,口感香辣酸甜;5、蒜泥味汁配方配制30份菜蒜泥250克,精盐50克,味精50克,白糖30克,料酒50克,白胡椒20克,色拉油100克,小麻油50克;制法将以上调料加入清汤或凉开水750克搅拌均匀,然后放入色拉油及小麻油拌均即成;配制说明此配方汁可直接淋入装盘的鸡丝、肚丝、拌白肉等凉菜中,也可拌入原料然后装盘;蒜泥味汁一般多用于白煮类凉菜,所以不用酱油,其口味特点是蒜香浓郁,咸鲜开味;6、茄汁味汁配方配制20份菜蕃茄酱200克,白糖300克,精盐15克,白醋50克,蒜泥30克,姜末10克,色拉油200克;制法将色拉油入锅烧热后下蒜泥及蕃茄酱炒香,再加入清水500克及以上调料炒匀即成;配制说明此茄汁可淋浇鱼丝、里脊丝等丝状凉菜中,如遇马蹄、鱼条、藕条则将原料炸制后再入锅中同茄汁炒入味,炒制时不能勾芡,要以茄汁自芡为主;味型酸甜、蒜香;7、陈皮味汁配方配制30份菜陈皮50克,碎干椒20克,花椒末15克,碎八角15克,精盐30克,白糖15克,料酒30克,姜片15克,葱白15克,红油100克;制法将陈皮剁成碎末,与以上香料放入锅中略炸后加入清水750克烧开;将卤汁倒入容器并淋入红油,焖泡30分钟后去掉碎渣物即成;配制说明本味汁可直接拌入或淋入装盘的凉菜中;而陈皮牛肉、陈皮白肚丁等凉菜可直接在锅中收汁上味,但要注意炒出红油味;味型特点是麻辣鲜香,陈皮味浓;8、糖醋味汁配方配制15份菜白糖250克,大红浙醋150克,精盐8克,蒜泥20克,姜末10克,酱油10克,色拉油50克,小麻油50克;制法将以上调料加清水250克在锅中熬化后淋入小麻油即成;配制说明此糖醋汁常用于凉菜中的糖炙骨、熏鱼等,一般是将腌制入味的原料炸熟后用糖醋汁在锅中收上卤,出菜时再淋入此汁,糖醋汁在锅中熬制时一定要有浓稠感为佳;9、姜汁味汁配方配制20份菜去皮净姜250克,白醋100克,精盐50克,白胡椒15克,味精25克,色拉油100克,小麻油50克;制法将净姜剁成姜茸,加凉开水750克及以上调料搅拌呈姜汁状后调入色拉油和小麻油即成;配制说明此姜汁最好在食品搅拌器中搅成茸汁,如浇淋凉菜可只用其汁,如拌制鸡丝、肚丝、口条等,可连姜茸一起拌均匀;味型特点是开味解腻,略带辛香味;10、果汁味汁配方配制15份菜果酱100克,棉白糖200克,白醋50克,酸梅酱50克,精盐5克,柠檬香精1克;制法将以上调料加少许果汁饮料调拌均匀即成;如拌水果丁用可不加果汁饮料,因水果透水;如制鱼球、鱼点、肉丁等凉菜,可将原料挂糊炸熟,然后在锅中收汁;配制说明果汁味常用于春夏季凉菜,并多制为无腥腻的水果黄瓜,一般不加蒜泥,如需作收汁类的鱼球、鱼点等可适当加入姜末;味型特点是酸甜、解油腻、果香浓郁;11、鱼香味汁配方配制15份菜姜末50克,葱白50克,泡红椒末50克、蒜泥50克,精盐15克,白糖20克,香醋30克,生抽50克,味精30克,红油100克,小麻油50克;制法将以上调料拌和均匀后再加入白煮的凉菜中,如熟鸡片、肚片、毛肚、白肉丝等;配制说明鱼香味型咸鲜、酸辣、回甜,并要重点突出姜葱味;12、咸鲜味汁配方配制20份菜生抽500克,味精20克,姜末30克,碎八角15克,碎花椒5克,料酒50克,白糖10克,色拉油50克,小麻油50克,葱白30克;制法将以上调料加清汤或开水250克调拌均匀后浸泡15分钟即成;如用老抽只需50克左右,另要多加约500克水或汤汁兑成;配制说明此味水多用于肉类、鸡鸭及腑脏卤制凉菜的调味,如果浇淋白肚、白鸡之类凉菜,即可用白酱油调制而成,亦称“白汁味”;13、怪味味汁配方配制30份菜白酱油300克,姜茸30克,蒜茸30克,花椒粉10克,白糖15克,香醋75克,葱白30克,芝麻酱50克,味精20克,十三香粉或五香粉10克,小麻油75克,料酒50克,红油100克;制法将以上调料加开水250克调匀即成;此汁可直接浇淋凉拌菜也可拌制凉菜;配制说明此配方有去腥、解腻、提味的作用,多适用于鸡、鸭、野味类卤制品的调味;此味型可将原料在锅中收汁,如肚丁、鸭丁、口条丁、牛肉丁等;味型咸甜、麻辣、酸香兼备;14、香糟味汁配方配制10~15份菜福建红糟100克,绍兴酒100克,精盐20克,味精20克,花椒末5克,姜末10克,葱白末20克,白糖10克;制法将以上调料加鲜汤200克在锅中烧开晾凉即可,烧制时料酒、葱白出锅后再放入;配制说明此配方可直接浇入切好的凉菜中,如果为整块白鸡、白肉等,可将原料用此味汁浸泡入味后再解刀装盘;浸泡原料的味汁,可将花椒、姜、葱等整块放入;15、麻酱味汁配方配制15份菜芝麻酱100克,精盐15克,味精15克,白糖10克,蒜泥15克,五香粉5克,色拉油50克,小麻油50克;制法先将芝麻酱用色拉油调开,再将以上调料加入调匀即成;配制说明此配方常用于拌白肉、拌鸡丝、拌白肚、口条等腥味较小的动物性卤制品调味;味型特点是酱香、咸鲜;16、椒麻味汁配方配制15份制花椒30克去籽,小葱150克,香醋30克,白酱油150克如用盐可加少量凉开水将盐化开,味精15克,小麻油30克,色拉油50克;制法将花椒斩成粉末,小葱切末后与花椒粉同斩成茸,然后加入以上调料拌匀即成;配制说明此味汁多用于动物性凉菜的拌制调味,其干炸制品的凉菜则用于味碟;味型特点是麻、香、咸鲜;17、芥末味汁配方配制15份菜芥末粉200克,精盐30克,味精15克,白醋50克,料酒50克,白糖10克,小麻油50克;制法将芥末用热水化开,再加入以上调料搅拌后直接淋入原料中;配制说明芥末味汁常用于拌白肉、鸡丝、肚丝等凉菜,并多在夏季使用;北方芥末常与芝麻酱配合调味,其味型特点是提神、解腻、开味等;18、葱油味汁配方配制20份菜香葱末150克要葱白,洋葱末100克,精盐30克,味精20克,白胡椒10克,白糖10克,料酒50克,花生油200克;制法将以上调料入容器中拌匀,再将花生油烧热淋入调料中即成;配制说明葱油味汁常用于白鸡、白肚丝、白肉丝的调味,其味型特点是葱香、咸鲜、解腥、提味等,多用于春夏季节;19、咖喱味汁配方配制20份菜咖喱粉75克,精盐30克,洋葱末100克,味精15克,料酒30克,花生油200克;制法用花生油将洋葱末略炸后再倒入咖喱粉及以上调料拌匀即成;配制说明用咖喱味汁可直接淋入熟制的动物性原料凉菜,如咖喱牛肉、咖喱鸡丝等,也可将腌制的鱼块、鸡块炸熟后收汁,其味型特点是咸辣、鲜香、开味;20、色拉味汁配方一配制10份菜色拉酱2支塑料管装,每支约50克,卡夫奇妙酱约30克,炼乳30克同置碗内搅拌均匀即成;配方二配制10份菜卡夫奇妙酱100克,蜂蜜30克共同搅拌均匀即成;配方三配制10份菜用生鸡蛋黄4个,色拉油150~200克,白醋20克,白糖20克,芥末粉10克,共置碗内调制均匀即成;注意调制时将蛋黄置入碗中,先加少许色拉油,并用筷子搅拌,待蛋黄与油融合后再加油搅动,最后用白糖、白醋、芥末等调料搅拌均匀即成;配制说明以上一配方是在有色拉酱的情况下的调配方法;以上二配方粤菜中使用较多,但成本较高;以上三配方为传统配制方法,成本较低;色拉味汁常用于各种水果丁,黄瓜丁,土豆丁需除水的拌味使用,能起到增味、增香、增鲜、增色的效果;21、咸香味汁配方配制30份菜蒜茸200克,姜末50克,十三香粉20克,精盐约30克,味精粉20克,白糖10克,白胡椒粉10克;制法将以上配方置碗中,再将色拉油250克入锅烧热,倒入调料中拌匀即成;配制说明此咸香汁常用于凉菜咸香鸡、白切鸡、白肚的拌制调味;此制法是根据粤菜方法调制;22、蒜茸油汁配方配制30份菜蒜茸250克,精盐约50克,味精粉30克,白糖15克,料酒50克,白胡椒10克,花生油300克;制法将以上调料及蒜茸同置一容器中拌匀,再用花生油或色拉油烧六成热后倒入调料中搅拌均匀即成;配制说明此蒜茸汁是油汁型味汁,常用凉菜的白鸡、金钱肚、白肚、盐水口条等凉菜的拌制,属咸鲜蒜香味型;23、姜茸油汁配方配制30份菜姜茸200克,精盐约50克,味精30克,白糖10克,料酒50克,色拉油或花生油250克,白醋50克;制法把姜茸置于食品搅拌器并加入凉开水200克搅拌2分钟,让其呈姜茸汁状,然后加入以上调料搅匀后装入容器中,花生油烧六成热后倒入茸汁中即成;配制说明此姜茸呈油水混合汁,常用于白肚、心头、口条、鸭块等凉菜的拌制;24、酸辣味汁配方配制20份菜野山椒2小瓶,白醋100克,精盐20克,味精15克,小麻油50克;制法将野山椒同辣水用搅拌机打成茸,再加入以上调料及凉开水500克调拌均匀后入容器,并淋入麻油即成;配制说明此配方常用于酸辣白肚丝,酸辣卤牛肉,酸辣白鸡等凉菜调味之用;25、京酱味汁配方配制30份菜甜面酱400克,味精15克,白糖30克,色拉油100克,小麻油50克;制法将以上调料入容器调拌均匀后蒸10分钟或者入铁锅炒制而成;配制说明此配方咸鲜回甜,适合于京酱拌白肉、京酱拌鸡丝、京酱拌里脊丝,京酱拌豆芽等凉菜;26、麻香京酱汁配方配制30份菜甜面酱200克,芝麻酱200克,白糖30克,味精15克,色拉油100克;制法将甜面酱用色拉油在锅中炒香后再加入芝麻酱白糖、味精拌匀即成;配制说明此酱香咸回甜,适合于拌北方凉菜,如白肉、卤肠、鸭丁等;27、白汁味汁配方配制20份菜姜片20克,蒜片20克,花椒2克,八角5克,精盐25克,葱白20克,味精5克,白胡椒2克,露酒10克,清汤500克,色拉油50克;制法将以上调料入容器中,汤烧沸后冲入调料中搅匀后冷却浸泡2小时后沥去渣,并拌入色拉油即成;配制说明此配方咸鲜本味,适用于各种花碟及白鸡白肚的调味;28、椒麻油味汁调制配制20份菜将嫩一点的鲜姜250克入搅拌器搅打成末搅时可加少量水,然后挤去水后加葱白200克,精盐50克,味精30克,糖少许入容器中,淋花生油400克,小麻油100克搅拌成油汁即成;配制说明此味料为咸鲜姜汁葱香味,常用于椒麻白肚丝、椒麻鸡等凉菜拌味,也可单独作味碟使用;29、沙姜鸡味汁调制将沙姜粉、精盐、味精、白糖少许、料酒等味料加花生油搅拌均匀呈油味汁即成;配制说明此味型香辣咸鲜、去腥解腻,常用于白鸡、白肚、白肉等凉菜拌味;30、葱油鸡味汁调制配制20份菜将洋葱末150克、蒜泥150克、精盐50克、味精30克,白胡椒10克,白糖10克等调料共同拌匀,然后用花生油250克入锅炒制成油汁即成;配制说明此葱油汁咸鲜葱香,常用于葱油鸡、葱油肚丝、葱油蜇皮等调味,也可作为涮菜味碟之用;31、烧鸭京酱汁配方配制30份菜甜面酱500克,豆瓣酱100克剁碎,芝麻酱100克,花生酱100克,五香粉20克,白糖30克,味精30克;制法将以上调料置于容器中加适量色拉油搅拌均匀后上笼蒸10分钟即成炒制也行;配制说明此配酱不但用于烤鸭,也可用于油淋乳鸽,脆皮肥肠香酥全鸭,香酥鸡等味碟使用;32、川式香辣酱配方配制20份菜甜面酱100克,花生酱50克,荆沙豆瓣酱50克剁碎,海鲜酱50克,牛肉松50克,红油100克;制法将以上调料共置于容器中搅拌均匀或用少量色拉油在锅中炒至均匀即成;配制说明此配方常用于香辣凤爪、香辣凤翅、香辣白肚片等,属香辣酱香型口味;33、川式香油配方配制20份菜菜籽油2500克,八角50克,桂皮50克,京葱段200克;制法将菜籽油入锅烧六成热,下八角、桂皮、京葱段炸香后倒入容器中,去掉香料及葱渣即成;配制说明此香油用于川式凉拌菜之用,属药料香型,适宜调制心头、口条、卤肚、卤鸡、卤鸭、卤肠;34、川式红油配方配制20份菜干碎红辣椒2500克,八角100克,桂皮100克,紫草100克,大葱200克,菜籽油或用过余油10千克以上;制法将碎红干椒先用温油泡涨吸尽油份,再将大部分油烧热后投入八角、桂皮、紫草、大葱等,待炸香后将香料捞出,将净油倒入辣椒中即成;香料如未炸尽可另作他用;配制说明此红油加了香料后呈香辣川式红油,可用于各种凉菜及卤制品的调味;35、烧烤酸梅酱配方配制40只烤鹅冰花酸梅酱8瓶,白醋1瓶,玫瑰露酒1瓶,白糖约500克,味精20克;制法将以上调料共置于净锅熬制呈蜂蜜状后去掉酸梅渣,倒入容器中即成;如果感觉稠度不浓,可适当加糖稀调制;配制说明此酸梅酱为广东风味,可作为烧鹅仔,烤乳鸽,烤鸭,油淋鸭,琵琶鸭等烧烤的味碟;36、川式香辣味汁配方配制20份菜海椒末100克,芝麻20克,精盐25克,味精15克,红油50克等拌和均匀后加适量凉开水兑成;配制说明此味水辣椒粉较多,呈辣椒酱状,常用于拌制凉菜的卤味制品或者辣椒味碟;。
凉拌万能汁怎么调?教你6款万能凉拌汁配⽅,拌什么凉菜都好吃天热了,吃什么都没胃⼝,只有凉拌菜才爽⼝解腻,那么凉拌菜怎么做才好吃呢?其中最关键的就是凉拌汁,很多⼈不是专业的厨师,调不出好的凉拌汁,今天我就教⼤家6款万能凉拌汁配⽅,拌什么凉菜都好吃!第⼀款、照烧汁原料蚝油50毫升,酱油100毫升,料酒150毫升,⽩糖120克,辅料:⼤蒜3瓣,洋葱1/3个,姜4⽚,桂⽪⼀⼩块,⼤料⼀个,清⽔80毫升做法:1、葱、姜、蒜切⽚和调料放⼊⼩锅中,放⼊清⽔煮开,煮出味道后2、放⼊所有的调料,⼩⽕慢煮,⾹料不⽤捞出来。
⼀直煮到汤汁浓稠,⼤约需要20分钟。
最后过滤掉⾹料和调料,照烧汁装瓶密封,最好放⼊冰箱冷藏保存,随⽤随取,放冰箱冷藏的照烧汁可以放⼀个⽉。
特点:味道醇厚,⾊泽光亮感极好,此汁可⽤于照烧银雪鱼、照烧桂鱼、照烧⽛带,照烧鸡腿扒、照烧猪扒等菜式。
第⼆款、蒜泥汁原料⼤蒜适量、盐适量、⽣抽适量、糖适量、果醋适量、芝⿇油适量。
做法1、先将⼤蒜拍⽤⼑⾯拍⼀下,蒜碎中加少量的盐,再将蒜碎捣成泥,⽅便快速捣成泥。
2、蒜泥静放进⾏充分氧化。
之后加上⽣抽、盐、糖,糖⼀点点⼉就可以了。
3、最后加上芝⿇油,充分拌均匀,做好之后可以添加⼩量凉开⽔充分拌均匀。
调料的多少根据所搭配的美⾷灵活搭配。
第三款、葱油汁原料⽶醋⼆⽄,⽼抽⼀瓶,九味汁⼀瓶,蒸鱼豉油⼀瓶,浙江绍酒三⽄,温州味精⼆百克,⽩糖⼆百克,鸡粉,⽣粉⽔适量。
做法1、将以上原料(除⽣粉⽔外)勾兑⼀起,起锅⽤⼩⽕慢慢烧开,期间要不停搅拌使其均匀,2、然后⽤⽣粉⽔勾芡即成葱油汁,待冷却后可冰箱0⾄5度保存。
⽤法:以葱油鸡为例,将此汁浇在熟透的⽩切鸡上,撒上⾹葱末,少量蒜末,胡萝⼘丝点缀,烹热油即可。
第四款、⿇辣味汁【配⽅】(配制20份菜)原料红油海椒30克(或红油100克),花椒粉20克,红酱油30克(如⽼抽需加⽔稀释),精盐30克,味精20克(碾粉),⽩糖30克,料酒50克,姜末20克,⼩⿇油等味料加开⽔750克(或鲜汤)调制⽽成。
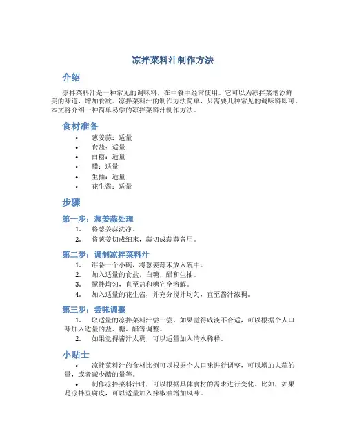
凉拌菜料汁制作方法
介绍
凉拌菜料汁是一种常见的调味料,在中餐中经常使用。
它可以为凉拌菜增添鲜
美的味道,增加食欲。
凉拌菜料汁的制作方法简单,只需要几种常见的调味料即可。
本文将介绍一种简单易学的凉拌菜料汁制作方法。
食材准备
•葱姜蒜:适量
•食盐:适量
•白糖:适量
•醋:适量
•生抽:适量
•花生酱:适量
步骤
第一步:葱姜蒜处理
1.将葱姜蒜洗净。
2.将葱姜切成细末,蒜切成蒜蓉备用。
第二步:调制凉拌菜料汁
1.准备一个小碗,将葱姜蒜末放入碗中。
2.加入适量的食盐,白糖,醋和生抽。
3.搅拌均匀,直至盐和糖完全溶解。
4.加入适量的花生酱,并充分搅拌均匀,直至酱汁浓稠。
第三步:尝味调整
1.取适量的凉拌菜料汁尝一尝,如果觉得咸淡不合适,可以根据个人口
味加入适量的盐、糖、醋等调整。
2.如果觉得酱汁太稠,可以适量加入清水稀释。
小贴士
•凉拌菜料汁的食材比例可以根据个人口味进行调整,可以增加大蒜的量,或者减少醋的量等。
•制作凉拌菜料汁时,可以根据具体食材的需求进行变化。
比如,如果是凉拌豆腐皮,可以适量加入辣椒油增加风味。
结论
凉拌菜料汁是一种制作简单,口味丰富的调味料。
根据个人喜好,可以随意调整食材比例和口味。
希望本文所介绍的凉拌菜料汁制作方法能够帮助到您,在烹饪中增添更多的乐趣。
祝您用餐愉快!。
万能凉拌菜调料汁配方
配方一:蔬菜捞汁,凉拌黄瓜、清香脆笋等:
口味:微辣甜酸
配方:
1.香醋300克,白糖250克,东古一品鲜酱油150克,蚝油15克。
2.以上所以调料倒入碗中搅拌均匀即可。
3.适合所有爽口凉菜拌制。
配方二:五香调味汁,适合各种肉制品拌制:
配方:八角1克,桂皮0.5克,丁香0.22克,草果0.2克,甘草0.2克,香叶0.2克,沙仁0.2克,山奈0.2克,小茴0.3克,精盐约2克,料酒5克,酱油5克,白糖1克,味精1克,姜末2克,小麻油10克等。
(配制5份菜,家庭用可适当缩减)
做法:将以上原料加入120g清水(或鲜汤),小火烧开5分钟后加入味料并倒入容器中,用小麻油封汁焖泡15分钟后即可使用。
适用于:去渣直接淋入凉碟中,另外可适量加入红油。
一般适宜拌肉类卤制品。
配方三:香酸辣汁,适合鸡爪、猪手、猪尾巴、拉皮、凉皮等等:
配方:生抽300克,白糖250克,香醋200克,蒜末50克,小米椒辣末15克,味粉10克,鲜辣露10克,桂皮2克,白胡椒2克,香叶1片。
制作:把以上全部原料(除蒜末,小米椒辣椒末)倒入锅里中火熬开,自然放凉后放入蒜末,小米椒辣椒末搅拌均匀即可。
配方四:万能凉拌汁,适合凉拌黄瓜、什锦菜、凉拌木耳等等。
口味:酸辣咸香
配方:酱油50克,白糖25克,白醋17克,蒜汁15克,蚝油15克,陈醋15克,蒜汁15克,橄榄油10克,葱油10克,柠檬汁5克,味粉2克。
制作:将以上全部原料倒入碗中搅拌均匀即可。
凉拌菜料汁的制作方法和配料
凉拌菜是一道清爽、可口的菜肴,尤其是在炎热的夏季,口感更佳。
而凉拌菜的味道好坏,很大程度上取决于料汁的制作。
下面,我将分享我制作凉拌菜料汁的经验和技巧。
一、基础材料准备
制作凉拌菜料汁,需要准备以下基础材料:
1. 食用油:用于热锅和炸香料。
2. 香料:包括葱姜蒜、八角、桂皮等。
3. 酱油:用于调味和调色。
4. 醋:用于调味和增加口感。
5. 糖:用于调味和平衡口感。
6. 盐:用于调味。
7. 辣椒油:用于增加辣味和香气。
二、调料搭配
在制作凉拌菜料汁时,可以根据个人口味和食材的特点进行调料搭配,下面是一些常用的搭配方法:
1. 酸辣味:将酱油、醋、糖、盐、辣椒油按 1:1:1:1:1 的比例混合,再加入适量的葱姜蒜和香料,适合拌凉粉、凉皮等。
2. 酸甜味:将酱油、醋、糖、盐按 2:1:1:1 的比例混合,再加入适量的葱姜蒜和香料,适合拌水果沙拉、凉菜等。
3. 香辣味:将酱油、辣椒油、糖、盐按 1:1:1:1 的比例混合,再加入适量的葱姜蒜和香料,适合拌凉粉、凉皮、蔬菜等。
三、制作步骤
1. 将葱姜蒜和香料切成末,放入碗中备用。
2. 热锅凉油,将葱姜蒜和香料放入锅中,用中小火炸香。
3. 将炸香的香料油倒入碗中,加入适量的酱油、醋、糖、盐、辣椒油,搅拌均匀。
4. 根据食材的特点,将料汁淋在凉菜上,即可食用。
凉拌菜大全(7个技法,8大调料,12个诀窍,30种味汁)凉菜,在我们现实生活中,扮演着重要的角色,有“见面菜”或者“迎宾菜”的称谓。
也是夏日消暑,冬日开胃,一年四季都受欢迎的菜肴。
凉菜不但方便料理,且制作方法多样、简便、快捷。
在制作凉菜时调味料是非常讲究的,一般以咸鲜为底味,辅以香、甜、酸、辣等对凉菜进行调味,味道极其醇厚。
小编整理了凉菜制作的7种技法、8个必用调料及拌凉菜常用的30个味汁,望对美食爱好者有用。
凉拌菜的7个常用技法拌:把生原料或放凉的熟原料切成丁、丝、条、片等形状后,加入各种调味料拌匀。
拌制凉菜具有清爽鲜脆的特点。
炝:先把生原料切成丝、片、丁、块、条等,用沸水稍烫一下,或用油稍滑一下,然后控去水分或油,加入以花椒油为主的调味品,最后进行掺拌。
炝制凉菜具有鲜香味醇的特点。
腌:用调味料将主料浸泡入味的方法。
腌渍凉菜不同于腌制咸菜,咸菜是以盐为主,腌渍的方法也比较简单,而腌渍凉菜要用多种调味料。
腌渍凉菜口感爽脆。
酱:将原料先用盐或酱油腌渍,放入食用油、糖、料酒、香料等调制的酱汤中,用旺火烧开后打去浮沫,再用小火煮熟,然后用微火熬浓汤汁,涂在原料的表面上。
酱制凉菜具有香味浓郁的特点。
卤:将原料放入调制好的卤汁中,用小火慢慢浸煮卤透,让卤汁的味道慢慢渗入原料里。
卤制凉菜具有味醇酥烂的特点。
酥:将原料放在以醋、糖为主要调料的汤汁中,经小火长时间煨焖,使主料酥烂。
水晶:也叫冻,将原料放入盛有汤和调味料的器皿中,上屉蒸烂或放锅里慢慢炖烂,然后使其自然冷却或放入冰箱中冷却。
水晶凉菜清澈晶亮、软韧鲜香。
12个凉拌菜诀窍1.选购新鲜材料凉拌菜由于多数生食或略烫,因此首选新鲜材料,尤其要挑选当季盛产的材料,不仅材料便宜,滋味也较好。
2.事先充分洗净制作前必须充分洗净蔬菜,最好放入淘米水中浸泡20-30分钟,可消除残留在蔬菜表面的农药。
叶菜类要用开水烫后再食用。
菜叶根部或菜叶中可能有沙石、虫卵,要仔细冲洗干净。
凉拌菜的调料配方
1.凉拌菜调料配方
原料:
①姜,②生抽,③醋,④糖,⑤盐,⑥白胡椒粉,⑦花椒粉,⑧辣椒粉,⑨香菜叶,⑩蒜头,⑪芝麻油
A.调料方法
①将姜切成葱花状备用。
②将生抽、醋、糖、盐、白胡椒粉、花椒粉、辣椒粉按
2∶1∶1∶1∶0.2∶0.2∶0.2的比例混合在一起,搅拌均匀,备用。
③将香菜叶、蒜头以及刚才备用的姜葱头混合在一起,搅拌均匀,备用。
④将芝麻油和备用的混合调料(第②步)混合在一起,搅拌均匀即可。
B.怎样使用
①将需要凉拌的蔬菜用清水清洗干净,用筷子将蔬菜捻成花状备用。
②将备用的混合调料(第④步)倒入清洗好的蔬菜中,搅拌均匀。
③在凉拌菜中放入备用的混合料(第③步),搅拌均匀即可。
C.调料的注意事项
1.可以根据个人口味调整用量,如果过于辣,可以减少辣椒粉的用量;如果感觉太咸,可以减少盐的用量等。
2.在配置调料的时候,最好使用新鲜的香料,以保证调料的口味。
3.放入的调料要少量多次,不要一次性放入太多,以免影响口味。
4.凉拌菜最好在凉拌前后15-20分钟才吃,让蔬菜吸收调料的味道更佳。
四川正宗的⿇辣⾃选拌菜的全部配⽅,在这⾥⽆保留全部教给你我是专做美⾷的⼋⾕味美⾷,四川的凉拌菜主要以⿇辣味为主,因为菜品种类多,随意搭配不受限制,有的地⽅也叫做⿇辣杂拌,如果真正掌握了基础调料的制作,可以做到⼀通百通,四川的凉拌菜⼀种风靡全国,但是因为地域的差异也会在流通的过程中慢慢的被改变以适应当地的⼝味,⽐如咸淡、辣味、⿇味、鲜味、都是可以通过调料的⽤量来掌握的。
下⾯我们就来学习⼀下四川的⿇辣拌菜,⾸先我们从⼏个⽅⾯来系统的学习⼀下。
1. ⼿⼯制作辣椒⾯2. 红油的制作3. 藤椒油的制作4. 葱油的制作5. 醋⽔的制作6. 蒜⽔的制作7. 复合调味汁的制作8. ⿇辣拌菜菜品的介绍9. ⿇辣拌菜的碗底调料⽐例⼿⼯制作辣椒⾯1. 选⽤优质的辣椒,去蒂把,把辣椒剪成⼀段⼀段的,⽅便炒后捣碎,锅内加⼊少许的⼀层菜籽油。
2. ⽤微⽕慢慢的炒制,不停翻炒,保证辣椒段和辣椒籽不炒糊,如果感觉温度太⾼可以把⽕关掉⼀会⼉,等待温度降低时再打开,直到把辣椒节炒酥,翻炒时沙沙作响说明就可以了。
3. 待辣椒冷却后,将辣椒段放⼊⽯⾅中捣碎后等待制作辣椒红油。
红油的制作配⽅及步骤⼀、配⽅材料准备主料:⼩⽶椒300g、贵州⼆荆条400g、贵州⼦弹头辣椒300g、菜籽油500g、⼤⾖油5000g辅料:姜⽚70g、⼤葱段50g、⼩葱20g、⾹菜50g、胡萝⼘20g、洋葱20g、⼤蒜35g、芹菜20g、紫草15g、冰糖粉15g、盐10g、⽩芝⿇80g、⽩酒10g、青花椒5g、红花椒5g、中草药配⽐:⾹叶1g、⽩寇2g、⼭奈1g、桂⽪5g、草果2g、⾁蔻1g、⼩茴⾹1g、⼋⾓2g、花椒1g将所有的中药打磨成粉使⽤,⼤家可以按照配⽅增加⽐例多打⼀些料粉。
⼆、红油的制作步骤1. 将打粉的中药料粉加⼊辣椒⾯中,加⼊盐、⽩酒、冰糖粉混合均匀。
2. 将菜籽油和⼤⾖油混合加⼊不锈钢桶内,⼤⽕加热到油温270度关⽕,可以⽤测温枪测温。
3. 当油温降⾄240度时,加⼊⽩芝⿇炸⾄⾦黄捞出备⽤,随后加⼊姜⽚、胡萝⼘、⼤葱段、⼩葱、⾹菜、芹菜、洋葱、⼤蒜、直到炸到⾦黄⾊捞出扔掉即可,切记加⼊时慢慢加⼊,不要⼀次性全部加⼊。
郭师傅凉拌菜调味酱汁的配方及制作工艺,喜欢赶紧收藏!常用味汁调配蒜茸油汁本图来自于网络,没有任何商业用途,侵删【配方】(配制30份菜):蒜茸250克,精盐约50克,味精粉30克,白糖15克,料酒50克,白胡椒10克,花生油300克。
【制法】将以上调料及蒜茸同置一容器中拌匀,再用花生油或色拉油烧六成热后倒入调料中搅拌均匀即成。
【配制说明】此蒜茸汁是油汁型味汁,常用凉菜的白鸡、金钱肚、白肚、盐水口条等凉菜的拌制,属咸鲜蒜香味型。
姜茸油汁本图来自于网络,没有任何商业用途,侵删【配方】(配制30份菜):姜茸200克,精盐约50克,味精30克,白糖10克,料酒50克,色拉油或花生油250克,白醋50克。
【制法】把姜茸置于食品搅拌器并加入凉开水200克搅拌2分钟,让其呈姜茸汁状,然后加入以上调料搅匀后装入容器中,花生油烧六成热后倒入茸汁中即成。
【配制说明】油水混合汁,常用于白肚、心头、口条、鸭块等凉菜的拌制。
酸辣味汁本图来自于网络,没有任何商业用途,侵删【配方】(配制20份菜):野山椒2小瓶,白醋100克,精盐20克,味精15克,小麻油50克。
【制法】将野山椒同辣水用搅拌机打成茸,再加入以上调料及凉开水500克调拌均匀后入容器,并淋入麻油即成。
【配制说明】此配方常用于酸辣白肚丝,酸辣卤牛肉,酸辣白鸡等凉菜调味之用。
京酱味汁本图来自于网络,没有任何商业用途,侵删麻香京酱汁本图来自于网络,没有任何商业用途,侵删本图来自于网络,没有任何商业用途,侵删【配方】(配制30份菜):甜面酱200克,芝麻酱200克,白糖30克,味精15克,色拉油100克。
【制法】将甜面酱用色拉油在锅中炒香后再加入芝麻酱白糖、味精拌匀即成。
【配制说明】此酱香咸回甜,适合于拌北方凉菜,如白肉、卤肠、鸭丁等。
白汁味汁本图来自于网络,没有任何商业用途,侵删【配方】(配制20份菜):姜片20克,蒜片20克,花椒2克,八角5克,精盐25克,葱白20克,味精5克,白胡椒2克,露酒10克,清汤500克,色拉油50克。
凉拌菜的技术配方炎炎夏日,怎么可能少得了凉拌菜?空调,啤酒+凉菜,成了是多少人消暑的三大神器!如果自己做的话,空调,啤酒还好说,凉拌菜怎么破?往下看凉拌菜的重点在菜品的处理与搭配,凉拌菜一般处理都是水泡发,或者抄水煮熟,不能煮熟透,充分了解食材,因应食客口味,添加各种合适的配料,要做出美味的凉拌菜,必须学会制作各种香料油料。
1,麻辣味:盐30g,味精20g,白糖30g,香油50g,红油100g,花椒粉20g,红酱油30g,黄酒50g,姜末20g,加高汤或者凉开水750g调制而成。
2,五香味:盐20g,味精10g,白糖10g,香油100g,八角10g,桂皮5g,丁香2g,草果2g,香叶3g,砂仁2g,山奈2g,小茴香3g,黄酒50g,酱油50g,姜沫20g,。
将香料加清水或鲜汤1200g,小火烧开煮5分钟后加调味料倒入容器中,用香油封汁焖泡15分钟中。
3.蒜泥味:盐5g,味精50g,白糖30g,香油50g,蒜泥250g,黄酒50g,白胡椒20g,色拉油100g,凉开水750g,调制而成。
4,红油味:盐20g,味精20g,白糖30g,红油100g,酱油50g,黄酒60g,蒜泥50g,姜沫20g,五香粉15g,用开水750g 调制而成。
5,茄汁味:盐15g,白糖300g,番茄酱200g,白醋50g,蒜泥30g,姜沫10g,色拉油200g,清水500g,将番茄酱加油炒香,加清水调料调匀即可。
6,糖醋味:盐8g,白糖250g,香油50g,大红浙醋150g,蒜泥20g,姜沫10g,酱油10g,色拉油50g,水250g,以上调料加清水熬化后淋入香油即可。
7,棒棒味:盐20g,味精15g,白糖10g,香油20g,芝麻酱50g,生抽100g,白醋50g,红油30g,葱花5g,花椒油10g。
调制而成。
8,陈皮味:盐15g,白糖15g,陈皮50g,碎干辣椒20g,花椒末15g,碎八角15g,黄酒30g,姜片15g,葱白15g,红油100g;香料放入锅中炸香后放入清水750g烧开,将汤汁倒入容器中加入红油焖泡30分钟。
凉拌菜调料做法范文
材料:
1. 酱油 50ml
2.白糖30g
3. 醋 30ml
4.葱花15g
5.姜丝15g
6.大蒜末10g
7. 香油 10ml
8.辣椒粉5g
9.青红椒丝适量
10.花椒粉适量
11.盐适量
12.香菜末适量
做法:
1.准备材料:将葱花、姜丝、大蒜末分别剁成细碎,青红椒切丝备用,准备一勺花椒粉和香菜末。
2.制作基础调料:将酱油、白糖、醋、葱花、姜丝、大蒜末放入碗中
搅拌均匀,让糖完全溶解。
3.添加调味料:将香油、辣椒粉、花椒粉适量放入碗中,再次搅拌均匀。
根据个人口味的不同,可以适当增加或减少调味料的量。
4.加入青红椒丝和盐:根据个人口味,适量加入青红椒丝和盐,搅拌
均匀。
5.最后加入香菜末:在凉拌菜调料中加入适量的香菜末,搅拌均匀即可。
这种凉拌菜调料制作简单,口感清爽,适合用于凉拌各种蔬菜和豆腐
等食材。
根据个人喜好,还可以根据需要增加或减少调料的种类和数量。
这种凉拌菜调料的用量大约可以用于250克的蔬菜,如果需要准备更
多的菜肴,可以根据比例进行调整。
凉拌菜调料可以提前制作并保存在冰
箱中,方便随时使用。
总结起来,凉拌菜调料制作简单,口感清爽,可以根据个人口味进行
调整。
在制作凉拌菜时,添加适量的凉拌菜调料可以使菜品更加美味可口。
为了保证调料的新鲜和卫生,建议尽量自制调料,并且在制作和使用过程
中注意食材的卫生。
希望大家可以根据自己的口味喜好来尝试制作不同风
味的凉拌菜调料,享受美食的乐趣。
凉拌菜常用的几种调料用处和配置方法不论什么口味的凉拌菜或炝拌菜,大都会用到三种调味料:醋、酱油和香油。
这三种调味料调和在一起还有一个固定的名称,叫“三合油”。
它的最佳比例是什么呢?非常简单又好记:3:2:1.也就是3份醋、2份酱油、1份香油。
至于其他的调味料,比如蒜泥、姜末、辣椒、糖、盐、各种粉粉等等,按菜的量和自己的口味调节即可。
“三合油”非常常用,口味清淡的人甚至只用这三种调料调拌荤素凉菜,也能吃得非常开心。
夏季是人们最喜欢吃凉拌菜的季节,许多蔬菜、海鲜甚至肉类都可以拿来生拌或熟拌,既简单方便,又营养健康,还能增进食欲。
凉拌菜常用的几种调料的配制方法:一、芝麻酱、又称麻酱,是凉菜常用的一种调料,在制作芝麻酱时要掌握以下几点诀窍:1、芝麻酱的配置过程中,先将芝麻酱挖一汤勺,放在小碗内,然后将花生油、或胡麻油、菜籽油、边搅边逐步加入芝麻酱中,用小勺顺指针搅动,这样芝麻酱就可以稀释了,一直搅拌到用小勺将芝麻酱盛起、倾斜倒下像一条线绳那样就行了,1份稠芝麻酱,可以加入2-3份植物油,切忌不可将稠芝麻酱往水、醋、酱油等调料中添加,这样芝麻酱就搅不成细腻的糊状。
2、往芝麻酱中添加的植物油,可根据家中现有的油适当添加,还可以根据你个人口味,事先将油加热,放入花椒、或者放入姜沫,也可放入切碎的香菜茎,捞去炸过的花椒,姜末等、让油冷却后、搅入芝麻酱中,可以每次加一种佐料,他们分别是葱、姜、蒜、花椒、香菜、辣椒、切不可各种都上,每次换一种口味。
3、如果芝麻酱稀释的过分了,可以在稀释后芝麻酱中加一小勺盐、或者醋、或者酱油、加的过程中也要边加边搅动,这样芝麻酱就会变得稠起来。
二、蒜泥将蒜剥皮、压碎、放入适量味精、盐、糖、用醋泡起来、上面可加入少许香油,或者花生油,在制作的过程中,蒜要用刀切去根部。
凉拌菜常用的调料和用处:1、酸辣汁:酸辣汁比较常应用在蔬菜、鸡肉、以及一些鱼肉的凉菜制品的拌制上,如脆腌白菜、手撕鸡肉、酸辣鱼片等。
凉拌菜的调料配方凉拌菜的调料配方凉拌粉丝主料:粉丝配料:姜、葱、蒜、青红椒调料:盐、糖、味精、米醋、红油制作:1. 用开水将粉丝泡胀发,备用; 2. 把姜、葱、青红椒均切丝,蒜剁茸; 3. 将适量的盐加入到胀发好的粉丝里, 再加入少量糖和味精, 加入蒜茸和姜葱丝, 再加入用开水烫过的青红椒丝, 加入适量的米醋, 最后加入红油拌匀。
即可食用。
注意:在制作粉丝的过程中,加入了十二水硫酸铝钾。
过量的摄入铝离子会使人痴呆。
因此,"凉拌粉丝"虽是盛夏开胃解暑的一道佳肴,却不可多吃。
芝麻凉拌鸡肉小黄瓜『原料』鸡胸肉1-2块,酒1大匙,盐少许,小黄瓜一根,拌料。
『制作过程』 1.鸡肉沥上酒和盐,置于容器中,覆上保鲜膜,加热2分钟。
2.小黄瓜撒盐,置于砧板上磨擦,然后切成细长条。
3.将芝麻磨碎成2 大匙,砂糖2大匙,酱油1/2小匙,少许糖调成拌料。
将拌料混合拌入撕细的鸡肉和黄瓜中。
脆拌黄瓜主料:黄瓜辅料:橘子罐头调料:香油、葱、姜、蒜、醋、白糖、盐、红辣椒. 制作方法: 1、将黄瓜去心切成条,加盐腌十分钟; 2、葱姜红辣椒切丝,蒜切片用热香油炸一下; 3、腌好的黄瓜挤出一部分水分,加醋、白糖拌匀,最后再加上葱姜红辣椒丝蒜片炸好的油,再腌十分钟即可装盘,加橘子罐头点缀。
凉拌青瓜 1.把青瓜对半切开,然后斜切,不能太厚. 2.把香菜切碎. 3.在切好的青瓜上面放点得芝麻油,芝麻,陈醋,和切好的香菜. 4.拌匀. 5.大功告成,可以吃了. 想吃辣的话,可适当加点老干妈. 红油芹菜原料:芹菜150克,食醋3克,红油5克,酱油5克,蒜泥5克,食盐适量,麻酱10克,香油5克。
制作: 1、芹菜洗净,切成丝,入沸水焯熟,沥去水分,放盘中。
2、将蒜泥、麻酱、酱油、食盐等拌在一起倒在芹菜丝上再浇上红油、香油拌匀即可食用。
糖醋三丝原料:芹菜50克,食醋5克,萝卜50克,味精1克,食盐适量,青椒50克,白糖5克。
制作: 1、芹菜、萝卜洗净切丝,青椒去蒂及籽洗净切成丝,分别放入盘中。
2、三丝入沸水锅中焯熟,捞出码在盘中晾凉待用。
3、将白糖、食盐、味精倒在盘内三丝上,淋入食醋拌匀即可。
9》椒油炝芹菜原料:鲜嫩芹菜750克,姜末10克、精盐25克,味精少许、椒油25钱,陈醋50克。
制作:将鲜芹菜摘去叶和根洗净,直刀切成5厘米长的段(粗根可劈两半),放进开水锅中焯熟捞出,用凉冲凉控干,再将精盐、味精、陈醋拌匀盛盘,放上姜末,倒上加热的椒油炝味即可。
特点:营养丰富,扑鼻喷香。
东北菜芹菜鱼丝原料:嫩芹菜心150克、净青鱼肉200克,鸡蛋清20克,精盐3克,料酒15克,味精1克,油20克,姜丝5克,湿淀粉25克,葱丝10克,高汤80克,猪油300克。
制作: 1、将芹菜心洗净,切寸段,青鱼肉顺长切成6厘米长的细丝,加蛋清20克,精盐1.5克,湿淀粉20克拌匀上好浆。
2、浆锅置火上,烧热后放入猪油,烧至三成热时,放入鱼丝,用筷子轻轻滑散滑熟,变色后倒入勺中,沥油。
3、锅内留少各市地底油,下入葱,姜丝丝炝锅,倒入芹菜翻炒五成热,加精盐,味精,高汤调味,再放入鱼丝,料酒,用湿淀粉勾芡,淋入香油,颠翻炒勺,出锅即可食用。
特点:鱼丝鲜香,芹菜脆嫩,清爽利口。
香醋双耳黑白木耳适量,用凉水泡开,香葱切碎。
把两种木耳放到开水里泡两分钟捞出,放入香葱末、盐、香油、醋拌匀。
糖醋三色丝马铃薯、胡萝卜、青椒各一个(选小的)全部擦成丝。
把水烧开,把他们倒入水中,一分钟后捞出。
放入一点酱油,再放糖、醋、鸡精拌匀。
火腿沙拉圆火腿和马铃薯切丁,把马铃薯丁放到开水中煮熟。
用沙拉酱(口味是咸的那种)把两种原料拌匀。
泡腌黄瓜把两根黄瓜切条,用盐腌半小时,把黄瓜中的水挤出。
再锅中放点水,放入糖、盐、酱油、花椒、大料煮开,倒入盛黄瓜的大瓶子中,腌一天,黄瓜就可以吃了。
蒜泥茄子茄子去皮切成条,上锅开国后蒸十分钟。
放入蒜泥、醋、盐。
盐水虾把买来的虾放入开水中煮,加入盐和姜片,变色后捞出晾凉。
凉拌鸡丝把买来的生鸡胸肉和青笋切丝,鸡丝放入开水中煮变色马上捞出。
青笋也烫熟。
加入一点辣椒油和蒜末,酱油、盐。
凉拌木耳主料:木耳辅料:黄瓜、核桃仁调料:盐、鸡精、白糖、橄榄油、蒜烹制方法: 1、坐锅点火倒入水,待水开后放入木耳焯熟,取出晾凉后撕成小块,黄瓜去皮切成小块和木耳一起放入器皿中,先倒入少许橄榄油拌匀,再加入鸡精、白糖、盐、蒜末搅拌均匀;凉拌金针菇原料:金针菇、香菇、芹菜、红萝卜半个、红辣椒2个、仔姜做法: 1.金针菇切指头长短的段,香菇切丝,芹菜也切段,半个红萝卜切细丝,两个红辣椒切细丝,仔姜切细丝 2.然后油锅烧热,先下姜丝、辣椒丝爆炒,淋一点老酒 3.放入红萝卜丝、香菇丝、芹菜段下去炒熟 4.放入金针菇炒,加一点陴县豆瓣酱,一点镇江香醋,一点糖翻炒片刻,就可以出锅了,软,脆,滑,香、咸、辣、甜各有天下。
凉拌西芹原料:西芹一把、花生油少许、香油少许、盐少许、做法: 1.将西芹的叶子摘去,洗净。
2.将锅内放上水,烧开放入花生油,将西芹放入,无需煮太久,三四分钟即可。
3.将西芹捞出放入冷水中过冷后,将西芹去皮(煮过的西芹很好剥皮的),切段,装盘撒上食盐少许拌匀,倒入香油少许再拌匀这凉拌西芹既青翠可人又脆口爽人,好一个开胃菜。
水果沙拉 Style 1:冰白玉水果沙拉白玉豆腐作为冰点的材料和各种水果搭配起来,冰镇之后,滑嫩清爽,口感极佳。
材料:白玉豆腐1盒,牛奶小半杯,苹果,西瓜,青缇都少许步骤: 1. 把各种材料切成小块,青缇最好去籽。
2 .在果盘上均匀的淋上牛奶,加点糖搅拌均匀,冰镇后就可食用。
备注:白玉豆腐较嫩不容易切,可放在冰箱冰镇10分钟后在切,一次吃不完还可以用水泡着放入冰箱冷藏。
Style 2:热带水果风情香蕉和芒果都是香味浓重的水果,添加柠檬汁可以让沙拉更加清爽,夏季加入冰淇淋是再好不过的选择!材料:芒果1个,香蕉1个,柠檬2个,奶油冰淇淋1杯步骤: 1 .所有的水果去皮,芒果去籽,将果肉切成小丁盛入盘中。
2 .柠檬汁与融化成流质的冰淇淋混合,淋在水果上。
备注: 1 .水果口味可根据个人口味变换,酸味过重的时候,可适量加点糖。
2 .由于冰淇淋很快融化,所以要随吃随加。
凉拌菠菜原料:菠菜、琥珀花生做法: 菠菜2斤,洗净后,切段。
用炉子上沸水焯一下,待用。
作料: 食盐,味精少许,蒜粉,香油,一起搅拌均匀。
最后可以放点琥珀花生仁。
可以上桌啦,省时省事,营养丰富,爽口,是夏天的可口凉菜,提示:菠菜一定要洗干净,喜欢芥末的可放芥末油。
凉拌苦瓜原料:苦瓜500克,熟植物油9克,酱油10克,豆瓣酱20克.精盐2克,辣椒丝25克,蒜泥5克。
制作:(1)将苦瓜一剖两半,去瓤洗净后切1厘米宽的条,在沸水中烫一下放人凉开水中浸凉捞出,控净水分。
(2)将苦瓜条加辣椒丝和精盐脑。
后,控出水分,然后放凉开水中浸凉捞出,放人酱油、豆瓣酱、蒜泥和熟油拌匀即可。
凉拌海带丝原料:海带300克做法: 1.将海带洗净,切成细丝后煮半小时捞出放凉。
2.放凉后加蒜茸、香油、醋、味精等调料后,拌匀即可食用。
(不需加盐)海带是一种海洋蔬菜,含碘、藻胶酸和甘露醇等,可防治甲状腺肿大、克汀病、软骨病、佝偻病。
现代药理学研究表明,吃海带可增加单核巨噬细胞活性,增强机体免疫力和抗辐射。
凉拌面筋原料:面筋250克、鲜菇500克、笋尖50克、麻油、白糖少许、老抽2匙、生抽1匙。
做法:(一)将面筋切丝。
(二)鲜菇浸洗干净,和笋尖用佛水滚熟,捞出摊冻切丝。
(三)用大碗盛着加人老抽、生抽、麻油、白糖等一同拌匀即成。
凉拌芦笋丝原料:鲜芦笋300克、盐、芝麻酱做法:将鲜芦笋洗净,削去老皮,然后切成细丝,加入适量的盐、芝麻酱等调料拌匀,即可食用。
芦笋的抗病能力很强,在生长过程中无需打农药,是真正的绿色无公害蔬菜。
芦笋含有维生素A、B1、B2、烟酸以及多种微量元素。
现代药理研究证实,芦笋有调节免疫功能、抗肿瘤、抗疲劳、抗寒冷、耐缺氧、抗过氧化等保健作用。
麻酱拌豆角原料:鲜豆角、芝麻酱、精盐、花椒油、姜末适量。
制法: 1.把豆角抽筋、折断、洗干净,在开水锅里绰熟后凉水浸泡,捞出控去水,放到调盘里。
2.再把芝麻酱用冷水调成糊状,把花椒油烧热,加人味精、精盐姜末浇在豆角上,拌匀即即装。
凉拌萝卜丝原料:白萝卜300克做法:先将白萝卜洗净,削去老皮,然后切成丝,加入适量盐、香油、味精等调料,拌匀即可食用。
萝卜又称莱菔,萝卜子称莱菔子。
萝卜含有大量纤维素、多种维生素及微量元素和双链核糖核酸。
纤维素可促进胃肠蠕动,防治便秘。
双链核糖核酸能诱导人体产生干扰素,增强人体免疫力。
白萝卜属十字花科植物,我国盛产,一年四季不断。
白萝卜、青萝卜有相似之处。
胡萝卜含有更多的胡萝卜素,也可做药膳用。
蒜泥莴苣原料:莴苣1000克、大蒜一头、香油10克、醋25克、盐二克。
制作: 1、将莴苣刮去皮,切成长5厘米、宽厚各1厘米的条,大蒜去皮,捣成泥。
2、将莴苣放人盐中拌匀,腌出水后,沥去余汁装盘,放人蒜泥、香油、醋拌匀入盘即成。
凉拌枸杞菜:原料:枸杞菜300克、食盐、香油、醋、味精等调料做法: 1.先将枸杞菜洗净,切成段,约2厘米长。
2.枸杞菜用水焯过,捞出放凉。
3.加入食盐、香油、醋、味精等调料拌匀,即可食用。
枸杞菜含甜菜碱、芳香甙、维生素C、多种氨基酸、胡萝卜素、核黄素、尼克酸等,可间接增强免疫力。
凉拌鱼腥草:原料:鱼腥草300克、盐、黄酒、香油、味精等调料做法: 1.先将鱼腥草洗净,切成约3厘米长的段2.加入盐、黄酒、香油、味精等调料拌匀,即可食用。
鱼腥草因含有大量挥发油而有一种特殊的味道。
研究证实,鱼腥草有抗病原微生物、增强单核巨噬细胞活性、增强非特异性免疫力和抗过氧化等作用。
凉拌猪耳朵原料:猪耳朵。
配料:青葱、香菜。
做法: 1、猪耳朵用盐和白醋搓洗若干次,去掉腥味。
2、水开后烫一下,还是为了去掉腥味。
3、重新烧一些水,放入一些盐、八角、姜块、几滴料酒、少许酱油。
4、烧开后投入处理好的猪耳朵,中火煮25分钟左右. 5、捞出放凉后切成丝。
6、加入酱油、糖、红油、葱丝、香菜。
7、放入冰箱冷藏,凉透。
8、凉凉的,特别适合夏天拌黄鱼主料:鲜黄花鱼2条。
调料:精盐、味精、酒、醋、葱末、姜末、香油各适量。
制作: 1.将黄花鱼收拾干净,上屉蒸至断生时取出,去掉鱼头、鱼尾、鱼翅和皮,拨开肉呈蒜瓣形。
2.加上精盐、味精、酒、醋、葱末、香油拌匀,装盘,撒上香菜段即成。
皮蛋拌青瓜材料:日本小青瓜、紫姜10克、皮蛋1个、小西红柿、红尖椒。
调味料:山西陈醋1小匙、辣椒油适量、盐1.5小匙。
制作方法: 1、日本小青瓜洗净、拍扁,切成段,放入碗中加盐1.5小匙腌至出水,捞出,用冷开水冲净备用。