(低速重载径向柱塞马达原理详解)(第一篇)
- 格式:pdf
- 大小:519.61 KB
- 文档页数:7
低速大扭矩径向柱塞马达工作原理今天来聊聊低速大扭矩径向柱塞马达工作原理的事儿。
我开始接触这个的时候啊,感觉特别神秘。
就像看魔术一样,这个马达怎么就能把机械能转化成低速但是大扭矩的力量呢?这让我想起了我们骑自行车,脚踩踏板,踏板的转动就像是一个动力输入,经过我们的变速器啊,就能够输出不同的力量和速度,这里边其实就有类似的转换道理。
不过呢,咱们来说说这个径向柱塞马达真正的原理。
想象一下有一个圆桶,而这个圆桶的周围分布着很多像小柱子一样的柱塞。
这就好比是一群小士兵站成一圈来干活。
当液压油进入到这个马达的时候,就像给这些小士兵下达了命令。
液压油会推动这些柱塞向外运动,那柱塞就会推动与之接触的部件,这个部件就开始旋转起来了,这就产生了扭矩。
就像是你拿根小棍儿去推一个圆盘子的边缘,这个圆盘就会转起来,小棍儿给圆盘的这个力就是扭矩的来源。
这里还有个很关键的地方,就像是这些小士兵并不是杂乱无章地去推动的。
由于柱塞的架构和液压油的流动方向、压力分布等都是精心设计过的,所以在这个过程中就能实现比较低速但是有很大扭矩的输出。
比如说在一些重型机械里面,像矿山用的挖矿设备,需要很大的力气来转动巨大的挖斗,但又不需要特别高的速度,这时候低速大扭矩径向柱塞马达就大显身手了。
有意思的是,一开始我也不明白为什么一定要是径向布置柱塞呢?不能是其他的方式吗?经过深入学习我才发现,径向的这种布置方式更有助于均匀地分配力量。
打个比方,如果把这些柱塞想象成一群拉车的马,radial这种方式就像是把马平均地分配在马车的四周去拉车,比起集中在某个方向拉车明显更稳,产生的力量也更均匀。
不过呢,这里边还有一些要特别注意的点。
比如说柱塞和它接触的部件之间的密封性一定要好,如果密封不好,就好比那些小士兵都不听指挥了,液压油泄漏了,那这个马达就不能正常工作了。
再就是这个马达的材料也要能够承受巨大的压力和摩擦力才行,就像那些战士的装备要足够坚固是一个道理。
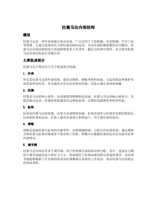
柱塞马达内部结构概述柱塞马达是一种常见的液压驱动设备,广泛应用于工程机械、农业机械、汽车工业等领域。
它通过流体的压力将柱塞沿轴向运动,从而实现机械装置的动力输出。
柱塞马达内部结构的设计直接影响着其工作效率、输出力矩和可靠性。
本文将对柱塞马达内部结构进行详细介绍。
主要组成部分柱塞马达主要由以下几个组成部分构成:1. 外壳外壳是柱塞马达的外部结构,通常由铸铁、钢板等材料制成。
它起到固定和保护内部零部件的作用。
外壳通常具有良好的密封性能,以防止液压系统的泄漏。
2. 柱塞柱塞是马达的核心部件,由高强度的铸钢制造而成。
柱塞与马达的轴心相重合,并能沿轴向运动。
柱塞的表面通常经过喷涂处理,以增加其耐磨性和密封性能。
3. 缸体缸体是柱塞马达的容器,由铝合金或铸铁制成。
缸体内部有与柱塞直径相匹配的孔,以容纳柱塞的运动。
缸体上通常有进油口和排油口,用于液压油的进出。
4. 滑靴滑靴是连接柱塞与缸体的关键零件,由弹簧钢制成。
它贴合在柱塞表面,通过摩擦力将柱塞与缸体分隔成多个密封的工作腔。
滑靴可以根据柱塞的运动自由地在缸体内部滑动。
5. 调节阀柱塞马达内部还有多个调节阀,用于控制液压油的流动和分配。
其中,进油压力阀用于调节油液的进入和压力大小,排油阀用于控制油液的排出和速度调节。
这些调节阀能够根据工作负载的需求实时调整液压系统的工作状态,保证柱塞马达的稳定性和高效性。
6. 密封件柱塞马达的各个关键部位都需要配备密封件,以防止液压油泄漏和外部杂质进入。
常见的密封件包括O型圈、密封圈、活塞环等。
这些密封件通常由耐油、耐磨和耐高温的材料制成,以确保柱塞马达的可靠运行。
工作原理柱塞马达的工作原理是:液压油经过调节阀进入马达的工作腔,将柱塞推动沿轴向运动,产生力矩。
液压油在滑靴的作用下,形成与柱塞和滑靴表面之间的间隙。
由于柱塞与滑靴的切向摩擦力,液压油将滑靴迫使与缸体壁分离,形成密封的工作腔。
在液压油的作用下,柱塞不断地在缸体内部运动,输出功率。
柱塞马达工作原理
柱塞马达工作原理是通过电动机驱动柱塞在密闭的马达壳体中来回运动,实现输出轴旋转的装置。
具体工作原理如下:
1. 马达壳体内部设置了一个偏心轮和若干个柱塞,柱塞与偏心轮的齿轮咬合。
2. 当电动机启动时,驱动柱塞开始在壳体内做往复运动。
柱塞以偏心轮为轴心旋转,同时在轨道槽内前后移动。
这种运动方式将电能转化为机械能。
3. 当柱塞向前运动时,由于柱塞将壳体与输出轴连接在一起,输出轴也会跟随柱塞向前旋转。
4. 当柱塞向后运动时,输出轴则会相应反向旋转。
5. 通过控制电流的方向和大小,可以控制柱塞的运动速度和方向,从而实现输出轴的正反转和速度调节。
总的来说,柱塞马达的工作原理是利用电能驱动柱塞在壳体内的往复运动,进而驱动输出轴旋转,实现机械能的输出。
径向柱塞泵是活塞或柱塞的往复运动方向与驱动轴垂直的柱塞泵。
径向柱塞泵工作原理:驱动扭矩由驱动轴通过十字联轴器传递给星形的液压缸体转子,定于不受其它横向作用力。
转于装在配流轴上。
位于转子中的径向布置的柱塞,通过静压平衡的滑靴紧贴着偏心行程定子。
柱塞与滑靴球铰相连,并通过卡簧锁定。
二个保持环将滑靴卡在行程定子上。
泵转动时,它依靠离心力和液压力压在定于内表面上。
当转子转动时,由于定于的偏心作用,柱塞将作往复运动,它的行程为定于偏心距的2倍。
定子的偏心距可由泵体上的径向位置相对的两个柱塞来调节。
油液的进出通过泵体和配流轴上的流道,并由配流轴上吸油口控制,泵体内产生的液压力被静压平衡的表面所吸收。
摩擦副的静压平衡采取了过平衡压力补偿方法,形成了开环控制。
支承驱动轴的轴承只起支承作用,不受其他外力的作用。
液压系统中:轴向柱塞泵是利用与传动轴平行的柱塞在柱塞孔内往复运动所产生的容积变化来进行工作的。
由于柱塞泵的柱塞和柱塞孔都是圆形零件,加工时可以达到很高的精度配合;因此柱塞泵的容积效率高,运转平稳,流量均匀性好,噪声低,工作压力高等优点,但柱塞泵对液压油的污染较敏感,结构较复杂,造价较高。
径向柱塞泵的工作原理一、径向柱塞泵 (1)径向柱塞泵的工作原理。
柱塞相对于传动轴轴线径向布置的柱塞泵称为径向柱塞泵。
径向柱塞泵的工作原理是通过柱塞的径向位移改变柱塞封闭容腔的大小以进行吸油与排油从而将机械能转变成液B能。
径向柱塞泵按柱塞配置的情况可分为柱塞装在转于中和装在定子中两种结构。
前各-般采用配流轴配流,后各一般采用阀式配流。
径向柱塞泵可以通过改变定子与转子问的偏心距调节排量,改变偏心方向即改变了输油方向,出此径向柱塞泵可以做成单向或双向5员的变员泵。
径向柱塞泵的特点是流星大,工作压力较高,便于做成多排柱塞形式。
轴K尺寸小,抗污染能力较强,工作可靠,寿命较长等;缺点是径向尺寸大,结构较复杂,运动副摩擦表面的速度高,最高转速受到限制,配流轴受到很大的径向力,因此该轴直径较大。
图文讲解柱塞泵的结构及工作原理【本期内容,由上海神农冠名播出】柱塞泵的结构组成柱塞泵主要由动力端和液力端两大部分组成,并附有皮带轮、止回阀、安全阀、稳压器、润滑系统等组成。
01动力端(1)曲轴曲轴为此泵中关键部件之一。
采用曲拐轴整体型式,它将完成由旋转运动变为往复直线运动的关键一步,为了使其平衡,各曲轴柄销与中心成120°。
(2)连杆连杆将柱塞上的推力传递给曲轴,又将曲轴的旋转运动转换为柱塞的往复运动,其杆截面采取工字形,大头为剖分式,轴瓦采用对分薄壁瓦形式,小头瓦采用轴套式,并以其定位。
(3)十字头十字头连接摇摆运动的连杆和往复运动的柱塞,它具有导向作用,它与连杆为闭式连接,与柱塞卡箍相连。
(4)浮动套浮动套固定在机座上,它一方面起隔绝油箱与污油池的作用,另一方面对十字头导杆起一个浮动支承点的作用,能提高运动密封部件的使用寿命。
(5)机座机座是安装动力端和连接液力端部分的受力构件,机座后部两侧有轴承孔,前部设有与液力端连接的定位销孔保证滑道中心与泵头中心的对中性,在机座的前部一侧设有放液孔,用来排放渗漏的液体。
2液力端(1)泵头泵头为不锈钢整体锻造而成,吸、排液阀垂直布置,吸液孔在泵头底面,排液孔在泵头的侧面,同阀腔相通,简化了排出管路系统。
(2)密封函密封函与泵头以法兰连接,柱塞的密封形式为碳素纤维纺织的矩形软填料,具有良好的高压密封性能。
(3)柱塞(4)进液阀和排液阀进、排液阀及阀座,适合输送黏度较大的液体的低阻尼、锥形阀结构,具有降低黏度的特点。
接触面有较高的硬度和密封性能,以保证进、排液阀具有足够的使用寿命。
3附属配套部分主要有止回阀、稳压器、润滑系统、安全阀、压力表等。
(1)止回阀泵头排出的液体,通过低阻尼止回阀流人高压管道,液体反向流动时,止回阀关闭,阻尼高压液体流回泵体。
(2)稳压器泵头排出的高压脉动液体,经过稳压器后,变为较平稳的高压液体流动。
(3)润滑系统主要是由齿轮油泵从油箱中抽油,给曲轴、十字头等转动部位润滑。
柱塞泵的工作原理及示意图柱塞泵的维护斜盘式轴向柱塞泵一般采用缸体转动、端面配流的形式。
缸体端面上镶有一块由双金属板与钢配油盘组成的摩擦副,而且大多数是采用平面配流的方法,所以维修比较方便。
配油盘是轴向柱塞泵的关键部件之一,泵工作时,一方面工作腔的高压油把缸体推向配油盘,另一方面配油盘和缸体间的油膜压力形成对缸体的液压反推力使缸体背离配油盘。
缸体对配油盘的设计液压压紧力Fn略大于配油盘对缸体的液压反推力Ff,即Fn/Ff=1.05~1.1,使泵工作正常并保持较高的容积效率。
实际上,由于油液的污染,往往使配油盘与缸体之间产生轻微磨损。
特别是高压时,即使轻微的磨损也可以使液压反推力Ff增大,从而破坏F常见故障处理1.液压泵输出流量不足或不输出油液(1)吸入量不足。
原因是吸油管路上的阻力过大或补油量不足。
如泵的转速过大,油箱中液面过低,进油管漏气,滤油器堵塞等。
(2)泄漏量过大。
原因是泵的间隙过大,密封不良造成。
如配油盘被金属碎片、铁屑等划伤,端面漏油;变量机构中的单向阀密封面配合不好,泵体和配油盘的支承面有砂眼或研痕等。
可以通过检查泵体内液压油中混杂的异物判别泵被损坏的部位。
(3)倾斜盘倾角太小,泵的排量少,这需要调节变量活塞,增加斜盘倾角。
2.中位时排油量不为零变量式轴向柱塞泵的斜盘倾角为零时称为中位,此时泵的输出流量应为零。
但有时会出现中位偏离调整机构中点的现象,在中点时仍有流量输出。
其原因是控制器的位置偏离、松动或损伤,需要重新调零、紧固或更换。
泵的角度维持力不够、倾斜角耳轴磨损也会产生这种现象。
3.输出流量波动输出流量波动与很多因素有关。
对变量泵可以认为是变量机构的控制不佳造成,如异物进入变量机构,在控制活塞上划出阶痕、磨痕、伤痕等,造成控制活塞运动不稳定。
由于放大器能量不足或零件损坏、含有弹簧的控制活塞的阻尼器效能差,都会造成控制活塞运动不稳定。
流量不稳定又往往伴随着压力波动。
这类故障一般要拆开液压泵,更换受损零部件,加大阻尼,提高弹簧刚度和控制压力等。
轴向柱塞马达工作原理
轴向柱塞马达是一种常用于工业设备和机械系统中的液压驱动装置。
它的工作原理是利用流体的压力差产生力和运动。
轴向柱塞马达由一个马达柱塞组成,通常由多个柱塞构成。
这些柱塞可以在马达内部转动,并与轴向柱塞马达的外部轴连接。
在工作时,液压油通过供油口进入马达的柱塞腔。
柱塞腔内的压力变化会使柱塞受力并开始移动。
当柱塞移动时,它会与驱动轴相连接,进而驱动轴开始旋转。
柱塞腔上还配备有一个排油口,当柱塞向前移动时,液压油被排到排油口中,形成一个回路,保持液压系统的平衡。
轴向柱塞马达的转动速度可以通过调节供油量和供油压力来控制。
通常,增加供油量和供油压力可以提高马达的转速。
此外,轴向柱塞马达还可以通过改变柱塞的旋转方向来改变输出轴的转动方向。
根据液压系统的设计,马达可以以时钟方向或逆时针方向旋转。
总之,轴向柱塞马达通过利用液压流体的压力差,将柱塞组转动并驱动输出轴的运动。
它在许多液压驱动系统中得到广泛应用,如工程机械、船舶、冶金设备等。
第四节轴向柱塞泵和轴向柱塞马达通常把利用柱塞底部密封空间工作的液压泵称为柱塞泵。
柱塞泵根据柱塞与转子的位置关系分为两大类,一类柱塞的轴线与转子的轴线一致,称为轴向柱塞泵;一类柱塞沿转子的半径方向布置,称之为径向柱塞泵。
轴向柱塞泵具有结构紧凑、单位功率体积小、重量轻、工作压力高、容易实现变量和变量方式多等优点,轴向柱塞泵的缺点是对油液污染较敏感、对油液清洁度要求较高、对材质和加工精度要求亦较高、使用和维护要求比较严、价格昂贵。
轴向柱塞泵广泛应用于在工程机械、船舶甲板机械、冶金设备、火炮和空间技术等领域。
一.轴向柱塞泵的分类按配流方式轴向柱塞泵分为阀式配流轴向柱塞泵和配流盘配流轴向柱塞泵量(又称为端面配流轴向柱塞泵)大类。
阀式配流轴向柱塞泵的配流阀通常采用锥阀结构,密封能力强,因而在配流阀处的泄漏量小。
但是由于配流阀有一定的质量引起的惯性和柱塞底部死容积的影响,使泵的转速受到了限制。
阀式配流的轴向柱塞泵目前应用较少。
配流盘配流的轴向柱塞泵根据结构特点又分为斜盘式和斜轴式两类。
斜盘式指传动轴轴线与缸体轴线一致,与圆盘轴线倾斜(图3-4-1a);斜轴式指传动轴轴线与圆盘轴线一致,与缸体轴线倾斜(图3-4-1b)。
图3-4-1斜盘式轴向柱塞泵根据传动轴是否穿过斜盘分为通轴式和半轴式(又称非通轴式),穿过斜盘的称为通轴式轴向柱塞泵;没有穿过斜盘的称为半轴式轴向柱塞泵。
二.轴向柱塞泵的工作原理1.斜盘式轴向柱塞泵的工作原理图3-4-2为斜盘式轴向柱塞泵的工作原理图。
柱塞安放在缸体上均布的缸孔之中(缸体上一般均布着7~9个缸孔),配流盘量腰形槽的对称线与斜盘的上死点(此时柱塞全部伸出)和下死点(此时柱塞全部缩回)的连线在一个平面上。
在柱塞的底部柱塞、缸孔和配流盘形成了多个密封工作腔,由于配流盘的分割作用这些工作腔一部分通过配流盘左边的腰形槽与吸油口相通;一部分通过配流盘右边的腰形槽与排由口相通;还一部分除在左右腰形槽之间的过渡区间。
径向柱塞泵的工作原理
径向柱塞泵是一种常见的液压泵,它通过柱塞在转子的作用下,将液体从低压
区域抽入,再将液体压缩并排出到高压区域。
其工作原理主要包括吸入、压缩和排出三个阶段。
首先,当泵的转子开始旋转时,柱塞开始向外移动,形成一个负压区域。
此时,液体会被吸入到泵的内部,填满柱塞之间的空隙。
随着转子的继续旋转,柱塞逐渐向内移动,液体被压缩,压力逐渐增大。
这一过程是径向柱塞泵的压缩阶段,也是液体被加压的阶段。
最后,当柱塞移动到最内侧时,液体被排出到高压区域。
在这一过程中,柱塞
的运动将液体推向出口,完成了整个泵的工作循环。
这样,径向柱塞泵就能够将液体从低压区域抽入,再将其压缩并排出到高压区域,实现了液体的输送和加压。
径向柱塞泵的工作原理可以用简单的机械运动来解释。
通过转子的旋转,柱塞
在轴向上做往复运动,从而实现了液体的吸入、压缩和排出。
这种工作原理使得径向柱塞泵在液压系统中具有重要的作用,广泛应用于工程机械、农业机械、船舶、冶金设备等领域。
在实际应用中,径向柱塞泵的工作原理也需要配合其他液压元件和控制系统来
实现液体的精确控制和输送。
不同的工作条件和要求,需要设计不同类型的径向柱塞泵,以满足不同的工程需求。
总之,径向柱塞泵的工作原理是基于柱塞在转子作用下的往复运动,实现了液
体的吸入、压缩和排出。
这种工作原理使得径向柱塞泵在液压系统中具有重要的作用,广泛应用于各种工程领域。
通过对其工作原理的深入了解,可以更好地应用和维护径向柱塞泵,确保其在工程中的稳定运行和高效工作。
径向柱塞泵的工作原理
径向柱塞泵是一种常见的液压泵,其工作原理如下:
1. 进料阶段:当泵开始运转时,由于泵腔与液压油箱之间的压力差,液压油从油箱进入泵的吸入口。
同时,泵轴驱动气门闭合并旋转,使泵腔内形成一个封闭的空间。
2. 吸入阶段:当泵轴旋转至某个位置时,柱塞便会附着在半球形凸台上。
由于受到惯性作用,柱塞会滑离凸台并与凹槽之间形成封闭的吸入腔。
这时,与进口相连的柱塞会形成负压,使进口处的液压油被吸入,形成吸油阶段。
3. 推出阶段:当泵轴继续旋转时,柱塞将离开吸入口,并继续由凸台推进。
此时,吸入腔与出口之间的压力差将使液压油推出泵腔,并进入液压系统的管路中。
4. 加压阶段:进入液压系统管路后,液压油将被压力作用,从而驱动执行机构完成所需的工作。
5. 回程阶段:当柱塞继续旋转后,形成吸入腔的柱塞将被推离凸台,并进入回程阶段。
这时,泵腔内的压力将下降,使进口处形成负压。
此时,液压油将再次从进口吸入,准备进行下一轮的工作。
径向柱塞泵通过旋转运动和柱塞的推进,实现了液压油的吸入和加压,并将其推送到液压系统中执行工作。
这种泵结构简单,操作稳定可靠,广泛应用于各种液压系统中。
径向柱塞泵工作原理
径向柱塞泵是一种常见的液压泵,它的工作原理主要是利用柱塞在柱塞孔内作往复运动,从而改变工作容积,实现液体的吸入和排出。
它通常由柱塞、柱塞孔、壳体、进出口阀等部件组成,下面我们来详细了解一下径向柱塞泵的工作原理。
首先,当柱塞泵的柱塞向后运动时,柱塞孔内的容积增大,此时进口阀打开,液体被吸入到柱塞孔内。
随着柱塞向前运动,柱塞孔内的容积减小,同时进口阀关闭,出口阀打开,液体被排出。
这样,通过柱塞的往复运动,液体就能够被不断地吸入和排出,从而形成了连续的液压流。
其次,径向柱塞泵的工作原理还涉及到壳体内的液体流动。
壳体内通常有一条螺旋状的通道,液体在柱塞的作用下沿着这条通道流动。
当柱塞向后运动时,液体被吸入到通道内,当柱塞向前运动时,液体被排出。
这样,液体就能够不断地在壳体内流动,从而实现了连续的液压输送。
最后,径向柱塞泵的工作原理还与柱塞和柱塞孔之间的密封性有关。
柱塞和柱塞孔之间通常需要有较好的密封性,以防止液体从柱塞孔内泄漏出来。
因此,柱塞通常会采用特殊的密封结构,如双向密封圈或者活塞环,来保证密封性能。
而柱塞孔的内表面也需要经过精密加工,以保证与柱塞的配合间隙符合要求,从而实现良好的密封效果。
综上所述,径向柱塞泵的工作原理主要包括柱塞的往复运动、壳体内的液体流动以及柱塞和柱塞孔之间的密封性。
通过这些工作原理的相互配合,径向柱塞泵就能够实现液体的连续吸入和排出,从而满足液压系统对液体输送的需求。
希望通过本文的介绍,读者能够对径向柱塞泵的工作原理有一个更加清晰的认识。
内曲线径向柱塞马达是一种常见的液压传动装置,广泛应用于工业生产和机械设备中。
它通过柱塞在柱塞孔内作往复运动,将液压能转化为机械能,驱动机器实现各种工作。
本文将从内曲线径向柱塞马达的结构、工作原理、特点及应用领域等方面进行详细介绍。
一、内曲线径向柱塞马达的结构内曲线径向柱塞马达通常由柱塞组、曲轴、外壳、进出口油口、控制阀等部件组成。
柱塞组包括柱塞、柱塞杆、缸体等,它们构成了柱塞的运动部件。
曲轴则是将柱塞的直线往复运动转化为旋转运动的关键部件。
外壳起到装配和支撑作用,同时也对液压油进行密封。
进出口油口用于液压油的进出,控制阀则用于调节柱塞的运动轨迹和速度。
二、内曲线径向柱塞马达的工作原理内曲线径向柱塞马达的工作原理可以简单描述如下:当液压油从进口口进入柱塞马达时,控制阀使柱塞开始作往复运动。
柱塞在柱塞孔内作往复运动,通过曲轴将直线运动转化为旋转运动,驱动外部机械设备完成工作。
当液压油从柱塞孔中排出时,柱塞停止运动,马达停止输出动力。
三、内曲线径向柱塞马达的特点1. 高功率密度:内曲线径向柱塞马达具有较高的功率密度,能够在相对较小的体积内输出较大的功率,适合安装在空间有限的设备中。
2. 高转矩平稳输出:由于柱塞在柱塞孔内作往复运动,转矩输出相对平稳,能够满足对输出功率平稳性要求较高的场合。
3. 负载能力强:内曲线径向柱塞马达在承受外部负载冲击时具有较强的抗冲击能力,能够保证设备的可靠运行。
4. 调速范围广:通过控制阀对柱塞的运动轨迹和速度进行调节,内曲线径向柱塞马达能够满足不同工况下对转速的需求。
5. 寿命长:合理的设计和选用优质材料,使得内曲线径向柱塞马达具有较长的使用寿命,减少了设备的维护成本。
四、内曲线径向柱塞马达的应用领域内曲线径向柱塞马达广泛应用于各类工程机械、农业机械、船舶、起重设备、冶金设备等领域,如挖掘机、装载机、推土机、麦田收割机、拖拉机等。
同时也应用于工业自动化生产线、机床设备等需要精密控制和高功率输出的领域。
内曲线径向柱塞马达工作原理(一)内曲线径向柱塞马达工作原理什么是内曲线径向柱塞马达内曲线径向柱塞马达是一种常用的液压传动装置,广泛应用于工程机械、航空航天和冶金等领域。
它通过液压能量将柱塞在圆形曲线内往复运动,从而达到工作的目的。
工作原理内曲线径向柱塞马达的工作原理可以概括为以下几个步骤:1.液压油进入马达:当液压油从高压油路进入马达后,会进入到柱塞泵凸轮上的凸缘槽中。
这个凸缘槽是一个圆形曲线,通过不断的转动凸轮,使液压油在凸缘槽中形成压力室。
2.压力室形成:随着凸轮的转动,液压油在凸缘槽内形成一系列连续的压力室,这些压力室随着凸轮的转动而不断变化。
在每个压力室中,柱塞会被迫向外伸出,从而推动输出轴实现旋转。
3.输出轴的运动:当柱塞被迫向外伸出时,它与输出轴间有一定的偏移角度,这个角度可根据柱塞与凸轮的设计来调整。
柱塞的伸缩运动驱动输出轴旋转,从而将机械能转化为工作能。
4.液压油排出:当柱塞运动到压力室最大时,后续的液压油会通过溢流阀排出。
这样就保证了液压系统的稳定性和安全性。
内曲线径向柱塞马达的特点•高扭矩输出:内曲线径向柱塞马达可以实现较高的扭矩输出,适用于承载大负荷的工作环境。
•高转速范围:内曲线径向柱塞马达具备较高的转速范围,不仅可以满足低速高扭矩的要求,也可以适应高速低扭矩的工况。
•紧凑结构:内曲线径向柱塞马达的设计紧凑,体积小,重量轻,方便安装和维护。
•稳定性好:内曲线径向柱塞马达的工作稳定性较高,能够稳定输出所需的扭矩和速度。
应用领域•工程机械:内曲线径向柱塞马达广泛应用于挖掘机、装载机等工程机械中,帮助实现机械臂、斗杆等部件的旋转和运动。
•航空航天:内曲线径向柱塞马达被应用于飞机起落架、舵机等控制装置中,帮助实现飞机各个部件的运动和控制。
•冶金:内曲线径向柱塞马达可以被应用于冶金行业中的轧机、剪切机等设备中,帮助实现金属材料的加工和形变。
结论内曲线径向柱塞马达作为一种重要的液压传动装置,具备高扭矩输出、高转速范围、紧凑结构和稳定性好等特点。
柱塞泵的工作原理及示意图展开全文柱塞泵的维护斜盘式轴向柱塞泵一般采用缸体转动、端面配流的形式。
缸体端面上镶有一块由双金属板与钢配油盘组成的摩擦副,而且大多数是采用平面配流的方法,所以维修比较方便。
配油盘是轴向柱塞泵的关键部件之一,泵工作时,一方面工作腔的高压油把缸体推向配油盘,另一方面配油盘和缸体间的油膜压力形成对缸体的液压反推力使缸体背离配油盘。
缸体对配油盘的设计液压压紧力Fn略大于配油盘对缸体的液压反推力Ff,即Fn/Ff=1.05~1.1,使泵工作正常并保持较高的容积效率。
实际上,由于油液的污染,往往使配油盘与缸体之间产生轻微磨损。
特别是高压时,即使轻微的磨损也可以使液压反推力Ff增大,从而破坏F常见故障处理1.液压泵输出流量不足或不输出油液(1)吸入量不足。
原因是吸油管路上的阻力过大或补油量不足。
如泵的转速过大,油箱中液面过低,进油管漏气,滤油器堵塞等。
(2)泄漏量过大。
原因是泵的间隙过大,密封不良造成。
如配油盘被金属碎片、铁屑等划伤,端面漏油;变量机构中的单向阀密封面配合不好,泵体和配油盘的支承面有砂眼或研痕等。
可以通过检查泵体内液压油中混杂的异物判别泵被损坏的部位。
(3)倾斜盘倾角太小,泵的排量少,这需要调节变量活塞,增加斜盘倾角。
2.中位时排油量不为零变量式轴向柱塞泵的斜盘倾角为零时称为中位,此时泵的输出流量应为零。
但有时会出现中位偏离调整机构中点的现象,在中点时仍有流量输出。
其原因是控制器的位置偏离、松动或损伤,需要重新调零、紧固或更换。
泵的角度维持力不够、倾斜角耳轴磨损也会产生这种现象。
3.输出流量波动输出流量波动与很多因素有关。
对变量泵可以认为是变量机构的控制不佳造成,如异物进入变量机构,在控制活塞上划出阶痕、磨痕、伤痕等,造成控制活塞运动不稳定。
由于放大器能量不足或零件损坏、含有弹簧的控制活塞的阻尼器效能差,都会造成控制活塞运动不稳定。
流量不稳定又往往伴随着压力波动。
这类故障一般要拆开液压泵,更换受损零部件,加大阻尼,提高弹簧刚度和控制压力等。
径向柱塞马达工作原理详解
(第一篇)
作者:陈彦齐
本文要介绍的是一款国外低速重载型液压马达(径向柱塞马达)的工作原理,仅用于学习交流,禁止转载。
1.液压马达内部整体部件总览
红色管路是高压进油口,用来驱动活塞杆运动。
紫色管路是低压回油口。
关于此套设备更多的资料与图纸,可以在百度文库跟作者留言
关于此套设备更多的资料与图纸,可以在百度文库跟作者留言
2.高低压油路分配结构
一周圈的红紫色进出油管排与下方加工有油口的分配器产生相对旋转运动。
当红色油管与油口开始接触时,高压油进入油口。
当紫色油管与油口开始接触时,低压油流回紫色油管。
关于此套设备更多的资料与图纸,可以在百度文库跟作者留言
关于此套设备更多的资料与图纸,可以在百度文库跟作者留言
3.定子与转子的旋转原理
当红色高压油管旋转到活塞杆后侧的油口时,高压油推动活塞杆向外运动。
当紫色高低油管旋转到活塞杆后侧的油口时,活塞杆向内测回收,同时低压油流回紫色油管。
关于此套设备更多的资料与图纸,可以在百度文库跟作者留言
关于此套设备更多的资料与图纸,可以在百度文库跟作者留言
关于此套设备更多的资料与图纸,可以在百度文库跟作者留言
由活塞杆后侧油口此刻所接通的高低压油,可以判断出活塞杆此刻时外伸还是回退,由此可判断外侧转子相对于内测定子做顺时针旋转运动。
定子和转子的相对运动是活塞杆与转子的内测曲面所产生的周
向切力导致的。
下一篇讲解不同时刻活塞杆的受力分析。