电子天平期间核查
- 格式:doc
- 大小:47.62 KB
- 文档页数:2
140618电子天平期间核查规程电子天平期间核查规程1 目的制定天平的期间核查方法及校准要求,指导天平的期间核查操作及校准验证工作。
2 范围适用于精确称量的电子天平。
3 核查/校准周期按表1、表2、表3的项目类型及时间周期对天平进行期间核查及校准。
表1 天平期间核查频率及时间周期(分度为0.0001g、0.001g)表2 天平期间核查频率及时间周期(分度为0.01g 、0.1g)表3 天平期间核查频率及时间周期(分度为1g)4 注意事项4.1 根据天平操作规程,调整天平水平状态,预热天平。
4.2 不能直接用手拿砝码,小砝码须用带塑料头的镊子拿取,大砝码(50g及以上的砝码)可戴上干净的乳胶手套后进行拿取。
5 核查方法及步骤5.1 外观核查5.1.1 检查天平是否水平,如否,则进行适当的调整。
5.1.2 检查天平铭牌或标记等是否完好,电子天平的读数显示器的亮度应均匀,天平外框是否严密。
5.1.3 检查电子天平上各功能键是否可以正常操作。
天平称量盘及周围是否干净无污染。
5.2 重复性误差核查5.2.1 参照天平操作手册,使天平自动校零。
5.2.2 天平空载,记下天平读数Z i。
5.2.3 加载载荷为天平量程80%-100%的单个标准砝码,标准砝码应放于称量盘中央,记下天平读数M i,取走标准砝码。
5.2.4 重复步骤5.2.2、5.2.3至少10次,将数据填写在重复性核查记录表中。
5.2.5 重复性误差的计算,等于标准砝码最大、最小测量值之差,若天平重复性误差值小于天平最大允许误差,则天平使用正常;若天平实际称量误差大于最大允许误差,须及时上报主管,对天平进行相应的报修和相关工作。
5.3 偏载误差核查5.3.1 参照天平操作手册,使天平自动校零。
5.3.2 加载载荷为1/3(最大称量+最大加法除皮效果)的标准砝码。
优选个数较少的砝码,如果不是单个砝码,允许砝码叠放使用。
单个砝码应放置在测量区域的中心位置,若使用多个砝码,应均匀分布在测量区域内。
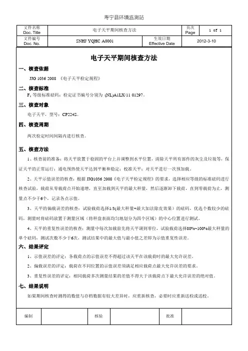
文件编号Doc. No. SNHJ-YQHC-A0001生效日期Effective Date2012-3-10 电子天平期间核查方法一、核查依据JJG 1036-2008 《电子天平检定规程》二、核查标准F1 等级标准砝码:检定证书编号分别为(NL)A1LX/11-01297。
三、核查对象电子天平,型号:CP224S。
四、核查周期两次检定时间间隔内进行核查。
五、核查方法1、核查前的准备:将天平放置于稳固的平台上并调整到水平位置,清除天平所有部件的灰尘及垃圾等,保证天平的正常运行;通电预热使天平达到平衡和稳定;校准天平;对天平进行一次预加载。
2、天平示值误差的核查:根据JJG1036-2008《电子天平检定规程》的要求,选择相应等级的标准砝码进行核查试验,载荷从零载荷点开始递增,直至加载到天平的最大秤量,然后逐渐卸下载荷,直到零载荷为止,测量点不少于6个,记录各点示值。
3、天平的偏载误差的核查:试验载荷选择1/3(最大秤量+最大加法除皮效果)的砝码,优选个数较少的砝码,测量时将砝码放置于测量区域(将秤盘表面均匀地划分为四个区域)的中心位置进行测试。
4、天平的重复性误差的核查:测量中每次加载前先将天平调到零位,试验载荷选择80%~100%最大秤量的单个砝码,测试次数不少于6次,测试结果中的最大值与最小值之差即为示值重复性误差。
六、结果评定1、示值误差的评定:各载荷点的示值误差不得超过该天平在该载荷时的最大允许误差。
2、偏载误差的评定:载荷在不同位置的示值误差须满足相应载荷点最大允许误差的要求。
3、重复性误差的评定:相同载荷多次测量结果的差值不得大于该载荷点下最大允许误差的绝对值。
七、结果说明如果期间核查时测得的数值与存档数据有较大差异时,应重新核查,必要时应重新送检或送校。
编制核验批准文件编号Doc. No. SNHJ-YQHC-A0001生效日期Effective Date2012-3-10。
电子天平期间核查方法
电子天平是一种利用电子技术来测量物体质量的称重设备。
在进行电子天平的核查过程中,主要包括以下几个步骤:
1.准备工作:核查电子天平之前,首先要确保天平不处于运行状态,然后断开电源并拔掉电源插头,以确保人身安全和设备正常运行。
2.清洁天平:使用柔软的干净布或纸巾轻轻擦拭天平各个部位,特别是测量盘、底座和显示屏,以确保没有灰尘、污垢和其他物质干扰测量。
3.校准天平:在核查之前,需要对电子天平进行校准,以确保测量准确。
校准方法根据具体天平型号有所不同,一般需要参照天平的使用手册进行操作。
校准过程中可能需要使用校准质量,例如校准砝码。
4.测量标准物体:选择一个准确的标准物体进行测量,将标准物体放在电子天平的测量盘上,等待数秒至数分钟,使天平稳定。
然后记录下测量结果。
5.对比核查:将电子天平的测量结果与标准物体的质量进行对比,检查是否存在偏差。
如果偏差较大,可能需要重新校准天平或维修。
6.记录结果:将每次核查的结果记录在日志中,包括测量时间、天平型号、标准物体质量、测量结果等信息。
同时,记录下任何异常情况或问题,以备后续参考和分析。
7.定期维护:电子天平作为精密设备,需要定期维护和保养,以确保其长期稳定性和准确性。
根据天平使用手册上的建议,进行温度、湿度、电源等方面的检查和调整。
总之,电子天平是一种精密的测量设备,其核查方法需要严谨和细致。
通过准备工作、清洁天平、校准天平、测量标准物体、对比核查、记录结果、定期维护和常规检查等步骤,可以确保电子天平的准确性和可靠性。
电子天平期间核查方法1 说明1.1 该仪器属强制检定的计量器具,在使用过程中应按以下操作进行期间核查。
1.2 本方法参照中国药品生物制品检定所编《药品检验仪器检定规程》制订。
2 核查项目和技术要求2.1 稳定性天平分度值0.01g者,最大允许变化范围为±0.03g;天平分度值1mg者,最大允许变化范围为±3mg;天平分度值0.1mg者,最大允许变化范围为±0.3mg;天平分度值0.01mg者,最大允许变化范围为±0.03mg。
2.2 重复性天平分度值0.01g者,最大允许变化范围为±0.03g;天平分度值1mg者,最大允许变化范围为±3mg;天平分度值0.1mg者,最大允许变化范围为±0.3mg;天平分度值0.01mg者,最大允许变化范围为±0.03mg。
3 核查条件3.1 天平使用的电源应按说明书的规定,使用220V交流电的天平,其电压范围应在220V±10%之间,对于50HZ电源频率范围为±2%。
电压与频率不能超出范围,否则天平将不能正常工作甚至引起天平永久性损坏。
3.2 使用交流电源的天平应有良好的接地线,以防止静电对计量性能的影响,同时防止意外的电源故障。
起草人:裘一兰批准人:毕秀玲3.3 天平应安放在无振动、无气流、无热幅射、无腐蚀性气体的环境中,室温恒定。
3.4 检查天平放置是否平稳,底脚螺丝安装有无松动,同时应将天平调到水平状态,检查天平外框是否严密,有无明显缝隙,前门及两边玻璃门启闭应轻便灵活,称盘应清洁。
3.5 核查应在天平通电2~4小时后进行。
3.6 砝码根据常用检验称样量可选用5g、10g、20g、50g和100g砝码中的3种。
注:该砝码不需校准,但需专人保管,核查专用。
4 核查方法4.1 稳定性先将天平自动清零,放上选定的砝码,每隔5分钟重复一次,共进行3次以上,记录称量的数值,应符合要求。
1 编制目的
保证检测中心的电子天平的正常运行,在两次检定/校准之间,进行期间核查,验证该设备是否保持检定/校准时的状态,确保其检验数据的有效性和准确性。
2 适用范围
适用于本中心内部所用GS2202、T-214等电子天平的期间核查。
3 检查项目
电子天平示值误差、天平重复性误差、天平偏载误差与天平最大称量。
4 检查依据
4.1 JJG 1036-2008 《电子天平检定规程》 4.2 电子天平使用说明书 5 标准器具
E2等级标准砝码:10mg ~2kg 。
6 检查方法
6.1 天平的示值误差:在仪器正常工作条件下,记录不同载荷点时天平的示值。
天平示值误差=L-0L (1)
L —加载时天平示值;
0L —加载的标准砝码的质量。
6.2 天平重复性误差:在仪器正常工作条件下,用规定载荷的标准砝码重复称量10次,记录天平示值,并按下式计算天平的重复性误差: 天平重复性误差= min max L L (2)
max L —加载时天平示值误差的最大值;
min L —加载时天平示值误差的最小值。
6.3天平偏载误差:在仪器正常工作条件下,将规定载荷点的标准砝码分别置于天平四个边角及中心位置,记录天平的示值,并按式(1)计算天平的偏载误差。
7 评定
天平核查项目符合表1要求,则判定天平正常。
8 核查周期
在仪器设备两次检定之间,建议每隔二个月核查一次。
9 相关记录
电子天平期间核查记录。
编制:审核:批准:。
电子天平期间核查规程
设备型号:FA1004 AY120 赛多利斯
一、期间核查周期
于计量检定的周期(时间确定查阅每年度的《计量检定周期表》)
中间按照期间核查计划进行,一般为计量检定周期的中期进行,或根据检验工作中发现检测事故时随时进行。
二、期间核查方法
1、采取方法:四点定位校正法
2、操作方法:
(1)准备检定过的校准砝码
(2)以天平四个对角和中间为点,分别进行称量,并平行重复1次。
(3)记录每点每次称量的数值,计算每点的平均值,精确至小数点之后2位数字。
(4)填写《期间核查记录表》。
三、评价标准
d=0.1g天平,每个点平均值的误差在在≤10%以下,判定为合格;
d=0.01g天平,每个点平均值的误差在在≤1%以下,判定为合格;
d=0.0001g天平,每个点平均值的误差在在≤0.01%以下,判定为合格;。
电子天平核查方法
1、核查用的主要器具
示值为200克的电子天平核查点为100克,其余示值的电子天平的核查点均为200克。
2、核查方法
2.1接通电源,调整好天平的水平状态。
2.2按天平说明书的要求进行预热。
2.3使天平稳定地显示零位。
2.4加上200g或100g校准砝码于天平秤盘上。
2.5读取此时天平显示值,记录于仪器设备期间核查记录表上。
2.6取下砝码,此时测得的数值存入设备档案中,期间核查时备查。
2.7 在电子天平两次检定/校准中间进行期间核查时,再重复以
上操作,读取核查时的值,对两者作比对。
2.8 如期间核查时测得的数值与存档数据有较大差异时,则重新
进行天平的检定/校准。
3、结果判定:
在周期中间比对数据应该比检定/校准后一周内的比对数据
差异≤0.2%,确认期间核查为合格,否则应提前进行检定/校
准。
1.目的:保证测量结果的准确性和实现实验数据的可溯源性。
2.依据:JJG 1036-2008《电子天平检定规程》,设备说明书。
3.范围:用于本公司JM-A 3003型(编号321)、JCS-2000型(编号050766)、FA2004型(编号76590)电子天平的期间核查。
4.周期:在设备两次校准/检定之间。
5.环境:温度(5~35)℃,相对湿度≤85%。
6.核查方式:分别采用200g,500g的标准砝码。
7.核查项目:天平示值误差、天平重复性误差、天平偏载误差。
8.核查方法
8.1天平示值性误差:在仪器正常工作条件下,用规定载荷的标准砝码重复称量5次,记录天平的示值,天平示值误差的计算方式为:
天平示值误差=E-E0 (1)
E—加载时天平示值;E0—加载的标准砝码的质量
8.2天平重复性误差:在仪器正常工作条件下,用规定载荷的标准砝码重复称量5次,记录天平的示值,天平重复性误差的计算方式为:
天平重复性误差=Emax-Emin (2)
Emax—加载时天平的最大示值,Emin—加载时天平的最小示值。
8.3天平偏载误差:在仪器正常工作条件下,将规定载荷点的标准砝码分别置于天平四个边角及中心位置,记录天平的示值,并按式(1)计算天平的偏载误差。
电子天平期间核查方法
一、总则
1.1 核查目的:为确保电子天平在两次检定之间能够准确正常运转,制定期间核查。
1.2 核查次数:在每个检定周期(即两次相邻检定之间)中间进行一次期间核查。
二、核查内容
2.1检查外表应保持机壳和秤盘的干净免遭异体物质的侵蚀。
2.2检查电路是否正常,有无短路、断路、接触不良等异常现象。
2.3检查电子天平示值是否准确或在误差范围之内,误差应±0.5%之内。
三、核查用主要器具
备用砝码(需检定)
四、核查方法
4.1外表检查:保持机壳和秤盘的干净免遭异体物质的侵蚀,放在稳定水平台面上,远离气体对流震动,温度和湿度变化大的地方。
4.2电路检查:打开电源,按下开关,观察有无短路、断路、接触不良等异常现象。
4.3 在运行称量前需预热10-30min,开机预热后,小数点无闪烁,工作正常。
4.4经计量单位检测合格,用电子天平分别精确称取备用砝码记录其质量,两个月后再称量备用砝码,记录其质量。
第二次称的质量与第一次质量比
较,两次数据比对相差不超过0.5%的差率,属正常范围。
五、结果评定
5.1检查电路是否正常,有无短路、断路、接触不良等异常现象。
5.2检查电子天平示值是否准确或在误差范围之内,误差应在±0.5%之内。
5.3电子天平应保持机壳和秤盘的干净免遭异体物质的侵蚀,放在稳定水平台面上,远离气体对流震动,温度和湿度变化大的地方。
5.4 电子天平两次称量数据比对误差不超过0.5%的差率,判为合格,否则应维修,重新检定合格后方可使用。
1 目的为使电子天平检测功能在检定期间内处于正常的工作状态,确保检验结果的准确性和有效性。
在仪器设备两次检定期间,对该设备进行期间核查,以验证设备是否保持校准时的状态,确保检验结果的准确性和有效性。
2 范围适用于JA2003、BSA224S、BT25S电子天平的期间核查。
3 核查项目核查电子天平的状态标识、仪器外观、示值误差、偏载误差、重复性。
期间核查时可用上述的核查方法中的一种或多种。
4 职责仪器管理员制定期间核查计划及仪器期间核查操作规程,检测主管负责审批。
仪器使用人员实施检测设备期间核查,做好核查记录。
质量部负责检测设备期间核查的监督与管理、组织相关人员对核查结果评价分析。
文件管理员负责期间核查有关记录和资料的归档保存。
5 核查依据电子天平使用说明书及相关的资料、JJG1036-2008《电子天平检定规程》。
6 核查方法测定条件:室温20—25℃,相对湿度35%—75%;仪器状态标识、仪器外观核查:检查仪器状态标识是否完好,字迹是否清晰;仪器外观是否光洁平整,仪器各功能键是否能正常工作。
仪器示值误差核查:根据该天平用得最多的量程选择一块标准砝码进行示值核查,记录三次称量的数值;核查天平偏载误差:选择一块标准砝码放在称盘五个不同位置按图示(参见JJG1036-2008《电子天平检定规程》)进行称量,每个位置记录三次称量值;核查天平的重复性:用进行偏载误差的砝码进行七次测定,记录每次测定的称量值。
7 评定标准仪器状态标识、仪器外观评定:仪器状态标识完好,字迹清晰;仪器外观光洁平整,仪器各功能键能正常工作。
示值误差评定:三次测量示值误差均不应超过相应载荷最大允许差;天平偏载误差评定:载荷在不同位置的示值误差应不大于相应载荷最大允许差;天平的重复性评定:相同载荷多次测量结果的最大误差应不大于最大允许误差。
8 核查周期在仪器设备两次检定之间,一般每三个月核查一次。
如遇特殊情况,可增加期间核查次数。
9 记录表格《仪器设备期间核查记录表》。
电子天平的期间核查作业指导书1、目的为使仪器设备在两次校准、检定期间,保持校准、检定状态的可信度,保持测量数据的准确可靠,特制订本指导书。
2、范围适用于本公司所有的电子天平的期间核查。
3、核查内容检查电子天平示值是否准确或在误差范围之内,误差应±0.5%之内4、核查环境条件温度:-10℃—40℃湿度:≤85%RH5、核查准备5.1接通电源调节天平水平状态5.2 按天平说明书要求,对天平进行预热5.3 使天平稳定地显示零位6、核查方法6.1在天平检定合格一周内,加上200g校准砝码于天平秤盘上6.2 读取此时天平显示值(Xc)6.3 取下砝码,此时测得的数据表中,期间核查时备用6.4 在天平两次检定中间进行期间核查时,再重复以上操作,读取核查时的值(Xz),对两者作对比。
(两次环境温度偏差±2℃,湿度相差≤5%)7、结果评定如期间核查时测得的数据与存档的数据相对误差≤0.5%,则认为期间核查合格。
否则需重新进行检定、校准。
期间核查记录设备名称型号规格设备编号期间核查方法1.在天平检定合格一周内,加上200g砝码于天平秤盘上,读取示值,将测得的数据存入表中,将砝码保存完好,期间核查时备用。
2.在期间核查时,用同一天平测得该砝码,读取示值,将此数据与刚检定合格一周内测得的数据相比对,比较两次测得的数据相对误差是否在允许范围内。
核查数据检定合格一周内设备称得砝码测量时间的示重Xc (g)测量时间期间核查时设备称得砝码的示重Xz (g)核查比对误技术要求≤0.5% 差期间核查评定:记录:。
(完整版)电子天平期间核查作业指导书
目的:
规范电子天平期间核查的执行,确保仪器的正常运行和检测数据的准确可靠。
范围:
适用于本所BP211D、AE240、AE100、AB204N、AG135、AG245电子天平的期间核查。
职责:
实验室操作人员、仪器设备管理员
引用文件:
《仪器设备期间核查程序》 SYJ/CX/508-2005
各天平说明书或《作业指导书-仪器操作规程》
规程:
1 天平室的要求
1.1 天平室应靠近实验室,便于操作;应远离振源,并防止气流和磁场干扰。
1.2 天平室以朝北为佳,东西方向不宜有窗和门;室内要求干燥明亮,光线均匀柔和,阳光不得直射在天平上。
1.3 天平室地面不得起灰,以水磨石为佳;墙壁和屋顶平整,不得有脱落物。
1.4 天平台用混凝土结构为好,台面应水平而光滑,一般用水磨石,牢固防震,有合适的高度与宽度。
1.5 天平室温度应相对稳定,一般应控制在15~25℃;保持恒温;相对湿度最好为50%~70%,内室应备有温度计和湿度计,一般采用空调和吸湿机调节温度和湿度。
1.6 天平室电源要求相对稳定,电压变化要小。
1.7 天平室内除存放与称量有关的物品外,不得存放其它物品,不得在天平室内转移具
有腐蚀性的液体和挥发性固体。
2 自校前,用软毛刷将天平盘上的灰尘轻刷干净,开启天平两侧玻门3~5分钟,使天平内外温度和湿度趋于一致,以免因天平内外温度和湿度不一致而产生变动性。
3 开机,预热30分钟。
4 按各天平说明书或《作业指导书-仪器操作规程》进行自校,反复自校3次后,放入标准砝码,将称的值与标准砝码值比较,应符合规定。
电子天平期间核查操作规程
1 、范围
本程序适用于使用中和维修后恒温恒湿系统电子天平的期间核查
2 、检定依据
《SQP型电子天平用户手册》
3 、检定步骤
3.1 开机,开机后预热半小时。
3.2 天平零点校正完毕后,在托盘上放置一个50.0000g的砝码,在5秒钟内观察显
示器的变化。
3.3 将天平零点校正后,对标准100.0000g砝码进行称量。
3.4 对标准100.0000g砝码进行连续6次测定。
4 、合格判断
4.1 天平称量的准确性:
4.1.1按步骤2结果显示5秒内天平示数幅度范围为50.0001-49.9999g,判定合格。
4.1.2按步骤3结果显示99.9999-100.0001g,判定合格。
4.2 天平称量的重复性:连续6次称量示数变化<0.1mg,判定合格。
5 、检定周期
电子天平的检定周期内要进行一次期间核查,若仪器移位、更换部件或对仪器性能有怀疑,需要随时检定。
编制人:审核人:批准人:日期:。
万能试验机及电子天平的期间核查方法
1.万能试验机的核查方法:
a.校准加载传感器:使用已知质量的标准物体,如校准砝码或力传感器,施加在试验机上,并记录读数。
与标准值进行比较,确定试验机的准确性。
b.校准位移传感器:使用已知长度的标准测量物体,如游标卡尺或螺距计,进行测量,并记录读数。
与标准值进行比较,确定试验机的测量准确性。
2.电子天平的核查方法:
a.零点校准:将空载的秤盘置于天平上,按下零点校准按钮或操作栏中的相关指令,使天平显示为零。
b.校准线性性:使用已知质量的标准物体,将其放置在秤盘上,记录读数,并与标准值进行比较,确定天平的线性准确性。
c.检查重量单位:使用已知质量的标准物体,分别放置在天平的不同位置,比较读数,确定天平在不同位置上的测量准确性。
在进行核查时,还需注意以下几点:
1.确保核查环境稳定:万能试验机和电子天平的核查应在恒定的温度和湿度环境下进行,以免环境变化对测试结果产生影响。
2.检查仪器的整体性能:除核查加载传感器和位移传感器外,还应检查仪器的其他功能是否正常,如行程范围、速度和灵敏度等。
3.核查结果的记录和存档:对于每次核查,应记录和存档相关数据和结果。
这样可以跟踪仪器的性能变化,并作为后续核查的依据。
4.定期维护和校准:万能试验机和电子天平应定期维护和校准,以确保其长期稳定的性能。
可以根据仪器的使用频率和重要性,选择不同的维护和校准周期。
总之,万能试验机和电子天平的核查方法是一项重要的任务,能够保证实验结果的准确性和可靠性。
通过定期进行核查,并采取相应的维护和校准措施,能够有效延长仪器的寿命,并提供准确可靠的测试数据。
电子天平期间核查方法
依据《检测和校正实验室认可准则》CNAL/AC01:2005(ISO/IEC17025:2005),《实验室资质认定评审准则》(国认实函[2006]141号),及本室《质量手册》和《设备维护管理和期间核查》(SGS-QP-017)的要求,本室编写电子天平期间核查方法:一、计划与内容
按本室编写的设备期间核查计划安排,对使用频率高、易漂移、稳定性较差,易受限于工作环境的电子天平年内安排一次期间核查。
核查内容对电子天平的准确度和精密度进行检查。
二、核查方法
选择100/200g的砝码,对电子天平进行不少于10次的测量并记录。
砝码应每年送国家计量测试部门检定合格并附证书。
三、核查判定
核查判定表达式
|X均—A|≤(U12+U22)½
式中:X均为砝码质量的平均值;
A为砝码质量的标准值;
U1为实验室核查结果的测量不确定度;
U2为砝码质量的测量不确定度。
四、核查结论
如核查结果满足上述表达式,则表明电子天平可信,能继续开展测量工作;否则应按规程要求停用。
注:核查方法编写参考“电子天平的期间核查/运行检查”《现代测量与实验室管理》(2006.5)。
电子天平期间核查
电子天平型号/编号:砝码编号:
电子天平偏载测试记录
偏载测试确定待称量物品在称量盘上的摆放位置对天平显示数值的影响。
试验载荷为天平最大称量的1/3,以70g的砝码作为试验载荷(十万分之一天平以20g的砝码作为试验载荷)。
每个砝码分别在1,2,3,4,5位置上称量1次,记录天平显示数值于下表(测试砝码放置位置参见图1);要求5个数值RSD应不超过0.05%
图1:偏载测试砝码放置位置
点位表示值测量值结果
1
2
3
4
5
结论:
检查人:复核人:
日期:年月日日期:年月日
电子天平重复性测试与最小称样量确认记录
重复性测试:本测试确定当重复称量同一个载荷时,分析天平的读数重现能力。
用不少于最大称量30%的单个砝码进行重复性试验,记录标准砝码的天平显示数值于下表;要求同一载荷多次称量结果间标准偏差的2倍除以该天平的预期最小称样量应不超过0.10%。
最小称样量=2000*SD(若SD<0.41d,则采用0.41d带入计算,即最小称样量=2000*0.41d)
结论:
检查人:复核人:
日期:年月日日期:年月日。