教师收入分配方案收入分配制度改革方案
- 格式:doc
- 大小:40.50 KB
- 文档页数:29
学校工资改革方案学校工资改革方案一、背景和意义现行的学校工资制度存在一些问题,如工资水平不公平、激励机制不够完善等。
为了提高教师的工作积极性、激发他们的创新能力和敬业精神,以及吸引更多优秀人才从事教育工作,需要对学校工资进行改革。
本方案旨在建立一种公正、合理、激励性强的学校工资制度,以提高教师的工作质量和效益。
二、改革目标1. 提高教师的工资水平,使其与其他行业相比更具竞争力。
2. 建立科学合理的薪酬激励机制,激发教师的工作热情和创新能力。
3. 体现教师工作的质量和贡献,推动教师队伍整体水平的提高。
三、改革内容1. 优化薪酬结构(1)建立基本工资和绩效工资相结合的薪酬体系,基本工资保证教师的基本生活需求,绩效工资根据教师的工作业绩和贡献进行分配。
(2)设立提成制度,根据学校的收入和教师的辅导班人数等因素,给予一定比例的提成作为激励。
(3)建立岗位工资制度,设立不同岗位的工资水平,根据教师的职称、任教科目、工作年限等因素来确定。
2. 完善激励机制(1)设立教学质量奖励制度,根据学生的学业成绩、毕业升学率和受教育程度等指标,对教师进行奖励。
(2)建立课题研究和教育论文发表的奖励制度,鼓励教师深入研究教育领域,并进行学术交流。
(3)设置教师培训进修奖励制度,鼓励教师参加各类培训和继续教育,提升教师的专业素养。
3. 建立公平公正的评价体系(1)建立多元化的评价指标,包括课堂教学、学生评价、学科竞赛成绩等多个方面,综合评价教师的工作表现。
(2)开展同行互评和学生评价,促进教师间的互相学习和进步。
(3)建立公开透明的评价过程,确保评价结果的公正性和客观性。
四、实施措施1. 加强配套政策的制定,如完善教师晋升制度、加大教师培训经费投入等,为学校工资改革提供支持。
2. 加大对学校的经费投入,确保学校能够承担教师工资改革的费用。
3. 成立专门的工资改革小组,负责制定和实施改革方案,确保改革的顺利进行。
4. 积极引入市场化机制,为教师提供更多的发展机会和增收途径,如推动学校与企业合作、设立创新基金等。
策划方案-教师绩效工资分配方案
教师绩效工资分配方案是学校根据教师的工作表现和贡献程度,将工资分配给教师的一种具体措施。
下面是一个教师绩效工资分配方案的策划方案:
1. 定义绩效指标:确定一系列可以客观衡量教师工作表现和贡献的绩效指标,包括教学成绩、学生满意度、校际交流、科研成果等。
指标应具有可衡量性、公正性和适用性。
2. 设定权重:根据每个绩效指标的重要程度和影响程度,给予不同指标相应的权重。
例如,教学成绩可以占总指标的40%,学生满意度占30%,校际交流占20%,科研成果占10%。
3. 考核评估:定期进行绩效考核评估,根据每个教师在各项指标上的表现和得分,计算总绩效得分。
评估可以由学校绩效考核委员会或学校领导班子组织进行。
4. 工资分配:根据教师的绩效得分,通过相应的绩效工资分配模型计算教师的绩效工资。
绩效得分越高,绩效工资越高。
5. 公示制度:将每个教师的绩效得分和绩效工资公示,确保透明度和公正性。
同时,允许教师对评估结果提出申诉,并建立申诉处理机制。
6. 激励机制:对绩效优秀的教师给予额外的奖励,例如优秀教师称号、晋升机会、职称评定加分等,以激励教师积极工作。
7. 定期评估与调整:定期评估教师绩效工资分配方案的执行效果,收集教师和学生的反馈意见,根据实际情况进行必要的调整和改进。
通过上述策划方案,可以建立起一套公正、科学、透明的教师绩效工资分配机制,激励教师发挥个人优势,提升教学质量,为学校的发展做出更大的贡献。
教师绩效工资考评分配实施方案一、考评指标的确定1.教学绩效考评指标:包括教学效果、教学质量和教学创新等方面。
教学效果主要考察学生学习成绩的提高情况,教学质量主要考察教师的教学方法和教学态度,教学创新主要考察教师在课堂教学中的创新能力。
2.科研绩效考评指标:包括科研项目、科研成果和科研团队建设等方面。
科研项目考察教师参与的科研项目数量和质量,科研成果主要考察教师的科研成果数量和质量,科研团队建设主要考察教师在科研团队中的担任角色和贡献度。
3.教育教学管理绩效考评指标:包括教育教学管理能力和工作作风等方面。
教育教学管理能力主要考察教师在教育教学管理工作中的能力和成效,工作作风主要考察教师在工作中的责任心和执行力。
二、考评权重的确定1.教学绩效权重:根据学校的教学目标和教学需求,确定教学绩效在整体绩效考评中的权重。
可以根据不同学科的教学需求和特点,适当调整教学绩效的权重。
2.科研绩效权重:根据学校科研的重点和需求,确定科研绩效在整体绩效考评中的权重。
可以根据学科的科研需求和特点,适当调整科研绩效的权重。
3.教育教学管理绩效权重:根据学校教育教学管理的需求,确定教育教学管理绩效在整体绩效考评中的权重。
可以根据学校的管理需求和特点,适当调整教育教学管理绩效的权重。
三、考评流程的确定1.材料准备:教师需要准备相关教学、科研、教育教学管理等方面的资料,包括教学计划、教学反思、科研项目申报、科研成果清单、教育教学管理报告等。
2.考评评审:由学校的考评委员会或专家组成,对教师的绩效资料进行评审,并按照考评指标和权重给出评分。
3.绩效工资分配:根据教师的绩效评分和权重,计算每位教师的绩效工资,并进行合理分配。
四、考评结果的公示和反馈1.考评结果公示:将教师的绩效考评结果进行公示,公示时间应充分考虑教师的申诉时间,并公示在学校内部和相关教师工作区域。
2.反馈和申诉:教师可以对考评结果进行反馈和申诉,学校应设立申诉机构和相关程序,及时处理教师的反馈和申诉。
教师绩效工资实施方案(优秀10篇)教师绩效工资分配方案篇一为进一步规范我校教职工收入分配秩序,构建科学合理、公平、公正、有激励机制的内部分配制度,调动广大教职工的工作积极性,现根据《关于进一步做好中小学绩效考核和奖励性绩效工资分配工作的通知》(闽教人【20xx】50号)、《福建省义务教育学校绩效工资实施意见》(闽政办【20xx】1一三号)、《关于仙游县中小学绩效工资实施工作的通知》(仙人综【20xx】18号)及《关于中小学奖励性绩效工资考核分配指导意见》(仙教〔20xx〕1号),结合我校实际情况,提出奖励性绩效工考核分配方案。
一、指导思想为落实好义务教育阶段学校教职工奖励性绩效工资分配政策,维护广大教职工利益,稳定基层教师队伍,规范学校内部分配办法,在县人事、财政和教育主管部门核定的奖励性绩效工资总额内,以岗位责任为重点,以绩效考�二、考核分配原则贯彻按劳分配的原则。
以责任和业绩为依据,多劳多得,优绩优酬,适当拉开分配差距,重点向一线教师、骨干教师及作出突出成绩的其他工作人员倾斜。
同时,统筹兼顾理顺学校内部各类岗位人员之间绩效工资分配关系。
坚持“公开、公平、公正”原则。
充分发挥民主,分配工作全过程实现公开操作,确保教职工有知情权、参与权、监督权,保障教职工的合法权益。
三、奖励性绩效工资分配方法学校建立由班主任津贴、工作量考核、工作业绩考核三部分构成的考核分配方案。
奖励性绩效工资总额中,班主任津贴每班100元/月,其余部分的构成为:工作量津贴占50%、工作业绩津贴占50%。
A1、班主任津贴:班主任每班每月津贴标准为100元。
学校根据班主任工作职责进行绩效考核,考核结果分合格、不合格二个等级。
考核合格的按标准领取津贴。
A2、工作量(按下列四个项目的具体课时计算):1、管理职务职责工作量:年段长、教研组长工作量折算为每周1课时;中层副职工作量折合为每周2课时;中层正职工作量折合为每周3课时;校级副职、督导员工作量折合为每周4课时;教研员及财务人员工作量折合为每周2课时。
教师工资改革方案近年来,教师群体的待遇问题一直备受关注。
为了更好地保障教师的权益,提高教师的收入,提高教育水平,教师工资改革迫在眉睫。
本文提出了一些教师工资改革的方案,希望能够对该问题的解决起到一定的指导作用。
一、建立公平的工资分配机制建立公平的工资分配机制是教师工资改革的重中之重。
针对老师工资分配实行市场化,性别化,职称化,及个人劳动价值评估和建立激励机制,实行相对公平的收入分配制度。
1. 差别化工资政策。
根据学科和级别的差异,加大优秀教师的工资提升力度。
例如,英语老师、化学老师等热门科目的教师工资应该更高一些;拥有更高职称的老师,也应该有相应的工资提升。
2. 开放高级职称。
教师想要获得高级职称,必须参加相关考试并符合一定的要求。
考试过程应该完全公开,评分应该完全透明。
同时,应该加强对考试学习中的免费支持。
3. 强化总工资的测算。
总工资是各项工资构成的总和,包括基本工资、绩效工资、津贴和加班费等。
应该建立一个透明的测算机制,确保各项工资的计算准确无误。
二、建立绩效工资制度,充分体现个人贡献建立绩效工资制度,充分体现个人贡献是教师工资改革的重要内容。
通过对教师绩效进行评估,给予绩效最好的人高额奖励,并在绩效较差的教师薪资上进行压缩,激励教师教学水平的提高。
1. 通过考核制度建立绩效工资制度。
制定考核监管方法,对每所学校、每个学科建立考核标准和考核评价体系。
2. 每个教师的教学水平和工作表现均应列入考评内容,表现优秀的教师应该得到相应的激励(例如,绩效工资、奖金等)。
3. 严格评估和评价过程。
教练应该充分参与教师的评估和评价过程,建立科学严谨、公平透明的评定模式。
同时,应该建立一个申诉机制,确保教师的合法权益不受损害。
三、改善教师社会保障制度,减轻负担改善教师社会保障制度,减轻负担,同样也是教师工资改革的重要内容。
通过减少教师的负担,提高他们的收入水平,可以改善教师的生活质量,从而提高他们的工作效率和教育质量。
教师绩效工资考核分配方案一、考核指标与权重设置1.教学工作业绩(权重50%)教学工作是教师的基本职责,是评价教师工作的核心指标之一、教学工作业绩的考核指标包括教学效果、教育教学与创新、师德师风等方面。
2.科研成果(权重20%)科研是教师进一步提升自身水平和知识更新的重要途径,也是提高教学水平和服务学生的有效手段。
科研成果的考核指标包括科研项目、科研论文、科研成果转化等方面。
3.学生评价(权重15%)学生评价是对教师教学工作的直观反映,是教师绩效考核的重要依据之一、学生评价考核指标包括学生满意度、学习成绩提升情况、学生反馈等方面。
4.教师培养与发展(权重10%)教师培养与发展是评价教师对自身专业发展的关注程度和能力提升的重要指标。
教师培养与发展考核指标包括参与培训、继续教育、教师技能提升等方面。
5.学校管理与服务(权重5%)学校管理与服务是评价教师对学校管理和服务的态度和能力的重要依据。
学校管理与服务考核指标包括教务管理、学生管理、社会服务等方面。
二、考核等级与工资调整根据以上考核指标的评分,在每个指标上设置不同的等级,如A、B、C、D等,对应不同的分数范围。
然后,根据各项指标的权重计算每个教师的总得分,进一步按得分进行等级划分。
根据绩效等级,对教师的工资调整分为四个等级:1.A等级:绩效优秀,工资调整在原基础工资上增加5%-10%。
2.B等级:绩效良好,工资调整在原基础工资上增加3%-5%。
3.C等级:绩效一般,工资调整在原基础工资上维持不变。
4.D等级:绩效较差,工资调整在原基础工资上减少3%。
同时,对A等级的教师进行额外奖励,奖励形式可以是一次性奖金、培训资格提升、学术交流机会等。
三、考核实施与结果公示考核实施采取定期评估的方式,每年进行一次全面考核评价,并对评价结果进行公示。
评价结果以个体为单位进行汇总,并针对每个教师进行反馈和指导。
学校可以设立教师绩效考核专门的工作小组,由校领导、教务处、学科带头人等组成,负责考核实施和评价结果公示。
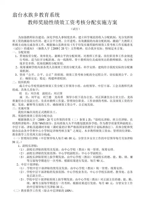
翁台水族乡教育系统教师奖励性绩效工资考核分配实施方案(试行)为加强教师队伍建设,深化学校人事制度改革,建立科学规范的收入分配机制,充分发挥绩效工资的激励导向作用,建立公平合理、公开透明、有效激励的内部分配机制,激励广大教职工积极主动地完成各项工作,根据独山县教育局《关于印发实施奖励性绩效工资考核工作实施意见(试行)的通知》(独教人字[2009]20号)文件精神,结合我乡实际,特制定本方案。
一、分配原则1、贯彻按劳分配、效率优先,兼顾公平的分配原则。
对教师工作量、岗位职责和工作业绩进行考核,适当拉开分配距离,向一线教师、骨干教师岗位及成绩突出的教师倾斜,充分体现多劳多得、优绩优酬的分配原则。
2、统筹兼顾学校内部各类人员绩效工资的分配关系,科学安排,建构符合我校实际的分配激励机制。
3、坚持“公开、公平、公正”的原则。
绩效工资考核分配的全过程公开,切实做到公平、公正,确保安定、稳定,构建和谐校园。
二、组织机构成立中心学校奖励性绩效工资分配工作领导小组。
由校领导、中层干部、工会及教师代表组成。
具体人员如下:组长:刘合虎副组长:刘正国成员:刘平远刘兰德龙再帮领导小组下设办公室,刘正国兼任办公室主任,龙再帮兼任办公室副主任,负责对教师工作量、管理岗位职责、工作业绩的考核,以及绩效工资的分配、发放、解释等方面的工作,确保绩效工资公平、公正地发放。
三、实施对象我校在编在岗的正式教职员工。
四、奖励性绩效工资的分配办法根据独教人字(2009)20号文件第四章第(二)条第1款:“除校长津贴、班主任津贴、农村教师津贴外,其他76%的部分,县局将按人头平均数划拨到各学校,作为教学质量奖和副校长、中层干部、津贴及超课时补贴(课时量的计算严格按国家的教学计划标准执行)。
具体分配和奖励办法由各中学和中心小学制定详细考核方案”之规定。
本乡教师绩效工资由:管理岗位津贴、教育教学工作奖两大部分构成。
(一)管理岗位津贴(中层领导每人每月60.00元,分管全乡安全工作的中层领导每月另加津贴30元。
教师收入分配方案12020年4月19日教师收入分配方案|收入分配制度改革方案及工资套改表根据党中央、国务院批准的人事部、财政部《关于印发事业单位工作人员收入分配制度改革方案的通知》和《关于印发<事业单位工作人员收入分配制度改革实施办法>的通知》,结合中小学的特点和具体情况,制定本实施意见。
一、实施范围这次中小学工作人员收入分配制度改革的实施范围,限于下列事业单位中7月1日在册的正式工作人员:普通中学、普通小学、幼儿园、特殊教育学校、工读学校、职业初中和成建制中、初等成人学校。
现隶属于各类企业的上述学校不列入这次事业单位工作人员收入分配制度改革实施范围,其工作人员待遇按国家有关规定执行。
二、岗位绩效工资制度的实施中小学实行岗位绩效工资制度。
岗位绩效工资由岗位工资、薪级工资、绩效工资和津贴补贴四部分组成,其中岗位工资和薪级工资为基本工资。
基本工资执行国家统一的政策和标准。
中小学教师岗位工资和薪级工资标准,在新的专业技术人员基本工资标准的基础上分别提高10%。
义务教育学校教师的平均工资水平应当不低于当地公务员的平均工资水平。
(一)岗位工资的实施。
22020年4月19日岗位工资主要体现工作人员所聘岗位的职责和要求。
工作人员按现聘用的岗位执行相应的岗位工资标准。
1.专业技术人员。
根据《义务教育法》的规定,中小学实行统一的教师职务制度,分为高级、中级、初级职务。
各地根据国家的有关意见,在实施统一的中小学教师职务制度并完成岗位设置和聘任后,中小学教师按明确的岗位等级执行相应的专业技术岗位工资标准。
当前,中小学根据现行教师职务制度和国家关于岗位设置的有关规定,设置教师岗位。
在完成教师岗位设置并经核准后,教师按现聘用的岗位执行相应的岗位工资标准。
具体办法是:聘用在中学高级教师一级岗位的人员,执行五级岗位工资标准;聘用在中学高级教师二级岗位的人员,执行六级岗位工资标准;聘用在中学高级教师三级岗位的人员,执行七级岗位工资标准;聘用在中学一级教师一级岗位和小学高级教师一级岗位的人员,执行八级岗位工资标准;聘用在中学一级教师二级岗位和小学高级教师二级岗位的人员,执行九级岗位工资标准;聘用在中学一级教师三级岗位和小学高级教师三级岗位的人员,执行十级岗位工资标准;聘用在中学二级教师一级岗位和小学一级教师一级岗位的人员,执行十一级岗位工资标准;聘用在中学二级教师二级岗位和小学一级教师二级岗位的人员,执行十二级岗位工资标准;聘用在中学三级教师、小学二32020年4月19日级教师、小学三级教师岗位的人员,执行十三级岗位工资标准(附表一)。
学校教师绩效工资改革的实施方案一、背景随着社会经济的发展和教育事业的进步,学校对教师队伍的素质要求越来越高。
为了激发教师的工作积极性,提高教育教学质量,我校决定对教师绩效工资制度进行改革,以更好地调动教师的积极性和创造性。
二、目标1. 建立科学、合理、公正、透明的绩效工资分配机制,使教师收入与工作业绩、工作质量和工作态度挂钩。
2. 激发教师工作积极性,提高教育教学质量,促进学校教育事业的发展。
3. 建立健全教师激励机制,促进教师专业成长,提高教师队伍整体素质。
三、实施方案1. 制定绩效工资分配方案(1)成立绩效工资改革领导小组,负责制定绩效工资分配方案,并进行宣传、解释和实施。
(2)制定绩效工资分配原则:公平、公正、公开、激励、导向。
(3)制定绩效工资分配标准:根据教师的工作量、工作质量、工作态度和教育教学成果等方面进行综合评价。
(4)制定绩效工资分配流程:教师自评、同行评价、领导评价、公示、反馈、调整、实施。
2. 实施绩效工资分配方案(1)加强宣传和培训,使教师充分了解绩效工资分配方案,提高教师的认同感和参与度。
(2)建立完善的评价体系,确保评价的客观、公正和准确。
(3)加强监督和反馈,及时解决绩效工资分配过程中出现的问题,确保方案的顺利实施。
(4)定期对绩效工资分配方案进行评估和调整,使其更加符合学校发展的需要。
四、预期效果1. 教师工作积极性得到充分调动,教育教学质量得到明显提高。
2. 教师收入与工作业绩、工作质量和工作态度挂钩,实现收入分配的公平、公正和合理。
3. 建立健全教师激励机制,促进教师专业成长,提高教师队伍整体素质。
4. 学校教育事业得到快速发展,为学生的全面发展和终身发展奠定坚实基础。
五、总结本实施方案旨在通过改革教师绩效工资制度,激发教师工作积极性,提高教育教学质量,促进学校教育事业的发展。
在实施过程中,要注重宣传和培训,加强监督和反馈,定期对方案进行评估和调整,确保方案的顺利实施和取得预期效果。
2019年最新教育部教师工资改革试点方案公布最新教育部教师工资改革试点方案公布最新的教师工资改革试点方案规定:取消中、小学教师职称工资,教师收入由基本工资、教龄工资、绩效工资、特优津贴等构成。
下面是大学高考整理的相关详情,欢迎查看!一、取消中、小学教师职称工资目前教师工资以职称取酬,由于学校中、高级职称有名额限制的,特别是高级。
达到条件的教师远远多于限制的名额,造成资历、学历、能力、工作量、成果差不多的教师之间(尤其农村义务教育的教师)收入差距过大:高级与初级相差接近一半,而且严重影响退休待遇。
办好学校,要靠90%以上教师。
以教师职称高低定工资,不仅不能真正的调动广大教师的积极性,大部分教师职称原因收入差距过大,严重影响工作效率,特别是没有晋上级职称希望的,后遗症一大堆。
因为教师也是人,也存在心理失衡问题。
在失衡心理的驱使下,导致师资流失严重,无法跳槽的教师,产生的不良后果将越来越多,于是每次中、高级教师职称评聘,教师之间、教师与领导、教师与聘委矛盾重重,给腐败有机可趁。
许多原来要好的教师,因此反目成仇,甚至还动用了黑社会,增添纪委等部门麻烦和工作成本。
因为职称取酬的收入差距,有着太多的人为色彩,由此造成的不公平感最为强烈,教师工资以职称取酬政策影响安定、破坏公平、损害干群关系、对和谐社会的构建造成严重威胁。
为防止分配不公已日益从经济问题造成民生问题演变为严重社会问题,因此通过工资改革“限高、稳中、托低”,逐渐淡化职称工资,或取消中、小学教师职称工资。
建立效率与公平辩证统一的收入分配,势在必行。
二、教师的收入教师收入由:基本工资、教龄工资、绩效工资、特优津贴等构成。
1.基本工资:教师按照教师资格定:小学教师3000元,初中教师3500元,高中教师4200元,教师4800元,大学教师5500元。
(随国民经济增长)2.教龄工资(含工龄):每年80元,随着教龄增长。
工龄工资的实行这不仅是对老教师的照顾问题,更重要的是鼓励终身从教的思想,有利于教师队伍的建设和教师队伍的稳定。
最新教师工资改革方案随着社会的不断发展,教育工作也越来越重要,教师们的工作质量、水平和收入待遇越来越受到社会的重视。
为了更好地发挥教师在社会中的作用,各地纷纷制定了教师工资改革方案以提高教师们的积极性和工作热情。
最新的教师工资改革方案为广大教师带来了积极的变化。
一、教师工资改革概况教师工资改革是以提高教育质量,增强教师的工作积极性和减轻教师工资压力为出发点的一项重要改革。
教师工资改革的核心是以工作业绩为基础确定教师的工资水平。
这种改革是一项相对比较综合的改革,它既涉及到教师工资待遇的具体问题,也关系到教育事业的整体水平和教师队伍的稳定。
二、教师工资改革的原则1. 恰当增加教师工资待遇对教师维护自尊、维护请愿和增强积极性大有裨益;2. 匹配不同区域教师工资水平和生活水平的情况,实现公平奖励制度;3. 保持教师工资调整的合理性,避免出现拉动通货膨胀或导致劳动生产率下降的情况。
三、教师工资改革的方式1. 全员参与绩效评估,时间段为一到两年,绩效包括科研、教育、人才培养等;2. 教师工资由岗位工资和绩效奖金组成,而绩效奖金的数量由绩效评估的结果决定。
3. 实行教育同步调整,优先保障西部地区和山区教师的经济待遇。
4. 增加生活意外保险等福利,优化待遇方案。
四、教师工资改革后的效果教师工资改革的实施为推动教育事业的发展起到了积极的作用。
改革后,教师们的工资水平直接与教育教学质量和个人工作业绩挂钩,不仅能够激励他们工作更为勤奋,还能够提升整个教育事业的发展水平。
另外,教师的职称晋升也与工资水平成正比例关系,这极大地鼓励了教师的工作积极性。
总之,最新教师工资改革方案是一项非常有意义的改革,它可以提高教师的工资水平,激发教师的工作热情和积极性,提高教育水平,推动我国教育事业的健康发展。
红旗中学教师绩效工资分配方案一、背景介绍红旗中学作为一所具有百年历史的优秀学校,一直致力于培养优秀的教师队伍,提高教育教学质量。
为了进一步激励教师的工作积极性和提高绩效,特制定本教师绩效工资分配方案。
二、目标1.激励教师积极主动地提升自己的专业素养和教育教学水平;2.激发教师的创新能力,促进学校的发展;3.提高教师在教育教学和学校管理方面的贡献意识;4.提升学校整体教育教学质量。
三、评估指标1.教育教学质量:包括学业考试成绩、学生满意度、教学计划完成情况等;2.教育教学贡献:包括教材编写、教研成果、学术论文发表等;3.学校管理贡献:包括学校管理工作、校园文化建设等;4.个人成长和发展:包括自我学习、专业培训、进修学习等。
1.教育教学质量指标占比30%:根据学生成绩和学生满意度等来评估教师的教育教学质量,成绩越好和满意度越高的教师将获得更高的分数和绩效工资;2.教育教学贡献指标占比30%:根据教师的教材编写、教研成果、学术论文发表等来评估教师的教育教学贡献,贡献越多的教师将获得更高的分数和绩效工资;3.学校管理贡献指标占比20%:根据教师在学校管理工作和校园文化建设等方面的贡献来评估教师的管理能力,贡献越多的教师将获得更高的分数和绩效工资;4.个人成长和发展指标占比20%:根据教师的自我学习、专业培训、进修学习等情况来评估教师的个人成长和发展,个人成长和发展越好的教师将获得更高的分数和绩效工资。
五、实施过程1.设立评估委员会:由学校领导、教师代表和教育专家组成的评估委员会,负责对教师进行定期评估;2.设定评估指标和标准:评估委员会根据评估指标和标准对教师进行绩效评估;3.绩效评估周期:每学期进行一次绩效评估,评估结果作为下学期绩效工资的参考依据;4.绩效工资分配:根据教师的评估结果和评估指标的权重,计算每位教师的绩效工资,并在工资兑现时进行发放。
六、反馈机制1.评估结果反馈:评估委员会将评估结果及时反馈给教师,包括评估分数和提升建议;2.教师自我反思:教师可以根据评估结果进行自我反思和总结,查找不足之处并加以改进;3.教师培训和指导:根据教师的评估结果,学校可以提供相应的培训和指导,帮助教师提升绩效。
策划方案-教师工资改革方案[1]
1. 引入绩效考核制度:建立完善的教师绩效考核机制,将教师的工资与绩效挂钩。
通
过评价教师的教育教学水平、教育教学成果、学生评价等指标,评定教师的绩效水平,并根据绩效水平调整教师的工资水平。
2. 提高基本工资水平:在实施绩效工资的基础上,适当提高教师的基本工资水平,以
保障教师的基本生活需求。
3. 提供培训和发展机会:加强教师的职业培训和发展,提高教师的专业素质和教育教
学能力。
为教师提供更多的学习机会和专业发展空间,提高他们的专业技能和水平,
从而提高其绩效水平和工资待遇。
4. 增加津贴和补贴:根据教师所在地区的经济水平、生活成本和工作条件,合理增加
教师的津贴和补贴,提高教师的收入水平。
5. 提供奖励机制:建立教师的奖励机制,对教学成果突出、教育贡献显著的教师给予
表彰和奖励。
通过奖励激励,激发教师的工作动力,提高他们的教育教学效果和绩效
水平。
6. 加强监督和管理:建立健全的教师工资改革监督和管理机制,确保教师工资改革的
公正和透明。
加强对教师绩效考核过程的监督,防止考核过程中的操纵和不公平行为。
7. 与教育政策衔接:教师工资改革方案需要与教育政策相衔接,与教育事业的发展目
标相协调。
同时,要与教育财政预算相适应,确保教师工资改革的可行性和可持续性。
8. 加强教育社会各方面的沟通和协调:教师工资改革涉及到教师、学校、教育部门、
工会等多方面的利益关系。
需要加强各方面的沟通和协调,形成共识,促进教师工资
改革的顺利实施。
工资分配制度改革方案工资分配制度的改革是社会发展的必然趋势。
小编为大家精心搜集了一篇“工资分配制度改革方案”,欢迎大家参考借鉴,希望可以帮助到大家!根据党的xx大和xx届三中全会关于推进事业单位收入分配制度改革的精神,适应深化事业单位改革的要求,经党中央国务院批准,改革事业单位现行工资制度,建立符合事业单位特点、体现岗位绩效和分类管理的收入分配制度,完善工资正常调整机制,健全宏观调控机制,逐步实现事业单位收入分配的科学化和规范化。
一、改革的原则(一)贯彻按劳分配与按生产要素分配相结合的原则,建立与岗位职责、工作业绩、实际贡献紧密联系和鼓励创新创造的分配激励机制。
(二)适应事业单位聘用制改革和岗位管理的要求,以岗定薪,岗变薪变,加大向优秀人才和关键岗位的倾斜力度。
(三)建立体现事业单位特点的工资正常调整机制,使事业单位工作人员收入与经济社会发展水平相适应。
(四)坚持搞活事业单位内部分配,进一步增强事业单位活力。
(五)实行分级分类管理,加强宏观调控,规范分配秩序,理顺分配关系。
二、改革的基本内容(一)建立岗位绩效工作制度事业单位实行岗位绩效工资制度。
岗位绩效工资由岗位工资、薪级工资、绩效工资和津贴补贴四部分组成,其中岗位工资和薪级工资为基本工资。
1、岗位工资岗位工资主要体现工作人员所聘岗位的职责和要求。
事业单位岗位分为专业技术岗位、营理岗位和工勤技能岗位。
专业技术岗位设置13个等级,管理岗位设置10个等级,工勤技能岗位分为技术工岗位和普通工岗位,技术工岗位设置5个等级,普通工岗位不分等级。
不同等级的岗位对应不同的工资标准(附表一至三)。
工作人员按所聘岗位执行相应的岗位工资标准。
2、薪级工资薪级工资主要体现工作人员的工作表现和资历。
对专业技术人员和管理人员设置65个薪级,对工人设置40个薪级,每个薪级对应一个工资标准(附表一至三)。
对不同岗位规定不同的起点薪级。
工作人员根据工作表现、资历和所聘岗位等因素确定薪级,执行相应的薪级工资标准。
教师薪酬制度改革方案随着社会的进步和教育的发展,教师的角色也在不断变化。
然而,教师薪酬水平长期以来未能得到合理的补偿,这已经成为影响教师队伍建设的一个重要问题。
因此,我们需要进行教师薪酬制度的改革,以激励教师的积极性和创造性,提升教育质量。
1. 薪酬与教师素质的关系教师的专业素质和能力是决定教育质量的重要因素之一。
因此,改革教师薪酬制度应当与教师的素质有关。
我们可以制定一个评价教师绩效的体系,根据教师的教学效果、研究成果以及教学方法的创新等方面来考核教师的绩效水平。
绩效水平高的教师应该得到更高的薪酬奖励。
这不仅能够激励教师努力提升自己的专业素质,也能够促进教育质量的提高。
2. 薪酬与教育资源分配的关系教育资源的均衡分配是保障教育公平的重要保障。
在教师薪酬制度改革方案中,我们需要考虑将薪酬与学校所在地的经济发展水平和人口基数等因素相结合。
这样,可以在一定程度上消除地区间的薪酬差距,在人力资源分配上实现公平和效率的统一。
3. 薪酬与教育质量的关系教育质量是衡量一个国家教育水平的重要指标,也是一个国家综合实力的体现。
因此,改革教师薪酬制度应当与教育质量紧密相连。
我们可以在教师薪酬制度中设置奖励机制,对于在教育质量提升方面做出突出贡献的教师给予额外的薪酬激励。
这种机制可以激发教师的干劲和创造力,进一步推动教育的发展。
4. 薪酬与职称晋升的关系职称晋升是教师发展的重要途径,也是教师绩效评价的一项重要内容。
在教师薪酬制度改革方案中,我们应当建立起与职称晋升相挂钩的薪酬制度。
通过将薪酬与职称晋升挂钩,可以进一步激励教师不断提升自己的专业素质,促进教师队伍的建设。
5. 薪酬与创新的关系创新教育是培养学生创新能力的重要途径。
因此,在教师薪酬制度改革方案中,我们应当关注教师的创新能力和教学方法的创新。
通过设置与创新教育相关的指标,对于在创新教育方面取得突出成绩的教师给予相应的薪酬激励,以鼓励教师不断探索教学新方法,提高教学质量。
学校年终一次性奖金分配方案学校年终一次性奖金分配方案:中心小学教职工奖金分配方案中心小学教师奖金分配方案为积极稳妥地推进学校教学工作质量,进一步调动学校教职工的工作积极性,提高办学效益,提升学校办学水平。
学校根据镇教管办教师奖励办法,注重向教学质量优秀教师倾斜。
奖金分配重实绩、重能力、重贡献,具体分配办法如下:一、学校工作:在学校各项工作中,教师们除了做好自己的业务以外,部分教师还负责着学校的主要档案整理,我们将奖励在档案整理工作中作出突出贡献的教师。
二、班级工作:学校将班主任的班级工作纳入考核范围,从学生安全、纪律、卫生、活动等方面进行量化考核,每一学期末做好评优工作。
1、每学期按考核成绩评选良好班集体及优秀班主任,并一次性发放班主任津贴。
2、优秀班主任人数不超过全校班主任人数的30%。
三、教学成绩:1、奖金设臵:每学期县组织的抽考、镇教研室组织的抽考、期中、期末质量检测,每次考试都设奖金。
2、学科名次奖获镇级第一名奖150元、第二名130元、第三名110元、第四名90元、第五名70元、第六名50元。
3、由于工作变动、自动离职以及因不遵守学校规章制度的教师,将不再享受学校奖励,其应得奖金将统筹分发给教学成绩优秀的教师。
四、特殊贡献奖:在学校各项工作中作出突出贡献的教师,如:在运动会或大型团体活动中获得优异成绩的指导教师;在学校迎接督导检查工作中表现积极出色的教师,学校将依据教师作出的贡献给予相应的资金奖励。
学校年终一次性奖金分配方案:学校教师绩效工资及奖金分配方案学校教师绩效工资及奖金分配方案为了调动我校教师的工作积极性,建立公平合理、公开透明、有效激励的内部分配机制,结合我校实际情况,特制定本分配方案。
一、指导思想根据本校实际,在上级核拨的绩效工资总量内,以实行聘用制和岗位管理为重点,科学安排,建立符合本校实际的分配激励机制,调动广大教职工工作积极性。
二、分配原则1、贯彻按劳分配、效率优先,兼顾公平的分配原则。
老师工资调配制度范文一、制度目的本制度的目的是为了规范老师工资的调配,激励老师提高教学质量和职业进展,确保老师工资调配公正、公正、透亮。
二、适用范围本制度适用于本企业全部老师工资的调配。
三、管理标准1.老师工资调配由企业人力资源部门负责管理,依据老师岗位的级别、工作表现和教学质量等因素进行评估,订立工资调配方案。
2.老师岗位分为初级老师、中级老师和高级老师三个级别,对不同级别的老师,调配相应的工资水平。
3.教学质量将依据同学评价、教学成果和教学督导评定等因素进行综合评估,评估结果作为工资调配的紧要依据。
4.每年底薪调整幅度由企业财务部门依据企业经济情形和市场情况进行评估,并依据评估结果与老师工会进行协商确定。
5.老师的绩效工资将依据个人工作表现、教学成果和工作质量等因素进行评估,评估结果将作为个人嘉奖和绩效工资的紧要依据。
6.提高老师本领和专业水平的培训、学历提升和职称评定等因素将有助于提高工资水平。
7.老师工资的调配将依据个人岗位职责、绩效评估结果以及市场水公平因素进行综合考量,并确保工资调配公正、公正、透亮。
四、考核标准1.个人工作表现考核标准:–出勤率:老师的出勤率要达到企业规定的标准,缺勤情况将影响工资调配。
–教学效果:老师的教学效果将依据同学评价和教学成果进行评估,优秀者将得到相应嘉奖。
–工作态度:老师应以积极向上、负责任的工作态度获得正面评价,对同学进行悉心引导和关怀。
–敬重教育规范:老师应遵守企业订立的教育规范,不得违反课程布置和教学要求。
2.教学质量考核标准:–同学评价:老师在同学评价中表现优秀者将得到相应嘉奖。
同学评价结果将作为老师教学质量的紧要依据之一。
–教学成果:老师的教学成果将通过考试成绩、同学竞赛等途径评估,优秀者将得到相应嘉奖。
3.岗位职责考核标准:–确保教学进度:老师应按时完成教学任务,保证教学进度的顺当进行。
–教学管理:老师应尽职履责,对同学的学习情况进行个别引导和教学管理。
教师收入分配方案收入分配制度改革
方案
教师收入分配方案收入分配制度改革方案
中小学工作人员岗位变动后,从变动的下月起执行新聘岗位的工资标准。
岗位工资按新聘岗位确定,薪级工资按以下办法确定:由较低等级的岗位聘用到较高等级的岗位,原薪级工资低于新聘岗位起点薪级工资的,执行新聘岗位起点薪级工资,第二年不再正常增加薪级工资;原薪级工资达到新聘岗位起点薪级工资的,薪级工资不变。
由较高等级的岗位调整到较低等级的岗位,薪级工资不变。
在专业技术岗位、管理岗位、技术工岗位和普通工岗位之间变动的,薪级工资按新聘岗位比照同等条件人员重新确定。
(三)调整基本工资标准和津贴补贴标准。
国家根据经济发展、财政状况、企业相当人员工资水平和物价变动等因素,适时调整事业单位工作人员的基本工资标准;根据经济发展和财力增长及调控地区工资差距的需要,适时调整艰苦边远地区津贴标准;根据财政状况和对特殊岗位的倾斜政策,适时调整特殊岗位津贴补贴标准。
四、高层次人才和中小学主要领导分配激励约束机制
(一)高层次人才分配激励措施。
1.对有突出贡献的专家、学者和技术人员,继续实行政府特殊津贴。
2.对部分紧缺或者急需引进的高温导热油泵高层次人才,经批准
可实行协议工资、项目工资等灵活多样的分配办法。
具体办法按国家有关规定执行。
(二) 中小学主要领导收入分配激励约束机制。
逐步建立中小学主要领导的收入分配激励约束机制,进一步规范分配程序,合理确定收入水平,加强监督管理,使其收入与学校的社会效益及长远发展相联系。
中小学主要领导的绩效工资,由上级主管部门根据学校的收入分配方案和考核情况,在统筹平衡的基础上确定。
对在实施素质教育、提高办学水平、改变薄弱学校面貌等方面做出突出贡献的校长,在收入BWCB沥青泵分配上给予适当倾斜。
五、加强收入分配宏观调控
各地区要按照国家建立事业单位工资分级管理体制的要求,形成分工合理、各司其职、保障有力、运转有效的中小学工资管理体制,人事、财政部门要加强政策指导、总量调控,教育部门要切实做好中小学收入分配制度的组织实施和监督管理工作。
地方各级政府人事、财政和教育主管部门要加强对中小学收入分配政策执行情况的监督检查,综合运用法律、经济和行政等手段,加大对违反政策行为的查处力度,坚决杜绝政出多门、资金渠道混乱的现象,维护收入分配政策的严肃性。
同时,按照国家有关规定,YHB润滑齿轮泵加强对中小学工作人员工资收入支付的管理,完善中小学可用于工作人员分配的资金管理政策,逐步建立完善的中小学收入分配宏观调控机制。
中小学工作人员工资经费
纳入政府财政预算,按照教职工编制标准、工资标准拨付,确保教职工工资按时足额发放。
进一步完善中小学工作人员工资财政统一发放机制,财政部门按照工资统一发放的程序,按月将工作人员的基本工资、津贴补贴经过银行直接转入工作人员个人账户,将核定的学校绩效工资总量划入学校工资专用账户。
六、新聘用人员工资待遇
(一)新参加工作的大学本科(含获得双学士学位的本科生和未获得硕士学位的研究生)及以下ZYB增压燃油泵毕业生,实行一年见习期,并执行见习期工资;长学制专业大学本科毕业生,见习期工资待遇可适当提高。
新参加工作的各类学校毕业生见习期工资标准分别为:初中毕业生570元,高中、中专毕业生590元,大学专科毕业生655元,大学本科毕业生685元,获得双学士学位的大学本科毕业生(含学制为六年以上的大学本科毕业生)、研究生班毕业和未获得硕士学位的研究生710元。
见习期工资执行期满后,上述人员按所聘专业技术岗位或管理岗位执行相应的岗位工资标准,薪级工资按以下办法确定:初中毕业生执行1级薪级工资标准,高中、中专沥青拌合站增压泵毕业生执行2级薪级工资标准,大学专科毕业生执行5级薪级工资标准,大学本科毕业生执行7级薪级工资标准,获得双学士学位的大学本科毕业生(含学制为六年以上的大学本科毕业生)、研究生班
毕业和未获得硕士学位的研究生执行9级薪级工资标准。
获得硕士学位的毕业生和获得博士学位的毕业生,不实行见习期。
在明确岗位前,执行初期工资,获得硕士学位的毕业生初期工资标准为770元,获得博士学位3GR三螺杆泵的毕业生初期工资标准为845元。
明确岗位后,按所聘专业技术岗位或管理岗位执行相应的岗位工资标准,薪级工资分别执行11级和14级薪级工资标准。
在教师岗位工作的新参加工作人员,见习期、初期工资标准提高,10%。
到艰苦边远地区或国家扶贫开发工作重点县以及乡(含乡)以下中小学工作的大中专及以上毕业生,能够直接转正定级,转正定级时薪级工资高定1至2级。
具体实施重油煤焦油泵按省级人民政府的有关规定执行。
(二)新参加工作的工人,实行学徒期和熟练期制度。
学徒期、熟练期工资待遇以及学徒期、熟练期期满后、的定级工资待遇,按各省、自治区和直辖市人民政府确定的标准执行。
(三)其它新聘用人员,已明确岗位的,按所聘岗位执行相应的岗位工资标准,薪级工资比照同等条件人员确定;未明确岗位的,由所在单位根据实际情况,确定其工资待遇。
七、相关政策
(一)在事业单位新的分类办搅拌站渣油泵法出台之前,教育行政部
门所属的教研室、电化教育馆(站)等教育事业单位,以及少年宫、少年之家等校外教育机构中执行中小学教师工资系列的人员,这次暂按中小学收入分配制度改革的相关政策执行。
(二) 中小学未聘及缓签聘用合同人员参加收入分配制度改革,具体办法按各省、自治区、直辖市有关规定执行。
(三)军队转业干部按本人现聘岗位(职务)套改岗位工资和薪级工资。
如现聘岗位低于转业时部队原职务的,根据其现执行工资待遇对应的岗位套改工资。
八、离退休人员待遇
中小学离退休人员待遇以及KCB齿轮油泵这次收入分配制度改革增加离退休费的办法,按照人事部、财政部《关于印发<关于机关事业单位离退休人员计发离退休费等问题的实施办法)>的通知》(国人部发[ ]60号)的规定执行。
根据《教师法》规定,县级以上地方人民政府能够适当提高长期从事教育教学工作的中小学退休教师的退休金比例。
中小学教师岗位工资和薪级工资标准提高10%的部分计入离退休费的基数。
中小学工作人员原享受的教龄津贴和按月发放的政府特殊津贴,在离退休时均按100%发给。
九、经费保障
中小学收入分配制度改革所2CY系列齿轮泵需经费,按现行财政体制和单位隶属关系,分别由中央财政和地方财政负担。
十、组织领导。