土地增值税税率表
- 格式:doc
- 大小:13.50 KB
- 文档页数:3
土地交易税费一览表来源:作者:日期:11-06-29土地交易相关税费缴纳标准归纳如下,供参考:一、营业税及附加(出让方):1、按转让价与购置价的差价缴纳5%的营业税。
2、按缴纳的营业税缴纳7%的城建税和3%的教育费附加。
二、印花税和契税(双方):1、按产权转移书据(合同)所载金额缴纳0.05%的印花税。
2、按成交价格(合同)缴纳3%的契税(有的地方是5%)。
三、土地增值税(出让方):1、按取得收入减除规定扣除项目金额后的增值额,缴纳土地增值税。
2、规定扣除项目:取得土地使用权所支付的金额;开发土地的成本、费用;与转让房地产有关的税金等。
3、税率的确定四档:增值额未超过扣除项目金额的50%的部分,税率为30%;增值额超过扣除项目金额的50%至100%的,税率为40%;增值额超过扣除项目金额的100%至200%的,税率为50%;增值额超过扣除项目金额200%的,税率为60%。
为计算方便,可以通过速算公式计算:土地增值税税额=增值额*税率-扣除项目金额*速算扣除系数(0、5%、15%、35%分别对应30%、40%、50%、60%税率)。
一、新征耕地环节1、耕地占用税。
占用耕地建房或者从事非农业建设的单位或者个人,为耕地占用税的纳税人。
以纳税人实际占用的耕地面积为计税依据,按照规定的适用税额一次性征收。
实际占用的耕地面积包括经批准占用的耕地面积和未经批准占用的耕地面积。
2、契税。
按成交价格的3%缴纳。
3、印花税。
土地使用证,每本贴花5元。
4、城镇土地使用税。
征用的耕地,自批准征用之日起满1年时开始缴纳土地使用税;征用的非耕地,自批准征用次月起缴纳土地使用税。
征用的耕地与非耕地,以土地管理机关批准征地的文件为依据确定。
二、土地出让环节1、契税。
在我国境内转移土地、房屋权属,承受的单位和个人为契税的纳税人,按成交价格的3%缴纳。
对承受国有土地使用权应支付的土地出让金应征收契税,不得因减免出让金减免契税。
2、印花税。
土地增值税清算税率与计算方法土地增值税实行四级超率累进税率:增值额未超过扣除项目金额50%的部分,税率为30%。
增值额超过扣除项目金额50%、未超过扣除项目金额100%的部分,税率为40%。
增值额超过扣除项目金额100%、未超过扣除项目金额200%的部分,税率为50%。
对于拥有国有土地转让权的单位和个人来说,提出一定的限制措施和经济税收制度是非常必要的,为了防止单位和个人利用国家土地资源谋取暴利的行为,土地增值税应用而生。
下面,律图的小编就来带大家了解一下土地增值税清算税率与计算方法。
一、土地增值税税率土地增值税实行四级超率累进税率:增值额未超过扣除项目金额50%的部分,税率为30%。
增值额超过扣除项目金额50%、未超过扣除项目金额100%的部分,税率为40%。
增值额超过扣除项目金额100%、未超过扣除项目金额200%的部分,税率为50%。
增值额超过扣除项目金额200%的部分,税率为60%。
上面所列四级超率累进税率,每级“增值额未超过扣除项目金额”的比例,均包括本比例数。
二、土地增值税的计算方法计算土地增值税的公式为:应纳土地增值税=增值额×税率1、公式中的“增值额”为纳税人转让房地产所取得的收入减除扣除项目金额后的余额。
纳税人转让房地产所取得的收入,包括货币收入、实物收入和其他收入。
计算增值额的扣除项目:(1)取得土地使用权所支付的金额;(2)开发土地的成本、费用;(3)新建房及配套设施的成本、费用,或者旧房及建筑物的评估价格;(4)与转让房地产有关的税金;(5)财政部规定的其他扣除项目。
2、纳税人计算土地增值税时,也可用下列简便算法:计算土地增值税税额,可按增值额乘以适用的税率减去扣除项目金额乘以速算扣除系数的简便方法计算,具体公式如下:(一)增值额未超过扣除项目金额50%土地增值税税额=增值额×30%(二)增值额超过扣除项目金额50%,未超过100%的土地增值税税额=增值额×40%-扣除项目金额×5%(三)增值额超过扣除项目金额100%,未超过200%的土地增值税税额=增值额×50%-扣除项目金额×15%(四)增值额超过扣除项目金额200%土地增值税税额=增值额×60%-扣除项目金额×35%公式中的5%,15%,35%为速算扣除系数。
最新⼟地增值税税率表最新⼟地增值税税率表 个⼈所得税表是计算个⼈所得税的表。
下⾯是⼩编帮⼤家整理的最新⼟地增值税税率表,供⼤家参考借鉴,希望可以帮助到有需要的朋友。
档次级距税率速算扣除系数税额计算公式说明1增值额未超过扣除项⽬⾦额50%的部分30%0%增值额30%扣除项⽬指取得⼟地使⽤权所⽀付的⾦额;开发⼟地的成本、费⽤;新建房及配套设施的成本、费⽤或旧房及建筑物的评估价格;与转让房地产有关的税⾦;财政部规定的其他扣除项⽬。
2增值额超过扣除项⽬⾦额50%,未超过100%的部分40%5%增值额 40%-扣除项⽬⾦额5%3增值额超过扣除项⽬⾦额100%,未超过200%的部分50%15%增值额50%-扣除项⽬⾦额15%4增值额超过扣除项⽬⾦额200%的部分60%35%增值额60%-扣除项⽬⾦额35% ⼟地增值税税率表 ⼟地增值税只对“转让”国有⼟地使⽤权的⾏为征税,对“出让”国有⼟地使⽤权的⾏为不征税。
它是以转让房地产取得的收⼊,减除法定扣除项⽬⾦额后的增值额作为计税依据,并按照四级超率累进税率进⾏征收。
下⾯来更加详细的了解⼟地增值税。
⼀、⼟地增值税的特点: 1、在房地产转让环节征收; 2、以房地产转让实现的增值额为计税依据; 3、征税范围⽐较⼴;4、采⽤扣除法和评估法计算增值额;5、实⾏超率累进税率。
⼆、⼟地增值税的纳税⼈: 增值税纳税⼈是指转让国有⼟地使⽤权、地上建筑物及其附着物并取得收⼊的单位和个⼈。
⼟地增值税的纳税义务⼈不论法⼈与⾃然⼈;不论经济性质;不论内资与外资企业、中国公民与外籍个⼈;不论部门。
三、计税⽅法 在计算⼟地增值税的应纳税额的时候,应当先⽤纳税⼈取得的房地产转让收⼊减除有关各项扣除项⽬⾦额,计算得出增值额。
再按照增值额超过扣除项⽬⾦额的⽐例,分别确定增值额中各个部分的适⽤税率,依此计算各部分增值额的应纳⼟地增值税税额。
各部分增值额应纳⼟地增值税税额之和。
应纳税额计算公式: 应纳税额 = ∑ (增值额 × 适⽤税率) 四、⼟地增值税的征税范围: 1、征税范围的⼀般规定: (1)⼟地增值税只对转让国有⼟地使⽤权的⾏为征税,对出让国有⼟地使⽤权的不征税(国家才是所有者,才能出让); (2)⼟地增值税既对转让⼟地使⽤权的⾏为征税,也对转让地上建筑物及其他附着物产权的⾏为征税; (3)⼟地增值税只对有偿转让的房地产征税,对以继承、赠与等⽅式⽆偿转让的房地产,不予征税。
土地增值税税率表
土地增值税是用来调节土地市场的一种税收政策,主要是针对土地转让过程中所得到的增值部分征收的一种税费。
土地增值税的税率是根据不同的情况而有所不同,下面是土地增值税常见的税率表:
1. 个人住房:对于个人住房的土地转让,土地增值税的税率为20%。
2. 商业、工业用地:对于商业、工业用地的土地转让,土地增值税的税率为30%。
3. 农村宅基地:对于农村宅基地的土地转让,土地增值税的税率为10%。
4. 国有土地使用权出让:对于国有土地使用权的出让,土地增值税的税率为30%。
需要注意的是,土地增值税的税率并不是固定不变的,根据不同的地区和政策环境,税率可能会有所调整。
此外,对于个别情况,如城镇土地使用权出让、政府征地补偿等,土地增值税的税率还可能会有特殊规定。
土地增值税四级超率累进税率表之蔡仲巾千创作
2.扣除项目:(①+②+③+④+⑤)
①取得土地使用权支付的金额(土地出让金、契税等)
②开发成本
③开发费用
销售费用、管理费用、财务费用
计算方法:不同在于财务费用的处理
(1)纳税人能够按转让房地产项目计算分摊利息支出,并能提供金融机构的贷款证明的。
开发费用=利息+(①+②)×5%
(2)纳税人不克不及按转让房地产项目计算分摊利息支出,或不克不及提供金额金融机构贷款证明的,房地产开发费用按地价款和房地产开发成本金额之和的10%
开发费用=(①+②)×10%
土地增值税清算时,已经计入房地产开发成本的利息支出,应调整至财务费用中计算扣除。
④税金:营业税、城市建设维护维护建设税、教育费附加。
⑤ 加计20%的扣除
加计扣除=(①+②)×20%
3.计算税额:
增值额=销售收入扣除项目
增值率=增值额/扣除项目
应纳税额=增值额*税率扣除项目*速算扣除系数。
土地增值税计算方法是什么(2023年土增税税率及计算方法)对于土地征税的历史已经很悠久了,特别是在工商业不发达的古代。
当然,在现代社会,土地的重要性更是提升了很多层次。
对于土地的涉税问题,我们作为普通的上班族,也是需要了解一下的。
毕竟,土地增值税对于我们关心的房价,还是有影响的。
通过这个表格我们也能发现,土地增值税最低的税率只有30%,而最高的税率达到了60%。
当然,土地增值税和增值额有直接的关系。
土地增值税的计算公式如下:土地增值税计算方法是什么(2022年土增税税率及计算方法)土地增值税计算方法是什么(2022年土增税税率及计算方法)1、当土地增值额未超过50%时,土地增值税的税率最低是30%。
2、当土地增值额超过50%,但未超过100%时,土地增值税的税率是40%。
3、当土地增值额超过100%,但未超过200%时,土地增值税的税率是50%。
4、当增值额超过扣除项目金额200%时,土地增值税的税率是60%。
需要注意的是,土地增值税税率的决定对象,就是增值税与扣除项目金额之比。
而在具体计算时,速算扣除系数乘以的也是扣除项目金额,而不是增值税额。
对于这一点,大家一定要注意的。
当然,你要不是房地产相关行业的从业者,您知道这回事就行了。
征收土地增值税的主要意义与作用是什么?征收土地增值税的主要意义肯定是增加地方财政收入。
毕竟现在一个地方的财政收入主要就是依靠出售土地而获得了。
对于房地产公司而言,不仅需要缴纳土地的购买价款,后期出售房子时,也是需要缴纳土地增值税的。
当然,国家在征收土地增值税之前,也增值税过房产税、城镇土地使用税以及契税,但是这些税对于房地产行业的影响有限。
所以在国家决定从1994年1月1日起,开始在全国范围内征收土地增值税。
这是开始征收土地增值税,主要的作用就是为了控制房地产的投机行为。
通过增加税收的方式,最大程度上控制房地产的炒作也是无奈之举。
当然,基于控制房地产行业的“投机、炒卖”活动,在设计税率时,也是使用了超额累进税率。
土增税税率及计算方法土地增值税是指在土地使用权转让、出让或者征收时,按照土地增值额征收的税。
土地增值税税率及计算方法对于房地产开发商和土地使用者来说是一个重要的财务成本,因此需要对土增税税率及计算方法有一个清晰的了解。
本文将对土增税税率及计算方法进行详细介绍。
首先,我们来看土增税税率。
根据国家相关规定,土地增值税税率为30%。
具体计算方法如下,土地增值税额=土地增值额×30%。
其中,土地增值额=土地最终转让价格-土地初始购买价格-土地增值税应纳税额。
这里需要注意的是,土地增值税应纳税额是指土地最终转让价格减去土地初始购买价格后的差额,即实际的土地增值额。
其次,我们来看土增税的计算方法。
土地增值税的计算方法主要包括两种,一种是简易计税方法,另一种是一般计税方法。
简易计税方法是指按照土地最终转让价格的70%计算土地增值额,然后再按照土地增值额的30%计算土地增值税额。
而一般计税方法是指按照土地最终转让价格减去土地初始购买价格后的差额,即实际的土地增值额,再按照土地增值额的30%计算土地增值税额。
两种计算方法都需要根据实际情况进行选择,以确保税款的准确性。
除了税率和计算方法外,还需要注意土增税的纳税期限。
根据国家相关规定,土地增值税应当在土地使用权转让、出让或者征收之日起15日内缴纳。
纳税人应当在税款发生之日起30日内到税务机关办理纳税申报手续,并缴纳土地增值税款。
逾期不缴纳的,按照规定加收滞纳金。
总的来说,土地增值税税率为30%,计算方法包括简易计税方法和一般计税方法,纳税期限为税款发生之日起15日内缴纳。
希望本文对土增税税率及计算方法有所帮助,同时也提醒纳税人要按照国家相关规定及时缴纳土地增值税,避免因逾期缴纳而产生滞纳金。
土地增值税税率表
档
次
税额计算公式说明
增值额未超过扣除项目金额50% 的部
扣除项目指取得土地
1 30% 0 增值额30%
分使用权所支付的金额;
2 增值额超过扣除项目金额50% ,未超过
100% 的部分
40% 5%
增值额40%- 扣除项
目金额5%
开发土地的成本、费
用;新建房及配套设施
的成本、费用或旧房及增值额超过扣除项目金额100% ,未超增值额50%- 扣除项
建筑物的评估价格;与
3 50% 15%
过200% 的部分目金额15%
转让房地产有关的税
增值额60%- 扣除项
目金额35%
4 增值额超过扣除项目金额200% 的部分60% 35% 金;财政部规定的其他扣除项目。
土地增值税税率表
速算
档次级距税率扣除税额计算公式说明
系数
1 增值额未超过扣除项目金额50% 的部
分
30% 0 增值额30%
扣除项目指取得土地
使用权所支付的金额;
开发土地的成本、费
用;新建房及配套设施
的成本、费用或旧房及增值额超过扣除项目金额50% ,未超过增值额40%- 扣除项
2 40% 5%
目金额5%
100%的部分
增值额超过扣除项目金额100% ,未超增值额50%- 扣除项
建筑物的评估价格;与3 50% 15%
转让房地产有关的税过200% 的部分目金额15%
金;财政部规定的其增值额60%- 扣除项
他扣除项目。
4 增值额超过扣除项目金额200% 的部分60% 35%
目金额35%。
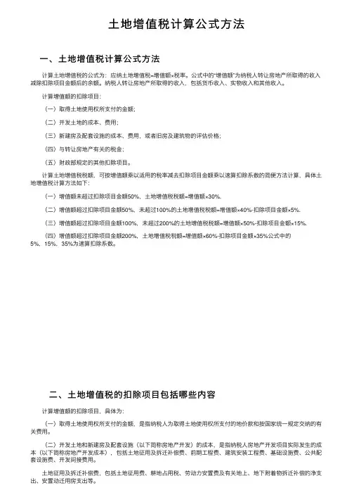
⼟地增值税计算公式⽅法 ⼀、⼟地增值税计算公式⽅法 计算⼟地增值税的公式为:应纳⼟地增值税=增值额×税率。
公式中的“增值额”为纳税⼈转让房地产所取得的收⼊减除扣除项⽬⾦额后的余额。
纳税⼈转让房地产所取得的收⼊,包括货币收⼊、实物收⼊和其他收⼊。
计算增值额的扣除项⽬: (⼀)取得⼟地使⽤权所⽀付的⾦额; (⼆)开发⼟地的成本、费⽤; (三)新建房及配套设施的成本、费⽤,或者旧房及建筑物的评估价格; (四)与转让房地产有关的税⾦; (五)财政部规定的其他扣除项⽬。
计算⼟地增值税税额,可按增值额乘以适⽤的税率减去扣除项⽬⾦额乘以速算扣除系数的简便⽅法计算,具体⼟地增值税计算⽅法如下: (⼀)增值额未超过扣除项⽬⾦额50%,⼟地增值税税额=增值额×30%. (⼆)增值额超过扣除项⽬⾦额50%,未超过100%的⼟地增值税税额=增值额×40%-扣除项⽬⾦额×5%. (三)增值额超过扣除项⽬⾦额100%,未超过200%的⼟地增值税税额=增值额×50%-扣除项⽬⾦额×15%. (四)增值额超过扣除项⽬⾦额200%,⼟地增值税税额=增值额×60%-扣除项⽬⾦额×35%公式中的5%,15%,35%为速算扣除系数。
⼆、⼟地增值税的扣除项⽬包括哪些内容 计算增值额的扣除项⽬,具体为: (⼀)取得⼟地使⽤权所⽀付的⾦额,是指纳税⼈为取得⼟地使⽤权所⽀付的地价款和按国家统⼀规定交纳的有关费⽤。
(⼆)开发⼟地和新建房及配套设施(以下简称房地产开发)的成本,是指纳税⼈房地产开发项⽬实际发⽣的成本(以下简称房地产开发成本),包括⼟地征⽤及拆迁补偿费、前期⼯程费、建筑安装⼯程费、基础设施费、公共配套设施费、开发间接费⽤。
⼟地征⽤及拆迁补偿费,包括⼟地征⽤费、耕地占⽤税、劳动⼒安置费及有关地上、地下附着物拆迁补偿的净⽀出、安置动迁⽤房⽀出等。
前期⼯程费,包括规划、设计、项⽬可⾏性研究和⽔⽂、地质、测绘、“三通⼀平”等⽀出。
土增税税率及计算方法
土地增值税是指在土地流转中,土地的所有者将土地以高于其购置价格的价格转让给他人时,由此增值的部分所应纳税款。
土地增值税是我国实行的一种专门针对土地流转而设立的税种。
土地增值税的税率根据不同的地区和土地流转情况会有所差异,具体税率可根据国家的相关法律法规和政策进行调整。
一般来说,土地增值税的税率为30%或40%。
下面是土地增值税的计算方法:
首先,需要确定土地增值额。
土地增值额等于土地转让价格减去土地购置价格和相关费用(如购置土地时支付的税费和手续费等)之和。
其次,根据土地增值额和地区的税率,计算出土地增值税应纳税款。
计算公式为:土地增值税应纳税款=土地增值额×土地增值税税率。
最后,根据实际情况,可以按照年度或一次性缴纳土地增值税。
按年度缴纳时,每年应缴纳土地增值税的一部分;一次性缴纳时,则在土地流转完成时一次性缴纳全部土地增值税。
需要注意的是,土地增值税的计算方法和税率可能会因地区不同而有所调整,请根据所在地区的具体政策进行具体计算。
土地增值税的制度目的是为了调节土地市场供求关系,防止土地价格出现大幅波动,并且可以为国家提供一定的财政收入。
通过土地增值税的征收,可以从土地流转中获取部分增值收入,以实现公平、公正和可持续的土地利用。
土地增值税税率表土地增值税是指在土地转让或者出让过程中,由土地的增值额所产生的一种税费。
土地增值税的税率表是指根据土地增值额的大小,确定相应的税率,用于计算土地增值税的税金。
接下来,我们将详细介绍土地增值税税率表。
首先,需要了解的是土地增值税的范围,它主要适用于土地的转让和出让交易。
土地转让是指将已经取得的使用权转让给他人,而出让交易则是指国有土地使用权出让给他人。
在这两种情况下,都需要按照土地增值额来计算土地增值税。
土地增值税的税率表一般是根据土地增值额的大小,划分为若干个等级,每个等级对应相应的税率。
具体的税率表可以根据不同的国家或地区而有所不同,我们这里以一个虚拟的税率表作为例子进行说明。
假设这个税率表一共分为五个等级,每个等级都有相应的税率,如下所示:1. 土地增值额不超过100万元,税率为5%2. 土地增值额超过100万元,不超过500万元,税率为10%3. 土地增值额超过500万元,不超过1000万元,税率为15%4. 土地增值额超过1000万元,不超过5000万元,税率为20%5. 土地增值额超过5000万元,税率为25%根据这个税率表,我们来看几个实际例子。
例子一:土地增值额为80万元的土地转让交易,按照税率表,税率为5%。
则计算公式为:土地增值额× 税率 = 税金,即80万元× 5% = 4万元。
例子二:土地增值额为300万元的土地出让交易,按照税率表,税率为10%。
则计算公式为:土地增值额× 税率 = 税金,即300万元× 10% = 30万元。
例子三:土地增值额为1500万元的土地转让交易,按照税率表,税率为20%。
则计算公式为:土地增值额× 税率 = 税金,即1500万元× 20% = 300万元。
通过这些例子,我们可以看出,土地增值税的税率是根据土地增值额的大小来确定的。
土地增值税的税率表还可以根据国家或地区的政策进行调整,以适应市场的需求。
⼟地增值税的税率
⼟地增值税也是⼀个税种,很多⼈都不了解它,尤其是⼟地增值税的税率是在更新,但⼤多是确定的。
下⾯,店铺⼩编特地收集了其相关资料为你解答相关知识,希望对你有所帮助。
⼟地增值税的税率
⼟地增值税实⾏的是四级超率累进税率,即以纳税对象数额的相对率为累进依据,按超累⽅式计算应纳税额的税率。
采⽤超率累进税率,需要确定⼏项因素:⼀是纳税对象数额的相对率,⼟地增值税的增值额与扣除项⽬⾦额的⽐即为相对率。
⼆是把纳税对象的相对率从低到⾼划分为若⼲个级次。
⼟地增值税按增值额与扣除项⽬⾦额的⽐率从低到⾼划分为四个级次,即:增值额未超过扣除项⽬⾦额50%的部分;增值额超过扣除项⽬⾦额50%、未超过100%的部分;增值额超过扣除项⽬⾦额100%、未超过200%的部分;增值额超过扣除项⽬⾦额200%的部分。
三是按各级次分别规定不同的税率。
⼟地增值税的税率是30%,40%、50%、60%。
⼟地增值税税率表
级次增值额占扣除项⽬⾦额⽐例税率速算扣除率
150%(含)以下30%0
250%以上~100%(含)40%5%
3100%以上~200%(含)50%15%
4200%以上60%35%
以上就是⼩编整理的相关知识,相信⼤家通过以上知识有了⼤致的了解。
如果您不幸遇到⼀些较为复杂的法律问题,欢迎登录店铺进⾏法律咨询,我们店铺有许多专业的律师可以为你服务,并且,还⽀持线上指定地区筛选律师,⼜有相关律师的详细资料。
土地增值税税率表
档税速算扣级距税额计算公式说明次率除系数
1 增值额未超过扣除项目金额50%的部分 30% 0 增值额30% 扣除项目指取得土地使用权所
支付的金额;开发土地的成本、2 增值额超过扣除项目金额50%,未超过100%的部分 40% 5% 增值额 40%-扣除项目金额5% 费用;新建房及配套设施的成本、费用或旧房及建筑物的评3 增值额超过扣除项目金额100%,未超过200%的部分 50% 15% 增值额50%-扣除项目金额15%
估价格;与转让房地产有关的
税金; 财政部规定的其他扣除4 增值额超过扣除项目金额200%的部分 60% 35% 增值额60%-扣除项目金额35% 项目。
1.法定免税。
有下列情形之一的,免征土地增值税:(条例第8条)
(1)纳税人建造普通标准住宅出售,增值额未超过扣除项目金额20%;
(2)因国家建设需要依法征用、收回的房地产。
2.转让房地产免税。
因城市规划、国家建设的需要而搬迁,由纳税人自行转让原房地产的,经税务机关审核,免征土地增值税。
(细则第11条)
3.转让自用住房免税。
个人因工作调动或改善居住条件而转让原自用住房,凡居住满5年及以上的,免征土地增值税;居住满3年未满5年的,减半征收土地增值税。
(细则第12条)
4.房地产入股免税。
以房地产作价入股进行投资或联营的,转让到所投资、联营的企业中的房地产,免征土地增值税。
(财税字[1995]48号)
5.合作建自用房免税。
对于一方出地,一方出资金,双方合作建房,建成后按比例分房自用的,暂免征土地增值税。
(财税字[1995]48号)
6.互换房地产免税。
个人之间互换自有居住用房地产的,经当地税务机关核实,免征土地增值税。
(财税字[1995]48号)
7.房地产转让免税。
对1994年1月1日以前已签订的房地产转让合同,不论何时转让其房地产,免征增值税。
(财税字[1995]7号)
8.房地产转让免税。
对1994年1月1日以前已签订房地产开发合同或已分项,并已按规定投入资金进行开发,其首次转让房地产的,在2000年底前免征土地增值税。
(财税字[1999]293号)
9.个人转让普通住宅免税。
从1999年8月1日起,对居民个人转让其拥有的普通住宅,暂免征土地增值税。
(财税字[1999]210号)
10.赠与房地产不征税。
房产所有人、土地使用权所有人将房屋产权、土地使用权赠与直系
亲属或承担直接赡养义务人的,不征收土地增值税。
(财税字[1995]48号)
11.房产捐赠不征税。
房产所有人、土地使用权所有人通过中国境内非营利社会团体、国家机关将房屋产权、土地使用权赠与教育、民政和其他社会福利、公益事业的,不征收土地增值税。
(财税字[1995]48号)
12.资产管理公司转让房地产免税。
对中国信达、华融、长城和东方4家资产管理公司及其分支机构,自成立之日起,公司处置不良资产,转让房地产取得的收入,免征土地增值税。
(财税[2001]10号)
13.被撤销金融机构清偿债务免税。
从《金融机构撤销条例》生效之日起,对被撤销的金融机构及其分支机构(不包括所属企业)财产用于清偿债务时,免征其转让货物、不动产、无形资产、有价证券、票据等应缴纳的土地增值税。
(财税[2003]141号)
14.资产处置免税。
对中国东方资产管理公司接收港澳国际(集团)有限公司的资产以及利用该资产从事融资租赁业务应缴纳土地增值税,予以免征。
对港澳国际
(集团)有限公司及其内地公司和香港8家子公司在中国境内的资产,在清理和被处置时,免征应缴纳的土地增值税。
(财税[2003]212号)
15.第29届奥运会取得收入免税。
对第29届奥运会组委会再销售所获捐赠的物品和赛后出
让资产取得收入,免征土地增值税。
(财税[2003]10号)。