最全工程造价常用计算公式整理
- 格式:docx
- 大小:14.38 KB
- 文档页数:4
工程造价计算公式大全一、平整场地(建筑物场地厚度在±30cm以内的挖、填、运、找平)1、平整场地计算规则(1)清单规则:按设计图示尺寸以建筑物首层面积计算。
(2)定额规则:按设计图示尺寸以建筑物外墙外边线每边各加2米以平方米面积计算。
2、平整场地计算公式S=(A+4)×(B+4)=S底+2L外+16式中:S——平整场地工程量;A——建筑物长度方向外墙外边线长度;B——建筑物宽度方向外墙外边线长度;S底——建筑物底层建筑面积;L外——建筑物外墙外边线周长。
该公式适用于任何由矩形组成的建筑物或构筑物的场地平整工程量计算。
二、基础土方开挖计算1、开挖土方计算规则(1)清单规则:挖基础土方按设计图示尺寸以基础垫层底面积乘挖土深度计算。
(2)定额规则:人工或机械挖土方的体积应按槽底面积乘以挖土深度计算。
槽底面积应以槽底的长乘以槽底的宽,槽底长和宽是指基础底宽外加工作面,当需要放坡时,应将放坡的土方量合并于总土方量中。
2、开挖土方计算公式(1)清单计算挖土方的体积:土方体积=挖土方的底面积×挖土深度。
(2)定额规则:基槽开挖:V=(A+2C+K×H)H×L。
式中:V——基槽土方量;A——槽底宽度;C——工作面宽度;H——基槽深度;L——基槽长度。
其中外墙基槽长度以外墙中心线计算,内墙基槽长度以内墙净长计算,交接重合出不予扣除。
基坑开挖:V=1/6H[A×B+a×b+(A+a)×(B+b)+a×b]。
式中:V——基坑体积;A——基坑上口长度;B——基坑上口宽度;a——基坑底面长度;b——基坑底面宽度。
三、回填土工程量计算规则及公式1、基槽、基坑回填土体积=基槽(坑)挖土体积-设计室外地坪以下建(构)筑物被埋置部分的体积。
式中室外地坪以下建(构)筑物被埋置部分的体积一般包括垫层、墙基础、柱基础、以及地下建筑物、构筑物等所占体积2、室内回填土体积=主墙间净面积×回填土厚度-各种沟道所占体积主墙间净面积=S底-(L中×墙厚+L内×墙厚)式中:S底——底层建筑面积;L中——外墙中心线长度;L内——内墙净长线长度。
工程造价公式及计算最全整理工程造价指的是建设工程或其他工程项目的总开支金额。
工程造价通常由直接成本、间接成本和利润三个主要部分构成。
下面将对工程造价的计算公式和相关要点进行详细介绍。
1.直接成本:直接成本是指直接与工程项目相关的费用,包括劳务费、材料费、机械设备费等。
直接成本的计算公式是各项直接费用之和。
具体表达式如下:直接成本=劳务费+材料费+机械设备费+...+(其他直接费用)劳务费根据工程项目的施工工期和工种来计算,一般为人工工资乘以工程项目的施工天数和施工人员的数量。
材料费根据工程项目所需材料的种类和数量来计算。
机械设备费根据工程项目所需机械设备的种类、数量和使用时间来计算。
其他直接费用是工程项目中无法具体归类到劳务费、材料费和机械设备费的费用。
2.间接成本:间接成本是指与工程项目相关的费用中不属于直接成本的部分,包括管理费、监理费、风险费等。
间接成本的计算公式是各项间接费用之和。
具体表达式如下:间接成本=管理费+监理费+建设期利息+(其他间接费用)管理费是指为了保证工程项目的正常进行所需的人员工资、办公用品等费用。
监理费是指对工程项目进行监管和检查的费用。
建设期利息是指工程项目所需的贷款利息。
其他间接费用是工程项目中无法具体归类到管理费、监理费和建设期利息的费用。
3.利润:利润是指工程项目的盈利部分。
利润的计算公式是直接成本和间接成本之和乘以利润率。
具体表达式如下:利润=(直接成本+间接成本)×利润率利润率一般由工程公司或业主根据项目情况确定,通常为直接成本和间接成本之和的百分比。
总工程造价=直接成本+间接成本+利润工程造价的计算公式及要点如上所述。
在实际应用过程中,需要根据具体情况确定各项费用的具体数值和利润率,并按照上述公式进行计算。
此外,还应注意以下几个要点:-工程造价的计算应尽可能准确。
需要对各项费用进行仔细估算和核算,并考虑可能的风险和变动因素。
-工程造价的计算应综合考虑各方面因素。
工程造价公式大全
工程造价是指建设工程所需的各项费用总和,是评估工程成本的重要依据。
下面是一些常用的工程造价公式:
1.总造价公式
总造价=工程数量×单位工程造价
2.单位工程造价计算公式
单位工程造价=直接费用+间接费用+管理费用+利润
3.直接费用计算公式
直接费用=材料费用+人工费用+机械设备费用+运输费用+税费
4.材料费用计算公式
材料费用=材料单价×材料数量
5.人工费用计算公式
人工费用=人工单价×人工数量
6.机械设备费用计算公式
机械设备费用=设备租赁费用+设备维护费用+设备折旧费用
7.运输费用计算公式
运输费用=运输单价×运输距离
8.间接费用计算公式
间接费用=办公费用+社会保险费用+税费+项目管理费用
9.管理费用计算公式
管理费用=(工程造价-直接费用-间接费用)×管理费率
10.利润计算公式
利润=(工程造价-直接费用-间接费用-管理费用)×利润率
11.单位工程利润计算公式
单位工程利润=单位工程造价×利润率
以上是一些常见的工程造价计算公式,但实际工程造价计算会受到具体项目的特殊要求和市场价格等因素的影响,因此一些公式的具体参数可能会有所不同。
建议在实际计算时根据具体情况进行调整。
工程造价常用计算公式整理
工程造价是指对建设工程的预算、计量、估价、支付和结算等环节进行计算和管理的过程。
在工程造价中,常用的计算公式涵盖了预算计算、工程量计算、价值计算、费用计算、支付计算和结算计算等方面。
下面是一些常用的工程造价计算公式整理:
1.预算计算公式:
预算金额=取费依据×取费比例
建筑物预算=运作费+人工费×人工工日数+材料费+机械费+利润
工程总造价=建筑物预算×风险系数
2.工程量计算公式:
单位工程量=工程总量/单项工程数量
单项工程金额=单位工程量×单位工程工程量
工程总量=单位工程量×单项工程数量
3.价值计算公式:
价值=施工计量金额×完工比例
4.费用计算公式:
材料费=单位工程材料单价×单位工程工程量
人工费=单位工程人工单价×单位工程工程量×人工系数
机械费=单位工程机械单价×单位工程工程量×机械系数
费用合计=材料费+人工费+机械费
5.支付计算公式:
支付金额=已完成工程量×完工比例×单位工程金额
6.结算计算公式:
结算金额=已施工工程量×完工比例×单位工程金额+可调整金额
7.盈亏计算公式:
盈亏金额=实际支付金额-结算金额
以上是一些工程造价常用的计算公式,不同类型的工程造价计算公式
可能会有所差异,具体的计算公式应根据不同的项目和具体情况进行确定。
在实际应用中,还需结合各类计算参数和具体项目的要求,进行准确的计
算和管理。
50条造价计算公式分享1.直线法计算总造价:总造价=建筑面积×单价2.单层防火墙造价计算公式:造价=总长度×单价3.混凝土砌筑墙体造价计算公式:造价=建筑面积×墙体厚度×建筑高度×单价4.土方开挖造价计算公式:造价=开挖面积×均方深度×单价5.基坑支护造价计算公式:造价=建筑面积×周长×单价6.线性工程造价计算公式:造价=总长度×单价7.简单拱桥造价计算公式:造价=桥面面积×单价8.高耸建筑构件组合造价计算公式:造价=建筑高度×单价9.建筑物柱子造价计算公式:造价=柱子数量×单价10.玻璃幕墙造价计算公式:造价=建筑面积×单价11.地下室造价计算公式:造价=建筑面积×地下室厚度×单价12.隔墙造价计算公式:造价=建筑面积×墙体厚度×单价13.地板造价计算公式:造价=建筑面积×地板厚度×单价14.建筑物悬挑结构造价计算公式:造价=结构长度×单价15.建筑物外围结构造价计算公式:造价=公顷数×单价16.屋面结构造价计算公式:造价=屋面面积×单价17.水泥地面造价计算公式:造价=建筑面积×地面厚度×单价18.长隧道造价计算公式:造价=隧道长度×单价19.地下消防通道造价计算公式:造价=隧道长度×单价20.室外泳池造价计算公式:造价=泳池面积×单价21.室内游泳池造价计算公式:造价=游泳池面积×单价22.平面停车场造价计算公式:造价=停车面积×单价23.立体停车楼造价计算公式:造价=停车楼面积×单价24.码头造价计算公式:造价=码头长度×单价25.护坡造价计算公式:造价=护坡长度×单价26.装修工程造价计算公式:造价=总建筑面积×单位建筑面积造价27.内装玻璃隔断造价计算公式:造价=隔断面积×单价28.厨房设备造价计算公式:造价=厨房设备数量×单价29.空调系统造价计算公式:造价=建筑面积×单价30.水电改造造价计算公式:造价=总建筑面积×单位建筑面积造价31.弱电系统造价计算公式:造价=建筑面积×单价32.钢结构造价计算公式:造价=建筑面积×单价33.铁路桥梁造价计算公式:造价=桥面面积×单价34.高速公路造价计算公式:造价=公里数×单价35.港口码头造价计算公式:造价=码头长度×单价36.简易房屋造价计算公式:造价=房屋面积×单价37.高层建筑造价计算公式:造价=总高度×单价38.钢筋混凝土斜拉桥造价计算公式:造价=桥面面积×单价39.特殊地质路段造价计算公式:造价=公里数×单价40.防水工程造价计算公式:造价=建筑面积×单价41.公共照明造价计算公式:造价=灯具数量×单价42.居民住宅造价计算公式:造价=建筑面积×单价43.普通路段造价计算公式:造价=公里数×单价44.非标准结构造价计算公式:造价=建筑面积×单价45.家具家电造价计算公式:造价=家具家电数量×单价46.电梯造价计算公式:造价=电梯数量×单价47.地下空压机房造价计算公式:造价=建筑面积×单价48.暖通空调工程造价计算公式:造价=建筑面积×单价49.环保工程造价计算公式:造价=建筑面积×单价50.边坡造价计算公式:造价=边坡长度×单价这些公式是在建筑、土木、装修、交通运输等领域用于计算造价的常用公式。
史上超全工程造价常用计算公式汇总,优秀的人都已收藏!1(一)预备费=基本预备费+涨价预备费基本预备费=(工程费+工程建设其他费)×基本预备费率工程费=设备及工器具购置费+建筑安装工程费用涨价预备费P=ΣIt[(1+f)t-1]It---建设期第t年的静态投资f---建设期物价平均上涨率静态投资=工程费+工程建设其他费+基本预备费投资方向调节税=(静态投资+涨价预备费)×投资方向调节税率建设期贷款利息=Σ(年初累计借款+本年新增借款÷2)×贷款利率固定资产总投资=静态投资+涨价预备费+投资方向调节税+建设期贷款利息2生产性建设项目拟建项目总投资=固定资产总投资+流动资金非生产性建设项目总投资=固定资产投资建设项目总造价=固定资产投资总额项目的流动资金=拟建项目固定资产总投资×固定资产投资流动资金率实际利率=(1+名义利率÷年计息次数)年计息次数-1=(1+r÷m)m-1流动资金=流动资产-流动负债流动资产=应收(或预付)账款+现金+存货应收帐款=年销售收入÷年周转次数现金=(年工资福利费+年其他费)÷年周转次数存货=外购原材料、燃料+在产品+产成品外购原材料、燃料=年外购原材料、燃料动力费÷年周转次数在产品=(年工资福利费+年其他制造费+年外购原料燃料费+年修理费)÷年周转次数产成品=年经营成本÷年周转次数销售税金及附加=销售收入×销售税金及附加税率3利息I=总金额F-本金P利率i=单位时间内所得的利息额÷本金P×100%F=P(1+i)nF=A[(1+i)n-1]÷iP(1+i)n= A[(1+i)n-1]÷i投资收益率R=年净收益(或年平均收益)÷投资总额×100%总投资利润率Ra=(F+Y)÷K×100%F---正常年销售利润;Y---正常年贷款利息;K---总投资(建设投资+流动资金)F=销售收入-经营成本-折旧费-摊销费-税金-利息4自有资金利润率Re=F÷Q×100%Q---自有资金静态投资回收期Pt=K÷AK---总投资A---每年的净收益=(CI-CO)tPt=(累计净现金流量出现正数的年份数-1)+上一年累计净现金流量的绝对值÷出现正值年份的净现金流量动态投资回收期Pt,=(累计净现金流量现值出现正数的年数-1)+上一年累计净现金流量现值的绝对值÷出现正值年份的净现金流量的现值利息备付率(已获利息倍数)=税息前利润÷当期应付利息费用税息前利润=利润总额+计入总成本费用的利息费当期应付利息=计入总成本费用的全部利息偿债备付费=可用于还本付息的资金÷当期应还本付息金额净现值率NPVR=NPV÷Kp Kp—投资现值增量投资收益率R(2-1)=(C1-C2)÷(K2-K1)×100%增量投资回收期Pt(2-1)=(K2-K1)÷(C1-C2)增量投资回收期Pt(2-1)=(K2/Q2-K1/Q1)÷(C1/Q1-C2/Q2):业务量不同情况下。
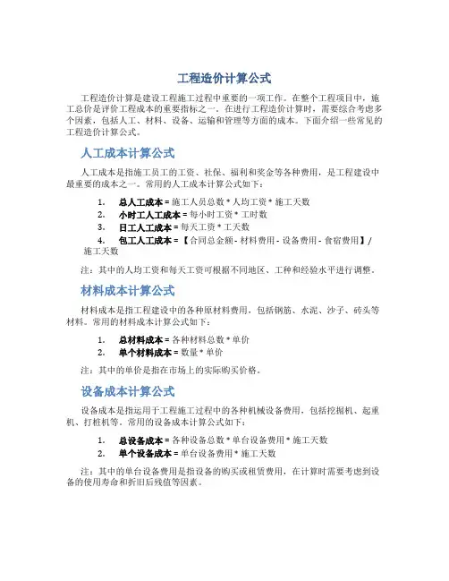
工程造价计算公式工程造价计算是建设工程施工过程中重要的一项工作。
在整个工程项目中,施工总价是评价工程成本的重要指标之一。
在进行工程造价计算时,需要综合考虑多个因素,包括人工、材料、设备、运输和管理等方面的成本。
下面介绍一些常见的工程造价计算公式。
人工成本计算公式人工成本是指施工员工的工资、社保、福利和奖金等各种费用,是工程建设中最重要的成本之一。
常用的人工成本计算公式如下:1.总人工成本 = 施工人员总数 * 人均工资 * 施工天数2.小时工人工成本 = 每小时工资 * 工时数3.日工人工成本 = 每天工资 * 工天数4.包工人工成本 = 【合同总金额 - 材料费用 - 设备费用 - 食宿费用】/施工天数注:其中的人均工资和每天工资可根据不同地区、工种和经验水平进行调整。
材料成本计算公式材料成本是指工程建设中的各种原材料费用,包括钢筋、水泥、沙子、砖头等材料。
常用的材料成本计算公式如下:1.总材料成本 = 各种材料总数 * 单价2.单个材料成本 = 数量 * 单价注:其中的单价是指在市场上的实际购买价格。
设备成本计算公式设备成本是指运用于工程施工过程中的各种机械设备费用,包括挖掘机、起重机、打桩机等。
常用的设备成本计算公式如下:1.总设备成本 = 各种设备总数 * 单台设备费用 * 施工天数2.单个设备成本 = 单台设备费用 * 施工天数注:其中的单台设备费用是指设备的购买或租赁费用,在计算时需要考虑到设备的使用寿命和折旧后残值等因素。
运输成本计算公式运输成本是指材料、设备、人员和其他物资的运输费用。
常用的运输成本计算公式如下:1.总运输成本 = 运输总里程 * 单位里程价格2.单次运输成本 = 运输里程 * 单位里程价格注:其中单位里程价格可根据不同运输方式、距离和油价等因素进行调整。
管理成本计算公式管理成本是指工程项目中所有的管理费用,包括工程管理、质量保障、安全措施等费用。
常用的管理成本计算公式如下:1.总管理成本 = 预算成本 * 管理费率2.单个管理成本 = 总管理成本 / 施工总人数注:其中预算成本是指施工项目的总预算,管理费率是指管理费用占总预算的比例。
工程造价工程量计算规则公式汇总一、土石方工程量计算规则公式1.土方开挖量计算公式:土方开挖量(m³)=(A+B)×L×h其中,A为上部基础投影面积(m²),B为下部基础投影面积(m²),L为挖土总长(m),h为土方深度(m)。
2.石方开挖量计算公式:石方开挖量(m³)=A×L×h其中,A为基础投影面积(m²),L为挖土总长(m),h为土方深度(m)。
3.填方量计算公式:填方量(m³)=A×L×h其中,A为填方区域投影面积(m²),L为填方总长(m),h为填方深度(m)。
二、混凝土工程量计算规则公式1.混凝土用量计算公式:混凝土用量(m³)=A×L×h其中,A为混凝土投影面积(m²),L为混凝土总长(m),h为混凝土厚度(m)。
2.钢筋用量计算公式:钢筋用量(t)=混凝土用量(m³)×钢筋配筋率其中,钢筋配筋率为根据设计规范要求确定的钢筋配筋比例。
三、砌筑工程量计算规则公式1.砖砌工程用量计算公式:砖砌工程用量(万块)=(A×L×N)/(V×h)其中,A为填充砖墙的投影面积(m²),L为填充砖墙的总长(m),N为每平方米所需砖块数(块/㎡),V为每块砖的体积(m³),h为砖墙厚度(m)。
2.砖砌工程用砂量计算公式:砂量(t)=(A×L×h)×找比其中,找比为根据设计规范要求确定的砂浆配比。
四、水电安装工程量计算规则公式1.管道用量计算公式:管道用量(m)=(A×L)/S其中,A为管道的投影面积(m²),L为管道的总长(m),S为每米管道所需材料用量(m/根)。
2.电缆用量计算公式:电缆用量(m)=(A×L)/S其中,A为电缆的投影面积(m²),L为电缆的总长(m),S为每米电缆所需材料用量(m/根)。
资金时间价值是资金社会再生产过程所产生的增值,实质是劳动者创造的剩余价值。
一、资金成本1、资金成本可以用绝对数表示,也可以用相对数表示。
K= 其中:K 资金成本率(一般统称为资金成本)P 筹集资金总额 D 使用费 F 筹资费f 筹资费费率(即筹资费占筹集资金总额的比率)2、各种资金来源的资金成本计算1)普通股成:如果普通股各年份的股利固定不变,则Kc= = = 其中:Kc 普通股成本率 普通股股票面值或时常总额 D 每年固定股利总额(i 为股利率) f 筹资费率 2)优先股成本: Kp= = = 其中:Kp 优先股成本率 Dp 优先股每年股息 Po 优先股票面值 i 股息率 f 筹资费率 例:某企业发行优先股股票,票面额按正常市场价计算为300万元,筹资率为4%,股息年利率为15%,则其成本率为多少? 解:Kp= = = = =8.98%3)债券成本:企业发行债券后,所支付的债券利息是列入企业的成本开支的,因而使企业少缴一部分所得税,两者抵消后,实际上企业支付的债券利息仅为:债券利息:债券利息×(1-所的税税率)其中:KB 债券成本率 Bo 债券发行总额 I 债券年利息总额 f 筹资费率 T 所得税税率 i 债券年利息率 例:某企业发行长期债券500万元,筹资费率为3%,债券利息率为13%,所得税税率为33%,则起成本率为多少? =8.98% 4)银行借款:企业所支付的利息和费用一般可作为企业的费用开开支,相应减少部分利润,会使企业少缴纳一部分所得税,因而使企业的实际支出相应减少。
对每年年末支付利息,贷款期末一次全部还本的的借款,其借款成本率:其中:Kg 借款成本率 G 贷款总额I 贷款年利息(i 为贷款年利息) F 贷款费用5)租赁成本:将租赁成本列入企业成本,可以减少应付所得税: 其中: 租赁成本率 租赁资产价值 E 年租金额 T 所得税税率例:某企业租入施工机械一台,价值50万元,年租金10万元没,所得税税率33%,计算租赁成本率? =13.4%利率利率也称为利息率,是单位时间内利息量和本金的比率其中:i 利率 L 单位时间内的利息 P 本金单位时间也称为计息周期,通常为一年,但也有以半年、季度、月甚至周为单位。
工程造价工程量计算公式工程量计算在工程造价中起着非常重要的作用,是确定工程成本的基础。
下面将介绍一些常用的工程量计算公式。
1.长度计算公式:-直线段长度:L=√[(x2-x1)²+(y2-y1)²+(z2-z1)²]-圆弧长度:L=θ×r- 多段线长度:L = Σi=1到n √[(xi-x(i-1))²+(yi-y(i-1))²+(zi-z(i-1))²]2.面积计算公式:-长方形面积:A=l×w-正方形面积:A=a²-圆形面积:A=π×r²-椭圆形面积:A=π×a×b-三角形面积:A=1/2×b×h3.体积计算公式:-立方体体积:V=l×w×h-圆柱体体积:V=π×r²×h-圆锥体体积:V=1/3×π×r²×h-球体体积:V=4/3×π×r³4.土方工程量计算公式:-垫层填土工程:V=A×h-土方开挖工程:V=A×h±B×h其中,A为底面积,h为厚度,B为边坡系数5.砼工程量计算公式:-砼体积:V=A×h其中,A为底面积,h为厚度6.钢筋工程量计算公式:-钢筋长度:L=Σi=1到nA(Li+L')其中,A为钢筋截面面积,Li为截面i的周长,L'为需要连接的长度7.砖砌工程量计算公式:-砖砌体积:V=n×A×h其中,n为砖的数量,A为砖的面积,h为砖的厚度8.油漆涂料工程量计算公式:-油漆涂料面积:A=Σi=1到nSi其中,Si为第i个部位的表面积以上只是一些常见的工程量计算公式,实际工程中根据具体情况可能还会有其他公式。
在应用这些公式时,需要注意单位的转换和计算的精确度,以确保计算结果准确无误。
2024年造价工程师考试常用公式汇总造价工程师考试对于从事工程造价相关工作的人员来说,是一项具有重要意义的专业资格考试。
在备考过程中,掌握常用的公式是必不可少的。
以下是为大家汇总的 2024 年造价工程师考试中常用的公式,希望能对大家的备考有所帮助。
一、工程造价构成相关公式1、建设项目总投资=固定资产投资+流动资产投资固定资产投资=工程造价(建设投资)+建设期利息工程造价(建设投资)=工程费用+工程建设其他费用+预备费2、工程费用=设备及工器具购置费+建筑安装工程费3、设备购置费=设备原价+设备运杂费设备运杂费=设备原价 ×设备运杂费率4、进口设备抵岸价=货价+国外运费+国外运输保险费+银行财务费+外贸手续费+进口关税+增值税+消费税货价=离岸价(FOB 价)×人民币外汇牌价国外运费=离岸价 ×运费率或运量 ×单位运价国外运输保险费=(离岸价+国外运费)×国外运输保险费率 ÷(1 国外运输保险费率)5、建筑安装工程费=人工费+材料费+施工机具使用费+企业管理费+利润+规费+税金6、人工费=(工日消耗量 ×日工资单价)日工资单价=生产工人平均月工资 ÷年平均每月法定工作日7、材料费=(材料消耗量 ×材料单价)材料单价=(材料原价+运杂费)×(1 +运输损耗率) ×(1+采购保管费率)8、施工机具使用费=施工机械使用费+仪器仪表使用费施工机械使用费=(机械台班消耗量 ×机械台班单价)机械台班单价=台班折旧费+台班大修费+台班经常修理费+台班安拆费及场外运费+台班人工费+台班燃料动力费+台班车船税费9、企业管理费=计算基数 ×企业管理费费率计算基数可以是分部分项工程费、人工费和机械费合计、人工费等。
10、利润=计算基数 ×利润率计算基数可以是分部分项工程费、人工费和机械费合计、人工费等。
工程造价公式及计算技巧大全工程造价是指在工程建设过程中所发生的各项费用,包括土地费用、施工费用、设备费用、材料费用、人工费用、设计费用等。
正确地计算工程造价对于项目的顺利进行和经济可行性具有重要意义。
下面将介绍一些常用的工程造价公式和计算技巧。
1.总造价计算公式:总造价=建筑安装工程费用+设备购置费+土地费用+规划设计费用+其他费用。
2.建筑安装工程费用计算公式:建筑安装工程费用=建筑工程费用+安装工程费用+建筑设备与机械使用费用。
3.施工费用计算公式:施工费用=工程量×单位工程造价。
4.设备费用计算公式:设备费用=设备数量×设备购置单价。
5.材料费用计算公式:材料费用=材料数量×材料单价。
6.人工费用计算公式:人工费用=工人数量×人工费用。
7.设计费用计算公式:设计费用=设计周期×设计人员数量×单人每日工资。
8.直接费用计算技巧:直接费用包括施工费用、设备费用和材料费用。
在计算直接费用时,要注意将各项费用逐项列出,并逐一计算,并将所有费用相加。
9.间接费用计算技巧:间接费用包括建筑安装工程费用、土地费用、规划设计费用和其他费用。
在计算间接费用时,要考虑各项费用的比例,并将所有费用相加。
10.费用估算技巧:在进行费用估算时,可以参考类似工程项目的造价指标,并根据项目的实际情况进行适当的调整。
11.风险费用计算技巧:在进行风险费用计算时,可以根据项目的难易程度、风险程度和项目经验进行合理的估算,并将风险费用纳入总造价中。
12.投资回报率计算技巧:投资回报率=(项目收益-总造价)/总造价×100%。
在进行投资回报率计算时,要考虑项目的收益和总造价,并将其进行相应的比较。
13.优化费用控制技巧:在进行费用控制时,应根据项目的实际情况进行合理的优化和调整。
可以采取合理的劳动分工、材料选购和工艺流程等方法,以降低成本并提高效益。
资金时间价值是资金社会再生产过程所产生的增值,实质是劳动者创造的剩余价值。
一、资金成本1、资金成本可以用绝对数表示,也可以用相对数表示。
K= 其中:K 资金成本率(一般统称为资金成本)P 筹集资金总额 D 使用费 F 筹资费f 筹资费费率(即筹资费占筹集资金总额的比率)2、各种资金来源的资金成本计算1)普通股成:如果普通股各年份的股利固定不变,则Kc= = = 其中:Kc 普通股成本率 普通股股票面值或时常总额 D 每年固定股利总额(i 为股利率) f 筹资费率 2)优先股成本: Kp= = = 其中:Kp 优先股成本率 Dp 优先股每年股息 Po 优先股票面值 i 股息率 f 筹资费率 例:某企业发行优先股股票,票面额按正常市场价计算为300万元,筹资率为4%,股息年利率为15%,则其成本率为多少? 解:Kp= = = = =8.98%3)债券成本:企业发行债券后,所支付的债券利息是列入企业的成本开支的,因而使企业少缴一部分所得税,两者抵消后,实际上企业支付的债券利息仅为:债券利息:债券利息×(1-所的税税率)其中:KB 债券成本率 Bo 债券发行总额 I 债券年利息总额 f 筹资费率 T 所得税税率 i 债券年利息率 例:某企业发行长期债券500万元,筹资费率为3%,债券利息率为13%,所得税税率为33%,则起成本率为多少? =8.98% 4)银行借款:企业所支付的利息和费用一般可作为企业的费用开开支,相应减少部分利润,会使企业少缴纳一部分所得税,因而使企业的实际支出相应减少。
对每年年末支付利息,贷款期末一次全部还本的的借款,其借款成本率:其中:Kg 借款成本率 G 贷款总额I 贷款年利息(i 为贷款年利息) F 贷款费用5)租赁成本:将租赁成本列入企业成本,可以减少应付所得税: 其中: 租赁成本率 租赁资产价值 E 年租金额 T 所得税税率例:某企业租入施工机械一台,价值50万元,年租金10万元没,所得税税率33%,计算租赁成本率? =13.4%利率利率也称为利息率,是单位时间内利息量和本金的比率其中:i 利率 L 单位时间内的利息 P 本金单位时间也称为计息周期,通常为一年,但也有以半年、季度、月甚至周为单位。
最全工程造价公式一、平整场地(建筑物场地厚度在士30cm以内的挖、填、运、找平)1、平整场地计算规则(1)清单规则:按设计图示尺寸以建筑物首层面积计算。
(2 )定额规则:按设计图示尺寸以建筑物外墙外边线每边各加2米以平方米面积计算。
2、平整场地计算公式S= ( A+4)X( B+4) =S 底+2L 外+16式中:S――平整场地工程量;A――建筑物长度方向外墙外边线长度;B――建筑物宽度方向外墙外边线长度;S底一一建筑物底层建筑面积;L外一一建筑物外墙外边线周长。
该公式适用于任何由矩形组成的建筑物或构筑物的场地平整工程量计算。
二、基础土方开挖计算1、开挖土方计算规则(1)清单规则:挖基础土方按设计图示尺寸以基础垫层底面积乘挖土深度计算。
(2)定额规则:人工或机械挖土方的体积应按槽底面积乘以挖土深度计算。
槽底面积应以槽底的长乘以槽底的宽,槽底长和宽是指基础底宽外加工作面,当需要放坡时,应将放坡的土方量合并于总土方量中。
2、开挖土方计算公式(1 )清单计算挖土方的体积:土方体积二挖土方的底面积X挖土深度。
(2)定额规则:基槽开挖:V= ( A+2C+K X H) H X L。
式中:V――基槽土方量;A――槽底宽度;C――工作面宽度;H――基槽深度;L――基槽长度。
其中外墙基槽长度以外墙中心线计算,内墙基槽长度以内墙净长计算,交接重合出不予扣除。
基坑开挖:V=1/6H[A X B+a X b+(A+a) X (B+b)+a X b]。
式中:V——基坑体积;A——基坑上口长度;B——基坑上口宽度;a——基坑底面长度;b——基坑底面宽度。
三、回填土工程量计算规则及公式1、基槽、基坑回填土体积=基槽(坑)挖土体积-设计室外地坪以下建(构)筑物被埋置部分的体积。
式中室外地坪以下建(构)筑物被埋置部分的体积一般包括垫层、墙基础、柱基础、以及地下建筑物、构筑物等所占体积2、室内回填土体积=主墙间净面积X回填土厚度-各种沟道所占体积主墙间净面积=S底-(L中X墙厚+L内X墙厚)式中:S底——底层建筑面积;L中——外墙中心线长度;L内——内墙净长线长度。
工程造价常用计算公式大全
1.总工程造价计算公式:
总工程造价=材料费+设备费+人工费+管理费+其他费用
2.材料费计算公式:
材料费=材料单价×材料数量
3.设备费计算公式:
设备费=设备单价×设备数量
4.人工费计算公式:
人工费=技术工人工资×技术工人数量+普通工人工资×普通工人数量5.管理费计算公式:
管理费=工程造价×管理费比例
6.其他费用计算公式:
其他费用=施工企业利润+税金+设计费+监理费
7.施工企业利润计算公式:
施工企业利润=总工程造价×施工企业利润率
8.税金计算公式:
税金=总工程造价×税金率
9.设计费计算公式:
设计费=总工程造价×设计费比例
10.监理费计算公式:
监理费=总工程造价×监理费比例
11.单位工程造价计算公式:
单位工程造价=单位工程材料费+单位工程设备费+单位工程人工费
12.单位工程材料费计算公式:
单位工程材料费=单位工程材料单价×单位工程材料数量
13.单位工程设备费计算公式:
单位工程设备费=单位工程设备单价×单位工程设备数量
14.单位工程人工费计算公式:
单位工程人工费=单位工程技术工人工资×单位工程技术工人数量+单
位工程普通工人工资×单位工程普通工人数量
15.工程量计算公式:
工程量=单位工程量×单位工程数量
以上是工程造价常用的计算公式,可以根据具体的工程项目进行计算。
这些公式可以帮助工程师和工程造价专业人员进行工程造价预算和控制,
从而确保工程项目的经济效益。
工程造价公式及计算最全整理工程造价是指在建筑工程中所需的全部费用,包括建筑材料、劳动力、设备、监理等方面的费用。
计算工程造价的公式和方法有很多种,下面将对一些常用的计算方法进行整理和详细解释。
一、总造价计算公式总造价是指一个工程项目的全部费用,包括建筑材料、劳动力、设备、监理等方面的费用。
总造价计算公式可表示为:总造价=施工单价×工程量+辅助工程费+管理费+利润。
其中,施工单价是指每单位工程量的费用,可以通过市场调查或估算获得。
工程量是指工程项目中需要使用的材料、设备或劳动力数量。
辅助工程费是指工程项目中需要进行的辅助工作所需的费用,例如暂住工程、电气工程等。
管理费是指工程项目实施过程中管理和监督的费用,包括人力成本、行政费用等。
利润是指承包商从工程项目中获得的盈利。
二、建筑材料费用计算公式建筑材料费用是指一个工程项目中所需建筑材料的费用,可以使用以下公式进行计算:建筑材料费用=建筑材料单价×建筑材料数量。
建筑材料单价是指每单位建筑材料的价格,可以通过市场调查或供应商报价获得。
建筑材料数量可以通过工程设计图纸或施工方案确定。
三、劳动力费用计算公式劳动力费用是指一个工程项目中所需劳动力的费用,可以使用以下公式进行计算:劳动力费用=劳动力单价×工作时间×人数。
劳动力单价是指每单位时间每人的人工费用,可以通过市场调查或估算获得。
工作时间是指每个劳动力需要进行工作的时间,可以通过工程计划确定。
人数是指参与工程项目的劳动力数量,可以由施工方案确定。
四、设备费用计算公式设备费用是指一个工程项目中所需设备的费用,可以使用以下公式进行计算:设备费用=设备单价×使用时间×数量。
设备单价是指每单位时间每台设备的租赁费用,可以通过市场调查或租赁公司报价获得。
使用时间是指设备在工程项目中使用的时间,可以由施工方案确定。
数量是指需要的设备数量,可以由施工方案或工程设计图纸确定。
超实用工程造价计算公式大全
工程造价是指在工程建设过程中,为实现设计要求所需的各种资源
(包括材料、设备、人力、资金等)所产生的费用和成本。
计算工程造价是
对工程建设项目进行经济评价的一项重要内容,也是工程项目的一个重要
控制和管理手段。
下面是一些常用的工程造价计算公式的介绍:
1.直接费用计算公式
直接费用是指与工程建设直接相关的费用,包括工程材料费、设备费、人工费等。
直接费用可通过以下公式计算:
直接费用=材料费+设备费+人工费+.....
2.间接费用计算公式
3.总造价计算公式
总造价是指工程建设过程中所有直接费用和间接费用的总和,可以通
过以下公式计算:
总造价=直接费用+间接费用
4.单位造价计算公式
单位造价是指单位工程建设所需的总造价,可以通过以下公式计算:单位造价=总造价/总建筑面积
5.竣工决算计算公式
竣工决算是指工程建设完成后,根据实际情况对总造价进行最终的计算和核算。
竣工决算可通过以下公式计算:
竣工决算=总造价+管理费用误差+安全费用误差+....
6.成本效益计算公式
成本效益是指在工程建设过程中,工程造价与工程效益之间的关系。
可以通过以下公式计算成本效益:
成本效益=工程效益/工程造价
7.年均造价计算公式
年均造价是指工程建设项目在一定年限内,每年所需的平均造价。
可以通过以下公式计算年均造价:
年均造价=总造价/年限
以上介绍的公式只是一些常见的工程造价计算公式,实际使用时可能会有更多的因素需要考虑。
在实际工程造价计算中,还需要结合具体项目情况和相关规范进行合理调整和计算。
最全工程造价常用计算公式整理
钢板重量计算公式:
钢管重量(公斤)=0.00617×直径×直径×长度
方钢重量(公斤)=0.00785×边宽×边宽×长度
六角钢重量(公斤)=0.0068×对边宽×对边宽×长度
八角钢重量(公斤)=0.0065×对边宽×对边宽×长度
螺纹钢重量(公斤)=0.00617×计算直径×计算直径×长度
角钢重量(公斤)=0.00785×(边宽+边宽-边厚)×边厚×长度
扁钢重量(公斤)=0.00785×厚度×边宽×长度
钢管重量(公斤)=0.02466×壁厚×(外径-壁厚)×长度
钢板重量(公斤)=7.85×厚度×面积
园紫铜棒重量(公斤)=0.00698×直径×直径×长度
园黄铜棒重量(公斤)=0.00668×直径×直径×长度
园铝棒重量(公斤)=0.0022×直径×直径×长度
方紫铜棒重量(公斤)=0.0089×边宽×边宽×长度
方黄铜棒重量(公斤)=0.0085×边宽×边宽×长度
方铝棒重量(公斤)=0.0028×边宽1×边宽×长度
六角紫铜棒重量(公斤)=0.0077×对边宽×对边宽×长度
六角黄铜棒重量(公斤)=0.00736×边宽×对边宽×长度
六角铝棒重量(公斤)=0.00242×对边宽×对边宽×长度
紫铜板重量(公斤)=0.0089×厚×宽×长度
黄铜板重量(公斤)=0.0085×厚×宽×长度
铝板重量(公斤)=0.00171×厚×宽×长度
园紫铜管重量(公斤)=0.028×壁厚×(外径-壁厚)×长度
园黄铜管重量(公斤)=0.0267×壁厚×(外径-壁厚)×长度
园铝管重量(公斤)=0.00879×壁厚×(外径-壁厚)×长度
园钢重量(公斤)=0.00617×直径×直径×长度
注:公式中长度单位为米,面积单位为平方米,其余单位均为毫米长方形的周长=(长+宽)×2
正方形的周长=边长×4
长方形的面积=长×宽
正方形的面积=边长×边长
三角形的面积=底×高÷2
平行四边形的面积=底×高
梯形的面积=(上底+下底)×高÷2
直径=半径×2 半径=直径÷2
圆的周长=圆周率×直径=圆周率×半径×2
圆的面积=圆周率×半径×半径
长方体的表面积= (长×宽+长×高+宽×高)×2
长方体的体积=长×宽×高
正方体的表面积=棱长×棱长×6
正方体的体积=棱长×棱长×棱长
圆柱的侧面积=底面圆的周长×高
圆柱的表面积=上下底面面积+侧面积
圆柱的体积=底面积×高
圆锥的体积=底面积×高÷3
长方体(正方体、圆柱体)的体积=底面积×高
平面图形
周长—C,面积—S,
正方形a—边长
C=4a ;S=a2
长方形a、b—边长
C=2(a+b) ;S=ab
三角形a、b、c—三边长,H—a边上的高,s—周长的一半A,B,C-内角
其中s=(a+b+c)/2 S=ah/2
=ab/2·sinC
=[s(s-a)(s-b)(s-c)]1/2
=a2sinBsinC/(2sinA)
四边形d,D-对角线长
α-对角线夹角S=dD/2·sinα
平行四边形a,b-边长
h-a边的高
α-两边夹角S=ah
=absinα
菱形a-边长
α-夹角
D-长对角线长
d-短对角线长S=Dd/2
=a2sinα
梯形a和b-上、下底长
h-高
m-中位线长S=(a+b)h/2
=mh
圆r-半径
d-直径C=πd=2πr
S=πr2
=πd2/4
扇形r—扇形半径
a—圆心角度数
C=2r+2πr×(a/360)
S=πr2×(a/360)
弓形l-弧长
b-弦长
h-矢高
r-半径
α-圆心角的度数S=r2/2·(πα/180-sinα)
=r2arccos[(r-h)/r] - (r-h)(2rh-h2)1/2=παr2/360 - b/2·[r2-(b/2)2]1/2=r(l-b)/2 + bh/2
≈2bh/3
圆环R-外圆半径
r-内圆半径
D-外圆直径
d-内圆直径S=π(R2-r2)
=π(D2-d2)/4
椭圆D-长轴
d-短轴S=πDd/4
立方图形
名称符号面积S和体积V
正方体a-边长S=6a2
V=a3
长方体a-长
b-宽
c-高S=2(ab+ac+bc)
V=abc
棱柱S-底面积
h-高V=Sh
棱锥S-底面积
h-高V=Sh/3
棱台S1和S2-上、下底面积
h-高V=h[S1+S2+(S1S1)1/2]/3
拟柱体S1-上底面积
S2-下底面积
S0-中截面积
h-高V=h(S1+S2+4S0)/6
圆柱r-底半径
h-高
C—底面周长
S底—底面积
S侧—侧面积
S表—表面积C=2πr
S底=πr2
S侧=Ch
S表=Ch+2S底
V=S底h
=πr2h
空心圆柱R-外圆半径
r-内圆半径
h-高V=πh(R2-r2)
直圆锥r-底半径
h-高V=πr2h/3
圆台r-上底半径
R-下底半径
h-高V=πh(R2+Rr+r2)/3
球r-半径
d-直径V=4/3πr3=πd2/6
球缺h-球缺高
r-球半径
a-球缺底半径V=πh(3a2+h2)/6=πh2(3r-h)/3
a2=h(2r-h)
球台r1和r2-球台上、下底半径h-高V=πh[3(r12+r22)+h2]/6圆环体R-环体半径
D-环体直径
r-环体截面半径
d-环体截面直径V=2π2Rr2
=π2Dd2/4
桶状体D-桶腹直径
d-桶底直径
h-桶高V=πh(2D2+d2)/12 (母线是圆弧形,圆心是桶的中心) V=πh(2D2+Dd+3d2/4)/15 (母线是抛物线形)。