SPR污水处理技术
- 格式:doc
- 大小:404.50 KB
- 文档页数:23
成都污水处理污水处理是指为使污水达到排水某一水体或再次使用的水质要求,并对其进行净化的过程。
污水处理按行业分被广泛应用于建筑、农业,交通、能源、石化、环保、城市景观、医疗、餐饮等各个领域。
同时污水处理也具有明显的地域性特征,下面要介绍的就是成都污水处理。
成都污水处理技术成都污水处理技术,按处理程度划分,可分为一级、二级和三级处理技术。
污水一级处理应用物理方法,如筛滤、沉淀等去除污水中不溶解的悬浮固体和漂浮物质。
污水二级处理主要是应用生物处理方法,即通过微生物的代谢作用进行物质转化的过程,将污水中的各种复杂的有机物氧化降解为简单的物质。
生物处理对污水水质、水温、水中的溶氧量、pH值等有一定的要求。
污水三级处理是在一、二级处理的基础上,应用混凝、过滤、离子交换、反渗透等物理、化学方法去除污水中难溶解的有机物、磷、氮等营养性物质。
污水中的污染物组成非常复杂,常常需要以上几种方法组合,才能达到处理要求。
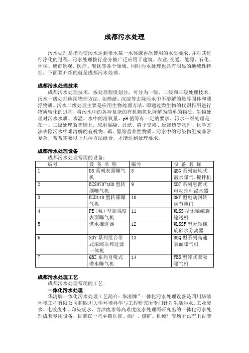
成都污水处理设备成都污水处理工艺成都污水处理常用的工艺:一体化污水处理华清牌一体化污水处理工艺简介:华清牌”一体化污水处理设备是四川华清环境工程有限公司和四川大学环境科学与工程研究所专门针对生活污水、工业废水、电镀废水、印染废水、含油废水等高难度废水处理而研究出的一体化污水处理成套专用设备,目前在一些乡镇医院、酒厂、煤矿、机械厂等场所已有上百套设备投入正常使用,其运行方式及特点如下:⑴工艺简单。
不设初沉池和二沉池,不需污泥回流;占地面积小,安装调试方便,节省土建和设备投资;⑵运行效果稳定,出水水质好。
理想的推流过程使生化反应推力大和效率提高;耐冲击负荷,处理能力强,除磷脱氮效果好;⑶运行方式灵活,可实现高度自动化,人员费用省;⑷运行费用低。
生物处理(活性污泥法)生物处理中采用的处理工艺有:氧化塘法:Carrousel.交替式.Orbal.Phostrip 法.Phoredox法.SBR法、AB法、生物流化床法、ICEAS法、DAT-IAT法、 CASS (CAST,CASP)法、UNITANK法、MSBR法、A/O法、A2/O、A3/O、UCT法、VIP 法、UASB法、一体化生化法、集成生化加过滤法、增加流动载体法、深井曝气法、生物滤池法、生物转盘法、塔式生物滤池的生物膜法等等的城市污水一级、二级、深度处理法。
SPR污水处理技术分析SPR(Sequencing Batch Reactor)污水处理技术是一种在同一反应器中进行有机物降解和生物脱氮脱磷的工艺。
它是通过将废水在不同的处理阶段进行循环和停顿来实现的。
SPR污水处理技术结合了传统的活性污泥工艺和SBR (Sequencing Batch Reactor)技术的优点。
它不仅能够高效地去除有机物,还能够实现氮、磷的去除。
该技术适用于各种污水处理厂,包括城市污水处理厂、工业废水处理厂等。
SPR污水处理技术的工艺过程主要包括进水、预处理、反应、沉淀、排泥、出水等步骤。
首先,原水经过预处理,例如通过格栅、砂池等设备进行初步过滤和沉淀,去除较大的悬浮颗粒物。
然后,将进水送入反应器中,反应器中繁殖的微生物会降解有机物,同时进行生物脱氮脱磷反应。
根据设定的运行策略,反应器中的水可以循环和停顿,以实现不同阶段的处理。
在停顿阶段,微生物可以在水中降解有机物,并吸收氨氮和磷。
在循环阶段,水中的微生物被氧气曝气和搅拌,以提供需氧条件。
随后,水中的悬浮颗粒物和生物絮凝物通过沉淀池进行沉淀,并密封排泥,得到处理后的清水。
SPR污水处理技术相比传统的活性污泥工艺具有许多优点。
首先,该技术能够在同一反应器中实现有机物降解和生物脱氮脱磷,有效地去除污水中的有机物和营养物质。
其次,SPR技术具有较高的处理效率和稳定性,能够适应水质变化和负荷变化。
此外,该技术还可以自动控制操作和管理,在操作方面具有较高的灵活性和可靠性。
然而,SPR污水处理技术也存在一些挑战和限制。
首先,由于所需的设备和工艺较为复杂,投资和运营成本较高。
其次,该技术对操作和管理的要求较高,需要专业的技术人员进行操作和维护。
另外,由于SPR技术在同一反应器中进行不同阶段的处理,对反应器的设计和运行策略有一定的要求,需要进行合理的设计和优化。
综上所述,SPR污水处理技术是一种高效、稳定的污水处理技术,适用于各种污水处理厂。
SPR污水处理技术在当今社会,随着工业化和城市化进程的加速,污水处理成为了环境保护中至关重要的环节。
各种污水处理技术不断涌现,其中 SPR 污水处理技术以其独特的优势逐渐受到人们的关注。
那么,什么是 SPR 污水处理技术呢?SPR 污水处理技术,全称为“物理化学法污水处理技术”,它是一种综合运用物理、化学和生物原理的高效污水处理方法。
SPR 污水处理技术的工作原理相对复杂,但通俗来讲,它主要通过一系列的物理、化学过程来去除污水中的污染物。
首先,在物理过程中,利用过滤、沉淀等方式初步分离污水中的固体颗粒和大颗粒杂质。
这就好比我们筛沙子,把大块的杂质先筛出去。
接着,化学过程发挥作用。
通过添加化学药剂,如絮凝剂等,使污水中的微小颗粒和溶解性污染物凝聚成较大的颗粒,从而更容易沉淀或被过滤去除。
这个过程就像是让原本分散的小颗粒“团结”起来,变得更大更重,方便我们处理。
在生物处理方面,SPR 技术可能会利用微生物的代谢作用,进一步分解污水中的有机物,将其转化为无害物质。
微生物就像是一群勤劳的“小工人”,把污水中的“垃圾”吃掉并转化。
SPR 污水处理技术具有诸多显著的优点。
其一,它的处理效率高。
能够快速有效地去除污水中的各种污染物,包括有机物、氮、磷等,使处理后的水质达到较高的标准。
其二,适应性强。
无论是处理工业废水还是生活污水,SPR 技术都能发挥良好的作用。
而且,对于不同水质和水量的变化,它都有较好的应对能力。
其三,占地面积小。
相比一些传统的污水处理工艺,SPR 设备相对紧凑,不需要太大的场地,这在土地资源紧张的地区具有很大的优势。
其四,运行成本相对较低。
虽然在初期建设时可能需要一定的投资,但在长期运行中,由于其高效的处理能力和较低的能耗,总体成本较为经济。
然而,SPR 污水处理技术也并非完美无缺。
一个问题是化学药剂的使用。
虽然能提高处理效果,但如果使用不当,可能会对环境造成二次污染。
因此,在药剂的选择和使用量上需要严格把控。
SPR污水处理工艺SPR污水处理工艺是目前世界上比较先进的一种污水处理技术,它集成了人工湿地和生物膜技术,成为一种集生物、物理和化学处理于一体的高效技术。
该技术一般适用于污水流量较小的地方,如小区、学校、工业园等,对于中小型城市的污水处理也有不错的应用前景。
SPR污水处理工艺的原理和工艺流程SPR污水处理工艺是一种人工湿地生态处理污水的技术。
当污水通过植物根系和填料层时,由于周围环境的氧气供应充足,水中有机物质开始被微生物进行分解,产生的废水经过吸附、氧化、脱氮、去磷等复杂物理、化学和生物反应机制,逐步达到出水标准。
SPR污水处理工艺流程如下:1. 水箱:收集污水,对污水进行初步处理。
由于污水中含有大量悬浮物、泥沙和污垢,所以首先需要将污水进行简单的筛选,过滤掉杂质与低密度颗粒物。
2. 人工沼气池:初步处理后的污水进入人工沼气池,通过沼气的产生和释放,进一步减少有机物含量和持续地释放气体进行有机污染物的分解和消除。
3. 人工湿地:在沼气池出水口附件配置有不同草本植物的人工湿地,植物在土壤中根系密布,其深度直接取决于底部填料层的结构。
湿地草本植物的生长可方便污水微生物、微生物、激素的消耗,进一步减少污染物质量等指标。
4. 活性炭过滤:湿地处理完的水量可以进入去活性炭过滤,去除水中残留的重金属和其他有害物质,以便将最后的成品水和自来水混合分配到自来水管道之前再次净化。
SPR污水处理工艺的优点和应用SPR污水处理工艺主要有以下优点:1. 净化率高:该技术除对有机物进行有效去除外,还可对一些重金属离子、氨氮等进行去除。
对氨氮去除率可达90%。
2. 技术成本低:该技术认为,采用人工湿地和生物膜技术相结合的SPR污水处理技术与其他传统技术相比,需要的设备和人员较少,造价相对较低,是一种较为经济的污水处理技术。
3. 方便使用:该技术采用一种较为简单的污水处理方式,一般只需每天简单的人工管理,以及适时清理设备。
SPR污水处理技术摘要:SPR污水处理技术是美国新发明的一种工艺,采用特殊的化学-物理工艺方法和水力学原理,组成高效率、快速度的处理氨氮、有机污染物浓度高、悬浮杂质含量多的工业污水和城市污水的处理系统,经处理的出水回用于城市绿化、浇灌草地树木或作为工业用水。
全套系统占地面积极少,运行费用低,耗电少,综合经济技术指标达国际先进水平。
关键词:污水处理回用特点一、SPR污水处理原理首先采用化学方法使溶解状态的污染物从真溶液状态下析出,形成具有固相界面的胶粒或微小悬浮颗粒;选用高效而又经济的吸附剂将有机污染物、色度等从污水中分离出来;然后采用微观物理吸附法将污水中各种胶粒和悬浮颗粒凝聚成大块密实的絮体;再依靠旋流和过滤水力学等流体力学原理,在自行设计的SP R高浊度污水净化器内使絮体与水快速分离;清水经过罐体内自我形成的致密的悬浮泥层过滤之后,达到三级处理的水准,出水实现回用;污泥则在浓缩室内高度浓缩,定期靠压力排出,由于污泥含水率低,且脱水性能良好,可以直接送入机械脱水装置,经脱水之后的污泥饼亦可以用来制造人行道地砖,免除了二次污染。
其污水净化与回用系统工艺流程图污水净化与回用系统流工艺程图二、S PR污水处理技术特点:1.城市生活污水和处理药剂的混合主要是在泵前吸药管道、污水泵叶轮、蛇形反应管和瓷球反应罐的组合作用下完成的,为取得最佳混凝净化效果和节省药剂创造了条件。
与过去常规的一级处理和二级处理之水工结构不同。
2.采用五种以上污水处理药剂及其最佳配方组合使用,使污水中溶解状态的有机污染物、重金属离子和有害的盐类从水中析出,成为有固相界面的微小颗粒,靠混凝的物理化学吸附作用将悬浮物及各类杂质凝聚成大而且密实的絮团以便去除。
还选用了一种吸附效果很好的吸附剂,以吸附有机污染物和色度。
在靠消毒剂在30分钟的流程内杀灭细菌和大肠杆菌。
这样发挥各药剂的单独作用和它们之间的交联作用的用药方式是与常规的物理化学法不相同的。
表面活性剂废水处理技术表面活性剂废水的处理既要去除废水中的大量表面活性剂,同时也要考虑降低废水的COD和BOD等。
不同类型的表面活性剂废水要采用不同的处理方法,目前国内外对于表面活性剂废水主要有以下几种处理技术:1 泡沫分离法泡沫法是发展比较早、并己经有了初步应用的一种物理方法,是在含有表面活性剂的废水中通入空气而产生大量气泡,使废水中的表面活性剂吸附于气泡表面而形成泡沫,泡沫上浮升至水面富集形成泡沫层,除去泡沫层即可使废水得到净化。
研究表明,用微孔管布气,气水比6:1〜9:1,停留时间30〜40min,泡沫层厚度0.3〜0.4m,此时泡沫分离对废水中LAS的去除率可达90%以上。
宋沁表明当进水LAS低于70mg/L时,经处理后的出水LAS<5mg/L,LAS平均去除率>90%韦帮森采用泡沫分离技术在10d连续运行中,进水COD平均浓度783.14mg/L,出水CO叶均浓度为49.02mg/L,CO叶均去除率为93.15%,出水做鼓泡试验无泡沫产生,说明表面活性剂浓度小于10mg/L,处理效果好。
泡沫分离法尤其是适用于较低浓度情况下的分离。
但泡沫分离法对表面活性剂废水的CODi除率不高,需要与其他方法联合使用。
2 吸附法吸附法是利用吸附剂的多孔性和大的比表面积,将废水中的污染物吸附在表面从而达到分离目的。
常用的吸附剂有活性炭、吸附树脂、硅藻土、高岭土等。
常温下对表面活性剂废水用活性炭法处理效果较好,活性炭对LAS的吸附容量可达到55.8mg/g,活性炭吸附符合Freundlich公式。
但活性炭再生能耗大,且再生后吸附能力亦有不同程度的降低,因而限制了其应用。
天然的粘土矿物类吸附剂货源充足、价廉,应用较多,为了提高吸附容量和吸附速率,对这类吸附剂研究的重点在于吸附性能、加工条件的改善和表面改性等方面。
吸附法优点是速度快、稳定性好、设备占地小,主要缺点是投资较高、吸附剂再生困难、预处理要求较高。
环保工程中污水处理工艺及方法摘要:随着人口的迅速增加、工业化进程的加速和城市化的发展,环境污染问题越来越严重。
环境保护作为一项重要的国家战略,受到了越来越多的关注和重视。
在环保工程中,污水处理是一个核心问题,关注污水处理的工艺与方法,并将其落到实处,不仅能够防止水体污染,还可以使处理后的水资源得到更有效的利用,达到节约能源的目的。
因此,对新形势下环保工程中的污水处理工艺和方法进行研究,不仅是环保行业的重要关注点,也是社会发展中人们关注的热点话题。
关键词:环保工程;污水处理工艺;方法引言近年来环境污染日益严峻,污水排放成为重要的环境问题。
在环保工程中,污水处理是一项关键技术,通过合理的处理工艺和方法可以将污水中的有害物质去除或减少到合理的水平,从而减轻对环境和人类健康的影响。
传统的污水处理工艺包括物理、化学和生物处理,随着科技的不断进步,越来越多的先进污水处理工艺和方法得到了应用。
1环保工程中污水处理工艺1.1光催化及声波处理工艺在当前环保工程污水处理过程中,光催化以及声波处理工艺都较为常见,且适用效果更佳,结合光催化工艺来看在污水处理中非常有效,但此类工艺在运用中技术含量相对高,所涉及到的设备成本也普遍较高并对环境有一定要求。
基于光催化工艺,污水中有机物和无机物通过光触媒还原并分解成无害物质,进而来达到水质净化目的。
光催化工艺运用中氧化锌、二氧化钛稳定性较高且无毒,若是与污染物质接触会产生氧化还原反应,进而去除水中存在的杂质。
而声波能处理工艺主要是利用声波原理来进行水中污染物的分解过滤,此项工艺应用范围较广且具备一定的分解效率,与其他技术联合使用效果更佳。
1.2SPR处理工艺SPR污水处理工艺流程比较复杂,主要包括以下几个过程:首先,采用化学试剂将污水中溶解的污染物解析出来,形成具有固相界面的颗粒,并采用吸附剂将有色度的有机物吸附出来;然后,采用物理吸附法将污染物形成的颗粒形成大块的絮体;最后,通过SPR高浊度净化器使形成的密实絮体发生分离,清水可以处理后达到三级标准,而污泥经过脱水后可以直接形成固体物质直接进行利用。
SPR高浊度污水处理技术:高浊度水处理技术在天然淡水资源已被充分开发、自然灾害日益频繁暴发的今天,缺水已经对世界各国众多城市的经济和市民生活构成了十分严重的威胁,缺水危机已经是我们面临的现实,解决城市缺水问题的重要途径应该是将城市污水变为城市供水水源。
城市污水就近可得,来源稳定,容易收集,是可*且稳定的供水水源。
城市污水经净化后回用主要可作为市政绿化、景观用水和工业用水。
城市污水再生回用工程包括污水收集系统、污水净化处理技术及其系统、出水输配系统、回用水应用技术和监测系统。
其中污水净化再生技术及其系统是关键,污水净化处理的流程要简单可*,投资和运行费用要为该城市经济实力所能承受,处理后出水的水质要满足回用的要求。
沿用了许多年的传统的“一级处理”及“二级处理”水处理工艺技术和设备已经难以适应当今的高浊度和高浓度污水的净化处理要求,处理后出水更不能满足城市对水回用的水质要求。
沿着传统的工艺技术路线只能进一步附加传统的“三级处理”设备系统,既回避不了庞大复杂的传统二级生化处理系统,也回避不了投资和运行费用都十分昂贵的传统三级过滤吸附处理系统。
这些恰恰是实现污水回用的忌讳之处。
所以,环保市场十分迫切需要净化效率更高、处理后出水能满足现有环保标准并且能回用于城市,投资和运行费用又要为现有城市的经济实力所能接受的污水处理新技术和新设备。
最新发明的“SPR高浊度污水净化系统”(美国发明专利)将污水的“一级处理”和“三级处理”程序合并设计在一个SPR污水净化器罐体内,在30分钟流程里快速完成。
它容许直接吸入悬浮物(浊度)高达500毫克/升至5000毫克/升的高浊度污水,处理后出水的悬浮物(浊度)低于3毫克/升(度);它容许直接吸入CODcr为200毫克/升至800毫克/升的高浓度有机污水,处理后出水CODcr可降为40毫克/升以下。
只需用相当于常规的一、二级污水处理厂的工程投资和低于常规二级处理的运行费用,就能够获得三级处理水平的效果,实现城市污水的再生和回用。
SPR污水处理技术SPR污水处理技术以经济高效的物化法实现城市污水的再生和回用。
世界上众多城市面临缺水危机,迫切需要新的水处理技术和设备。
在天然淡水资源已被充分开发、自然灾害日益频繁暴发的今天,缺水已经对世界各国众多城市的经济和市民生活构成了十分严重的威胁,缺水危机已经是我们面临的现实,解决城市缺水问题的重要途径应该是将城市污水变为城市供水水源。
城市污水就近可得,来源稳定,容易收集,是可靠且稳定的供水水源。
城市污水经净化后回用主要可作为市政绿化、景观用水和工业用水。
城市污水再生回用工程包括污水收集系统、污水净化处理技术及其系统、出水输配系统、回用水应用技术和监测系统。
其中污水净化再生技术及其系统是关键,污水净化处理的流程要简单可靠,投资和运行费用要为该城市经济实力所能承受,处理后出水的水质要满足回用的要求。
沿用了许多年的传统的“一级处理”及“二级处理”水处理工艺技术和设备已经难以适应当今的高浊度和高浓度污水的净化处理要求,处理后出水更不能满足城市对水回用的水质要求。
沿着传统的工艺技术路线只能进一步附加传统的“三级处理”设备系统,既回避不了庞大复杂的传统二级生化处理系统,也回避不了投资和运行费用都十分昂贵的传统三级过滤吸附处理系统。
这些恰恰是实现污水回用的忌讳之处。
所以,环保市场十分迫切需要净化效率更高、处理后出水能满足现有环保标准并且能回用于城市,投资和运行费用又要为现有城市的经济实力所能接受的污水处理新技术和新设备。
最新发明的“SPR高浊度污水净化系统”(美国发明专利)将污水的“一级处理”和“三级处理”程序合并设计在一个SPR污水净化器罐体内,在30分钟流程里快速完成。
它容许直接吸入悬浮物(浊度)高达500毫克/升至5000毫克/升的高浊度污水,处理后出水的悬浮物(浊度)低于3毫克/升(度);它容许直接吸入COD cr为200毫克/升至800毫克/升的高浓度有机污水,处理后出水COD cr可降为40毫克/升以下。
《SPR技术系统将中国城市生活污水变成城市的第二水源》SPR污水净化高新技术实现广州城市生活污水的再生回用关键词: 广州市生活污水物理化学法分散处置就地再生景观水摘要:水是城镇经济的命脉,淡水资源的节省和水污染的防治必需跟经济开发同步规划,否则,将影响城镇经济的可持续发展。
贯流全市的河涌景观水质关系着全市居民的生活质量,同时也体现着市政府的管理水准和能力。
传统的城市污水处理技术及其系统难于适用高浊度高浓度的污水,处理工艺流程长,系统庞大,大量散发臭气,所以,只能输送到远离市区去集中处理,污水输送管道建设费用昂贵。
而且处理后的出水只能达排放标准,不能回用;如需保持河涌流水景观,就必须耗巨资去引北江等水源来补充河涌景观水.传统的污水处理系统“纯消耗性的运转模式”,使得运营者(政府)难以承受日复一日的高额运行费用。
中国人发明的SPR技术及其系统依靠化学反应、物理吸附、悬浮泥层精细过滤和流体力学分离原理的巧妙结合,以高效、快速、经济的物理化学法直接处理高浊度高浓度污水,净化工艺流程只需30分钟,处理后出水达到三级精细净化的水准,出水完全达到景观水、杂用水水质标准,实现了污水的再生回用。
既治理了水污染,又为城市提供了第二淡水水源。
再生回用水的价值和污泥制砖的价值将大大冲销城市污水处理费用,为城市污水处理系统的运营提供了经济上的保障。
SPR系统高效、快速、占地少、无臭气散发等特点,为广州市污水处理系统的分散处置、并就地回用方案提供了科学的技术依托,这将大大减少广州市污水处理系统工程的总投资额度.提纲:一.广州市创建生态型环保城市的规划,面临水污染治理的高标准要求。
二.传统生化法系统面临的困境和SPR污水处理技术开拓的出路。
三.SPR污水处理技术系统的净化机理及其与众不同的技术特点。
四.城市生活污水再生回用的SPR工艺流程及其分散布置就地回用的新模式。
SPR污水再生回用技术治理方案的优点:A。
SPR系统具有最高的净化效率、最低的工程投资、最低的运行费用、最少的占地面积、无臭气污染、最快的建设速度等综合经济技术优势,最彻底地解决城市河涌污水治理问题.B。
SPR高浊度污水处理技术在天然淡水资源已被充分开发、自然灾害日益频繁暴发的今天,缺水已经对世界各国众多城市的经济和市民生活构成了十分严重的威胁,缺水危机已经是我们面临的现实,解决城市缺水问题的重要途径应该是将城市污水变为城市供水水源。
城市污水就近可得,来源稳定,容易收集,是可靠且稳定的供水水源。
城市污水经净化后回用主要可作为市政绿化、景观用水和工业用水。
城市污水再生回用工程包括污水收集系统、污水净化处理技术及其系统、出水输配系统、回用水应用技术和监测系统。
其中污水净化再生技术及其系统是关键,污水净化处理的流程要简单可靠,投资和运行费用要为该城市经济实力所能承受,处理后出水的水质要满足回用的要求。
沿用了许多年的传统的“一级处理”及“二级处理”水处理工艺技术和设备已经难以适应当今的高浊度和高浓度污水的净化处理要求,处理后出水更不能满足城市对水回用的水质要求。
沿着传统的工艺技术路线只能进一步附加传统的“三级处理”设备系统,既回避不了庞大复杂的传统二级生化处理系统,也回避不了投资和运行费用都十分昂贵的传统三级过滤吸附处理系统。
这些恰恰是实现污水回用的忌讳之处。
所以,环保市场十分迫切需要净化效率更高、处理后出水能满足现有环保标准并且能回用于城市,投资和运行费用又要为现有城市的经济实力所能接受的污水处理新技术和新设备。
最新发明的“SPR高浊度污水净化系统”(美国发明专利)将污水的“一级处理”和“三级处理”程序合并设计在一个SPR污水净化器罐体内,在30分钟流程里快速完成。
它容许直接吸入悬浮物(浊度)高达500毫克/升至5000毫克/升的高浊度污水,处理后出水的悬浮物(浊度)低于3毫克/升(度);它容许直接吸入COD cr为200毫克/升至800毫克/升的高浓度有机污水,处理后出水CODcr可降为40毫克/升以下。
只需用相当于常规的一、二级污水处理厂的工程投资和低于常规二级处理的运行费用,就能够获得三级处理水平的效果,实现城市污水的再生和回用。
SPR污水处理工艺SPR污水处理工艺1. 简介SPR (Sequential Partial-Recirculation) 是一种先进的污水处理工艺,其通过一系列的处理步骤将污水中的有机物、氮、磷等污染物去除,达到净化水质和保护环境的目的。
该工艺具有高效、节能、环保等优点,在城市污水处理领域得到了广泛应用。
2. 工艺过程SPR污水处理工艺通常包括预处理、生物降解、沉淀/过滤、消毒等多个步骤。
下面将对每个步骤进行详细介绍:2.1 预处理在SPR工艺中,预处理是去除污水中的固体颗粒、悬浮物和大颗粒物质的第一步。
可以采用筛网、格栅等物理方法来去除大颗粒物质,而沉淀池则可以用来去除悬浮物。
预处理能有效减少进入下一步的有机物负荷,降低后续处理的难度。
2.2 生物降解生物降解是SPR工艺的核心步骤,通过利用微生物降解来去除污水中的有机物质。
常用的方法包括活性污泥法和生物膜法。
在活性污泥法中,通过悬浮污泥中的微生物群体将有机物质转化为无机物质。
而在生物膜法中,微生物生长在附着载体上,形成生物膜来降解有机物质。
这些方法都能有效地将有机物质转化为较稳定的无机物质。
2.3 沉淀/过滤在生物降解后,污水中仍可能存在一些微生物、残留悬浮物和颗粒物质。
为了进一步提高水质,需要对污水进行沉淀和过滤处理。
通过沉淀池和过滤器,可以有效去除残留的微生物和悬浮物质,使水质达到更高的净化标准。
2.4 消毒最后的步骤是对净化后的水进行消毒处理,以杀灭可能存在的病原微生物。
常用的消毒方法包括氯气、次氯酸钠等化学消毒剂,以及紫外线辐射等物理消毒方法。
消毒后的水可以安全地排放或再利用。
3. 优点和应用SPR污水处理工艺具有以下优点和应用:3.1 高效节能SPR工艺采用生物处理方法,能够高效降解有机物质,减少化学药剂的使用。
与传统的污水处理工艺相比,SPR工艺能够节约能源和成本,提高处理效率。
3.2 环保可持续SPR工艺能够将大部分有机物质转化为无害的无机物质,大大减少了污水排放对环境的污染。
SPR污水处理系统独特技术特点二、SPR系统处理城市污水时,采纳五种以上污水处理药剂及其配方组合使用,靠化学反响使污水中溶解状态的有机污染物、重金属离子和有害的盐类从水中析出,成为有固相界面的微小颗粒(它包含有污水三级处理的作用)。
其中还选用了一种吸附效果很好而价钱又很廉价的吸附剂,以吸附有机污染物和色度。
靠消毒剂在30分钟的流程内杀灭细菌和大肠杆菌。
靠混凝的物理化学吸附作用将悬浮物及各类杂质分散成大而且密实的絮团。
这样发挥各药剂的单独作用和它们之间的交联作用的用药方式是与常规的物理化学法不一样的。
而且SPR系统使用的组合药剂配方,只能在具有非常精细的水动力学参数设计的SPR污水净化器及其系统里才能充分发挥作用,在常规的水工系统里是无法使用的。
三、SPR系统装置能够依照模拟试验得出的配方,借助大气压力和流量计,非常准确地投加混凝药剂和絮凝药剂,不致因加药过量而造成药剂残留在净化后的出水中,而且动力消耗很少。
四、SPR污水净化器内部构造是完全根据混凝机理准确设计的,形成的涡旋流淌和各部位恰当的水流速度,使得胶体颗粒之间有最多的碰撞次数,并且有分散吸附所需的流速环境。
从而在微小的容积内获得了极充分的分散效果。
这也是常规水工装置无法比较的。
五、依据混凝形成的絮团实际状况,精确确定了SPR污水净化器内部的水动力学数据,使得在罐体中上部形成了一个有几十厘米厚的、非常致密的悬浮泥层。
全部经过混凝的出水都必需通过此悬浮泥层的过滤,才能升流到罐体上部的清水汇合区。
它非常胜利地起到了污水高级处理工艺中极为重要的过滤作用。
这个致密的悬浮泥层是由污水中的污泥及混凝药剂形成的絮体本身组成的。
随着絮体由下向上运动,使泥层的下表层不断增加、变厚;同时,随着过滤水力学原理形成的罐体的旁路流淌,引导着悬浮泥层的上表层不断流入中心接泥桶,上表层不断削减、变薄。
这样,悬浮泥层的厚度到达一个动态的平衡。
当混凝后的出水由下向上穿过此悬浮泥层时,此絮体滤层靠界面物理吸附和电化学特性及范德华力的作用,将悬浮胶体颗粒、絮体、细菌菌体等等杂质全部拦截在此悬浮泥层上,使出水水质到达三级处理的水平。
依托高新技术实现造纸业循环经济发展《麦草芦苇树木造纸业制浆中段污水再生回用SPR技术系统》SPR技术系统为中国造纸行业实现造纸制浆中段污水再生回用提供技术支撑摘要:中国人持有自主知识产权的美国发明专利――《SPR高浊度高浓度污水净化及再生回用技术系统》,以化学反应、物理化学吸附、悬浮泥层精细过滤与流体力学原理的巧妙结合,将麦草、芦苇、树木制浆造纸中段污水的精细处理过程集中设计在一个罐体里、在三十分钟内快速完成,以经济、高效的科技手段,实现了造纸业制浆中段污水的再生循环回用,不再排放。
同时达到治污和节水的目标,为中国造纸制浆企业的生存和持续发展提供了最有力的技术支撑。
发明造纸术是中华民族的骄傲;中国人自主创新的SPR技术系统实现了造纸制浆中段污水的净化及再生循环回用,杜绝了制浆造纸业的水污染,展示了中华民族在造纸制浆中段污水处理科技上同样有自立于世界民族之林的能力!关键词:自主创新造纸制浆中段污水物理化学法污水再生回用污泥制砖S P R WASTEWATER TREATMENT & REUSE TECHNOLOGYFOR PAPER PULP WITH WHEAT STRAW,REED,AND TREE. ABSTRACTThe SPR system of the treating and recycling for high turbidity wastewater, is based on the principles of chemical reaction, physic-chemical adsorption, and hydromechanics to form its unique (United States Patent: US 6,358,407 ).It combines the mixture of ingredients, coagulation and flocculation, filtration, and condensation of sludge in a unique SPR vessel. The total processing time in the SPR purifier is only 30 minutes.The SPR system can treat the wastewater of washing and bleaching effluent from PAPER PULPING LINE with SS contents of 1000mg/l and with organic pollutant (COD cr) contents of 800~1380mg/l directly and continuously.It can remove tiny particles of sizes as small as 1 µm. The effluent’s turbidity can be less than 3 NTU, and the organic pollutant (CODcr) contents can be less than 100 mg/l. The output water of SPR system can reuse for pulp process.Also the moisture of the concentrated sludge from the SPR System is as low as 92%, and it can be used to produce the pavement tiles, avoiding the secondary pollution.技术依托:美国发明专利----SPR污水净化及回用技术系统美国发明专利号:US 6,358,407中国是造纸业大国,中国纸的产量居世界第四位,制浆造纸工业是中国国民经济的重要产业之一,由于中国木材资源较为匮乏,所以资源相对丰富、成本又十分低廉的麦草、芦苇纤维原料成为了我国造纸的主要原料,占据制浆造纸业的份额65%以上。
SPR污水处理技术摘要:SPR污水处理技术是美国新发明的一种工艺,采用特殊的化学-物理工艺方法和水力学原理,组成高效率、快速度的处理氨氮、有机污染物浓度高、悬浮杂质含量多的工业污水和城市污水的处理系统,经处理的出水回用于城市绿化、浇灌草地树木或作为工业用水。
全套系统占地面积极少,运行费用低,耗电少,综合经济技术指标达国际先进水平。
一、SPR污水处理原理首先采用化学方法使溶解状态的污染物从真溶液状态下析出,形成具有固相界面的胶粒或微小悬浮颗粒;选用高效而又经济的吸附剂将有机污染物、色度等从污水中分离出来;然后采用微观物理吸附法将污水中各种胶粒和悬浮颗粒凝聚成大块密实的絮体;再依靠旋流和过滤水力学等流体力学原理,在自行设计的SPR高浊度污水净化器使絮体与水快速分离;清水经过罐体自我形成的致密的悬浮泥层过滤之后,达到三级处理的水准,出水实现回用;污泥则在浓缩室高度浓缩,定期靠压力排出,由于污泥含水率低,且脱水性能良好,可以直接送入机械脱水装置,经脱水之后的污泥饼亦可以用来制造人行道地砖,免除了二次污染。
其污水净化与回用系统工艺流程图(如图1)污水净化与回用系统流工艺程图(如图1)二、SPR污水处理技术特点:1 .城市生活污水和处理药剂的混合主要是在泵前吸药管道、污水泵叶轮、蛇形反应管和瓷球反应罐的组合作用下完成的,为取得最佳混凝净化效果和节省药剂创造了条件。
与过去常规的一级处理和二级处理之水工结构不同。
2.采用五种以上污水处理药剂及其最佳配方组合使用,使污水中溶解状态的有机污染物、重金属离子和有害的盐类从水中析出,成为有固相界面的微小颗粒(它包含有污水三级处理的作用),靠混凝的物理化学吸附作用将悬浮物及各类杂质凝聚成大而且密实的絮团以便去除。
还选用了一种吸附效果很好的吸附剂,以吸附有机污染物和色度。
在靠消毒剂在3 0分钟的流程杀灭细菌和大肠杆菌。
这样发挥各药剂的单独作用和它们之间的交联作用的用药方式是与常规的物理化学法不相同的。
毕业设计(论文)题目:SPR污水处理技术学习中心:年级专业:学生姓名:学号:指导教师:职称:导师单位:SPR污水处理技术摘要:SPR污水处理技术是美国新发明的一种工艺,采用特殊的化学-物理工艺方法和水力学原理,组成高效率、快速度的处理氨氮、有机污染物浓度高、悬浮杂质含量多的工业污水和城市污水的处理系统,经处理的出水回用于城市绿化、浇灌草地树木或作为工业用水。
全套系统占地面积极少,运行费用低,耗电少,综合经济技术指标达国际先进水平。
关键词:污水处理回用特点目录摘要 (i)目录............................i i 前言. (1)第1章S P R污水处理原理 (3)第2章S P R污水处理技术特点 (6)第3章S P R的应用 (13)第4章结论 (18)致谢 (19)参考文献 (20)前言水是经济发展和社会可持续发展的一个重要因素。
随着城市规模的不断扩大和人口的增加,水环境污染成了一大难题。
城市污水是目前江河湖泊水域污染的重要原因,是制约许多城市可持续发展的主要原因之一。
“环境保护”是我国的基本国策,中国可持续发展的战略与对策制定的2000年治理目标,要求城市污水集中处理率达20%。
目前,我国正处于城市污水处理事业的大发展时期,尤其随着国家西部大开发战略的实施,中国中西部环境与生态保护已被提上首要议事日程。
城市生活污水处理自200年前工业革命以来,越来越受到人们的重视。
城市污水处理率已成为一个地区文明与否的一个重要标志。
近200年来,城市污水处理已从原始的自然处理、简单的一级处理发展到利用各种先进技术、深度处理污水,并回用。
处理工艺也从传统活性污泥法、氧化沟工艺发展到A/O、A2/O、AB、SBR(包括CCAS工艺)等多种工艺,以达到不同的出水要求。
我国城市污水处理相对于国外发达国家、起步较晚,目前城市污水处理率只有6.7%。
在我们大力引起国外先进技术、设备和经验的同时,必须结合我国发展,尤其是当地实际情况,探索适合我国实际的城市污水处理系统。
结合我国实际情况,参考国外先进技术和经验,建设城市污水处理厂应符合以下几个发展方向:(1)总投资省。
我国是一个发展中国家,经济发展所需资金非常庞大,因此严格控制总投资对国民经济大有益处。
(2)运行费用低。
运行费用是污水处理厂能否正常运行的重要因素,是评判一套工艺优劣的主要指标之一。
(3)占地省。
我国人口众多,人均土地资源极其紧缺。
土地资源是我国许多城市发展和规划的一个重要因素。
(4)脱氮除磷效果。
随着我国大面积水体环境的富营养化,污水的脱氮除磷已经成为一个迫切的问题。
我国最新实施的国家《污水综合排放标准》(GB8978-1996)也明确规定了适用于所有排污单位,非常严格地规定了磷酸盐排放标准和氨氮排放标准。
这就意味着今后绝大多数城市污水处理厂都要考虑脱氮除磷的问题。
(5)现代先进技术与环保工程的有机结合。
现代先进技术,尤其是计算机技术和自控系统设备的出现和完善,为环保工程的发展提供了有力的支持。
目前,国外发达国家的污水处理厂大都采用先进的计算机管理和自控系统,保证了污水处理厂的正常运行和稳定的合格出水,而我国在这方面还比较落后。
计算机控制和管理也必将是我国城市污水处理厂发展的方向。
目前,国内外城市污水处理厂处理工艺大都采用一级处理和二级处理。
一级处理是采用物理方法,主要通过格栅拦截、沉淀等手段去除废水中大块悬浮物和砂粒等物质。
这一处理工艺国内外都已成熟,差别不大。
二级处理则是采用生化方法,主要通过微生物的生命运动等手段来去除废水中的悬浮性,溶解性有机物以及氮、磷等营养盐。
目前,这一处理工艺有多种方法,归结起来,有代表性的工艺主要有传统活性污泥、氧化沟、A/O或A2/O工艺、SBR及CCAS工艺等。
目前,这几种代表工艺在国内外都有实际应用。
第1章SPR污水处理原理在天然淡水资源已被充分开发、自然灾害日益频繁暴发的今天,缺水已经对世界各国众多城市的经济和市民生活构成了十分严重的威胁,缺水危机已经是我们面临的现实,解决城市缺水问题的重要途径应该是将城市污水变为城市供水水源。
城市污水就近可得,来源稳定,容易收集,是可靠且稳定的供水水源。
城市污水经净化后回用主要可作为市政绿化、景观用水和工业用水。
城市污水再生回用工程包括污水收集系统、污水净化处理技术及其系统、出水输配系统、回用水应用技术和监测系统。
其中污水净化再生技术及其系统是关键,污水净化处理的流程要简单可靠,投资和运行费用要为该城市经济实力所能承受,处理后出水的水质要满足回用的要求。
沿用了许多年的传统的“一级处理”及“二级处理”水处理工艺技术和设备已经难以适应当今的高浊度和高浓度污水的净化处理要求,处理后出水更不能满足城市对水回用的水质要求。
沿着传统的工艺技术路线只能进一步附加传统的“三级处理”设备系统,既回避不了庞大复杂的传统二级生化处理系统,也回避不了投资和运行费用都十分昂贵的传统三级过滤吸附处理系统。
这些恰恰是实现污水回用的忌讳之处。
所以,环保市场十分迫切需要净化效率更高、处理后出水能满足现有环保标准并且能回用于城市,投资和运行费用又要为现有城市的经济实力所能接受的污水处理新技术和新设备。
最新发明的“SPR高浊度污水净化系统”(美国发明专利)将污水的“一级处理”和“三级处理”程序合并设计在一个SPR污水净化器罐体内,在30分钟流程里快速完成。
它容许直接吸入悬浮物(浊度)高达500毫克/升至5000毫克/升的高浊度污水,处理后出水的悬浮物(浊度)低于3毫克/升(度);它容许直接吸入CODcr为200毫克/升至800毫克/升的高浓度有机污水,处理后出水CODcr可降为40毫克/升以下。
只需用相当于常规的一、二级污水处理厂的工程投资和低于常规二级处理的运行费用,就能够获得三级处理水平的效果,实现城市污水的再生和回用。
SPR污水处理系统首先采用化学方法使溶解状态的污染物从真溶液状态下析出,形成具有固相界面的胶粒或微小悬浮颗粒;选用高效而又经济的吸附剂将有机污染物、色度等从污水中分离出来;然后采用微观物理吸附法将污水中各种胶粒和悬浮颗粒凝聚成大块密实的絮体;再依靠旋流和过滤水力学等流体力学原理,在自行设计的SPR高浊度污水净化器内使絮体与水快速分离;清水经过罐体内自我形成的致密的悬浮泥层过滤之后,达到三级处理的水准,出水实现回用;污泥则在浓缩室内高度浓缩,定期靠压力排出,由于污泥含水率低,且脱水性能良好,可以直接送入机械脱水装置,经脱水之后的污泥饼亦可以用来制造人行道地砖,免除了二次污染。
其污水净化与回用系统工艺流程图如下(图1)SPR污水净化技术以其流程简单可靠、投资和运行费用低、占地少、净化效果好的众多优势将为当今世界的城市污水的再利用开创一条新路。
城市污水实现再利用之后,为城市提供了第二淡水水源,为城市的可持续发展提供了必不可少的条件,其经济效益和社会效益是不可估量的.第2章SPR污水处理技术特点1 .城市生活污水和处理药剂的混合主要是在泵前吸药管道、污水泵叶轮、蛇形反应管和瓷球反应罐的组合作用下完成的,为取得最佳混凝净化效果和节省药剂创造了条件。
这是过去常规的一级处理和二级处理之水工结构所做不到的。
2. SPR系统处理城市污水时,采用五种以上污水处理药剂及其最佳配方组合使用,靠化学反应使污水中溶解状态的有机污染物、重金属离子和有害的盐类从水中析出,成为有固相界面的微小颗粒(它包含有污水三级处理的作用)。
其中还选用了一种吸附效果很好而价钱又很便宜的吸附剂,以吸附有机污染物和色度。
靠消毒剂在30分钟的流程内杀灭细菌和大肠杆菌。
靠混凝的物理化学吸附作用将悬浮物及各类杂质凝聚成大而且密实的絮团。
这样发挥各药剂的单独作用和它们之间的交联作用的用药方式是与常规的物理化学法不相同的。
而且SPR系统使用的组合药剂配方,只能在具有十分精细的水动力学参数设计的SPR污水净化器及其系统里才能充分发挥作用,在常规的水工系统里是无法使用的。
3 . SPR系统装置能够依照模拟试验得出的配方,借助大气压力和流量计,十分精确地投加混凝药剂和絮凝药剂,不致因加药过量而造成药剂残留在净化后的出水中,而且动力消耗很少。
4 . SPR污水净化器内部结构是完全按照混凝机理精确设计的,形成的涡旋流动和各部位恰当的水流速度,使得胶体颗粒之间有最多的碰撞次数,并且有凝聚吸附所需的最佳流速环境。
从而在极小的容积内获得了极充分的凝聚效果。
这也是常规水工装置无法比拟的。
SPR污水净化器水力学结构如下图所示:(图2)5 . 根据混凝形成的絮团实际状况,准确确定了SPR污水净化器内部的水动力学数据,使得在罐体中上部形成了一个有几十厘米厚的、十分致密的悬浮泥层。
所有经过混凝的出水都必须通过此悬浮泥层的过滤,才能升流到罐体上部的清水汇集区。
它十分成功地起到了污水高级处理工艺中极为重要的过滤作用。
这个致密的悬浮泥层是由污水中的污泥及混凝药剂形成的絮体本身组成的。
随着絮体由下向上运动,使泥层的下表层不断增加、变厚;同时,随着过滤水力学原理形成的罐体的旁路流动,引导着悬浮泥层的上表层不断流入中心接泥桶,上表层不断减少、变薄。
这样,悬浮泥层的厚度达到一个动态的平衡。
当混凝后的出水由下向上穿过此悬浮泥层时,此絮体滤层靠界面物理吸附和电化学特性及范德华力的作用,将悬浮胶体颗粒、絮体、细菌菌体等等杂质全部拦截在此悬浮泥层上,使出水水质达到三级处理的水平。
由于泥层是由絮体组成,致密度高,过滤效率远远高于常规的沙粒层过滤;由于是处于悬浮状态的絮体泥层作滤层,其过滤的水头(阻力)损失非常小,所以动力消耗远远低于常规的砂层过滤、微孔过滤、或反渗透膜过滤;又由于过滤泥层是净化过程中由污水中的污泥自动补充添加,又自动被引走,即过滤泥层自身在不断地更新,过滤泥层总是保持着稳定的厚度,而且总是保持着稳定的物理吸附和电化学吸附性能,因此能获得稳定的过滤效果。
而且完全免去了常规系统中必不可少的过滤层的反冲洗以及反冲洗带来的众多麻烦。
这种结构和原理与常规的三级污水处理的过滤装置是完全不同的,这里没有价格昂贵的反渗透膜过滤、微孔过滤、或活性炭过滤等装置。
所以,投资省、动力消耗小、运行费用低是SPR系统的必然优势。
图36 . SPR系统选用的絮凝剂,同时也是良好的污泥助滤剂,所以,系统最后排出的污泥浆,其脱水性能良好,可以不另外添加助滤剂,就直接泵入压滤机脱水。
泥饼可以制成人行道地砖再利用,不会带来二次污染的问题。
它没有传统的生化法产生的污泥含水率很高、脱水性能很差的致命弱点。
如下图图47 .污水净化器应用广泛,尤其适用于当今最难处理的纺织印染污水、再生纸造纸污水、动物屠宰场污水、陶瓷厂瓷泥污水、煤矿矿井污水等含有大量有机污染物和氨氮的去除,污水的净化后回用,实现工业用水闭路循环,既解决环境污染问题,又节省大量水资源,从而大大降低了企业的生产成本。