2020年工程机械行业分析报告
- 格式:docx
- 大小:519.51 KB
- 文档页数:22
工程机械行业市场分析报告工程机械行业市场分析报告一、行业概述工程机械是指用于各种建筑施工工程和基础设施建设的机械设备,包括挖掘机、推土机、装载机、压路机等各种设备。
工程机械行业是国民经济发展的重要组成部分,对国家的经济建设和社会发展起着至关重要的作用。
二、市场规模自改革开放以来,中国工程机械行业迅猛发展。
根据统计数据显示,目前我国工程机械市场规模已经超过5000亿元,占全球市场份额超过20%。
而且随着国家基础设施建设的不断推进,工程机械市场规模还将继续扩大。
三、市场需求1. 基础设施建设需求:目前,我国基础设施建设仍然相对薄弱,需要大量的工程机械设备进行施工。
特别是随着城市化进程的加快,城市道路、铁路、桥梁等基础设施建设市场需求将进一步增加。
2. 建筑施工需求:随着经济的不断发展,房地产市场需求旺盛,建筑施工市场也将不断扩大。
这将进一步推动工程机械市场需求的增加。
3. 农业机械需求:农业机械是工程机械的一个重要分支,随着我国农业现代化的推进,农业机械市场需求也在不断增加。
四、市场竞争目前,国内工程机械市场竞争激烈,主要有以下几个方面的竞争:1. 产品技术竞争:随着科技的发展,工程机械产品的技术要求也在不断提高。
只有不断创新,提高产品的性能和质量,才能在市场竞争中立于不败之地。
2. 品牌竞争:国内外工程机械品牌众多,而且品牌效应在市场竞争中占据重要地位。
拥有知名品牌的企业往往能够赢得更多的市场份额。
3. 价格竞争:工程机械的价格较高,价格成为市场竞争的一个重要因素。
通过控制成本,降低产品价格,才能在市场上取得竞争优势。
五、发展趋势1. 产品智能化:随着人工智能技术的不断发展,工程机械产品将更加智能化。
智能化的工程机械能够提高施工效率,降低劳动成本,受到市场的青睐。
2. 环境友好型:环境保护是当前社会的重要问题,未来工程机械产品将更加注重环境友好型。
环保型产品将成为市场的主流。
3. 服务化发展:随着市场的竞争日益激烈,产品的售后服务越来越重要。
工程机械市场分析报告一、市场概述工程机械市场是指以建筑工程为主要领域的机械设备市场。
随着城市化进程的加快和国家基础设施建设的不断推进,工程机械市场呈现出稳步增长的态势。
工程机械广泛应用于土木工程、建筑工程、交通工程等领域,包括挖掘机、装载机、推土机、压路机等各类机械设备。
二、市场规模根据市场调研数据显示,工程机械市场规模在过去几年持续增长。
截至2020年底,我国工程机械市场总产值达到X亿元,同比增长X%。
其中,挖掘机市场占据了工程机械市场的主导地位,销售额占比超过30%。
三、市场竞争格局1.市场领先品牌在工程机械市场中,国内外知名品牌竞争激烈。
国内一些知名的工程机械品牌包括中联重科、三一重工、徐工机械等,它们一直以来都保持着较高的市场份额。
同时,国际品牌如卡特彼勒、沃尔沃、小松等也在中国市场占有一定份额。
2.市场新兴力量近年来,一些新兴力量逐渐崛起,挑战了市场领先品牌的地位。
这些新兴力量主要来自于创新技术和产品的不断推出,以及对市场需求的快速响应能力。
他们通过提供高性价比的产品,吸引了一部分市场份额。
四、市场驱动因素1.基础设施建设随着我国基础设施建设的不断推进,工程机械市场受益匪浅。
例如,高速公路、铁路、桥梁等基础设施建设需要大量的工程机械设备,推动了市场的快速发展。
2.城市化进程随着城市化进程的加快,城市基础设施建设的需求不断增加。
为了满足城市建设的需要,各种工程机械设备被广泛应用,进一步推动了市场的增长。
五、市场挑战与机遇1.市场挑战工程机械市场竞争激烈,市场份额有限。
各个品牌在价格、性能等方面进行激烈竞争,市场压力较大。
2.市场机遇随着技术的不断进步和创新,工程机械设备将会实现智能化、高效化。
例如,自动化挖掘机、智能推土机等新型设备的出现为市场带来了新的机遇。
六、市场发展趋势1.技术升级工程机械行业将继续进行技术升级,提高设备的性能和效率。
例如,采用新型材料、智能化控制系统等技术,提高设备的质量和可靠性。
联合资信评估股份有限公司工程机械行业季度研究报告(2020年7月1日至2020年9月30日)一、行业现状2020年三季度,我国各地复工复产逐步加快,经销商补库存,对各类工程机械产品需求加大,下游行业需求旺盛,各产品销量均实现增长,挖掘机销量增速持续保持高位;三季度出口情况良好。
作为重要的工程机械产品,挖掘机主要应用于工程项目施工的前端,并且具有功能多样、应用广泛的特征。
2020年三季度,我国挖掘机(主要企业)累计销量166,083台,较上年同期增长57.39%,增速较上年同期上升41.14个百分点。
受复工延迟影响挖掘机需求延后至3月下旬开始逐步释放,7-9月份,挖掘机(主要企业)销量持续高速增长,单月同比增速分别为54.79%、51.26%和64.78%。
2020年三季度,我国起重机(主要企业)累计销量12,061台,较上年同期增长55.65%;装载机(主要企业)累计销量28,889台,较上年同期增长13.41%。
图1 2010年以来工程机械主要产品销量情况(单位:台、%)资料来源:Wind挖掘机作为工程机械核心产品,市场空间大,技术门槛高。
而国内挖掘机核心零部件液压泵阀、发动机长期依赖进口,但近年来液压泵阀已实现国产化突破,不仅能够帮助国产主机厂商突破供应链制约,同时将显著降低国产主机厂商液压件的成本,提升国产挖掘机在国际市场上的竞争力。
受益于此,近年来我国挖掘机出口量持续增长。
2020年上半年,受海外疫情的影响,挖掘机出口增速下降,但出口从7月份开始修复,9月份创出口销量新高,2020年三季度,我国挖掘机出口销量9,156台,较上年同期增长29.87%。
图2 2010年以来我国挖掘机出口情况(单位:台、%)1数据来自中国工程机械工业协会,统计范围含25家主机制造企业。
资料来源:Wind从需求端看,2020年三季度,我国经济逐渐复苏,三季度GDP同比增速回升至4.9%,较二季度继续回升。
房地产开发和基础设施建设为工程机械行业下游应用的主要领域。
2020年,中国工程机械产业10大趋势2020年刚开始,全球工程机械产业还没摆脱不确定性,新型冠状病毒疫情又给中国行业带来更多挑战。
随着竞争步入后半场,中国工程机械行业未来究竟会发生什么?趋势一:步入存量时代基本可以确定,2020年全球工程机械产业会负重前行。
同时中国工程机械产业整体进入存量时代。
市场增长纵深消失,需求见顶,守住已有份额成为各品牌的底线。
今后中国工程机械市场各品牌在台量规模上的竞争,都难上加难。
存量竞争下,寻求价值空间提升,用价值驱动增长,才是正解。
进入存量市场,寡头时代也会随之开启。
此消彼长的竞争,让巨头都想将对方拆吃入腹。
神仙打架,鱼虾遭殃,小企业以及新手的日子无疑会更加难过。
尤其是在装载机、挖掘机等行业,2020年甚至未来几年,对于实力不那么强的企业而言,绝对是个事关生存的门槛——抢不到船票的人,注定会淹没于产业变化之中。
趋势二:集中度加速提升,大玩家更稳中国工程机械市场越来越成熟,一个重要指标就是:不仅是装载机、挖掘机、起重机等大板块,很多专业化领域,比如桩工设备、路面设备,集中度也加速提升。
回想三年五年前,中国旋挖钻机市场、压路机市场,还不乏一些小众企业甚至新参与者;但如今,新企业早已不见,小制造商的份额也不增反降;而行业前三强五强,却动辄牢牢握住60%、70%甚至更高的市场。
未来,在规模够大、产品标准化程度更高、通用性颇强的领域,“大者更强”、“大者恒强”的趋势,注定会更加明显。
趋势三:小企业,机会在“专业化”在大规模、通用型设备板块,小企业基本上已经基本没有施展空间,没有突破的可能。
但在更细分、更专业化的领域,情况则大为不同——这里堪称小型制造商的机会之地,也是他们能够建立起“护城河”的领域。
这里所谓的“更细分”、“更专业化”的领域,不仅是指那些批量小、特异性强、技术门槛高的板块——比如多功能钻机、开沟机、坑道台车,还包括一些表面看起来仍属“挖掘机”、“起重机”大行业,但更加专用化甚至定制化的产品——比如抓料机、电动迷你挖掘机、小型轮式挖掘机、林业起重机、码头起重机、蜘蛛履带起重机等,当然还包括正在兴起的各种属具产品。
销量情况:工程机械上半年先抑后扬,下半年及明年市场需求有望继续超预期表现补偿性需求释放叠加逆周期调节发力,上半年挖掘机行业销量再创同期历史最佳。
根据中国工程机械工业协会数据显示,2020H1累计实现挖掘机销量17.0万台,同比增长24.2%,销量续创同期历史新高,行业高景气度持续。
3月国内疫情有效控制后,全国各地加大了复工复产的力度,项目开工和落地速度明显增加,工程机械设备的补偿性需求二季度开始快速释放,叠加国家加大了逆周期调节力度,重点推进“两新一重”建设,基建投资持续上行,地产投资也持续回暖,极大拉动了工程机械设备需求,行业的需求旺季相比往年有所后移,二季度以来挖掘机销售持续火爆,4月至今销量已连续5个月保持50%以上的高增长。
从小松的工作小时数来看,4-6月分别为144、147.2、126.4,同比均有所提升,7、8月与去年同期基本持平,小松在国内市场份额持续下滑的背景下,开工率依然有所提升进一步验证了二季度行业销售火爆的需求真实性,目前行业并未出现大幅透支销售的现象。
图表 1.挖掘机月销量走势(台)图表 2.小松开工小时数(小时)资料来源:万得,中国工程机械工业协会,中银证券资料来源:小松官网,中国工程机械工业协会,中银证券上半年小挖增速引领市场,中长期看小挖成长动力突出。
上半年小挖、中挖、大挖销量增速分别为29.0%、 20.6%、15.8%,销量增速引领挖掘机市场,销量占比从2018年58.7%进一步提升至62.1%,是挖掘机行业持续增长的核心驱动力。
中长期看,在机器换人、市政工程建设、老旧小区改造等共同驱动下,小挖保有量有望持续上行,周期波动性较弱,一段时间内会体现出较强的成长性。
图表3.2020年国内市场不同吨位挖掘机销量情况(台)图表 4.国内市场不同吨位挖掘机销量占比资料来源:万得,中国工程机械工业协会,中银证券资料来源:万得,中国工程机械工业协会,中银证券汽车起重机4月销量增速转正,混凝土泵车、塔机等其他中后期工程机械品种需求强劲。
工程机械行业发展分析报告工程机械行业发展分析报告一、行业概况工程机械是指用于建筑、公路、水利、铁路、港口、矿山等工程的设备。
工程机械行业是国民经济的重要组成部分,对推动经济增长、提高生产效能具有重要意义。
经过几十年的发展,工程机械行业已经成为我国装备制造业的支柱产业之一。
二、市场状况1. 市场规模逐年扩大。
近年来,我国工程机械行业市场呈现快速增长的态势。
据统计数据显示,我国工程机械行业市场规模已经连续多年位居全球第一。
随着城市化进程不断加快,基础设施建设和房地产开发等项目对工程机械的需求也大幅增长。
2. 产品结构逐渐优化。
随着技术的不断进步,工程机械产品结构也逐渐呈现出以高端产品为主导的趋势。
高效、节能、环保、安全成为市场对工程机械产品的主要需求。
针对这一需求,许多企业加大了研发力度,引进了一批国际先进的技术和设备,提高了产品的竞争力。
3. 市场竞争激烈。
作为一个关键的装备制造行业,工程机械行业的竞争激烈。
国内外很多企业在该领域都有一定的市场份额。
尤其是国外一些知名企业,其技术、品牌、渠道等方面的优势明显,对国内企业形成了较大的竞争压力。
三、发展趋势1. 国家政策支持。
为促进工程机械行业健康发展,我国政府出台了一系列政策和措施。
比如,加大对工程机械行业的投资力度,提高技术创新能力,扶持企业进行市场拓展等。
这些政策的出台将为行业的发展提供良好的外部环境。
2. 技术创新驱动。
作为一个高技术内容的制造业,工程机械行业依赖于技术创新来驱动发展。
目前,一些国内企业已经开始加大科研投入,提高自主研发能力。
同时,引进国际先进技术也是必不可少的。
随着技术的不断进步,工程机械行业将涌现更多的高效、智能化的产品。
3. 国际化发展。
随着全球化进程的加快,国际市场对工程机械行业的需求不断增长。
同时,国内企业也面临国际市场的竞争。
因此,国际化发展是必然的趋势。
企业需要加强国际合作,提高产品质量和服务水平,开拓国际市场。
四、面临的问题和挑战1. 生产过剩。
挖掘机2020年1-8月,25家挖掘机主要生产企业累计销售挖掘机210474台,同比增加47078台,增长28.8%。
其中,8月共销售挖掘机20939台,同比增加7096台,增长51.3%(见图1)。
13家中外合资、外商独资企业8月销量7647台,占当月总销量的36.5%,销量同比增加1777台,增长30.3%;12家内资企业8月销量13292台,同比增加5319台,增长66.7%。
从机型类别来看,6t以下8月销量4142台,占当月总销量的19.8%,同比增长47.9%;6〜10t8月销量5688台,占当月总销量的27.2%,同比增长58.9%;10〜18.5t8月销量1984台,占当月总销量的9.48%,同比增长17.1%;18.5〜28.5t8月销量6179台,占当月总销量的29.5%,同比增长69.6%;28.5〜40t8月销量1782台,占当月总销量的8.51%,同比增长38.7%;40t及以上8月销量1164台,占当月总销量的5.56%,同比增长2020年1-8月工程机械主要机种市场分析郑 宇表1 工程机械行业2020年1-8月主要产品销量及出口量2020年8月,随着国内疫情防控取得重大成果,“六稳”工作和“六保”任务落实成效日益显现,企业生产经营状况好转,供需循环逐步改善,工业企业利润稳定增长。
国家统计局数据显示,1-8月全国规模以上工业企业累计利润总额37166.5亿元,同比下降4.4%,降幅比1-7月收窄3.7个百分点。
其中,装备制造业8月利润同比增长23.1%,拉动全部规模以上工业企业利润增长8.1个百分点。
分产品看,受基建项目拉动,挖掘机、装载机、压路机、摊铺机等机种自5月以来全部实现正增长。
其中,挖掘机更是连续5个月同比增速保持50%以上,持续引领行业快速增长(见表1)。
38.4%。
各吨位级别轮式挖掘机8月共销售226台,占当月总销量的1.08%,同比增长52.7%。
其中10〜18.5t8月销量117台,6〜10t8月销量49台,6t以下8月销量48台,18.5〜28.5t8月销量11台,28.5〜40t8月销量1台。
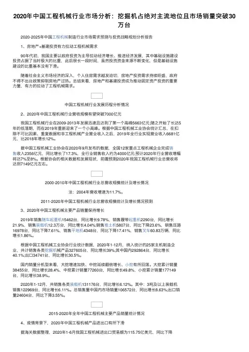
2020年中国⼯程机械⾏业市场分析:挖掘机占绝对主流地位且市场销量突破30万台2020-2025年中国⼯程机械制造⾏业市场需求预测与投资战略规划分析报告1、房地产+基建投资有⼒拉动⼯程机械需求90年代初,我国主要以政府投资为主导拉动经济增长、推进经济发展,其中基础设施建设投资占据了当时极⼤的⽐重,此后很长⼀段时间,虽然投资资⾦来源不断变化,但是基础设施建设的⽐重基本没有下滑。
随着社会主义市场经济的深⼊,个⼈住房需求越发迫切,房地产投资需求持续旺盛,政府不得不出台政策抑制房地产过热。
总结来看,房地产和基建投资成为推动固定资产投资的重要⼒量,有⼒的拉动了⼯程机械需求。
中国⼯程机械⾏业发展历程分析情况2、2020年中国⼯程机械⾏业营收规模有望突破7000亿元我国⼯程机械⾏业在2009-2013年发展迅速且达到了第⼀个⾼峰5663亿元;随之开始了长达5年的低落期,⽽在2019年重新迎来了⼀个⼩⾼峰。
根据中国⼯程机械⼯业协会统计汇总,在扣除不可⽐因素、重复数据和⾮⼯程机械产业营业收⼊之后,2019年全⾏业实现营业收⼊6681亿元,⽐2018年增长12%。
据中国⼯程机械⼯业协会在2020年9⽉发布的数据,全国12家重点⼯程机械企业完成销售收⼊2356亿元,同⽐增长了17.3%,全⾏业销售收⼊约为4000亿元;预计2020年⾏业营收增幅将达7%⾄8%。
根据协会的相关数据和发展现状,前瞻预测2020年我国⼯程机械⾏业总营收将达到7149亿元左右。
2000-2010年中国⼯程机械⾏业总营收规模统计及增长情况注:2004年营收增速为11.7%。
2011-2020年中国⼯程机械⾏业总营收规模统计及增长情况预测3、2020年中国⼯程机械主要产品销量保持增长2019年销售随车起重机15462台,同⽐增长9.78%,销售履带起重机2290台,同⽐增长21.9%,销售装载机12.3万台,同⽐增长4.04%;销售推⼟机5807台,同⽐下降23.6%,销售压路16978台,同⽐下降7.61%,销售平地机4348台,同⽐下降17.41%,销售叉车60.83万辆,同⽐增长1.86%。
2020年机械行业研究报告一、疫情冲击弱化,业绩复苏快,估值仍合理(一)机械行业疫情后期订单复苏快,整体表现强于大盘机械行业上半年表现整体优于大盘,截至 2020 年 9 月 17 日,机械指数涨幅为 21.81%,上证指数涨幅6.0%,沪深 300 涨幅 11.57%。
机械行业子板块分化明显,其中工程机械、通用及专用设备表现较好,而运输设备和金属制品涨幅大幅落后于机械指数。
新冠疫情后,受益于逆周期调节、专项债的加速发放等措施,各类工程项目复工复产水平快速恢复,对工程机械需求形成了一定支撑,因此子板块表现强势。
工程机械在稳基建的预期之下,工程机械出货量保持高景气度,尽管近期预期有所弱化,但在挖机销量高增长的驱动下预计将继续保持强势,预计未来仍将保持在较好的增长态势。
而通用和专用设备板块中,具有成长属性的机器人和光伏设备分项分别贡献了超额收益。
从二季度各子板块的订单恢复情况看,工程机械不仅营业收入环比强势复苏,同比数据也大幅上涨。
另外,由于具备成长属性的锂电设备、光伏设备、半导体设备等均迎来行业的重要节点,行业景气度向上,带动专用机械和通用设备板块估值在 5 月出现回升,二季度保持上升趋势。
(二)工程机械和高端设备带动行业上行,整体估值仍处于合理区间工程机械与高端设备(锂电设备、光伏设备、半导体设备)盈利能力高于机械行业平均水平。
从历史数据上看,机械行业销售净利率季节性较强,一般而言,销售净利率下半年高于上半年。
工程机械:重新进入行业景气度上行通道,2009-2013 是工程机械上一个销售高峰期,板块净资产收益率处于高位,高出行业平均一倍有余,今年工程机械由于更新及新机需求较大,子板块重回高资产收益率区间。
高端设备:从近三个季度数据看,锂电设备、光伏设备 ROE 明显高于机械行业平均,而半导体设备 ROE 略低机械行业平均。
受新冠疫情及季节性波动影响,2020 年 Q1 机械行业 ROE 环比下降明显,Q2 开始复苏。
2020年工程机械行业市场需求分析及投资前景预测报告2020年1月目录1. 工程机械行业概况及市场分析 (6)1.1 工程机械行业市场规模分析 (6)1.2 工程机械行业结构分析 (7)1.3 工程机械行业特征分析 (8)1.4 中国工程机械行业市场驱动因素分析 (8)1.5 工程机械行业PEST分析 (9)2. 工程机械行业政策环境 (11)2.1 行业政策体系趋于完善 (11)2.2 一级市场火热,国内专利不断攀升 (12)2.3 宏观环境下工程机械行业的定位 (12)2.4 “十三五”期间工程机械建设取得显著业绩 (13)3. 工程机械产业发展前景 (15)3.1 中国工程机械行业市场规模前景预测 (15)3.2 中国工程机械行业市场增长点 (15)3.3 工程机械进入大面积推广应用阶段 (16)3.4 政策将会持续利好行业发展 (16)3.5 细分化产品将会最具优势 (16)3.6 工程机械产业与互联网等产业融合发展机遇 (17)3.7 工程机械人才培养市场大、国际合作前景广阔 (18)3.8 巨头合纵连横,行业集中趋势将更加显著 (19)3.9 建设上升空间较大,需不断注入活力 (19)3.10 行业发展需突破创新瓶颈 (20)4. 工程机械行业竞争分析 (21)4.1 工程机械行业国内外对比分析 (21)4.2 中国工程机械行业品牌竞争格局分析 (23)4.3 中国工程机械行业竞争强度分析 (23)4.4 初创公司大独角兽领衔 (24)4.5 上市公司双雄深耕多年 (25)4.6 互联网巨头综合优势明显 (26)5. 工程机械行业存在的问题分析 (27)5.1 政策体系不健全 (27)5.2 基础工作薄弱 (27)5.3 地方认识不足,激励作用有限 (27)5.4 产业结构调整进展缓慢 (27)5.5 技术相对落后 (28)5.6 隐私安全问题 (28)5.7 与用户的互动需不断增强 (29)5.8 管理效率低 (30)5.9 盈利点单一 (30)5.10 过于依赖政府,缺乏主观能动性 (31)5.11 法律风险 (31)5.12 供给不足,产业化程度较低 (31)5.13 人才问题 (32)5.14 产品质量问题 (32)6. 工程机械行业多元化趋势 (33)6.1 宏观机制升级 (33)6.2 服务模式多元化 (33)6.3 新的价格战将不可避免 (33)6.4 社会化特征增强 (33)6.5 信息化实施力度加大 (34)6.6 生态化建设进一步开放 (34)6.7 呈现集群化分布 (35)6.8 各信息化厂商推动"工程机械"建设 (36)6.9 政府采购政策加码 (36)6.10 个性化定制受宠 (37)6.11 品牌不断强化 (37)6.12 工程机械+互联网已经成为标配“风生水起” (37)6.13 一体式服务为发展趋势 (38)6.14 政策手段的奖惩力度加大 (38)7. 工程机械产业投资分析 (40)7.1 中国工程机械技术投资趋势分析 (40)7.2 大项目招商时代已过,精准招商愈发时兴 (40)7.3 中国工程机械行业投资风险 (41)7.4 中国工程机械行业投资收益 (42)本次报告将从以下几方面着手对工程机械行业过去的发展进行细化研究分析,并专业预测工程机械行业未来的发展趋势,以及投资前景。
2020年建设机械行业市场分析报告建设机械大事记达丰设备大事记⚫资料来源:建设机械推介资料、市场研究部建设机械股权结构达丰设备股权结构(上市前)陕西省人民政府国有 资产管理委员会永茂 (新加坡) Tat Hong International(新加坡)100.00% 11.6%88.4%陕西煤业化工集团 有限责任公司 100.00%Sunfield Investment(新加坡) 中国核工业 (中国) Tat Hong China (新加坡) TH Straits 2015 (新加坡)北京宝 陕西建设 机械(集 团)有限柴 昭 一其他 投资 者金嘉铭 投资管 理中心1.95%2.30% 91.11% 4.64%6.82% 25.04% 8.62% 2.26%57.26%100%陕西建设机械股份有限公司达丰设备服务有限公司(开曼群岛)100%100%100%100%80%上海庞源 机械租赁 有限公司自贡天成 工程机械 有限公司陕西建设 钢结构有 限公司西安重装建 设机械化工 程有限公司路机联盟(北 京)工程设备 有限公司100%100%达丰兆茂 63.37%56.34%42.31%41.33%Tat Hong Belt Road(新加坡)江苏恒兴茂 (中国)上海达丰 (中国)中建达丰 (中国)华兴达丰 (中国)(中国)36.63%43.66% 31.78% 58.67%上 海 颐 东 机 械 施 工 工 程 有 限 公广 河 北 庞 源 建 筑 机 械 科 技 有 限 公陕 西 庞 源 机 械 工 程 科 技 有 限 公 海 安 苏 上 海 庞 源 吊 装 运 输 有 限 公 司 上 海 庞 源 机 械 施 工 有 限 公 司北 京 庞 源 机 械 工 程 有 限 公 司 四 川 庞 源 机 械 工 程 有 限 公 司 四 川 庞 源 机 械 设 备 有 限 公 司 江 苏 庞 源 机 械 工 程 有 限 公 司 广 东 庞 源 工 程 机 械 有 限 公 司东 庞 源 工 程 机 械 租 赁 有 限 公河 南 庞 源 机 械 工 程 有 限 公 司山 东 庞 源 机 械 工 程 有 限 公 司 湖 北 庞 源 机 械 工 程 有 限 公 司 安 徽 庞 源 机 械 工 程 有 限 公 司 贵 州 庞 源 机 械 工 程 有 限 公 司 贵 州 庞 源 机 械 设 备 有 限 公 司 福 建 开 辉 机 械 工 程 有 限 公 司 浙 江 庞 源 机 械 工 程 有 限 公 司南 庞 源 建 筑 机 械 租 赁 有 限 公新 疆 庞 源 机 械 工 程 有 限 公 司徽 皖 北 庞 源 建 筑 科 技 有 限 公安 徽 庞 源 建 筑 科 技 有 限 公 司 青 岛 庞 源 机 械 工 程 有 限 公 司 重 庆 庞 源 机 械 科 技 有 限 公 司 常 州 庞 源 机 械 工 程 有 限 公 司 南 通 庞 源 机 械 工 程 有 限 公 司州 庞 源 建 筑 机 械 科 技 有 限 公绍 兴 庞 源 机 械 科 技 有 限 公 司徐州 淮海 庞源 建筑 机械 机械 科技 有限 公司马 来 西 亚 庞 源100%100%100%柬 埔 寨 庞 源印 尼 庞 源常州达丰 (中国)重庆大峰 (中国)融合达丰 (中国)建设机械的控股股东是陕煤集团达丰设备的控股股东是达丰集团•陕煤集团是陕西省委和省政府为落实“西部大开发”战略,发挥陕西煤炭资源优势,壮大能源化工支柱产业,重组发展起来的国有特大型能源化工企业。
i O I m a rk i(J I S I市场2020年工程机械主要产品销售量及出口量统计分析本刊记者闫晗工业车辆叉车据中国工程机械工业协会工业车辆分会统计.2020年12月份销售叉车74620台,同比増加23005台,增长446%;其中:内企当月销售67015台,同比增加21206台,增长46.3%;外企当月销量7605台,同比增加1799台,增长 3196。
12月份电动叉车销售45591台,同比增加叉车、高空作业车等M769台,增长47.9%;内燃叉车销售29029台,同比增加8236台,增长39.6%。
电动S车占比61.1%。
2020年丨至12月份累计销售叉车800239台,同比增加丨91898台,増长31.5%;其中:内企累计销售736116台,同比增加196014台,增长36.3%;外企累L I•销量64123台,同比减少41丨6台,下降6.0396;电动叉车累计销售410266台,工锂机械行n ks口s a年1-1sm主醑产s a m m■设出口腿序号产品主S产品销售臛(台)本月止霾计去年同期同比%其中:出口(台)本月止屋计去年同期同比%1挖掘机32760523569339347412661630.5 2装载机131176123615 6.122460425509-3.55 3推土机59075807 1.7216751744-3.96 4平地机448343483.127732800-0.96 5汽车起重机541764295926.120592397-14.1 6履带起重机3283229043.4458576-20.5 7随车起璽机194571546225.810311369-24.7 8工业车辆80023960834131.518165815282518.9 9压路机194791697814.7316329487.29 10滩铺机26102773-5.889387 6.9 11升降工作平台1035557664635.11819322382-18.7 12高空作业车33153123 6.151951-62.7 s i t I475S85IIB80B5S9.6270467EB9B0413019同比增加111629台,增长37.4%;电动叉车占比 51.3%,内燃叉午累计销量389973台,同比增加 80269 台,增长25.9%。
中国工程机械行业发展现状分析一、工程机械销量工程机械行业是国家装备制造业的重点产业之一,行业的发展与国民经济现代化发展和基础设施水平息息相关。
2020年3月国内疫情得到有效控制后,工程机械设备的补偿性需求开始快速释放,叠加国家加大逆周期调节力度,基建投资持续上行,有效拉动了工程机械设备需求。
国内工程机械行业自2020年4月份起即呈现稳定发展局面,之后各月均保持较快增长势头,成为装备制造业中发展局面最好的行业之一,2020年我国工程机械主要产品合计销量153.27万台,同比增长30.14%。
从产品结构来看,挖掘机、装载机、叉车、混凝土搅拌车四个常用工程机械设备占据了我国工程机械市场上绝大部分的份额,其中叉车在工程机械设备中占据绝对市场地位。
2020年我国叉车销量为800239台,占总销量的比重为52.21%。
其次为挖掘机,2021年销量为327605台,占总销量的比重为21.37%。
二、工程机械企业受新冠疫情影响,2020年全球工程机械企业普遍经营受挫,而中国严控疫情、加大复工复产力度、推进重大项目开工,促进工程机械行业快速发展,全球市场份额占比提升明显。
根据数据显示,中国有徐工集团、三一重工、中联重科、柳工、龙工控股、山推股份、山河智能、福田雷沃、浙江鼎力和厦工股份共计10家企业入榜,除厦工股份和新入榜的浙江鼎力外,其他企业排名均有所上升,其中徐工集团、三一重工和中联重科跻身榜单前五。
三、工程机械出口情况与疫情前的2019年相比,2021年5月份出口额比2019年同期增长21.1%,1-5月累计出口额比2019年同期增长21.5%。
今年1-5月工程机械对六大洲出口均呈现较大幅度上涨,其中出口亚洲53.61亿美元,占出口总额的44.97%,同比增长46.7%。
随着全球疫情逐步好转,相信我国工程机械出口继续会保持增长趋势。
从出口区域来看,2020年我国工程机械出口前五大目标国为美国、俄罗斯、日本、澳大利亚和印度,合计出口金额占比达30.52%。
工程机械行业发展分析报告工程机械是指用于修建、挖掘、运输、起重、压实等工程施工活动的机械设备。
随着我国经济的快速发展,工程机械行业也得到了迅速发展,成为国民经济的重要组成部分。
本报告将从市场需求、产业发展、技术创新等方面对工程机械行业的发展进行分析。
首先,市场需求是工程机械行业快速发展的重要原因之一。
随着我国城市化的进程,大量的城市建设和基础设施建设需要工程机械的支持。
高速公路、高铁、桥梁、楼房等工程建设项目的需要推动了工程机械行业的发展。
另外,农业机械、矿山机械等行业对工程机械的需求也不断增加。
此外,随着全球一带一路战略的推进,我国工程机械产品在国际市场的需求也在不断增长。
其次,产业发展是工程机械行业发展的内在动力。
我国工程机械制造业自20世纪50年代起就逐渐发展壮大,现已成为世界上最大的工程机械制造业国家。
我国工程机械企业从最初的国有企业发展到现在的民营企业,企业数量不断增加,技术实力和产品质量也得到了长足提升。
与此同时,工程机械零部件产业也得到了发展,形成了庞大的产业链,促进了整个产业的健康发展。
再次,技术创新是工程机械行业持续发展的重要保障。
随着科技的进步,工程机械行业也不断进行技术创新,提高产品的性能和效率。
智能化、自动化、节能环保等成为了工程机械行业的发展趋势。
例如,智能挖掘机、自动驾驶系统、无人机等新技术的应用,使得工程机械的操作更加高效、精准。
另外,节能环保也成为了工程机械行业发展的重要方向,研发更加节能环保的产品有利于提高企业竞争力和降低环境污染。
然而,工程机械行业的发展也面临着一些问题和挑战。
首先是市场竞争的加剧。
随着市场需求的增加,工程机械厂商纷纷进入市场,产能过剩的现象比较严重。
这使得市场竞争日益激烈,企业之间的利润空间被压缩,低端产品长期存在价格战现象。
其次,技术创新进展较慢。
虽然我国工程机械企业在基础研发方面有一定的积累,但整体上与国外工程机械企业还存在差距。
在高端技术领域,我们仍然依赖进口,技术创新仍然是一个短板。
2020年工程机械行业
分析报告
2020年6月
目录
一、行业监管部门、监管体制、主要法律法规及政策 (4)
1、行业主管部门及监管政策 (4)
2、行业主要法律法规及产业政策 (4)
二、行业发展现状、特点与趋势 (6)
1、市场规模 (6)
2、行业特点 (7)
3、行业发展趋势 (8)
(1)坚持绿色发展成为工程机械行业的重要发展目标 (9)
(2)轻量化、智能化、无人化等趋势,将成为行业未来发展方向 (9)
(3)工程机械行业国际化脚步将进一步加快 (9)
三、行业技术水平、特征 (10)
1、技术水平、特点及发展趋势 (10)
(1)我国工程机械技术水平已经接近国际先进水平 (10)
(2)智能化、数字化、工业互联网技术应用再上新台阶 (10)
(3)节能、降耗、减排等绿色发展目标将是工程机械未来技术发展的方向 (11)
2、周期性、区域性和季节性特征 (11)
(1)周期性 (11)
(2)区域性 (11)
(3)季节性 (12)
四、行业上下游之间的关系 (12)
1、工程机械行业与上游行业间关系 (13)
2、工程机械行业与下游行业间关系 (13)
五、行业市场供求状况及利润水平变动趋势 (15)
1、市场供求状况 (15)
2、行业利润水平变动趋势及原因 (16)
六、行业进入壁垒 (16)
1、技术壁垒 (16)
2、品牌壁垒 (17)
3、资金壁垒 (17)
4、购销渠道壁垒 (17)
七、影响行业发展的因素 (18)
1、有利因素 (18)
(1)国民经济的持续健康发展 (18)
(2)国家政策的大力支持 (18)
(3)海外市场未来需求潜力巨大 (19)
2、不利因素 (19)
八、行业竞争格局 (20)
1、三一重工 (21)
2、徐工机械 (21)
3、中联重科 (21)
4、柳工 (22)
一、行业监管部门、监管体制、主要法律法规及政策
1、行业主管部门及监管政策
行业主管部门为工信部装备工业司,主要负责装备制造业的行业管理工作;提出重大技术装备发展和自主创新规划、政策建议并组织实施;依托国家重点工程建设协调有关重大专项的实施,推进重大技术装备国产化;指导引进重大技术装备的消化创新。
同时,国家市场监督管理总局负责工程机械安全监察工作,县以上地方质量技术监督相关部门负责本行政区域内工程机械的安全监察工作。
2、行业主要法律法规及产业政策。