研发人员的团队建设管理方法与技巧
- 格式:doc
- 大小:31.00 KB
- 文档页数:3
高新技术产业的团队建设与管理随着科技的不断发展和全球化的加速,高新技术产业正日益成为推动经济发展的重要力量。
而技术领域中的团队合作和管理则成为了高新技术产业的核心问题。
如何优化团队建设和管理模式,提高团队绩效和创新能力,成为了高新技术企业迫切需要解决的问题之一。
本文将从团队建设和管理两个方面探讨高新技术产业的管理实践,旨在为高新技术企业提供有益的思考和启示。
一、团队建设团队建设是一项长期而复杂的任务,涉及诸多方面,包括人员招聘、团队组建、目标制定、岗位分工、团队协作等。
在高新技术产业中,团队建设的过程更加复杂,因为需要考虑到技术的特殊性和创新的需要。
以下是团队建设的具体措施。
1.人员招聘高新技术企业的核心竞争力在于人才,人才的招聘成为了企业的重要一环。
在招聘之前,企业必须要对人才需求有清晰的定位和明确的标准,以确保招到符合企业需求的人才。
同时,企业需要注意人才的培养和激励问题,如提供培训、考核、奖惩等激励措施,以留住优秀人才。
2.团队组建高新技术企业需要根据不同领域的技术需求和产品研发流程等制定不同的团队组建方案。
一般来说,团队应该由技术骨干和管理人员组成,技术骨干承担技术研发的主要任务,管理人员则负责团队的运营管理及项目管理。
在团队组建的过程中,企业需要考虑到团队成员的技术专长、性格特点、团队合作能力等多方面因素,以确保团队的稳定和合作能力。
3.目标制定目标制定是团队建设中必不可少的一个步骤。
企业需要通过制定明确而具体的目标,对团队的工作进行导向和激励。
同时,企业需要鼓励团队成员对目标提出合理的建议和创新的思路,以提高目标的实现效率和质量。
4.岗位分工团队中的各成员需要根据岗位分工进行积极的配合和合作。
岗位分工主要是根据成员的技能和企业的需要对各成员进行合理的工作分配,确保工作任务的有序执行。
5.团队协作在高新技术产业中,技术研发的复杂性和时效性往往决定了团队的协作效率。
因此,团队协作能力的提升是团队建设的一个重要方向。
研发团队建设与技术创新计划1. 研发团队建设的重要性在现代科技发展的日新月异的时代,研发团队的建设对于企业的发展起着至关重要的作用。
一个优秀的研发团队能够为企业带来技术创新和竞争优势,推动企业不断发展壮大。
2. 研发团队建设的目标和原则2.1 目标:建立高效协作的研发团队,促进技术创新与突破,提高产品研发能力,满足市场需求。
2.2 原则:2.2.1 合适的人员配置:根据项目需求和优势互补原则,精选并构建多学科背景的研发团队。
2.2.2 知识共享:建立良好的沟通与协作机制,鼓励成员分享经验、提出意见,并及时反馈和解决问题。
2.2.3 奖励与激励:建立激励机制,根据研发成果和贡献程度给予个人和团队相应的奖励,增加团队凝聚力。
2.2.4 持续学习:鼓励成员参加技术培训、学术交流等活动,提升个人能力,为团队的技术创新提供更加强大的支持。
3. 研发团队建设的步骤和措施3.1 人员选拔:根据项目需求和团队定位,招聘具备相关技术背景和经验的人员,并进行专业能力和团队适应性的综合评估。
3.2 团队培训:为新加入的成员提供必要的技术培训和团队文化融入,促进新老成员的快速融合和配合。
3.3 队伍管理:建立科学的项目管理机制,明确工作目标、任务和责任,并进行有效的沟通和协调,确保团队工作顺利进行。
3.4 知识管理:建立团队知识库,记录和整理研究方向、经验总结、技术难点等重要信息,实现知识共享,避免重复劳动。
3.5 创新激励机制:设立奖励机制,对于团队成员的技术创新、突破和贡献进行奖励,激发创新活力和积极性。
4. 技术创新计划的制定与实施4.1 多元化研发:根据市场需求,制定多元化的技术研发计划,包括核心技术创新和产品应用技术研发等多个方面。
4.2 创新资源整合:充分利用内外部创新资源,与高校、研究院所等进行合作,加强技术交流和合作,共同推动技术创新和发展。
4.3 创新项目评估:建立项目评估机制,对技术创新项目进行筛选和评估,明确研发目标、时间节点和预期成果,合理分配资源。
研发人员及团队管理建设一、研发人员的选拔针对公司现有研发人员,要明确岗位说明书及部门职责,这是评价现有人员是否称职的依据。
虽然公司在部门职责及岗位说明方面基本具备,但仍需深化细化。
例如,选拔人才的具体细节,何为有责任心?何为严谨?何为看问题有深度?何为有领导力?何为技术专家?这些主观标准及判断要逐项落实到任职资格中去,落地到实际考评体系中去。
处着眼,细节着手,过去成功的案例告诉我们凡事依赖于细节的深化落地,反过来细节工作的落地依赖于对人才的落地。
公司规模越大,这些评价体系的主观标准越要标准化、流程化。
首先,选拔干部应坚持德才兼备的原则,人品是个人领导力的根本,只有处事客观公正,不偏不倚,不搞小团体,不拉帮结派,实事求是敢讲真话,才能够团结研发团队的大部分,赢得人心;其次,研发干部要有专业的技术知识与技能背景。
作为研发部门的管理者,每天面临大量的技术决策,如果没有专业的技术背景,就很难做出正确的技术判断;再次,研发干部要有良好的沟通能力,纯粹的唯技术论、一个方向不回头的管理者很难胜任研发部门的管理工作。
除此之外,研发干部是否有强烈的管理愿望,是否在管理过程中享受到管理的乐趣非常重要。
工作的乐趣莫大于愿意,所以强烈的管理意愿是研发干部选拔的重要标准之一,牛不喝水强按头不是干部选拔的出发点。
二、研发人员的激励激励的本质是调动研发人员的积极性,使大家为实现公司的目标而努力。
反过来说,只有真正地关心员工,用其所长,满足其在不同阶段的需求,才能真正地调动人才的积极性。
,对新入职的员工,需要严格要求,甚至苛刻要求,使其能以较高的标准进入工作状态;而对待当前胜任工作的优秀者,要指导其明白更高的挑战在哪里?未来的职业发展是走技术路线还是管理路线,抑或技术路线走一段、管理路线走一段,再决定自己未来的发展道路。
从具体的激励方式来说,薪酬激励要让贡献者多得、让付出者多得、让奋斗者多得、让有担当者多得。
对于有上进心者,有能力者,要多提供其上升的技术岗位、管理岗位,以及得到相应多的培训机会。
如何建立一个高效和创新的研发团队?任何一个组织或企业都需要拥有一个高效和创新的研发团队来推动创新和扩大业务范围。
一个优秀的研发团队不仅需要有高素质的人才,还要有良好的管理和创新思维。
下面将为大家详细介绍如何建立一个高效和创新的研发团队。
一、构建合适的团队一个高效的团队应该由在各自领域具有专业技能、经验丰富的人士组成,具有良好的沟通和协作能力,互相尊重、互相信任。
因此,在建立一个高效的研发团队时,必须根据公司的发展定位,确定所需要的技能和职业能力。
然后从人才市场中寻找和选拔适合自己团队需求的人才,要求候选人具备基本的研发技能、心态积极进取和具有良好的团队协作精神。
在实际操作中,可以采用定向招聘,与高校和科研机构合作,挖掘高素质的科技型人才,或者积极开展内部员工培训计划,提高团队中人员的整体素质水平。
二、建立有效的沟通机制在一个研发团队中,有效的沟通是团队协作的关键所在。
因此,建立和实施有效的沟通机制是非常必要的。
可以使用在线项目管理工具,如Slack、Trello和Basecamp实现日常项目的跟踪,邮件、电话、微信等实时通讯方式可以帮助团队成员更快地了解其它团队成员的工作进展和各自之间的协作情况,并做出适当的调整。
建立一个有效的会议机制也是团队成功的关键。
团队可以定期召开工作会议,这样可以就具体的问题进行讨论和交流,有效地推动团队的工作完成进度。
三、提供良好的工作环境和设施一个舒适、温馨的工作环境可以激发团队成员的创造力和激情,提高生产效率和工作满意度,因此,公司需要为每个成员提供一个良好的工作环境和舒适的办公设施,如专业研发硬件、高速网络、座位、灯光、音响和良好的空调系统。
同时,还应提供宽敞漂亮的会议室,方便成员进行项目跟进和团队会议。
四、激励和奖励制度建立一个有效的激励和奖励机制是非常重要的。
可以建立绩效考核和定量考核制度,如KPI、OKR等,根据成员的表现进行客观评价和奖惩决定。
还可以设置团队奖励机制,鼓励成员积极参与团队建设和推动项目开发。
研发团队项目管理经验分享演讲稿尊敬的听众们,大家好!我今天非常荣幸能够站在这个舞台上与大家分享我们研发团队的项目管理经验。
作为一个经验丰富的项目经理,我曾领导过数个复杂的研发项目,积累了一些宝贵的经验和教训。
我希望通过本次演讲,能够帮助大家更好地理解项目管理的重要性,并分享一些实用的技巧和方法。
一、项目规划与准备阶段在一个项目启动之前,我们必须进行详细的项目规划与准备工作。
首先,我们需要明确项目的目标和范围,并建立一个明确的项目愿景。
这个愿景将会成为我们项目的指南,帮助我们为整个团队设定明确的目标。
接下来,我们将会制定项目计划,明确各项任务和里程碑,并且为每个任务分配合适的资源和时间。
此外,我们还会制定风险管理计划,以应对潜在的风险和问题。
二、团队建设与人员培训一个高效的研发团队离不开良好的团队建设和人员培训。
我们将会在项目初期,进行团队认知培训,让每个成员对项目的目标、需求和里程碑有一个全面的了解。
同时,我们也会关注团队成员的个人发展和技能培训。
我们会根据每个成员的优势和不足,制定相应的培训计划,并提供必要的资源和支持。
我们相信通过团队成员的专业提升,将会对整个项目的成功起到积极的促进作用。
三、有效的沟通与协作在一个跨部门、跨地域的团队中,沟通和协作是非常重要的。
我们将会建立一个有效的沟通机制,确保信息能够及时、准确地传递给团队成员。
同时,我们也会定期组织团队会议,促进团队成员之间的交流和合作。
此外,我们还会倡导积极的反馈文化,鼓励团队成员对工作进行反思和改进。
通过及时的反馈和交流,我们能够更好地发现和解决问题,提高工作效率。
四、项目执行与控制在项目的执行阶段,我们将会密切监控项目的进展情况,并及时调整计划和资源,以保证项目按时、高质量地完成。
我们会采用一系列的项目管理工具和方法,如甘特图、里程碑报告等,来帮助我们监控项目的进展。
另外,我们还会建立一套有效的风险管理机制,及时发现和应对项目中的风险和问题。
研发团队的组织管理制度第一章总则第一条为规范研发团队的组织管理,提高研发效率和创新能力,制定本制度。
第二条本制度适用于研发团队内部的组织管理工作。
第三条研发团队的组织管理应遵循科学性、公正性、权威性和规范性原则,积极推动团队成员的凝聚力和协作力,为团队的科研创新提供有力的组织保障。
第四条本制度由研发团队负责人负责重新修改和解释。
第二章组织机构第五条研发团队设置研发负责人、技术团队、研发人员及其他必要的管理和技术人员。
第六条研发负责人是研发团队的领导者,他负责团队的整体规划和组织实施。
第七条技术团队由具有一定技术能力和工作经验的专业人士组成,负责团队内部的技术研发工作。
第八条研发人员是团队的主要成员,主要负责研发工作的具体实施。
第九条其他必要的管理和技术人员包括管理员、设计师、测试人员等,他们负责团队的后勤保障和技术支持工作。
第三章组织管理第十条研发团队应建立科学的组织架构,明确各部门的职责和权限。
第十一条研发负责人有权对团队的重大事项进行决策,其他事项应由团队成员讨论决定。
第十二条技术团队应定期召开技术交流会议,及时总结工作经验,规划下一阶段的工作目标,提出技术改进和创新方案。
第十三条研发人员应严格按照研发计划和项目任务书的要求进行工作,确保项目的进度和质量。
第十四条其他必要的管理和技术人员应协助研发负责人和技术团队完成团队的后勤保障和技术支持工作。
第十五条团队内部的人事管理应遵守岗位任职和岗位撤职的程序,确保人才的公平竞争和合理使用。
第四章绩效考核第十六条研发团队应建立完善的绩效考核体系,对团队成员的工作表现进行评定和奖惩。
第十七条研发负责人应定期对团队成员的工作表现进行评定,根据评定结果进行奖惩。
第十八条技术团队应根据工作内容和目标进行科学评估,对团队成员进行技术能力和工作态度的评定。
第十九条研发人员应按照绩效考核标准和要求,认真完成工作任务,确保工作质量。
第二十条其他必要的管理和技术人员应积极参与团队工作,为团队的正常运行作出贡献。
研发团队的组建与管理一、研发团队组建在研发团队组建的过程中,需要注意以下几点:1.确定项目目标和需求在组建研发团队之前,首先需要明确项目的目标和需求。
只有明确了项目的方向和目标,才能有针对性地招聘研发人员。
2.招募研发人员招募研发人员时需要关注以下几点:(1)技术能力:根据项目需求,招聘具备相关技术能力的人员。
(2)工作经验:具有相关工作经验的研发人员可以更好地适应项目需求,能够更快地融入到团队中。
(3)学历背景:招聘人员需要具备相关的学历背景和资格证书,以确保招聘的人员具有必要的技能和知识。
(4)专业背景:当项目需要涵盖多个专业领域时,需要招聘具备不同专业背景的人员。
3.建立团队文化建立团队文化是组建研发团队的重要一步。
良好的团队文化可以在团队成员之间建立信任,提高团队的凝聚力和工作效率。
建立团队文化时需要注意以下几点:(1)认同性:团队成员需要认同团队文化,以确保其在工作中可以积极参与。
(2)着眼于未来:团队文化需要着眼于未来,以确保团队成员可以一直发挥团队力量。
(3)尊重:团队成员需要相互尊重,以建立良好的人际关系。
二、研发团队管理在研发团队管理过程中,需要注意以下几点:1.领导与成员的关系领导需要保持适当的距离,但同时也需要与成员建立良好的关系。
领导需要做好沟通和交流,以确保团队成员能够理解团队的方向和目标。
2.目标设定和任务分配领导需要明确团队的目标和方向,并将其转化成具体的任务分配给团队成员。
任务分配应该根据团队成员的能力和性格来制定,并做好任务预期和工作计划。
3.团队建设和维护团队建设和维护可以通过多种方式来实现,例如开展团队建设活动、鼓励团队成员参与技能培训等。
4.文化建设文化建设是研发团队管理过程中的重要一环,它可以提高团队的凝聚力和信任度,并增强团队成员的积极性和归属感。
在文化建设中,领导需要与团队一起制定相关规范和制度,以规范和规范团队行为。
5.激励机制激励机制可以鼓励团队成员的积极性和创造性。
如何进行有效的产品研发与管理现代企业发展日新月异,产品研发与管理成为企业生存与发展的关键。
有效的产品研发与管理能够提高产品质量、降低成本、缩短研发周期,从而增强企业竞争力。
本文将从研发目标的设定、团队建设、市场需求分析、项目管理等方面探讨如何进行有效的产品研发与管理。
一、研发目标的设定产品研发的首要任务是明确研发目标,将其与企业整体战略相匹配。
在设定研发目标时,应该充分考虑市场需求、竞争对手的动态、技术趋势等因素,确保研发目标的合理性和可行性。
另外,研发目标应该具有明确的量化指标,以方便后续的评估和追踪。
二、团队建设团队是产品研发与管理的基础,一个高效协作的团队能够带来更好的研发效果。
在团队建设方面,首先要明确团队的角色与职责,确保每个成员都清楚自己的任务和目标。
其次,团队成员之间应该保持良好的沟通与合作,及时交流问题与解决方案,避免信息壁垒和冲突的发生。
同时,团队的多样性也很重要,不同背景、不同专业的成员能够为研发过程带来不同的视角与思路,促进创新。
三、市场需求分析在产品研发之前,需要进行充分的市场需求分析。
市场需求分析可以通过市场调研、竞品分析、用户反馈等方式进行。
通过了解市场需求,可以更好地把握用户的需求痛点和潜在需求,为产品研发提供明确的目标方向。
此外,市场需求分析还能为产品定位、市场定位等后续工作提供参考,并帮助企业制定更加精准的市场推广策略。
四、项目管理项目管理是产品研发与管理的核心环节,能够有效地协调资源、控制进度、保证质量。
在项目管理中,应该制定详细的项目计划,明确任务、时间和责任等要素。
项目团队需要做好任务分解与人员安排,确保每个阶段的任务得到适时完成。
同时,项目管理要注重风险控制,及时评估并应对可能的风险与问题,避免对项目进展的不利影响。
五、技术支持与创新有效的产品研发与管理需要充分的技术支持与创新能力。
技术支持可以通过建立良好的技术合作关系、引入优秀的技术人才等方式实现。
创新能力是企业在产品研发过程中不可或缺的一环,可以通过加强技术研发投入、组织创新团队等方式培养和提升。
关于团队建设方案5篇团队建设方案篇1一.团队的规模可根据测试任务或者软件开发人员与软件测试人员的比例来决定软件测试团队的规模。
理想的测试团队成员的数量与代码开发人员的数量是1比1的关系。
二.团队成员有明确的角色任务各成员在测试团队中都有明确的角色,负担的任务也要明确。
在软件测试的过程中“灰色任务划分”是最为忌讳的,往往分因为职责的不明确而导致软件中某些功能点遗漏测试,给软件质量带来隐患。
所以在测试任务开始前,团队领导者应做好详细的任务划分,形成明确的书面文档后再将任务分派给组内各成员。
成员的分工也是如此,例如一个软件测试团队中会有新技术开发人员,来负责如自动化测试开发的工作;软件测试设计人员,来负责测试用例、方法、工具的提供;测试执行人员,依据现有测试用例或标准执行,并在执行过程中创新测试执行的方法。
三.团队成员的类型组建软件测试团队时,也要考虑到团队成员的技能、个性、以及经验的多样性的因素,如果整个队伍的技术和性格构成很合理那么将会大大提高这个团队的整体实力,让1+1>2成为可能。
其次,团队成员类型的多样性也会有助于提高团队的应变能力。
下面列出几个具有代表性的类型:1.具有创新精神的测试人员这类测试人员往往会较快的接受新生事物,他们喜欢探求从未使用过新奇工具、技术等。
这些新的测试工具或新技术的发现,会带动整个测试团队技术上的推陈出新,让本来墨守成规的测试工作充满了新鲜的体验。
大家在交流新技能的同时也会带动起较高的学习热情。
2.有测试欲望并能够持之以恒的测试人员充满测试热情、善于发现隐藏的软件缺陷、较真是这类软件测试人员的共性。
往往枯燥的工作会让人失去耐心,但这类测试人员会始终抱着最大的热情投入到测试工作中。
对于这样的成员来说,发现软件缺陷是他们最大的乐趣,工作上的每一个发现都会带给他们源源不断的自信。
团队中也正是有这样的成员存在,正是有他们在关键时刻发现软件产品的隐患才能避免事后补救的不必要的人力、物力资源的浪费。
日常生活电子消费品团队建设方案新产品开发日益成为企业成功经营的核心。
持续推出新产品将使企业立于不败之地,而卓有成效的新产品开发取决于优秀的新产品开发团队。
新产品开发团队的建设主要围绕三个方面:团队中的个人、团队机制和团队文化。
对于项目管理者来说,对于新产品开发的管理更多地体现为对新产品开发团队的管理。
一、研发团队的组织形式新产品开发团队的组织形式是由新产品开发项目的性质决定的。
开发团队的组织原则是:开发项目越复杂,对企业的意义越重大,开发团队就越独立,就越需要减少企业日常工作的影响。
对于消费品企业,开发团队一般采用"跨部门临时团队"的组织形式。
这种形式是在消费品的新产品开发中最基本,也是比较难于管理的组织形式。
说它"基本",是因为在其它两种团队类型的早期,经常以"跨部门临时团队"的形式出现;说它"难于管理",是因为部门之间存在着观念和信息的"壁垒",这些壁垒很难打破,而打破这些"壁垒",恰恰是新产品开发管理的关键。
二、研发团队的工作机制建设开发团队的工作机制,其目的在于沟通信息、明确责任、协调进度。
工作机制可以分为两种:正式机制和非正式机制。
正式机制多体现为团队会议,非正式机制则是不同部门的开发人员之间的随机交流。
在很多消费品生产企业,新产品开发项目的主要责任者是市场部门和研发部门,因为他们是新产品的设计师、知识源和"专家".开发团队的工作机制首先是这两个部门的协调机制,然后才是由这两个部门主导的团队工作机制。
(1)正式机制一般日常生活电子消费品新产品开发团队正式的工作机制有以下几种:(2)非正式机制对于那些非正式的团队机制是不好用制度规定下来的,非正式的团队机制在很大程度上受到团队文化的制约。
新产品开发团队文化是企业整体文化的组成部分,因此新产品开发团队文化具有企业文化共有特性,又有它的独特性和自身要求。
研发团队建设方案一个企业的团队难免会面临人才流失和引进,在避免人才流失方面能否说下您的做法?在人才招聘的时候,怎么找到适合自己团队的人?本文是精心的研发团队建设方案,希望能帮助到你!研发团队建设方案一、集团战略目标AAA提出了“决战HHH(产品)”的战略举措,其目的是依附其BBB的龙头地位,凭借强的科研和创新能力,从而达到打造CCC航母的目标。
可以看出,HHH业务将成为AAA未来的核心领域,AAA集团未来的产业布局将是以HHH为核心,HHH相关业务组成,其它业务为辅的布局结构。
HHH业务的发展,直接决定着AAA的未来。
二、核心团队定义目前AAA的业务以BBB为主,而未来的业务以HHH为主。
在未来战略的前提下,公司经营将遇到以下挑战(与团队管理相关):1、HHH作为一种新兴技术,如何完成两个业务之间的转型?2、客户的定位及市场环境变化,如何把握?3、行业技术的进步,如何引导和适应?政策前景如何?4、组织管控的适应性变化?5、企业文化的传承与改进,如何为战略转型提供软环境?6、现有团队是否能够为战略转型提供足够的保障?7、团队的适应性如何?根据以上比对,进行关键成功因素及核心团队定义如下:战略方向项目现有目标成功关键面核心团队领先的HHH供应商主营业务BBBHHH技术支持下的业务转型具有市场及客户意识的研发团队行业技术成熟处于发展阶段客户电池厂商,最终用户分散汽车厂商,最终用户为汽车使用者客户及政策研究、预测具有行业知识及客服意识的营销团队竞争结构行业领头,技术及成本领先行业龙头,全球领先(技术、成本)管理经验型,制造业的效率领先型,创业精神改进型,研发+制造的市场领先型,团队精神具有自我修正机制下创新型管理的转型成功具有开拓和自我修正的高层经营管理团队企业文化多年沉淀,稳定新兴业务,需开拓性,创新性文化开拓创新性的文化转型生产成熟业务,稳定新兴业务,流程改进,能围绕产品进行适应性调整生产结构的有效调整及及时稳定高效、执行能力强的生产管理团队财务结构成熟业务,稳定新兴业务,不稳定资金及资本运营能力能保证新业务的资金需求高端的财务及资本运作团队三、团队建设目标(未来团队要求)根据核心团队定义,进行团队建设目标的明确。
产品研发团队建设问题与解决方案在公司工作已经一年多了,经历过产品从零到一的过程,越来越多的人关注公司的产品,并提出很多宝贵的意见。
随着产品的多线化,慢慢的开发方面就出现很多磨合问题。
故提出以下方案,希望可以做到公司战略多线化,产品开发团队单线化。
旨在提高开发团队的开发效率。
一、面临问题1、开发分工过于细:目前开发分工非常细,以至于工作互相推托,这样就出现了前端认为功能是后端需要开发的,后端认为功能是需要前端开发的,并无统一规划。
2、开发团队等级太多管理人员多,不扁平化目前php团队、前端团队都有一个头,而安卓与苹果团队是负责人制度,这样就出现有些问题无法找到负责人、传达过慢、缺乏管理。
3、工程师类型的程序员过少:工程师类型也就是说一个程序员拥有多门开发语言能力,且能以用户为前提去开发程序。
4、程序员调动负责不同项目过于频繁由于资源与源码架构的原因,开发人员往往负责多个项目开发,以至于对所开发的项目业务流程并不了解,且对产品没有归属感。
5、人员需要补充如公司快手,目前负责开发就只有一个人,修改bug还要开发新功能,不但进度受限制,开发人员压力也大。
6、沟通不顺畅目前公司的办公室分散,产品在上下楼上面浪费了很多时间,沟通非常不顺畅。
分级的部门关系,功能开发者经常改变,问题下发不可以第一时间到相应开发人员,都要经过不同的人进行分发,过多对口人与级别。
7、产品对开发后的产品没有做好把关由于敏捷开发,加上市场的压力,有时候产品的把关不够以至于上线的产品与策划方案有所出入。
8、自动化测试缺乏,程序开发缺乏自查目前测试团队的经验不是很足,缺少自动化测试,正在规划中。
程序目前只有研发经理复查,程序复查不够,测试浪费时间长。
二、方案基于目前的问题,建议开发低耦合产品,建立高耦合团队——分产品线建立扁平化小型开发团队,增强产品归属感。
2.1团队模式改变●开发团队采用F型的开发模式:●每一个开发人员既属于同类型的部门,又属于某一个项目组。
研发创新团队组建与管理工作总结在当今竞争激烈的市场环境中,研发创新能力成为企业发展的核心驱动力。
一个高效、协作、富有创造力的研发创新团队,对于企业推出新产品、提升竞争力、实现可持续发展具有至关重要的作用。
在过去的一段时间里,我有幸参与并负责了研发创新团队的组建与管理工作,在此过程中积累了不少宝贵的经验,也遇到了一些挑战。
以下是对这段工作的详细总结。
一、团队组建1、明确团队目标与任务在组建团队之前,首先需要明确团队的目标和任务。
我们通过与公司高层的沟通,以及对市场需求和行业趋势的分析,确定了团队的研发方向和重点项目。
这为后续的人员招聘和团队架构设计提供了明确的指导。
2、人员招聘与选拔根据团队目标和任务,制定了详细的人员招聘计划。
在招聘过程中,不仅注重候选人的专业技能和工作经验,还重点考察了他们的创新能力、团队合作精神和学习能力。
通过多轮面试和技术测试,选拔了一批优秀的研发人员,为团队的组建奠定了坚实的基础。
3、团队架构设计根据团队成员的专业背景和技能特长,设计了合理的团队架构。
将团队分为不同的小组,如技术研发组、产品设计组、测试组等,每个小组都有明确的职责和分工,同时又相互协作,形成一个有机的整体。
二、团队管理1、建立有效的沟通机制沟通是团队管理的关键。
我们建立了定期的团队会议制度,让每个成员都有机会汇报工作进展、提出问题和建议。
同时,还利用即时通讯工具和项目管理软件,加强团队成员之间的日常沟通和协作。
此外,注重与团队成员的一对一沟通,及时了解他们的工作状态和需求,给予必要的支持和指导。
2、激励机制与绩效考核为了激发团队成员的积极性和创造力,建立了完善的激励机制和绩效考核制度。
根据团队成员的工作成果和贡献,给予相应的奖励和晋升机会。
同时,通过绩效考核,及时发现团队成员存在的问题和不足,为他们提供针对性的培训和改进建议。
3、培养团队文化团队文化是团队凝聚力和战斗力的重要保障。
我们注重培养积极向上、勇于创新、团结协作的团队文化。
科技创新团队建设项目管理办法(讨论稿)第一章总则第一条为创新学院科技人才队伍建设和管理机制,加快实现学院“十一五”科技发展规划和国家示范性高等职业院校“社会服务与辐射能力建设”子项目中相关建设目标,根据学院科技创新团队建设计划的总体要求,特制定本办法。
第二条科技创新团队建设以在我院集聚、培育和建设一批具有较强自主创新能力、能为地方经济社会发展解决关键与共性科技问题的优秀科技创新群体为目标。
第三条科技创新团队建设以学院科技发展的总体要求为依据,以具有优势科技人才、已形成一定成果的重点研发方向的专业为依托,以省、市、校级研发基地(机构)为主要载体,实行重点支持与重点突破,充分发挥其示范与引导作用。
第二章申报条件第四条科技创新团队要求具备良好的专业基础和高标准的建设目标,具备承担厅市级以上重大科研任务或工程项目的能力,能够广泛开展学术交流与合作,在研发基地建设中能发挥中坚作用,所从事的研究有明确的自主知识产权目标和标志性创新成果计划,有切实可行的研究方案和技术实现路线。
学校将按照“成熟一个、立项一个、建设一个”的原则,分期分批培育建设。
建设周期一般为二至三年。
第五条科技创新团队实行负责人制。
负责人应具有宽广的学术视野、较深的学术造诣、创新性学术思想和较强的科技创新能力,能科学把握团队研究方向和研究过程。
品德高尚,治学严谨,具有较好的组织协调能力和合作精神,在研究群体中具有较强的凝聚力。
团队带头人应为学校科研教学第一线的全职高级职称人员,具有主持厅市级以上科技项目的经验,以入选省高等学校高层次创造性人才计划或市级以上高层次人才培养计划为建设目标。
第六条科技创新团队应具有良好的建设基础和发展潜力,对依托专业的建设、科学研究和人才培养具备较强的带动作用。
科技创新团队成员一般在5人以上,具有良好的合作基础、合理的专业结构和年龄结构和明确的任务分工,对团队所承担的研究任务能投入足够的时间和精力。
第七条积极提倡资源共享、优势互补、合作共赢、风险共担的合作攻关和集成创新,鼓励跨专业、跨单位或部门组建科技创新团队,鼓励组建学校主导的、与国内外科研机构、企业合作的科技创新团队。
研发经理研发团队管理工作计划一、背景介绍近年来,科技的飞速发展为企业带来了巨大的机遇和挑战。
作为企业中关键的创新力量,研发团队的管理显得尤为重要。
本文以研发经理的角色为出发点,探讨如何制定和实施有效的研发团队管理工作计划。
二、目标设定1. 提升研发团队的创新能力2. 提高团队成员的工作效率和协作能力3. 加强团队内部的沟通和合作4. 优化团队资源分配和项目管理三、人员分工和团队建设1. 清晰明确的人员职责和角色分工在研发团队中,每个成员都应明确自己的职责和角色,并与其他成员形成有机的合作关系。
为此,研发经理需要制定详细的工作职责和团队组织架构,并定期进行评估和调整。
2. 培养激发团队成员的创新精神鼓励团队成员提出新的创意和想法,为此可以设立激励机制,例如设立创新奖励制度,定期举办项目分享会等。
此外,研发经理还可以培养团队成员的创新意识和能力,通过培训、学习和研讨会等方式提升团队整体的创新能力。
3. 建立和谐的团队氛围团队内部的协作和合作是保证研发工作顺利进行的关键。
研发经理可以采取以下措施建立和谐的团队氛围:- 鼓励团队成员间的互助和支持- 定期组织团建活动,增强团队凝聚力- 鼓励成员间的开放和真实的沟通- 建立有效的决策机制,保证团队成员的参与度和责任感四、项目管理和资源分配1. 制定详细的项目计划和里程碑确定项目的目标和节点,拆分任务,制定详细的项目计划和里程碑,明确每个成员的任务和工作进度。
同时,要注重项目的可控性和风险评估,及时调整计划以保证项目的顺利进行。
2. 合理分配资源和提高利用率研发经理要对团队资源进行合理配置,根据项目的需求和人员的专业特长进行任务分配,最大限度地提高资源的利用率。
此外,还要及时调整资源分配,以应对项目进展中的风险和变化。
3. 建立有效的项目沟通机制通过定期的项目例会和沟通会议等方式,及时了解项目的进展和问题,并采取相应的措施解决。
同时,还要与其他相关部门建立良好的沟通和协作关系,确保项目顺利推进。
军用研发团队建设方案前言军队是国家的中坚力量,为了更好地保卫祖国的安全,必须不断提高军事技术和作战能力。
研发团队作为军队科技创新的重要力量,扮演着不可或缺的角色。
因此,建设一支高效、有序、创新的研发团队对提高军事科技水平、维护国家安全至关重要。
目标本方案旨在建设一支高水平、高效率、高素质的军用研发团队,以满足现代战争需要,为强军事业贡献力量。
方案I. 建设团队结构1.制定适当的组织架构:确定团队领导、研发人员、技术支持和管理人员等职责和权责;2.确定工作流程:制定研发流程,确保各流程有条不紊地进行;3.完善人才激励机制:为员工提供良好的薪酬福利和发展机会,提高员工的满意度和忠诚度;4.建立多元化团队:吸收不同专业、文化背景和工作经验的人员,形成多学科、多样化的团队。
II. 发布明确的研发任务1.制定明确的研发目标:确立团队的研发目标,并将其分解为不同的任务;2.提出明确的计划:根据任务的具体要求,制定适当的计划,明确研发过程中的关键节点和时间节点;3.提供资源支持:提供必要的技术、资金、人力等资源支持,保证团队的核心技术和创新能力。
III. 实施有效的研发管理1.建立及时、准确的数据收集和报告机制:通过合理的技术手段,对研发过程的各个环节进行数据采集,及时反馈进展情况;2.强化研发项目管理:采用项目管理的理念和工具,对研发项目进行全程跟踪和管理,确保研发活动稳定、有序进行;3.优化研发流程:借鉴国际先进的工业化制造管理模式,优化研发流程,提高研发效率和质量。
IV. 加强技术创新和知识管理1.提高研发创新能力:加强前沿技术的掌握、研究和应用,发挥团队成员的观察能力和创新思维;2.建立知识管理体系:制定知识管理分类和规范,建立知识共享和传递的机制,为后续的研发项目积累经验和储备资源;3.打造研发品牌:大力宣传和推广团队研发成果,提高团队的社会认知度和影响力。
结论通过以上方案,我们可建设一支高效、有序、创新型的研发团队,为现代战争的胜利和国家的发展做出贡献。
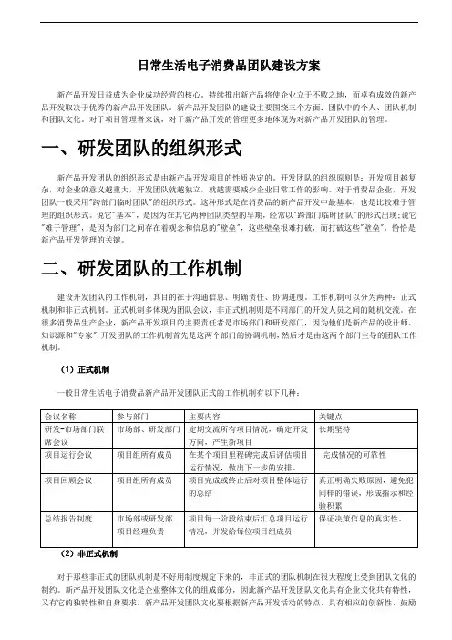
日常生活电子消费品团队建设方案
新产品开发日益成为企业成功经营的核心。
持续推出新产品将使企业立于不败之地,而卓有成效的新产品开发取决于优秀的新产品开发团队。
新产品开发团队的建设主要围绕三个方面:团队中的个人、团队机制和团队文化。
对于项目管理者来说,对于新产品开发的管理更多地体现为对新产品开发团队的管理。
一、研发团队的组织形式
新产品开发团队的组织形式是由新产品开发项目的性质决定的。
开发团队的组织原则是:开发项目越复杂,对企业的意义越重大,开发团队就越独立,就越需要减少企业日常工作的影响。
对于消费品企业,开发团队一般采用"跨部门临时团队"的组织形式。
这种形式是在消费品的新产品开发中最基本,也是比较难于管理的组织形式。
说它"基本",是因为在其它两种团队类型的早期,经常以"跨部门临时团队"的形式出现;说它"难于管理",是因为部门之间存在着观念和信息的"壁垒",这些壁垒很难打破,而打破这些"壁垒",恰恰是新产品开发管理的关键。
二、研发团队的工作机制
建设开发团队的工作机制,其目的在于沟通信息、明确责任、协调进度。
工作机制可以分为两种:正式机制和非正式机制。
正式机制多体现为团队会议,非正式机制则是不同部门的开发人员之间的随机交流。
在很多消费品生产企业,新产品开发项目的主要责任者是市场部门和研发部门,因为他们是新产品的设计师、知识源和"专家".开发团队的工作机制首先是这两个部门的协调机制,然后才是由这两个部门主导的团队工作机制。
(1)正式机制
一般日常生活电子消费品新产品开发团队正式的工作机制有以下几种:
(2)非正式机制
对于那些非正式的团队机制是不好用制度规定下来的,非正式的团队机制在很大程度上受到团队文化的制约。
新产品开发团队文化是企业整体文化的组成部分,因此新产品开发团队文化具有企业文化共有特性,又有它的独特性和自身要求。
新产品开发团队文化要根据新产品开发活动的特点,具有相应的创新性、鼓励
原创性的工作协同性、鼓励随时随地通畅的交流风险性、重视细节和不同意见时间性、强烈的时间观念和责任意识等。
观察新产品开发团队文化最有效的方法是"听",听听他们在交流中说些什么,是否符合新产品开发活动的内在要求。
如果没有好的团队文化,新产品开发过程中就会出现一些莫名其妙、看似荒唐但却是不可挽回的严重失误。
很多企业的研发经理为这些失误感到苦恼,但他们往往在失误本身上找原因,却没有看到隐藏在失误背后的不健康的团队文化。
新产品开发团队文化与新产品开发所需要的专业知识和技能无关,但是它却深刻地影响着新产品开发工作的质量,甚至可以说是团队文化塑造了新产品。
在很多美国公司,高级的研发领导人甚至没有技术背景,但他们依然可以卓有成效地领导产品研发,其中一个重要原因就是他们有能力塑造一个优秀的研发团队文化。
塑造团队文化的最好方法是企业高层管理者的率先垂范和团结一致,而不是期待基层开发人员的自觉。
一家公司的高层采购经理认为,产品开发所需新原科的采购在他的工作中并不重要,重要的是现有原材料的采购维护;一家公司的生产总监认为,新的生产工艺会破坏现有的生产秩序,所以需要抵制;一家公司的技术总监认为,他的责任只是产品开发成功,至于主动组织新产品知识培训则不是他份内之事;一家公司的总经理问道,为什么开发人员总是不切实际,异想天开?这些企业的高层经理抱有这样的观点,新产品开发团队文化也就可想而知了。
所以,建设良好的新产品开发团队文化,需要高层管理者从自身做起。
三、研发团队的管理
除了把握企业战略和产品方向外,项目经理对新产品开发活动的管理在很大程度上体现为对新产品开发团队的整体管理。
项目经理对新产品开发团队的管理应注意:
(1)容忍创新的"健康失败"
鼓励创新首先意味着有创新的意愿,其次意味着容忍"健康的失败".所谓"健康的失败"是指那些付出了真诚努力的失败。
产品创新的历程从来不是一帆风顺的,某一点的改变可能会引起连锁反应,"牵一发而动全身".改变固然会有失败的可能,但不改变就不会有成功的新产品。
在一个"动辄得咎"的环境里,不能想象产品创新的成功。
总经理对产品创新的影响首先在于培育一个创新受到鼓励的环境。
(2)培养"专家意识",减少对开发细节的干涉
产品创新的专家首先是那些敢于对产品创新负责任的人,其次才是拥有丰富产品创新经验的人。
在企业里经常发生没有人敢于对产品开发负责的现象,决策"议而不决",然后由总经理判断而"定于一尊".企业家不是神,不能洞悉一切风险,这种决策方式从一开始就孕育很大的风险。
总经理需要明确责任,鼓励负责任的勇气,才可能在企业内部培养出"专家".
(3)打破技术部门的壁垒,重视专业的横向交流
技术部门在中国企业中一向是"管理的黑箱",只看到投入产出,看不到里面发生了什么。
但技术过程对产品方方面面的影响极大。
总经理应该鼓励技术部门走出"黑箱",与市场、采购、财务乃至销售部门建立交流的机制,使技术部门看到他们的工作对企业其他部门产生了怎样的影响,而技术部门也会看到产品创新的广阔机遇。
(4)给开发人员开阔视野的见习机会
创新经常来自于换一个角度来看问题,来自于找到正确的基准。
一年到头埋头于实验室的开发人员创新精神一定是不活跃的。
给开发人员参观、学习、研讨的机会,回过头来审视自己的产品,就会产生新的认识,产品创意就蕴含在这些新的认识当中了。