pm项目管理教程
- 格式:ppt
- 大小:2.81 MB
- 文档页数:33
PM的使用流程一、项目管理概述项目管理(Project Management, 简称PM)是一种用于规划、组织、协调和控制项目活动,以实现项目目标的管理方法。
本文将介绍如何使用PM进行项目管理,并详细说明每个阶段的具体流程。
二、PM使用流程1.项目立项阶段–定义项目目标和范围–确定项目需求和可行性分析–制定项目计划和预算–确定项目团队和资源分配–编写项目立项报告2.项目策划阶段–明确项目具体任务和工作量–制定项目详细计划–制定项目进度计划和里程碑–确定项目风险和问题管理计划–编写项目策划文档3.项目执行阶段–实施项目任务和工作计划–协调、监督和管理项目进度–分配任务并跟进进展情况–解决项目中的问题和风险–定期召开团队会议进行沟通和汇报4.项目控制阶段–监控项目进度和成本–风险管理和问题解决–控制项目质量和效果–跟踪项目变更和调整–定期评估和报告项目进展5.项目收尾阶段–完成项目交付物和成果–进行项目验收和评估–撰写项目总结报告–进行项目的收尾和结算–做好项目档案和知识管理三、PM使用技巧•有效沟通–确保团队成员之间的有效沟通–建立良好的沟通渠道和沟通机制–定期召开团队会议进行沟通和协调•时间管理–制定合理的工作计划和时间表–确定优先级和紧急程度–合理分配时间和资源•问题解决–对问题及时回应和解决–寻找最佳解决方案–建立问题管理机制和反馈机制•风险管理–识别和评估项目风险–制定风险应对计划–监控和控制风险的发生和变化•团队协作–建立团队合作和共享意识–促进团队成员之间的协作和配合–培养团队的凝聚力和合作精神四、总结通过本文的介绍,我们了解了PM的使用流程和一些使用技巧。
在项目管理中,合理安排每个阶段的工作,有效沟通和协作,进行问题和风险管理,能够提升项目的成功率和效率。
希望本文能够对您在项目管理中有所帮助。
PM项目管理系统操作说明书本文档为PM项目管理系统操作说明书,旨在帮助用户熟悉和正确操作PM项目管理系统。
请用户在使用本系统前仔细阅读本说明书,并根据指导进行操作。
一.系统简介1. 系统概述:介绍PM项目管理系统的基本信息和功能概览。
2. 登录与注册:详细说明如何登录和注册系统账号。
二.首页导航1. 首页功能:介绍系统首页的主要功能和导航。
2. 个人中心:说明如何查看和编辑个人信息。
3. 项目管理:介绍项目列表、项目创建和编辑、项目详情等功能。
4. 任务管理:详细说明如何创建任务、分配任务、设定任务优先级等。
5. 日程管理:说明如何添加日程、查看日程、设置提醒等功能。
6. 文档管理:介绍如何、和管理文档。
三.项目管理1. 项目列表:说明如何查看项目列表和项目状态。
2. 创建项目:详细说明如何创建新项目。
3. 编辑项目:说明如何编辑已有项目的名称、描述等信息。
4. 项目详情:详细介绍了项目详情页面的功能和操作。
四.任务管理1. 创建任务:介绍如何创建新任务并设定任务属性。
2. 分配任务:详细说明如何将任务分配给不同的团队成员。
3. 任务详情:详细介绍了任务详情页面的功能和操作。
4. 修改任务状态:说明如何修改任务的状态和进度。
5. 设置任务优先级:介绍如何为任务设置不同的优先级。
五.日程管理1. 添加日程:详细说明如何添加新的日程安排。
2. 查看日程:说明如何查看个人或团队的日程安排。
3. 设置提醒:介绍如何为日程添加提醒功能。
六.文档管理1. 文档:详细说明如何新文档。
2. 文档:说明如何系统中已的文档。
3. 文档管理:详细介绍了文档管理页面的功能和操作。
附录:1. 本文档涉及附件:列出本文档所涉及的附件名称和文件路径。
2. 法律名词及注释:提供本文档中所涉及的法律名词的解释和注释。
感谢您阅读本PM项目管理系统操作说明书。
如有任何疑问或需要进一步的帮助,请联系系统管理员。
pm小白使用方法(一)PM小白使用指南引言作为一个新手级别的项目经理(PM),想必你在进入这个领域时必需面临种种疑惑。
本文将为你提供一些PM常用的方法和技巧,帮助你更好的管理你的项目。
要点以下是 PM 小白们使用的技巧和方法:第一步:制作项目计划•首先,拟定一份清单,详细列出项目中需要完成的工作。
这些工作适用于团队中的每一个成员。
•接下来,进行工作拆分。
将项目任务分解为易于管理的小任务。
每个小任务都需要按照它需要完成的优先级进行排序。
•确定任务完成日期。
将每个小任务的完成时间进行计划,并为它们设置截止日期。
请务必考虑实现细节,避免出现重叠或无法完成的任务。
第二步:管理项目风险•挑选一些有经验的项目信息员,来组织一个“风险评估”的会议。
这些经验丰富的团队成员能够预测项目成功的可能性,并建议能防止和应对风险的方法。
•创建一份风险控制计划,明确需要在项目过程中跟进或调整的项目阶段。
引入风险主义运用到项目管理上,是一个标准的做法,这样可以提前了解可能遇到的问题,并且创建方案进行应对。
•风险管理需要持续跟踪任务进度,以便能够在风险控制计划中及时添加或更新条款。
第三步:优化任务交付•制定一个项目管理工具列表,以便更好地管理任务和调度团队资源。
•与团队成员保持有效的沟通,并确保每个人都清楚地知道他们的任务,以及策略的确定点方法。
这可以通过透明度确定达成,建立简洁明了的任务汇报模板。
•跟踪你的团队成员进度,检查他们的输出和交付质量。
有必要监督是否符合项目整体目标。
本文提供了一些简单而有效地PM管理技术,这些技术可以帮助你完成你的项目,实现你的目标。
作为一位负责任的PM,你需要根据实际情况进行调整和应对,让你的项目成功完成。
第四步:有效的会议管理•确保每个人都清楚他们的角色和职责。
•制定一个议程,明确会议目标和讨论主题。
将议程分为简短且易于识别的部分。
•鼓励沟通。
允许每个成员有机会提出问题和想法。
确保所有的问题都被完全理解,以便能够更好地制定决策和计划。
pm项目管理流程-回复PM项目管理流程,也被称为项目管理方法论或项目管理框架,是为了更好地组织和管理项目而建立的一套系统化的方法和流程。
这个流程是按照一定的步骤进行,以确保项目能够按时、按质、按量地完成。
本文将一步一步回答关于PM项目管理流程的问题,让我们一起来了解一下。
问题1:什么是PM项目管理流程?PM项目管理流程是为了更好地组织和管理项目而建立的一套系统化的方法和流程。
这个流程是按照一定的步骤进行,以确保项目能够按时、按质、按量地完成。
问题2:PM项目管理流程的步骤有哪些?PM项目管理流程通常包括以下步骤:1. 项目启动:确定项目的目标、范围、利益相关方、项目经理和项目团队,制定项目计划,评估项目可行性等。
2. 项目规划:进一步细化项目目标,制定项目工作范围、时间表和预算,确定项目所需资源,并制定风险管理计划和沟通计划。
3. 项目执行:按照项目计划开始执行项目任务,监控项目进度,管理风险,协调团队成员以及与利益相关方的沟通。
4. 项目监控:监控项目的进展情况,及时发现和解决问题,评估项目风险,调整项目计划和资源分配。
5. 项目收尾:项目完成后,进行总结和评估,编制项目报告,进行知识管理和经验教训总结,以便在未来项目中借鉴和应用。
问题3:每个步骤具体包括哪些内容?1. 项目启动:在项目启动阶段,需要明确项目的目标、范围和利益相关方,确定项目经理和项目团队成员,制定项目计划和项目可行性研究等内容。
2. 项目规划:项目规划阶段需要详细细化项目目标,制定项目工作范围、时间表和预算,确定所需资源,制定风险管理计划和沟通计划。
3. 项目执行:项目执行阶段是根据项目计划开始执行项目任务,监控项目进度,管理风险,协调团队成员以及与利益相关方的沟通。
4. 项目监控:项目监控阶段需要持续监控项目的进展情况,及时发现和解决问题,评估项目风险,并根据需要调整项目计划和资源分配。
5. 项目收尾:在项目收尾阶段,对项目进行总结和评估,编制项目报告,进行知识管理和经验教训总结,以便在未来项目中借鉴和应用。
pm小白使用方法一、什么是PM?项目管理(Project Management)是指通过计划、组织、协调、控制和评估项目的活动,以实现项目目标的管理过程。
项目管理的核心是项目经理(Project Manager,简称PM)的角色,他负责项目的规划、执行和交付。
二、PM小白入门指南2.1 了解项目管理基础知识作为一个PM小白,首先需要了解项目管理的基础知识。
这包括以下几个方面:1.项目生命周期:项目从开始到结束的整个过程,包括启动、规划、执行、控制和收尾等阶段。
2.项目管理知识体系:项目管理领域的知识和技能,包括范围管理、时间管理、成本管理、质量管理、风险管理、人力资源管理和沟通管理等。
3.项目管理工具:常用的项目管理工具有甘特图、PERT图、资源分配图等,可以帮助项目经理进行项目计划和进度管理。
4.项目管理方法论:常用的项目管理方法论有瀑布模型、敏捷开发、Scrum等,可以根据项目的需求选择合适的方法论。
2.2 培养项目管理技能作为一个PM小白,需要培养以下几个方面的项目管理技能:1.沟通能力:作为项目经理,需要与团队成员、项目利益相关方进行有效的沟通,确保项目顺利进行。
2.领导能力:项目经理需要具备良好的领导能力,能够激励团队成员,推动项目的进展。
3.决策能力:项目经理需要在项目执行过程中做出各种决策,需要具备良好的决策能力。
4.问题解决能力:项目经理需要能够及时解决项目中出现的问题,确保项目的顺利进行。
5.团队管理能力:项目经理需要管理项目团队,包括团队成员的招募、培训和评估等。
2.3 学习项目管理工具和方法作为一个PM小白,需要学习并掌握常用的项目管理工具和方法,以提高项目管理的效率和质量。
1.甘特图:甘特图是一种项目进度管理工具,可以清晰地展示项目的各个任务和任务之间的关系,帮助项目经理进行项目计划和进度管理。
2.PERT图:PERT图是一种项目进度管理工具,可以帮助项目经理分析项目中的关键路径和关键活动,以及项目的风险和不确定性。
标准的项目管理完整流程图从一个项目提出到结束,按照ISO9001:2000的项目管理流程,大致有如下步骤:1、产品立项报告按照公司的管理流程,由公司有关人等都有可能提出《产品立项报告》,比如公司老总、市场部门、研发部门,一般是在公司组织的定期召开的会议上提出,经初步讨论具有一定的可行性之后,由公司领导提交到公司负责产品开发立项的部门,比如,总工办,然后,按照公司的管理流程,由该部门组织人员进行讨论,最后指定某人进行产品的可行性分析,提交《产品的可行性分析报告》。
在《产品立项报告》中,初步描述该技术的国内、国外现状、经济效益和社会效益。
2、产品可行性分析报告指定的某人提交《产品的可行性分析报告》,在会议上产品立项讨论通过,指定项目经理,对该产品提出《初步设计》。
在这里,要对风险进行评估。
风险控制:要求,新技术在产品中的使用比例不要超出30%。
如果这个产品大量使用新技术,那么,质量和进度往往不容易保证。
新技术,一般是需要先期做一些知识储备。
使用太多的新技术推出的产品,一旦出现了不可控制的缺陷,将是灾难性的损失。
以上过程产生项目经理。
以下步骤在项目经理的参与和指导下进行。
3、初步设计由项目经理负责编写。
在这里,要对成本、进度、风险进行准确评估。
产生《初步设计》后,经讨论修改通过后,把《初步设计》提交给该项目的硬件工程师、软件工程师和结构工程师分别提交《硬件详细设计》、《软件详细设计》和《结构详细设计》;在初步设计中,指定该项目负责的硬件工程师、软件工程师、结构工程师、样机生产负责人、测试工程师等。
在初步设计中,由项目经理对项目总成本进行核算。
并由项目经理或者测试工程师产生《测试大纲》,由总工程师或者项目经理对《测试大纲》进行批准。
4、硬件详细设计在这里要对成本、进度、风险进行细化,提出对资源的要求。
在这里,对可靠性设计进行分析,硬件工程师按照该项目的《初步设计》的要求,写出《硬件详细设计》,经项目经理批准后,按照该《硬件详细设计》做原理图、PCB和物料清单;提交给生产部门,做PCB和采购物料;提交原理图给软件工程师。
制造业项目管理pm的工作流程制造业项目管理(PM)的工作流程是指在制造业项目中,项目经理通过一系列的活动和步骤来规划、执行和控制项目的过程。
这个工作流程旨在确保项目按时、按质、按量地交付,并满足客户的需求和要求。
下面将介绍制造业项目管理的工作流程。
一、项目启动阶段在项目启动阶段,项目经理需要与客户和相关利益相关者进行沟通,了解项目的背景、目标和需求。
项目经理还需要进行项目可行性研究,评估项目的可行性和风险。
在此阶段,项目经理还需要确定项目的范围、目标和关键里程碑,以及项目所需的资源、时间和预算。
二、项目规划阶段在项目规划阶段,项目经理需要制定详细的项目计划。
这包括制定项目的工作分解结构(WBS)、项目进度计划、项目资源计划和项目预算。
项目经理还需要进行风险管理,识别、评估和应对项目风险。
此外,项目经理还需要制定项目的质量管理计划、沟通计划和采购计划。
三、项目执行阶段在项目执行阶段,项目经理需要根据项目计划开始实施项目。
这包括组织和指导团队成员进行工作,确保项目按计划顺利进行。
项目经理还需要监督项目的进展,解决项目中的问题和风险,并与相关利益相关者进行沟通和协调。
此外,项目经理还需要进行项目质量控制,确保项目交付的产品或服务符合质量要求。
四、项目监控阶段在项目监控阶段,项目经理需要监视项目的进展和绩效,与项目团队进行沟通和协调。
项目经理还需要收集和分析项目数据,以评估项目的实际绩效和进度。
如果项目偏离了计划,项目经理需要采取相应的措施进行调整和纠正。
此外,项目经理还需要进行项目变更管理,确保项目的变更得到适当管理。
五、项目收尾阶段在项目收尾阶段,项目经理需要对项目进行总结和评估。
这包括对项目的绩效进行评估,汇总项目的经验教训,并向相关利益相关者进行项目报告。
项目经理还需要确保项目的交付物得到确认和验收,并进行项目的结算和归档。
总结起来,制造业项目管理的工作流程包括项目启动、项目规划、项目执行、项目监控和项目收尾五个阶段。
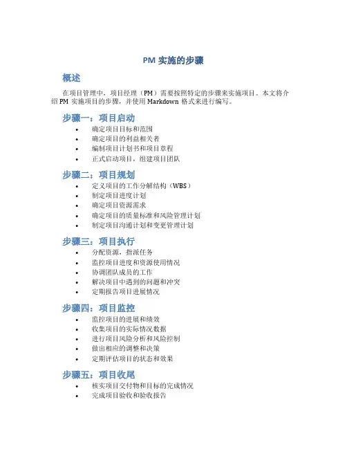
PM实施的步骤
概述
在项目管理中,项目经理(PM)需要按照特定的步骤来实施项目。
本文将介绍PM实施项目的步骤,并使用Markdown格式来进行编写。
步骤一:项目启动
•确定项目目标和范围
•确定项目的利益相关者
•编制项目计划书和项目章程
•正式启动项目,组建项目团队
步骤二:项目规划
•定义项目的工作分解结构(WBS)
•制定项目进度计划
•确定项目资源需求
•确定项目的质量标准和风险管理计划
•制定项目沟通计划和变更管理计划
步骤三:项目执行
•分配资源,指派任务
•监控项目进度和资源使用情况
•协调团队成员的工作
•解决项目中遇到的问题和冲突
•定期报告项目进展情况
步骤四:项目监控
•监控项目的进展和绩效
•收集项目的实际情况数据
•进行项目风险分析和风险控制
•做出相应的调整和决策
•定期评估项目的状态和效果
步骤五:项目收尾
•核实项目交付物和目标的完成情况
•完成项目验收和验收报告
•整理项目文档和知识产权(如有)
•进行项目总结和反思
•进行项目关闭和解散项目团队
结论
以上就是PM实施项目的步骤。
通过以上步骤的实施,项目经理可以有效地进行项目管理,确保项目成果的按时交付和项目目标的实现。
合理的项目管理可以提高项目的成功率和利益相关者的满意度。
在实施项目的过程中,项目经理需要不断学习和改进自己的管理技能,以应对项目中的挑战和变化。
pm五步法-概述说明以及解释1.引言1.1 概述概述项目管理是指在限定的时间内,按照既定的目标和资源,在特定的环境下,通过计划、组织、指挥、协调、控制等活动,实现项目目标的过程。
在项目管理中,使用有效的方法和工具是非常重要的,其中PM五步法是一种常用的项目管理方法。
PM五步法指的是项目管理的五个基本步骤,包括确定目标、制定计划、确定资源、分析风险、制定应对措施、建立监控机制、实施计划、监督执行过程、及时调整。
通过这五个步骤,项目管理者能够有条不紊地开展项目,并及时发现和解决问题,确保项目的顺利进行和成功完成。
本文将详细介绍PM五步法的每个步骤,以及其在项目管理中的重要性和应用方法,希望能够为读者提供一些有益的项目管理经验和指导。
文章结构部分的内容:本文将会介绍pm五步法的具体内容和步骤,包括确定目标、制定计划、确定资源、分析风险、制定应对措施、建立监控机制、实施计划、监督执行过程、及时调整等。
每一步都将详细说明其重要性和具体操作方法。
通过对五步法的全面介绍,读者将能够全面了解如何进行项目管理,提高项目成功的几率。
":{}}}}请编写文章1.2文章结构部分的内容1.3 目的PM五步法的主要目的在于帮助项目管理人员规划、执行和监控项目,以确保项目按时、高质量、合预算地完成。
通过明确的目标和计划,项目管理人员可以更好地分析和处理风险,提前做好预防和应对措施,从而有效地降低项目失败的风险。
此外,PM五步法还通过建立监控机制和监督执行过程,可以及时发现项目执行中的问题和偏差,并采取相应的调整措施,确保项目持续前行。
通过总结项目执行的经验和收获,可以为未来的项目管理提供宝贵的经验教训,不断完善和提升项目管理的水平和效率。
总之,PM五步法的目的是帮助项目管理人员规范管理项目,降低项目风险,提高项目成功的几率,从而为组织的发展和进步提供有力支持。
2.正文2.1 第一步:在项目管理中,第一步是非常关键的,它主要包括确定目标、制定计划和确定资源。
PM项目管理系统操作说明书操作说明书一、项目管理系统简介项目管理系统是一种用于协调、跟踪和管理项目进展的工具。
本文档将详细介绍如何使用项目管理系统进行项目管理。
二、登录与用户权限1.登录系统:进入系统登录页面,输入正确的用户名和密码,登录按钮即可进入系统。
2.用户权限:根据用户角色的不同,系统分为管理员、项目经理、团队成员等多个权限级别。
不同权限级别的用户可以进行不同的操作。
三、项目管理1.创建项目:在系统中,项目经理可以创建新的项目,输入项目名称、描述和起止日期等信息,然后保存项目。
2.项目列表:系统会显示所有的项目,包括项目名称、描述和状态等信息。
用户可以根据需要查看、编辑和删除项目。
3.项目详情:项目列表中的项目名称,可以查看项目的详细信息,包括负责人、团队成员、任务列表和进度等信息。
四、团队管理1.添加成员:项目经理可以通过系统添加团队成员,输入成员的用户名或邮箱,发送邀请给成员。
成员接受邀请后,即可加入项目团队。
2.团队成员管理:项目经理可以查看项目团队中的成员列表,并进行编辑和删除等操作。
五、任务管理1.创建任务:项目经理可以在项目中创建任务,输入任务标题、描述、负责人和截止日期等信息。
然后保存任务。
2.任务列表:系统会显示项目中的所有任务,包括任务标题、描述、负责人和状态等信息。
用户可以根据需要查看、编辑和删除任务。
3.任务详情:任务列表中的任务标题,可以查看任务的详细信息,包括负责人、截止日期、进展和等信息。
六、进度管理1.现实进展:团队成员可以根据实际情况更新任务的进展状态,包括已完成、进行中和延期等。
同时可以添加说明。
2.查看进度:项目经理可以查看任务的进展情况,包括已完成、进行中和延期等。
可以根据进展情况进行调整和重新安排任务。
七、附件本文档涉及的附件包括项目管理系统的用户手册、系统架构图和数据库设计文档等,请参考附件文件。
八、法律名词及注释1.本文所涉及的“项目管理系统”指的是一种用于协调、跟踪和管理项目进展的工具。
pm项目管理流程-回复项目管理是指通过明确的目标、合理的计划、科学的组织和有效的控制,对整个项目过程进行规范、管理和控制,以达到项目预期目标的一种管理方法。
在项目管理中,一种常见的流程是PM项目管理流程。
PM项目管理流程包括项目发起、项目策划、项目执行、项目监控和项目收尾五个阶段。
下面将一步一步回答这些阶段的主要内容。
1. 项目发起阶段:项目发起阶段是项目管理的起点,主要包括以下步骤:(1)明确项目的目标和范围:确定项目的目标和所包含的工作范围,明确项目的期望结果。
(2)进行可行性研究:评估项目实施的可行性和收益,确定项目的约束条件和可行性要求。
(3)制定项目章程:编写项目章程,明确项目的背景、目标、需求和项目经理的职责,并得到相关人员的批准。
2. 项目策划阶段:项目策划阶段是对项目整体进行规划和设计,主要包括以下步骤:(1)制定项目计划:明确项目的目标、工作分解结构(WBS)和项目计划,确定项目的时间、成本和质量目标。
(2)分配资源:根据项目需求,合理分配人力、物力和资金等资源。
(3)制定风险计划:识别项目面临的风险,并制定相应的应对措施和预案。
(4)编制沟通计划:明确项目团队和相关方之间的沟通方式和频率。
3. 项目执行阶段:项目执行阶段是项目工作的具体实施过程,主要包括以下步骤:(1)启动项目:开始按照项目计划进行工作,组建项目团队,分配任务和责任。
(2)实施项目工作:根据项目计划执行项目工作,达到项目的目标。
(3)监督项目进展:对项目的进度、质量和成本等进行监控和调整,及时解决项目中的问题和风险。
(4)开展团队管理:对项目团队进行管理,激励团队成员,并建立团队合作的环境。
4. 项目监控阶段:项目监控阶段是对项目工作进行监控和控制,确保项目按照计划进行,主要包括以下步骤:(1)收集项目数据:收集项目工作的数据,包括进度、成本和质量等方面的数据。
(2)分析项目数据:对项目数据进行分析,评估项目的进展和问题,并及时采取相应的纠正措施。
pm项目管理流程
PM项目管理流程主要包括以下几个步骤:
1. 项目启动:明确项目的目标、范围和交付结果,制定详细的项目计划,确定项目团队成员和各自的责任,以及与项目相关方进行沟通和协调。
2. 需求收集和分析:与客户和相关方沟通,了解他们的需求和期望,对收集到的需求进行分析,确定项目的功能和特性,并将需求整理成文档形式。
3. 项目计划制定:根据项目需求制定详细的计划,包括项目时间表、资源分配和风险管理计划等。
4. 项目执行与监控:按照项目计划执行项目,并对项目的进度、质量和成本进行监控,确保项目按计划顺利进行。
5. 变更管理:对项目过程中出现的变更进行评估和管理,确保变更对项目的影响最小化。
6. 项目收尾:完成项目的验收、结算和后续工作,确保项目的顺利结束。
在项目管理过程中,还需要注意以下几点:
1. 沟通管理:确保项目团队成员和相关方的有效沟通,及时传递项目信息,解决沟通问题。
2. 风险管理:对项目中的潜在风险进行识别、评估和管理,降低风险对项目的影响。
3. 质量管理:确保项目的质量符合要求,采取适当的措施提高项目的质量水平。
4. 成本管理:合理控制项目的成本,确保项目的经济效益和社会效益。
PM项目管理系统信息录入操作指南(注意:凡是后面提到的上传附件,单张图片大小不得超过200KB,电子文档或压缩文件不限制,但文档内的图片也必须控制在200KB内。
)一、综合规划1、工程概况:按填写框要求填入相应的内容。
2、项目组织:增加填入项目管理人员名单,备注栏填上岗证书号。
然后发流程审批。
项目组织图:导入项目组织图,组织图中各岗位人员要与项目组织中的人员相对应。
3、项目目标:在各框内填入相应的各类目标,上传目标附件。
二、合同管理1、基本信息:各填写框内填入相应的信息,并要附件中上传施工总承包合同。
2、变更签证:把现场产生的技术核定单或变理签证单及时增加并上传附件。
3、合同计量:从开工当月开始,把每月产生的实际产值报表按内容录入,并上传经监理或业主确认的产值证明。
(每月都应有计量)4、合同支付:如果有预付款的,在预付款栏中录入预付款的相关信息。
无预付款的,预付款栏不用填。
发生业主支付进度款时,在进度款栏中录入相应的信息。
(进度款不一定每月都要录入,有支付时录入,无支付的月份不用录入)5、履约管理(履约检查):每月对业主的合同履行情况进行一次检查,检查内容可包含:进度款支付、签证单签复等内容,并分析原因,采取对应措施。
6、合同报表:系统自动产生。
三、成本管理1、成本单元:一级目录划分:群体工程可按照单体工程(楼号或某几个就近楼号组成一个单元)划分,其他也可以根据分部工程划分。
(具体成本单元设置可咨询分公司经营科或集团经营部)二级目录划分:按:人工费、材料费、机械费、分包成本、其他直接费、间接费、税金进行分配。
(红色字体的4项成本科目为必须)2、合同预算:按照投标预算录入。
(其中:其他直接费、间接费、税金录入时,单价为1,数量为预算书的实际金额。
)3、目标成本:直接录入系数(目标成本指的是企业管理费,一般只要录入系数0.975),点生成按钮。
然后打开税金栏明细,把单价改为1。
(因为税金不能打折)4、计划成本:操作同目标成本。