中国心理学院校排名
- 格式:doc
- 大小:39.00 KB
- 文档页数:7
心理学专业大学排名中国前10强高校名单心理学专业大学排名中国前10强高校名单心理学(心理学类2大介绍及就业分析)是一门研究人类的心理现象、精神功能和行为的科学,既是一门理论学科,也是一门应用学科。
包括基础心理学与应用心理学两大领域。
以下是店铺为你整理的心理学专业大学排名中国前10强高校名单,希望能帮到你。
心理学专业大学排名中国前10强高校名单1.北京师范大学北京师范大学是教育部直属全国重点大学,是一所以教师教育、教育科学和文理基础学科为主要特色的著名学府。
“十五”期间,学校进入国家“985工程”建设计划。
“111计划”(高等学校学科创新引智计划)高校之一。
北京师范大学学科综合实力位居全国高校前列。
2002年,北京师范大学成为首批拥有自主设置本科专业审批权的6所高校之一。
北京本部现有本科专业58个、硕士学位授权点166个、博士学位授权点111个、博士后流动站18个、博士学位授权一级学科24个、硕士学位授权一级学科36个。
5个一级学科、11个二级学科获批国家重点学科,2个二级学科获批国家重点(培育)学科。
现有5个一级学科北京市重点学科、9个二级学科北京市重点学科、1个交叉学科北京市重点学科。
学科点覆盖了除军事学以外的12个学科门类,形成了综合性学科布局。
2.北京大学北京大学是中国近代第一所国立综合性大学,是中国著名的高等学府,亚洲和世界最重要的大学之一。
北京大学是中国最高学府,同时也是中国综合实力第一的大学,理科、文科、社会科学、新型工科和医科都是它的强项。
全校共拥有国家重点学科81个,在全国高校中遥遥领先(比第二名多出32个)。
按照国家重点学科,北大的理科、文科、医科实力均为全国第一。
作为中国高等教育的奠基者,北大诞生了中国高校中最早的数学、物理、化学、地质、计算机、微电子、核物理、心理、农学、医学、中文、历史、哲学、考古、外语、政治、经济、商学、新闻等学科,也是第一所招收研究生的中国大学。
3.浙江大学浙江大学是一所具有悠久历史的教育部直属全国重点大学,是国家首批“211工程”和“985工程”系列的重点大学,同时也是九校联盟(C9)的.成员。
心理学专业大学排名:有没有你的学校心理学对当代社会生活来说是非常重要的学科,而且很多高校都设立了这个专业。
在众多高校当中,哪些学校的心理学专业是非常牛逼的呢?学校之间的排名又是怎样的呢?下面就和小编一起来看看吧。
心理学专业大学排名一、北京师范大学北京师范大学(Beijing Normal University),简称北师大,是国家教育部直属的综合性全国重点大学,新中国成立后首批国家重点建设的十所大学之一。
1992年被中共中央确立为中央直管副部级大学,国家“985工程”重点建设的高水平大学、首批国家“211工程”重点建设高校、国家“珠峰计划”20所大学之一、国家“2011计划”牵头高校、国家“111计划”重要成员,是一所以教师教育、教育科学和文理基础学科为主要特色的百年著名学府与世界知名高校。
二、北京大学北京大学(Peking University),简称北大(PKU),创建于1898年,初名京师大学堂是中国近代第一所国立大学,也是中国近代最早以“大学”身份和名称建立的学校,其成立标志着中国近代高等教育的开端。
北大是中国近代唯一以最高学府身份创立的学校,最初也是国家最高教育行政机关,行使教育部职能,统管全国教育。
北大开创了中国高校中最早的文科、理科、政科、商科、农科、医科等学科的大学教育,是近代以来中国高等教育的奠基者。
三、华东师范大学华东师范大学(East China Normal University),简称华师,坐落于中国的经济、金融中心上海,是教育部直属、教育部与上海市共建的首批全国重点大学,是列入国家“985工程”、“211工程”、“2011计划”、“111计划”、“__”重点建设的综合性研究型大学,是“长三角高校合作联盟”、“金砖国家大学联盟”和“亚太高校书院联盟”的重要成员。
四、华南师范大学华南师范大学,简称“华师”,坐落于南方名城广州市。
华南师范大学始建于1933年,是一所学科门类齐全的国家“211工程”重点建设大学和广东省省属重点大学。
心理学312院校清单
随着心理学领域的发展,越来越多的学生选择了心理学作为自己的专业,因此选择一个优秀的心理学院校对于学生来说至关重要。
以下是一些心理学312院校列表,供您参考。
A类院校:
1. 北京大学:在心理学领域拥有强大的师资力量,特别是在社会心理学、认知心理学和发展心理学方面领先于其他高校。
拥有良好的硕士和博士培养计划。
2. 华东师范大学:心理学专业在国内领先,是国家高水平大学重点学科。
拥有着一流的师资力量和先进的实验室设备。
3. 南京大学:心理学专业是国家一流学科,其博士和硕士培养计划都在国内领先。
拥有着一流的师资力量和设施。
B类院校:
1. 东华大学:心理学专业在上海市排名前列,拥有较好的师资力量和硕士研究生培养计划。
人本、应用和临床心理学是该校最有特色的三个方向。
2. 浙江师范大学:心理学专业在浙江省处于领先地位,特别是在儿童
心理学方面。
该校还有一个国家级儿童心理健康教育基地。
3. 上海师范大学:心理学专业是该校的重点学科之一,许多该校的毕业生在国内外都取得了较好的成绩。
毕业班或者实习班中的学生都会有丰富的实践机会。
C类院校:
1. 河南师范大学:心理学专业在河南省处于领先地位,毕业生在院外有较好的就业前景。
本专业特色是教育心理学。
2. 西北大学:心理学专业在陕西省处于领先地位,该校具有较好的师资力量和研究水平。
该校还与多家国内外大学及研究机构合作。
3. 福建师范大学:心理学专业是该校的传统优势学科之一,下设3个研究方向。
学生能够接触到多个领域的研究成果。
应用心理学专业2024全国院校排行榜应用心理学专业全国院校排行榜目前全国开设应用心理学专业的院校中,排名比较靠前的有北京大学、华东师范大学、华南师范大学等,这些学校的学科评估水平非常不错。
具体专业排行榜情况如下:专业排名院校名称双一流国家特色学科专业软科等级参与学科评估水平学科评估水平1北京大学是否A+否--2华东师范大学是否A+是A-3华南师范大学是否A+是A+5南京师范大学是否A+是B+6南京大学是否A+否--7中国人民大学是否A否--8西南大学是否A否--9陕西师范大学是否A否--10华中师范大学是否A是B+11西南交通大学是否A否--12天津师范大学否是A是B+13上海师范大学否否A是B14浙江师范大学否否A否--15南开大学是否A否--16中央财经大学是否A否--16山东师范大学否否A是B18苏州大学是否A是C+19杭州师范大学否否A是C20宁波大学是否A否--21吉林大学是否A是C-应用心理学专业就业前景怎么样目前来说,我国社会快速发展,各行各业的竞争都在愈演愈烈,人们面临的社会压力也在逐渐增大,越来越多的人对于拥有心理问题非常重视,需要依靠专业人才进行排解和医治。
学校、机关、社区、企业、医疗卫生、监狱、行政管理等部门都对心理学专业人才有所需求,因此应用心理学专业的毕业生就业机会在增多,就业前景在逐渐变好,行业将形成更加庞大的规模。
应用心理学专业的毕业生应把握时机,凭借专业实力,抓住就业机会。
且应用心理学专业就业人员的月平均工资为14k,薪资待遇都是较为优厚的。
应用心理学专业就业方向1) 应用心理学专业可以进学校当教师大中专院校心理专业教师、心理健康教育与辅导教师、大学生政治辅导员、中小学心理健康教育教师、学生心理辅导员(班主任、学生工作),教育机构科研工作者等。
进大学当教师,一般来说,研究生比较容易进,本科生相对较难;进中小学做心理健康辅导和心理咨询老师,以本科生为主,尤其是女生比男生更易就业。
全国心理学专业高校排行榜名单全国心理学专业高校排行榜在最新公布的心理学大学排名中,心理学专业最好的排名第一的大学是北京心理学专业简介心理学是一门研究人类的心理现象、精神功能和行为的科学,既是一门理论学科,也是一门应用学科。
包括基础心理学与应用心理学两大领域。
心理学研究涉及知觉、认知、情绪、人格、行为、人际关系、社会关系等许多领域,也与日常生活的许多领域——家庭、教育、健康、社会等发生关联。
(心理学专业课程有哪些)心理学一方面尝试用大脑运作来解释个体基本的行为与心理机能,同时,心理学也尝试解释个体心理机能在社会行为与社会动力中的角色;同时它也与神经科学、医学、生物学等科学有关,因为这些科学所探讨的生理作用会影响个体的心智。
心理学家从事基础研究的目的是描述、解释、预测和影响行为。
应用心理学家还有第五个目的——提高人类生活的质量。
这些目标构成了心理学事业的基础。
心理学属于什么类专业心理学一般属于理学门类或者教育学门类,本科大学学制是四年,毕业之后授予理学学士学位或者教育学学士学位,具体情况需要参考院校的专业划分。
一般情况下,教育学门类下的心理学专业多为教育心理学,理学门类下的心理学多为应用心理学。
不同门类下的心理学专业的研究方向也是不同的。
心理学都有哪些课程心理学专业本科生要求在高中阶段有非常好的语文功底。
大学本科学习期间,需要学习专业基础课、专业课、选修课、实践课等四大方面的课程内容。
具体如下:基础课程:心理学史、发展心理学、生理心理学、实验心理学、普通心理学、教育心理学、心理与教育统计学、教育学原理等课程。
专业课程:人格心理学、认知心理学、管理心理学、社会心理学、临床心理学、民族心理学、心理健康教育、心理咨询方法与策略、心理学研究方法、心理测量学等课程。
选修课程:教师心理学、犯罪心理学、老年心理学、儿童心理学、记忆心理学、团体心理咨询、能力心理学、动机心理学、文艺心理学、消费心理学、心理卫生学等课程。
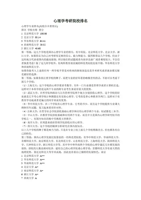
心理学考研院校排名心理学专业排名(高校合并重组后)排名学校名称得分1 北京师范大学100.002 北京大学88.143 华东师范大学64.414 西南师范大学59.325 浙江大学40.68第一等级:这几个学校是国内心理学专业的塔尖,有中科院、北京师范大学、北京大学、浙江大学,如果你认为自己对考研有足够的信心、毅力和能力,强烈推荐这几个学校,但由于这些地方代表着国内的最高级别,所以他们的试题或者内容涉及面广或者难度较大,不自信者慎重考虑!除了这几所学校外,有两所教育部直属的师范类院校也很不错:华东师范大学和西南师范大学。
如果你能考入上述的任何一所学校不管是对将来的继续深造还是学术研究或者就业都无疑是最好的选择。
第二等级:如果你很注重学校的牌子,而把专业的好坏看的略微差些的话,不妨可以考虑下面几个学校:(1)上海交大:这个学校的心理学要求考数学,另外一门专业课是管理学或者计算机任选,这样对于本科学的是这两个专业的跨专业考生来说有很大的优势。
(2)武汉大学:在哲学院和政治与公共管理学院两个地方分别招收心理学,这个学校的好处就是它不考心理学统计和测量还有实验心理学,它考的是普心和教育学两门,这样对于有教育学功底或者是偏文的同学来说有优势。
(3)华中科技大学:在三个学院有心理学专业,它考的书少,而且这个学校提供专业课大纲和历年试题,复习起来更有针对性。
(4)吉林大学:在哲学社会学院招收基础心理学和应用心理学两个专业,初试都是三本书。
(5)中山大学:在教育学院招收基础和应用两个专业,而且中大是国内心理学研究较早的学校之一,有国内知名的杨中芳教授主持教学。
(6)南开大学:在周恩来政府管理学院招收应用心理学。
(7)四川大学:这个学校的精神分析研究在国内很知名。
以上几个学校的牌子都是响当当的,只是在专业上较上面几个学校稍微差点,但也都各有自己的特色。
第三等级:国内心理学发展比较靠前的一些师范类院校:有华中师范大学,华南师范大学,首都师范大学,南京师范大学,东北师范大学,山东师范大学,上海师范大学,陕西师范大学,天津师范大学,浙江师范大学等,其中华中和华南两个学校的心理学最近几年都发展的很快,招收的人数也相对较多,建有自己的心理学院或心理学系;首都师范大学有着天然的地理优势,靠近北师北大等学术高地,因此也有着自己独特的发展特色;南京1 北京师范大学A++2 华东师范大学A++3 华南师范大学A++4 北京大学A+5 南京师范大学A+6 浙江大学A+7 西南大学A8 华中师范大学A9 华中科技大学A10 北京体育大学A11 东北师范大学A12 厦门大学A13 上海体育学院A14 清华大学A15 上海师范大学B+16 武汉体育学院B+17 湖南师范大学B+18 首都师范大学B+19 西北师范大学B+20 成都体育学院B+21 浙江师范大学B+22 陕西师范大学B+23 复旦大学B+24 首都体育学院B+25 福建师范大学B+26 苏州大学B+27 辽宁师范大学B+B后不分顺序28 山东师范大学B29 曲阜师范大学B30 中山大学B31 南京大学B32 江西师范大学B33 武汉大学B34 天津师范大学B35 河北大学B36 天津体育学院B37 湖北大学B38 上海交通大学B39 广州大学B40 安徽师范大学B美国心理学名校申请为何这么难(2010-04-14 18:22:12)转载▼分类:心理类标签:美国心理学名校留学申请环美咨询赵建军通过这几年在心理学方面的申请与研究,写篇短文来与大家分享一下。
心理学专业高校排名解读心理学专业最好的高校介绍1 北京师范大学 (北京)有一级学科硕博学位授予权,其中发展与教育心理为国家重点学科2 北京大学(北京)有一级学科硕博学位授予权,其中基础心理学为国家重点学科3 中国国家科学院(北京)有一级学科硕博学位授予权4 华东师范大学 (上海)有一级学科硕博学位授予权,其中基础心理学为国家重点学科5 浙江大学 (浙江)有一级学科硕博学位授予权,其中应用心理学为国家重点学科6 华南师范大学 (广东)有一级学科硕博学位授予权,其中发展与教育心理学为国家重点学科7 南京师范大学 (江苏)有基础心理学和发展心理学的博士点8 首都师范大学 (北京)有发展与教育心理学的博士点9 西南大学 (重庆)有一级学科硕博学位授予权科,其中基础心理学为国家重点学科此外中南大学 (湖南)应用心理学为全国一流上海师范大学 (上海)发展与教育心理学为全国一流低一级的:1 华中师范大学 (湖北)有一级学科硕博学位授予权2 天津师范大学 (天津)有一级学科硕博学位授予权3 清华大学 (北京)985院校4 武汉大学 (湖北)985院校5 中山大学 (广东)985院校,有基础心理学的博士点6 中南大学 (湖南)985院校,有应用心理学的博士点7 华中科技大学 (湖北)985院校8 湖南师范大学 (湖南)211院校,有基础心理学的博士点9 暨南大学 (广东)211院校10 陕西师范大学 (陕西)211院校,有基础心理学的博士点11 辽宁师范大学位于辽宁大连,有发展与教育心理学的博士点12 江西师范大学位于江西南昌,有基础心理学的博士点13 上海师范大学位于上海,有发展与教育心理学的博士点14 山东师范大学位于山东济南,有发展与教育心理学的博士点15 浙江师范大学位于浙江金华16 首都体育学院位于北京17 武汉体育学院位于湖北武汉此外,东北师范大学 (吉林)211院校;基础心理学和发展与教育心理学属于此类福建师范大学 (福建)发展心理学属于此类西北师范大学 (甘肃)发展心理学属于此类心理学专业介绍心理学专业培养具备心理学的基本理论、基本知识、基本技能,能在科研部门、高等和中等学校、企事业单位等从事心理学科学研究、教学工作和管理工作的高级专门人才。
心理学在职研究生院校排名是怎样的心理学在职研究生院校排名是怎样的心理学在职研究生院校排名心理学在职研究生是一个报考热度很高的专业,心理学专业的就业前景非常好,同时不管在工作、生活、家庭中都有非常好的适用性,很多学员选择报考该专业。
很多计划报考心理学在职研究生的学员想要了解心理学在职研究生院校排名情况,以此来选择报考的学校。
那么心理学在职研究生院校排名是怎么样的呢?下边为大家列举了几所院校,供大家参考。
1、中国科学院心理研究所中科院心理所是我国唯一的一所综合性心理学研究机构,心理学学科集成度最高。
拥有许多专家、教授,其中不乏对国家有重大贡献的科学家和国内外著名心理学家。
2、中国人民大学中国人民大学理学院心理学系师资队伍梯队合理,专业突出,该专业是心理学科类各专业均由国内知名的教授主持教学及研究,在社会工作的各领域取得卓越成果其中应用心理学,社会心理学心理学备受关注。
3、西南大学西南大学心理学源起于20世纪50年代建立的西南师范学院教育系心理学教研室,现在在教育部官方最新学科排名中,西南大学心理学专业排名全国第三。
并且以上院校都是以同等学力的方式进行招生的,同等学力申硕方式入学门槛低,可以先入学后考试,完成学业后,符合条件的可以申请硕士学位,很适合在职人士报考。
可以跨专业考心理学在职研究生吗可以的,报考心理学在职研究生对于原专业没有太多的限制,只需要满足相应的报考条件就可以报考。
由于心理学在职研究生有单证和双证之分,在报考条件上自然也有些不太一些。
单证:同等学力申硕的形式报考心理学在职研究生想要申请硕士学位就需要满足本科学历并且拥有学士学位满三年,其中报考院校有中国科学院心理研究所、南开大学、浙江大学、中国人民大学大学等。
双证:专业硕士报考心理学专业考生需要满足专科学历毕业2年,本科毕业不要求工作年限与学士学位。
但是考试难度要高一些,报考院校有四川大学和复旦大学。
拓展阅读:在职考生如何正确备考研究生面临的困难其实工作几年后,面临的比较大的三个困难:一是没有大把时间、工作闲暇之余更多的是碎片化时间;二是坐不住了,达不到在学校时候的那种专注,很小的事儿就能分心。
全国心理学专业大学排名(36所)全国心理学大学排名全国最好的心理学学校是北京大学,全国心理学学校排名前五的分别为北京心理学专业就业前景心理学专业是近几年受相当部分学生热捧的一个学科,无论是心理学本专业的学生,还是说其他相关学科如社会学、教育学、认知科学等的学生,都希望踏入心理学领域。
心理学专业的就业前景是比较良好的,一是社会压力越来越大,人们需要心理辅导与帮助,二是心理咨询逐渐受到各个行业、各类企业的认可,正在引进。
预计在未来几年中,心理咨询顾问将成为一种心理学专业就业的独特风景,而到高校从事教研工作仍然会是一个重要的就业途径。
总体来说,心理学专业的就业面还是比较广的。
况且这是一门朝阳学科,随着人们对它了解的加深和社会经济的发展,需求量将日益扩大,就业前景乐观。
心理学的就业方向第一,普通高等院校,它是心理学本科毕业之后的关键动向。
近些年高等院校针对学员的心里健康难题愈来愈高度重视,竞相设立心理学的基础课,心理学硕士出任起高等院校心理状态基础课的教师。
这毫无疑问扩张了心理学硕士研究生的考生就业面。
第二,国家公务员。
招心理学硕士研究生作国家公务员的一般是公安网:派出所、劳教所、牢房、边检站等全是很有可能的好去处。
一部分企业针对担任工作人员的人体规定较为严苛,有的还必须开展体测。
第三,公司。
心理学硕士研究生去公司关键从业猎头公司(职业中介)、公司咨询和人力资源资源优化配置。
心理学硕士研究生和人力资源资源优化配置技术专业的学员不一样,心理学学员提倡个性化的管理方法,与人力资源资源优化配置的学员有一定的相辅相成。
第四,心理状态咨询工作人员。
中国这一领域从现阶段在我国的现况看来,单纯性从业心理状态咨询工作中不一定可以保持一定的生活指数,要想有国外同行业的工资尚需去发展。
心理学专业比较好的大学心理学是研究人类心理活动和行为的科学,随着社会发展,心理学专业的需求越来越大。
选择一个好的大学进行心理学专业学习对于日后的发展至关重要。
这篇文章将介绍一些心理学专业比较好的大学,帮助有志于学习心理学的同学有一个参考,相信对于选择合适的大学会有一定的帮助。
1. 北京大学北京大学作为国内顶尖的综合性大学,其心理学专业也一直处于领先地位。
北京大学心理学学科的教学和科研水平都非常高,拥有一支经验丰富的教师团队和完善的实验室设备。
校园环境优美,学习氛围浓厚,同时也有众多心理学方面的学术活动和讲座,为学生提供了丰富的学习资源。
2. 复旦大学复旦大学在心理学领域也有着卓越的表现,其心理学专业设立多个研究方向,涵盖了实验心理学、临床心理学、心理评估与咨询等多个领域,为学生提供了广阔的学术研究空间。
同时,复旦大学还积极开展国际交流合作,学生有机会参与国际学术交流项目,扩大自己的学术视野。
3. 香港大学香港大学作为全球知名的高等教育机构,其心理学专业备受学生青睐。
香港大学心理学学科拥有一流的教学团队和研究设施,与国际知名大学有着广泛的合作关系,为学生提供了广阔的国际视野。
在香港大学学习心理学,将能够接触到最新的研究成果和学术动态,为日后的学术发展奠定坚实的基础。
4. 清华大学清华大学作为国内一流的综合性大学,其心理学专业也备受认可。
清华大学心理学学科拥有丰富的教学资源和科研条件,学生在这里将接触到最前沿的心理学理论和方法。
清华大学还为学生提供了丰富的实践机会,学生可以在校内实验室和临床实习基地进行实践操作,提升实践能力,为将来的就业打下坚实的基础。
综上所述,选择一个好的大学进行心理学专业学习对于日后的发展至关重要。
北京大学、复旦大学、香港大学、清华大学等都是心理学专业比较好的大学,它们拥有强大的教学团队,丰富的教学资源和科研条件,为学生提供了良好的学习氛围和广阔的学术研究空间。
希望有志于学习心理学的同学能够认真选择合适的大学,为自己的学术发展打下坚实的基础。
中国高校心理学专业排名标签:心理学考研高校表一:中国心理学专业一流院校排名单位名称详细情况(师资情况请各位查阅各校网站,acheron只讲大致情况)1 北京师范大学(北京)有一级学科硕博学位授予权,其中发展与教育心理为国家重点学科2 北京大学(北京)有一级学科硕博学位授予权,其中基础心理学为国家重点学科3 中国国家科学院(北京)有一级学科硕博学位授予权,这个acheron并没有具体查过,但是从中科院毕业的研究生可算“根红苗正”,绝对是就业和学术前景都一片大好的,如有实力报考绝对推荐4 华东师范大学(上海)有一级学科硕博学位授予权,其中基础心理学为国家重点学科5 浙江大学(浙江)有一级学科硕博学位授予权,其中应用心理学为国家重点学科6 华南师范大学(广东)有一级学科硕博学位授予权,其中发展与教育心理学为国家重点学科7 南京师范大学(江苏)有基础心理学和发展心理学的博士点8 首都师范大学(北京)有发展与教育心理学的博士点9 西南大学(重庆)有一级学科硕博学位授予权科,其中基础心理学为国家重点学科(每年招100多人)此外中南大学(湖南)应用心理学为全国一流上海师范大学(上海)发展与教育心理学为全国一流(招40-45人)备注:一级学科下分基础心理学、发展与教育心理学和应用心理学三个二级学科,有一级学科的硕博学位授予权是指该校在基础、发展、应用三个专业均能授予硕士和博士学位。
可以简单理解为这体现了该校心理学科的成熟。
Acheron的说明:上述10所院校除首都师范大学和上海师范大学以外,均为985或211院校,加之学科实力全国一流,如果对自己今后就业或学术要求比较高兼之有实力的话,应尽量报考这些学校!表二:中国心理学专业二流院校排名(大致按985;211;普通院校的顺序排列,下同)单位名称详细情况1 华中师范大学(湖北)有一级学科硕博学位授予权2 天津师范大学(天津)有一级学科硕博学位授予权3 清华大学(北京)985院校4 武汉大学(湖北)985院校5 中山大学(广东)985院校,有基础心理学的博士点6 中南大学(湖南)985院校,有应用心理学的博士点7 华中科技大学(湖北)985院校8 湖南师范大学(湖南)211院校,有基础心理学的博士点9 暨南大学(广东)211院校10 陕西师范大学(陕西)211院校,有基础心理学的博士点11 辽宁师范大学位于辽宁大连,有发展与教育心理学的博士点12 江西师范大学位于江西南昌,有基础心理学的博士点13 上海师范大学位于上海,有发展与教育心理学的博士点14 山东师范大学位于山东济南,有发展与教育心理学的博士点15 浙江师范大学位于浙江金华16 首都体育学院位于北京17 武汉体育学院位于湖北武汉此外东北师范大学(吉林)211院校;基础心理学和发展与教育心理学属于此类福建师范大学(福建)发展心理学属于此类西北师范大学(甘肃)发展心理学属于此类备注:位于陕西西安的中国人民解放军第四军医大学是211院校,并且有应用心理学博士点Acheron说明:这里所指的二流,并非民俗语中的贬义“二流”,这些学校的学科实力还是很不错的,只是与表一所列学校有一定差距!表三:中国心理学专业三流院校排名单位名称详细情况1 上海交通大学位于上海;985院校2 吉林大学位于吉林;985院校3 北京理工大学位于北京;985院校4 南开大学位于天津;985院校5 东北师范大学位于吉林;211院校;有发展与教育心理学的博士点6 苏州大学位于江苏;211院校7 西北师范大学位于甘肃;211院校8 中国政法大学位于北京;211院校9 西北大学位于陕西;211院校10 曲阜师范大学位于山东11 广州大学位于广东12 深圳大学位于深圳13 福建师范大学位于福建福州;有发展与教育心理学的博士点14 河北师范大学位于河北新乡15 济南大学位于山东16 宁波大学位于浙江17 沈阳师范大学位于辽宁沈阳18 烟台师范大学位于山东,去年停招Acheron的说明:在此,还要补充一些“漏网之鱼”,这些学校的心理学硕士点是比较新的,所以在我的“红宝书”里找不到相关的情况,但是这些学校的心理学相关专业师资情况良好,因此我参照心理学所归的教育学大类的排名将它们整理列在这里。
2023心理学专业大学排行名单2023心理学专业大学排行1、北京师范大学2、华南师范大学3、北京大学4、华东师范大学5、西南大学6、华中师范大学7、浙江大学8、南京师范大学9、山东师范大学10、上海师范大学心理学专业比较好的学校1、北京师范大学北京师范大学是教育部直属重点大学,北师范大心理专业在第四轮学科评估结果中评级为A+,心理学是北师大的王牌专业,甚至和师范专业相媲美、对于报考二级心理咨询师非常有帮助,对此专业感兴趣的学生而言是最好的选择之一。
2、华南师范大学华南师范大学简称“华南师大”是国家双一流建设高校”、国家211工程重点建设大学,入选国家111计划。
华南师范大学心理学科在学科建设、科学研究、工作各方面取得累累硕果,更在第四轮学科评估中,心理学科评估中获评A+等级。
心理学七个主要流派结构主义心理学的创始人是冯特,后经他的学生铁钦纳在美国宣扬推广。
结构主义认为,心理学应该研究人的意识经验,个体经验由人的感觉、意象、感情三种元素结合而成。
机能主义心理学的思想源于美国心理学詹姆斯、杜威和安吉尔。
机能主义认为,心理学应该研究个体在适应环境时的心理机能和意识活动,人的意识是一条永远变化着和流淌着的表象和感觉的河流,并不是心理元素的集合,它具有选择功能。
行为主义心理学的主要代表人物是美国心理学家华生,华生认为心理学研究的对象应该是可以为他人观察到的外显行为。
格式塔心理学由德国心理学家韦特海默、苛勒和考夫卡创立,格式塔心理学也称为完形心理学。
格式塔心理学主张人的心理应该作为一个整体来探讨,思维、知觉和学习等都应该作为整体来研究,而不能肢解。
精神分析理论由奥地利精神病医生弗洛伊德在1896年创立。
精神分析是一种治疗精神病的技术,即利用潜意识来解决个体心理冲突与情绪问题,用它在临床中寻找患者异常行为产生的根源。
人本主义心理学由美国心理学家马斯洛和罗杰斯在20世纪中叶创立。
人本主义心理学强调心理学应以正常人为研究对象,人是最重要的,其本性是善良的,并蕴藏着巨大、无限的潜力。
心理学考研院校排名心理学专业排名(高校合并重组后)排名学校名称得分1 北京师范大学100、002 北京大学88、143 华东师范大学64、414 西南师范大学59、325 浙江大学40、68第一等级:这几个学校就是国内心理学专业的塔尖,有中科院、北京师范大学、北京大学、浙江大学,如果您认为自己对考研有足够的信心、毅力与能力,强烈推荐这几个学校,但由于这些地方代表着国内的最高级别,所以她们的试题或者内容涉及面广或者难度较大,不自信者慎重考虑!除了这几所学校外,有两所教育部直属的师范类院校也很不错:华东师范大学与西南师范大学。
如果您能考入上述的任何一所学校不管就是对将来的继续深造还就是学术研究或者就业都无疑就是最好的选择。
第二等级:如果您很注重学校的牌子,而把专业的好坏瞧的略微差些的话,不妨可以考虑下面几个学校:(1)上海交大:这个学校的心理学要求考数学,另外一门专业课就是管理学或者计算机任选,这样对于本科学的就是这两个专业的跨专业考生来说有很大的优势。
(2)武汉大学:在哲学院与政治与公共管理学院两个地方分别招收心理学,这个学校的好处就就是它不考心理学统计与测量还有实验心理学,它考的就是普心与教育学两门,这样对于有教育学功底或者就是偏文的同学来说有优势。
(3)华中科技大学:在三个学院有心理学专业,它考的书少,而且这个学校提供专业课大纲与历年试题,复习起来更有针对性。
(4)吉林大学:在哲学社会学院招收基础心理学与应用心理学两个专业,初试都就是三本书。
(5)中山大学:在教育学院招收基础与应用两个专业,而且中大就是国内心理学研究较早的学校之一,有国内知名的杨中芳教授主持教学。
(6)南开大学:在周恩来政府管理学院招收应用心理学。
(7)四川大学:这个学校的精神分析研究在国内很知名。
以上几个学校的牌子都就是响当当的,只就是在专业上较上面几个学校稍微差点,但也都各有自己的特色。
第三等级:国内心理学发展比较靠前的一些师范类院校:有华中师范大学,华南师范大学,首都师范大学,南京师范大学,东北师范大学,山东师范大学,上海师范大学,陕西师范大学,天津师范大学,浙江师范大学等,其中华中与华南两个学校的心理学最近几年都发展的很快,招收的人数也相对较多,建有自己的心理学院或心理学系;首都师范大学有着天然的地理优势,靠近北师北大等学术高地,因此也有着自己独特的发展特色;南京1 北京师范大学A++2 华东师范大学A++3 华南师范大学A++4 北京大学A+5 南京师范大学A+6 浙江大学A+7 西南大学A8 华中师范大学A9 华中科技大学A10 北京体育大学A11 东北师范大学A12 厦门大学A13 上海体育学院A14 清华大学A15 上海师范大学B+16 武汉体育学院B+17 湖南师范大学B+18 首都师范大学B+19 西北师范大学B+20 成都体育学院B+21 浙江师范大学B+22 陕西师范大学B+23 复旦大学B+24 首都体育学院B+25 福建师范大学B+26 苏州大学B+27 辽宁师范大学B+B后不分顺序28 山东师范大学B29 曲阜师范大学B30 中山大学B31 南京大学B32 江西师范大学B33 武汉大学B34 天津师范大学B35 河北大学B36 天津体育学院B37 湖北大学B38 上海交通大学B39 广州大学B40 安徽师范大学B。
2023心理学专业大学排名全国前十有哪些2023心理学专业大学排名全国前十北京大学(排名第1)、中国人民大学(排名第2)、中央财经大学(排名第3)、对外经济贸易大学(排名第4)、东北财经大学(排名第5)、上海财经大学(排名第6)、厦门大学(排名第7)、清华大学(排名第8)、南开大学(排名第9)、复旦大学(排名第10)。
心理学就业前景随着社会经济生活的日益提高和科学技术的飞速发展,医学已由传统的生物医学模式转变为生物心理社会医学模式,医学心理学和心理咨询治疗已成为现代医学的一个重要组成部分,而且它越来越深受社会的重视和需要。
为给在职人员提供学习研究生课程的机会,各大高校像中科院、中国人民大学、北京师范大学等部纷纷开设心理学在职研究生课程班,旨在发展大学后继续教育,培养高层次的专业人才。
不仅在所有师范大学和一些综合性大学开设各种心理学课程、在一些重点师范大学和一些重点综合性大学设立心理学系,培养本科生、硕士生和博士生,而且各种心理学培训班已从学校扩散到社会,从课堂教学发展到电视教学。
心理学就业方向心理咨询工作者发达地区的心理咨询的薪资还是非常乐观的,但对心理咨询师的要求也很高;但在不是那么发达的地区,从事心理咨询工作未必能够维持一定生活水准。
进学校做老师近年来学校对学生的心理健康问题越来越重视,学校都纷纷开了心理学的课程。
还有高校中的心理咨询中心也给心理学硕士毕业生提供了就业机会。
中小学心理健康教育教师、学生心理辅导员(学生工作、班主任)教育科研工作者这些职业也需要大量心理专业的毕业生。
进企业对于有心理学背景的毕业生,企业的需求还是很大的。
从销售人员的培训、客户消费心理分析、产品设计的人性化分析,到从事与人力资源有关的人才测评、职业评估、员工心理素质培训以及对承受心理高压群体的释压训练等,都需要专业的学过心理学的人才来完成。
近年来,在一些高压的行业(如新闻、广播电视、保险、销售、银行等)越来越多的企业开始对员工进行心理援助和心理辅导。
心理学专业较好的大学院校_心理学专业院校排名心理学专业院校排名1、北京大学北京大学是中国最早传播心理学的学府,早在1900年即开设心理学课程。
1917年创立中国第一个心理学实验室,1978年招收第一批学生。
其基础心理学(认知神经科学)不仅在全国首屈一指,也具有相当的国际影响力。
发展心理学、社会与文化心理学、行为经济学(管理心理学)、临床心理学等也实力非凡。
2、北京师范大学北京师范大学心理学院是中国高校成立的第一个心理学院,也是全国心理教育研究的主要基地之一。
心理学教学与研究工作综合实力历来在全国名列前茅,并在国际上有广泛的影响力。
其中,“发展与教育心理学”为全国重点学科。
北京师范大学发展心理研究所是国家重点学科"发展与教育心理学"的依托单位,拥有教育部人文社会科学研究重点基地,发展心理学博士后流动站,发展与教育心理学博士点和硕士点及一级学科授权点,并在全国拥有上千所中小学实验研究基地,科研实力雄厚。
大量的最新科研成果极大地丰富和完善了本课程的理论、方法、模式等。
3、华南师范大学华南师范大学是广东省属高校中唯一的国家“211 工程”重点建设大学,华南师范大学的心理学系隶属于教育科学学院,具有一级学科博士学位授予权,拥有基础心理学、发展与教育心理学、应用心理学、计量心理学、人格与心理健康和语言心理学等硕士点 6 个、博士点 6 个和博士后流动站 1 个;形成了本科-硕士-博士-博士后多层次办学体系,是华南师范大学“211 工程”重点建设项目单位,成为华南地区、包括港澳台地区具有重要影响的学科。
心理学专业的培养目标心理学专业培养具有科学精神、人文素养和社会责任感,具备基本的心理学理论和专业知识,了解基本研究方法﹔基本掌握一门外语,能在指导下阅读外文专业文献;具备基本的专业写作和交流能力;能在指导下开展研究和应用工作,能胜任有关心理学的初级培训、教学工作的高素质专门人才心理学专业就业前景怎么样随着社会经济生活的日益提高和科学技术的飞速发展,医学已由传统的生物医学模式转变为生物心理社会医学模式,医学心理学和心理咨询治疗已成为现代医学的一个重要组成部分,而且它越来越深受社会的重视和需要。
心理学专业学校排名心理学专业学校排名心理学是一门研究人类心理活动和行为的学科,随着社会的发展和人们对心理健康的重视,心理学专业的需求也日益增加。
在中国,有许多高等学府开设心理学专业,为学生提供优质的教育和培养心理学专业人才。
下面将介绍一些中国心理学专业学校的排名。
1. 北京大学北京大学是中国最著名的高校之一,也是国内心理学专业的领军学校之一。
该校设有心理学本科、硕士和博士专业,并且拥有一流的教学设施和师资力量。
该校的教师团队由国内外知名的心理学家和专家组成,教学水平较高,培养出了许多优秀的心理学专业人才。
2. 中国人民大学中国人民大学也是一所在心理学领域有着较高声誉的学府。
该校的心理学专业设有本科、硕士和博士专业,教学实力较强。
同时,该校还设有心理健康与咨询师培养中心,为学生提供丰富的实践机会和实习经验。
3. 上海交通大学上海交通大学是一所位于中国上海的顶尖高校,其心理学专业也备受认可。
该校的心理学专业设置了本科、硕士和博士专业,并且各专业的教学质量较高。
此外,上海交通大学还与国际知名大学合作,为学生提供广阔的学术交流与研究机会。
4. 华东师范大学华东师范大学是一所位于上海的重点师范大学,其心理学专业在国内拥有较高的声誉。
该校设有本科、硕士和博士专业,并且教学资源丰富。
该校的心理学专业注重培养学生的实践能力,提供包括实习、实验和社会调查等多种实践机会。
5. 武汉大学武汉大学是中国知名的综合性大学之一,其心理学专业也享有较高的声誉。
该校的心理学专业设有本科、硕士和博士专业,并且拥有一流的教学设施和师资力量。
该校注重培养学生的实践能力和研究能力,并且提供许多实践机会和研究项目供学生参与。
以上是中国一些著名的心理学专业学校,它们在心理学教育领域有着较高的声誉和教学水平。
当然,这只是其中的一部分学校,还有其他优秀的学府也在培养心理学专业人才做出了贡献。
希望对学生们选择心理学专业学校有所帮助。
为了获取更准确的信息,建议学生们前往相关学校官方网站或咨询学校的招生办公室。
表一:中国心理学专业一流院校排名单位名称详细情况(师资情况请各位查阅各校网站,acheron只讲大致情况)1 北京师范大学(北京)有一级学科硕博学位授予权,其中发展与教育心理为国家重点学科2 北京大学(北京)有一级学科硕博学位授予权,其中基础心理学为国家重点学科3 中国国家科学院(北京)有一级学科硕博学位授予权,这个acheron并没有具体查过,但是从中科院毕业的研究生可算“根红苗正”,绝对是就业和学术前景都一片大好的,如有实力报考绝对推荐4 华东师范大学(上海)有一级学科硕博学位授予权,其中基础心理学为国家重点学科5 浙江大学(浙江)有一级学科硕博学位授予权,其中应用心理学为国家重点学科6 华南师范大学(广东)有一级学科硕博学位授予权,其中发展与教育心理学为国家重点学科7 南京师范大学(江苏)有基础心理学和发展心理学的博士点8 首都师范大学(北京)有发展与教育心理学的博士点9 西南大学(重庆)有一级学科硕博学位授予权科,其中基础心理学为国家重点学科此外中南大学(湖南)应用心理学为全国一流上海师范大学(上海)发展与教育心理学为全国一流备注:一级学科下分基础心理学、发展与教育心理学和应用心理学三个二级学科,有一级学科的硕博学位授予权是指该校在基础、发展、应用三个专业均能授予硕士和博士学位。
可以简单理解为这体现了该校心理学科的成熟。
Acheron的说明:上述10所院校除首都师范大学和上海师范大学以外,均为985或211院校,加之学科实力全国一流,如果对自己今后就业或学术要求比较高兼之有实力的话,应尽量报考这些学校!表二:中国心理学专业二流院校排名(大致按985;211;普通院校的顺序排列,下同)单位名称详细情况1 华中师范大学(湖北)有一级学科硕博学位授予权2 天津师范大学(天津)有一级学科硕博学位授予权3 清华大学(北京)985院校4 武汉大学(湖北)985院校5 中山大学(广东)985院校,有基础心理学的博士点6 中南大学(湖南)985院校,有应用心理学的博士点7 华中科技大学(湖北)985院校8 湖南师范大学(湖南)211院校,有基础心理学的博士点9 暨南大学(广东)211院校10 陕西师范大学(陕西)211院校,有基础心理学的博士点11 辽宁师范大学位于辽宁大连,有发展与教育心理学的博士点12 江西师范大学位于江西南昌,有基础心理学的博士点13 上海师范大学位于上海,有发展与教育心理学的博士点14 山东师范大学位于山东济南,有发展与教育心理学的博士点15 浙江师范大学位于浙江金华16 首都体育学院位于北京17 武汉体育学院位于湖北武汉此外东北师范大学(吉林)211院校;基础心理学和发展与教育心理学属于此类福建师范大学(福建)发展心理学属于此类西北师范大学(甘肃)发展心理学属于此类备注:位于陕西西安的中国人民解放军第四军医大学是211院校,并且有应用心理学博士点Acheron说明:这里所指的二流,并非民俗语中的贬义“二流”,这些学校的学科实力还是很不错的,只是与表一所列学校有一定差距!表三:中国心理学专业三流院校排名单位名称详细情况1 上海交通大学位于上海;985院校2 吉林大学位于吉林;985院校3 北京理工大学位于北京;985院校4 南开大学位于天津;985院校5 东北师范大学位于吉林;211院校;有发展与教育心理学的博士点6 苏州大学位于江苏;211院校7 西北师范大学位于甘肃;211院校8 中国政法大学位于北京;211院校9 西北大学位于陕西;211院校10 曲阜师范大学位于山东11 广州大学位于广东12 深圳大学位于深圳13 福建师范大学位于福建福州;有发展与教育心理学的博士点14 河北师范大学位于河北新乡15 济南大学位于山东16 宁波大学位于浙江17 沈阳师范大学位于辽宁沈阳18 烟台师范大学位于山东,去年停招Acheron的说明:在此,还要补充一些“漏网之鱼”,这些学校的心理学硕士点是比较新的,所以在我的“红宝书”里找不到相关的情况,但是这些学校的心理学相关专业师资情况良好,因此我参照心理学所归的教育学大类的排名将它们整理列在这里。
放在这里的意思就是说,这些学校的学科加上学校的名声的权重相比于表三中的学校应该只高不低,或者水平相当,详细的师资情况,有意报考的考生可以仔细调查一下它们的师资情况。
附表:各985、211重点院校较新的心理学硕士点排名(按学校研究生院实力排序)单位名称详细情况1 南京大学位于江苏;985院校;教育学为B类(按A—D划分,下同)2 天津大学位于天津;985院校;教育学为C类3 厦门大学位于福建;985院校;教育学为A类4 北京航空航天大学位于北京;985院校;教育学为B类5 东南大学位于江苏南京;985院校;教育学为C+类6 电子科技大学位于四川成都;985院校;新增7 郑州大学位于河南;211院校;教育学为E类8 扬州大学位于江苏;教育学为C类9 河海大学位于江苏;211院校;新增10 哈尔滨工程大学位于黑龙江;211院校;教育学为E类11 北京林业大学位于北京;211院校;新增12 湖北大学位于湖北武汉;教育学为B类13 南昌大学位于江西,211院校;新增14 上海体育学院位于上海;教育学为A类备注:各校的师资情况,心理学学科实力需各位研友自己到各校网站查找详细情况表四:中国心理学专业马马虎虎的院校排名单位名称详细情况1 四川大学位于成都;985院校2 山东大学位于济南;985院校好像停招了两年了,具体情况欢迎告知3 重庆大学位于重庆;985院校4 中国地质大学位于北京和武汉;211院校5 广西大学位于南宁;211院校;去年停招了6 首都医科大学位于北京7 中国医科大学位于辽宁沈阳8 山西大学位于太原9 河北大学位于石家庄10 南京医科大学位于江苏11 河南大学位于开封12 北京语言大学位于北京13 安徽医科大学位于合肥14 安徽师范大学位于芜湖15 大连医科大学位于辽宁16 山西医科大学位于太原17 北京体育大学位于北京18 哈尔滨师范大学位于黑龙江19 四川师范大学位于成都20 山西师范大学位于临汾21 徐州师范大学位于江苏22 山东中医药大学位于济南23 聊城大学位于山东24 浙江理工大学位于杭州25 云南师范大学位于昆明26 杭州师范大学位于浙江27 宁夏大学位于银川28 新乡医学院位于河南,去年停招了29 内蒙古师范大学位于呼和浩特30 潍坊医学院位于山东31 皖南医学院位于安徽32 中国人民公安大学位于北京;只是学校研究生院总体排名低(不是科研院校),其实它的犯罪心理学在国内很不错,并且是部属院校,就业情况良好33 吉林师范大学位于四平34 贵州师范大学位于贵阳35 信阳师范学院位于山东36 新疆师范大学位于乌鲁木齐37 青海师范大学位于西宁38 西安体育学院位于陕西39 漳州师范学院位于福建40 赣南师范学院位于江西赣州中国心理学专业排名2008-11-11 18:00国内心理学专业排名:心理学专业排名(高校合并重组前)排名学校名称得分1 北京师范大学100.002 华东师范大学64.413 西南师范大学59.324 北京医科大学45.765 北京大学42.37心理学专业排名(高校合并重组后)排名学校名称得分1 北京师范大学100.002 北京大学88.143 华东师范大学64.414 西南师范大学59.325 北京医科大学40.68北京大学心理学系无愧是实力最强者,无论从科研水平、师资力量还是学生素质都应该是首屈一指的,一般大学的心理系根本就无法相提并论。
这里既有众多的德高望重的心理学前辈,陈仲庚、邵郊、许政媛、孟昭兰、王苏、朱莹、沈政,又有一些年富力强的心理学界中坚力量,如王登峰、周晓林、李量、苏言捷等等。
而且以北大整体的人文气氛,呆在其中自然会从诸多方面受益良深。
这就是为什么无数学子趋之若鹜的原因。
不过心理系在北大里只能算个小系。
中国科学院心理所科研水平及人才资源也许和北大不相上下,甚至更高。
但心理所是一个纯粹的科研机构,没有大学里的人文气氛,也许不利于人的全面发展。
尤其地处偏远郊区,视野狭小,呆在心理所里就像苦行僧修炼一样,非心理素质佳者不能全身而退。
北师大心理系从各方面条件来说在师范类大学的心理系中应该是佼佼者了,甚至在某些方面已经超过了北大心理系和心理所。
尤其是心理学院的成立,北师大心理系的总体实力正在迅速膨胀。
但总感觉北师大心理系弥漫着一股不甚严谨的学术氛围,不知道是不是所有师范心理系的通病,很多事情都在做表面文章,而不是脚踏实地的做事。
教授研究生每天都忙得不亦乐乎,可是真正够分量有杀伤力的东西却很少出台。
首都师范大学教科院心理系处于比较尴尬的境地,一来不是一类重点大学,二来总处于同处北京的上述三家心理系或机构挤压之下。
因此似乎很少有人知道首都师大还有心理系。
但毕竟是在皇城根下,这一点也吸引了一些不少的心理学工作者;平心而论首都师大心理系还是有一些人才的,而且拥有一个发展和教育心理学的博点,而国内还有好多师范大学的心理学连个博点都没有,如华中师大、西北师大、陕西师大等。
除了北京的这几家的心理学或科研机构,江浙一带也是心理学繁荣之地。
华东师范大学心理系是大陆最老牌的心理系之一,一度有过辉煌的历史,但最近一些年似乎江河日下,在心理学界的地位与日俱减,不知道是什么原因。
浙江大学心理学系的前身杭州大学心理学系,是我国工业心理学的重要基地。
在并入浙大后,无疑提高了自身的身望,以至于近年来报考研究生的人数急剧增加。
但事情总有两个方面,以前在杭州大学举足轻重的心理系,合并之后不过是浙大里的一个小兄弟,再无往日的威风。
自老一辈的心理学家退去之后,中间好像出现断层,至少目前系里缺乏一些重量级的人物来重塑昔日的辉煌。
不远处好像还有南京师大教科院心理系,它们突出的优势就是心理学史和理论心理学。
至少上海师范大学应用心理系,苏州大学心理系虽然都是最近发展起来的一些小兄弟,而且非重点大学,但好像发展势头很是迅猛。
在京沪地区一带,最近一些年迅速壮大起来的心理系有华南师范大学心理系,西南师范大学心理系,天津师大教科院心理系。
这三个单位每家都依靠了一个非常厉害的人物而起家。
华南师大的莫雷,西南师大的黄希庭,天津师大的沈德立,这些都是在目前心理学界最重量级的人物,都是国务院学位办的委员(心理学),可以在某种程度上说掌握诸多心理系发展的生杀大权。
尽管各自的学校都不怎么样,但心理系的实力绝对是国内一流的。
而其它一些心理系也竭力扩充自己实力。
华中地区的华中师大心理系、东北师范大学心理系、山东师大心理系、中山大学心理系等都是近几年突飞猛进的发展。
以上应该是国内最为有实力的一些心理系吧。
心理学发展势头之猛出乎好多人的意料,想想十年前还是一个冷门的专业。