消防工程全套报验资料
- 格式:doc
- 大小:17.00 KB
- 文档页数:2
单位(子单位)工程竣工预验收报验表填表说明:1、单位(子单位)工程的名称要填写全称,即批准项目的名称,并注明是单位工程或子单位工程;2、安全和主要使用功能核查及抽查结果栏,包括两个方面,一个是在分部、子分部工程抽查过的工项目检测报告的结论;另一方面是单位工程抽查的项目要检查其全部的检查方法程序和结论.3、综合验收结论,填写通过或同意验收.不同意验收就不一定形成表格,待返修完善后,再形成表格。
4、验收单位签字人表上要求人员签名,对勘察单位在地基部分中签字。
5、表G.0。
1—1验收记录由施工单位填定,验收结论由监量(建设)单位填写。
综合验收结论由参加验收各方共同商定,建设单位填写,应对工程质量是否合设计和规范要求及总体质量水平做出评价。
表G.0.1—2 单位(子单位)工程质量控制资料核查记单位(子单位)工程安全和功能检验资料核查单位(子单位)工程观感质量检查记录1、其它表都是施工单位先验收合格填写好,监理再验收;2、由总监理工程师组织有关监理工程师,会同参加验收的人员共同进行,通过现场全面检查,在听取有关人员意见后,由总监理工程师为主与监理工程师共同确定质量评价:评价为好、一般、差。
只要不影响安全和使用功能,都可通过验收,评为差时,能修的尽量修,不能修的按5.0。
6条第四款处理;3、由施工(总包)单位项目经理和总监理工程师签字。
公司资格报审表应急照明工程分部(子分部)工程验收记录电线、电缆穿管和线槽敷线工程检验批质量验收记录表专用灯具安装检验批质量验收记录GB50303—2002 桂建质060508专用灯具安装检验批质量验收记录GB50303-2002 桂建质060508 (二)注:6.本表所列项目的检查方法应符合下列规定:(1)接地接零的测试结果,查阅测试记录或测试时旁站或用适配仪表进行抽测.(2)各种距离的尺寸用塞尺、游标卡尺、钢尺、塔尺或采用其他仪器仪表等测量。
(3)外观质量情况观察检查.(4)设备规格型号、标志及接线,对照工程设计图纸及其变更文件检查。
资质文件报验申请表工程名称:XX工程消防系统编号:001开工报告施工组织设计(方案)报验申请表施工组织设计(方案) 编号:003技术交底记录报验申请表消火栓灭火系统技术交底记录自动喷水灭火系统技术交底记录火灾自动报警系统技术交底记录疏散指示及应急照明系统技术交底记录消防工程竣工资料(固定灭火系统)册名:消火栓灭火系统工程名称:XX工程消防系统设计单位:XX设计有限公司建设单位:XX工程安装单位:XX建设集团有限公司安徽省公安厅消防局制工程概况消火栓灭火系统灭火设备开箱记录2016.32016.32015.08减压设施安装记录2015.10消防管道隐蔽工程记录2016.2消防管水压强度试验记录2016.4消防管道冲洗记录2016.5消防管严密性试验记录2016.5工程竣工初验报告单2016.6消防工程竣工资料(自动喷水灭火系统)册名:自动喷水灭火系统工程名称:XX工程消防系统设计单位:XX设计有限公司建设单位:XX工程安装单位:XX建设集团有限公司安徽省公安厅消防局制工程概况自动喷水灭火系统灭火设备开箱记录2016.3施工记录2016.3管道施工记录2016.1消防管道隐蔽工程记录2016.3消防管水压强度试验记录2016.5消防管道冲洗记录2016.6消防管严密性试验记录2016.5自动喷水灭火系统功能试验记录2016.7气体灭火系统安装调试记录2016.6工程竣工初验报告单2016.7消防工程竣工资料(防排烟系统)册名:防排烟系统工程名称:XX工程消防系统设计单位:XX设计有限公司建设单位:XX工程安装单位:XX建设集团有限公司2016年7 月25 日工程概况风管及配件制作报验申请表工程名称:XX工程消防系统编号:010防(排)烟系统风管及配件制作检查记录表注:(1)、右侧空栏内,填写风管直径(或边表)数值如300、500等。
(2)、序号2、10两项,按规范要求作目测检查。
以上即是一般消防工程的整个流程。
消防工程设备产品资料提供如下1.消防产品质量合格证明文献(合格证、检查报告)1探测器(身份证标示、CCC认证)………………………………错误!未定义书签。
1.1感烟探测器 ..................................... 错误!未定义书签。
1.2感温探测器 ..................................... 错误!未定义书签。
1.3火焰探测器 ..................................... 错误!未定义书签。
1.4 线型探测器 .................................... 错误!未定义书签。
1.4.1红外光速感烟探测器...................... 错误!未定义书签。
1.4.2缆式线型定温感烟探测器.................. 错误!未定义书签。
1.4.3空气管式线型温差探测器.................. 错误!未定义书签。
1.5可燃气体探测器 ................................. 错误!未定义书签。
2 手动报警按钮(身份证标示、CCC认证)错误!未定义书签。
3 火灾警报装置(身份证标示、CCC认证)错误!未定义书签。
4 消防专用电话5 火灾应急广播扬声器6 手动报警按钮(身份证标示、CCC认证错误!未定义书签。
7 消防控制设备(身份证标示、CCC认证错误!未定义书签。
8 报警系统运用的导线或电缆 ............................ 错误!未定义书签。
9楼层显示器(身份证标示、CCC认证错误!未定义书签。
10 水流指示器 ......................................... 错误!未定义书签。
11 压力开关 ........................................... 错误!未定义书签。
单位(子单位)工程竣工预验收报验表1、单位(子单位)工程的名称要填写全称,即批准项目的名称,并注明是单位工程或子单位工程;2、安全和主要使用功能核查及抽查结果栏,包括两个方面,一个是在分部、子分部工程抽查过的工项目检测报告的结论;另一方面是单位工程抽查的项目要检查其全部的检查方法程序和结论。
3、综合验收结论,填写通过或同意验收。
不同意验收就不一定形成表格,待返修完善后,再形成表格.4、验收单位签字人表上要求人员签名,对勘察单位在地基部分中签字.5、表G.0。
1—1验收记录由施工单位填定,验收结论由监量(建设)单位填写。
综合验收结论由参加验收各方共同商定,建设单位填写,应对工程质量是否合设计和规范要求及总体质量水平做出评价.表G。
0.1—2 单位(子单位)工程质量控制资料核查记单位(子单位)工程安全和功能检验资料核查单位(子单位)工程观感质量检查记录1、其它表都是施工单位先验收合格填写好,监理再验收;2、由总监理工程师组织有关监理工程师,会同参加验收的人员共同进行,通过现场全面检查,在听取有关人员意见后,由总监理工程师为主与监理工程师共同确定质量评价:评价为好、一般、差.只要不影响安全和使用功能,都可通过验收,评为差时,能修的尽量修,不能修的按5。
0。
6条第四款处理;3、由施工(总包)单位项目经理和总监理工程师签字.公司资格报审表应急照明工程分部(子分部)工程验收记录电线、电缆穿管和线槽敷线工程检验批质量验收记录表专用灯具安装检验批质量验收记录GB50303—2002 桂建质060508专用灯具安装检验批质量验收记录GB50303—2002 桂建质060508 (二)注:6。
本表所列项目的检查方法应符合下列规定:(1)接地接零的测试结果,查阅测试记录或测试时旁站或用适配仪表进行抽测。
(2)各种距离的尺寸用塞尺、游标卡尺、钢尺、塔尺或采用其他仪器仪表等测量。
(3)外观质量情况观察检查。
(4)设备规格型号、标志及接线,对照工程设计图纸及其变更文件检查。
消防报验资料准备1、建设工程消防验收申报表(建筑和装修分开报)2、授权委托书、介绍信3、工程竣工验收报告(建筑和装修各一份)4、消防产品质量合格证明文件报警设备:检验报告、合格证、CCC认证书普通喷头:检验报告、合格证、CCC认证书消防信号蝶阀:检验报告、合格证、CCC认证书湿式报警阀:检验报告、合格证、CCC认证书水流指示器:检验报告、合格证、CCC认证书控制柜:检验报告、合格证、CCC认证书防火门:检验报告、合格证、CCC认证书卷帘门机:检验报告、合格证无机布帘:检验报告、合格证卷帘控制箱:检验报告、合格证消火栓箱:检验报告、合格证消防泵:检验报告、合格证减压室内消火栓:检验报告、合格证室内消火栓:检验报告、合格证地下式室外消火栓:合格证、检验报告)直流水枪:合格证、检验报告、CCC认证有里衬消防水带:合格证、检验报告、CCC认证压力式比例混合装置合格证、检验报告、CCC认证应急照明电源检验报告、CCC认证、合格证5、有防火性能要求要求的建筑构件、建筑材料、室内装修装饰材料符合国家标准或行业标准的证明文件、出厂合格证(外墙保温复试报告)(轻钢龙骨检验报告、合格证)(石膏板检验报告、合格证)(细木工板流转证明、检验报告、合格证)6、消防设施、电气防火技术检测合格证明(消防设施检测报告原件)7、施工、工程监理、检测单位的核发身份证明和资质等级证明文件施工单位营业执照、组织机构代码证、安全生产许可证、企业资质文件、注册证复印件(加盖公章)监理单位营业执照、组织机构代码证、安全生产许可证、企业资质文件、注册证复印件(加盖公章)装修单位营业执照、组织机构代码证、安全生产许可证、企业资质文件、注册证复印件(加盖公章)总包单位营业执照、组织机构代码证、安全生产许可证、企业资质文件、注册证复印件(加盖公章)。
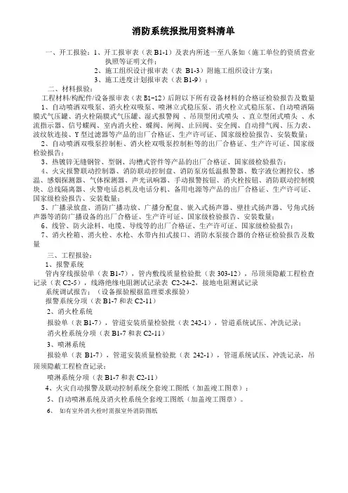
消防系统报批用资料清单一、开工报验:1、开工报审表(表B1-1)及表内所述一至八条如(施工单位的资质营业执照等证明文件;2、施工组织设计报审表(表B1-3)附施工组织设计方案;3、施工进度计划报审表(表B1-9);二、材料报验:工程材料/构配件/设备报审表(表B1-12)后附以下所有设备材料的合格证检验报告及数量1、自动喷洒双吸泵、消火栓双吸泵、喷淋立式稳压泵、消火栓立式稳压泵、自动喷洒隔膜式气压罐、消火栓隔膜式气压罐、湿式报警阀、吊顶型闭式喷头、直立型闭式喷头、水流指示器、信号蝶阀、室内消火栓、蝶阀、闸阀、止回阀、安全阀、自动排气阀、压力表、波纹软连接、Y型过滤器等产品的出厂合格证、生产许可证、国家级检验报告、安装数量;2、自动喷洒双吸泵控制柜、消火栓双吸泵控制柜等的出厂合格证、生产许可证、国家级检验报告;3、热镀锌无缝钢管、型钢、沟槽式管件等产品的出厂合格证、国家级检验报告;4、火灾报警联动控制器、消防联动控制盘、消防泵房低温报警器、数字液位测控仪、感温、感烟探测器、气体探测器、声光讯响器、手动报警按钮、消火栓按钮、消防联动控制模块、总线隔离器、火警电话总机及电话分机、备用电源等产品的出厂合格证、生产许可证、国家级检验报告、安装数量;5、广播录放盘、消防广播功放、广播分配盘、嵌入式扬声器、壁挂式扬声器、号角式扬声器等消防广播设备的出厂合格证、生产许可证、国家级检验报告、安装数量;6、线管、防火涂料、电缆、导线等的出厂合格证、生产许可证、国家级检验报告;7、消火栓箱、消火栓、水枪、水带内扣式接口、消防水泵接合器的合格证检验报告及数量三、工程报验:1、报警系统管内穿线报验单(表B1-7),管内敷线质量检验批(表303-12),吊顶须隐蔽工程检查记录(表C2-5),线路绝缘电阻测试记录表C2-24-2,接地电阻测试记录系统调试报告;(设备报验根据监理要求报验)报警系统分项(表B1-7和表C2-11)2、消火栓系统报验单(表B1-7),管道安装质量检验批(表242-1),管道系统试压、冲洗记录;消火栓系统分项(表B1-7和表C2-11)3、喷淋系统报验单(表B1-7),管道安装质量检验批(表242-1),管道系统试压、冲洗记录,吊顶须隐蔽工程检查记录;喷淋系统分项(表B1-7和表C2-11)4、火灾自动报警及联动控制系统全套竣工图纸(加盖竣工图章);5、自动喷淋系统及消火栓系统全套竣工图纸(加盖竣工图章)。
消防工程技术资料消防工程是建筑工程中重要的组成部分,随着社会的不断进步和建筑的高智能化建设,消防工程的管理也越来越严格。
对消防工程的质量控制情况由现场监理单位把关,施工的具体情况则是由消防技术资料完成的。
下面我就自己所了解的介绍一下:首先对消防工程简单的介绍一下:消防工程主要包括自动报警系统、自动喷淋系统、消火栓系统,其他的还有应急广播系统、防排烟系统等。
1、消防工程在开工之前所要做的准备工作就是针对工程的具体情况编制《消防工程施工组织设计方案》,具体需要资料有:①施工组织设计(方案)报审表②施工组织设计方案2、消防工程在开工时需要做的对公司的资质等进行报检,具体需要资料有:①开工报告表开工报告包括:公司消防专业资质、公司营业执照、税务登记证明、工程施工合同等3、消防工程进场施工后,首先做的是对进场的工程材料进行报验,具体资料有:①工程材料/构备件/设备报审表②工程物资进场报验表附件包括:合格证、质量证明材料、自检结果。
(注:所有材料进场都需做报验,相同材料报一次)4、消防工程自动报警系统,如需前期预留管道则需做隐蔽报验(隐蔽报验是指所施工部分在不易被人看见的地方)。
具体资料有:①隐蔽工程报验申请表②隐蔽工程检查记录表、③线管检验批质量验收记录表。
如前期土建已预留好管道只需穿线时则需做隐蔽报验及电线检验批质量验收记录表。
5、消防工程自动喷淋系统、消火栓系统基本是一样的。
在管道进场后,需要到市检测站对管道及工程所用的闸阀(蝶阀)等进行检测,不合格产品不能应用的工程中去。
一般情况下建筑物室内都要装修,所以管道的安装可以做隐蔽,隐蔽资料如上所说。
如不需做隐蔽,则只作管道安装,具体资料有:①管道安装报验申请②室内给水管道安装检验批质量验收记录表。
在管道安装完成后都是需要做打压试验的,具体资料有:①管道打压报验申请②水、气压试验记录表③阀门(单体)试验记录表。
在安装消火栓时需做资料有:①消火栓安装报验申请表②消火栓安装检验批质量验收记录表6、在自动报警系统穿线完成后需要做的资料有:①电阻测试报验申请表②接地电阻测试记录表③对地电阻测试记录表7、工程资料一般情况下是一式四份,具体是监理、建设单位、消防局、公司备份。
消防竣工验收全套资料目录第一部分:网上备案凭证第二部分:建设工程消防验收申报表第三部分:建设工程消防验收自检报告汇总表第四部分:工程开工报告第五部分:建筑防火审核意见书第六部分:有关消防产品、材料、构配件、设备报审、报验第七部分:工程竣工移交说明(隐蔽工程验收记录、工程情况介绍)第八部分:工程竣工报告第九部分:建筑消防设施维修保养合同第十部分:安全防火管理制度、措施文件第十一部分:防火疏散预案第十二部分:施工、工程监理、检测单位资质证等证明文件第十三部分:消防施工竣工图第十四部分:消防设施工程施工验证清单第十五部分:消防工程安全检查评估报告消防系统工程竣工验收时,工程技术保证资料文件主要包括1、消防监督部门的建审意见书;2、图纸会审记录;3、设计变更;4、竣工图纸;5、系统竣工表;6、主要消防设备的型式检验报告;主要设备有:①、或者自动报警设备(包括:探测器控制器等);②、室内消火栓;③、各种喷头、报警阀、水流指示器等;④、气压稳压设备;⑤、消防水泵;⑥、防火门、防火卷帘门;⑦、防火阀;⑧、水泵结合器;⑨、疏散指示灯;⑩、其他灭火设备(如气体灭火设备等)。
7、主要设备及材料的合格证;除上述设备外、各种管材、电线、电缆等;难燃、不燃材料应有有关检测报告,钢材应有材质化验单。
8、隐蔽工程记录;主要隐蔽工程记录如下:①、自动报警系统管路敷设隐蔽工程记录;②、消防供电、消防通讯管路隐蔽工程记录;③、消防管网隐蔽工程记录(包括水系统、气体、泡沫等系统);④、接地装置隐蔽工程记录;9、系统调试报告(包括自动报警系统、水系统、气体、二氧化碳、泡沫等系统);10、绝缘电阻测试记录;11、接地电阻测试记录;12、消防管网水冲洗记录(包括自动喷水灭火系统、气体、二氧化碳、泡沫系统等);13、管道系统试压记录(包括自动喷水灭火系统、气体、二氧化碳、泡沫系统等);14、接地装置安装记录;15、电动门及防火卷帘门安装记录;16、电动门及防火卷帘门调试记录;17、消防广播系统调试记录;18、风机安装记录;19、水泵安装记录;20、风机、水泵运行记录;21、自动喷水灭火系统联动试验记录;22、消防电梯安装记录;23、防排烟系统调试及联动试验、试运行记录;24、气体灭火联动试验记录;25、气体灭火管网冲洗、试压记录;26、泡沫液储罐的强度和严密性试验记录;27、阀门的强度和严密性试验记录。
《建筑工程消防验收》所有资料加盖公章一、办事程序申报—受理—审查资料—实地检查—作出行政许可或不许可决定二、申报材料(1)〈建筑工程消防验收申报表〉(2)要求验收的报告(盖建设单位公章)(3)消防安全质量验收合格报告(4)监理报告(5)施工图设计防火审核意见书、内部装修审核意见书及消防设计变更技术联系单(原件)(6)消防产品生产许可证复印件,建筑防火材料(7)建筑消防设施检测报告(8)消防工程施工企业的消防施工许可复印件,资质证书。
(9)自动消防设施安装记录(施工日记)、调试记录(火灾自动报警及联动、消防排烟、消防泵、喷淋泵调试)(10)消防设施系统调试报告(自动报警系统调试,送排风、防排烟)(11)地下及地上、场外、场内及水电隐蔽记录(12)管道冲洗及试压记录(13)竣工图一套(建筑、水、电、暖通、钢结构竣工图)(14)装修图一套(15)钢结构防火检测报告及喷涂施工、检验记录;防火涂料的检测报告(16)《取样告知单》及样口检验报告(17)总建筑平面蓝图一份(18)消防供水合同三、承诺时限7个工作日,符合简易工程的5个工作日建筑工程消防验收(需提供资料)一、建筑工程消防验收申报表(1份)二、建筑、消防总平面图(附光盘)三、单体建筑、消防、水电平面图、系统图(附光盘)四、施工单位资质证书加盖公章:消防施工单位、设备施工单位装饰施工单位、土建施工单位五、建筑消防设施检测报告(消防检测中心)六、电气消防安全检测报告(消防检测中心)七、不发火地坪检测报告(建设工程检测中心)八、防雷设施检测报告(气象局)九、建设工程消防审核意见书(消防支队、大队)十、火灾公众责任保险单(甲乙仓储类、生产类)十一、防火涂料:1、钢结构防火涂料验收报验表(附件3)2、施工单位资质证书3、检验报告、合格证、产品型式认可证书十二、钢、木质防火门:检验报告、合格证、产品型式认可证书十三、自动报警系统部分A施工单位施工记录(电子版)B探测器(a感烟b感温c红、紫外线d可燃气体等)检验报告、合格证、认可证书C火灾报警控制器检验报告、合格证、认可证书D手动报警按钮、消火栓按钮检验报告、合格证、认可证书E火灾显示盘、声光报警器检验报告、合格证十四、消防喷淋、消火栓系统、泡沫系统A、施工单位施工记录(电子版)B、喷淋泵、消防泵、泡沫泵、稳压泵、泡沫产生器、比例混合器、泡沫罐、气压罐(检验报告、合格证)C、报警阀、水流指示器、压力开关、喷头、泡沫炮/枪、水炮/枪检验报告、合格证、认可证书十五、应急照明、疏散指示灯A施工资料B检验报告、合格证、认可证书十六、建筑电气、给排水A 施工资料B设备的检验报告、合格证十七、灭火器A、检验报告、合格证、认可证书十八、B1,B2级可燃材料和保温材料的抽检报告(江苏省质量技术监督检验站)十九、承诺书(见附件1和附件2)注:1、所有检验报告和认证证书必须加盖受检单位公章2、检验类别:抽样检测无效附件1承诺书附件2 建筑工程消防产品使用情况登记表建设单位:建设单位(盖章)施工单位(盖章)监理单位(盖章)年月日附件3 建筑钢结构防火涂料施工记录表(表一)建筑钢结构防火涂料施工记录表(表二)防火涂料涂装工程消防竣工验收记录表专项验收时,填写此表。
消防竣工验收全套资料目录第一部分:网上备案凭证第二部分:建设工程消防验收申报表第三部分:建设工程消防验收自检报告汇总表第四部分:工程开工报告第五部分:建筑防火审核意见书第六部分:有关消防产品、材料、构配件、设备报审、报验第七部分:工程竣工移交说明(隐蔽工程验收记录、工程情况介绍)第八部分:工程竣工报告第九部分:建筑消防设施xx合同第十部分:安全防火管理制度、措施文件第十一部分:防火疏散预案第十二部分:施工、工程监理、检测单位资质证等证明文件第十三部分:消防施工竣工图第十四部分:消防设施工程施工验证清单第十五部分:消防工程xx评估报告消防系统工程竣工验收时,工程技术保证资料文件主要包括1、消防监督部门的建审意见书;2、图纸会审记录;3、设计变更;4、竣工图纸;5、系统竣工表;6、主要消防设备的型式检验报告;主要设备有:①、或者自动报警设备(包括:探测器控制器等);②、室内消火栓;③、各种喷头、报警阀、水流指示器等;④、气压稳压设备;⑤、消防水泵;⑥、防火门、防火卷帘门;⑦、防火阀;⑧、水泵结合器;⑨、疏散指示灯;⑩、其他灭火设备(如气体灭火设备等)。
7、主要设备及材料的合格证;除上述设备外、各种管材、电线、电缆等;难燃、不燃材料应有有关检测报告,钢材应有材质化验单。
8、隐蔽工程记录;主要隐蔽工程记录如下:①、自动报警系统管路敷设隐蔽工程记录;②、消防供电、消防通讯管路隐蔽工程记录;③、消防管网隐蔽工程记录(包括水系统、气体、泡沫等系统);④、接地装置隐蔽工程记录;9、系统调试报告(包括自动报警系统、水系统、气体、二氧化碳、泡沫等系统);10、绝缘电阻测试记录;11、接地电阻测试记录;12、消防管网水冲洗记录(包括自动喷水灭火系统、气体、二氧化碳、泡沫系统等);13、管道系统试压记录(包括自动喷水灭火系统、气体、二氧化碳、泡沫系统等);14、接地装置安装记录;15、电动门及防火卷帘门安装记录;16、电动门及防火卷帘门调试记录;17、消防广播系统调试记录;18、风机安装记录;19、水泵安装记录;20、风机、水泵运行记录;21、自动喷水灭火系统联动试验记录;22、消防电梯安装记录;23、防排烟系统调试及联动试验、试运行记录;24、气体灭火联动试验记录;25、气体灭火管网冲洗、试压记录;26、泡沫液储罐的强度和严密性试验记录;27、阀门的强度和xx试验记录。
资质文件报验申请表工程名称:XX工程消防系统编号:001开工报告施工组织设计(方案)报验申请表施工组织设计(方案) 编号:003技术交底记录报验申请表消火栓灭火系统技术交底记录自动喷水灭火系统技术交底记录火灾自动报警系统技术交底记录疏散指示及应急照明系统技术交底记录消防工程竣工资料(固定灭火系统)册名:消火栓灭火系统设计单位:XX设计有限公司建设单位:XX工程安装单位:XX建设集团有限公司安徽省公安厅消防局制工程概况消火栓灭火系统灭火设备开箱记录2016.32016.32015.08减压设施安装记录2015.10消防管道隐蔽工程记录2016.2消防管水压强度试验记录2016.4消防管道冲洗记录2016.5消防管严密性试验记录2016.5工程竣工初验报告单2016.6消防工程竣工资料(自动喷水灭火系统)册名:自动喷水灭火系统工程名称:XX工程消防系统建设单位:XX工程安装单位:XX建设集团有限公司安徽省公安厅消防局制工程概况自动喷水灭火系统灭火设备开箱记录2016.3施工记录2016.3管道施工记录2016.1消防管道隐蔽工程记录2016.3消防管水压强度试验记录2016.5消防管道冲洗记录2016.6消防管严密性试验记录2016.5自动喷水灭火系统功能试验记录2016.7气体灭火系统安装调试记录2016.6工程竣工初验报告单2016.7消防工程竣工资料(防排烟系统)册名:防排烟系统工程名称:XX工程消防系统设计单位:XX设计有限公司安装单位:XX建设集团有限公司2016年7 月25 日工程概况风管及配件制作报验申请表工程名称:XX工程消防系统编号:010防(排)烟系统风管及配件制作检查记录表注:(1)、右侧空栏内,填写风管直径(或边表)数值如300、500等。
(2)、序号2、10两项,按规范要求作目测检查。
消防水系统工序报验单室内给水管道及配件安装工程检验批质量验收记录表GB50242-2002消防水系统工序报验单支架制作安装工程检验批质量验收记录消防水系统工序报验单室内消火栓系统安装工程检验批质量验收记录表GB50242-2002消防水系统工序报验单喷头安装检验批质量验收记录表GB50261—2005消防水系统工序报验单阀门安装工程检验批质量验收记录表消防水系统工序报验单自动喷水灭火系统报警阀组及其他组件安装工程检验批质量验收记录表GB50262005消防水系统工序报验单消防水泵接合器及消火栓安装工程检验批质量验收记录表GB50242—2002室内消火栓管道冲洗、试压及试射工序报验单消火栓管网系统冲洗记录GB50242-2002系统管道冲洗、试压及调试记录工序报验单自动喷水灭火系统管网冲洗记录自动喷水灭火系统试压记录自动喷水灭火系统调试质量验收记录表GB50261—2005消防电系统工序报验单火灾报警控制系统(电线导管、电缆导管和线槽敷设)检验批质量验收记录表 GB50303-2002火灾报警控制系统(电线、电缆穿管和线槽敷线)检验批质量验收记录表GB 50303—2002电缆桥架安装和桥架内电缆敷设工程检验批质量验收记录表GB50303—2002消防电系统工序报验单火灾应急广播扬声器及火灾报警装置检验批质量验收记录表GB50166-2007模块安装检验批质量验收记录表GB50166-2007手动报警按钮安装检验批质量验收记录表GB50166-2007消防应急广播检验批工程质量验收记录表GB50166-2007消防电话安装检验批工程质量验收记录表GB50166-2007消防电系统工序报验单火灾探测器安装工程检验批质量验收记录表GB50166-2007火灾报警控制器安装工程检验批质量验收记录表GB50166-2007区域显示器安装工程检验批质量验收记录表GB50166-2007系统备用电源安装检验批工程质量验收记录表GB50166-2007系统接地检验批工程质量验收记录表GB50166-2007消防电气控制装置安装检验批质量验收记录表GB50166-2007消防控制中心图形显示装置检验批质量验收记录表火灾自动报警及消防联动系统调试检验批质量验收记录表GB50166-2007消防风系统工序报验单风管与配件制作检验批质量验收记录表(金属风管)GB50243-2002消防风系统工序报验单风管系统安装工程检验批质量验收记录表(送、排风,防排烟,除尘系统)GB50243—2002080103□□080202□□风管漏光、漏风量测试记录工序报验单风管漏光、漏风量测试记录GD2302041□0□1消防风系统工序报验单通风机安装检验批质量验收记录表GB50243-2002风机试运转记录工序报验单。
消防工程全套报验资料
工程文件清单
本文件清单包含自工程招投标开始一直到工程的竣工验收。
文件清单如下:
1、招投标文件
2、工程承包合同
3、工程概况表
4、工程洽商记录
5、开工报告
6、承包单位资质报审
7、施工组织设计报审
8、设备/材料/构配件进场报审
9、设备/材料/构配件清单明细及全数检验记录汇总
10、隐蔽工程验收记录(分层)
11、室内线管、线槽敷设检验批验收记录
12、消防工程预埋报验申请(分层)
13、喷淋打压试验记录
14、消防打压试验记录
15、管道系统、强度和严密性实验记录(分层)
16、管道保温、防腐(分层)
17、管网冲洗记录文件
18、水泵安装记录文件
19、水、暖设备单机试运转记录
20、喷淋、消防泵的检验及试运行记录
21、水、电系统调试、试运行记录
22、主要设备开箱检验报告及调试、试运行记录
23、电气设备接地电阻、绝缘电阻、综合布线测试记录
24、穿线工程报审文件
25、工程变更记录文件
26、工程竣工总结文件
27、工程竣工决算文件
28、工程自检结果文件
29、系统稳压装置安装检查记录
30、末端试水装置安装检查记录
31、联动调试检查记录
32、阀门抽样检查、试验记录
33、管道支架制作安装检查记录
34、水泵接合器安装检查记录
35、水流指示器安装检查记录
36、消火栓箱安装检查记录
37、消防配电线路隐蔽验收记录
38、探测器安装检查记录
39、屋顶放水试验记录40、设备移交清单41、施工日志42、安全资料
其中竣工资料所附文件有:产品合格证粘贴单、出厂实验报告、检验报告、认证书、出厂质量证明,竣工图一份,单位资质一份,施工组织设计,设备使用说明书等。