42_汽车制动性能检测项目检测方法及有关标准
- 格式:docx
- 大小:43.65 KB
- 文档页数:9
可编辑修改精选全文完整版《汽车性能与检测技术》课程标准课程名称:汽车性能与检测技术适用专业:汽车电子技术开设学期:第二学年第二学期学时:64学分:4一、课程性质与作用本课程是汽车电子技术专业的主干课程,是一门实践性能强、突出知识和能力的融合,强调以理论分析和试验数据相结合的专业主干课程。
该课程以《汽车发动机构造与维修》、《汽车底盘构造与维修》、《汽车电气设备与维修》等前续课程为基础,同时为《机动车辆保险与理赔》、《汽车使用与技术管理》、《汽车维修业务接待》等后续课程的学习打下基础。
二、课程设计思路本课程标准的总体设计思路:把整门课程知识设计成任务引领型课程体系,打破传统的文化基础课、专业基础课、专业课的三段式课程设置模式,紧紧围绕完成工作任务的需要来选择教学内容;变知识学科本位为职业能力本位,打破传统的以“了解”、“掌握”为特征设定的学科型课程目标,从“任务与职业能力”分析出发,设定职业能力培养目标;变书本知识的传授为实践操作能力的培养,打破传统的知识传授方式,以“工作项目”为主线,创设工作情景,结合职业技能证书考证及岗位能力的需求,培养学生的实践动手能力。
本课程标准以汽车技术大类专业学生的就业为导向,根据行业专家该大类学生的任务和职业能力分析,同时遵循高等职业院校学生的认知规律,紧密结合职业资格证书中相关考核要求,确定本课程的工作模块和课程内容。
本课程按照汽车的主要性能(即动力性、经济性、制动性、操纵稳定性、排放性)的检测和评价为主线,按照完成工作任务时所需要的岗位能力作为课程内容安排的依据。
三、课程目标通过任务引领型的项目活动,会进行汽车各项性能及评价标准的理论分析和实际检测操作,能够对检测结果进行分析,能够承担汽车综合性能检测站各工位的操作,并同时培养诚实、守信、善于沟通合作,善于自我学习的品质,为发展职业能力奠定良好的基础。
1. 认知目标(1)熟悉汽车性能检测站的布局;(2)掌握汽车性能的含义及范围;(3)掌握汽车各项性能的含义及评价方法;(4)掌握汽车检测设备的工作原理(5)掌握汽车各项性能检测的正确步骤。
2024年汽车驾驶员(技师)证考试题库及解析1、【单选题】()连接牵引多用于半挂车。
(B)A、三角架式B、铰接式C、伸缩式D、单杠式2、【单选题】()连接牵引多用于长料挂车。
(C)A、三角架式B、铰接式C、伸缩式D、单杠式3、【单选题】下列()不是发动机发动机温度过高的主要原因。
(B)A、节温器损坏B、冷却液过多C、点火提前角过大或过小D、风扇V带松紧度过松4、【单选题】与灯光检测密切相关的概念有()、照度。
(A)A、发光强度5、【单选题】主动式悬挂,就是能够根据行驶条件,自动地对弹性元件的刚度、减震器的阻尼力、()、车身姿势进行调节。
(B)A、钢板弹簧数量B、车身高度C、轮胎气压D、车身长度6、【单选题】乘坐人数()人(含驾驶员)以下的小型载客汽车称为轿车。
(B)A、4B、9C、5D、197、【单选题】以下不属于油耗过高的原因的是()。
(D)A、制动不回位B、制动拖滞C、制动管路堵塞D、制动系传动部分间隙过大8、【单选题】以下属于怠速过低的原因的是()。
(C)A、混合气过浓B、油压过高C、进气管漏气D、供油管漏油9、【单选题】以使喷油器能根据工作需要适时、适量地喷射出所需燃油。
下列中()是燃料不完全燃烧的产物。
(A)A、COB、CO2C、H2OD、HC10、【单选题】侧滑是指汽车在转弯过程中()超过地面附着力致使汽车失去控制的现象。
(C)A、制动力B、惯性力C、离心力D、牵引力11、【单选题】侧滑是汽车在转弯过程中()超过地面附着力,致使汽车失去控制的现象。
(C)A、制动力B、惯性力C、离心力D、驱动力12、【单选题】关于引起转向沉重的原因,说法正确的是()。
(D)A、离合器打滑B、变速器掉挡C、传动轴振动D、转向器器间隙过小13、【单选题】关于液压制动系统卡死的原因。
甲认为:总泵旁通孔或回油孔堵塞就是引起上述故障的原因。
乙认为:制动蹄摩擦片与制动鼓间隙过小是其中之一。
丙认为:制动管路堵塞是其中之一。
附件一汽车产品强制性标准检验项目及依据标准项目代号检验项目依据备注01 轻型汽车排放污染物GB18352.302 曲轴箱排放物GB18352.3GB1134003 蒸发排放物GB18352.3 GB1476304 怠速排放GB18352.3 GB1828505 压燃式发动机和装用压燃式发动机的车辆排气污染物GB1769106 压燃式发动机和装用压燃式发动机的车辆排气可见污染物GB384707 车用汽油机排气污染物GB1476208 前照灯配光性能GB4599 GB2125909 前雾灯配光性能GB466010 后雾灯配光性能GB1155411 前位灯配光性能GB592012 后位灯配光性能GB592013 前示廓灯配光性能GB592014 后示廓灯配光性能GB592015 制动灯配光性能GB592016 高位制动灯配光性能GB592017 制动灯制动灯//后位灯配光性能GB592018 汽车倒车灯配光性能GB1523519 前转向信号灯配光性能GB1750920 后转向信号灯配光性能GB1750921 侧转向信号灯配光性能GB1750922 前回复反射器GB1156423 侧回复反射器GB1156412项目 代号 检 验验 项项 目目 依 据据 备 注注24 后回复反射器 GB11564-2008 25 三角形回复反射器GB11564-200826汽车外部照明和信号装置安装规定GB4785-2007 弯道照明检验方法待研究,前照灯调光装置条款具有24个月过渡期,此两条款要求暂不执行。
27 前照灯光束照射位置及发光强度GB7258-200428 汽车正面碰撞乘员保护GB11551-200329 汽车和挂车后下部防护装置GB11567.2-2001 30 汽车和挂车侧下部防护装置 GB11567.1-200131 汽车护轮板 GB7063-1994 防滑链无技术规格标准,相关内容正在修订中,修订中,3.73.7条款暂不执行。
2022年汽车驾驶员《汽车驾驶员(技师)》安全生产模拟考试题(一)姓名:_____________ 年级:____________ 学号:______________1、(判断题)汽油机尾气检测常采用氢火焰离子型分析仪。
A、正确B、错误正确答案:错误2、(判断题)电控汽油喷射系统发动机怠速运转时,节气门处于完全开启位置。
A、正确B、错误正确答案:错误3、(判断题)车速越低,液力变矩器的增扭作用就小。
A、正确B、错误正确答案:错误4、(判断题)制动距离、制动减速度常采取道路试验的方法测定。
A、正确B、错误正确答案:正确5、(判断题)所谓汽车故障,是指汽车完全丧失工作能力的现象,包括汽车不能行驶、功能异常、性能不良等。
A、正确B、错误正确答案:错误6、(判断题)碳氢化合物产生与燃烧压力、温度和含氧量有关。
A、正确B、错误正确答案:错误7、(判断题)汽车的附着力取决于轮胎与路面的附着系数的大小。
A、正确B、错误正确答案:正确8、(判断题)点火线圈断路会引起高压无火。
A、正确B、错误正确答案:正确9、(判断题)汽油机的辛烷值愈高,发火性愈好。
A、正确B、错误正确答案:错误10、(判断题)电控汽油机喷油器的喷油开始时刻和喷油的持续时间由电控单元进行控制。
A、正确B、错误正确答案:正确11、(判断题)汽车检测可以分为综合检测和外观检测。
A、正确B、错误正确答案:错误12、(判断题)驾驶技能是心智技能和动作技能的有机结合。
A、正确B、错误正确答案:正确13、(判断题)混合气浓度可由驾驶员自行调节。
A、正确B、错误正确答案:错误14、(判断题)制动尖叫主要发生在制动力大于行车惯性时。
A、正确B、错误正确答案:错误15、(判断题)汽车行驶跑偏就是悬架系统损坏引起的常见故障。
A、正确B、错误正确答案:错误16、(判断题)进气管堵塞会导致柴油机排放污染物中碳烟浓度变大。
A、正确B、错误正确答案:正确17、(判断题)光轴偏移量的测量方法有投影屏刻度检测方法、光轴刻度盘式检方法两种。
2022年汽车修理工《汽车修理工(技师)》安全生产模拟考试题(一)姓名:_____________ 年级:____________ 学号:______________1、(判断题)汽车电器部件都与车身直接搭铁。
A、正确B、错误正确答案:错误2、(判断题)分动器的清洗和换油方法与变速器相同。
A、正确B、错误正确答案:正确3、(判断题)连杆轴承应与轴承座及轴承盖密合,凸点完好,轴瓦两端的挤压高度值不小于0.03mm。
A、正确B、错误正确答案:正确4、(判断题)汽车气压制动系的空气压缩机组装后,可直接装车。
A、正确B、错误正确答案:错误5、(判断题)汽车进行滑行性能检测时,使车辆以3~5km/h的车速沿台板上的指示线平稳前行,在行进过程中不得转动转向盘。
A、正确B、错误正确答案:正确6、(判断题)汽车修理工艺是将方案内容用条文、图表形式予以确定。
A、正确B、错误正确答案:正确7、(判断题)功率集成电路属于模拟集成电路。
A、正确B、错误正确答案:正确8、(判断题)检测起动控制线路,主要检测线路各节点的电压降情况。
B、错误正确答案:错误9、(判断题)对废气排放检测时,发动机怠速、点火正时、冷却水和润滑油的温度都应符合要求。
A、正确B、错误正确答案:正确10、(判断题)电控发动机进气压力传感器可测量进气管的进气压力。
A、正确B、错误正确答案:正确11、(判断题)QFC-4型微电脑发动机综合分析仪可判断柴油机喷l 正确答案:错误15、(判断题)自动变速器的液压油简称为ATF。
A、正确B、错误正确答案:正确16、(判断题)机动车转向盘的最大自由转动量对于最大设计车速等于100km/h的机动车不得大于10°。
A、正确B、错误正确答案:错误17、(判断题)除霜调整风门不当,会造成除霜热风不足。
A、正确B、错误正确答案:正确18、(判断题)职业纪律中包括群众纪律。
A、正确B、错误正确答案:正确19、(判断题)电控单元的英文缩写是ECU。
4.1 汽车制动性能的评价指标4.1.1 制动效能制动效能是指汽车迅速降低行驶速度直至停车的能力,是制动性能最根本的评价指标。
他是由制动力、制动减速度、制动距离和制动时间来评价的。
4.1.1.1 制动力汽车在制动过程中人为地使汽车受到一个与其行驶方向相反的外力,汽车在受一外力作用下迅速地降低车速至停车,这个外力称为汽车的制动力。
图4-1为汽车在良好的路面上制动时的车轮受力图,图中为车轮制动器的摩擦力矩,为汽车旋转质量的惯性力矩,车轮的滚动阻力矩,F为车轴对车轮的推力,G为车轮的垂直载荷,是地面对车轮的法向反作用力。
在制动工程中滚动阻力矩,惯性力图4-1 制动时车轮受力矩相对较小时可忽略不计。
地面制动力可写为:式中:r――车轮半径。
地面制动力是汽车制动时地面作用于车轮外力,值取决于车轮的半径与制动器的摩擦力矩,但其极限值受到轮胎与地面间附着力的限制。
在轮胎周缘克制车轮制动器摩擦力矩所需的力称为制动器制动力即式中:――车轮制动器〔制动蹄与制动鼓相对滑转时〕的摩擦力矩。
制动器制动力取决于制动器结构、型式与尺寸大小,制动器摩擦副系数和车轮半径。
一般情况下其数值与制动踏板成正比,即与制动系的液压或气压大小成线性关系。
对于机构、尺寸一定的制动器而言,制动器动力主要取决于制动踏板与摩擦副的外表状况,如接触面积大小,外表有无油污等。
图4-2是在不考虑附着系数变化的制动过程,地面制动力与附着力随制动系的压力〔液压或气压〕的变化关系。
车辆制动时,车轮有滚动或抱死滑移两种运动状态。
当制动踏板力( )较小时,踏板力和制动摩擦力矩不大,地面与轮胎摩擦力即地面制动力足以克制制动器摩擦力矩使车轮滚动。
车轮滚动时的地面制动力等于制动器制动力〔〕时,且随踏板力的增长成正比增长。
图4-2 地面制动力、制动器制动力与附着力之间的关系但当制动踏板力时地面制动力等于附着力时,车轮即抱死不转而出现拖滑现象,显然,地面制动力受轮胎与路面附着条件的限制,其最大值不可超过附着力,即当车轮抱死而拖滑后,随着制动踏板力继续增大〔〕,制动器制动力由于制动器摩擦力矩的增长而直线上升,当地面制动力达到极限值后不再增长。
汽车制动力检测标准汽车制动力检测是指对汽车制动系统进行性能测试和评估,以确保汽车在行驶过程中能够安全、稳定地减速和停车。
制动力检测是汽车安全性能评价的重要指标之一,也是保障驾驶人员和行人安全的重要手段。
因此,制动力检测标准的制定和执行对于保障道路交通安全具有重要意义。
首先,汽车制动力检测标准应包括对制动系统的性能要求和测试方法。
制动系统的性能要求包括制动力的稳定性、制动距离、制动效率等指标,这些指标直接关系到汽车在紧急情况下的制动能力。
测试方法则包括制动力测试台的使用、测试参数的设定、测试过程的操作规范等内容,确保测试结果的准确性和可比性。
其次,制动力检测标准应考虑不同类型汽车的特殊性。
不同类型的汽车,如乘用车、货车、客车等,其制动系统的设计和使用环境有所不同,因此制动力检测标准应该根据不同类型汽车的特点进行细化和区分。
例如,对于重型货车,其制动系统的要求可能会更加严格,因此在制动力检测标准中应该对重型货车制动系统的性能要求和测试方法进行专门规定。
此外,制动力检测标准还应考虑制动系统的老化和磨损对制动力性能的影响。
随着汽车的使用时间增长,制动系统的磨损会导致制动性能的下降,因此制动力检测标准应该包括对老化和磨损制动系统的性能测试要求,以及相应的测试方法和标准。
最后,制动力检测标准的执行和监督也是至关重要的。
只有严格执行和监督制动力检测标准,才能保证测试结果的准确性和可靠性,从而有效提高汽车制动系统的安全性能。
因此,相关部门和机构应建立健全的制动力检测标准执行和监督体系,确保制动系统的性能测试能够得到有效执行和监督。
综上所述,汽车制动力检测标准的制定和执行对于保障道路交通安全具有重要意义。
制动力检测标准应包括对制动系统的性能要求和测试方法、考虑不同类型汽车的特殊性、考虑制动系统的老化和磨损对制动力性能的影响、以及执行和监督等方面的内容。
只有严格执行和监督制动力检测标准,才能有效提高汽车制动系统的安全性能,保障驾驶人员和行人的安全。
名词解释:离合器打滑离合器分离不彻底手动变速器的跳档手动变速器的乱档自动变速器的失速试验自动变速器的时滞试验自动变速器的手动换档试验四轮定位制动跑偏制动距离制动释放时间:简答题:离合器打滑的根本原因离合器分离不彻底的根本原因手动变速器跳档的根本原因手动变速器乱档的根本原因自动变速器湿式多片离合器和湿式多片制动器的区别简述方向盘自由转动量过大的原因?实训题:车轮不平衡的离车式检测步骤?车轮不平衡的就车式检测步骤?ABS主要部件轮速传感器的故障诊断步骤?四轮定位参数的检测步骤?制动液的更换步骤?判断题:( ×) 1、汽车变速器有漏油故障,应进行大修。
( √) 2、汽车变速器齿轮及轴严重磨损是变速器总成大修送修标志之一。
(√) 3、壳体变形、破裂就是汽车后桥总成大修送修标志。
( ×) 4、汽车主减速器齿轮磨损严重,则驱动桥总成必须进行大修。
( √) 5、汽车前轴裂纹、变形,主销承孔磨损严重应进行大修。
(×) 6、汽车前桥总成的大修送修标志是转向节上轴承损坏。
( √) 7、动力转向装置按其传能介质不同,分为液压式和气压式两种。
( √) 8、液压式动力转向装置按液流形式可分为常流式和常压式两种。
( √) 9、85w/90和80w/90两种汽车齿轮油适用于环境温度分别在-12℃和-26℃以上地区四季通用。
(√) 10、中负荷车辆齿轮油适用于低速高转矩,高速低转矩下操作传动箱、螺旋齿轮,特别是多种车用的双曲面齿轮的润滑。
( √) 11、加注汽车转向助力油时,必须加注规定牌号的液压油。
( ×) 12、机动车离合器应接合迅速,分离彻底。
( ×) 13、汽车左右车轮制动力不一致会造成行驶跑偏。
( ×) 14、汽车离合器分离轴承与分离杠杆间隙过大会引起离合器打滑。
( √) 15、汽车变速器齿油不足或品质变化,会引起变速器异响。
(√) 16、液压制动的汽车由于温度过高制动液汽化而产生气阻会造成制动不良。
车辆刹车检测方案设计规范前言车辆刹车检测是车辆检测中的一个关键部分。
在保障驾驶安全的前提下,及时有效地发现和解决刹车问题,对于驾车者和其他路人的生命财产安全都有着重要的意义。
本文将介绍车辆刹车检测方案的设计规范,旨在提高检测的准确性和可靠性,为驾驶安全保驾护航。
设计原则1.检测结果应当准确可靠,不存在误判或漏判的情况。
2.检测过程应当简单明了,不应当过于繁琐。
3.设计方案应当充分考虑现实场景,尽可能覆盖各种驾驶情境。
设计要求1.刹车检测方案应当考虑到常见车速范围内一般刹车需要的时间和距离,以此为基准设计检测时间和距离。
2.在检测路段内应当设置固定的检测标志物,例如线标、牌标等。
在有机会的情况下,可以利用现有环境,如辅助车道、路面缝隙等设置标志物。
3.在检测方案中应当考虑到诸如制动力大小、制动距离、制动时间、制动过程中的抖动等多种因素,制定检测细则。
4.在设计检测设备时,应当考虑到积水雨天等天气情况的因素,并采用相应的防水措施和检测方式。
5.应当在检测前对检测设备及相关设施进行检查和保养,并定期维护保养。
设计流程1.确定检测路段,并设计刹车检测标志物,例如线标、牌标等。
2.在该路段上设置刹车检测设备,并将设备与表盘或屏幕相连,以得到刹车制动信息。
3.通过电子仪表等检测设备获取常见车辆在该路段上刹车所需的距离和时间,并以此为基准,制定检测的时间和距离标准。
4.确定刹车检测内容及要求,检测方案应当包括制动力大小、制动距离、制动时间、制动过程中的抖动等多种因素。
5.进行刹车检测,并将检测结果通过设备显示出来。
结语车辆刹车检测方案设计规范是一个非常重要的领域。
遵循本文的原则和要求是确保检测方案准确可靠的必要条件。
同时,各个方面的人员,包括计划设计人员、工程师和维护人员,都应该配合,以提高检测的可靠性和准确性。
《汽车使用性能与检测》习题第一章汽车的动力性学习目标:了解汽车动力性评价指标,理解发动机、底盘传动系统与汽车动力性的关系;掌握汽车行驶阻力产生的原因及影响因素。
1、汽车的动力性指标有哪些?2、汽车驱动力是怎样产生的?3、如何提高传动系的机械效率?4、汽车在道路上行驶时,有哪些行驶阻力?5、影响滚动阻力系数f的因素有哪些?6、汽车行驶的驱动—附着条件是什么?7、汽车的驱动力—行驶阻力平衡图中的曲线各代表什么意思?8、什么是汽车的动力因素?9、通过动力特性图如何确定汽车的动力性?10、影响汽车动力性的主要因素有哪些?第二章汽车的燃料经济性学习目标:了解汽车燃料经济性评价指标、汽车节油途径和技术;理解燃料经济性影响因素、发动机和底盘传动系统与燃料经济性的关系。
1、汽车燃料经济性的评价指标有哪些?2、如何计算汽车等速行驶时的燃料消耗量?3、影响燃料经济性的主要因素有哪些?4、结合影响燃料经济性的主要因素探讨节约措施。
第三章汽车的行驶安全性学习目标:了解制动性评价指标,理解底盘系统结构因素对汽车制动性的影响;了解轮胎的侧偏特性;理解底盘系统结构因素对汽车操纵稳定性的影响、汽车转向特性及其影响因素;掌握转向轮的摆振与稳定、行驶跑偏。
1、汽车的行驶安全性主要指什么?2、汽车制动性能的评价指标有哪些?各代表什么意思?3、、、各代表什么?三者之间有什么关系?4、什么是制动跑偏?什么是制动侧滑?两者之间有何区别和联系?5、什么是理想制动力分配曲线?实际的行车制动力是否按曲线分配?6、什么叫轮胎的侧偏和侧偏特性?7、汽车的稳定转向特性有哪几种类型?8、汽车使用中常见的行驶不稳定现象主要有那些?产生这种现象的主要原因是什么?第四章汽车的舒适性学习目标:了解汽车行驶平顺性的评价指标;掌握汽车行驶平顺性的评价方法;掌握汽车噪声的评价方法;掌握汽车空气调节与居住性的评价方法。
1、汽车行驶平顺性主要包括哪几方面的内容?2、什么叫行驶平顺性?如何评价?3、改善行驶平顺性的途径有哪些?4、什么叫噪声?汽车噪声有哪些危害?5、什么叫汽车空气调节?汽车空调具备哪些基本功能?6、什么叫汽车的居住性?第五章汽车的通过性学习目标:掌握汽车间隙失效与通过性的几何参数;掌握汽车通过性的支承与牵引参数;了解影响汽车通过性的主要因素。
姓名 :_____________ 年级 :____________ 学号 :______________题型选择题填空题解答题判断题计算题附加题总分得分评卷人得分1、(判断题)检查发动机曲轴轴向间隙时应先将曲轴用撬棒撬至一端,再用塞尺测量第4 道曲柄与止推轴承之间的间隙。
A、正确B、错误正确答案:错误2、(判断题)桑塔纳发动机火花塞电极间隙应为 0.7~0.8mm。
A、正确B、错误正确答案:正确3、(判断题)汽车前桥总成的大修送修标志是转向节上轴承损坏。
A、正确B、错误正确答案:错误4、(判断题)连杆轴颈与轴承的配合间隙应符合汽车修理厂规定。
A、正确B、错误正确答案:错误5、(判断题)货车在 30km/h 的初速度下采用应急制动系统制动时,制动距离要求≤40m。
A、正确B、错误正确答案:错误6、 (判断题)六缸柴油机喷油泵各缸供油时间可按1—5—3—6—2—4 的顺序和喷油间隔角60°进行检调。
A、正确B、错误正确答案:正确7、(判断题)汽车车轮速度传感器安装在曲轴前。
A、正确B、错误正确答案:错误8、(判断题)在串联电路中,每一个电阻消耗的功率与电阻值成正比。
试卷第 1 页共 12 页A、正确B、错误正确答案:正确9、(判断题)如果发动机每次启动都超过 30 秒钟或者连续踏启动杆在 10 次以上才干启动,均属启动艰难。
A、正确B、错误正确答案:正确10、(判断题)变速器输出轴弯曲变形应釆用冷法校正。
A、正确B、错误正确答案:正确11、(判断题)发动机怠速运行时,用手接触喷油器,应有振动感。
A、正确B、错误正确答案:错误12、(判断题)桑塔纳 LX 型轿车右前轮外倾角为-30′±20′。
A、正确B、错误正确答案:正确13、(判断题)电控发动机进气压力传感器可测量进气管的进气压力。
A、正确B、错误正确答案:正确14、(判断题)安装汽缸垫时,应使有“OPENTOP”标记的一面朝向汽缸盖。
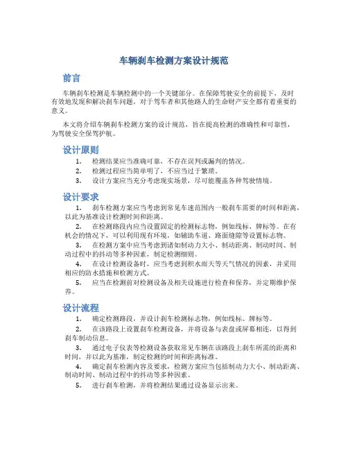
2.2平板式检测台法
该检测台主要包含有轴重测量平板、重量传感器、
拉力传感器以及计算机系统等部件构成,其中计算机系统涵
图1反力滚筒式检测台法工作原理示意图
F 测力臂
传感器
L
电动机转子
电动机
(或变速箱)定子
2.3路试检测法
路试检测法表示在道路上利用专业的检测设备来开展汽车制动性能检测。
在利用路试法进行汽车制动性能检测时,主要工作流程如下[7]:
第一,进行检测前的准备工作,对检测设备以及待检
测汽车进行检查,
保证检测设备能够正常工作,同时查看待检测汽车各个轮胎的气压值,使其处于规定轮胎气压值的±10%范围内,并检测轮胎花纹深度,应当要保证大于1.6mm 。
第二,选取适宜的沥青道路进行测试。
对道路的具体要求是宽度2.5米、坡度小于1%、附着系数大于0.6,同时
图2平板式检测台法工作原理示意图
前进方向承重传感器
钢球
拉力传感器
F μ
车轮
平板。
2023年版(江西)汽车修理工(技师)考试内部培训题库含答案1、【单选题】()控制点火线圈的次级绕组。
(A )A、点火器B、分电器C、电容器D、断电器2、【单选题】()的作用是使储气筒的气压保持在规定范围内,以减小发动机的功率消耗。
(D )A、泄压阀B、单向阀C、限压阀D、调压器3、【单选题】一般用()进行内圆柱表面研磨。
(C )A、有槽的研磨平板B、光滑的研磨平板C、研磨棒D、研磨环4、【单选题】下列事项中属于办事公道的是()。
(D )A、顾全大局,一切听从上级B、大公无私,拒绝亲戚求助C、知人善任,努力培养知己D、坚持原则,不计个人得失5、【单选题】下列物理量中,与媒介质的磁导率无关的是()。
(C )A、BB、ΦC、HD、Rm6、【单选题】东风EQ1092型汽车的前束值为()mm。
(B )A、3~5B、1~5C、5~6D、4~67、【单选题】中型以上越野汽车和自卸汽车多用()转向器。
(C )A、可逆式B、不可逆式C、极限可逆式D、齿轮条式8、【单选题】二极管的最高反向工作电压一般取其反向击穿电压的()。
(C )A、2倍B、1倍C、1/2左右D、1/4左右9、【单选题】企业员工违反职业纪律,企业()。
(C )A、不能做罚款处罚B、因员工受劳动合同保护,不能给予处分C、视情节轻重,做出恰当处分D、警告往往效果不大10、【单选题】充氟试漏是向系统充注()蒸汽,使系统压力高达0.35MPa,然后用卤素灯检漏仪检漏。
(C )A、水B、冷却液C、氟利昂D、压缩机油11、【单选题】关于汽车电流表,甲说电流表指示“-”时为蓄电池放电。
乙说电流表指示“+”时为发电机向蓄电池充电。
你认为以上观点()。
(C )A、甲正确B、乙正确C、甲乙都正确D、甲乙都不正确12、【单选题】关于车辆的技术档案,甲说:“技术档案的内容由运输单位自行规定。
”;乙说:“技术档案一般由车队的车管技术员负责填写和管理。
”说法正确的是()。
汽车性能题库一、填空题1.汽车使用性能是汽车在一定的使用条件下,汽车以最高效率工作的能力。
2.载货汽车的容载量常用比装载质量和装载质量利用系数。
3.评价汽车工作效率的指标是汽车的运输生产率和成本。
4.汽车检测技术是利用各检测设备,对汽车不解体情况下确定汽车技术状况或工作能力的检查和测量。
5.汽车检测方法有安全环保检测和综合性能检测。
6.汽车检测参数包括于工作过程参数、伴随过程参数和几何尺寸参数。
7.汽车的动力性是指汽车在良好路面上直线行驶时,由汽车的纵向外力决定的、所能达到的平均行驶速度。
8.汽车的上坡能力用满载时汽车在良好路面上的最大爬坡度来表示。
9.一般用驱动力与车速之间的函数关系曲线来表示汽车的驱动力,该图称为汽车驱动力图。
10.良好沥青路面上的滚动阻力系数要比碎石路面上的滚动阻力系数小(填“大”或“小”)。
11.动力因素随汽车行驶速度变化的关系,称为汽车的动力特性。
12.造电涡流测功机的加载装置具有可控性好、结构简单、体积小、质量轻、便于安装等优点,故在底盘测功机中得到广泛的应用。
13.点火时间一般用进点火提前角表示。
14.第五轮仪的作用是测量车辆的行程和速度。
15.汽车制动性能包括制动效能、制动效能的恒定性和制动性的方向稳定性三个方面的内容。
16.车轮静不平衡是指车轮质心与旋转中心不重合。
17.第五轮仪主要用来在机动车辆进行道路试验时,测量车辆的行程、速度和时间等参数。
18.汽车行驶平顺性与悬架、轮胎、座椅的结构和特性有关。
19.交通部13号令要求对车辆实行择优选配、正确使用、定期检查、强制维护、视情修理、合理改造、适时改造和报废的全过程管理。
20.汽车动力性检测项目有汽车加速性能检测、汽车最高车速检测、汽车滑行性能检测、发动机输出功率检测、汽车底盘输出功率检测。
21.车速表检测方法通常有道路实验法、台架实验法两种22.前照灯的发光强度和光束的照射方向被列为汽车运行安全检测的必检项目。
汽车制动性能检测工程检测方法及有关标准一、台试检验制动性能1 制动性能台试检验的主要检测工程:〔1〕制动力;〔2〕制动力平衡要求;〔3〕车轮阻滞力;〔4〕制动协调时间。
2 制动性能检测方法〔1〕用反力式滚筒试验台检验制动试验台滚筒外表应枯燥,没有松散物质即油污。
驾驶员将车辆驶上滚筒,位置摆正,变速器置于空档,启动滚筒,使用制动,测取各轮制动力、每轴左右轮在制动力增长全过程中的制动力差、制动协调时间、车轮阻滞力和驻车制动力等参数值,并记录车轮是否抱死。
在测量制动时,为了获得足够的附着力以防止车轮抱死,允许在车辆上增加足够的附加质量和施加相当于附加质量的作用力〔附加质量和作用力不计入轴荷;也可采取防止车轮移动的措施〔例如加三角垫块或采取牵引等方法〕。
〔2〕用平板制动试验台检验制动试验台平板外表应枯燥,没有松散物质或油污。
驾驶员以5km/h~10km/h的速度将车辆对正平板台并驶上平板,置变速器于空档,急踩制动,使车辆停住,测得的各轮制动力、每轴左右轮在制动力增长全过程的制动力差、制动协调时间、车轮阻滞力和驻车制动力等参数值。
3 制动性能台试检验的技术要求〔1〕(1) 制动性能台试检验车轴制动力的要求见表4-1。
表4-1车辆类型制动力总和整车质量的百分比%前轴制动力于轴荷的百分比%空载满载汽车、汽车列车60 50 60*注:空、满载状况下测试应满足此要求。
〔2〕制动力平衡要求在制动力增长全过程中,左、右轮制动力差与该左、右轮中制动力大者比拟对前轴不得大于20%,对于后轴不得大于24%。
〔3〕车轮阻滞力汽车和无轨电车车轮阻滞力均不得大于该轴轴荷5%。
〔4〕驻车制动性能检验当采用制动试验台检验车辆驻车制动的制动力时,车辆空载,乘坐一名驾驶员,使用驻车制动装置,驻车制动了的总和应不小于该车在测试状态下整车重量的20%。
对总质量为整备质量1.2倍以下的车辆此值为15%。
〔5〕机动车制动完全释放时间限制机动车制动完全释放时间〔从松开制动踏板到制动消除所需要的时间〕对单车不得大于0.8s。
汽车制动性能检测项目检测方法及有关标准
一、台试检验制动性能
1 制动性能台试检验的主要检测项目:
(1)制动力;
(2)制动力平衡要求;
(3)车轮阻滞力;
(4)制动协调时间。
2 制动性能检测方法
(1)用反力式滚筒试验台检验
制动试验台滚筒表面应干燥,没有松散物质即油污。
驾驶员将车辆驶上滚筒,位置摆正,变速器置于空档,启动滚筒,使用制动,测取各轮制动力、每轴左右轮在制动力增长全过程中的制动力差、制动协调时间、车轮阻滞力和驻车制动力等参数值,并记录车轮是否抱死。
在测量制动时,为了获得足够的附着力以避免车轮抱死,允许在车辆上增加足够的附加质量和施加相当于附加质量的作用力(附加质量和作用力不计入轴荷;也可采取防止车轮移动的措施(例如加三角垫块或采取牵引等方法)。
(2)用平板制动试验台检验
制动试验台平板表面应干燥,没有松散物质或油污。
驾驶员以5km/h~10km/h的速度将车辆对正平板台并驶上平板,置变速器于空档,急踩制动,使车辆停住,测得的各轮制动力、每轴左右轮在制动力增长全过程的制动力差、制动协调时间、车轮阻滞力和驻车制动力等参数值。
3 制动性能台试检验的技术要求
(1) (1) 制动性能台试检验车轴制动力的要求见表4-1。
表4-1
车辆类型制动力总和整车质量的百分比%
前轴制动力于轴荷
的百分比%空载满载
汽车、汽车列车 60 50 60*
注:空、满载状况下测试应满足此要求。
(2)制动力平衡要求
在制动力增长全过程中,左、右轮制动力差与该左、右轮中制动力大者比较对前轴不得大于20%,对于后轴不得大于24%。
(3)车轮阻滞力
汽车和无轨电车车轮阻滞力均不得大于该轴轴荷5%。
(4)驻车制动性能检验
当采用制动试验台检验车辆驻车制动的制动力时,车辆空载,乘坐一名驾驶员,使用驻车制动装置,驻车制动了的总和应不小于该车在测试状态下整车重量的20%。
对总质量为整备质量1.2倍以下的车辆此值为15%。
(5)机动车制动完全释放时间限制
机动车制动完全释放时间(从松开制动踏板到制动消除所需要的时间)对单车不得大于0.8s。
根据GB7528-2003《机动车运行安全技术条件》中6.15.3的规定,当汽车经台架检验后对制动性能有质疑时,可用道路试验检验,并以满载的检验结果为准。
二、路试检验制动性能
1 制动性能路试检验项目
制动性能路试检验的主要检测项目
(1)制动距离;
(2)充分发出的平均减速度;
(3)制动稳定性;
(4)制动协调时间;
(5)驻车制动坡度。
2路试制动性能检验方法
测试路面应平坦(坡度不超过1%)、干燥和清洁的水泥或沥青路面。
轮胎与路面之间的附着系数不小于0.7,风速不大于5m/s。
在试验路面上应画出标准中规定的制动稳定性要求相应宽度试车道的边线。
被测车辆沿着试验车道的中线行驶至高于规定的初速度后,置变速器于空档。
当滑行到规定得初速度时急踩制动,使车辆停止。
用速度计,第五轮仪或用其他测试方法测量车辆制动距离。
用速度计,制动减速度仪或用其他测试方法测量车辆重复发出的平均减速度(MFDD)与制动协调时间。
充分发出的平均减速度应在测得公式(MFDD)中相关参数后计算确定。
3制动性能路试检测项目的技术要求
表4-2 制动距离和制动稳定性要求
车辆类型
制动初速度
(km/h)满载检验制动
距离要求
(m)
空载检验制动
距离要求(m)
制动稳定性要求,车
辆任何部位不得超
出试车道宽度(m)
座位数 9的
载客汽车
50 20 19 2.5
其他总质量
4.5t的汽车
50 22 21 2.5*其他汽车、汽车
列车及无轨电
车
30 10 9 3.0
注:对质量大于3.5t并小于对于4.5t的汽车,试车道宽度为3.0m。
注:摘自GB/7258-2003。
表4-3 制动减速度和制动稳定性要求
车辆类型
制动初
速度
(km/h)
满载检验充分
发出的平均减
速度
()
空载检验充分
发出的平均减
速度
()
制动稳定性要求,车辆任何部
位不得超出试车道宽度(m)
座位数 9的
载客汽车
50 5.9 6.2 2.5其他总质量
4.5t的汽车
50 5.4 5.8 2.5*其他汽车、汽
车列车及无轨
电车
30 5.0 5.4 3.0
注:对质量大于3.5t并小于等于4.5t的汽车,试车道宽度为3.0m。
注:摘自GB/7258-2003。
表4-4 制动性能检验时制动踏板力或制动气压要求
项目空载满载
气压制动系气压表指示气压 600额定工作气压
液压制动系踏板力N 座位数 9的载客汽
车
400 500其他汽车 450 700
表4-5空载状态驻车制动性能要求
车辆类型轮胎与路面间的附
着系数停驻坡道坡度(车辆
正方向)(%)
保持时间(min)
总质量/整备质量
<1.2
0.715 5
其他车辆 0.720 5
表4-6驻车制动性能检验时操纵力
车辆类型手操纵时操纵力(N)脚操纵时操纵力(N)座位数 9的载客汽车 400 500其他车辆 600 700
表4-7 应急制动性能要求
车辆类型制动初速度
(m)制动距离(m)充分发出的
平均减速度
手操纵力(N)脚操纵力(N)
()
50 38 2.9 400 500
座位数 9
的载客汽车
30 18 2.5 600 700
其它载客汽
车
其他车辆30 20 2.2 600 700
表4-9 制动协调时间(s)
单车0.6
汽车列车0.8
三、两种检验方法比较
路试法检验制动性能的优点是直观、简便、能真实的反映实际工程中汽车动态的制动性能,能综合反映汽车其他系统的结构性能对汽车制动性能的影响,如转向机构、悬架系统机构和形式对制动方向稳定性的影响,且不需要大型设备与厂房。
但也存在下列不足之处。
(1)只能反映整车制动性能的好坏,而对于各轮的制动状况及制动力的分配,虽能从拖、压印作出定性分析,但不易取得定量的数值。
(2)不易诊断故障发生的部位。
(3)重复性较差。
制动距离的长短和制动减速度的大小,往往因驾驶员操作方法、路面状况和交通状况而异。
只有在专用试验仪器的情况下才能获得重复性较好的检验结果。
(4)除道路条件外,路试还将受到气候条件等的限制,且油发生事故的危
险性。
(5)消耗燃料,磨损轮胎,紧急制动时的冲击载荷对汽车各部件都有不良的影响。
台试法检验制动性能的优点是迅速、准确、安全,不受外界条件的限制,重复性较好,能测得各车轮的制动全过程(制动力随时间增长的过程)。
有利于分析前、后轴制动力的分配及每轴制动力的平衡状态、制动协调时间等参数,给故障诊断提供可靠依据。
台试法检验的不足之处有:
(1)通常台试法被检车辆处于空载状态,且制动时没有因惯性作用而引起的轴荷前移作用,故前轴车轮容易抱死而不易测得前轴制动器可能提供的最大制动力
(2)同一试验台对于不同型号的车辆(主要是轮胎直径不同的车辆),因其轮胎在试验台滚筒间的安置角不同而影响其制动测定能力(即最大制动力的测定)。
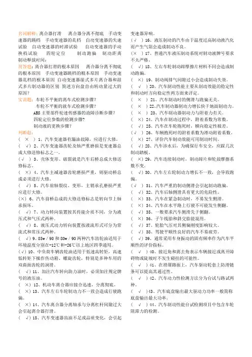
图4-3所示为被测车轮在滚筒试验台上进行制动测试的受力情况。
G-车轮所受的载荷
F-车桥对车轮水平轴的推力
、-滚筒对车轮的支承力
、-滚筒对车轮的切向摩
擦力,
、-车轮对滚筒的切向反
作用力
-滚筒与车轮的表面附着系数
-制动器摩擦力矩
、-车轮滚动阻力矩
-安置角,
图4-3 在试验台上试验时车轮受力图
当车轮制动时,试验台所能提供的附着力为:
受安置角,附着系数,水平推力F(与测试车轮的制动性能有关)等三个因素的影响当安装角,附着系数、水平推力F增加时,试验台所能提供的附着力相应增大。
而安置角与被测车轮的直径D、试验台的结构参数、滚筒中心距L、滚筒直径d有关。
当D、d减小,L增大时会使安置角增大。
为了防止测试制动力时整车平移,希望受检测车轮不脱离前滚筒,即N1 0,且F=0,则可推得:,即。
若滚筒附着系数按0.7计算,则相应的安置角约为35°左右。
以上分析可见适当大的安置角对检测有利,但也不是越大越好。
因为当安置角增大时车轮轮胎相对变形增大,迟滞损失增大,滚筒带动车轮轮胎的附加转矩增大,仪器示值大,影响测量精度,同时增加车轮驶离滚筒时的困难。
(3)制动测试滚筒的制动速度较低与实际制动状况相差甚远。
这将影响所测试制动力上升速度使制动协调时间延长,若与采用时间不能很良好匹配时甚至影响所测制动力值的大小。
不能反映汽车其他系统(如转向机构、悬架)的结构、性能对制动性能的影响。