2018新个人所得税 税金计算表(起征点每月5000元)
- 格式:xls
- 大小:190.00 KB
- 文档页数:4
多少工资需要交税个人工资薪金所得税的计算方法是工资薪金减去五险一金和扣除数后乘以适用税率再减去速算扣除数,个人工资薪金适用超额累进税率,税率为5%-45%。
一、工资达到多少要交税一、工资达到多少要交税1、按较新规定,个人所得工资除掉“五险一金”后,超过5000元部分需要根据不同税率,缴纳个人所得税。
比如张三工资收入5000元,五险一金个人部分共缴纳600元整,那们5000-600=4400元,虽然工资收入超过5000元,但扣掉600的五险一金后就低于个税起征点了,就不需要缴税了。
2、法律依据:根据《中华人民共和国个人所得税法》第三条规定个人所得税的税率:(一)综合所得,适用百分之三至百分之四十五的超额累进税率(税率表附后);(二)经营所得,适用百分之五至百分之三十五的超额累进税率(税率表附后);(三)利息、股息、红利所得,财产租赁所得,财产转让所得和偶然所得,适用比例税率,税率为百分之二十。
二、拖欠工资的情形除了以下两种情形之外拖欠工资的,都是属于拖欠工资,是违法的:1、用人单位遇到非人力所能抗拒的自然灾害、战争等原因,无法按时支付工资。
2、用人单位确因生产经营困难、资金周转受到影响,在征得本单位工会同意后,可暂时延期支付劳动者工资3、根据《工资支付暂行规定》第十八条各级劳动行政部门有权监察用人单位工资支付的情况。
用人单位有下列侵害劳动者合法权益行为的,由劳动行政部门责令其支付劳动者工资和经济补偿,并可责令其支付赔偿金:克扣或者无故拖欠劳动者工资的;拒不支付劳动者延长工作时间工资的;低于当地较低工资标准支付劳动者工资的()。
经济补偿和赔偿金的标准,按国家有关规定执行。
二、工资标准怎么制定一、工资标准怎么制定工资标准又称工资率。
国家、部门(或者行业)、企业单位对职工规定的在一定时期内的具体工资数额。
反映一定时期的生产技术发展状况和社会生产力的发展水平,具有相对的稳定性。
可以按月、按日或者按小时规定工资数额,分别叫做月工资标准、日工资标准和小时工资标准。
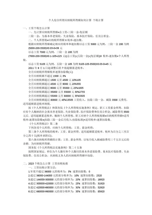
个人综合所得应纳税所得额如何计算个税计算一、工资个税怎么计算一、先计算应纳税所得额=总工资-三险一金-免征额三险一金:为基本养老保险,失业保险,基本医疗保险,住房公积金。
二、个人所得税=应纳税所得额X税率-速扣数。
根据应纳税所得额确定相应的税率和速扣数以总工资5000元为例,三险一金200为例{5000-200-3500}X0.03-0=39元以总工资7000元为例,三险一金200为例{7000-200-3500}X0.1-105=225元{(总工资)-(五险一金)-(免征额)}X税率-速扣数=个人所得税。
以总工资5105元为例,五险一金105为例5105-105-3500}X0.03-0=45元2011年9月1日起调整后的7级超额累进税率:全月应纳税所得额税率速算扣除数(元)全月应纳税额不超过1500元3%全月应纳税额超过1500元至4500元10%105全月应纳税额超过4500元至9000元20%555全月应纳税额超过9000元至35000元25%1005全月应纳税额超过35000元至55000元30%2755全月应纳税额超过55000元至80000元35%5505全月应纳税额超过80000元45%13505工资收入,扣除三险一金,减除3500元费用,适用超额累进税率纳税。
按《个人所得税法》和国务院《个人所得税实施条例》规定,职工工资薪金所得,扣除应有个人缴纳的社会基本养老保险、失业保险费、医疗保险费和住房公积金,减除费用3500元后,适用超额累进税率,缴纳个人所得税。
职工应纳个人所得税税额=应纳税所得额×适用税率-速算扣除数=(扣除三险一金后月收入-扣除标准)×适用税率-速算扣除数。
《个人所得税法》第二条下列各项个人所得,应纳个人所得税:工资、薪金所得;第三条个人所得税的税率:工资、薪金所得,适用超额累进税率,税率为百分之三至百分之四十五(税率表附后)。
第六条应纳税所得额的计算:工资、薪金所得,以每月收入额减除费用三千五百元后的余额,为应纳税所得额。
2018个人所得税起征点每个取得合法收入的公民按照国家规定都需要进行纳税。
纳税是只有达到起征点才需要,由于每年经济水平不同,对于公民也不同。
下面就让为大家带来2018个人所得税起征点的相关内容,一起来看看吧。
一、2018个人所得税起征点应纳税所得额=月度收入-5000元(起征点)-专项扣除(三险一金等)-专项附加扣除-依法确定的其他扣除注:新个于2019年1月1日起施行,2018年10月1日起施行最新起征点和税率。
新个税法规定,自2018年10月1日至2018年12月31日,纳税人的、薪金所得,先行以每月收入额减除费用五千元以及专项扣除和依法确定的其他扣除后的余额为应纳税所得额,依照税率表(综合所得适用)按月换算后计算缴纳税款,并不再扣除附加减除费用。
例:已婚人士小李在北京上班,月收入1万元,三险一金专项扣除为2000元,每月租金4000元,有一子女上幼儿园,同时父母已经60多岁。
起征点为3500元的情况下,没有专项附加扣除,每月需缴纳345元个税;起征点为5000元的情况下,没有专项附加扣除,每月需缴纳(10000-5000-2000) 3%=90元个税。
根据新政策,小李就可以享受住房租金1200元扣除、子女教育1000元扣除、老人1000元扣除(跟姐姐分摊扣除额),所以,个税=(10000-5000-2000-1200-1000-1000) 3%=0元。
二、个人所得税的适用税率个人所得税根据不同的征税项目,分别规定了三种不同的税率:1、工资、薪金所得,适用7级超额累进税率,按月应纳税所得额计算征税。
该税率按个人月工资、薪金应税所得额划分级距,最高一级为45%,最低一级为3%,共7级。
2、的生产、经营所得和对企事业单位适用5级超额累进税率。
适用按年计算、分月预缴税款的个体工商户的生产、经营所得和对企事业单位的承包经营、承租经营的全年应纳税所得额划分级距,最低一级为5%,最高一级为35%,共5级。
个税税率表 2018-2019最新个人所得税税率表
2018-2019年最新个人所得税税率表,2018-2019 个税起征点为3500 元,外籍人员个税起征点为 4800 元,工资个税税率表和年终奖个税税率表是相同的,但是他们的个税计算方法是不一样
的,注意区分。
一、工资、薪金所得
工资、薪金所得,适用七级超额累进税率,税率为百分之三(3%)至百分之四十五(45%)。
二、年终奖所得
年终奖所得,将年终奖金额除以 12 个月,以每月平均收入金额来确定税率和速度扣除数,年终
奖所得税率表与工资、薪金所得的税率表相同,只是他们的计算方式不同。
说明:
1 、本表平均每月收入为年终奖所得金额除以1
2 个月后的平均值。
2、税率表与工资、薪金所得税率表相同。
三、个体工商户的生产、经营所得和对企事业单位的承包经营、承租经营所得
四、稿酬所得
稿酬所得,适用比例税率,税率为百分之二十,并按应纳税额减征百分之三十,实际税率为
百分之十四。
五、劳务报酬所得
六、特许权使用费所得、财产租赁所得
800 元; 4,000元以上的,减除20% 的费用,然后就每次收入不超过4,000 元的,减除费用
其余额按比例税率20% 征收。
七、财产转让所得,适用减除财产原值和合理费用后的余额,按比例税率20% 征收。
八、利息、股息、红利所得,偶然所得和其他所得适用20% 的比例税率。
2018年最新最全的常用个人所得税税率表2018年最新常用个人所得税税率表双手奉上,附带8种特殊计算方法及案例,专为会计人收藏备用!一工资、薪金所得工资、薪金所得,适用七级超额累进税率,税率为百分之三(3%)至百分之四十R 五(45%)。
个人所得税税率表(一一)说明:1、本表含税级距中应纳税所得额,是指每月收入金额-各项社会保险金(五险一金)-起征点3500元(外籍4800元)的余额。
2、含税级距适用于由纳税人负担税款的工资、薪金所得不含税级距适用于由他人(单位)代付税款的工资、薪金所得。
二年终奖所得年终奖所得,将年终奖金额除以12个月,以每月平均收入金额来确定税率和速度扣除数,年终奖所得税率表与工资、薪金所得的税率表相同,只是他们的计算方式不同。
个人所得税税率表(二)说明:1、本表平均每月收入为年终奖所得金额除以12个月后的平均值。
2、税率表与工资、薪金所得税率表相同。
三个体工商户的生产、经营所得和对企事业单位的承包经营、承租经营所得个人所得税税率表(三)说明:1、本表含税级距指每一纳税年度的收入总额,减除成本,费用以及损失的余额。
2、含税级距适用于个体工商户的生产、经营所得和对企事业单位的承包经营承租经营所得。
不含税级距适用于由他人(单位)代付税款的承包经营、承租经营所得。
四稿酬所得稿酬所得,适用比例税率,税率为百分之二十,并按应纳税额减征百分之三十,实际税率为百分之十四。
五劳务报酬所得个人所得税税率表(四)说明:1、表中的含税级距、不含税级距,均为按照税法规定减除有关费用后的所得额。
2、含税级距适用于由纳税人负担税款的劳务报酬所得;不含税级距适用于由他人(单位)代付税款的劳务报酬所得。
六特许权使用费所得、财产租赁所得每次收入不超过4,000元的,减除费用800元;4,000元以上的,减除20%的费用,然后就其余额按比例税率20%征收。
七财产转让所得适用减除财产原值和合理费用后的余额,按比例税率20%征收。
2018年10月1日起新个税税率表、速算扣除数及个税EXCEL计算公式【2018年10月1日起实施】新个税法经十三届全国人大常委会第五次会议表决通过,于2019年1月1日起施行,2018年10月1日起施行“最新起征点5000元”和“税率”。
新个税法规定,自2018年10月1日至2018年12月31日,纳税人的工资、薪金所得,先行以每月收入额减除费用5000元以及专项扣除和依法确定的其他扣除后的余额为应纳税所得额,依照个人所得税税率表(综合所得适用)按月换算后计算缴纳税款,并不再扣除附加减除费用。
一、2018年10月1日调整后的个税“应纳税所得额”、“超额累进税率”及“速算扣除数”为:二、“速算扣除数”计算公式:本级速算扣除额=上一级最高应纳税所得额*(本级税率-上一级税率)+上一级速算扣除数速算扣除数计算:超过3000元至12000元的本级速算扣除额=3000*(10%-3%)+0=210.00超过12000元至25000元的本级速算扣除额=12000*(20%-10%)+210=1410.00 超过25000元至35000元的本级速算扣除额=25000*(25%-20%)+1410=2660.00 超过35000元至55000元的本级速算扣除额=35000*(30%-25%)+2660=4410.00 超过55000元至80000元的本级速算扣除额=55000*(35%-30%)+4410=7160.00 超过80000元的本级速算扣除额=80000*(45%-35%)+7160=15160.00三、2018年10月1日调整后的个税EXCEL公式:=ROUND(MAX((A1-B1-C1-5000)*1%*{3,10,20,25,30,35,45}-{0,210,1410,2660,4410,7160,15160},0),2) 个税EXCEL公式分解说明:1、 1%*{3,10,20,25,30,35,45}这部分为“税率”,分别为:3%,10%,20%,25%,30%,35%,45%2、 {0,210,1410,2660,4410,7160,15160}这部分为“速算扣除数”,分别为: 0,210,1410,2660,4410,7160,151603、取最大值函数(MAX):MAX((A1-B1-C1-5000)*1%*{3,10,20,25,30,35,45}-{0,210,1410,2660,4410,7 160,15160},0)这一部分是个人工资薪金收入减去“五险一金(B1)”、“专项附加扣除数(C1)”及“起征点”后分别乘以7个税率,再减去对应的速算扣除数,将最后得到的七个数据取最大值。
2018年10月1日起新个税税率表、速算扣除数及个税EXCEL计算公式【2018年10月1日起实施】新个税法经十三届全国人大常委会第五次会议表决通过,于2019年1月1日起施行,2018年10月1日起施行“最新起征点5000元”和“税率”。
新个税法规定,自2018年10月1日至2018年12月31日,纳税人的工资、薪金所得,先行以每月收入额减除费用5000元以及专项扣除和依法确定的其他扣除后的余额为应纳税所得额,依照个人所得税税率表(综合所得适用)按月换算后计算缴纳税款,并不再扣除附加减除费用。
一、2018年10月1日调整后的个税“应纳税所得额”、“超额累进税率”及“速算扣除数”为:二、“速算扣除数”计算公式:本级速算扣除额=上一级最高应纳税所得额*(本级税率-上一级税率)+上一级速算扣除数速算扣除数计算:超过3000元至12000元的本级速算扣除额=3000*(10%-3%)+0=210.00超过12000元至25000元的本级速算扣除额=12000*(20%-10%)+210=1410.00超过25000元至35000元的本级速算扣除额=25000*(25%-20%)+1410=2660.00超过35000元至55000元的本级速算扣除额=35000*(30%-25%)+2660=4410.00超过55000元至80000元的本级速算扣除额=55000*(35%-30%)+4410=7160.00超过80000元的本级速算扣除额=80000*(45%-35%)+7160=15160.00三、2018年10月1日调整后的个税EXCEL公式:=ROUND(MAX((A1-B1-C1-5000)*1%*{3,10,20,25,30,35,45}-{0,210,1410,2660,4410,7160,15160},0),2) 个税EXCEL公式分解说明:1、 1%*{3,10,20,25,30,35,45}这部分为“税率”,分别为:3%,10%,20%,25%,30%,35%,45%2、 {0,210,1410,2660,4410,7160,15160}这部分为“速算扣除数”,分别为:0,210,1410,2660,4410,7160,151603、取最大值函数(MAX):MAX((A1-B1-C1-5000)* 1%*{3,10,20,25,30,35,45}-{0,210,1410,2660,4410,7160,15160},0)这一部分是个人工资薪金收入减去“五险一金(B1)”、“专项附加扣除数(C1)”及“起征点”后分别乘以7个税率,再减去对应的速算扣除数,将最后得到的七个数据取最大值。
本文部分内容来自网络整理,本司不为其真实性负责,如有异议或侵权请及时联系,本司将立即删除!== 本文为word格式,下载后可方便编辑和修改! ==全年一次性个税税率表年底了,一次性奖金最惹人关注。
下面小编为大家整理了全年一次性个税税率表,欢迎阅读参考!全年一次性个税税率表一、年终奖采用老算法新税率全年一次性奖金是指行政机关、企事业单位等扣缴义务人根据全年经济效益和对雇员全年工作业绩的综合考核情况,向雇员发放的一次性奖金。
一次性奖金也包括年终加薪、实行年薪制和绩效工资办法的单位根据考核情况兑现的年薪和绩效工资。
国税发[201X]9号文件(《国家税务总局关于调整个人取得全年一次性奖金等计算征收个人所得税方法问题的通知》)规定:纳税人取得全年一次性奖金,单独作为一个月工资、薪金所得计算纳税,并按以下计税办法,由扣缴义务人发放时代扣代缴:(一)先将雇员当月内取得的全年一次性奖金,除以12个月,按其商数确定适用税率和速算扣除数。
如果在发放年终一次性奖金的当月,雇员当月工资薪金所得低于税法规定的费用扣除额,应将全年一次性奖金减除“雇员当月工资薪金所得与费用扣除额的差额”后的余额,按上述办法确定全年一次性奖金的适用税率和速算扣除数。
(二)将雇员个人当月内取得的全年一次性奖金,按本条第(一)项确定的适用税率和速算扣除数计算征税,计算公式如下:1.如果雇员当月工资薪金所得高于(或等于)税法规定的费用扣除额的,适用公式为:应纳税额=雇员当月取得全年一次性奖金×适用税率-速算扣除数2.如果雇员当月工资薪金所得低于税法规定的费用扣除额的,适用公式为:应纳税额=(雇员当月取得全年一次性奖金-雇员当月工资薪金所得与费用扣除额的差额)×适用税率-速算扣除数二、案例分析案例一:方女士是一家公司雇员,201X年12月取得当月工资8500元,年终奖48000元,其应缴纳多少个人所得税?按照新《个人所得税法》规定,方女士当月工资薪金应缴纳个税=(8500-3500)×20%-555=445元年终奖48000÷12=4000,对应税率为10%,速算扣除数为105年终奖应纳税额=48000×10%-105=4695元方女士12月份共计应缴纳个人所得税=445+4695=5140元。
旧个税应纳税额新个税应纳税额省了 1,530.00专项附加扣除:(1)子女教育专项附加扣除:每个子女,每月1000元(每年12000元)的标准定额扣除,主要包教育和学历教育的相关支出。
(2)继续教育专项附加扣除:学历教育期间按照每年4800元(每月400元)定额扣除;(3)大病医疗专项附加扣除:个人负担超过15000元的医药费用支出部分,5000元/月(60000元(4)住房贷款利息/住房租金专项附加扣除:1000元/月或1200元/月扣除;(5)赡养老人专项附加扣除:赡养60岁(含)以上父母以及其他法定赡养人的赡养支出,2000元个人所得税预扣率表一(居民个人工资、薪金所得预扣预缴适用)级数累计预扣预缴应纳税所得额预扣率(%)速算扣除数1不超过36000元的部分302超过36000元至144000元的部分1025203超过144000元至300000元的部分20169204超过300000元至420000元的部分25319205超过420000元至660000元的部分30529206超过660000元至960000元的部分35859207超过960000元的部分45181920个人所得税预扣率表二(居民个人劳务报酬所得预扣预缴适用)级数预扣预缴应纳税所得额预扣率(%)速算扣除数1不超过20000元的2002超过20000元至50000元的部分3020003超过50000元的部分407000个人所得税税率表三(非居民个人工资、薪金所得,劳务报酬所得,稿酬所得,特许权使用费所得适用)级数应纳税所得额税率(%)速算扣除数1不超过3000元的302超过3000元至12000元的部分102103超过12000元至25000元的部分2014104超过25000元至35000元的部分2526605超过35000元至55000元的部分304410主要包括接受学前0000元/年)扣除; 000元/月扣除.。
2018年10月1日起新个税税率表、速算扣除数及个税EXCEL计算公式【2018年10月1日起实施】新个税法经十三届全国人大常委会第五次会议表决通过,于2019年1月1日起施行,2018年10月1日起施行“最新起征点5000元”和“税率”。
新个税法规定,自2018年10月1日至2018年12月31日,纳税人的工资、薪金所得,先行以每月收入额减除费用5000元以及专项扣除和依法确定的其他扣除后的余额为应纳税所得额,依照个人所得税税率表(综合所得适用)按月换算后计算缴纳税款,并不再扣除附加减除费用。
一、2018年10月1日调整后的个税“应纳税所得额”、“超额累进税率”及“速算扣除数”为:二、“速算扣除数”计算公式:本级速算扣除额=上一级最高应纳税所得额*(本级税率-上一级税率)+上一级速算扣除数速算扣除数计算:超过3000元至12000元的本级速算扣除额=3000*(10%-3%)+0=210.00超过12000元至25000元的本级速算扣除额=12000*(20%-10%)+210=1410.00超过25000元至35000元的本级速算扣除额=25000*(25%-20%)+1410=2660.00超过35000元至55000元的本级速算扣除额=35000*(30%-25%)+2660=4410.00超过55000元至80000元的本级速算扣除额=55000*(35%-30%)+4410=7160.00超过80000元的本级速算扣除额=80000*(45%-35%)+7160=15160.00三、2018年10月1日调整后的个税EXCEL公式:=ROUND(MAX((A1-B1-C1-5000)*1%*{3,10,20,25,30,35,45}-{0,210,1410,2660,4410,7160,15160},0),2) 个税EXCEL公式分解说明:1、 1%*{3,10,20,25,30,35,45}这部分为“税率”,分别为:3%,10%,20%,25%,30%,35%,45%2、 {0,210,1410,2660,4410,7160,15160}这部分为“速算扣除数”,分别为:0,210,1410,2660,4410,7160,151603、取最大值函数(MAX):MAX((A1-B1-C1-5000)* 1%*{3,10,20,25,30,35,45}-{0,210,1410,2660,4410,7160,15160},0)这一部分是个人工资薪金收入减去“五险一金(B1)”、“专项附加扣除数(C1)”及“起征点”后分别乘以7个税率,再减去对应的速算扣除数,将最后得到的七个数据取最大值。
一、政策依据《全国人民代表大会常务委员会关于修改<中华人民共和国个人所得税法>的决8月31日第十三届全国人民代表大会常务委员会第五次会议通过):自2018年2018年12月31日,纳税人的工资、薪金所得,先行以每月收入额减除费用五千除和依法确定的其他扣除后的余额为应纳税所得额,依照本决定第十六条的个表一(综合所得适用)按月换算后计算缴纳税款,并不再扣除附加减除费用;二、工资个人所得税计算公式:1.应纳税所得额 = 税前工资收入金额 - 五险一金(个人缴纳部分) -费用减除额2.应纳税额 = 应纳税所得额 x 税率 - 速算扣除数【例】张三在2018年10月份税前工资12000元,需要缴纳各项社会保险金110(1)适用5000元新的费用标准和新的税率表应纳税所得额=税前工资收入金额-五险一金(个人缴纳部分)-起征点(5000元=12000-1100-5000=5900元找税率及速算扣除数:参照上面的工资税率表不含税部分,超过3000元至120则适用税率10%,速算扣除数为210。
应纳个人所得税税额=应纳税所得额*税率-速算扣除数=5900*10%-210=38(2)如按照适用3500元旧的费用标准和旧的税率表张三在2018年10月份税前工资12000元,需要缴纳各项社会保险金1100元,应纳税所得额=税前工资收入金额-五险一金(个人缴纳部分)-起征点(3500元=12000-1100-3500=7400元找税率及速算扣除数:参照上面的工资税率表不含税部分,超过4,155元至7,7则适用税率20%,速算扣除数为555。
应纳个人所得税税额=应纳税所得额*税率-速算扣除数=7400*20%-555=92个人所得税法>的决定》(2018年通过):自2018年10月1日至收入额减除费用五千元以及专项扣决定第十六条的个人所得税税率除附加减除费用;部分) -费用减除额项社会保险金1100元,-起征点(5000元)超过3000元至12000元的部分,00*10%-210=380元保险金1100元,-起征点(3500元)超过4,155元至7,755元的部分,00*20%-555=925元。
个人所得税交费标准一、个人所得税缴税的标准一、个人所得税缴税的标准个人所得税税率表如下:1、全月应纳税所得额不超过1500元,不超过1455元的税率为3%。
全月应纳税所得额超过1500元至4500元的部分,超过1455元至4155元的部分税率为10%。
2、全月应纳税所得额超过4500元至9000元的部分,超过4155元至7755元的部分税率20%。
全月应纳税所得额超过9000元至35000元的部分,超过7755元至27255元的部分税率为25%。
3、全月应纳税所得额超过35000元至55000元的部分,超过27255元至41255元的部分税率为30%。
全月应纳税所得额超过55000元至80000元的部分,超过41255元至57505元的部分税率为35%。
全月应纳税所得额超过80000元的部分,超过57505元的部分税率为45%。
《中华人民共和国个人所得税法》第二条,下列各项个人所得,应纳个人所得税:一、工资、薪金所得;二、个体工商户的生产、经营所得;三、对企事业单位的承包经营、承租经营所得;四、劳务报酬所得;五、稿酬所得;六、特许权使用费所得;七、利息、股息、红利所得;八、财产租赁所得;九、财产转让所得;十、偶然所得;十一、经国务院财政部门确定征税的其他所得。
二、如何缴纳个人所得税工资薪金所得税实行扣缴制,由企业在发放给职工前进行代扣代缴,先到地税局办理代扣代缴相关手续。
《中华人民共和国个人所得税法》第十一条居民个人取得综合所得,按年计算个人所得税;有扣缴义务人的,由扣缴义务人按月或者按次预扣预缴税款;需要办理汇算清缴的,应当在取得所得的次年三月一日至六月三十日内办理汇算清缴。
预扣预缴办法由国务院税务主管部门制定。
居民个人向扣缴义务人提供专项附加扣除信息的,扣缴义务人按月预扣预缴税款时应当按照规定予以扣除,不得拒绝。
非居民个人取得工资、薪金所得,劳务报酬所得,稿酬所得和特许权使用费所得,有扣缴义务人的,由扣缴义务人按月或者按次代扣代缴税款,不办理汇算清缴。
2018年最新最全的常用个人所得税税率表2018年最新常用个人所得税税率表双手奉上,附带8种特殊计算方法及案例,专为会计人收藏备用!工资、薪金所得工资、薪金所得,适用七级超额累进税率,税率为百分之三(3%)至百分之四十五(45%)。
个人所得税税率表(一)说明:1、本表含税级距中应纳税所得额,是指每月收入金额- 各项社会保险金(五险一金) - 起征点3500元(外籍4800元)的余额。
2、含税级距适用于由纳税人负担税款的工资、薪金所得不含税级距适用于由他人(单位)代付税款的工资、薪金所得。
年终奖所得年终奖所得,将年终奖金额除以12个月,以每月平均收入金额来确定税率和速度扣除数,年终奖所得税率表与工资、薪金所得的税率表相同,只是他们的计算方式不同。
个人所得税税率表(二)说明:1、本表平均每月收入为年终奖所得金额除以12个月后的平均值。
2、税率表与工资、薪金所得税率表相同。
个体工商户的生产、经营所得和对企事业单位的承包经营、承租经营所得个人所得税税率表(三)说明:1、本表含税级距指每一纳税年度的收入总额,减除成本,费用以及损失的余额。
2、含税级距适用于个体工商户的生产、经营所得和对企事业单位的承包经营承租经营所得。
不含税级距适用于由他人(单位)代付税款的承包经营、承租经营所得。
稿酬所得稿酬所得,适用比例税率,税率为百分之二十,并按应纳税额减征百分之三十,实际税率为百分之十四。
劳务报酬所得个人所得税税率表(四)说明:1、表中的含税级距、不含税级距,均为按照税法规定减除有关费用后的所得额。
2、含税级距适用于由纳税人负担税款的劳务报酬所得;不含税级距适用于由他人(单位)代付税款的劳务报酬所得。
特许权使用费所得、财产租赁所得每次收入不超过4,000元的,减除费用800元;4,000元以上的,减除20%的费用,然后就其余额按比例税率20%征收。
财产转让所得适用减除财产原值和合理费用后的余额,按比例税率20%征收。
2018版个税按月预交,年
终汇算(次年3月1日-6月
30日)
薪资计算月收入总计
25,000.00请输入年终奖
请输入扣减保险、住房公积金等 5,500.00请输入
扣减基数
5,000.00应税收入
14,500.00当月薪资所得税
435.00年终奖所得税
-工资实发数
19,065.00年终奖实发数
-本月实领收入
19,065.00最后月收入
年终奖月税年奖金税 19,500.00
- 435.00 -税率速算扣除数(元)3%10% 210.0020% 1,410.0025% 2,660.0030% 4,410.0035% 7,160.0045% 15,160.00全月应纳税所得额全月应纳税额不超过3000元
全月应纳税额超过3000元至12000元
全月应纳税额超过12000元至25000元全月应纳税额超过25000元至35000元全月应纳税额超过35000元至55000元全月应纳税额超过55000元至80000元全月应纳税额超过80000元
实发年终奖 - 0.02。