《台大中文学报》撰稿格式
- 格式:doc
- 大小:27.00 KB
- 文档页数:2
《臺大文史哲學報》投稿資料表
茲保證所有資料填寫確實無誤。
立書人擔保本著作係著作人之原創性著作,無一稿多投、侵害第三人智慧財產權或違反學術倫理等情事。
若有違反,所有法律責任由本人自行負擔。
1.已閱讀並同意遵守本刊「徵稿簡約」。
2.來稿字數符合本刊規定,約字(不含引用書目)。
3.來稿引文、附註及引用書目格式符合本刊「撰稿體例」。
4.來稿未出現作者姓名(引用書目除外)、「拙著」、聯絡方式、宣讀會議或科技部計畫編號等表露作者
身分之字樣。
5.來稿未投稿他處;或曾投稿他處,但已撤稿。
6.來稿在半年內未曾投稿本刊。
7.來稿已附引用書目,並有中英文摘要、中英文關鍵詞。
8.來稿未收錄或即將收錄於研討會會後論文集、專書或專書論文集。
第一作者簽章(代表全體作者):
年月日。
台湾文学研究雧刊论文投稿须知
《臺灣文學研究雧刊》論文投稿須知
一、本刊園地公開,歡迎海內外學者(博士生以上)來稿。
每次投稿每人以一
篇為原則。
錄用或退稿均將專函通知。
本刊不接受一稿兩投,故未獲知結果前請勿投寄其他刊物。
二、本刊審查程序:
(一)編輯委員會初審:
通過後,即轉送外審;如未通過,則立即以e-mail通知,恕不提供
審查意見。
(二)雙向匿名外審:
1. 無論通過與否,均將專函寄送審查意見,以供參考。
2. 如意見分歧則將再轉送第三審,全部流程需時約二至三個月。
3. 如投稿三個月後尚未獲知結論,本刊將以e-mail通知目前進程,
祈請耐心等候。
三、凡論文經採用刊登者,將致贈作者當期學報兩本、抽印本三十份,不再
支付論文稿酬。
四、凡獲本刊採用刊登之論文,將同步收入「國立台灣大學學術期刊資料
庫」,以及與本單位正式簽約之電子資料庫:華藝、凌網、遠流智慧藏,以供學術研究目的之利用。
作者需填寫授權書授權使用。
五、稿內涉及版權部分(如轉載圖片等),請事先取得原作者同意,或出版
者書面同意,本刊不負版權責任。
六、本刊發表之文字,非經本刊書面同意,不得翻印、翻譯或轉載。
《人文中國學報》撰稿格式(一)書寫方式1.來稿請用横式(由左至右)書寫。
2.正文須用12號新細明體,全文1.5倍行距。
(二)標點符號1.請用新式標點。
2.一般引號用“”,單引號用‘’(即用於引號内之引號)。
3.書名、論文名及篇名用《》。
書名與篇(章、卷)名連用時,用間隔號表示分界,例如:《詩經·小雅·鹿鳴》。
(三)分段及引文1.每段第一行第一字前空兩格。
2.各章節下使用符號請依一、(一)、1.、(1)……序表示爲原則,文中舉例的數字標號統一用(1)、(2)、(3)……3.三行以内之引文,加“”與正文同列,並於引文後編號注明出處,編號用1、2、3形式,置於標點符號之後。
4.引文如超過三行以上須獨立引文,不用引號,但每段前均空三格,使用標楷體12號字體,引文段落前後各空一行。
(四)注釋1.隨頁脚注,使用10號字體,置於每頁正文之下,全篇連續編號。
注釋編號應與正文注號1、2、3等相同並相應。
2.首次引用之文獻,須列舉全部出版信息,第二次以後可省略出版信息,只須寫上作者、書名及頁碼。
3.若引用同一出處的資料,在緊接的下一條注,寫“同上”,頁碼不同者加623人文中國學報(第二十八期)頁碼。
4.引用專書或論文(中文/英文),請依下列格式:一、專書作者:《書名》(出版地:出版者,出版年份),册次(如適用),頁碼。
例:屈守元:《文選導讀》(成都:巴蜀書社,1993年),頁21。
Author’s name(,ed.,trans.,etc.if any),Book title(City:Name ofpublisher,Year of Publication),page number(s).E.g.:George Lakoff,Women,Fire and Dangerous Things:WhatcategoriesReveal about the mind,5th ed.(Chicago:University ofChicago Press,1987),p.21.二、論集論文作者:《篇名》,《論集名稱》(出版地:出版者,出版年份),册次(如適用),頁碼。
233臺北大學中文學報 第5期2008年9月 頁233~272 「是誰家本師絕藝」──《湖海樓詞》中的江湖藝人研究*蘇淑芬∗∗摘 要陳維崧自幼多才多藝,會賞畫、彈箜篌、懂音律,熱愛戲曲。
自從國亡父喪後,便寄居如皋冒襄家的水繪園。
冒襄家中的戲班是聞名的,因此認識許多傑出的江湖藝人。
這些藝人因為亡國後,失去表演的舞台,生活無著落。
自己也七次科考不第,淪落天涯,際遇相似,越生同情。
在這類江湖藝人詞中,除了頌讚藝人們的特殊才藝,包括畫畫、唱南曲、說平話、彈琵琶、篆刻等等。
最主要的是一抒懷才不遇,亡國悲痛,有家歸不得的失意潦倒。
他對這些藝人,投射欣賞與敬重,對他們失去舞台,流離失所,更感悲痛。
詞中借他人酒杯澆自己塊壘,堪稱詞史。
關鍵詞:陳維崧、江湖藝人、詞史*收件日期:2007/03/30,修改日期:2008/09/12,接受日期:2008/09/22 ∗∗ 東吳大學中國文學系教授234臺北大學中文學報第5期The Research of the Itinerant Entertainers in the Hu Hai Iou Lyrics∗Su Shu-Fen**AbstractChen Wei-Sung was versatile. He could appreciate the beauty of the drawings, play the musical instrument, Kung Hou, understand the music rhythm, and adore the traditional operas as well. After the nation was conquered and his father perished, he left home and lived in Mao Hsing’s garden in Riu Kao. The Chinese opera performers belonging to Mao Hsing’s family were well-known, so Chen had the opportunity to get acquainted with many outstanding itinerant entertainers. Since the nation was conquered, these entertainers were obliged to get out of the performing stage, and kept nothing for a living. Since Chen himself had failed seven times in his official examination, wandering to the remote place, both of them were in the similarly awkward situation. As a result, in the words of his classical poetry, besides paying a compliment to the performers’ special talents, including painting, singing Nan Chyu, speaking stories, playing the pipa ( a plucked string instrument with a fretted fingerboard), seal cutting, etc, Chen mainly expressed his frustrated mind, the sorrow of the perishing nation, and the loss and frustration of being homeless. He projected his appreciation and respect onto those entertainers, and felt sorrowful for their bad fortune and aimless roaming. In the poetry, it seemed he wrote about others’ destiny, but actually,∗Received: March 30, 2007; Sent out for revision: September 12, 2008; Accepted: September 22, 2008**P rofessor, Department of Chinese Literature, Soochow University.「是誰家本師絕藝」──《湖海樓詞》中的江湖藝人研究 235he just reflected his situation. Metaphorically, he got rid of his worries and frustration through drinking others’ wine. What Chen wrote deserved to be called the history of the lyrics.Keywords:Chen Wei-Sung, itinerant entertainer, the history of the lyric236臺北大學中文學報第5期一、前言杜甫生在由盛轉衰的唐朝,他的詩有「詩史」之稱。
一、本學報登載有關台灣文學及史學等相關領域之論文。
二、一般論文以一至三萬字為原則,特約稿不在此限。
三、本學報不接受已正式刊登之論文。
四、來稿一律送請學者專家雙向匿名審查,採用與否,將以書函通知。
請自留底稿,來稿不再退還。
五、入選刊登之論文,將致贈該期學報二本及論文抽印本20份,不另支付稿酬。
六、稿件中涉及版權部份(如:圖片及較長之引文),請事先徵得原作者或出版者之書面同意。
七、第一期之專題為「歌謠與文史」,並接受一般論文。
截稿期限為2009年3月1日,預計2009年6月出刊。
八、文稿架構:篇名、作者、論文摘要(300字)、關鍵字(3-6個)、正文、附錄、參考資料;撰稿格式參照本學報撰稿體例(請上本所網站下載)。
投稿者請(一)檢附磁片一份,以word格式儲存;(二)列印正式文稿二份。
論文通過審查後,將另函通知補送英文篇名、英文摘要、英文關鍵詞等資料。
九、凡入選刊登之論文,請繳交「著作財產授權同意書」,俟紙本出版後,電子全文將刊登於本所網頁。
十、來稿請寄:10671台北市和平東路二段134號e-mail:ritl@.tw國立臺北教育大學台灣文化研究所《文史台灣學報》編輯委員會《文史台灣學報》投稿者資料表**投稿地址:台北市和平東路二段134號《文史台灣學報》編輯委員會收**連絡電話:02-27321104轉2231論文撰寫體例一、正文(一)字體中文採新細明體,必要之引述採標楷體;英文、數字採Time New Romans。
(二)字級正文為12級字之新細明體;註釋10級字,置於該頁下方。
(三)編次章節之標題必編序號,依序採下列次序:「一、(一)、1、(1)、a、(a)……等」;英文標題採「Ⅰ. A. (A). 1. (1). a . (a) ……等」。
(四)符號1.採用新式全形標點符號,。
、:;!﹖等,破折號為——。
2.引文符號採「」;引文中之引文採『』。
3.圖書、期刊名稱採《》;論文、篇名及詩名採〈〉。
___学报格式___学报格式导语:做人不可以锋芒毕露,肆意的张扬,只会给自己招来无谓的伤害。
以下为大家介绍学报格式文章,欢迎大家阅读参考!(xx年10月)1.尽量引用正式发表的.文献,以确保读者能找到所引文献。
(in press ) 形式的可以引用,但校对校样时要核实文章是否已经发表,已发表的应规范引用。
2.采用顺序编码制。
依文中出现先后顺序排序号,论文中 ___的序号根据文献在正文中第一次被引用的先后次序来编号。
多次引用的同一文献不重复编号。
3.文献中的所有 ___姓名全部列出,不能“等”或“et al”代替。
4.刊名要给出带缩写号‘.’的正确缩写形式。
书名写全名称,并给出出版地城市名,出版商和所引用内容的起止页码。
5. 英文 ___姓名均应用“姓的全称名的首字母”表示,多个___之间用逗号分开,最后一个 ___之前无“and”,之后也无逗号。
中文 ___姓名之间用逗号分开。
6.同一文献的不同名目用空格分开,比如 ___和刊名之间,刊名和卷之间等。
《物理学报》 ___格式___姓名出版年刊名卷号起始页码[1] Sun Q C, Wang G Q xx Acta Phys. Sin. 4667(in Chinese) [孙其诚,王光谦 xx 物理学报 4667][2] Shahver ___v E M, Shore K A xx Phys. Rev. E 016201著者姓名出版年书名版次(出版地城市名: 出版商)起止页码[3] Bloembergen N 1965 Nonlinear Optics (New York: Benjamin) pp12—20[4] Feng D, Jin G J xx Condensed Matter Physics (Vol. 1) (Bei ___g:Higher Education Press) p341 (in Chinese) [冯端,金国钧 xx 凝聚态物理学(上卷)(北京:高等教育出版社) 第341页]原 ___姓名译者姓名(translated by) 出版年译著名(出版地城市名:出版商)起止页码Eckertova L(translated by Wang G Y)1986 Thin Film Physics (Bei ___g: Scien ___ Press) pp110—113 (in Chinese)[埃克托瓦L著(王广阳译) 1986 薄膜物理学(北京:科学出版社)第110 —113页]___姓名出版年论文集名称(出版地城市名: 出版商)起始页码[6] Har ___ R C, Smith F 1983 Collection in Sensory Physiology (Berlin: Springer-Verlag)p13___姓名出版年会议名称或会议文集名称会议地点城市名,会议时间,起始页码[7] Tabbal A M, Mérel P, Chaker M 1999 Pro ___edings of the 14th International Symposium on Plas ___ Chemistry Prague, Czech Republic, August 2—6,1999 p1099___姓名年论文题目 Ph.D. Dissertation/ M.S. Dissertation ( 城市名: 单位名)[8] Yang K H xx Ph. D. Dissertation (Bei ___g: Peking University) (in Chinese) [杨凯华 xx ___学位论文 (北京:北京大学)][9]Guo Z Y xx M.S. Thesis ( Hefei: University of Scien ___ and Technology of China) (in Chinese) [郭哲颖 xx 硕士学位论文 (合肥:中国科学技术大学)]___姓名年arXiv号 [学科领域]___姓名网址 [引用日期]专利获得者姓名年专利号[11] Plank C J 1978 US Patent 4 081 490模板,内容仅供参考。
129臺北大學中文學報 第3期 2007年9月頁129~164「為下下人說法」的儒學——李贄對陽明心學之繼承、擴展及其疑難∗袁光儀∗∗摘 要李贄是晚明毀譽兩極的思想家。
歷來皆視其為反傳統之代表,但回顧晚明其時,推崇者卻盛讚其學術為「孔孟心傳」。
此截然兩端之評價,實值得詳加探究。
李贄「為下下人說法」之主張,對比傳統儒學之「唯士為能」,可說即二者之重要差異所在;然而,若就儒者「人皆可以為堯舜」的核心價值來看,則李贄正視「下下人」之用心,無疑是繼王陽明之「成色分兩」說後,對儒者聖人之學如何進一步落實之思考。
雖然,客觀而言,李贄學術破多於立,在實踐中不免有其流弊;然而,究其學術之宗旨所在,在儒學發展上實有積極之意義,應予以肯定。
關鍵詞:李贄 (李卓吾)、陽明心學、儒學、聖人之學、下下人∗收件日期:2007/06/11,修改日期:2007/09/10,接受日期:2007/09/15 ∗∗ 國立臺北大學中文系助理教授130臺北大學中文學報第3期The Popular Philosophy of Confucianism ——Li Zhi’s theory that Succeeded to Wang Yang-ming's Philosophy of Mind∗Yuan Guang-Yi∗∗AbstractLi Zhi (李贄) was a celebrated thinker in the Late-Ming Dynasty. He was considered an iconoclast and anti-traditionalism throughout the history. Therefore, the majority scholars neglected that Li Zhi claimed himself to be a "true Confucian". If we inspect carefully Li Zhi’s theory, then we can discover that his theory succeeded to Wang Yang-ming's philosophy of mind. He believed that everyone could be the ancient saintly king, and he was concerned about the featureless multitudes specially. For this reason, his theory was very different to compare with traditional Confucianism. The traditional Confucianism was certainly to belong to intellectual. But Li Zhi evidently have the intent to originate the popular philosophy of Confucianism. This study re-observes Li Zhi’s theory and re- examines its meaning. And we are of the opinion that the popular philosophy of Confucianism of Li Zhi may be called Wang Yang-ming's philosophy of mind to go a step further. Notwithstanding Li Zhi’s theory still existed shortcomings, but it had the constructive significance to expand on Confucianism.Keywords:Li Zhi (Li Zhuo-wu), Wang Yang-ming's philosophy of mind, Confucianism, Sage’s wisdom, the featureless multitudes∗ Received: June 11, 2007; Sentout for revision: September 10, 2007; Accepted: September 15, 2007∗∗ Assistant Professor of the Department of Chinese Language & Literature of National Taipei University「為下下人說法」的儒學——李贄對陽明心學之繼承、擴展及其疑難131 一、前言李贄 (1527-1602),字宏甫,號卓吾,是晚明毀譽兩極的思想家。
学报稿件格式要求英文及化学符号等尽量统一用Times New Roman字体。
中文字体请参照下列格式,稿件应该包括以下内容:题目:二号黑体,居中,加粗。
段前0.5行,段后1行。
一般不超过20个汉字。
作者姓名:小四号仿宋,居中,逗号隔开。
摘要: 300字左右,五号宋体加粗,英文符号Times New Roman字体,1.5倍行距。
关键词:3~5个,五号宋体加粗,以分号“;”隔开。
正文内容:五号宋体,行距固定值 16磅。
关键词与正文之间、正文与参考文献之间空一行。
小标题和“参考文献”:五号黑体加粗。
2级小标题不加粗。
主要参考文献尽量不超过15篇。
中文小五号宋体,英文Times New Roman字体,左起顶格。
为便于排版,防止格式变化,请尽量不要自动编号。
图要放在正文相应位置上。
图中坐标,要求用符号注明坐标所表示的量(斜体),单位(正体)。
图注靠近放在图下部。
图下写明对应的图号和中文图题。
表格尽量采用3线表,必要时可加辅助线。
表号和表题(中文说明)放在表上。
表中参数应标明量和单位(用符号),若单位相同可统一写在表头或表顶线上右侧。
若有表注,写在表底线下左侧。
表格和图相关文字:小五号宋体。
投稿模板(字体另设):××××××××××××的研究作者1,作者2,作者3摘要:××××××××××××。
(300~400字,尽量不超过500字。
)关键词:关键词1;关键词2;关键词3;关键词4正文:××××××××××××。
(尽量不超过5000字。
)参考文献[1] ×××,×××,等.×××.×××[J],1956,5(27):137-146。
标题宋体三号字(加粗)——宋体小三号字(加粗)姓名(宋体小四号字)1(作者单位所在省份城市邮编)(宋体小四号字)[摘要]要求以第三人称对全文进行准确概括,字数在200字左右(小四黑体)[关键词]反映文稿主题概念的名词或词组3-5个,分号隔开(小四黑体)[中图分类号]G644 [文献标识码]A [文章编号](2013)02-00-正文文字采用宋体小四号,1.5倍行间距。
正文层次如下:一、宋体小四号字(加粗、前空两格)(一)宋体小四号字(前空两格)1.宋体小四号(前空两格)(1)宋体小四号(前空两格)参考文献列于文后,参考文献标题、内容均为五号宋体,标点符号均为半角格式。
[参考文献](加粗,五号宋体)1.参考文献格式为:序号,作者(多位作者之间用逗点,作者后用圆点),出版社或期刊、报纸名称并标注文献类型,出版年份、版次、页码号;报纸写明年、月、日和版数,版数加括号。
2.序号用阿拉伯数字外加方括号,如[1]。
文献类型应注明类别:专著[M]、期刊文章[J]、报纸[N]、论文集[C]、学位论文[D]、报告[R]、析出文献[A]。
3.正确著录期刊文献的年、卷、期、页。
例1:年,卷(期):页2005,10(2):15-20.例2:年,卷:页2005,35:123-129.例3:年(期):页2005(1):90-94.收稿日期:2013-03-07(以投稿日期为准)项目研究:本文为XXX(课题来源)研究课题《XXX》(课题名称)阶段性研究成果。
作者简介:姓名(出生年份-),性别,籍贯,工作单位、职务、职称。
研究方向:XXX。
例如:[参考文献][1]高文,徐斌艳,吴刚.建构主义教育研究[M].北京:教育科学出版社,2008:66.[2]郝晓宁,郭美玲.元认知理论对大学生英语学习策略培训的探索[J].语文学刊,2010(1):124-126.[3]]Krashen S.The Input Hypothesis:Issues and Implications[M].London:Longman,1985.英文部分:标题(Times New Roman字体四号字)副标题(Times New Roman字体小四号字)姓名(Times New Roman字体小四号字)(作者单位所在省份城市邮编)(Times New Roman字体小四号字)Abstract(加粗):Times New Roman字体小四号字Key Words(加粗):Times New Roman字体小四号字。
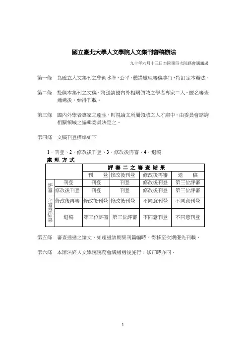
國立臺北大學人文學院人文集刊審稿辦法九十年六月十三日本院第四次院務會議通過第一條為確立人文集刊之學術水準,公平、嚴謹處理審稿事宜,特訂定本辦法。
第二條投稿本集刊之文稿,將送請國內外相關領域之學者專家二人,匿名審查通過後,始得刊載。
第三條國內外學者專家之產生,則視論文所屬領域之人才庫中,由委員會諮詢相關領域之編輯委員決定之。
第四條文稿刊登標準如下1.刊登、2.修改後刊登、3.修改後再審、4.退稿處理方式第五條審查通過之論文,如超過該期集刊篇幅時,得移至次期優先刊載。
第六條本辦法經人文學院院務會議通過後施行;修正時亦同。
國立臺北大學人文學院人文集刊徵稿簡則九十年元月十日本院第三次院務會議通過九十年六月十三日本院第四次院務會議修正九十一年十二月二十五日本院九十一學年度第一次院務會議修正九十六年六月二十六日本院九十五學年度第三次院務會議修正第一條本集刊為純學術性之定期刊物,對外公開徵稿,每人每期以一篇為原則,於每年四月、十月出版。
第二條本集刊以刊載人文領域之學術論著、實務研究成果報告或書評為原則。
第三條來稿以未在其他刊物發表為限,經編審委員會依規定程序送請相關專家學者匿名審查通過後方得出刊,一經刊出其著作財產權歸國立臺北大學人文學院所有,文責由作者自負。
第四條來稿中英文不拘,中文稿件每篇以不超過二萬字、英文稿件每篇以不超過二十頁為原則,並附中、英文作者姓名,任職機構及單位,中英文摘要(三百字內)、關鍵詞(十個字以內),凡未遵照者,未便刊載。
第五條來稿請依本集刊撰稿格式於每年五月三十一日、十一月三十日前檢附論文三份及磁片(word 5.0以上)寄台北縣(郵遞區號237)三峽鎮大學路151號國立臺北大學人文學院人文集刊編審委員會收。
第六條本集刊通過審查之稿件,於刊登後將致贈作者抽印本二十本,及該期集刊二本,不另致稿酬。
第七條本簡則經人文學院院務會議通過後實施;修正時亦同。
國立臺北大學人文集刊撰稿格式九十年六月十三日本院第四次院務會議通過一、來稿請依題目、作者、中英文摘要、中英文關鍵詞、正文、引用書目之順序撰寫。
MicrosoftWord-23撰稿格式《臺灣古典⽂學研究集刊》撰稿格式587 《臺灣古典⽂學研究集刊》撰稿格式⼀、各章節使⽤符號,依⼀、(⼀)、1、(1)……等順序表⽰。
⼆、請⽤新式標點,惟書名號、期刊名、報紙、劇本⽤《》,篇名、詩篇⽤〈〉,書名和篇名連⽤時,省略篇名號,如《莊⼦?天下篇》。
學位論⽂等未出版者請採⽤〈〉。
西⽂書名採⽤斜體,如無法作斜體處理時,請在書名下劃線;篇名則採⽤“ "。
三、引⽂:短引⽂可⽤引號直接引⼊正⽂;⾧引⽂可作獨⽴引⽂,不加引號,但每⾏起⾸均縮⼊三格。
引⽂部分請忠於古版之原⽂。
四、注釋號碼請⽤阿拉伯數字標⽰,如1、2、3……。
五、⽂後不另列引⽤書⽬或參考書⽬為原則。
六、⽂內數字以採⽤阿拉伯數字為原則,如:西元年、⽉、⽇,及部、冊、卷、期數等等。
七、論⽂中所出現之重要相關⼈物,第⼀次出現時請在括號內註明⽣卒之公元紀年。
帝王亦註明在位之公元紀年。
外國⼈名、地名及專有名詞均請附註原⽂。
注釋之體例,請依下列格式撰寫:(⼀)引⽤專書:⿈進興:《優⼊聖域權⼒、信仰與正當性》,(臺北:允晨⽂化),1994年8⽉,⾴100。
(⼆)引⽤論⽂:588臺灣古典⽂學研究集刊1.期刊論⽂:潘朝陽:〈空間?地⽅觀與「⼤地具現」暨「經典訴說」的宗教性詮釋〉,《中國⽂哲研究通訊》10卷3期,2000年9⽉,⾴179-180。
2.論⽂集論⽂:王更⽣:〈魏晉南北朝記遊⼩品初探〉,收於劉昭明編,《旅⾏與⽂藝國際會議論⽂集》(臺北:書林出版有限公司),2001年12⽉,⾴47。
3.學位論⽂:林孟輝:〈清代臺灣學校教育與儒學教化研究〉,(臺南:國⽴成功⼤學中國⽂學研究所碩⼠論⽂),1999年。
(三)引⽤古籍:余⽂儀,《續修臺灣府志》,臺灣銀⾏經濟研究室,乾隆39年,⾴370-373。
(四)引⽤報紙:丁邦新:〈國內漢學研究的⽅向和問題〉,《中央⽇報》第22版,1988年4⽉2⽇。
(五)再次徵引:再次徵引時可⽤簡單⽅式處理,如:1. 施懿琳等編:《全臺詩》第五冊,(臺北:遠流出版公司),2004年,⾴354。
47臺北大學中文學報 第5期2008年9月 頁47~70 關於老子哲學詮釋典範的一些省察──以王弼《老子注》暨牟宗三《才性與玄理》為對比暨進一步的展開∗林安梧∗∗摘 要當代新儒家牟宗三先生認為相對於儒家之為道德創生的實有型態的形而上學,道家成就的是一套主觀境界型態的形而上學。
他之所以做出這樣詮釋,學者大體以為是立基於王弼所做的《老子註》解而來。
本文的目的主要在於重新審視這個問題,意圖指出牟先生的詮釋典範有其可議處。
經由王弼《老子注》暨牟宗三《才性與玄理》相關章節的細部對比。
一方面,回溯王弼本身的哲理思想,進而考察這與其注老的關係,闡釋此中的異同,並指出以「主觀境界型態」去理解王弼所導生的可能問題。
另方面,我們將因之對比地指出牟宗三詮釋系統的特色,並闡明其理據及限制。
重要的是,我們將指出以「主觀境界型態的形而上學」來詮釋老子及道家哲學是不妥當的。
再者,將就《老子道德經》第一章以及其他相關思想做一分疏與重建,最後則指出意圖以「存有三態論」與「存有的治療學」批判地繼承牟宗三先生的老子學詮釋,並求進一步的創造與發展。
關鍵詞:才性、玄理、道、德、闡釋、典範、境界型態、實有型態、形而上學 ∗收件日期:2007/12/05,修改日期:2008/03/28,接受日期:2008/03/31 ∗∗ 林安梧 臺灣省台中縣人,現為臺灣.慈濟大學宗教與文化研究所教授暨所長,國立臺灣大學哲學博士、國際儒學聯合會理事、通識教育學會理事、東方人文基金會董事;曾任國立臺灣師範大學國文學系暨研究所教授、清華大學教授暨通識教育中心主任、南華哲學所創所所長、《思與言》學刊主編、《鵝湖》主編暨社長,最關心的哲學論題是「人存在的異化及其歸復之道」,著有《臺灣、中國:邁向世界史》、《存有、意識與實踐》、《中國宗教與意義治療》、《教育哲學講論》、《中國近現代思想觀念史論》、《當代新儒家哲學史論》、《儒學革命論:後新儒家哲學的思維向度》、《臺灣文化治療:通識教育現象學引論》,現正從事於「後新儒學理論的締造工作」。
《臺灣師大歷史學報》撰稿格式一、請以橫式(由左至右)寫作。
若有大小標題,請按一、(一)、1、(1)……之順序排列。
二、中文標點符號一律使用「全形」,例如:,;、。
()?!「」『』。
破折號請用——表示,刪節號請用……表示。
書名號請以《》表示,篇名號請以〈〉表示;古籍書名與篇名連用時,請省略篇名符號,如《史記‧貨殖列傳》。
三、正文每段第一行空兩格;獨立引文每行縮三格,不必加引號。
四、引用專書及論文,請採隨頁註,並依下列格式撰寫:1. 中文專書:作者,《書名》(出版地:出版者,出版年分),頁碼。
初引:陳寅恪,《唐代政治史述論稿》(重慶:商務印書館,1944),頁26。
再引:陳寅恪,《唐代政治史述論稿》,頁26。
2. 引用原版或影印版古籍,請註明版本與卷頁。
初引:明‧陳繼儒,《陳眉公集》(明萬曆四十三年吳昌史氏刊修補本),卷5,〈三才圖會序〉,頁1a。
清‧王鳴盛,《十七史商榷》(臺北:樂天書局影廣雅書局本,1972),卷7,頁3。
再引:明‧陳繼儒,《陳眉公集》,卷5,〈三才圖會序〉,頁1a。
清‧王鳴盛,《十七史商榷》,卷7,頁3。
2. 中文論文:作者,〈篇名〉,《期刊名》,卷:期(出版地,年.月),頁碼。
初引:劉子健,〈史學的方法、技術與危機〉,《新史學》,1:1(臺北,1990.3),頁79-95。
再引:劉子健,〈史學的方法、技術與危機〉,頁79-95。
3. 西文專書:作者,書名(出版地:出版者,出版年分),頁碼。
初引:James Hinton, Women, Social Leadership and the Second World War (New York: Oxford University Press, 2002), pp. 18-22.再引:James Hinton, Women, Social Leadership and the Second World War, pp.18-22.4. 西文論文:作者,“篇名,”期刊名,卷:期(月,年),頁碼。
《臺大文史哲學報》徵稿簡約一、本刊登載有關文學、史學、哲學、藝術學、音樂學、戲劇學、語言學、文字學、考古學、人類學、圖書資訊學,以及其他有關人文學科之學術論文。
二、本刊為半年刊,每年以出版兩期(五月及十一月)為原則,全年收件,園地公開,歡迎海內外學者投稿。
來稿不得先以任何形式出版(電子期刊視同已出版),會議論文請先確認該會議無出版論文集計畫。
凡有違反學術倫理情事者,如一稿多投或抄襲,往後不再接受投稿。
本刊採雙匿名審查制,文稿中請勿留下作者相關資訊。
通過審查之稿件,於刊登後將致贈作者當期期刊乙本及論文抽印本五十份,不另致酬。
三、來稿隨到隨審,所有來稿經編輯委員會預初審通過後,送請兩位學者專家進行雙匿名審查。
編輯委員會將參考審查意見,作成決議,並將結果通知作者。
本刊對審查通過者,可視各期稿件多寡,調整其刊登時間。
四、本刊以中英文稿件為限,中文論文稿以一萬字至三萬字(指字數、非字元數,含註腳、不含引用書目)為原則,英文論文稿以十五頁至五十頁打字稿(隔行打字)為原則。
譯稿及書評以學術名著為限,並須附考釋及註解。
五、稿件內涉及版權部分(如圖片及較長篇之引文),請事先取得原作者或出版者書面同意。
本刊不負版權責任。
六、來稿一律請附:中英文篇名、中英文摘要、中英文關鍵詞。
中文摘要限三百字以內,英文摘要以一頁(依本刊排版規格)為限,關鍵詞以五個為限。
請務必按本刊「撰稿體例」撰寫,以利作業。
英文稿請參照The Chicago Manual of Style之格式書寫。
七、請於投稿前自本刊網頁下載填妥「投稿資料表」,連同來稿一併付郵。
八、來稿請寄送紙本三份及以Word或pdf檔儲存之電子檔。
本刊恕不退件,作者請自留底稿。
郵寄地址為:臺北市10617羅斯福路四段一號臺灣大學文學院《臺大文史哲學報》編輯委員會電子郵件信箱:************.tw九、本刊發表之文字,非經本刊書面同意,不得翻印、翻譯或轉載。
十、本刊同步發行電子期刊,網址:.tw/~bcla/。
67臺北大學中文學報 第3期 2007年9月頁67~100袁中郎小品的性靈天地——以「趣」為中心的考察∗鄭敏華∗∗摘 要本文試由「趣」的角度,探討中郎性靈小品的世界。
首先從嚴羽「興趣說」的影響、李卓吾「童心說」的啟發,以及晚明禪風的薰染等方面,論述中郎「趣」論產生的緣由。
其次,闡述中郎「趣」論的主要觀點,並討論「趣」在中郎文學理論中的意義。
而後探討中郎小品世界裡「趣」的風貌,主要包括率性任情的真趣、形神特出的奇趣、幽默戲謔的諧趣、機鋒敏銳的禪趣,以及閒雅淡遠的清趣等。
關於中郎的「趣」論,學者的探討雖已有相當的成績,然而以「趣」為主題的論述則較少。
經由本文的分析與探討,可以對「趣」的特質、類型與境界,有較為完整的了解;且對「趣」與「性靈說」的關係,也有比較深入的認識。
其實,由「趣」的角度,不但能契入中郎文學思想的核心,也能窺見其豐美的性靈世界;更能發掘其小品的美學特質與多元風貌,而這也正是本文研究的意義所在。
關鍵詞:袁中郎、袁宏道、公安派、「趣」論、性靈小品∗收件日期:2007/05/31,修改日期:2007/08/13,接受日期:2007/08/25 ∗∗ 國立臺北大學中文系講師68臺北大學中文學報第3期The Dispositional World of Short Essay ofChung-lang Yuan-- an “Interest”-centered Exploration∗Cheng Min-Hua∗∗AbstractThis article attempted to explore the dispositional world from the perspective of “interest” from the short essay of Chung-lang. First, it is influenced by “Hsinchu Shuo ---a poetic theory with focusing on poetry and poetic flavor” by Yen Yu, the revelation of the discussion of “Childlike Theory” from an innocent heart by Chuo-wu Lee, and the impact drawn by the Zen from the latter period of Ming Dynasty to state the cause of “Interest” theory. Next will be the main viewpoint of “Interest” that elaborated by Chung-lang along with the exploration from the correlations of “Interest” and “Dispositional Theory”. The style and features of “interest” in the world of Chung-lang’s short essay will be discussed accordingly at the end, including the ingenuousness of the genuine free spirit, ludicrous and humor interest, wisdom and keenness of Zen and graceful humor of tranquility. In regard to the “interest” theory of Chung-lang, although there have been scholarly studied substantially, but the discourse of “interest” as the main theme is less; from the perspective of “interest” as the discussion point to the closely study upon the short essay of Chung-lang, it shows the endeavor placed by the∗Received: May 31, 2007; Sentout for revision: August 13, 2007; Accepted: August 25, 2007∗∗ Lecture of the Department of Chinese Language & Literature of National Taipei University袁中郎小品的性靈天地——以「趣」為中心的考察69researcher of this article. Through the exploration of the topic of “interest”, it is not only providing an in-depth understanding of “Dispositional Theory” of Gong An Genre in terms of literature belief, but also the discovery of the unique and abounding inner world of Chung-lang; thus it demonstrates excellent aesthetics features and multi-facet of his short essay, and that is the core value of this article.Keywords:Chung-lang Yuan, Hong-dao Yuan, Gong An Genre70臺北大學中文學報第3期一、前言在中國散文發展史中,載道傳統與崇古取向一直是散文思潮的主流。
《臺大中文學報》撰稿格式壹、中文部分一、各章節使用符號,依一(一),1(1)……等順序表示。
二、請用新式標點,惟書名號用《》,篇名號用〈〉,書名和篇名連用時,省略篇名號,如《莊子•天下篇》。
三、獨立引文,每行低三格。
四、注釋號碼請用阿拉伯數字標示,如①②③……。
五、文後不另列引用書目或參考書目為原則。
注釋之體例,請依下列格式撰寫:(一)引用專書:王夢鷗:《禮記校證》(臺北:藝文印書館,1976年12月),頁102。
(二)引用論文:1.期刊論文:徐信義:〈張炎的詞學批評〉,《幼獅學誌》第14期(1977年2月),頁172-194。
2.論文集論文:余英時:〈清代思想史的一個新解釋〉,《歷史與思想》(臺北:聯經出版事業公司,1976年9月),頁121-156。
3.學位論文:孔仲溫:《類篇研究》(臺北:政治大學中國文學研究所博士論文,ooo先生指導,1985年),頁466。
(三)引用古籍:1.古籍原刻本:宋•司馬光:《資治通鑑》(南宋鄂州覆北宋刊龍爪本,約西元12世紀),卷2,頁2上。
2.古籍影印本:明•郝敬:《尚書辨解》(臺北:藝文印書館,1969年,百部叢書集成影印湖北叢書本),卷3,頁2上。
(四)引用報紙:丁邦新:〈國內漢學研究的方向和問題〉,《中央日報》第22版(1988年4月2日)。
(五)再次徵引:1.再次徵引時可用簡單方式處理,如:①王叔岷:〈論校詩之難〉,《臺大中文學報》第3期(1989年12月),頁1。
②同前註。
③同前註,頁3。
2.如果再次徵引的註,不接續,可用下列方式表示:④同註①,頁5。
貳、外文部分一、引用專書:Edwin O. James, Prehistoric Religion: A Study in Prehistoric Archaeology(史前宗教:史前考古學的研究) (London: Thames and Hudson, 1957), p.18.二、引用論文:1.期刊Richard Rudolph, “The Minatory Crossbowman in Early Chinese Tombs,”(中國早期墓葬的強弩使用者) Archives of the Chinese Art Society of America, 19(1965),pp.8-15.2.論文集E.G. Pulleyblank, “The Chinese and their Neighbors in Prehistoric and Early HistoricTimes,”(史前與早期歷史的中國人與其四鄰)in David N. Keightley,ed., The Origins of Chinese Civilization (Berkeley:University of California Press,1983),pp.460-463.3.學位論文Edwin O. James, Prehistoric Religion:A Study in Prehistoric Archaeology (史前宗教:史前考古學的研究) (Cambridge:Harvard University Ph. D. dissertation ,○○○先生指導,1957年),p.18.4.學術討論會Edward L.Shanghnessy, “Historical Perspectives on the In troduction of Chariot into China,”(車子傳入中國的歷史回顧)paper presented to the ?th Conference of the AmericanHistorical Association, New York, 1985.1.見郭沫若:《十批判書》,《民國叢書》(上海:上海書局,1992年12月,重印民國36年上海群益書局版),4-1冊(41冊?),頁164-166,170-171。
35臺北大學中文學報 第4期 2008年3月頁35~52旅行中的書寫:一個次文類的成立∗鍾怡雯∗∗摘 要本文主要論述當代台灣旅人/論者如何建構「旅行」,並重新討論相關的旅行論述。
旅行書寫的義界亦非一成不變,對旅行的論述必然也將隨著旅行,以及對旅行論述的深度而有所更動,換而言之,這個書寫類型也正在旅行當中。
本文以「旅行書寫」代替「旅行文學」,乃是因為從旅行書寫過渡到「旅行文學」,其實有賴更多專業的旅者,對旅行更有深度的論述。
當然,如果就旅行書寫的「移動」特質思考,移動的過程比抵達更值得觀察和探索,當旅行書寫還在旅行的時候,它必然會探索出更多可能。
因此這篇論文的最大意義,乃在於對一個時代性的文學議題,提出開放思考,和暫時的結論,這樣的態度,或許更有助於我們對待目前快速積累的旅行書寫。
關鍵詞:旅行書寫、主體、差異、內心風景、全球化∗收件日期:2007/12/28,修改日期:2008/03/05,接受日期:2008/03/08 ∗∗ 元智大學中國語文學系副教授36臺北大學中文學報第4期Travel Writing: A Subgenre Formation∗Chong Yee-Voon∗∗AbstractThis article focuses mainly on the “travel” established by contemporary Taiwanese traveler/discusser, and aimed to start a brand new discussion over Travel Writing. The writing style of Travel Writing is alterable by the travel experiences and the profundity of the discussion. In other words, Travel Writing is ‘traveling’ by itself. “Travel Literature” is replaced by “Travel Writing” in this article, as the transition from “Travel Writing” to “Travel Literature” is relied on more professional travelers and profundity of their discussions. The process of “locomotion” is more worthy for observation and exploration than arrival, in term of the “locomotion” characteristic in Travel Writing. While Travel Writing is ‘traveling’ by itself, more possibilities would be explored. Therefore the topmost importance of this article is to bring forward the openism thought and temporary conclusion towards the topic for discussion about literature in an era, and such manner is beneficial for us treating those speedy accumulated Travel Writings.Keywords:travel writing, subject, difference, inner landscape, globalization∗Received: December 28, 2007; Sent out for revision: March 5, 2008; Accepted: March 8, 2008∗∗Associate Professor of Department of Chinese Linguistics and literature, Yuan Ze University旅行中的書寫:一個次文類的成立 37要論述旅行書寫,勢必要先論述何謂旅行。
《臺大中文學報》撰稿格式
壹、中文部分
一、各章節使用符號,依一(一),1(1)……等順序表示。
二、請用新式標點,惟書名號用《》,篇名號用〈〉,書名和篇名連用時,省略篇名號,
如《莊子•天下篇》。
三、獨立引文,每行低三格。
四、注釋號碼請用阿拉伯數字標示,如①②③……。
五、文後不另列引用書目或參考書目為原則。
注釋之體例,請依下列格式撰寫:
(一)引用專書:
王夢鷗:《禮記校證》(臺北:藝文印書館,1976年12月),頁102。
(二)引用論文:
1.期刊論文:
徐信義:〈張炎的詞學批評〉,《幼獅學誌》第14期(1977年2月),頁172-194。
2.論文集論文:
余英時:〈清代思想史的一個新解釋〉,《歷史與思想》(臺北:聯經出版事業公司,1976年9月),頁121-156。
3.學位論文:
孔仲溫:《類篇研究》(臺北:政治大學中國文學研究所博士論文,ooo先生指導,1985年),頁466。
(三)引用古籍:
1.古籍原刻本:
宋•司馬光:《資治通鑑》(南宋鄂州覆北宋刊龍爪本,約西元12世紀),卷2,頁
2上。
2.古籍影印本:
明•郝敬:《尚書辨解》(臺北:藝文印書館,1969年,百部叢書集成影印湖北叢書
本),卷3,頁2上。
(四)引用報紙:
丁邦新:〈國內漢學研究的方向和問題〉,《中央日報》第22版(1988年4月2日)。
(五)再次徵引:
1.再次徵引時可用簡單方式處理,如:
①王叔岷:〈論校詩之難〉,《臺大中文學報》第3期(1989年12月),頁1。
②同前註。
③同前註,頁3。
2.如果再次徵引的註,不接續,可用下列方式表示:
④同註①,頁5。
貳、外文部分
一、引用專書:
Edwin O. James, Prehistoric Religion: A Study in Prehistoric Archaeology(史前宗教:史
前考古學的研究) (London: Thames and Hudson, 1957), p.18.
二、引用論文:
1.期刊
Richard Rudolph, “The Minatory Crossbowman in Early Chinese Tombs,”(中國早期墓葬的強弩使用者) Archives of the Chinese Art Society of America, 19(1965),pp.8-15.
2.論文集
E.G. Pulleyblank, “The Chinese and their Neighbors in Prehistoric and Early Historic
Times,”(史前與早期歷史的中國人與其四鄰)in David N. Keightley,ed., The Origins of Chinese Civilization (Berkeley:University of California Press,1983),pp.460-463.
3.學位論文
Edwin O. James, Prehistoric Religion:A Study in Prehistoric Archaeology (史前宗教:史前考古學的研究) (Cambridge:Harvard University Ph. D. dissertation ,○○○先生指導,1957年),p.18.
4.學術討論會
Edward L.Shanghnessy, “Historical Perspectives on the In troduction of Chariot into China,”(車子傳入中國的歷史回顧)paper presented to the ?th Conference of the American
Historical Association, New York, 1985.
1.見郭沫若:《十批判書》,《民國叢書》(上海:上海書局,1992年12月,重印民國36年上
海群益書局版),4-1冊(41冊?),頁164-166,170-171。
2.見宋‧楊時:《龜山集語錄一》(臺北:商務印書館,出版年不詳,四庫全書珍本?集)第992
冊,卷10,頁3上。