化学信息学和国外软件
- 格式:doc
- 大小:42.50 KB
- 文档页数:8
大学化学常用软件知识点在大学化学学习过程中,常用软件是帮助我们理解和应用化学知识的重要工具。
本文将介绍一些大学化学常用软件的知识点,帮助学生更好地利用这些软件进行学习和研究。
1.化学绘图软件化学绘图软件是化学学习和研究中必不可少的工具。
它允许我们创建和编辑分子结构、反应机制和催化剂等化学实体。
常用的化学绘图软件包括ChemDraw、ChemSketch和Avogadro等。
这些软件提供了丰富的功能,可以帮助我们可视化和分析化学结构,从而更好地理解和解决化学问题。
2.分子模拟软件分子模拟软件是通过计算机模拟分子的运动和相互作用来研究和预测化学现象和性质的工具。
它可以模拟分子结构、能量、物理性质和化学反应等各个方面的信息。
常用的分子模拟软件包括Gaussian、GROMACS和LAMMPS等。
这些软件可以帮助我们在计算机上进行复杂的化学实验和模拟,从而更好地理解和预测化学现象。
3.光谱分析软件光谱分析软件是用于分析和解释光谱数据的工具。
它可以帮助我们处理和解释各种光谱数据,如红外光谱、紫外光谱和核磁共振光谱等。
常用的光谱分析软件包括Origin、Matlab和SpectraGryph等。
这些软件提供了强大的数据处理和谱图绘制功能,可以帮助我们更好地观察和分析光谱数据,从而得出准确的结论。
4.化学数据库软件化学数据库软件是用于存储和检索化学信息的工具。
它可以包含化合物的物化性质、反应条件和文献信息等。
常用的化学数据库软件包括SciFinder、Reaxys和ChemSpider等。
这些软件提供了大量的化学信息和文献资源,可以帮助我们快速查找和获取化学数据和文献,从而支持我们的学习和研究工作。
5.数据处理和统计软件数据处理和统计软件是用于处理和分析化学数据的工具。
它可以帮助我们进行数据的统计、图表绘制和数据拟合等。
常用的数据处理和统计软件包括Excel、Origin和R等。
这些软件提供了丰富的数据处理和统计分析功能,可以帮助我们更好地理解和解释化学数据,从而得出科学和准确的结论。
化学信息学简介化学信息学是一门新兴的交叉学科,它结合了化学、计算机科学、信息科学和数学等领域的知识,旨在通过计算机技术和信息技术手段来处理、分析和解释化学数据。
化学信息学的主要目标是从大量的化学数据中提取有价值的信息,以便于化学家和研究人员更好地理解和应用化学知识。
化学信息学的研究内容包括化学数据的收集、存储、管理和分析。
化学数据通常以化学结构、化学性质、化学反应等不同形式存在。
化学信息学家利用计算机程序和算法来处理这些数据,从而实现化学信息的检索、比较、分类和预测等功能。
化学信息学在化学研究中发挥着重要的作用。
化学信息学可以帮助化学家快速检索和分析大量的化学文献,从而获取最新的研究成果和实验数据。
化学信息学可以帮助化学家预测化学反应的产物和性质,从而节省实验时间和成本。
化学信息学还可以帮助化学家发现新的化学结构和反应机制,推动化学研究的进展。
化学信息学的发展离不开计算机技术的进步。
随着计算机硬件和软件的不断升级,化学信息学家可以利用更强大的计算能力和更先进的算法来处理和分析化学数据。
互联网和云计算的普及也为化学信息学的发展提供了新的机遇。
化学信息学家可以利用云计算平台来存储和管理大量的化学数据,并通过网络进行远程计算和数据分析。
化学信息学是一门具有广泛应用前景的学科。
它不仅在化学研究领域中发挥着重要作用,还可以应用于药物设计、材料科学、环境科学知识,推动科学技术的进步和社会的发展。
化学信息学简介化学信息学是一门新兴的交叉学科,它结合了化学、计算机科学、信息科学和数学等领域的知识,旨在通过计算机技术和信息技术手段来处理、分析和解释化学数据。
化学信息学的主要目标是从大量的化学数据中提取有价值的信息,以便于化学家和研究人员更好地理解和应用化学知识。
化学信息学的研究内容包括化学数据的收集、存储、管理和分析。
化学数据通常以化学结构、化学性质、化学反应等不同形式存在。
化学信息学家利用计算机程序和算法来处理这些数据,从而实现化学信息的检索、比较、分类和预测等功能。
高二化学教学工具推荐利用模拟实验软件增强学习效果高二化学教学工具推荐——利用模拟实验软件增强学习效果化学作为一门实验性强的科学学科,学生们在学习中常常需要进行实验操作。
然而,在现实中进行化学实验存在一些困难和不足,比如实验设备成本高昂、实验操作存在安全隐患、实验结果不稳定等。
为了克服这些问题,利用模拟实验软件成为了现代教学中不可或缺的一种方法。
本文将推荐几款适合高二化学教学的模拟实验软件,以增强学习效果。
一、Virtual Chemistry(虚拟化学)Virtual Chemistry是一款功能强大的模拟实验软件,它能够帮助学生们进行各种化学实验,同时提供详细的实验数据和结果分析。
通过Virtual Chemistry,学生们可以在虚拟实验室中自由地进行实验操作,观察实验现象,调整实验参数,并随时记录实验数据。
这种亲身参与感和实时反馈,能够有效地激发学生的学习兴趣,提高学习效果。
二、ChemCollective(化学集体)ChemCollective是一个在线化学学习平台,它提供了丰富的模拟实验资源。
在平台上,学生们可以通过模拟实验软件进行各种化学实验,比如酸碱中和、氧化还原和配位化学等。
ChemCollective的实验场景逼真,操作流程与真实实验高度一致,极大地提高了学生的实验操作能力和实验数据处理能力。
三、PhET Interactive Simulations(PhET互动模拟)PhET Interactive Simulations是由美国科罗拉多大学开发的一套多领域的模拟实验软件,其中包括了化学、物理、生物等多个学科的模拟实验。
PhET的模拟实验软件具有交互性和可视化特点,通过动画和互动的方式,让学生们更加直观地理解化学原理和实验过程。
该软件不仅提供了多个实验场景供学生选择,还配有详细的实验指导和理论知识,帮助学生全面掌握实验操作和理论知识。
四、Matechemistry(化学朋友)Matechemistry是一款基于移动平台的化学模拟实验软件,它将化学实验搬到了学生的手机或平板上。
1、被四大国际检索工具收录的文章档次都很高,“四大检索”是指《科学引文索引》(Science Citation Index, 简称SCI)、科技会议ISTP 、科技评论索引ISR 和《工程索引》(The Engineering Index ,简称EI ),前三者均由美国科学信息研究所The Institute for Scientific Information (简称ISI )编辑出版。
2、美国剑桥公司的ChemOffice 软件是世界上最优秀的桌面化学软件,它由2D 化学结构绘图软件ChemBioDraw 、3D 分子模拟与仿真软件ChemBio3D 、化学信息搜寻整合系统ChemBioFinder 和化学网站服务器数据库管理系统等几部分组成。
3、在缺省条件下,ChemWindow 文件的扩展名是.cwg,Origin 软件工程(Project )文件的扩展名是.opj 。
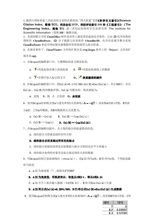
4、在Origin 的编辑窗口中,左侧图标的意义错误的是:A 、-用鼠标取屏幕上的座标值B 、-用鼠标取曲线上的数据C 、-在图中加入标记的文字 D 、-恢复撤消的操作5、在Origin 的编辑窗口中,设Col(A)=3.14*2/360,Col(B)=Cos(Col(A)),共计360行,若以Col(A)、Col(B)两列数据作图,Col(A)为横坐标,则该曲线为:A 、直线B 、圆C 、正弦波D 、余弦波6、使用Origin 绘制吸光度A 与透光率T 的关系曲线(lgT A -=),设表格A 列表示T 值,B 列表示A 值,已知A 列数据,则B 列数据的公式设置为:A 、Col(B)=Col(A)B 、Col(B)=-log(Col(i))C 、Col(B)=-log(i)D 、Col(B)=-log(Col(A)) 7、在Origin 的编辑功能中,关于线性拟合的叙述错误的是:A 、线性拟合方程就是线性回归方程B 、线性拟合后的直线过所有的实验点C 、线性拟合依据的原理是实验数据与拟合方程的误差平方和最小D 、线性拟合处理的对象是实验点接近线性关系的数据8、用Origin 绘制正弦波曲线时(y=sin(x)),设A(X)列为x 值,B(Y)列为y 值,下列叙述最恰当的是A 、A(X)为角度值(0),取值从00到3600B 、A(X)为角度值,用弧度表示,取值从0到2π,即从0到6.24C 、A(X)可手工依次输入数据(从0到6.24),B(Y)用Sin(Col(A))生成D 、A(X)用公式Col(A)=6.28*i/360,B(Y)用公式Col(B)=Sin(Col(A))生成数据 9、使用Origin 绘制吸光度A 与透光率T 的关系曲线时(lgT A -=),设表格B 列表示T 值,C 列表示吸光度值A值,已知C列数据,则B列数据的公式设置为:A、Col(C)=-lnCol(B)B、Col(C)=-lg(Col(T))C、Col(C)=-lg(Col(B))D、Col(C)=-log(Col(B))10、在Origin7.5软件窗口中,图标的作用是读取屏幕坐标值;图标的作用是读取曲线上的数据(坐标值);图标的作用是读取屏幕上的数据并能存贮在一个表单中。
化学计算机网络技术化学计算机网络技术是一个跨学科领域,它结合了化学的基本原理和计算机网络技术的应用,以促进化学信息的存储、处理和传输。
这一领域的发展对于化学研究、教育以及工业生产等方面都有重要的影响。
化学信息学化学信息学是化学计算机网络技术的基础,它涉及到化学数据的收集、存储和分析。
化学信息学利用计算机技术来处理大量化学数据,包括化合物的结构、性质、反应和合成路径等。
通过化学信息学,研究人员可以快速地检索和分析化学信息,从而加速化学研究的进程。
化学数据库化学数据库是化学计算机网络技术的重要组成部分。
这些数据库存储了各种化学实体的信息,如化合物、反应、光谱数据等。
一些著名的化学数据库包括PubChem、ChemSpider和Beilstein。
这些数据库不仅为研究人员提供了丰富的化学资源,也为教育和工业应用提供了便利。
化学软件和工具化学计算机网络技术的发展也催生了一系列化学软件和工具。
这些软件和工具可以帮助化学家进行分子建模、结构优化、反应模拟和数据分析等。
例如,ChemDraw、MolView和Avogadro等软件广泛应用于化学教育和研究中。
网络化学实验随着计算机网络技术的发展,网络化学实验成为了可能。
通过网络化学实验,学生和研究人员可以在远程环境中进行化学实验,这不仅节省了实验室资源,也提高了实验的安全性和可访问性。
网络化学实验通常结合了虚拟现实技术和远程控制技术。
化学教育中的网络应用化学计算机网络技术在教育领域的应用也非常广泛。
通过网络课程、在线实验室和虚拟化学工具,学生可以在任何时间和地点学习化学知识。
此外,教师可以利用网络资源来丰富教学内容,提高教学效果。
化学工业中的信息技术应用在化学工业中,计算机网络技术的应用可以提高生产效率、降低成本和增强产品的竞争力。
例如,通过使用企业资源规划(ERP)系统,化学公司可以更好地管理生产流程、库存和供应链。
此外,通过应用过程控制系统,可以实现生产过程的自动化和优化。
化学信息学化学信息学是一门新兴的交叉学科,它将化学、信息学和计算机科学相结合,通过对大量数据进行挖掘和分析,加以处理与解释,从而揭示出化学领域内的各种规律和联系。
化学信息学包括了化学信息技术、化学数据库、化学信息学方法与应用等多个方面。
它在生产、科学研究和教学等诸多方面都发挥了重要作用,成为了当今化学领域内的重要工具。
下面我们来详细了解一下化学信息学的相关信息。
1. 化学信息技术化学信息技术是化学信息学的关键支撑技术,它起到了化学信息分析、存储、管理和共享的作用。
尤其是在开发化学数据库、化学信息系统和化学软件等方面,化学信息技术的作用更加凸显。
化学信息技术不断发展和完善,不断涌现新的技术和方法,如机器学习、信息提取、云计算等,使其在化学领域内的应用更加便捷。
2. 化学数据库化学数据库是化学信息学的重要组成部分,它包含各种化学实验数据、结构数据、性质数据等化学知识。
其中最为常见的化学数据库有CAS数据库、PDB数据库、PubChem数据库、Scifinder数据库等。
这些数据库不仅提供了化学信息的存储和共享,还是进行分子模拟、分子设计和基于识别等研究的重要数据来源。
3. 化学信息学方法与应用化学信息学方法与应用主要包括分子描述符、量子化学计算、数据库挖掘、分子模拟等方法和药物设计、化学生物学、环境分析和新材料研究等领域的化学使用。
这些方法的应用广泛,既能用于新材料的研究,还能指导药物的合理设计。
化学信息学的应用使科学研究大大提高了工作效率和准确性,并带来了更多的研究突破。
总之,化学信息学的发展为化学研究和工业生产等带来了大量的便利。
未来,随着化学和信息学的不断发展,化学信息学必将成为一个极具潜力的领域,为人类做出更多更好的贡献。
Pipeline Pilot(PP)是美国Accelrys公司旗下用于信息整合和流程定制的软件,是一款功能强大的信息整合和流程定制的科学平台,其在优化研究创新周期、提高工作效率与减少研究和IT经费方面能发挥巨大作用。
通过Pipeline Pilot,用户不仅能够整合和挖掘杂乱无章的海量研究数据,自动化数据的分析流程,而且还可以实现企业级的研究成果快速分析、可视化与共享,提升大范围的协作能力。
Pipeline Pilot Chemistry 模块提供了多种对化合物的筛选和学习方法,实现化合物的性质计算、分析和处理等功能,并能将您的化合物与其他数据库中的化合物进行对比,发现其中性质独特、结构新颖的分子。
另外还能快速枚举和分析组合化学的反应产物,识别一系列化合物中的公共子结构,实现第三方处理程序与Pipeline Pilot 的无缝连接,自动执行对化合物的全部分析过程。
授课对象:药物设计者,化学信息学者,药物化学家。
课程安排:本课程教学的主要内容包括两个部分:一、Pipeline Pilot基础内容培训? Pipeline Pilot基础架构简介? Pipeline Pilot操作界面介绍? 构建第一个protocol? 熟悉Pipeline Pilot的Components? 基本的数据操作和筛选? PilotScript介绍? 数据的合并? Subprotocol的创建和处理? 将构建好的Protocols发布到Web Services? 课程讨论及答疑二、Pipeline Pilot 在化学信息学中的运用? Pipeline Pilot Chemistry模块概述? 计算化合物的理化性质? 标准化和处理分子结构? 分子指纹的介绍和使用? 化合物的相似性搜索? 化合物的聚类分析? 分子筛选:子结构、类药性、HTS筛选? 组合化学库的设计:通过化学反应和R基团方法? 生成SAR(构效关系)Table? 识别化合物的MCSS(最大公共子结构)? 利用生物等电子体进行先导化合物优化? 枚举化合物的互变异构体和立体化合物结构? 课程讨论及答疑1、根据学员感兴趣的问题及在PP学习过程中常遇见的问题进行生动的讲述。
编辑本段Materials studio简介1、诞生背景美国Accelrys公司的前身为四家世界领先的科学软件公司――美国Molecular S imulations Inc.(MSI)公司、Genetics Computer Group(GCG)公司、英国Synopsys Scient ific系统公司以及Oxford Molecular Group(OMG)公司,由这四家软件公司于2001年6月1日合并组建的Accelrys公司,是目前全球范围内唯一能够提供分子模拟、材料设计以及化学信息学和生物信息学全面解决方案和相关服务的软件供应商。
Accelrys材料科学软件产品提供了全面完善的模拟环境,可以帮助研究者构建、显示和分析分子、固体及表面的结构模型,并研究、预测材料的相关性质。
Accelrys 的软件是高度模块化的集成产品,用户可以自由定制、购买自己的软件系统,以满足研究工作的不同需要。
Accelrys软件用于材料科学研究的主要产品包括运行于UNIX 工作站系统上的Cerius2软件,以及全新开发的基于PC平台的Materials Studio软件。
Accelrys材料科学软件被广泛应用于石化、化工、制药、食品、石油、电子、汽车和航空航天等工业及教育研究部门,在上述领域中具有较大影响的世界各主要跨国公司及著名研究机构几乎都是Accelrys产品的用户。
2、软件概况Materials Studio是专门为材料科学领域研究者开发的一款可运行在PC上的模拟软件。
它可以帮助你解决当今化学、材料工业中的一系列重要问题。
支持Window s 98、2000、NT、Unix以及Linux等多种操作平台的Materials Studio使化学及材料科学的研究者们能更方便地建立三维结构模型,并对各种晶体、无定型以及高分子材料的性质及相关过程进行深入的研究。
多种先进算法的综合应用使Materials Studio成为一个强有力的模拟工具。
Accelrys 公司的Materials Studio 分子模拟软件美国Accelrys 公司是世界领先的计算科学公司,是目前全球范围内唯一能够提供分子模拟、材料设计以及化学信息学和生物信息学全面解决方案和相关服务的软件供应商。
Accelrys 分子模拟软件提供了全面完善的模拟环境,可以帮助研究者构建、显示和分析分子、固体及表面的结构模型,并研究、预测材料的相关性质。
Accelrys 的软件是高度模块化的集成产品,用户可以自由定制、购买自己的软件系统,以满足研究工作的不同需要。
Accelrys 材料科学软件被广泛应用于石油、化工、国防、制药、电子、汽车和航空航天等工业及教育研究部门,在上述领域中具有较大影响的世界各主要跨国公司及著名研究机构几乎都是Accelrys产品的用户。
Materials Studio 是Accelrys公司针对材料科学研究而开发的新一代材料模拟软件,它可以帮助解决当今化学、材料工业中的一系列重要问题。
量子力学(QM)、Monte Carlo、分子力学(MM)、分子动力学(MD)、介观动力学(MesoDyn)和耗散粒子动力学(DPD)、统计方法QSAR(Quantitative Structure - Activity Relationship )等多种先进算法和X射线衍射分析等仪器分析方法的综合运用使Materials Studio成为一个强有力的模拟工具。
模拟的内容包括了催化剂、聚合物、固体及表面、晶体与衍射、化学反应等材料和化学研究领域的主要课题。
Materials Studio 支持Windows 、Linux 以及Unix 等多种操作平台,而且界面非常友好、操作简便,使化学及材料科学的研究者们能更方便地建立三维结构模型,并对各种小分子、晶体、无定型以及高分子材料的性质及相关过程进行深入的研究,得到切实可靠的数据。
Materials Studio软件使任何研究者都能得到和世界一流研究部门相一致的材料模拟的能力。
五大常用化学专业绘图软件originOriginLab公司推出的数据分析和制图软件,是公认的简单易学、操作灵活、功能强大的软件,既可以满足一般用户的制图需要,也可以满足高级用户数据分析、函数拟合的需要。
是化学和化工类软件中实用性最强的综合型软件,被化学工作者广泛使用。
官方网站:ChemOfficeChemOffice是美国剑桥公司的研究开发的桌面化学软件,功能非常强大。
主要包括:1) ChemDrawChemDraw是世界上最受欢迎的化学结构绘图软件,是各论文期刊指定的格式。
也是大家在使用ChemOffice时用得最多的软件,主要有以下功能:· AutoNom:是Beilsteiny最强的软件,现已内含在ChemDraw Ultra内,它可自动依照IUPAC的标准命名化学结构。
· ChemNMR:在ChemDraw 内预测13C和1H的NMR光谱,节省实验的花费。
· ChemProp:预测BP、MP、临界温度、临界气压、吉布斯自由能、logP、折射率、热结构等性质。
· ChemSpec:可让输入JCAMP及SPC频谱资料,用以比较ChemNMR预测的结果。
· ClipArt:高品质的实验室玻璃仪器图库,可搭配ChemDraw使用。
· Name=Struct:输入IUPAC化学名称后就可自动产生ChemDraw结构。
2) Chem3D UltraChem3D Ultra 提供工作站级的3D分子轮廓图及分子轨道特性分析,并和数种量子化学软件结合在一起。
由于Chem3D提供完整的界面及功能,已成为分子仿真分析最佳的前端开发环境。
主要有以下几个功能:· Excel Add-on:与微软的Excel完全整合,并可连结ChemFinder。
· Gaussian Client:量子化学计算软件Gaussian 98W的客户端界面,直接在Chem3D运行Gaussian,并提供数种坐标格式。
谈谈你对化学信息学这门课的学习感悟引言化学信息学作为一门交叉学科,将化学和计算机科学相结合,为化学研究提供了新的方法和工具。
在学习化学信息学的过程中,我深刻体会到了它的重要性和应用价值。
本文将就个人的学习感悟进行探讨。
知识体系的拓展在学习化学信息学的过程中,我深刻认识到它对于化学领域的知识体系的拓展作用。
化学信息学不仅提供了数据库和软件工具来收集、存储和分析化学数据,还通过统计分析、机器学习和数据挖掘等方法来解答化学问题。
通过学习化学信息学,我了解了更多的化学领域的知识,并且学会了如何利用这些知识来解决实际问题。
数据分析与数据挖掘化学信息学的一个重要方面就是数据分析与数据挖掘。
在化学研究中,我们需要收集大量的实验数据,并从中发现规律和趋势。
化学信息学提供了丰富的数据分析和数据挖掘方法,能够帮助我们更好地理解和利用这些数据。
通过学习化学信息学,我学会了如何使用统计分析方法来探索数据的分布和相关性,并且能够通过数据挖掘技术来预测化学反应的结果。
这使得我的实验设计和数据分析能力得到了极大的提升。
软件工具的应用化学信息学的学习不仅仅是理论知识的学习,还需要掌握一些相关的软件工具。
在课程中,我们学习了一些常用的化学信息学软件,如ChemDraw和PyMOL等。
这些软件能够帮助我们绘制化学结构、模拟分子运动等,提供了一种全新的视角来进行化学研究。
通过学习化学信息学,我掌握了这些软件的基本使用方法,并能够将它们应用到实际的研究中。
跨学科的重要性化学信息学是一门跨学科的学科,它将化学和计算机科学相结合,为化学研究提供了新的方法和工具。
通过学习化学信息学,我深刻认识到跨学科的重要性。
现代科学的发展越来越需要多学科的交叉,只有掌握多学科的知识,才能更好地解决复杂的科学问题。
学习化学信息学不仅扩展了我的化学知识,还使我对计算机科学有了更深入的了解。
总结通过学习化学信息学,我发现它对于化学研究的重要性和应用价值。
它不仅可以拓展化学领域的知识体系,还可以通过数据分析和数据挖掘来解答化学问题。
化工行业中常用的软件介绍1、Chemoffice系列软件Chemoflic。
是一套功能十分强大的化学专业应用软件,它是由ChemDraw, Chem3D和ChemFinder等三个软件组成的一个软件包,按发布时IaJ有2002. 2004,2006等版本,根据功能和专业化程度又分为Std, Pro和Ultra三种版本,Ultra版还包含E-notebook及Chemlnfo 数据库,使其应用性更强。
(1) ChemDraw的应用能够绘制和编辑高质量的化学结构图,识别和显示立体结构,具有化学结构式与化学名称相互转换的功能:由于内建有NMR数据库,能够与Excel数据兼容,能够进行网络数据库信息检索等。
(2) CHem3 D的应用①将2D图形转化为3D图形②利用Chem3D进行化学计算2、数据处理软件OriginOrigin包含高级扫描绘图、C语言和内置300多个数学函数的NAG数值计算库,是一种化学数据的计算软件。
它包含了统计学、信号处理、曲线拟合和峰值分析等高级数据分析工具。
由于具有C程序与数值计算和作图能力综合功能,适合作为化工和高等教育的化学专业人员从事科研和教学时进行数据处理、分析和计算以及制作高质量的图表。
①、Origin的数据分析功能木软件设有专门的移向工具以便审视、读取和屏蔽数据,内置100多种函数可用于数据拟合。
含有的数据分析工具有::(I)统计学工具,描述统计学、拟合比较、多项回归、总体t一试验、残存分析等。
(Z)曲线拟合,非线性最小二乘法拟合NLSF、运用Origin C语言的NLSF、线性回归、多项式回归等。
(3)信号处理,进行卷积法、重叠合法、快速傅里叶变换((FFT i.e.Fast Fourier Transform)、修匀、邻接平均等。
(4)峰值分析,基线和峰值分析、基线工具、采集峰值工具、峰值拟合等组件。
Origin的数据处理应用十分广泛。
②、用Origin软件绘制实验数据曲线(1)打开Origin,在“Datai”列表的A[X]和B[Y]中输入实验数据。
1.什么是化学信息学?化学信息学是化学领域中近几年发展起来的一个新的分支,是建立在多学科基础上的交叉学科,利用计算机技术和计算机网络技术,对化学信息进行表示,管理,分析,模拟和传播,以实现化学信息的提取,转化与共享,揭示化学信息的实质与内在联系,促进化学学科的知识创新。
化学信息学是一门应用信息学方法来解决化学问题的学科。
20世纪中后期,伴随着计算机技术的发展,化学家开始意识到,多年来所积累的大量信息,只有通过计算机技术才能让科学界容易获得和处理,换言之,这些信息必须通过数据库的形式存在,才能为科学界所用。
这一新领域出现以后,没有一个恰当的名称。
活跃在这个领域的化学家总是说他们在“化学信息”领域工作。
然而,因为这一名称难以将处理化学文献的工作和发展计算机方法来处理化学信息的研究分别开来。
所以,一些化学家就称之为“计算机化学”,以强调采用计算机技术来处理化学信息工作的重要性。
2.化学信息如何分类?化学信息学的研究内容的包含范围,不同的学者有不同阐述。
缪强认为包括以下六个方面:“化学、化工文献学;化学知识体系的计算机表示、管理与网络传输;化学图形学;化学信息的解析与处理;化学知识的计算机推演;化学教育与教学的现代技术与远程信息资源”。
徐筱杰认为化学信息学内容包括:“化学信息的组织、管理、检索和使用;分子结构的编码、描述、三维结构的构建;化学信息的加工、处理及深化;计算组合化学;化学体系中信息的交换及传递;分子的物理化学性质预测”。
邵学广等人认为化学信息学的研究内容主要包括:“利用计算机技术和计算机网络技术对化学信息进行表示和管理;利用计算机网络技术对化学信息进行收集、传播和共享;化学体系的计算机模拟或建模;利用计算机技术对复杂的化学信息进行解析,以快捷方便的方式最大限度地提取和利用有用信息”。
3.通过网络了解国外有哪些分子模拟及化工模拟软件,并指出每个软件的优缺点以及应用领域。
(1)GROMACSGROMACS是用于研究生物分子体系的分子动力学程序包。
它可以用分子动力学、随机动力学或者路径积分方法模拟溶液或晶体中的任意分子,进行分子能量的最小化,分析构象等。
它的模拟程序包包含GROMACS力场(蛋白质、核苷酸、糖等),研究的范围可以包括玻璃和液晶、到聚合物、晶体和生物分子溶液。
GROMACS是一个功能强大的分子动力学的模拟软件,其在模拟大量分子系统的牛顿运动方面具有极大的优势。
优点:(1) GROMACS进行了大量的算法的优化,使其计算功能更强大。
例如:在计算矩阵的逆时,算法的内循环会根据自身系统的特点自动选择由C语言或Fortran来编译。
GROMACS中对Altivec loops的计算,无论是在Linux还是MacOSX.系统上,它都要比其它软件快3-10倍,而且GROMACS提高计算速度的同时也保证了计算精度。
(2) GROMACS具有友好的用户界面,拓扑文件和参数文件都以文档的形式给出。
在程序运行过程中,并不用输入脚本注释语言。
所有GROMACS的操作都是通过简单的命令行操作进行的。
而且运行的过程是分步的,随时可以检查模拟的正确性和可行性,可以减少时间上的浪费。
(3) GRMACS操作简单,功能丰富,而且对于初学者来说易于上手。
而且可以通过详细的免费使用手册,用户可以得到更多的信息。
(4) 在模拟运行的过程中,GROMACS会不断报告用户程序的运算速度和进程。
(5) GROMACS具有良好的兼容性。
输入文件和输出的轨迹文件的格式都是独立于硬件的。
(6) GROMACS能通过二进制文件来写入坐标,这样就提供了一个压缩性很强的轨迹数据存储方法,压缩方式的精度可以由用户来选择。
(7) GROMACS还为轨迹分析提供了大量的辅助工具,用户不必再为常规分析编写任何程序。
GROMACS还提供了轨迹的可视程序,而且许多可视化工具都可以显示。
(8) GROMACS允许并行运算,使用标准的MPI通讯。
(9) GROMACS程序包中包括各种常见的蛋白质和核酸的拓扑结构。
包括20种标准的氨基酸以及其变异体,4种核苷和4种脱氧核苷,以及糖类和脂类。
GROMACS的运行过程,主要由一系列的文件和命令组成。
GROMACS一般的模拟过程可以分成以下三个阶段:(1) 前处理过程:生成模拟对象的坐标文件、拓扑结构文件以及平衡参数及其外力作用参数等文件。
(2) 模拟过程:首先要对系统进行能量最小化,避免结构的不合理而在模拟中出现错误;然后是对系统升温过程,先给系统的各个原子以Boltzmen分布初速度,再模拟较短的时间以达到初步的平衡;最后进行真正的分子动力学模拟,即平衡过程。
此过程一般时间步长为1fs,运行时间在ns量级,以保证模拟系统尽可能找到势能的最低点。
当然,对于其他的操作,如施加外力(模拟AFM加力)需要在平衡之后进行。
在MD模拟的过程中,用户可以运用配套的可视化软件,如VMD等随时观测模拟的过程及系统的状态。
(3) 后处理过程:MD模拟结束后,GROMACS会产生一系列文件,如.pdo文件(受力分析文件)、.trr文件(模拟过程结果文件)、.edr文件(能量文件)等。
同时,GROMACS 本身还提供了多种分析程序,可以对这些文件进行分析,可以得到分子体系的各种信息。
缺点:(1)结果可靠性差,重复性难,高档次分析工具欠缺,分析工具中bug多,并行通信量大(2)GROMACS力场对生物大分子,蛋白质的应用,较amber和charmm力场准确度差对螺旋结构的模拟效果不是很好,螺旋很容易散掉. 所以很难用在应用上.不能确定是因为力场还是因为蛋白本身构象转换(2)NAMDNAMD(NAnoscale Molecular Dynamics)是用于在大规模并行计算机上快速模拟大分子体系的并行分子动力学代码。
NAMD用经验力场,如Amber,CHARMM和Dreiding,通过数值求解运动方程计算原子轨迹。
1. 软件所能模拟的体系的尺度,如微观,介观或跨尺度等微观。
是众多md 软件中并行处理最好的,可以支持几千个cpu 运算。
在单机上速度也很快。
模拟体系常为为10,000-1,000,000 个原子。
2. 软件所属的类型,如MD,DPD,DFT,MC,量化,或交叉等全原子md,有文献上也用它做过cgmd。
3. 软件能研究的相关领域,使用者的背景最好是?使用的力场有charmm,x-plor,amber 等,适合模拟蛋白质,核酸,细胞膜等体系。
也可进行团簇和CNT 系统的模拟软件原理经典,操作简单。
但需要对体系的性质足够了解。
4. 软件中主要涉及的理论方法范畴经典的md,以及用多种方法计算自由能和SMD模拟。
数据分析时候一般很少涉及复杂的热力学和统计热力学的原理,但知道一些最好。
5.软件主要包含的处理工具namd 是计算部分,本身不能建模和数据分析(unix 的哲学kiss)。
但vmd 同namd 系出同门,已同namd 实现无逢链接。
vmd 的tcl 脚本一定要搞懂,别的就不多介绍了。
[2]6.与此软件密切相关的软件vmd,及其他数据统计分析软件(excel,OOo-calc 等足够了)(3)AmberAmber是著名的分子动力学软件,用于蛋白质、核酸、糖等生物大分子的计算模拟。
Amber也指一种经验力场(empirical force fields)。
力场和代码是分开的,一些软件中包含amber力场, 而其他的力场也包含在此amber的软件中。
AMBER提供两部分内容:用于模拟生物分子的一组分子力学力场(无版权限制,也用于其它一些模拟程序中);分子模拟程序软件包,包含源代码和演示。
AMBER主要程序Leap:用于准备分子系统坐标和参数文件,有两个程序:xleap:X-windows版本的leap,带GUI图形界面tleap:文本界面的LeapAntechamber:用于生成少见小分子力学参数文件的。
有的时候一些小分子Leap程序不认识,需要加载其力学参数,这些力学参数文件就要antechamber生成Sander:MD数据产生程序,即MD模拟程序,被称做AMBER的大脑程序。
Ptraj:MD模拟轨迹分析程序。
(4)Simsci PRO/IISimsci PRO/II 流程模拟程序,广泛地应用于化学过程的严格的质量和能量平衡。
SIMSCI公司是工业应用软件和相关服务的主要提供商。
这些软件被广泛的应用在石油、石化、工业化工以及工程和制造相关专业。
SIMSCI设计的软件产品可以降低用户的成本、提高效益、提高产品质量、增强管理决策。
PRO/II适用于:油/气加工、炼油、化工、化学、工程和建筑、聚合物、精细化工/制药等行业,主要用来模拟设计新工艺、评估改变的装置配置、改进现有装置、依据环境规则进行评估和证明、消除装置工艺瓶颈、优化和改进装置产量和效益等。
(5)Aspen PlusAspen Plus是一个生产装置设计、稳态模拟和优化的大型通用流程模拟系统。
Aspen Plus是大型通用流程模拟系统,源于美国能源部七十年代后期在麻省理工学院(MIT)组织的会战,开发新型第三代流程模拟软件。
该项目称为“过程工程的先进系统”(Advanced System for Process Engineering,简称ASPEN),并于1981年底完成。
1982年为了将其商品化,成立了AspenTech公司,并称之为Aspen Plus。
该软件经过20多年来不断地改进、扩充和提高,已先后推出了十多个版本,成为举世公认的标准大型流程模拟软件,应用案例数以百万计。
1)产品具有完备的物性数据库物性模型和数据是得到精确可靠的模拟结果的关键。
人们普遍认为AspenPlus 具有最适用于工业、且最完备的物性系统。
许多公司为了使其物性计算方法标准化而采用Aspen Plus 的物性系统,并与其自身的工程计算软件相结合。
Aspen Plus 数据库包括将近6000 种纯组分的物性数据1. 纯组分数据库,包括将近6000 种化合物的参数。
2. 电解质水溶液数据库,包括约900 种离子和分子溶质估算电解质物性所需的参数。
3. 固体数据库,包括约3314 种固体的固体模型参数。
4. Henry 常数库,包括水溶液中61 种化合物的Henry 常数参数。
5. 二元交互作用参数库,包括Ridlich-Kwong Soave、Peng Robinson、Lee Kesler Plocker、BWR Lee Starling,以及Hayden O’Connel l状态方程的二元交互作用参数约40,000 多个,涉及5,000 种双元混合物。
6. PURE10 数据库,包括1727 种纯化物的物性数据,这是基于美国化工学会开发的DIPPR 物性数据库的比较完整的数据库。