民主评议党员测评情况汇总表
- 格式:doc
- 大小:25.00 KB
- 文档页数:2
党员民主评议测评表(样式1);.注:本表为无记名填写,党员大会上发放,一人一表。
请在您认为合适的等级栏内打“√”。
党员民主评议测评表(样式2);.填表说明本表为无记名填写,党员大会上发放,一人一表。
请在您认为合适的评定等级栏内打“√”(同一项目勾选2个以上等级无效)。
党员民主测评的基本内容如下。
(1)遵守党的纪律:是否切实地执行党的决议,严守党纪、政纪、国法,坚决做到令行禁止;组织观念强不强,是否认真履行党员义务,是否积极参加党内政治生活和组织生活。
(2)履行党员义务:是否贯彻执行党的基本路线和各项方针、政策,是否切实开展批评和自我批评;是否密切联系群众;及时向党反映群众的意见和要求,维护群众的正当利益;是否发扬社会主义新风尚,带头实践社会主义荣辱观。
(3)履行岗位职责:是否出色有效地完成岗位所在职责工作和上级交待的各项任务。
(4)遵守党的纪律:是否切实地执行党的决议,严守党纪、政纪、国法,坚决做到令行禁止;组织观念强不强,是否认真履行党员义务,是否积极参加党内政治生活和组织生活。
(5)工作实绩:结合创先争优公开承诺践行情况,是否积极投身本职工作,事业心强,勇于开拓,认真完成好各项工作,工作成绩是否突出。
;.;.中国共产党党员民主评议登记表(年度)单位填表时间说明1.“党员个人小结”:要全面真实地反映党员在工作、学习、生活等方面的情况。
2.“党员自我认格”:分为优秀、合格、基本不合格和不合格。
3.“党支部意见”系指支委会在党内民主评议和党内外群众测评的基础上,进行分析与综合所形成的、并向支部大会报告过的定格意见。
4.“上级党组织审批意见”系指基层党的总支部、党委对被评定为优秀党员、基本不合格或不合格党员的审批意见。
5.被支部大会讨论通过的优秀党员、基本不合格和不合格党员,要报上级党组织审批。
凡被评为合格党员的,此表由所在支部保存,优秀、不合格党员民评表一式三份,党员所在支部、上级党(工)委、本人档案各一份。
民主评议党员测评表民主评议党员测评表篇⼀民主评议是党员教育管理的⼀部分,是加强党性锻炼、提⾼党员素质,纯洁党员队伍,发挥党员作⽤的重要途径。
按照《中国共产党章程》,现对本年度个⼈在⼀年来在理想信念、践⾏宗旨、履职尽责、遵守纪律⽅⾯回顾总结如下:⼀、⼯作上⼯作上我坚持实事求是的态度,以科学发展观为指引,认认真真完成上级交代的每项⼯作任务。
⽇常⼯作中坚持理论和实践相结合,不断的积累⼯作经验,提⾼⼯作技能。
时刻不忘⾃⼰共产党员的⾝份,为⾝边群众做好表率和先锋⽰范作⽤。
⼆、⽣活上⽣活作风上廉洁⾃律。
⽣活上我保持艰苦朴素、勤俭节约的作风,⾃觉与党⽀部签订廉洁承诺书,提⾼⾃⼰的防腐拒腐意识。
在xx州发⽣⼲旱等⾃然灾害时,⾃发组织⾝边群众为灾区民众捐赠物资。
三、⼯作⽅法上注重⼯作⽅法,团结⾝边群众,始终以⼤局为重,坚持群众利益第⼀。
在与同志们相处时,能正确对待不同的意见,互相信任,关系融洽。
作为⼀名党员,我始终以党的事业为重,紧密的围绕在党组织⾝边,努⼒⼲好⾃⾝的⼯作。
四、存在不⾜(⼀)努⼒学习,认真思考,不断提⾼政治理论⽔平,不断提⾼⾃⼰的党性修养、认识不断升华,不断增强为⼈民服务的本领。
(⼆)加强⼯作的计划性,合理安排⽇常⼯作。
积极主动联系同事把变电运⾏⼯作做细做好。
(三)通过学习,不断提⾼变电运⾏⼯作的操作维护本领。
(四)加强⼝头表达能⼒与写作能⼒的提⾼,提⾼⼯作效率。
作为⼀名新时期的培养对象,我会时刻牢记党的宗旨、⼈民的信任和国家的重托,把群众困难和需求放在⼼中,把促进社会和谐、稳定、健康、⽂明、可持续发展为⼰任,继续加强政治理论学习,不断提⾼党性修养,⽤科学发展观武装头脑,开拓创新、创先争优、艰苦奋⽃、⽆私奉献,把有限的⽣命融⼊到⽆限的为⼈民服务事业中去。
个⼈签名:年⽉⽇党⽀部意见(盖章):年⽉⽇党委意见(盖章):年⽉⽇篇⼆在过去的⼀年中,本⼈⼀直以党员的标准要求⾃⼰,⼒求在⼯作、学习上有进步,在党性修养上有提⾼,并充分发挥党员的先进模范作⽤。
附件2:
基层党组织民主评议党员情况汇总表
单位:(盖章)年月日
备注:1、预备党员参加评议但不评格;
2、表间关系:党员总数=在职党员或离退党员;
3、参评在职党员+参评离退党员=优秀党员+合格党员+不合
格党员+参评未评格预备党员。
先进党支部推荐审批表单位名称:XX煤矿综采二队
附件5:
优秀共产党员推荐审批表单位名称:
附件6:
优秀党支部书记推荐审批表单位名称:贺西煤矿综采二队
附件7:
推荐先进共产党员花名表
单位:填报时间:年月日
说明:此表填写一式两份,单位留存一份,上报矿组织部一份。
民主评议党员测评表(5个版本)
民主评议党员测评表(样式1:基本款)
党⽀部名称:年⽉⽇
注:请在您认为合适的栏内打“√”,民主评议党员的基本内容包括:
1. 理想信念⽅⾯:是否具有坚定的共产主义信念,能否坚持四项基本原则,坚持改⾰开放,把实现现阶段的共同理想同脚踏实地地做好本职⼯作结合起来,全⼼全意为⼈民服务。
2. 宗旨意识⽅⾯:是否坚决贯彻执⾏党在社会主义初级阶段的基本路线和各项⽅针、政策,在政治上同党中央保持⼀致,为推动⽣产⼒的发展和社会主义精神⽂明建设作出贡献。
3. 履⾏职责⽅⾯:是否站在改⾰的前列,维护改⾰的⼤局,正确处理国家、集体、个⼈利益之间的关系,做到个⼈利益服从党和⼈民的利益,局部利益服从整体利益。
4. 执⾏纪律⽅⾯:是否切实地执⾏党的决议,严守党纪、政纪、国法,坚决做到令⾏禁⽌。
5. 群众路线⽅⾯:是否密切联系群众,关⼼群众疾苦,艰苦奋⽃,廉洁奉公,在个⼈利益同党和⼈民的利益发⽣⽭盾时,⾃觉地牺牲个⼈利益。
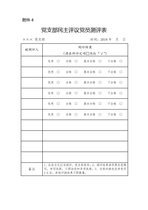
民主评议党员测评表(样式2:简约款)
党⽀部名称:年⽉⽇
注:此种样式有两种⽤途,⼀是作为样式1的最终汇总表,⼆是也可以直接⽤此表进⾏打“√”便于统计。
民主评议党员测评表(样式3:混搭款)
党⽀部名称:年⽉⽇
民主评议党员测评表(样式4:定制款)
党⽀部名称:年⽉⽇。