函数的凹凸性在高考中的应用
- 格式:doc
- 大小:508.50 KB
- 文档页数:8
函数的凹凸性在解题中的应用作者:李慷慨来源:《中学教学参考·理科版》2014年第10期函数的凹凸性是函数的一个重要性质,在各地质检和高考中经常考到函数的凹凸性的应用,若能灵活应用函数的凹凸性,则在解决高中数学有关导数的问题时就能起到事半功倍的效果.本文简单介绍一下函数的凹凸性及其简单应用.一、函数的凹凸性定义:设f为定义在区间I上的函数,若对I上的任意两点x1,x2和任意实数λ∈(0,1)总有:f(λx1+(1-λ)x2)≤λf(x1)+(1-λ)f(x2),则称f为I上的凸函数.反之,如果总有:f(λx1+(1-λ)x2)≥λf(x1)+(1-λ)f(x2),则称f为I上的凹函数.定理1 f为I上的凸函数的充要条件是:对于I上的任意三点x1f(x2)-f(x1)x2-x1≤f(x3)-f(x2)x3-x2.f为I上的凹函数的充要条件是:对于I上的任意三点x1f(x2)-f(x1)x2-x1≥f(x3)-f(x2)x3-x2.定理2 f为I上的凸函数的充要条件是:对于I上的任意两点x1≠x2,总有:f(x1)+f(x2)2≥ff(x1+x2)2.f为I上的凹函数的充要条件是:对于I上的任意两点x1≠x2,总有:f(x1)+f(x2)2≤ff(x1+x2)2.定理3 设f为区间I上的二阶可导函数,则在I上f为凸(凹)函数的充要条件是:f″(x)≥0(f″(x)≤0) x∈I.二、函数的凹凸性在解题中的应用【例1】(2013年蚌埠二质检第15题)已知点A(x1,x21),B(x2,x22)是函数y=x2的图像上任意不同两点,依据图像可知,线段AB总是位于A、B两点之间函数图像的上方,因此有结论x21+x222>(x1+x22)2成立.运用类比思想方法可知,若点A(x1,lgx1),B(x2,lgx2)是函数y=lgx(x∈(0,+∞))的图像上的不同两点,则类似地有成立.分析:本题考查类比推理及函数的凹凸性,主要要求学生能理解题目给出的已知条件或教师在平时的教学中渗透函数的凹凸性的相关内容.根据题意和函数的凹凸性易知答案为lgx1+lgx22【例2】(2012年蚌埠一质检第21题)已知函数f(x)=2x+alnx(a∈R).(1)讨论函数f(x)的单调性;(2)若函数f(x)的最小值为φ(a),求φ(a)的最大值;(3)若函数f(x)的最小值为φ(a),m、n为φ(a)定义域A内的任意两个值,试比较φ(m)+φ(n)2与φ(m+n2)的大小.(责任编辑钟伟芳)。
基于函数凹凸性命制的高考数学导数试题本质研究严天珍(甘肃省天水市第一中学ꎬ甘肃天水741000)摘㊀要:凹凸性是刻画连续函数性质的重要工具之一.文章从高中学生认知水平的实际出发ꎬ在介绍了函数凹凸性相关定义和定理的基础上ꎬ对近年基于函数凹凸性的高考数学导数试题进行示例分析和解题本质研究ꎬ以期为一线教师的解题教学和高考备考提供参考和启示.关键词:凹凸性ꎻ高考数学ꎻ导数ꎻ试题本质中图分类号:G632㊀㊀㊀文献标识码:A㊀㊀㊀文章编号:1008-0333(2023)33-0069-03收稿日期:2023-08-25作者简介:严天珍(1990-)ꎬ男ꎬ甘肃省天水人ꎬ硕士ꎬ中学一级教师ꎬ从事高中数学教学研究.基金项目:甘肃省 普通高中数学新课程实验跟踪与质量监测教改实验项目 专项课题 天水市高中数学新教材使用研究㊀㊀美国数学家哈尔莫斯(P.R.Halmos)曾说:问题是数学的心脏ꎬ数学的真正组成部分是问题和解[1]ꎻ数学作为一门研究规律的学科ꎬ毫无疑问数学解题教学有其内在的属性和规律ꎬ而这个属性与规律就是数学解题的本质[2].凹凸性是刻画连续函数性质的重要工具之一ꎬ不仅在高等数学中具有广泛的应用价值ꎬ同时也是高考数学试题命制的热点[3].回顾近年高考试题发现ꎬ基于函数凹凸性命制的高考数学试题频频出现ꎬ但由于普通高中数学课程标准并没有对函数的凹凸性做具体要求ꎬ相关性质在高中数学内容中又分布得较为隐蔽和零散ꎬ导致学生不会以整体的视野去统整相关的内容ꎬ更难将该思想方法顺利迁移到相关的解题中去.因此ꎬ函数凹凸性的 学考分离 现象成为高中数学教学和高考备考中一个不容忽视的问题.为此ꎬ笔者从高中学生认知水平的前提出发ꎬ在介绍函数凹凸性相关定义和定理的基础上ꎬ对近年基于函数凹凸性的高考数学导数试题进行示例分析和解题本质研究ꎬ以期为一线教师的解题教学和高考备考提供参考和启示.1预备知识定义㊀设f(x)为定义在aꎬb[]上的连续函数ꎬ若对aꎬb[]中任意两点x1ꎬx2和任意实数λɪ(0ꎬ1)总有f(λx1+(1-λ)x2)ɤλf(x1)+(1-λ)f(x2)ꎬ则称f(x)为aꎬb[]上的凸函数ꎻ反之ꎬ如果总有f(λx1+(1-λ)x2)ȡλf(x1)+(1-λ)f(x2)ꎬ则称f(x)为aꎬb[]上的凹函数.定理[4]㊀设f(x)为定义在aꎬb[]上的二阶可导函数ꎬ则在aꎬb[]上f(x)为凸(凹)函数的充要条件是fᵡ(x)ȡ0(fᵡ(x)ɤ0).2 f(x)ɤkx+b(或ȡ) 型导数试题的分析与结论㊀㊀例1㊀(2017年高考全国Ⅱ卷文科数学第21题)设函数f(x)=(1-x2)ex.(1)讨论函数f(x)的单调性ꎻ(2)当xȡ0时ꎬf(x)ɤax+1ꎬ求实数a的取值96范围.解析㊀(1)略ꎻ(2)因为f(x)=(1-x2)exꎬ所以fᶄx()=ex(-x2-2x+1)ꎬ进而有fᵡx()=-ex(x2+4x+1)<0在[0ꎬ+¥)上恒成立ꎮ由定理可知fx()在[0ꎬ+¥)上为凹函数ꎬ又因为fx()过点(0ꎬ1)ꎬ所以fx()在点(0ꎬ1)处的切线方程为y=x+1ꎬ因为f(x)为[0ꎬ+¥)上的凹函数ꎬ易知曲线y=f(x)总是在它的任一切线的下方ꎬ即fx()ɤx+1ꎬ又因为ꎬ当xȡ0时f(x)ɤax+1ꎬ所以a的取值范围为[1ꎬ+¥).评析㊀含参不等式恒成立求参数取值范围的问题是高考中的热点ꎬ也是难点.解决的方法主要有分类讨论和分离参数ꎬ分类讨论由于分类标准的复杂多样往往不被一线师生所使用ꎬ而分离参数因其思想简单而易于被学生接收ꎬ但解题过程往往因为构造函数复杂㊁用到洛必达法则等困难而半途而废.因此在解决 f(x)ɤkx+b型 函数问题时ꎬ利用函数的凹凸性并考虑相切的临界状态ꎬ无疑是一种简洁有效的办法.结论1㊀设f(x)为定义在aꎬb[]上的二阶可导函数ꎬ对aꎬb[]中任意两点xꎬx0ꎬ则有:(1)f(x)为aꎬb[]上的凸函数⇔f(x)ȡf(x0)+fᶄ(x0)(x-x0)ꎻ(2)f(x)为aꎬb[]上的凹函数⇔f(x)ɤf(x0)+fᶄ(x0)(x-x0).不难理解ꎬ该定理的几何意义是:若f(x)为aꎬb[]上的凸函数ꎬ则曲线y=f(x)总是在它的任一切线的上方ꎻ若f(x)为aꎬb[]上的凹函数ꎬ则曲线y=f(x)总是在它的任一切线的下方.回望近年高考ꎬ2018年高考全国Ⅰ卷文科数学第21(2)题㊁2018年高考全国Ⅲ卷文科数学第21(2)题㊁2019年高考全国Ⅱ卷理科数学第20(2)题㊁2019年高考全国Ⅱ卷理科数学第20(2)题㊁2020年高考全国Ⅰ卷文科数学第20(2)题㊁2020年高考全国Ⅱ卷文科数学第21(1)题等ꎬ都是基于函数凹凸性命制的ꎬ且均可以借助结论1的思想方法解答.限于篇幅ꎬ此处不再做示例分析.3f(x)-f(a)x-a型函数单调性的探究及结论例2㊀(2020年高考全国Ⅱ卷文科数学第21题)已知函数f(x)=2lnx+1[4].(1)若fx()ɤ2x+cꎬ求c的取值范围ꎻ(2)设a>0ꎬ讨论函数g(x)=f(x)-f(a)x-a的单调性.分析㊀从问题本身来看ꎬ本题第一问主要考查的是含参不等式恒成立求参数取值范围的问题ꎬ第二问主要考查函数单调性的讨论问题ꎬ利用第一问的结论容易得到其单调性.但是从构造函数g(x)=f(x)-f(a)x-a的结构来看ꎬ其几何本质为过函数f(x)图像上动点(xꎬf(x))和定点(aꎬf(a))两点直线的斜率.联想导数的几何意义和函数单调性的本质ꎬg(x)的单调性可能与fᶄ(x)的单调性有关ꎬ即与f(x)的凹凸性有关.为此ꎬ我们先从形式函数g(x)=f(x)-f(a)x-a入手考查其单调性.解析㊀(1)略ꎻ(2)因为g(x)=f(x)-f(a)x-aꎬxɪ(0ꎬa)ɣ(aꎬ+¥)ꎬ易得gᶄ(x)=fᶄ(x)(x-a)-f(x)-f(a)[](x-a)2构造m(x)=fᶄ(x)(x-a)-f(x)-f(a)[]ꎬ则mᶄ(x)=fᵡ(x)(x-a)因为fᵡ(x)=-2x2<0ꎬ所以m(x)在(0ꎬa)上是增函数ꎬ在(aꎬ+¥)上是减函数所以m(x)max=m(a)=0ꎬ即gᶄ(x)=m(x)(x-a)2ɤ0在(0ꎬa)和(aꎬ+¥)上恒成立所以g(x)在(0ꎬa)和(aꎬ+¥)上是减函数.评析㊀与高考标准答案相比ꎬ上述解题过程避开了具体函数单调性的讨论ꎬ先从形式函数g(x)=f(x)-f(a)x-a入手考查其单调性ꎬ这不仅降低了思维难度㊁简化了解题过程ꎬ而且使这道高考题的本质和内涵也就真正显现出来了.结论2㊀设f(x)为定义在[aꎬb]上的二阶可导函数ꎬx0ɪ(aꎬb)ꎬ则有:(1)若f(x)为[aꎬb]上的凸函数(或fᵡ(x)ȡ070)ꎬ则g(x)=f(x)-f(x0)x-x0在[aꎬx0)和(x0ꎬb]上是增函数ꎻ(2)若f(x)为[aꎬb]上的凹函数(或fᵡ(x)ɤ0)ꎬ则g(x)=f(x)-f(x0)x-x0在[aꎬx0)和(x0ꎬb]上是减函数ꎻ4一个 f(x2)-f(x1)x2-x1ɤ∗(或ȡ) 型函数不等式的探究与结论㊀㊀例3㊀(2020年高考天津卷数学第20题)已知函数f(x)=x3+klnx(kɪR)ꎬfᶄ(x)为f(x)的导函数.(1)(第一问略)ꎻ(2)当kȡ-3时ꎬ求证:对任意的x1ꎬx2ɪ[1ꎬ+¥)ꎬ且x1>x2ꎬ有fᶄx1()+fᶄx2()2>fx1()-fx2()x1-x2.分析㊀首先将证明结论的分式转化成整式ꎬ利用作差法证明ꎻ再令x1x2=tꎬ将差转化为与t有关的函数ꎻ最后构造新函数ꎬ利用新函数的性质即可证得题中的结论ꎻ设f(x)为[aꎬb]上的三阶可导函数ꎬx0ɪaꎬb[]ꎬ试比较fᶄx()+fᶄx0()2和fx()-fx0()x-x0的大小ꎬ其中x0为常数.解析㊀构造g(x)=fᶄx()+fᶄx0()2-fx()-fx0()x-x0ꎬxɪ[aꎬx0)ɣ(x0ꎬb].则gᶄ(x)=12fᵡx()(x-x0)2-fᶄx()(x-x0)+fx()-f(x0)](x-x0)2ꎬxɪ[aꎬx0)ɣ(x0ꎬb]ꎬ再构造m(x)=12fᵡx()(x-x0)2-fᶄx()(x-x0)+fx()-f(x0)ꎬxɪ[aꎬx0)ɣ(x0ꎬb]ꎬ则mᶄ(x)=12f‴x()(x-x0)2.①当f‴(x)ȡ0时ꎬ则mᶄ(x)ȡ0在[aꎬx0)和(x0ꎬb]上恒成立ꎬ则m(x)在[aꎬx0)和(x0ꎬb]上为增函数ꎬ而m(x0)=0ꎬ所以当xɪ[aꎬx0)时ꎬgᶄ(x)=m(x)(x-x0)2<0ꎬ当xɪ(x0ꎬb]时ꎬgᶄ(x)=m(x)(x-x0)2>0ꎬ所以ꎬg(x)在[aꎬx0)上是减函数ꎬ在(x0ꎬb]上是增函数ꎬ由导数的定义易得:xңx0时ꎬg(x)ң0ꎬ所以g(x)>0在[aꎬx0)ɣ(x0ꎬb]上恒成立ꎬ即fᶄx()+fᶄx0()2>fx()-fx0()x-x0.②当f‴(x)ɤ0时ꎬ同理可得fᶄx()+fᶄx0()2<fx()-fx0()x-x0.综上所述ꎬ可以得到如下结论:结论3㊀设f(x)为[aꎬb]上的三阶可导函数ꎬx0ɪaꎬb[]ꎬ则有:(1)若f‴(x)ȡ0(或fᶄ(x)为[aꎬb]上的凸函数)ꎬ则fᶄx()+fᶄx0()2>fx()-fx0()x-x0ꎻ(2)若f‴(x)ɤ0(或fᶄ(x)为[aꎬb]上的凹函数)ꎬ则fᶄx()+fᶄx0()2<fx()-fx0()x-x0.解题研究一直是中国数学教育研究的一个基本课题[5].解题不仅仅是给出试题的一种或几种解答ꎬ更应探求解题本质ꎬ即不断深究问题ꎬ参透题目本质ꎬ实现以题会类ꎬ真正把解题教学与 四基四能 的提升㊁核心素养的形成有机地统一起来.参考文献:[1]P.R.Halmosꎬ弥静.数学的心脏[J].数学通报ꎬ1982(04):27-31.[2]郑花青.回归本质:从解题教学谈高考复习[J].中学数学教学参考(上旬)ꎬ2017(10):56-59.[3]纪定春.函数凹凸性在高考数学中的命题分析[J].数理化解题研究ꎬ2020(28):82-84.[4]华东师范大学数学系.数学分析 上册[M].北京:高等教育出版社ꎬ2001.[5]吕世虎ꎬ等.从高等数学看中学数学[M].北京:科学出版社ꎬ1995.[责任编辑:李㊀璟]17。
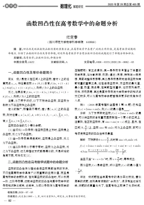
函数凹凸性在高考数学中的命题分析纪定春(四川师范大学数学科学学院㊀610068)摘㊀要:凹凸性是刻画连续函数性质的重要方法ꎬ在高等数学中具有广泛的应用价值ꎬ是高考数学试题的命题点.介绍了函数的凹凸性及等价命题ꎬ对近年高考数学中含有函数凹凸性的试题进行了命题分析和评注.关键词:高考数学ꎻ函数凹凸性ꎻ命题分析中图分类号:G632㊀㊀㊀㊀㊀㊀文献标识码:A㊀㊀㊀㊀㊀㊀文章编号:1008-0333(2020)28-0082-03收稿日期:2020-07-05作者简介:纪定春(1995-)ꎬ男ꎬ四川省资阳人ꎬ研究生ꎬ从事数学数学研究.㊀㊀一㊁函数凹凸性及等价命题简介定义㊀设f是定义在区间I上的函数ꎬ若对I上的任意两点x1ꎬx2和任意实数λɪ(0ꎬ1)总有f(λx1+(1-λ)x2)ɤλf(x1)+(1-λ)f(x2)ꎬ则称f为I上的凸函数.反之ꎬ如果总有f(λx1+(1-λ)x2)ȡλf(x1)+(1-λ)f(x2)ꎬ则称f为I上的凹函数.注意:为了便于识记ꎬ以下不妨将凸函数㊁凹函数分别称为下凸函数和上凸函数.定义的推广ꎬ即詹森不等式:若f是[aꎬb]上的凸函数ꎬ则对任意xiɪ[aꎬb]ꎬλi>0(i=1ꎬ2ꎬ ꎬn)ꎬðni=1λi=1ꎬ有f(ðni=1λixi)ɤðni=1λif(xi).函数凹凸性的几个等价命题:(1)当切线(一阶导数)在函数图象上方时ꎬ函数是上凸函数ꎬ反之为下凸函数ꎻ(2)当一阶导数单调递减时ꎬ函数是上凸函数ꎬ反之为下凸函数ꎻ(3)当二阶导数小于等于零时ꎬ函数为上凸函数ꎬ反之为下凸函数.这几种描述方式都是等价的ꎬ只是所站的角度不同ꎬ可参见文[2].㊀㊀二㊁函数凹凸性在高考数学试题中的命题分析函数的凹凸性作为描述连续函数局部性质的方法ꎬ不仅在高等数学中具有广泛而重要的应用价值ꎬ而且是高考数学的命题热点.在刻画函数的凹凸性时ꎬ可以利用一阶㊁二阶导数等ꎬ这就将函数的凹凸性与高中数学中的导数知识联系起来.近年来ꎬ为何以导数作为高考数学的压轴题呢?有三点猜测:其一是导数本身蕴含了丰富的数学思想ꎬ如分割思想㊁极限(逼近)思想㊁特殊与一般思想㊁局部与整体思想等ꎻ其二是导数是研究连续函数和离散变量的重要工具ꎬ如在连续函数中ꎬ求函数的最大值㊁最小值㊁极值㊁拐点等ꎬ在离散型变量中ꎬ如求数列通项㊁求和㊁求极限等.其三是高中导数与大学数学中的知识点交汇较多ꎬ可以为高考数学命题者提供更多的视角和切入点.例1㊀(2018年高考理科全国卷Ⅰ第16题)已知函数f(x)=2sinx+sin2xꎬ则f(x)的最小值是㊀㊀.分析㊀为了方便研究函数f(x)=2sinx+sin2x的最值ꎬ可以将函数的自变量范围限制在一个更小的区间上.注意到ꎬ在正弦函数中ꎬ有sinx=sin(π-x)成立.显然ꎬ在区间[0ꎬπ2]上ꎬ函数sinx和sin2x均为上凸函数ꎬ故可以考虑使用函数的凹凸性来求最值.解析㊀不妨假设0<x<π2ꎬ此时有sinx>0ꎬsin2x>0.f(x)=2sinx+sin2x=sin(π-x)+sin(π-x)+sin2xɤ3sinπ-x+π-x+2x3=3sin2π3=323.当且仅当 π-x=2x 时ꎬ即x=π3时ꎬ等号成立.因为函数f(x)是奇函数ꎬ所以函数f(x)的最小值为-323.评注㊀该试题在当年高考中的得分率比较低ꎬ看似简单的试题ꎬ实则具有很强的 杀伤力 ꎬ很多考生过后反映ꎬ该题的运算量太大了ꎬ在高考场上耽误了太多时间.28但这是高考数学中的一道优秀试题ꎬ值得细细地去品味.其实ꎬ该试题的思路有很多ꎬ如导数法㊁换元法㊁均值不等式法等ꎬ或者是凭借不等式的取等条件ꎬ用已有的经验去先猜后证 .例2㊀(2017年全国高考数学文科卷Ⅱ第21题)设函数f(x)=(1-x2)ex.图1(1)讨论f(x)的单调性ꎻ(2)当xȡ0时ꎬf(x)ɤax+1ꎬ求a的取值范围.解析㊀问题(1)解答略.对问题(2)ꎬ通过图1ꎬ不难发现ꎬ当xȡ0时ꎬ函数f(x)=(1-x2)ex是上凸函数.现在严格来说明ꎬ对f(x)求二阶导ꎬ可得fᵡ(x)=-ex(x2+4x+1)ꎬ显然当xȡ0时ꎬ有fᵡ(x)ɤ0ꎬ所以函数f(x)在xɪ[0ꎬ+ɕ)是上凸函数.显然ꎬ函数f(x)和直线y=ax+1过点(0ꎬ1).要使xȡ0时ꎬf(x)ɤax+1ꎬ则需直线y=ax+1在点(0ꎬ1)的斜率大于等于函数f(x)在点(0ꎬ1)处的斜率ꎬ即aȡlimxң0fᶄ(x)=ex(1-2x-x2)|x=0=1.所以ꎬa的取值范围为[1ꎬ+ɕ).评注㊀该方法是从函数的凹凸性来求解参数的范围ꎬ当然该试题的思路开阔ꎬ解决方法较多ꎬ如分类讨论法㊁参数分离法㊁构造导数定义法㊁洛必达法则㊁柯西中值定理㊁拉格朗日中值定理等.在高考数学考试中ꎬ可以借助导数为工具ꎬ画出函数的大致图象ꎬ然后再利用二阶导数来判断函数的凹凸性ꎬ这对求解切线的斜率问题是有帮助的.例3㊀(2014年新课标2理科第21题)设函数f(x)=ex-e-x-2x.(1)讨论f(x)的单调性ꎻ(2)设g(x)=f(2x)-4bf(x)ꎬ当x>0时ꎬg(x)>0ꎬ求b的最大值ꎻ(3)已知1.4142<2<1.4143ꎬ估计ln2的近似值(精确到0.001).解析㊀问题(1)和问题(3)解答略.对问题(2)ꎬ由题可知g(x)=e2x-e-2x-4x-4b(ex-e-x-2x)>0ꎬ即e2x-e-2x-4b(ex-e-x)>(4-8b)x.不妨设函数m(x)=e2x-e-2x-4b(ex-e-x)ꎬ则mᶄ(x)=2e2x+2e-2x-4b(ex+e-x).注意到mᶄ(0)=4-8bꎬ且m(x)过点(0ꎬ0)ꎬ所以直线y=(4-8b)x恰好是函数m(x)在x=0处的切线.当x>0时ꎬ要使得e2x-e-2x-4b(ex-e-x)>(4-8b)x成立ꎬ则需要过原点的直线y=(4-8b)x始终在函数m(x)图象的下方.如果能够说明函数m(x)在x>0时为下凸函数ꎬ则问题解决.对mᶄ(x)求导ꎬ可得mᵡ(x)=4e2x-4e-2x-4b(ex-e-x)=4(ex-e-x)(ex+e-x-b).令mᵡ(x)=0ꎬ则ex-e-x=0或ex+e-x-b=0.由ex-e-x=0ꎬ可得x=0.代入ex+e-x-b=0ꎬ可得b=2.此时ꎬ函数m(x)只有x=0这一个拐点ꎬ即函数凹凸性的连接点.则现在需要对b进行讨论ꎬ当bɤ2时ꎬ易得xɪ(-ɕꎬ0)时ꎬ有ex+e-x-b>0ꎬex-e-x<0ꎬ则mᵡ(x)<0ꎬ于是m(x)在xɪ(-ɕꎬ0)上是上凸函数.同理ꎬ可以判断函数m(x)在xɪ(0ꎬ+ɕ)上是下凸函数.对b>2ꎬ可判断不成立.故要使m(x)>(4-8b)xꎬ则需要bɤ2.评注㊀该方法主要是关注函数m(x)在x=0处的切线ꎬ恰好是直线y=(4-8b)x的斜率ꎬ进而想到使用函数的凹凸性来求参数的取值范围.可见ꎬ高考导数中求参数最值问题ꎬ常常利用函数的凹凸性来作为命题点.例4㊀(2010年福建高考文科第22题)已知函数f(x)=13x3-x2+ax+b的图象在点P(0ꎬf(0))处的切线方程为y=3x-2.(1)求实数aꎬb的值ꎻ(2)设g(x)=f(x)+mx-1是[2ꎬ+ɕ)上的增函数ꎬ①求实数m的最大值ꎻ②当m取最大值时ꎬ是否存在点Qꎬ使得过点Q的直线若能与曲线y=g(x)围成两个封闭图形ꎬ则这两个封闭图形的面积总相等?若存在ꎬ求出点Q的坐标ꎻ若不存在ꎬ说明理由.解析㊀由问题(1)和问题(2)的①ꎬ可知a=3ꎬb=-2ꎬm=3.所以g(x)=13x3-x2+3x-2+3x-1.要使得过点Q的直线能与曲线y=g(x)围成的两个封闭图形的面积相等ꎬ则需要函数具有高度的中心对称性.注意到g(x)中 y=3x-1 是反比例函数ꎬ点(1ꎬ0)是y=3x-1对称中心ꎬ且函数y=3x-1在xɪ(1ꎬ+ɕ)上是下凸函数ꎬ在xɪ(-ɕꎬ1)是上凸函数ꎬ则可以先 猜测 函数g(x)的对称中心为(1ꎬy)ꎬ现在需要说明 x=1 是否为对称中心的横坐标.从函数凹凸性的角度来看ꎬ就是要找函数g(x)的拐点ꎬ即凹凸函数的分界点.38对g(x)求二阶导数ꎬ可得gᵡ(x)=2x-2+6(x-1)3ꎬ令gᵡ(x)>0ꎬ可得xɪ(1ꎬ+ɕ).同理ꎬ令gᵡ(x)<0ꎬ可得xɪ(-ɕꎬ1).所以函数g(x)在xɪ(1ꎬ+ɕ)上为下凸函数ꎬ在xɪ(-ɕꎬ1)上是上凸函数.故中心对称的横坐标为1.又因为g(x)=13x3-x2+3x-2+3x-1=13(x-1)3+2(x-1)+3x-1+13ꎬ所以函数g(x)的对称中心为(1ꎬ13).所以存在点Q(1ꎬ13)ꎬ使得点Q的直线能与曲线y=g(x)围成的两个封闭图形的面积相等.评注㊀该方法ꎬ是通过题干中提供的信息 过点Q的直线若能与曲线y=g(x)围成两个封闭图形 并且 面积相等 ꎬ自然想到这样的函数需要高度的中心对称ꎬ在g(x)的解析式中含有项 3x-1 ꎬ这关于点(1ꎬ0)成中心对称ꎬ由此考虑用函数的凹凸性来判断.例5㊀(2005年全国高考理科卷Ⅰ第22题)(1)设函数f(x)=xlog2x+(1-x)log2(1-x)(0<x<1)ꎬ求函数f(x)的最小值ꎻ(2)设正数p1ꎬp2ꎬp3ꎬ ꎬp2ꎬ满足p1+p2+p3+ +p2=1ꎬ求证:p1log2p1+p2log2p2+p3log2p3+ +p2log2p2ȡ-n.解析㊀问题(1)解答略.问题(2)ꎬ可以用传统的数学归纳法ꎬ这是一个关于正整数n的命题ꎬ并且问题(1)的结论ꎬ可以为问题(2)作归纳奠基ꎬ则只需要说明归纳假设和归纳总结即可ꎬ但是解答过程比较繁琐ꎬ现在用高等数学的方法来证明.不妨设函数g(x)=xlog2xꎬ则gᶄ(x)=log2x+1ln2ꎬgᵡ(x)=1xln2.因为0<x<1ꎬ所以gᵡ(x)>0ꎬ所以函数g(x)在xɪ(0ꎬ1)是下凸函数.由詹森不等式ꎬ可知p1log2p1+p2log2p2+p3log2p3+ +p2log2p2ȡ2n(p1+p2+ +p22n)log2(p1+p2+ +p22n)=-n.即p1log2p1+p2log2p2+p3log2p3+ +p2log2p2ȡ-n.㊀评注㊀可见ꎬ从高等数学的视角出发ꎬ可以极大地简化运算量.只需要掌握函数凹凸性的两个核心步骤即:求导判断㊁放缩ꎬ然后就直接使用詹森不等式来证明ꎬ而詹森不等式ꎬ就是推广了的函数凹凸性的不等式性质.因此ꎬ从本质上讲ꎬ依然是用函数的凹凸性.㊀㊀三㊁对数学教学的启示要回归教材.高中数学教材是学生学习数学知识和形成数学素养的重要载体.然而ꎬ现行的高中数学课堂ꎬ已经脱离了数学教材ꎬ更多的是用导学案㊁辅导资料等来代替教材ꎬ通过短时间的知识讲解ꎬ就进入几乎 疯狂 的 刷题+评讲 模式ꎬ然后在不断的试错中积累数学经验.在这种教学模式下ꎬ学生体会不到数学学习的快乐ꎬ感觉数学就像是无尽的深渊.2012年ꎬ新浪微博曾做过一项调查ꎬ有将近70%的人想让数学 滚出高考 ꎬ可见大部分人曾经被数学伤害过.这可能是 题海战术 对他们的身心造成了伤害.其实ꎬ数学教学应该回归课本ꎬ将课本的知识点㊁习题㊁思考题等掌握好ꎬ然后再做适当的思维拓展题ꎬ这就足以应对高考试题了.同时ꎬ也可以留更多的时间来锻炼和提升学生的其它能力ꎬ如组织㊁管理㊁口才㊁演讲等能力ꎬ促进学生身心全面和谐的发展.要深度挖掘教材习题.数学教材是数学教学的范本ꎬ具有规范性㊁系统性㊁科学性等特点.教材习题ꎬ是学生巩固数学新知的重要素材ꎬ也是高考数学命题的素材来源.数学教师ꎬ在熟练掌握习题的基础上ꎬ还需要深入地挖掘教材中的 好题 .所谓好题ꎬ就是要蕴含丰富的数学思想㊁开阔的思路㊁广阔的切入点等ꎬ同时还要看是否具有高等数学的背景.在高考数学中ꎬ命题者对具有高等数学背景的教材习题比较重视ꎬ有时常通过这类习题改编ꎬ然后命制成高考数学试题.其实ꎬ函数的凹凸性出现在高考数学中ꎬ并不是没有依据的.在人教A版数学必修1第45页ꎬ有这样一道证明题.证明:(1)若f(x)=ax+bꎬ则f(x1+x22)=f(x1)+f(x2)2ꎻ(2)若g(x)=x2+ax+bꎬ则g(x1+x22)ɤg(x1)+g(x2)2.其实ꎬ这个试题中就已经蕴含了函数 凹凸性 ꎬ但是很多教师和学生并没有真正地重视教材的课后习题.因此ꎬ在数学教学活动中ꎬ应当重视数学教材习题的深度挖掘ꎬ挖掘其中的高等数学背景ꎬ剖析背后的数学本质ꎬ感悟试题设计所蕴含的数学思想等.㊀㊀参考文献:[1]华东师范大学数学系.数学分析上册(第三版)[M].北京:高等教育出版社ꎬ1999.[2]张海芳.函数凹凸性的等价定义及其证明[J].文山学院学报ꎬ2015ꎬ28(06):63-65+68.[3]中华人民共和国教育部.普通高中课程标准实验教课书 数学1(必修A版)[M].北京:人民教育出版社ꎬ2007.[责任编辑:李㊀璟]48。
函数凸凹性在高考解题中的应用
函数凸凹性在高考解题中的应用
函数凸凹性是高等数学研究的函数重要性质之一,虽然在高中数学的课标中没有对凸凹函数做具体要求,但是它的身影在高考试题中却频频出现.充分说明了高考命题源于课本,又高于课本的原则,同时也体现了高考为高校输送优秀人才的选拔性功能.下面仅就函数凸凹性的一个侧面在高考题中的应用做初步论述.
一、凹凸函数的定义及相关定理
引理:
定理:
证明:
二、定理在高考题中的应用
以下就2012年高考试题中出现的若干有关凸凹性的试题来说明定理的解题应用价值.
例一
分析
另一种解法
解后反思
解法一基于题目代数条件、放缩求最值,解法自然,但仅停留在条件到结论的表面计算,部分学生由于计算量大和讨论繁琐而望而却步;解法二简洁明快,直观性较强,且揭示了试题立意的本质即是基于函数凹凸性立意.
例二
评注
例三
2014年长春第二次质量监测
解答。
函数的凹凸性在高考中的应用函数凹凸性问题是近几年高考与平时训练中的一种新题型.这种题情景新颖、背景公平,能考查学生的创新能力和潜在的数学素质,体现“高考命题范围遵循教学大纲,又不拘泥于教学大纲”的改革精神.1、凹凸函数定义及几何特征 ⑴引出凹凸函数的定义:如图3根据单调函数的图像特征可知:函数)(1x f 与)(2x f 都是增函数,但是)(1x f 与)(2x f 递增方式不同,把形如)(1x f 的增长方式的函数称为凹函数,而形如)(2x f 的增长方式的函数称为凸函数.⑵凹凸函数定义:设函数f 为定义在区间I 上的函数,若对(a ,b )上任意两点1x 、2x ,恒有:(1)1212()()()22x x f x f x f ++<,则称f 为(a ,b )上的凹函数; (2)1212()()()22x x f x f x f ++>,则称f 为(a ,b )上的凸函数. ⑶凹凸函数的几何特征:图6(凹函数) 图7(凸函数)图4(凹函数) 图5(凸函数) 几何特征1(形状特征)如图4、5,设21,A A 是凹函数y=)(x f 曲线上两点,它们对应的横坐标12x x <,则111(,())A x f x ,222(,())A x f x ,过点122x x +作ox 轴的垂线交函数于A ,交21A A 于B , 凹函数的形状特征是:其函数曲线任意两点1A 与2A 之间的部分位于弦21A A 的下方; 凸函数的形状特征是:其函数曲线任意两点1A 与2A 之间的部分位于弦21A A 的上方. 简记为:形状凹下凸上.几何特征2(切线斜率特征)图6、7设21,A A 是曲线y =)(x f 上两点,曲线上1A 与2A 之间任一点A 处切线的斜率: 凹函数的切线斜率特征是:切线的斜率y =)(x f 随x 增大而增大; 凸函数的切线斜率特征是:切线的斜率y =)(x f 随x 增大而减小. 简记为:斜率凹增凸减. 几何特征3(增量特征)图8(凹函数) 图9(凸函数) 图10(凹函数) 图11(凸函数) 设函数g (x )为凹函数,函数f (x )为凸函数,其函数图象如图8、9所示,由图10、11可知,当自变量x 逐次增加一个单位增量Δx 时,函数g (x )的相应增量123,,,y y y ∆∆∆…越来越大;函数f (x )的相应增量123,,,y y y ∆∆∆…越来越小;由此,对x 的每一个单位增量Δx ,函数y的对应增量i y ∆(1,2,3,i =…) 凹函数的增量特征是:Δyi越来越大;凸函数的增量特征是:Δyi越来越小; 简记为:增量凹大凸小.弄清了上述凹凸函数及其图象的本质区别和变化的规律,就可准确迅速、简捷明了地解决有关凹凸的曲线问题. 函数凹凸性的应用应用1 凹凸曲线问题的求法例1:一高为H、满缸水量为V的鱼缸的截面如图12所示,其底部碰了一个小洞,满缸水从洞中流出.若鱼缸水深为h 时水的体积为V,则函数V=f (h )的大致图象可能是图13中的解:据四个选项提供的信息(h从O→H),我们可将水“流出”设想成“流入”,这样,每当h增加一个单位增量Δh时,根据鱼缸形状可知V 的变化开始其增量越来越大,但经过中截面后则越来越小,故V关于h的函数图象是先凹后凸的,因此,选B.例2:向高为H的水瓶中注水,注满为止,如果注水量V 与水深h的函数关系的图象如图14所示,那么水瓶的形状是(图15中的)( ).(1998年全国高考题)解:因为容器中总的水量(即注水量)V 关于h的函数图象是凸的,即每当h增加一个单位增量Δh,V 的相应增量ΔV越来越小.这说明容器的上升的液面越来越小,故选B. 例3:在某种金属材料的耐高温实验中,温度随着时间变化的情况由微机记录后再显示的图象如图16所示.现给出下面说法:①前5分钟温度增加的速度越来越快; ②前5分钟温度增加的速度越来越慢; ③5分钟以后温度保持匀速增加; ④5分钟以后温度保持不变. 其中正确的说法是( ).A.①④ B.②④ C.②③ D.①③ 解:因为温度y关于时间t的图象是先凸后平行直线,即5分钟前每当t增加一个单位增量Δt,则y相应的增量Δy越来越小,而5分钟后是y关于t的增量保持为0,故选B.注:本题也选自《中学数学教学参考》2001年第1~2 合期的《试题集绵》,用了增量法就反成了“看图说画”.例4:(06重庆 理)如图所示,单位圆中弧AB 的长为x ,f(x)表示弧AB 与弦AB 所围成的弓形面积的2倍,则函数y=f(x)的图象是( )A B图17解:易得弓形A x B的面积的2倍为f(x)= x -sin x.由于y1=x是直线,每当x增加一个单位增量Δx,y1的对应增量Δy不变;而y2=sin x是正弦曲线,在[0,π]上是凸的,在[π,2π]上是凹的,故每当x增加一个单位增量Δx时,y2对应的增量i(i=1,2,3,…)在[0,π]上越来越小,在[π,2π]上是越来越大,故当x增加一个单位增量Δx时,对应的f(x)的变化,在x∈[0,π]上其增量Δf(x)i(i=1,2,3,…)越来越大,在x∈[π,2π]上,其增量Δf(x)i则越来越小,故f(x)关于x的函数图象,开始时在[0,π]上是凹的,后来在[π,2π]上是凸的,故选D.例5(07 江西)四位好朋友在一次聚会上,他们按照各自的爱好选择了形状不同、内空高度相等、杯口半径相等的圆口酒杯,如图所示.盛满酒后他们约定:先各自饮杯中酒的一半.设剩余酒的高度从左到右依次为h1,h2,h3,h4,则它们的大小关系正确的是()图18A.h2>h1>h4B.h1>h2>h3C.h3>h2>h4D.h2>h4>h1解:设内空高度为H, 剩余酒的高度关于酒杯中酒的体积函数从左到右依次为V1(h)、V2(h)、V3(h)、V4(h),根据酒杯的形状可知函数V1(h)、V2(h)、V4(h)的图象可为图19因为函数V1(h)、V2(h)为凹函数, V1(h)当h从O→H,Δh增加一个单位增量,ΔVi(i=1,2,3,…)增大,则h1> 0.5H =h4;同理V2(h)当h从O→H,Δh增加一个单位增量,ΔVi(i=1,2,3,…)增大,则h2> 0.5H =h4;所以h1> h4、h2> h4;由V1(h)、V2(h)图象可知,h从H→h2,ΔV1(h)>ΔV2(h),而0.5 V1(h)>ΔV1(h),ΔV2(h)=0.5 V2(h),则当ΔV1(h)=0.5 V1(h)时h1> h2,所以答案为A.例6 (2005·湖北卷) 在y=2x, y=log2x, y=x2, y=cos2x这四个函数中,当0<x1<x2<1时,恒成立的函数的个数是().A.0B.1C.2D.3分析:运用数形结合思想,考察各函数的图象.注意到对任意x1,x2∈I,且x1<x2,当f(x)总满足时,函数f(x)在区间I上的图象是“上凸”的,由此否定y=2x,y=x2,y=cos2x,应选B。
高考数学冲刺曲线的凹凸性考点精讲在高考数学中,曲线的凹凸性是一个重要的考点,它不仅是函数性质的重要组成部分,也是解决许多数学问题的关键工具。
对于即将参加高考的同学们来说,深入理解和掌握这一考点至关重要。
一、曲线凹凸性的定义曲线的凹凸性是描述曲线弯曲方向的一种性质。
直观地说,如果一条曲线在某一段上看起来像是向上凸起的,那么就称这段曲线是凸的;如果看起来像是向下凹陷的,那么就称这段曲线是凹的。
从数学定义上讲,设函数 f(x) 在区间 I 上连续,如果对 I 上任意两点 x₁,x₂,恒有 f(x₁+ x₂)/2 > f(x₁) + f(x₂)/2,则称 f(x) 在区间 I 上的图形是凸的;如果恒有 f(x₁+ x₂)/2 < f(x₁) + f(x₂)/2,则称 f(x) 在区间 I 上的图形是凹的。
二、曲线凹凸性的判断方法1、二阶导数法这是判断曲线凹凸性最常用的方法。
设函数 f(x) 在区间 I 上具有二阶导数 f''(x)。
如果在区间 I 上 f''(x) > 0,则 f(x) 的图形在区间 I 上是凹的;如果 f''(x) < 0,则 f(x) 的图形在区间 I 上是凸的。
例如,对于函数 f(x) = x²,其一阶导数 f'(x) = 2x,二阶导数 f''(x) = 2 > 0,所以函数 f(x) = x²的图像在其定义域内是凹的。
2、切线法在曲线的某一点处,如果曲线位于切线的上方,则曲线在该点附近是凸的;如果曲线位于切线的下方,则曲线在该点附近是凹的。
三、曲线凹凸性的性质1、若曲线是凹的,则曲线的切线位于曲线的下方;若曲线是凸的,则曲线的切线位于曲线的上方。
2、若函数在某区间上是凹的(凸的),则函数在该区间上单调递增(递减)。
四、曲线凹凸性的应用1、证明不等式利用曲线的凹凸性可以证明一些不等式。
例如,要证明对于任意的x₁,x₂∈ 0, +∞),有 x₁+ x₂ ≥ 2√(x₁x₂) 。
函数凹凸性及其在高中数学中的应用探讨摘要在高中数学课本中,凹凸函数这一概念虽未曾出现,但观察近儿年全国各地高考试题及一些有难度的高中题,涉及凹凸函数知识的题目已频繁出现.事实上,让高中生掌握一些凹凸函数的简单应用,能起到承上启下,启辿学生思维,增强学生数形结合能力的作用.例如有些对数函数,指数函数以及一些三角不等式的计算或证明,往往看起来很复杂,甚至无从下手,但如果利用凹凸函数的性质给予计算或证明,则会起到简捷明了、事半功倍的效果.本文通过对函数凹凸性定义和相关性质定理的介绍,探讨运用这些定理去证明一些较复杂的不等式,求取值范围,求最值以及解数形结合类的题目,以使学生对相关知识有一个更全面、更系统、更深刻的了解,进一步提高运用这些性质定理去解决相关题目的数学能力和应用能力.这体现了函数的凹凸性在高中数学解题中的巧妙作用.关键词:上凸函数;下凸函数;单调性;不等式Exploring the Concavity and Convexity of Function and its Application ofMathematics in Senior Middle SchoolAbstract: Although the concept of the concavity and convexity of function has not been introduced in the high school textbook of mathematics,many difficult questions involved in the concavity and convexity of function had appeared frequently in the College Entrance Examination.In fact.to some high school students, mastering a simple application of the concavity and convexity of function can play a connecting,enhanceing the capacity of figures and graphics.For example,the calculation and proof of some logarithmic function, exponential function,as well as the triangle function often looks very complicated,even impossible to start,but the problem can be solved simply, clearly and effectively using the concavity and convexity of function.In this paper.the basic definitions ,the character and theorem of the concavity and convexity of function are introduced.The application in proving some complex inequalities, solving the rang of the figure and figures-graphics are discussed. So that the student can have a more comprehensive,more systematic and deeper understanding and further enhance the ability of using these theorems to solve some related problems.This reflect the clever role of the Concavity and Convexity of Functionof ma由ematics in high school.Keywords: convex function; concave function; monotonicity; inequality1引言 (1)2文献综述 (1)2.1国内外研究现状 (1)2.2国内外研究现状评价 (2)2. 3 提出问题 (2)3凹凸函数基础知识 (2)3.1凹凸函数的定义 (3)3.2凹凸函数的相关定理 (3)3. 高中数学中常见函数的凹凸性函数凹凸性在高中数学解题中的应用4. 1 函数凹凸性在证明不等式中的应用4. 利用函数凹凸性求取值范围4.3函数凹凸性在数形结合中的应用 (11)4. 4 利用函数凹凸性求最值 (12)5 结论 (13)5.1主要发现 (13)5. 2 启示 (13)5. 3局限性 (13)5. 4努力方向 (13)参考文献 (15)1 引言函数的叫凸性主要用于高等数学中,例如凸函数在泛函分析、最优化理论、数理经济学以及数学规划和控制论等领域有着广泛的应用,而高中课本中没有相关的概念.虽然函数的凹凸性在高中教材中没有给出系统定义、性质,但它的身影在高考中频频出现, 充分说明了高考命题源于课本,乂高于课本的原则,同时也体现了高考为高校输送优秀人才的选拔性功能.在求解高中涉及函数的凹凸性的相关问题时,许多学生常常感到束手无策,部分学生由于计算量大和繁锁,产生厌学数学的情绪.为了解除这种困惑,培养与提高学生学习数学的兴趣,让学生掌握函数凹凸性及其在高中数学中的应用是很必要的.因此本毕业论文从凹凸函数的基础知识和函数凹凸性在高中数学解题中的应用两个大方面,对函数凹凸性定义、相关定理及其应用进行进一步的分析,探讨函数凹凸性在证明不等式、求取值范围以及求最值、解数形结合合问题方面的应用,皆在为解决高中有关函数凹凸性的相关问题提供比较清晰的解题思路和解题方法.2 文献综述2. 1国内外研究现状根据所查到的相关文献资料可知,目前有关函数凹凸性在高等数学和初等数学中的研究甚多,学者们从不同的方面和角度对其进行了较为广泛的探讨,比如:唐才祯、莫玉忠、李金继的《凹凸函数在不等式证明中的巧用》一文⑴和张建平的《琴生不等式的应用》一文⑵主要介绍了函数凹凸性的定义和詹生不等式的证明过程;谢晓强的《函数凹凸性的儿个应用》一文&和魏远金的《函数凹凸性在高考中的应用》一文"[主要论述了函数凹凸性在初等数学中的应用,解决了一些用初等数学知识难以解决的初等不等式;王强芳、魏远金的《函数凹凸性在解题中的应用》一文⑸探讨函数的凹凸性在高考数学中的应用;周再禹的《巧用函数凸性证明不等式》一文⑹探讨了用函数的凸性巧妙的来证明中学代数中的一些不等式;尚亚东、游淑军的《凸函数及其在不等式证明中的应用》一文⑺和刘海燕的《凸函数在不等式证明中的应用》一文⑻介绍了凸函数的定义性质及其在证明不等式的一些应用;郝建华的《凸函数的性质及其在不等式证明中的应用》一文⑼主要介绍了两个重要的不等式——霍尔德不等式和闵可夫斯基不等式;刘大谨的《凶函数与不等式》一文"探讨了/'⑴在区间/是四函数的充要条件;江炳新的《构造凸函数证一类不等式》一文“针对目前高考数学的部分压轴题中体现的高等数学思想方法提出在教学中要引导学生进行函数凹Hi性的探究;傅拥军的《函数I,性在不等式证明中的应用》一文”针对在中学数学中不等式的证题方法较多,技巧性强的这一特点,通过例题说明函数凸性是函数在区间变化的整体形态,对于一些不等式,可以巧妙地构造凸函数,利用凸函数加以证明;夏红卫的《凸函数与不等式》一文邱从凸函数的定义出发,得到函数的连续性,推导出Jensen不等式,并由此得到n个正数的算术平均与儿何平均之间的不等式关系;张景丽、陈蒂的《凸函数在不等式证明中的应用》一文「逐论述可导凸函数的儿何特征和性质,并举例说明它们在不等式证明中的应用;晏忠红的《凸函数的应用》一文h主要论述了用凸函数方法和凸函数詹生不等式推证儿种重要的不等式,并对某些结论作一些探讨,等等;朱庆喜的《函数凹凸性的应用举例》'⑺一文主要根据函数凹凸性的定义形式通过例子反映出函I数凹凸性的简捷有效应用;王萍珠的《例说高考函数图像题的解法》-文⑻是针对高考中的函数图像题这类问题该如何解决而提出应从学会看图和学会作图两方面着手;罗志斌,曾菊华的《关于函数凹凸定义的一个注解》用一文针对不同教材的函数凹凸定义进行比较,对函数凹凸性的相关性质进行讨论,并对函数凹凸性的应用进行研究;赵春燕的《构造函数,利用函数性质证明不等式》地一文论述在构造函数的背景下运用函数的单调性、微积分中值定理、函数的极值和最值等,将不等式问题转化为函数问题,等等.2.2国内外研究现状评价综合国内外研究现状可以看出,关于函数凹凸性在高中数学中的应用的研究,仁者见仁、智者见智.其中,较大多数只对一个或儿个题目研究某一方面的问题,对高中出现的有关函数凹凸性的问题没有给出系统的归纳和分类.因此函数凹凸性在高中数学中的应用还有许多问题值得研究和探索.2. 3提出问题经过查阅了国内外的参考文献以及对近儿年高考试题的分析,发现函数凹凸性在解决高中题时有巧妙作用,而IR前文献对用函数凹凸性来解决高中题乂没具体给出应用的归纳和分类.于是本文在查阅了相关资料后,在前人研究的基础之上,对函数凹凸性的应用做了归纳和分类,总结出函数凹凸性在证明不等式、求取值范围、解数形结合问题以及求最值方面的应用,进而培养与提高学生学习数学的兴趣,为学生解决这些问题提供史广的解题思路和解题方法.3凹凸函数基础知识3.1凹凸函数的定义函数凹凸性在高中数学中有巧妙的作用,往往能起到事半功倍的效果,下面先介绍一下它的定义.定义1:如果函数,(尤)对其定义域中任意的玉,心都有如下不等式V | [/(xj + f(x2)](1)成立,则称/(尤)是下凸(凸)函数(如图1所示),当且仅当明=互时等号成立.如果函数/.(])对其定义域中任意的明,心都有如下不等式/(^±^)>_L[/(X I)+/(X2)](2)成立,则称丁⑴是上凸(凹)函数(如图2所示),当且仅当玉=互时等号成立.从儿何意义来看,不等式(1)表示定义域中任意两点羽,尤2的中点M所对应的曲线上的点Q位于弦上对应点P的下面.不等式(2)则有相反的意义.3. 2凹凸函数的相关定理以下儿个有关凹凸函数相关定理在解题中非常重要,为了使以后的解题过程更加的方便,下面做一个归纳总结.定理1 (詹生不等式)⑹若函数/(W在区间I是上四函数,则有不等式:/'筋玉+02心+・・・ + 0,/〃)20|/。
朝阳区“双名工程‘导师带教’”风采展示公开课课题:函数的凸凹性及其应用授课教师:北京市陈经纶中学黎宁授课时间:2013年3月27日课题:函数凸凹性及其应用授课教师:北京市陈经纶中学 黎宁一、教学目标1. 通过对高中数学中函数的凸凹性的分析及简单应用,使学生了解凸(凹)函数的简化概念、几何特征及简单性质,并能运用它们解决有关问题;2. 通过教学,体会从特殊到一般、数形结合、转化与化归以及函数的思想,提高直观感知、推理论证能力和运算求解能力.3. 开拓数学视野,培养思维的灵活性,提高学生学习数学的兴趣。
二、教学重点初等函数的凸凹性及其应用是教学重点。
三、教学难点函数凸凹性的有关结论的拓展研究是教学的难点。
四、教学过程(一) 设置问题情境,引入课题引例:在22,log ,2x y x y y x===这三个函数中,当1021<<<x x 时,使2)()()2(2121x f x f x x f +>+恒成立的函数的个数是A .0B .1C .2D .3答案:B.师:此题中条件“当1021<<<x x 时,使2)()()2(2121x f x f x x f +>+”,反映了函数的凸凹性。
(二) 展开问题研究 1. 定义如果函数()f x 对其定义域中任意的1x ,2x 都有如下不等式[])()(21)2(2121x f x f x x f +≤+ (1) 成立,则称)(x f 是下凸(凸)函数.如果函数()f x 对其定义域中任意的1x ,2x 都有如下不等式[])()(21)2(2121x f x f x x f +≥+ (2)成立,则称)(x f 是上凸(凹)函数.2.几何意义 几何特征1:(形状特征)1212凹函数的形状特征是:其函数曲线任意两点1A 与2A 之间的部分位于弦12A A 的上方。
几何特征2(切线斜率特征)设21,A A 是函数y=)(x f 曲线上两点,函数曲线1A 与2A 之间任一点A 处切线的斜率:凸函数的切线斜率特征是:切线的斜率随x 增大而增大;凹函数的切线斜率特征是:切线的斜率随x 增大而减小.3.高中数学中常见函数的凹凸性 在高中数学中,对于一些常见函数我们可根据函数图像或求二阶导数对其凹凸性进行判断.如二次函数2x y =,因为开口向上,所以在区间(-∞,+∞)上是下凸函数,当然也可根据其二阶导数02>=''y ,得出它是下凸函数.下面对于一些常用的,在考试中出现频率高的函数的凹凸性作一个探讨. (1)对数函数:若10<<a ,则对数函数x y a log =为下凸函数;若1>a ,则对数函数x y a log =为上凸函数.(2)指数函数:)1,0(≠>=a a a y x且为下凸函数.(3)三角函数:函数x y sin =在),0(π上是上凸函数,在)2,(ππ上是下凸函数。
函数凹凸性在解题中的应用
王强芳;魏远金
【期刊名称】《上海中学数学》
【年(卷),期】2007(000)011
【摘要】@@ 某市模拟考试中,将06年四川省高考理22题改编得如下一道题目:rn已知函数f(x)=x2+2x+a lnx.(1)若f(x)在区间(0,1]上恒为单调函数,求实数a 的取值范围;(2)当t≥1时,不等式f(2t-1)≥2f(t)-3恒成立,求实数a的范围.
【总页数】3页(P31-33)
【作者】王强芳;魏远金
【作者单位】530021,广西南宁市第三中学;530021,广西南宁市第三中学
【正文语种】中文
【中图分类】O1
【相关文献】
1.函数的凹凸性与洛比达法则在高考导数压轴题中的应用 [J], 俞松;
2.高屋建瓴势如破竹——函数凹凸性在解题中的应用 [J], 邓国勋
3.函数的凹凸性在解题中的应用 [J], 李慷慨
4.二次函数在闭区间上的最值问题两类轴对称问题的辨析小议辅助角公式的求解策略抽象函数问题分类例析均值不等式的应用与分析对称问题中参数范围的一种求解策略关于解不等式问题的若干策略简化解析几何计算的若干策略“定”,“动”相宜——二次函数在闭区间上的最值问题 [J], 蔡永强
5.函数的凹凸性在解题中的应用 [J], 李道忠;刘忠国
因版权原因,仅展示原文概要,查看原文内容请购买。
函数凹凸性及其在高中数学中的应用探讨摘要在高中数学课本中,凹凸函数这一概念虽未曾出现,但观察近几年全国各地高考试题及一些有难度的高中题,涉及凹凸函数知识的题目已频繁出现.事实上,让高中生掌握一些凹凸函数的简单应用,能起到承上启下,启迪学生思维,增强学生数形结合能力的作用.例如有些对数函数,指数函数以及一些三角不等式的计算或证明,往往看起来很复杂,甚至无从下手,但如果利用凹凸函数的性质给予计算或证明,则会起到简捷明了、事半功倍的效果.本文通过对函数凹凸性定义和相关性质定理的介绍,探讨运用这些定理去证明一些较复杂的不等式,求取值范围,求最值以及解数形结合类的题目,以使学生对相关知识有一个更全面、更系统、更深刻的了解,进一步提高运用这些性质定理去解决相关题目的数学能力和应用能力.这体现了函数的凹凸性在高中数学解题中的巧妙作用.关键词:上凸函数;下凸函数;单调性;不等式Exploring the Concavity and Convexity of Function and its Application ofMathematics in Senior Middle SchoolAbstract:Although the concept of the concavity and convexity of function has not been introduced in the high school textbook of mathematics,many difficult questions involved in the concavity and convexity of function had appeared frequently in the College Entrance Examination.In fact,to some high school students,mastering a simple application of the concavity and convexity of function can play a connecting,enhanceing the capacity of figures and graphics.For example,the calculation and proof of some logarithmic function, exponential function,as well as the triangle function often looks very complicated,even impossible to start,but the problem can be solved simply, clearly and effectively using the concavity and convexity of function.In this paper,the basic definitions ,the character and theorem of the concavity and convexity of function are introduced.The application in proving some complex inequalities, solving the rang of the figure and figures-graphics are discussed. So that the student can have a more comprehensive,more systematic and deeper understanding and further enhance the ability of using these theorems to solve some related problems.This reflect the clever role of the Concavity and Convexity of Functionof mathematics in high school.Keywords: convex function; concave function; monotonicity; inequality目录1 引言 (1)2 文献综述 (1)2.1 国内外研究现状 (1)2.2 国内外研究现状评价 (2)2.3 提出问题 (2)3 凹凸函数基础知识 (2)3.1 凹凸函数的定义 (3)3.2 凹凸函数的相关定理 (3)3.3 高中数学中常见函数的凹凸性 (4)4 函数凹凸性在高中数学解题中的应用 (6)4.1 函数凹凸性在证明不等式中的应用 (6)4.2 利用函数凹凸性求取值范围 (8)4.3 函数凹凸性在数形结合中的应用 (10)4.4 利用函数凹凸性求最值 (11)5 结论 (12)5.1 主要发现 (12)5.2 启示 (13)5.3 局限性 (13)5.4 努力方向 (13)参考文献 (14)1 引言函数的凹凸性主要用于高等数学中,例如凸函数在泛函分析、最优化理论、数理经济学以及数学规划和控制论等领域有着广泛的应用,而高中课本中没有相关的概念.虽然函数的凹凸性在高中教材中没有给出系统定义、性质,但它的身影在高考中频频出现,充分说明了高考命题源于课本,又高于课本的原则,同时也体现了高考为高校输送优秀人才的选拔性功能.在求解高中涉及函数的凹凸性的相关问题时,许多学生常常感到束手无策,部分学生由于计算量大和繁锁,产生厌学数学的情绪.为了解除这种困惑,培养和提高学生学习数学的兴趣,让学生掌握函数凹凸性及其在高中数学中的应用是很必要的.因此本毕业论文从凹凸函数的基础知识和函数凹凸性在高中数学解题中的应用两个大方面,对函数凹凸性定义、相关定理及其应用进行进一步的分析,探讨函数凹凸性在证明不等式、求取值范围以及求最值、解数形结合合问题方面的应用,皆在为解决高中有关函数凹凸性的相关问题提供比较清晰的解题思路和解题方法.2 文献综述2.1 国内外研究现状根据所查到的相关文献资料可知,目前有关函数凹凸性在高等数学和初等数学中的研究甚多,学者们从不同的方面和角度对其进行了较为广泛的探讨,比如:唐才祯、莫玉忠、李金继的《凹凸函数在不等式证明中的巧用》一文[1]和张建平的《琴生不等式的应用》一文[2]主要介绍了函数凹凸性的定义和詹生不等式的证明过程;谢晓强的《函数凹凸性的几个应用》一文[3]和魏远金的《函数凹凸性在高考中的应用》一文[4]主要论述了函数凹凸性在初等数学中的应用,解决了一些用初等数学知识难以解决的初等不等式;王强芳、魏远金的《函数凹凸性在解题中的应用》一文[5]探讨函数的凹凸性在高考数学中的应用;周再禹的《巧用函数凸性证明不等式》一文[6]探讨了用函数的凸性巧妙的来证明中学代数中的一些不等式;尚亚东、游淑军的《凸函数及其在不等式证明中的应用》一文[7]和刘海燕的《凸函数在不等式证明中的应用》一文[8]介绍了凸函数的定义性质及其在证明不等式的一些应用;郝建华的《凸函数的性质及其在不等式证明中的应用》一文[9]主要介绍了两个重要的不等式——霍尔德不等式和闵可夫斯基不等式;刘大谨的《凸函数和不等式》一文[10]探讨了)(xf在区间I是凸函数的充要条件;江炳新的《构造凸函数证一类不等式》一文[11]针对目前高考数学的部分压轴题中体现的高等数学思想方法提出在教学中要引导学生进行函数凹凸性的探究;傅拥军的《函数凸性在不等式证明中的应用》一文[12]针对在中学数学中不等式的证题方法较多,技巧性强的这一特点,通过例题说明函数凸性是函数在区间变化的整体形态,对于一些不等式,可以巧妙地构造凸函数,利用凸函数加以证明;夏红卫的《凸函数和不等式》一文[13]从凸函数的定义出发,得到函数的连续性,推导出Jensen不等式,并由此得到n个正数的算术平均和几何平均之间的不等式关系;张景丽、陈蒂的《凸函数在不等式证明中的应用》一文[14]论述可导凸函数的几何特征和性质,并举例说明它们在不等式证明中的应用;晏忠红的《凸函数的应用》一文[15]主要论述了用凸函数方法和凸函数詹生不等式推证几种重要的不等式,并对某些结论作一些探讨,等等;朱庆喜的《函数凹凸性的应用举例》[17]一文主要根据函数凹凸性的定义形式通过例子反映出函数凹凸性的简捷有效应用;王萍珠的《例说高考函数图像题的解法》一文[18]是针对高考中的函数图像题这类问题该如何解决而提出应从学会看图和学会作图两方面着手;罗志斌,曾菊华的《关于函数凹凸定义的一个注解》[19]一文针对不同教材的函数凹凸定义进行比较,对函数凹凸性的相关性质进行讨论,并对函数凹凸性的应用进行研究;赵春燕的《构造函数,利用函数性质证明不等式》[20]一文论述在构造函数的背景下运用函数的单调性、微积分中值定理、函数的极值和最值等,将不等式问题转化为函数问题,等等.2.2 国内外研究现状评价综合国内外研究现状可以看出,关于函数凹凸性在高中数学中的应用的研究,仁者见仁、智者见智.其中,较大多数只对一个或几个题目研究某一方面的问题,对高中出现的有关函数凹凸性的问题没有给出系统的归纳和分类.因此函数凹凸性在高中数学中的应用还有许多问题值得研究和探索.2.3 提出问题经过查阅了国内外的参考文献以及对近几年高考试题的分析,发现函数凹凸性在解决高中题时有巧妙作用,而目前文献对用函数凹凸性来解决高中题又没具体给出应用的归纳和分类.于是本文在查阅了相关资料后,在前人研究的基础之上,对函数凹凸性的应用做了归纳和分类,总结出函数凹凸性在证明不等式、求取值范围、解数形结合问题以及求最值方面的应用,进而培养和提高学生学习数学的兴趣,为学生解决这些问题提供更广的解题思路和解题方法.3 凹凸函数基础知识3.1 凹凸函数的定义函数凹凸性在高中数学中有巧妙的作用,往往能起到事半功倍的效果,下面先介绍一下它的定义.定义1:如果函数()f x 对其定义域中任意的1x ,2x 都有如下不等式 [])()(21)2(2121x f x f x x f +≤+ (1) 成立,则称)(x f 是下凸(凸)函数(如图1所示),当且仅当21x x =时等号成立. 如果函数()f x 对其定义域中任意的1x ,2x 都有如下不等式[])()(21)2(2121x f x f x x f +≥+ (2) 成立,则称)(x f 是上凸(凹)函数(如图2所示),当且仅当21x x =时等号成立.从几何意义来看,不等式(1)表示定义域中任意两点1x ,2x 的中点M 所对应的曲线上的点Q 位于弦上对应点P 的下面.不等式(2)则有相反的意义.3.2 凹凸函数的相关定理以下几个有关凹凸函数相关定理在解题中非常重要, 为了使以后的解题过程更加的方便,下面做一个归纳总结.定理1(詹生不等式)[16] 若函数()f x 在区间I 是上凸函数,则有不等式:)()()()(22112211n n n n x f q x f q x f q x q x q x q f +++≥+++ (3)若函数()f x 在区间I 是下凸函数,则有不等式:)()()()(22112211n n n n x f q x f q x f q x q x q x q f +++≤+++ (4)其中n i q I x i i ,,2,1,0, =>∈;121=+++n q q q .定理2 若)(x f 是下凸函数,则其对应定义域中的任意n 个点n x x x ,,21恒有:[])()()(1)(2121n n x f x f x f nn x x x f +++≤+++ 当且仅当n x x x === 21时等号成立.类似地,对于上凸函数有:[])()()(1)(2121n n x f x f x f nn x x x f +++≥+++ . 定理 3 上的下凸函数为区间I x f )( ⇔ 对于I 上的任意 321x x x <<,总有:23231212)()()()(x x x f x f x x x f x f --≤--成立. 定理 4 设函数)(x f 在开区间I 上可导,则)(x f 在区间I 上为上凸函数⇔导函数)(x f '在区间I 单调减少.⇔对I 上的任意两点21,x x 且21x x <,总有))(()()(12112x x x f x f x f -'+<. 推论:设函数)(x f 在开区间I 上存在二阶导数:(1)若对任意I x ∈,有0)(>''x f ,则)(x f 在I 上为下凸函数;(2)若对任意I x ∈,有0)(<''x f ,则)(x f 在I 上为上凸函数.定理 5 对于上凸函数)(x f 有如下简单性质:(1)若)(x g 是线性函数,则函数)()(x g x f +和)(x f 凸性相同.(2)当0)(>x f 时,函数[]nx f )(和)(x f 的凸性相同.)(R n ∈ (3)函数)(x f 和函数)(x f -、)(1x f -的凸性相反.反之对于下凸函数也有相同的性质.对于一些比较复杂的函数凹凸性的判断,常根据定理4及推论利用导数,判断其二阶导数的正负.3.3 高中数学中常见函数的凹凸性在高中数学中,对于一些常见函数我们可根据函数图像或求二阶导数对其凹凸性进行判断.如二次函数2x y =,因为开口向上,所以在区间(-∞,+∞)上是下凸函数,当然也可根据其二阶导数02>=''y ,得出它是下凸函数.下面对于一些常用的,在考试中出现频率高的函数的凹凸性作一个探讨.(1)对数函数对于对数函数)10(log ≠>=a a x y a 且而言,其凹凸性如下:若10<<a ,则对数函数x y a log =为下凸函数;若1>a ,则对数函数x y a log =为上凸函数.(2)指数函数)1,0(≠>=a a a y x 且为下凸函数.(3)三角函数sin (0,)sin (,2cos (,)223cos (,22tan (,0)2tan (02cot (,0)2cot (0,)2y x x y x x y x x y x x y x x y x x y x x y x x πππππππππππ⎧=∈⎧⎨⎪=∈⎩⎪⎪⎧=∈-⎪⎪⎨⎪=∈⎪⎪⎩⎪⎨⎧=∈-⎪⎪⎨⎪=∈⎪⎪⎩⎪⎧=∈-⎪⎪⎪⎨⎪=∈⎪⎩⎩是上凸函数,是下凸函数,)是上凸函数,是下凸函数,)是上凸函数,是下凸函数,,)是下凸函数,是上凸函数, (4)二次函数对于二次函数)0(2≠++=a c bx ax y 而言,其凹凸性如下:若0>a ,则二次函数c bx ax y ++=2为下凸函数;若0<a ,则二次函数c bx ax y ++=2为上凸函数.(5)反比例函数对于反比例函数而言,其凹凸性如下:当0>k 时:若)0,(-∞∈x ,则反比例函数为上凸函数;若),0(+∞∈x ,则反比例函数为下凸函数. 当0<k 时:若)0,(-∞∈x ,则反比例函数为下凸函数;若),0(+∞∈x ,则反比例函数为上凸函数.(6)双勾函数对于双勾函数)0,0(>>+=b a xb ax y 而言,其凹凸性如下: 当)0,(-∞∈x 时,双勾函数)0,0(>>+=b a xb ax y 为上凸函数;当),0(+∞∈x 时,双勾函数)0,0(>>+=b a xb ax y 为下凸函数. 4 函数凹凸性在高中数学解题中的应用凹凸性尽管是高等数学的一个内容,但在高中数学中却有着广泛的应用,如能灵活应用,可事半功倍.在以下例题中主要采用凹凸函数性质解题,其他方法暂不介绍.4.1 函数凹凸性在证明不等式中的应用证明不等式是高中数学的一个重点内容,也是难点内容,但若用函数凹凸性的方法证明不等式,往往会起到奇妙的效果.【例1】(2000年江西、高考) 若1a b >>,P =,,,则( ).A .Q P R <<B .R Q P <<C .R P Q <<D .Q R P <<解:由1>>b a 得c b a lg ,lg ,lg 均为正数,且互不相等,由均值定理易得Q P <,又考虑对数函数x x f lg )(=则有,所以函数x x f lg )(=在其定义域内是上凸函数,故有R Q <,选B .【例2】 (2005年全国高考)(1)设函数)10(),1(log )1(log )(22<<--+=x x x x x x f ,(1)求)(x f 的最小值.(2)设正数n P P P P 2321,,,, 满足12321=++++n P P P P ,求证:121log p p +222log p p +323log p p +n p p n n -≥+222log .解:(1)依题意,设x x x g 2log )(=,则e x x g 22log log )(+=',,01x ∴<<当时,)(x g 为下凸函数.21)21(2)1(2)1()(-==⎥⎦⎤⎢⎣⎡-+≥-+∴g x x g x g x g . 当且仅当x x -=1,即时等号成立,故)10(),1(log )1(log )(22<<--+=x x x x x x f 的最小值为-1.(2) 由(1)知x x x g 2log )(=在区间)1,0(为下凸函数,故有n n p g p g p g 2)()()(221+++ ≥nn n n n n n g p p p g 221log 21)21()2(221-===+++ n p g p g p g n -≥+++∴)()()(221即121log p p +222log p p +323log p p +n p p n n -≥+222log .说明:本题在高考的参考答案中解题过程较繁杂,利用对数函数的凹凸性则简单明了,干净利落.【例3】1,,,>≠∈+n b a R b a ,求证:.证明:构造+R 上的下凸函数)1()(>=n x x f n ,,b a ≠ ∴12)()2(2-+=+>+n nn nn b a b a b a , 说明:本题由“b a ≠,则”推广得之易,但用数学归纳法证之难,且证题的其它突破口觅之不易.由于巧妙运用了指数函数凸性,证明不等式,简洁明快.【例4】(2006年四川高考)已知函数)(),0(ln 2)(2x f x x a xx x f >++=的导函数是)(x f '对任意两个不相等的正数21,x x ,证明:当0≤a 时,)2(2)()(2121x x f x f x f +>+. 证明:当0=a 时有,,,即)(x f 为下凸函数.当0<a 时有)0(ln 2)(2>++=x x a x x x f ,)(x f ',0142)(23>-+=''axx x f ,即)(x f 为下凸函数.综上,当0≤a 时, )0(ln 2)(2>++=x x a x x x f 为下凸函数,对任意两个不相等的21,x x ,由下凸函数性质有:)2(2)()(2121x x f x f x f +>+.【例5】已知函数,若且21x x ≠,证明:)2()]()([212121x x f x f x f +>+. 证明:x x x f 2sec )(tan )(='=',x x x x f 22sec tan 2)(sec )(='='',0)(>''∴x f ,)(x f ∴在区间是下凸函数.又21x x ≠ ,[])2()()(212121x x f x f x f +>+∴. 说明:若该题采用常规方法,对三角函数式变形要求较高,利用函数凹凸性则可避免繁杂计算、变形,从而提高解题速度. 4.2 利用函数凹凸性求取值范围在高中阶段对很多学生看到求取值范围往往是无从下手,而函数的凹凸性为我们开辟了一种即简单又易懂的新思路.【例6】(2005年辽宁高考)函数)(x f y =在区间),0(+∞内可导,导函数)(x f '是减函数,且0)(>'x f .设),0(0+∞∈x ,m kx y +=是曲线y=f(x)在点))(,(00x f x 的切线方程,并设函数m kx x g +=)(.(1)用)(),(,000x f x f x '表示m;(2)证明:当),0(0+∞∈x 时,)()(x f x g ≥;(3)若关于x 的不等式在[)+∞,0上恒成立,其中b a ,为实数,求b 的取值范围及a 和b 所满足的关系.解:(1)函数)(x f y =在点))(,(00x f x 处的切线方程为:))(()(000x x x f x f y -'=- ,整理得:)()()(0000x f x x f x x f y +'-'=,所以000)()(x x f x f m '-=. (2)(利用定理4))(x f y = 在区间),0(+∞内可导且0)(>'x f , )(x f y =∴在区间),0(+∞上为单调递增函数.又 导函数)(x f '是减函数,)(x f y =∴在区间),0(+∞上为上凸函数,曲线)(x f y =总在它任一切线的下方,即有 )()(x f x g ≥.(3)设[)),0(1)(2+∞∈+=x x x h , 02)(,2)(>=''='∴x h x x h .∴由定理4中的推论(1)可知[)∞+,在0)(x h 上为下凸函数,曲线)(x h 总在它的 任一切线的上方.则和曲线)(x h 的切线平行且截距小于等于切线截距的直线满足b ax x +≥+12.设)1,(200+x x P 为[)),0(1)(2+∞∈+=x x x h 上任意一点,过P 的切线为-y )1(20+x )(200x x x -=整理得:[)),,0(12200+∞∈+-=x x x x y由02a x =和201x b -≤消去0x 得)1,0()1(221≤≥-≤b a b a .设[)),0(23)(32+∞∈=x x x f ,0x =为函数)(x f 的不可导点.当0=x 时,只要0≥b 即可满足.函数[)),0(23)(32+∞∈=x x x f 为可导函数,031)(,)(3431<-=''='--x x f x x f ,故)(x f 在),0(+∞为上凸函数,曲线)(x f 总在它的任一切线的下方,所以和曲线)(x f 的切线平行且截距大于等于切线截距的直线.设),(3200x x Q 为[)),0(23)(32+∞∈=x x x f 上任意一点,过Q 的切线为:.整理得:)),0((21320310+∞∈+=-x x x y . 由消去0x 得:)0,0()2(21≥>≥-b a b a .所以不等式对任意),0(+∞∈x 成立的充要条件是不等式2121)1(2)2(b b -≤-.显然,存在b a ,使上式成立的充要条件是不等式2121)1(2)2(b b -≤-有解.解此不等式得:.所以b 的取值范围是.所以b a 与所满足的关系式为. 4.3 函数凹凸性在数形结合中的应用利用函数的凹凸性,不仅可以用来证明不等式,求取值范围而且还可以深刻地研究函数的有关性质和绘制函数图像,并结合图像来解决问题.【例7】(2001年全国高考试题)已知n m 、为正整数,且n m <<1,证明:m n n m )1()1(+>+.证明分析:如图作出函数x y n )1(log +=的简图. 图象过点)1,1(+n A设直线n x =交曲线于点B ,交线段AC 于点F ,则n y n B )1(log +=,nn ACE tg n y F 1)1(-=∠-=,由函数的凹凸性可知:函数x y n )1(log +=为上凸函数,所以F B y y >,,,(1) )1lg(1lg 11 +>-n nn n 设数列{}n a 的通项为,则(1)式即1+>n n a a ,所以数列{}n a 为递减数列.由n m <<1则可得11++>n m a a ,即)1lg(1)1lg(1n nm m +>+,)1lg()1lg(n m m n +>+,所以m n n m )1()1(+>+成立.【例8】设{}n a 和{}n b 分别为各项都为正数的非常数的等差数列和等比数列,且11b a =,12+n a 12+=n b ,求证: 1+n a >1+n b .证明分析:因为数列其实是定义在+N 上的特殊函数,等差数列的图像为直线上一些离散的点,等比数列的图像是“准”指数函数图像上的一些离散的点.本例中的两个数列的图像有,12( B ),1(1+n a A 、)12+n a 两个公共点,故可作出如下草图:由图1+n a >1+n b 的正确性一览无余.并且还可以发现,此题的结论其实只是图示中的一个特例罢了.“形”中还包含了更为一般的“数”的结果:若121-≤≤n i ,则11++>i i b a . 4.4 利用函数凹凸性求最值求函数最值问题,是中学数学的一个重要而又难学内容,也是历来是高考数学中考查的重点之一,运用定义、均值不等式、求导来求最值是高中数学的常用方法,而函数凹凸性在解决此类问题又有其巧妙作用.【例9】在ABC ∆中,求C B A sin sin sin ++最大值. 解:构造上凸函数)sin()(x x f =, 则有: 2333sin 33sin3sin sin sin ==++≤++πC B A C B A C B A sin sin sin ++∴的最大值是233说明1:新教材弱化了和差化积、积化和差的教学,对此类问题的解决极为不利.函数凸性给类似问题的解决提供了新的视角,化繁为简,直观易懂.说明2:同法易证:此不等式的推广“n a a a ,,,21 是凸n 边形的n 个内角,则有nn n a ni i π)2(sinsin 1-⋅≤∑=)4,3(n i =”. 【例10】+∈R c b a ,,,且1=abc ,求)(1)(1)(1333b a c c a b c b a +++++的最小值.解:由1=abc 得1,,111=---c b a ,置换所求,得:23)(1)(1)(1113113113≥+++++---------b a c c a b c b a 化简有:23222≥+++++b a c c a b c b a , 令s c b a =++,则,333=≥abc s 且原不等式等价于:23222≥-+-+-c s c b s b a s a . 现构造下凸函数,有2323)3(3)3(32222≥=-=≥-+-+-s s s s s f c s c b s b a s a .)(1)(1)(1333b a c c a b c b a +++++∴的最小值为23. 说明1:分式不等式的证明一直是不等式证明的疑难问题,文中给出了其构造向量的证明方法,新颖、独特.本例从凸函数的视角展开的证明,同样让人耳目一新.说明2:“置换”的妙处在于彰显了所要构造的凸函数的形式.5 结论5.1 主要发现本文在文献[1-20]的基础上对函数凹凸性的定义及其相关定理进行了探究,总结出函数凹凸性在高中数学中四方面(证明不等式,求取值范围、最值以及解和图形结合的题)的应用,发现利用函数凹凸性来解决一些较复杂的高中题时,可以使这些问题变得简单和快捷,收到事半功倍的效果.5.2 启示本文通过对函数凹凸性的定义及相关定理的分析,列举大量的例题,使学生通过例题的学习后,能够掌握高中出现的和函数凹凸性相关的问题的解题规律和解题策略,进一步培养学生的创新思维能力,对他们以后解决类似的题目能有所帮助.5.3 局限性本毕业论文只是把函数凹凸性的知识运用到高中数学中,由于本人的知识和理论水平有限,尚不能总结出函数凹凸性在其他方面的应用,这是本文的不足之处.5.4 努力方向在今后的学习研究过程中继续做这方面的资料收集,力争使函数的凹凸性应用到高中数学的其他方面的知识点中,为解决高中知识提供了一种巧妙的方法,能轻松运用它解决一些用常规方法难以解决的问题.参考文献[1] 唐才祯,莫玉忠,李金继.凹凸函数在不等式证明中的巧用[J].广西右江民族师专学报,2003,(03):18~20.[2] 张建平.琴生不等式的应用[J].开封教育学院,2003,(03):78~80.[3] 谢晓强.函数凹凸性的几个应用[J].中学理科,2006,(01):6~7.[4] 魏远金.函数凹凸性在高考中的应用[J].中学理科,2006,(11):25~28.[5]王强芳,魏远金.函数凹凸性在解题中的应用[J].上海中学数学,2007,(11):31~33.[6] 周再禹.巧用函数凸性证明不等式[J].兰州教育学院学报,2006,(04):58~60.[7] 尚亚东,游淑军.凸函数及其在不等式证明中的应用[J].广州大学学报(自然科学版) , 2005,(01):1~5.[8] 刘海燕.凸函数在不等式证明中的应用[J].牡丹江教育学院学报,2005,(01):19~20.[9] 郝建华.凸函数的性质及其在不等式证明中的应用[J].山西经济管理干部学院学报, 2003,(04):83~85.[10]刘大谨.凸函数和不等式[J].泰州职业技术学院学报,2004,(01):29~30.[11]江炳新.构造凸函数证一类不等式[J].中学数学教学,2004,(02):42~43.[12]傅拥军.函数凸性在不等式证明中的应用[J].中学教研(数学) ,2005,(09):20~21.[13]夏红卫.凸函数和不等式[J].常州工学院学报,2005,(01):4~6.[14]张景丽,陈蒂.凸函数在不等式证明中的应用[J].陕西教育(理论版),2006,(08):144.[15]晏忠红.凸函数的应用[J].井冈山职业技术学院,2003,(04):86~87.[16]刘玉琏.数学分析讲义[M].北京:高等教育出版社,2003:254~260.[17]朱庆喜.函数凹凸性的应用举例[J].福建水利电力职业技术学院,2006,(06):111~112.[18]王萍珠. 例说高考函数图像题的解法[J].浙江省奉化市江口中学,2006,(10):15~16.[19]罗志斌,曾菊华.关于函数凹凸定义的一个注解[J].江西理工大学应用科学学院,赣州教育学院, 2006,(06):106~109.[20]赵春燕.构造函数,利用函数性质证明不等式[J].河北省张家口市第三中学,2006,(04):78~79.。
专题四 函数的凸凹性函数的凹凸性主要用于高等数学中,例如凸函数在泛函分析、最优化理论、数理经济学以及数学规划和控制论等领域有着广泛的应用,而高中课本中没有相关的概念.虽然函数的凹凸性在高中教材中没有给出系统定义、性质,但它的身影在高考中频频出现,充分说明了高考命题源于课本,又高于课本的原则,同时也体现了高考为高校输送优秀人才的选拔性功能. 一 、凹凸函数的定义函数凹凸性在高中数学中有巧妙的作用,往往能起到事半功倍的效果,下面先介绍一下它的定义. 定义1:如果函数()f x 对其定义域中任意的1x ,2x 都有如下不等式[])()(21)2(2121x f x f x x f +≤+ (1) 成立,则称)(x f 是下凸(凸)函数(如图1所示),当且仅当21x x =时等号成立. 如果函数()f x 对其定义域中任意的1x ,2x 都有如下不等式[])()(21)2(2121x f x f x x f +≥+ (2)成立,则称)(x f 是上凸(凹)函数(如图2所示),当且仅当21x x =时等号成立.二、凹凸函数的几何特征:1.形状特征图1(下凸函数) 图2(上凸函数)下凸函数的形状特征是:其函数曲线任意两点1A 与2A 之间的部分位于弦21A A 的下方; 上凸函数的形状特征是:其函数曲线任意两点1A 与2A 之间的部分位于弦21A A 的上方。
2切线斜率特征图3(下凸函数) 图4(上凸函数) 下凸函数的切线斜率特征是:切线的斜率)(x f y =随x 增大而增大;上凸函数的切线斜率特征是:切线的斜率)(x f y =随x 增大而减小; 简记为:斜率凹增凸减......。
3增量特征:图5(下凸函数) 图6(凸函数)下凸函数的增量特征是:i y ∆越来越大;上凸函数的增量特征是:i y ∆越来越小; 简记为:增量下大上小......。
三、凸函数与导数的关系定理1(可导函数与凹凸函数的等价命题):(1) 设)(x f 为区间I 上的可导函数,则:)(x f 为I 上的下凸函数⇔)(x f '为I 上的增函数; (2) 设)(x f 为区间I 上的可导函数,则:)(x f 为I 上的上凸函数⇔)(/x f 为I 上的减函数;定理2(可导函数与二阶导数的关系):(1)设)(x f 为区间I 上的可导函数,则:)(x f 为I 上的下凸函数⇔0)(≥''x f 且)(x f ''不在I 上的任一子区间上恒为零.(2)设)(x f 为区间I 上的可导函数,则:)(x f 为I 上的上凸函数⇔0)(≤''x f 且)(x f ''不在I 上的任一子区间上恒为零.对于一些函数凹凸性的判断,常根据定理2,判断其二阶导数的正负. 四、凹凸函数的相关定理以下几个有关凹凸函数相关定理在解题中非常重要, 为了使以后的解题过程更加的方便,下面做一个归纳总结.定理1(詹生不等式)[16]若函数()f x 在区间I 是上凸函数,则有不等式:)()()()(22112211n n n n x f q x f q x f q x q x q x q f +++≥+++ (3)若函数()f x 在区间I 是下凸函数,则有不等式:)()()()(22112211n n n n x f q x f q x f q x q x q x q f +++≤+++ (4)其中n i q I x i i ,,2,1,0, =>∈;121=+++n q q q .定理2 若)(x f 是下凸函数,则其对应定义域中的任意n 个点n x x x ,,21恒有:[])()()(1)(2121n n x f x f x f nn x x x f +++≤+++当且仅当n x x x === 21时等号成立. 类似地,对于上凸函数有:[])()()(1)(2121n n x f x f x f nn x x x f +++≥+++ .五、高中数学中常见函数的凹凸性在高中数学中,对于一些常见函数我们可根据函数图像或求二阶导数对其凹凸性进行判断.如二次函数2x y =,因为开口向上,所以在区间(-∞,+∞)上是下凸函数,当然也可根据其二阶导数02>=''y ,得出它是下凸函数.下面对于一些常用的,在考试中出现频率高的函数的凹凸性作一个探讨. (1)对数函数对于对数函数)10(log ≠>=a a x y a 且而言,其凹凸性如下:若10<<a ,则对数函数x y a log =为下凸函数;若1>a ,则对数函数x y a log =为上凸函数.(2)指数函数)1,0(≠>=a a a y x 且为下凸函数.(3)三角函数sin (0,)sin (,2cos (,)223cos (,22tan (,0)2tan (02cot (,0)2cot (0,)2y x x y x x y x x y x x y x x y x x y x x y x x πππππππππππ⎧=∈⎧⎨⎪=∈⎩⎪⎪⎧=∈-⎪⎪⎨⎪=∈⎪⎪⎩⎪⎨⎧=∈-⎪⎪⎨⎪=∈⎪⎪⎩⎪⎧=∈-⎪⎪⎪⎨⎪=∈⎪⎩⎩是上凸函数,是下凸函数,)是上凸函数,是下凸函数,)是上凸函数,是下凸函数,,)是下凸函数,是上凸函数,(4)二次函数对于二次函数)0(2≠++=a c bx ax y 而言,其凹凸性如下:若0>a ,则二次函数c bx ax y ++=2为下凸函数;若0<a ,则二次函数c bx ax y ++=2为上凸函数.(5)反比例函数对于反比例函数)0(≠=k xky 而言,其凹凸性如下: 当0>k 时:若)0,(-∞∈x ,则反比例函数)0(≠=k xky 为上凸函数;若),0(+∞∈x ,则反比例函数)0(≠=k xky 为下凸函数.当0<k 时:若)0,(-∞∈x ,则反比例函数)0(≠=k xky 为下凸函数;若),0(+∞∈x ,则反比例函数)0(≠=k xky 为上凸函数.(6)对勾函数对于对勾函数)0,0(>>+=b a xbax y 而言,其凹凸性如下: 当)0,(-∞∈x 时,对勾函数)0,0(>>+=b a xbax y 为上凸函数;当),0(+∞∈x 时,对勾函数)0,0(>>+=b a xbax y 为下凸函数.六、 函数凹凸性在高中数学解题中的应用 6.1图形与图像问题【例1】一高为H满缸水量为V的鱼缸的截面如图7所示,其底部碰了一个小洞,满缸水从洞中流出.若鱼缸水深为h时水的体积为V,则函数)(h f V =的大致图象可能是图8中的( ).【例2】如下图所示,单位圆中弧AB 的长为x ,f(x)表示弧AB 与弦AB 所围成的弓形面积的2倍,则函数y=f(x)的图象是6.2函数与图像问题【例1】 在x y x y x y y x 2cos ,,log ,222====这四个函数中,当210x x <<时,2)()()2(2121x f x f x x f +>+ 恒成立的函数的个数是( ). A.0 B.1 C.2 D.3【例2】对于函数)(x f 定义域中任意的)(,2121x x x x ≠有如下结论: ①)()()(2121x f x f x x f =+; ②)()()(2121x f x f x x f +=⋅;③0)()(2121>--x x x f x f ; ④2)()()2(2121x f x f x x f +<+. 当x x f lg )(=时,上述结论中正确结论的序号是 6.3函数凹凸性在证明不等式中的应用证明不等式是高中数学的一个重点内容,也是难点内容,但若用函数凹凸性的方法证明不等式,往往会起到奇妙的效果.【例1】若1a b >>,lg lg P a b =⋅,)lg (lg 21b a Q +=,)2lg(ba R +=,则( ). A .Q P R << B .R Q P <<C .R P Q <<D .Q R P <<【例2】设函数)10(),1(log )1(log )(22<<--+=x x x x x x f , (1)求)(x f 的最小值.(2)设正数nP P P P 2321,,,, 满足12321=++++n P P P P ,求证: 121log p p +222log p p +323log p p +n p p n n -≥+222log .图7图8A BC D【例3】1,,,>≠∈+n b a R b a ,求证:12)(-+>+n nnnb a b a .【例4】已知函数)(),0(ln 2)(2x f x x a xx x f >++=的导函数是)(x f ',对任意两个不相等的正数21,x x ,证明:当0≤a 时,)2(2)()(2121x x f x f x f +>+.6.4函数凹凸性在数形结合中的应用利用函数的凹凸性,不仅可以用来证明不等式,求取值范围而且还可以深刻地研究函数的有关性质和绘制函数图像,并结合图像来解决问题.【例1】已知n m 、为正整数,且n m <<1,证明:m n n m )1()1(+>+.6.5 利用函数凹凸性求最值求函数最值问题,是中学数学的一个重要而又难学内容,也是历来是高考数学中考查的重点之一,运用定义、均值不等式、求导来求最值是高中数学的常用方法,而函数凹凸性在解决此类问题又有其巧妙作用.【例1】在ABC ∆中,求C B A sin sin sin ++最大值.。
函数的凹凸性与洛比达法则在高考导数压轴题中的应用南昌外国语学校 梁懿涛导数题是高考数学压轴题中最赏见的形式,其涉及到函数的构造、不等式的解法、导数的运算、应用(极值与单调性)以及恒成立等诸多方面的内容,综合考察学生的抽象思维能力、逻辑推理与判断能力、运算能力、 化归能力,以及函数与方程、分类与整合、转化与化归等数学思想,对学生有极高的要求.而命题人由于教材内容的限制,给出的答案往往出人意料,显得太巧妙,太艰涩难懂,所以在高考有限的答题时间内,并不具有现实可操作性。
如果利用函数的凹凸性与洛比达法则,则可以起化巧为拙,以拙胜巧之奇效!先了解以下内容(限于篇幅,不作阐述与证明):定义1.函数()f x 的导数的导数(如果可导)叫做函数()f x 的二阶导数, 记作y ''、()f x ''.类似地, 二阶导数的导数叫做三阶导数, 三阶导数的导数叫做四阶导数.一般地,,(n -1)阶导数的导数叫做n 阶导数,分别记作y '''、(4)y ⋅ ⋅ ⋅ ,()n y .定义2.定义在区间I 的函数()f x ,对I 上中任意的1x 、2x 12x x ≠和任意的(0,1)λ∈,若都有12[(1)]f x x λ+-<12()(1)()f x f x λ+-,则称()f x 是I 上的凹函数;若都有12[(1)]f x x λ+->12()(1)()f x f x λ+-,则称()f x 是I 上的凸函数.如2x y =是凹函数,2log y x =是凸函数.定理1.如果函数()f x 在区间I 上二阶可导,则()f x 在区间I 上是凹函数的充要条件是()0f x ''≥; ()f x 在区间I 上是凸函数的充要条件是()0f x ''≤.定理2.若函数()f x 和()g x 满足:(i )00lim ()lim ()0x x x x f x g x →→==(或∞);(ii )在点0x 的空心邻域00()u x 内两者可导,且()0g x '≠;(iii )0()lim ()x x f x A g x →'='(A 可以是实数,也可以是±∞),则0()lim ()x x f x g x →= 0()lim ()x x f x A g x →'='. 这种以导数为工具研究不定式(00或∞∞型)的极限的方法,称为洛比达法则. 再用以上定理解下列高考压轴题: 例1.(2011年高考全国数学新课标卷(理)21) 已知函数ln ()1a x b f x x x=++,曲线()y f x =在点(1,(1))f 处的切线方程为230x y +-=. (Ⅰ)求a 、b 的值; (Ⅱ)如果当0x >,且1x ≠时,ln ()1x k f x x x >+-,求k 的取值范围. 解:(Ⅰ)1a =,1b =.ln 1()1x f x x x=++.(过程略) (Ⅱ)因为当0x >,且1x ≠时,ln ()1x k f x x x >+-,所以22ln 11x x k x <--对0,1x x >≠恒成立. 令22ln ()11x x x x ϕ=--,2222ln (1)1()2(1)x x x x x ϕ++-'=-,令22()ln (1)1,(0,)h x x x x x =++-∈+∞, 1()2ln h x x x x x '=-+,21()12ln h x x x ''=-+,322()0h x x x'''=+>,所以()h x ''在(0,)+∞内单调递增,因为(1)0h ''=,所以(0,1)x ∈时,()0h x ''<,()h x '单调递减,(1,)x ∈+∞时,()0h x ''>,()h x '单调递增,所以()(1)0h x h ''≥=,从而()h x 在(0,)+∞内单调递增,因为(1)0h =,所以(0,1)x ∈时,()0h x <,()0x ϕ'<,()x ϕ单调递减,(1,)x ∈+∞时,()0h x >,()0x ϕ'>,()x ϕ单调递增. 因为22222111112ln 12ln (12ln )22ln 2lim ()lim(1)lim lim lim 011(1)2x x x x x x x x x x x x x x x x x x x xϕ→→→→→'------=-===='---,从而 ()0x ϕ>,从而所求0k ≤.例2.(2010年高考全国数学大纲卷(理)22)设函数()1xf x e -=-. (Ⅰ)证明:当x >-1时,()1x f x x ≥+;(Ⅱ)设当0x ≥时,()1x f x ax ≤+,求a 的取值范围. 解:(Ⅰ)证明略;(Ⅱ)(i )当0x =时,0001a ≤⋅+,a R ∈. (ii )当0x >时,()010f x e >-=,10ax ∴+>恒成立,0a ∴≥,从而0x >时,()1x f x ax ≤+11x x ax e -⇔+≤-对0x >恒成立(1)11x x a x e ⇔-+≤-对0x >恒成立, 考虑函数()1x x g x e =-,2(1)1()(1)x x x e g x e -+'=--,令()(1)1x x x e ϕ=-+,()0x x xe ϕ'=>,()x ϕ在(0,)+∞单调递增,()(0)0x ϕϕ>=,()0g x '∴<,即()g x 在(0,)+∞单调递减. 3[(2)2]()(1)x x x e x e x g x e -++''=-,令()(2)2x x x e x φ=-++,()(1)1x x x e φ'=-+,()0x x xe φ''=>,()x φ'在(0,)+∞单调递增,()(0)0x φφ''>=,()x φ在(0,)+∞单调递增,()(0)0x φφ>=,()0g x ''>,所以()g x 在(0,)+∞上是凹函数.又0000()1lim ()lim lim lim 11(1)x x x x x x x x x g x e e e→→→→'===='--,所以如图所示,()g x 在(0,)+∞内的图像是一条单调递减且凹的曲线.因为直线:(1)1y a x =-+过定点(0,1),由题意知直线恒在曲线()g x 的下方。
函数的凹凸性在高考中的应用崇仁二中廖国华教学目的: ①了解函数的凹凸性,掌握增量法解决凹凸曲线问题。
②培养学生探索创新能力,鼓励学生进行研究型学习。
教学重点:掌握增量法解决凹凸曲线问题教学难点:函数的凹凸性定义及图像特征教学过程:一、课题导入1.展示崇仁县第二中学2008届高三第一次月考试题12得分统计表班级考试人数答对人数答错人数正确率高三(1)班(理)54 19 35 35.1%高三(11)班(文)61 12 49 19.7%2.组织学生现场解答月考试题12并进行得分统计,以引出课题———题目:一高为H、满缸水量为V的鱼缸的截面如图1所示,其底部碰了一个小洞,满缸水从洞中流出.若鱼缸水深为h时水的体积为V,则函数V=f(h)的大致图象可能是图2中的().(选自《中学数学教学参考》2001年第1~2合期)的《试题集绵》.图1 图2函数凹凸性问题是近几年高考与平时训练中的一种新题型.这种题情景新颖、背景公平,能考查学生的创新能力和潜在的数学素质,体现“高考命题范围遵循教学大纲,又不拘泥于教学大纲”的改革精神.但由于函数曲线的凹凸性在中学教材中既没有明确的定义,又没有作专门的研究,因此,就多数学生而言,对这类凹凸性曲线问题往往束手无策;而教师的“导数”理解又不能被学生所接受.所以,对这类非常规性问题作一探索,并引导学生去得到一般性的解法,无疑对学生数学素质的提高和创新精神的培养以及在迅速准确解答高考中出现此类的试题都是十分重要的。
二、新课讲授1、凹凸函数定义及几何特征⑴引出凹凸函数的定义:如图3根据单调函数的图像特征可知:函数)(1x f 与)(2x f 都是增函数。
但是)(1x f 与)(2x f 递增方式不同。
不同在哪儿?把形如)(1x f 的增长方式的函数称为凹函数,而形如)(2x f 的增长方式的函数称为凸函数。
⑵凹凸函数定义(根据同济大学数学教研室主编《高等数学》第201页):设函数f 为定义在区间I 上的函数,若对(a ,b )上任意两点1x 、2x ,恒有:(1)1212()()()22x x f x f x f ++<,则称f 为(a ,b )上的凹函数; (2)1212()()()22x x f x f x f ++>,则称f 为(a ,b )上的凸函数。
⑶凹凸函数的几何特征:几何特征1(形状特征)图4(凹函数) 图5(凸函数)如图,设21,A A 是凹函数y=)(x f 曲线上两点,它们对应的横坐标12x x <,则111(,())A x f x ,222(,())A x f x ,过点122x x +作ox 轴的垂线交函数于A ,交21A A 于B , 凹函数的形状特征是:其函数曲线任意两点1A 与2A 之间的部分位于弦21A A 的下方; 凸函数的形状特征是:其函数曲线任意两点1A 与2A 之间的部分位于弦21A A 的上方。
简记为:形状凹下凸上。
几何特征2(切线斜率特征)图6(凹函数) 图7(凸函数)设21,A A 是函数y=)(x f 曲线上两点,函数曲线1A 与2A 之间任一点A 处切线的斜率:凹函数的切线斜率特征是:切线的斜率y=)(x f 随x 增大而增大; 凸函数的切线斜率特征是:切线的斜率y=)(x f 随x 增大而减小;简记为:斜率凹增凸减。
几何特征3(增量特征)图8(凹函数) 图9(凸函数)图10(凹函数) 图11(凸函数)设函数g(x)为凹函数,函数f(x)为凸函数,其函数图象如图8、9所示,由图10、11可知,当自变量x逐次增加一个单位增量Δx时,函数g(x)的相应增量Δy1,Δy2,Δy3,…越来越大;函数f(x)的相应增量Δy1,Δy2,Δy3,…越来越小; 由此,对x的每一个单位增量Δx,函数y的对应增量Δyi(i=1,2,3,…)凹函数的增量特征是:Δyi越来越大; 凸函数的增量特征是:Δyi越来越小;简记为:增量凹大凸小。
弄清了上述凹凸函数及其图象的本质区别和变化的规律,就可准确迅速、简捷明了地解决有关凹凸的曲线问题.函数凹凸性的应用应用1 凹凸曲线问题的求法下面我们用增量特征(增量法)准确迅速、简捷明了地解决有关凹凸的曲线问题.题目:一高为H、满缸水量为V的鱼缸的截面如图12所示,其底部碰了一个小洞,满缸水从洞中流出.若鱼缸水深为h时水的体积为V,则函数V=f(h)的大致图象可能是图13中的().图12 图13解:据四个选项提供的信息(h从O→H),我们可将水“流出”设想成“流入”,这样,每当h增加一个单位增量Δh时,根据鱼缸形状可知V的变化开始其增量越来越大,但经过中截面后则越来越小,故V关于h的函数图象是先凹后凸的,因此,选B.例1向高为H的水瓶中注水,注满为止,如果注水量V与水深h的函数关系的图象如图14所示,那么水瓶的形状是(图15中的)().(1998年全国高考题)图14 图15解:因为容器中总的水量(即注水量)V关于h的函数图象是凸的,即每当h增加一个单位增量Δh,V的相应增量ΔV越来越小.这说明容器的上升的液面越来越小,故选B.例2在某种金属材料的耐高温实验中,温度随着时间变化的情况由微机记录后再显示的图象如图16所示.现给出图16下面说法:①前5分钟温度增加的速度越来越快;②前5分钟温度增加的速度越来越慢;③5分钟以后温度保持匀速增加;④5分钟以后温度保持不变.其中正确的说法是().A.①④B.②④C.②③D.①③解:因为温度y关于时间t的图象是先凸后平行直线,即5分钟前每当t增加一个单位增量Δt,则y相应的增量Δy越来越小,而5分钟后是y关于t的增量保持为0,故选B.注:本题也选自《中学数学教学参考》2001年第1~2合期的《试题集绵》,用了增量法就反成了“看图说画”.例3(06重庆理)如图所示,单位圆中弧AB的长为x,f(x)表示弧AB与弦AB所围成的弓形面积的2倍,则函数y=f(x)的图象是()A BC D图17解:易得弓形AxB的面积的2倍为f(x)=x-sinx.由于y1=x是直线,每当x增加一个单位增量Δx,y1的对应增量Δy不变;而y2=sinx是正弦曲线,在[0,π]上是凸的,在[π,2π]上是凹的,故每当x增加一个单位增量Δx时,y2对应的增量i(i=1,2,3,…)在[0,π]上越来越小,在[π,2π]上是越来越大,故当x增加一个单位增量Δx时,对应的f(x)的变化,在x∈[0,π]上其增量Δf(x)i(i=1,2,3,…)越来越大,在x∈[π,2π]上,其增量Δf(x)i则越来越小,故f(x)关于x的函数图象,开始时在[0,π]上是凹的,后来在[π,2π]上是凸的,故选D.例4(07 江西)四位好朋友在一次聚会上,他们按照各自的爱好选择了形状不同、内空高度相等、杯口半径相等的圆口酒杯,如图所示.盛满酒后他们约定:先各自饮杯中酒的一半.设剩余酒的高度从左到右依次为h1,h2,h3,h4,则它们的大小关系正确的是()图18A.h2>h1>h4 B.h1>h2>h3 C.h3>h2>h4 D.h2>h4>h1解:设内空高度为H, 剩余酒的高度关于酒杯中酒的体积函数从左到右依次为V1(h)、V2(h)、V3(h)、V4(h),根据酒杯的形状可知函数V1(h)、V2(h)、V4(h)的图象可为图19因为函数V1(h)、V2(h)为凹函数, V1(h)当h从O→H,Δh增加一个单位增量,ΔVi(i=1,2,3,…)增大,则h1> 0.5H =h4;同理V2(h)当h从O→H,Δh增加一个单位增量,ΔVi(i=1,2,3,…)增大,则h2> 0.5H =h4;所以h1> h4、h2> h4;由V1(h)、V2(h)图象可知,h从H→h2,ΔV1(h)>ΔV2(h),而0.5 V1(h)>ΔV1(h),ΔV2(h)=0.5 V2(h),则当ΔV1(h)=0.5 V1(h)时h1> h2,所以答案为A.应用2 凹凸函数问题的求法例1、(2005·湖北卷) 在y=2x, y=log2x, y=x2, y=cos2x这四个函数中,当0<x1<x2<1时,恒成立的函数的个数是().A.0B.1C.2D.3分析:运用数形结合思想,考察各函数的图象.注意到对任意x1,x2∈I,且x1<x2,当f(x)总满足时,函数f(x)在区间I上的图象是“上凸”的,由此否定y=2x,y=x2,y=cos2x,应选B。
本小题主要考查函数的凹凸性,试题给出了四个基本初等函数,要求考生根据函数的图像研究函数的性质---凹凸性,对试题中的不等关系式:,既可以利用函数的图像直观的认识,也可以通过代数式的不等关系来理解。
考查的重点是结合函数的图像准确理解凹凸的含义.例2、(05北京卷理13)对于函数f(x)定义域中任意的x1,x2(x1≠x2),有如下结论:① f(x1+x2)=f(x1)·f(x2);② f(x1·x2)=f(x1)+f(x2);③1212()()f x f xx x-->0;④1212()()()22x x f x f xf++<.当f(x)=lgx时,上述结论中正确结论的序号是(②③)。
本题把对数的运算(①②)、对数函数的单调性(③)、对数函数图像的凹凸性(④)等知识有机的合成为一道多项填空题,若对函数的性质有较清楚的理解便不会有困难,而靠死记硬背的考生就会有问题。
通过以上的例子可以看出在高三复习时,有必要留意以高等数学知识为背景的创新题与信息题,也有必要让学生了解简单高等数学与初等数学结合的知识,这样既可以达到简化运算、避免易错点的目的,还可以突破难点,找到规律性的解题途径,更为高等数学的学习打下良好的基础。
同时使学生们认识到知识学的越多、越深入,解决起问题来越有规律性、越简单。
从而使他们渴望学习,渴望积累,更进一步的增加分析问题,解决问题的能力。
三、学生练习1、如图20所示,半径为2的⊙M切直线AB于O,射线OC从OA出发绕着O点顺时针旋转到OB.旋转过程中,OC交⊙M于P.记∠PMO为x、弓形PnO的面积为S=f(x),那么f(x)的图象是图18中的().图20 图212、如图22所示,液体从球形漏斗漏入一圆柱形烧杯中,开始时漏斗中盛满液体,经过3分钟漏完,已知烧杯中液面上升的速度是一个常量,H是漏斗中液面下落的距离,则H与下落时间t(分)的函数关系用图象表示可能是图11中的().图22 图233、(94年高考)已知函()x a x f log =()++∈∈≠>R x ,x ,R x 1,a 0a 21若且,判断()()[]21x f x f 21+与⎪⎭⎫⎝⎛+2x x f 21的大小,并加以证明。