三四年级.数列找规律
- 格式:doc
- 大小:54.00 KB
- 文档页数:6
三年级数列找规律奥数题一、题目1. 数列1,3,7,13,21,...的第10项是多少?【解法】观察数列可以发现,每一项都是前一项加上一个递增的奇数。
因此,可以使用递推公式a(n+1)=a(n)+2×(2n+1)来求解。
公式推导:a(1)=1a(2)=3=a(1)+2a(3)=7=a(2)+4a(4)=a(3)+6a(5)=a(4)+8...a(n)=a(n-1)+2×(2n-1)a(n+1)=a(n)+2×(2n+1)根据上述公式,可以求出数列的第10项为:a(10)=a(9)+2×(2×9+1)=21+2×(2×9+1)=21+45=66因此,数列的第10项为66。
2. 数列1,2,3,5,8,...有什么规律?求第7项。
【解法】观察数列可以发现,每一项都是前一项加上一个质数。
因此,可以通过观察数列中的质数来判断规律。
已知数列的前几项分别为:1、2、3、5、8。
根据上述规律,可以推测第7项应为第几个质数的和。
已知小于20的质数有:2、3、5、7、11、13、17、和19。
因此第7项应为7加上下一个质数。
下一个质数为19+7=26。
所以,数列的第7项为:8+26=34。
二、规律总结以上两道奥数题都是三年级数列找规律的典型题目。
它们考察了学生对数列规律的理解和运用能力。
在解答这类题目时,我们需要仔细分析数列的特点和规律,并尝试用简单的数学方法进行求解。
同时,对于质数数列,我们还需要了解质数的概念和性质。
三、扩展练习除了以上两道题目,还有很多其他的三年级数列找规律奥数题。
例如:* 数列0,3,6,12,...有什么规律?求第5项是多少?* 数列4,9,16,...和数列6,15,24,...有什么共同规律?求这两个数列的第5项分别是多少?* 数列3, 6, 9, 15, ...和数列5, 8, 13, 21, ...分别有什么规律?分别求出这两个数列的第7项分别是多少?对于这些问题,我们需要运用更高级的数学知识和方法进行求解。
数列的找规律:一、基本方法——看增幅(一)如增幅相等(此实为等差数列):对每个数和它的前一个数进行比较,如增幅相等,则第n个数可以表示为:a+(n-1)b,其中a为数列的第一位数,b为增幅,(n-1)b 为第一位数到第n位的总增幅.然后再简化代数式a+(n-1)b.例:4、10、16、22、28……,求第n位数.分析:第二位数起,每位数都比前一位数增加6,增幅相都是6,所以,第n位数是:4+(n-1)×6=6n-2(二)如增幅不相等,但是,增幅以同等幅度增加(即增幅的增幅相等,也即增幅为等差数列).如增幅分别为3、5、7、9,说明增幅以同等幅度增加.此种数列第n位的数也有一种通用求法.基本思路是:1、求出数列的第n-1位到第n位的增幅;2、求出第1位到第第n位的总增幅;3、数列的第1位数加上总增幅即是第n位数.举例说明:2、5、10、17……,求第n位数.分析:数列的增幅分别为:3、5、7,增幅以同等幅度增加.那么,数列的第n-1位到第n位的增幅是:3+2×(n-2)=2n-1,总增幅为:[3+(2n-1)]×(n-1)÷2=(n+1)×(n-1)=n2-1所以,第n位数是:2+ n2-1= n2+1此解法虽然较烦,但是此类题的通用解法,当然此题也可用其它技巧,或用分析观察凑的方法求出,方法就简单的多了.(三)增幅不相等,但是,增幅同比增加,即增幅为等比数列,如:2、3、5、9,17增幅为1、2、4、8.(三)增幅不相等,且增幅也不以同等幅度增加(即增幅的增幅也不相等).此类题大概没有通用解法,只用分析观察的方法,但是,此类题包括第二类的题,如用分析观察法,也有一些技巧.二、基本技巧(一)标出序列号:找规律的题目,通常按照一定的顺序给出一系列量,要求我们根据这些已知的量找出一般规律.找出的规律,通常包序列号.所以,把变量和序列号放在一起加以比较,就比较容易发现其中的奥秘.例如,观察下列各式数:0,3,8,15,24,…….试按此规律写出的第100个数是.解答这一题,可以先找一般规律,然后使用这个规律,计算出第100个数.我们把有关的量放在一起加以比较:给出的数:0,3,8,15,24,…….序列号:1,2,3, 4, 5,…….容易发现,已知数的每一项,都等于它的序列号的平方减1.因此,第n项是n2-1,第100项是1002-1.(二)公因式法:每位数分成最小公因式相乘,然后再找规律,看是不是与n2、n3,或2n、3n,或2n、3n有关.例如:1,9,25,49,(),(),的第n为(2n-1)2 (三)看例题:A:2、9、28、65.增幅是7、19、37.,增幅的增幅是12、18 答案与3有关且.即:n3+1B:2、4、8、16.增幅是2、4、8.. .答案与2的乘方有关即:2n(四)有的可对每位数同时减去第一位数,成为第二位开始的新数列,然后用(一)、(二)、(三)技巧找出每位数与位置的关系.再在找出的规律上加上第一位数,恢复到原来.例:2、5、10、17、26……,同时减去2后得到新数列:0、3、8、15、24……,序列号:1、2、3、4、5分析观察可得,新数列的第n项为:n2-1,所以题中数列的第n项为:(n2-1)+2=n2+1(五)有的可对每位数同时加上,或乘以,或除以第一位数,成为新数列,然后,在再找出规律,并恢复到原来.例:4,16,36,64,?,144,196,…?(第一百个数)同除以4后可得新数列:1、4、9、16…,很显然是位置数的平方.(六)同技巧(四)、(五)一样,有的可对每位数同加、或减、或乘、或除同一数(一般为1、2、3).当然,同时加、或减的可能性大一些,同时乘、或除的不太常见.(七)观察一下,能否把一个数列的奇数位置与偶数位置分开成为两个数列,再分别找规律.三、基本步骤1、先看增幅是否相等,如相等,用基本方法(一)解题.2、如不相等,综合运用技巧(一)、(二)、(三)找规律3、如不行,就运用技巧(四)、(五)、(六),变换成新数列,然后运用技巧(一)、(二)、(三)找出新数列的规律4、最后,如增幅以同等幅度增加,则用用基本方法(二)解题四、练习题例1:一道初中数学找规律题0,3,8,15,24,······2,5,10,17,26,·····0,6,16,30,48······(1)第一组有什么规律?(2)第二、三组分别跟第一组有什么关系?(3)取每组的第7个数,求这三个数的和?2、观察下面两行数2,4,8,16,32,64,...(1)5,7,11,19,35,67...(2)根据你发现的规律,取每行第十个数,求得他们的和.(要求写出最后的计算结果和详细解题过程.)3、白黑白黑黑白黑黑黑白黑黑黑黑白黑黑黑黑黑排列的珠子,前2002个中有几个是黑的?4、3^2-1^2=8×1 5^2-3^2=8×2 7^2-5^2=8×3 ……用含有N的代数式表示规律写出两个连续技术的平方差为888的等式五、对于数表1、先看行的规律,然后,以列为单位用数列找规律方法找规律2、看看有没有一个数是上面两数或下面两数的和或差。
小学数列找规律总结.doc小学数列找规律教学总结引言数列找规律是小学数学教学中的一个重要内容,它有助于培养学生的逻辑思维能力、观察力和数学兴趣。
通过对数列规律的探索,学生能够更好地理解数学概念,发展数学思维。
以下是对本学期数列找规律教学工作的总结。
教学目标1. 知识目标使学生理解数列的基本概念,掌握数列规律的识别方法。
2. 能力目标培养学生的观察能力、分析能力和解决问题的能力。
3. 情感目标激发学生对数学的兴趣,培养学生的探索精神和创新意识。
教学内容1. 数列的基本概念介绍数列的定义,让学生了解数列是由一系列数字按照一定顺序排列组成的。
2. 规律的类型教授学生识别不同类型的数列规律,如等差数列、等比数列、周期数列等。
3. 规律的识别方法引导学生学习如何通过观察、分析来发现数列中的规律。
4. 规律的应用通过实际问题,让学生运用数列规律解决实际问题。
教学方法1. 直观教学利用图表、动画等直观手段,帮助学生形象地理解数列规律。
2. 启发式教学通过提问、引导,激发学生的思考,鼓励学生自主探索规律。
3. 合作学习组织学生进行小组合作,通过讨论和交流共同解决问题。
4. 实践操作设计数列规律的实践活动,让学生在操作中学习和掌握规律。
教学实施1. 教学准备准备教学所需的教具和材料,如数列卡片、图表等。
2. 教学过程按照教学计划,逐步引导学生学习数列的基本概念,识别和应用规律。
3. 教学评价通过课堂观察、作业检查、小测验等方式,评估学生的学习效果。
4. 教学反思课后及时进行教学反思,总结教学中的成功经验和需要改进的地方。
教学成效1. 学生认识能力提升学生能够准确识别不同类型的数列规律,并能正确应用。
2. 学生思维能力发展学生的观察力、分析力和逻辑推理能力得到了显著提高。
3. 学生学习兴趣增加数列找规律的活动激发了学生的学习兴趣,学生表现出积极的学习态度。
存在问题与改进措施1. 学生个体差异针对学生能力差异,需要提供更个性化的指导和帮助。
找规律☜知识要点寻找一列数或几幅有联系的图的排列和变化规律,再根据这样的规律,在这列数或图里填上适当的数或图,这样的问题就叫做找规律。
所以,找规律分为数字找规律和图形找规律。
常见的数列规律:1、数列各项只与它的项数有关,或只与它的前一项有关。
如:1,2,4,8,16,32......2、前后几项为一组,以每组的关系找到规律。
如:1,1,2,3,5,8,13......3、数列本身要与其他数列对比才能发现规律。
如:11,12,14,18,26......常见的图形变化规律:1、图形整体变化。
即图形的内部及相对位置没有发生变化,如图形的旋转、翻转。
2、图形的内部及相对位置的变化。
即按某种观察变化使一些图形数量增加或减少。
3、特殊变化。
即某些点、线段、图形的颜色发生变化。
☜精选例题【例1】:找出下面数列的规律,并根据规律在括号里填出适当的数。
(1)4,7,10,13,()......(2)2,6,18,()......(3) 1,4,9,16,( ) ......(4)2,6,12,20,()......☝思路点拨:通过分析数列各项与项数的关系,可以发现:(1)的规律是:前项+3=后项,括号里填16。
(2)的规律是:前项×3=后项,括号里填54。
(3)的规律是:每项依次为:1=1×1,4=2×2,9=3×3,16=4×4,5×5=25,所以填25。
(4)的规律是:各项依次为2=1×2,6=2×3,12=3×4,20=4×5,5×6=30,所以括号里填30.☝标准答案:(1)4,7,10,13,(16 )......(2)2,6,18,(54 )......(3) 1,4,9,16,( 25 ) ......(4)2,6,12,20,(30 )......✌活学巧用1、找规律填数。
(1)12,16,20,24,(),()(2)86,84,80,(),72,()(3)1,4,9,(),25,36,()(4)100,81,64,(),36,(),16(5)1,2,4,7,11,(),()(6)3,8,15,24,35,(),()【例2】:找出下面数列的规律,并根据规律在括号里填出适当的数。
小学找规律的数列练习数学是一门让人们大脑灵活思考的学科,而数列作为数学中的一个重要概念,也是小学阶段数学学习的重点之一。
通过寻找数列的规律,可以锻炼学生的逻辑思维能力和数学分析能力。
本文将介绍一些小学生可以进行的找规律的数列练习,帮助他们提高数学解题的能力。
1. 等差数列练习等差数列是指一个数列中每个相邻的数之间的差值都相等的数列。
小学生可以通过以下练习找规律:例一:3,6,9,12,15,...例二:10,7,4,1,-2,...例三:-5,-2,1,4,7,...2. 等比数列练习等比数列是指一个数列中每个相邻的数之间的比值都相等的数列。
小学生可以通过以下练习找规律:例一:2,4,8,16,...例二:100,50,25,12.5,...例三:-10,-5,-2.5,-1.25,...3. 递推数列练习递推数列是指一个数列中的每一项都是前一项加上一个常数得到的数列。
小学生可以通过以下练习找规律:例一:1,3,6,10,15,...例二:2,5,9,14,20,...例三:10,12,15,19,24,...4. 特殊数列练习特殊数列是指具有特殊规律的数列。
小学生可以通过以下练习找规律:例一:1,1,2,3,5,8,13,...例二:1,4,9,16,25,36,49,...例三:2,3,5,7,11,13,...通过上述的数列练习,小学生可以培养自己观察、思考和分析的能力。
同时,在寻找数列规律的过程中,还可以启发他们对数学的兴趣,提升数学学习的积极性。
总结起来,找规律的数列练习对培养小学生的逻辑思维和数学分析能力非常重要。
通过这些练习,他们可以锻炼自己的思维能力,并在解决数学问题时更加得心应手。
希望小学生能够积极参与这些练习,享受数学学习的乐趣!。
四年级数学测题找规律填入适当的数字四年级的数学学习内容囊括了很多方面,其中一个重要的内容就是找规律。
找规律是培养孩子逻辑思维和数学思维的重要方法之一,它可以帮助孩子在解决数学问题时找到一种规律或者模式,从而更加简洁地解答问题。
本文将为大家提供一些四年级数学测题,并要求填入适当的数字,以此来锻炼孩子的找规律能力。
1. 规律:对每个数加2数列:1, 3, 5, 7, 9, 11, ____2. 规律:每个数减去前一个数的1数列:7, 6, 5, 4, 3, 2, ____3. 规律:每个数乘以2数列:3, 6, 12, 24, 48, ____4. 规律:每个数加5数列:10, 15, 20, 25, ____, 35在上面的数列中填入适当的数字,需要我们发现并理解这些数列中的规律。
下面将针对每个数列给出详细的解析,帮助孩子们更好地找到规律。
对于第一题,我们可以发现每个数都比前一个数大2。
所以在下一空应该填入13。
数列变为:1, 3, 5, 7, 9, 11, 13。
第二题的规律是每个数都减去前一个数的1。
所以在下一空应该填入1 - 1 = 0。
数列变为:7, 6, 5, 4, 3, 2, 0。
第三题中,每个数都是前一个数乘以2。
所以在下一空应该填入48 × 2 = 96。
数列变为:3, 6, 12, 24, 48, 96。
对于最后一题,每个数都比前一个数大5。
所以在下一空应该填入25 + 5 = 30。
数列变为:10, 15, 20, 25, 30, 35。
通过解析这些数列的规律,我们可以让孩子们锻炼他们的观察力和逻辑思维能力,帮助他们更好地解决数学问题。
除了上面的例子外,还有很多其他的数学题目可以帮助孩子找规律。
比如:5. 规律:每个数都是前一个数的平方数列:1, 4, 16, 256, ____6. 规律:每个数都比前一个数多2,并且是奇数数列:3, 5, 7, 9, ____7. 规律:每个数都是前一个数的3倍数列:1, 3, 9, 27, ____这些题目的答案分别是:65536, 11, 81。
找规律之“数列规律”例题讲解+练习题
在括号内填上合适的数。
(1)3,6,9,12,(),()
(2)1,2,4,7,11,(),()
(3)2,6,18,54,(),()
【解析】
(1)在数列3,6,9,12,(),()中,前一个数加上3就等于后一个数,相邻两个数的差都是3,根据这一规律,可以确定()里分别填15和18;
(2)在数列1,2,4,7,11,(),()中,第一个数增加1等于第二个数,第二个数增加2等于第三个数,也就是相邻两个数的差依次是1,2,3,4……这样下一个数应为11增加5,所以应填16;再下一个数应比16大6,填22。
(3)在数列2,6,18,54,(),()中,后一个数是前一个数的3倍,根据这一规律可知道()里应分别填162和486。
例2 先找出规律,再在括号里填上合适的数。
(1)15,2,12,2,9,2,(),();
(2)21,4,18,5,15,6,(),();
【解析】
(1)在15,2,12,2,9,2,(),()中隔着看,第一个数减3是第三个数,第三个数减3是第五个数,第二、四、六的数不变。
根据这一规律,可以确定括号里分别应填6、2;
(2)在21,4,18,5,15,6,(),()中,隔着看第一个数减3为第三个数,第三个数减3为第五个数。
第二个数增加1为第四个数,第四个数增加1是第六个数。
根据这一规律,可以确定括号里分别应填12和7。
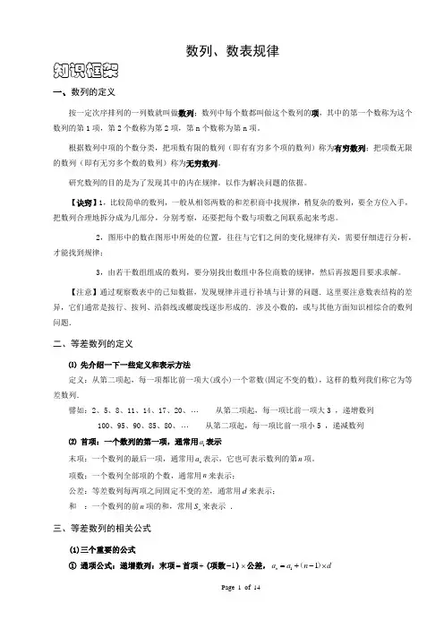
数列、数表规律知识框架一、数列的定义按一定次序排列的一列数就叫做数列;数列中每个数都叫做这个数列的项,其中的第一个数称为这个数列的第1项,第2个数称为第2项,第n 个数称为第n 项。
根据数列中项的个数分类,把项数有限的数列(即有有穷多个项的数列)称为有穷数列;把项数无限的数列(即有无穷多个数的数列)称为无穷数列。
研究数列的目的是为了发现其中的内在规律,以作为解决问题的依据。
【诀窍】1,比较简单的数列,一般从相邻两数的和差积商中找规律,稍复杂的数列,要全方位入手,把数列合理地拆分成为几部分,分别考察,还要把每个数与项数之间联系起来考虑。
2,图形中的数在图形中所处的位置,往往与它们之间的变化规律有关,需要仔细进行分析,才能找到规律;3,由若干数组组成的数列,要分别找出数组中各位商数的规律,然后再按题目要求求解。
【注意】通过观察数表中的已知数据,发现规律并进行补填与计算的问题.这里要注意数表结构的差异,它们通常是按行、按列、沿斜线或螺旋线逐步形成的.涉及小数的,或与其他方面知识相综合的数列问题.二、等差数列的定义⑴ 先介绍一下一些定义和表示方法定义:从第二项起,每一项都比前一项大(或小)一个常数(固定不变的数),这样的数列我们称它为等差数列.譬如:2、5、8、11、14、17、20、从第二项起,每一项比前一项大3 ,递增数列100、95、90、85、80、从第二项起,每一项比前一项小5 ,递减数列⑵ 首项:一个数列的第一项,通常用1a 表示末项:一个数列的最后一项,通常用n a 表示,它也可表示数列的第n 项。
项数:一个数列全部项的个数,通常用n 来表示;公差:等差数列每两项之间固定不变的差,通常用d 来表示; 和 :一个数列的前n 项的和,常用n S 来表示 .三、等差数列的相关公式(1)三个重要的公式① 通项公式:递增数列:末项=首项+(项数1-)⨯公差,11n a a n d =+-⨯()递减数列:末项=首项-(项数1-)⨯公差,11n a a n d =--⨯() 回忆讲解这个公式的时候可以结合具体数列或者原来学的植树问题的思想,让学生明白 末项其实就是首项加上(末项与首项的)间隔个公差个数,或者从找规律的情况入手.同时还可延伸出来这样一个有用的公式:n m a a n m d -=-⨯(),n m >()② 项数公式:项数=(末项-首项)÷公差+1由通项公式可以得到:11n n a a d =-÷+() (若1n a a >);11n n a a d =-÷+() (若1n a a >). 找项数还有一种配组的方法,其中运用的思想我们是常常用到的. 譬如:找找下面数列的项数:4、7、10、13、、40、43、46 ,分析:配组:(4、5、6)、(7、8、9)、(10、11、12)、(13、14、15)、、(46、47、48),注意等差是3 ,那么每组有3个数,我们数列中的数都在每组的第1位,所以46应在最后一组第1位,4到48有484145-+=项,每组3个数,所以共45315÷=组,原数列有15组. 当然还可以有其他的配组方法.③ 求和公式:和=(首项+末项)⨯项数÷2 对于这个公式的得到可以从两个方面入手: (思路1) 1239899100++++++11002993985051=++++++++共50个101()()()()101505050=⨯=(思路2)这道题目,还可以这样理解: 23498991001009998973212101101101101101101101+++++++=+++++++=+++++++和=1+和倍和即,和(1001)1002101505050=+⨯÷=⨯=(2) 中项定理:对于任意一个项数为奇数的等差数列,中间一项的值等于所有项的平均数,也等于首项与末项和的一半;或者换句话说,各项和等于中间项乘以项数.譬如:① 48123236436922091800+++++=+⨯÷=⨯=(),题中的等差数列有9项,中间一项即第5项的值是20,而和恰等于209⨯; ② 65636153116533233331089++++++=+⨯÷=⨯=(),题中的等差数列有33项,中间一项即第17项的值是33,而和恰等于3333⨯.注:找规律问题,答案并不唯一,只要言之成理即可!例题精讲【例 1】 从1开始的奇数:1,3,5,7,……其中第100个奇数是_____。
小学数学数列的找规律数学中的数列是由一系列有序的数字构成的,它们之间存在着一定的规律。
在小学数学中,学生们开始接触数列,并且学习如何找到其中的规律。
本文将介绍小学数学数列的找规律方法,并给出一些实例讲解。
一、等差数列的找规律等差数列是指数列中的每一项与前一项之差保持相等。
在小学数学中,等差数列常常以字母a、d表示,其中a为首项,d为公差。
当我们给出数列的前几项时,可以通过观察数值之间的关系来找到等差数列的规律。
例如,给定数列:2, 5, 8, 11, 14, ...我们可以观察到每一项都是前一项加上3,因此,我们可以得出该数列的规律为:a(n) = a(n-1) + 3。
二、等比数列的找规律等比数列是指数列中的每一项与前一项之比保持相等。
在小学数学中,等比数列常常以字母a、r表示,其中a为首项,r为公比。
当我们给出数列的前几项时,可以通过观察数值之间的关系来找到等比数列的规律。
例如,给定数列:3, 6, 12, 24, 48, ...我们可以观察到每一项都是前一项乘以2,因此,我们可以得出该数列的规律为:a(n) = a(n-1) * 2。
三、斐波那契数列的找规律斐波那契数列是一种特殊的数列,它的每一项都是前两项之和。
斐波那契数列常常以字母a、b、c表示,其中a和b为前两项,c为当前项。
当我们给出数列的前几项时,可以通过观察数值之间的关系来找到斐波那契数列的规律。
例如,给定数列:1, 1, 2, 3, 5, 8, ...我们可以观察到每一项都是前两项之和,因此,我们可以得出该数列的规律为:c = a + b。
四、其他类型数列的找规律除了等差数列、等比数列和斐波那契数列外,数学中还存在着其他类型的数列,它们具有不同的规律和特点。
在小学数学中,学生们可以通过观察数列的数值之间的关系来找到这些数列的规律。
例如,给定数列:1, 4, 9, 16, 25, ...我们可以观察到每一项都是前一项的平方,因此,我们可以得出该数列的规律为:a(n) = n^2。
数列的找规律集团档案编码:[YTTR-YTPT28-YTNTL98-UYTYNN08]数列的找规律:一、基本方法——看增幅(一)如增幅相等(此实为等差数列):对每个数和它的前一个数进行比较,如增幅相等,则第n个数可以表示为:a+(n-1)b,其中a为数列的第一位数,b为增幅,(n-1)b为第一位数到第n位的总增幅.然后再简化代数式a+(n-1)b.例:4、10、16、22、28……,求第n位数.分析:第二位数起,每位数都比前一位数增加6,增幅相都是6,所以,第n位数是:4+(n-1)×6=6n-2(二)如增幅不相等,但是,增幅以同等幅度增加(即增幅的增幅相等,也即增幅为等差数列).如增幅分别为3、5、7、9,说明增幅以同等幅度增加.此种数列第n位的数也有一种通用求法.基本思路是:1、求出数列的第n-1位到第n位的增幅;2、求出第1位到第第n位的总增幅;3、数列的第1位数加上总增幅即是第n位数.举例说明:2、5、10、17……,求第n位数.分析:数列的增幅分别为:3、5、7,增幅以同等幅度增加.那么,数列的第n-1位到第n位的增幅是:3+2×(n-2)=2n-1,总增幅为:[3+(2n-1)]×(n-1)÷2=(n+1)×(n-1)=n2-1所以,第n位数是:2+n2-1=n2+1此解法虽然较烦,但是此类题的通用解法,当然此题也可用其它技巧,或用分析观察凑的方法求出,方法就简单的多了.(三)增幅不相等,但是,增幅同比增加,即增幅为等比数列,如:2、3、5、9,17增幅为1、2、4、8.(三)增幅不相等,且增幅也不以同等幅度增加(即增幅的增幅也不相等).此类题大概没有通用解法,只用分析观察的方法,但是,此类题包括第二类的题,如用分析观察法,也有一些技巧.二、基本技巧(一)标出序列号:找规律的题目,通常按照一定的顺序给出一系列量,要求我们根据这些已知的量找出一般规律.找出的规律,通常包序列号.所以,把变量和序列号放在一起加以比较,就比较容易发现其中的奥秘.例如,观察下列各式数:0,3,8,15,24,…….试按此规律写出的第100个数是.解答这一题,可以先找一般规律,然后使用这个规律,计算出第100个数.我们把有关的量放在一起加以比较:给出的数:0,3,8,15,24,…….序列号:1,2,3,4,5,…….容易发现,已知数的每一项,都等于它的序列号的平方减1.因此,第n项是n2-1,第100项是1002-1.(二)公因式法:每位数分成最小公因式相乘,然后再找规律,看是不是与n2、n3,或2n、3n,或2n、3n有关.例如:1,9,25,49,(),(),的第n为(2n-1)2(三)看例题:A:2、9、28、65.增幅是7、19、37.,增幅的增幅是12、18答案与3有关且.即:n3+1B:2、4、8、16.增幅是2、4、8...答案与2的乘方有关即:2n(四)有的可对每位数同时减去第一位数,成为第二位开始的新数列,然后用(一)、(二)、(三)技巧找出每位数与位置的关系.再在找出的规律上加上第一位数,恢复到原来.例:2、5、10、17、26……,同时减去2后得到新数列:0、3、8、15、24……,序列号:1、2、3、4、5分析观察可得,新数列的第n项为:n2-1,所以题中数列的第n项为:(n2-1)+2=n2+1(五)有的可对每位数同时加上,或乘以,或除以第一位数,成为新数列,然后,在再找出规律,并恢复到原来.例:4,16,36,64,?,144,196,…?(第一百个数)同除以4后可得新数列:1、4、9、16…,很显然是位置数的平方.(六)同技巧(四)、(五)一样,有的可对每位数同加、或减、或乘、或除同一数(一般为1、2、3).当然,同时加、或减的可能性大一些,同时乘、或除的不太常见.(七)观察一下,能否把一个数列的奇数位置与偶数位置分开成为两个数列,再分别找规律.三、基本步骤1、先看增幅是否相等,如相等,用基本方法(一)解题.2、如不相等,综合运用技巧(一)、(二)、(三)找规律3、如不行,就运用技巧(四)、(五)、(六),变换成新数列,然后运用技巧(一)、(二)、(三)找出新数列的规律4、最后,如增幅以同等幅度增加,则用用基本方法(二)解题四、练习题例1:一道初中数学找规律题0,3,8,15,24,······2,5,10,17,26,·····0,6,16,30,48······(1)第一组有什么规律?(2)第二、三组分别跟第一组有什么关系?(3)取每组的第7个数,求这三个数的和?2、观察下面两行数2,4,8,16,32,64,...(1)5,7,11,19,35,67...(2)根据你发现的规律,取每行第十个数,求得他们的和.(要求写出最后的计算结果和详细解题过程.)3、白黑白黑黑白黑黑黑白黑黑黑黑白黑黑黑黑黑排列的珠子,前2002个中有几个是黑的?4、3^2-1^2=8×15^2-3^2=8×27^2-5^2=8×3……用含有N的代数式表示规律写出两个连续技术的平方差为888的等式五、对于数表1、先看行的规律,然后,以列为单位用数列找规律方法找规律2、看看有没有一个数是上面两数或下面两数的和或差。
第 4 讲找规律(数列规律)数学故事通过观察特殊的现象、结论从而总结出普遍适用的规律的方法叫做归纳法.归纳法在学习、...生活和科学研究中均具有重要的作用.下面刘老师就给大家举几个归纳法的例子.1. 古时候人们发现每天太阳总是东升西落,于是总结归纳得出不管过去还是将来都会是这样.2. 一天,刘老师去买葡萄,挑了一串颜色很深的葡萄,尝了一颗发现很甜,就决定买了.3. 公元前216年,迦太基著名军事统帅汉拔尼在坎尼战役中与罗马军队交锋,兵处劣势.但他知道当地每天午后便东南风骤起,于是调兵遣将,指挥部队紧急转移到上风方向,将午后东南风起时,乘风猛攻.罗马军逆风对阵,风沙迷目,箭矢无力;汉拔尼军风助人势,越战越勇,到天黑歼敌七万余人.例题1.找规律,填空:(1)8,15,22,29,36,______,_______,57;(2)97,88,79,70,61,______,_______,34;(3)3,4,6,9,13,18,________,31 .2.找规律,填空:(1)1,2,4,8,________,32,64 ;(2)______,_______,15,24,35,48,63,80,99;(4)3,5,9,17,33,________,129 .3.找规律,填空:(1)1,2,4,4,7,8,10,16,13,32,______,_______,19,128 ;(2)1,2,3,3,6,5,10,8,15,13,______,_______,28,34 ;4.找规律,请在下列空格中填入适当的数.(1)(2)1 3 17 1918 3 1518 27 39 457 5 15 21 …36 15 2135 44 5627 15 9 11 13 23 …31 29 27 25 ……………5.将 8 个数从左到右排成一行,从第三个数开始,每个数恰好等于它前面两个数之和,如果第 7 个数和第 8个数分别是 81,131,那么第一个数是多少?【思考题】找规律,填空:(1)1,1,2,3,5,8,13,21,______,_______,89;(2)1,2,2,4,8,32,________ ;(3)1,3,5,11,21,43,______,171 .课堂练习练习 1.找规律,填空:(1)10,13,16,19,______,_______,28 ;(2)______,_______,76,70,64,58,52,46 ;(3)1,3,9,________,81,243;(4)1,4,9,16,25,______,49,______ .练习 2.找规律,填空:(1)1,2,2,4,4,6,8,8,16,10,32,______,_______,14,128 ;(2)______,3,16,5,15,7,14,9,13,11,12,________ ;练习 3.找出数表的规律,把空白的数表填出.1 2 2 4 3 6 5 104 3 13 6 28 9 76 15练习 4.找出图中数表的规律,请根据规律填上“?”处的数1 2 6 7 …3 5 8 ……4 9 ……10 ………………………练习5.找规律,填空:(1)______,_______,12,19,31,50,81,131,212 .(2)1,3,3,9,27,______ .(3)2,3,7,13,27,53,______,213 .我学到了什么(一)数学思想、方法小结一、数列找规律:首先、应观察数列是依次增大、依次减少还是大小上下波动.其次、再观察变动的大小有什么规律.二、数表找规律:先观察数表中的数从小到大是什么规律,再观察数表是按什么顺序排列的...三、常见的数列:1.等差数列:任何相邻两项中,后一项减去前一项的差都相等.如:1,3,5,7,9,.....2.等比数列:任何相邻两项中,后一项除以前一项的商都相等.如:1,2,4,8,16,.....3.斐波那契数列:从第三项起,每一项是前两项的和.如:1,1,2,3,5,8,13,.......我学到了什么(二)学数学,懂道理亲爱的同学们今天我们学习的从特殊现象发现一般规律的方法叫“不完全归纳法”.由不完全......归纳法的出的结论,有时候是正确的,有时候是错误的.英国著名的哲学家罗素曾用一个关于“归纳主义者火鸡”的故事来说明这一点.有一只火鸡发现,第一天上午9点钟的时候,主人给它喂食.但作为一个卓越的归纳主义者,这个火鸡并没有马上作出结论.它一直在观察在不同的情况下,比如,晴天、下雨天;星期一到星期日……主人都准时在上午9点钟来给它喂食.等到它收集到了足够多的材料时,它才最终得出了一个一般性的结论:“主人每天上午9点钟来给我喂食.”但是,在圣诞节的上午9点钟,主人没有来给它喂食,而是来把它做成了美味佳肴.今后,在高中你们会学习“数学归纳法”,由它推导出的结论则是千古不变、放诸四海皆准的.....真理.课后练习得分__________________ 1. 找规律,填空:(1)4,8,12,16,20,_________,28,______;(2)________,66,56,47,39,32,26,21,______ .2.找规律,填空:(1)2,6,18,54,______,486 ;(2)1,2,6,24,_______,720;(3)100,81,______,49,36,25,16,_____,4,1 ;(4)2,6,12,20,30,42,________,72,90,______ .3.找规律,填空:(1)40,2,37,4,34,6,31,8,______,_______,25,12;(2)5,3,7,6,9,12,11,24,_______,________,15,96 .4. 如图 5-10,5 个方格表中的数有一定的规律,请按照规律填出第 4 个方格表中的数 .1 52 73 9 5 1330 6 63 9 108 12 234 185. 观察数表,填出“?”1 4 5 ?…2 3 6 ……9 8 7 ……10 ………………………6. 找规律,填空:(1)3,4,7,11,18,29,_______,________,123 .(2)3,2,5,5,8,10,13,17,21,26,_______,________ .个性化补充练习2.请你参考前面的例题和练习,自己编写数列规律填空题和数表规律填空题各2个,考考你的爸爸妈妈和好朋友?你来批改.(1)(2)。
小学数学趣味挑战找规律的数列练习在小学的数学课程中,我们经常学习到各式各样的数列,而这些数列常常让我们感到头疼。
不过,在数列中寻找规律其实也可以是一项非常有趣的挑战。
下面,我将为大家介绍一些有趣的数列,以及如何通过找到规律来解决这些数列的问题。
1. 偶数数列偶数数列是由一系列的偶数所组成。
比如,这个数列:2, 4, 6,8, ……,其中每个数字都是前一个数字加上2。
这个规律可以用公式来表示:an = an-1 + 2。
所以,这个数列的第n个数字是2 + (n-1)x2。
也就是说,这个数列的第100个数字就是2 + 99x2 = 200。
2. 奇数数列奇数数列是由一系列的奇数所组成。
比如,这个数列:1, 3, 5,7, ……,其中每个数字都是前一个数字加上2。
这个规律同样可以用公式来表示:an = an-1 + 2。
所以,这个数列的第n个数字是1 + (n-1)x2。
也就是说,这个数列的第100个数字就是1 + 99x2 = 199。
3. 斐波那契数列斐波那契数列是由一系列的数字所组成,其中第一个数字是0,第二个数字是1,后面每个数字都是前面两个数字之和。
这个数列的前几个数字是:0, 1, 1, 2, 3, 5, 8, 13, 21, 34, 55, ……这个数列被广泛应用在自然界和科技领域中,例如:植物叶子的排列方式、贝壳的螺旋式排列、音乐节奏的编排等等。
4. 平方数数列平方数数列是由一系列的平方数所组成。
比如,这个数列:1, 4, 9, 16, 25, ……,其中每个数字都是前一个数字加上2n-1,其中n代表该数字为第几个平方数。
这个规律可以用公式来表示:an = (n x n)。
所以,这个数列的第n个数字就是n x n。
5. 立方数数列立方数数列是由一系列的立方数所组成。
比如,这个数列:1, 8, 27, 64, 125, ……,其中每个数字都是前一个数字加上3n-3,其中n代表该数字为第几个立方数。
找规律(一)这一讲我们先介绍什么是“数列”,然后讲如何发现和寻找“数列”的规律。
按一定次序排列的一列数就叫数列。
例如,(1) 1,2,3,4,5,6,⋯(2) 1,2,4,8,16,32;(3) 1,0,0,1,0,0,1,⋯(4) 1,1,2,3,5,8,13。
一个数列中从左至右的第n 个数,称为这个数列的第n 项。
如,数列(1)的第3 项是3,数列(2)的第3 项是4。
一般地,我们将数列的第n 项记作a n。
数列中的数可以是有限多个,如数列(2)(4),也可以是无限多个,如数列(1)(3)。
许多数列中的数是按一定规律排列的,我们这一讲就是讲如何发现这些规律。
数列(1)是按照自然数从小到大的次序排列的,也叫做自然数数列,其规律是:后项=前项+1,或第n 项a n =n。
数列(2)的规律是:后项=前项×2。
数列(3)的规律是:“1,0,0”周而复始地出现。
数列(4)的规律是:从第三项起,每项等于它前面两项的和,即a3=1+1=2,a4=1+2=3,a5=2+3=5,a6=3+5=8,a7=5+8=13。
常见的较简单的数列规律有这样几类:第一类是数列各项只与它的项数有关,或只与它的前一项有关。
例如数列(1)(2)。
第二类是前后几项为一组,以组为单元找关系才可找到规律。
例如数列(3)(4)。
第三类是数列本身要与其他数列对比才能发现其规律。
这类情形稍为复杂些,我们用后面的例3、例4 来作一些说明。
例1 找出下列各数列的规律,并按其规律在( )内填上合适的数:(1)4,7,10,13,( ); (2)84,72,60,( ),( );(3)2,6,18,( ),( ),(4)625,125,25,( ),( );(5)1,4,9,16,( ),(6)2,6,12,20,( ),( ),解:通过对已知的几个数的前后两项的观察、分析,可发现(1)的规律是:前项+3=后项。
所以应填16。
(2)的规律是:前项-12=后项。
四年级数学上册综合算式专项练习题找规律的数列在数学学科中,数列是一种非常重要的概念。
数列是由一系列数字按照一定规律排列而成的序列。
在四年级数学的上册教材中,我们经常会遇到需要找规律的数列的综合算式专项练习题。
通过练习这些题目,我们不仅能够提升自己的逻辑思维和解决问题的能力,还能够加深对数列的理解和应用。
接下来,我们将一起来探索一些找规律的数列的练习题。
练习题一:找规律填空1、1,4,9,16,__,__,__2、2,4,8,16,__,__,__3、3,6,12,__,__,__,__解析:对于练习题一,我们需要根据已给的数列找到其中的规律,并填写缺失的数字。
让我们逐个来解答。
1、1,4,9,16,__,__,__观察这个数列,我们发现每一个数字都是前一个数字的平方。
所以,下一个数字应该是 25,36,49。
因此,完整的数列是:1,4,9,16,25,36,49。
2、2,4,8,16,__,__,__观察这个数列,我们发现每一个数字都是前一个数字的两倍。
所以,下一个数字应该是 32,64。
因此,完整的数列是:2,4,8,16,32,64。
3、3,6,12,__,__,__,__观察这个数列,我们发现每一个数字都是前一个数字的两倍。
所以,下一个数字应该是24,48,96。
因此,完整的数列是:3,6,12,24,48,96。
通过以上的解析,我们可以看出,在找规律的数列中,我们需要观察数字之间的关系,并根据规律来确定下一个数字。
这种方法可以帮助我们快速解决问题,并提高我们的数学思维能力。
练习题二:找规律写算式1、1,2,4,7,11,__解析:对于练习题二,我们需要观察数列中数字之间的规律,并写出能够生成该数列的算式。
观察这个数列,我们发现每一个数字都比前一个数字大一。
所以,我们可以写出如下的算式:第1个数字:1第2个数字:1 + 1 = 2第3个数字:2 + 2 = 4第4个数字:4 + 3 = 7第5个数字:7 + 4 = 11...我们可以发现,每一个数字都是前一个数字加上一个递增的数。
三年级奥数--数字找规律知识定位在今天这节课中,我们将来研究数列问题.正确认识数列,并且掌握研究数列、发现数列规律的方法,以及获得利用规律解决问题的能力.知识梳理一、日常生活中,我们经常接触到许多按一定顺序排列的数,如:自然数:1,2,3,4,5,6,7, (1)年份:1990,1991,1992,1993,1994,1995,1996 (2)某年级各班的学生人数(按班级顺序一、二、三、四、五班排列)45,45,44,46,45 (3)像上面的这些例子,按一定次序排列的一列数就叫做数列.数列中的每一个数都叫做这个数列的项,其中第1个数称为这个数列的第1项,第2个数称为第2项,…,第n个数就称为第n项.如数列(3)中,第1项是45,第2项也是45,第3项是44,第4项是46,第5项45。
根据数列中项的个数分类,我们把项数有限的数列(即有有穷多个项的数列)称为有穷数列,把项数无限的数列(即有无穷多个项的数列)称为无穷数列,上面的几个例子中,(2)(3)是有穷数列,(1)是无穷数列。
研究数列的目的是为了发现其中的内在规律性,以作为解决问题的依据,本讲将从简单数列出发,来找出数列的规律。
注:从日常生活中找出例子来举例说明,数列在生活中处处相关,例如日期,时间,年龄等等二、重点难点解析1、掌握一些常见的数列的规律.2、掌握一些特殊数列的规律,并熟练应用规律解决问题.3、理解掌握运用数列规律解决数阵问题.三、竞赛考点挖掘1.数列规律的发现2.综合数列的区分和解答例题精讲【题目】观察下面的数列,找出其中的规律,并根据规律,在括号中填上合适的数.①2,5,8,11,(),17,20②19,17,15,13,(),9,7③1,3,9,27,(),243④64,32,16,8,(),2【题目】(1) 1,1,2,3,5,8,(),21,34…(2) 1,3,4,7,11,18,(),47…(3) 1,3,6,10,(),21,28,36,().(4) 1,2,6,24,120,(),5040。
一、知识要点
按照一定次序排列起来的一列数,叫做数列。
如自然数列:1,2,3,4,……双数列:2,4,6,8,……我们研究数列,目的就是为了发现数列中数排列的规律,并依据这个规律来填写空缺的数。
按照一定的顺序排列的一列数,只要从连续的几个数中找到规律,那么就可以知道其余所有的数。
寻找数列的排列规律,除了从相邻两数的和、差考虑,有时还要从积、商考虑。
善于发现数列的规律是填数的关键。
二、精讲精练
【例题1】在括号内填上合适的数。
(1)3,6,9,12,(),()
(2)1,2,4,7,11,(),()
(3)2,6,18,54,(),()
练习1:在括号内填上合适的数。
(1)2,4,6,8,10,(),()
(2)1,2,5,10,17,(),()
(3)2,8,32,128,(),()
(4)1,5,25,125,(),()
(5)12,1,10,1,8,1,(),()
【例题2】先找出规律,再在括号里填上合适的数。
(1)15,2,12,2,9,2,(),()
(2)21,4,18,5,15,6,(),()
练习2:按规律填数。
(1)2,1,4,1,6,1,(),()
(2)3,2,9,2,27,2,(),()
(3)18,3,15,4,12,5,(),()
(4)1,15,3,13,5,11,(),()
(5)1,2,5,14,(),()
【例题3】先找出规律,再在括号里填上合适的数。
(1)2,5,14,41,()(2)252,124,60,28,()
(3)1,2,5,13,34,()(4)1,4,9,16,25,36,()
练习3:按规律填数。
(1)2,3,5,9,17,(),()(2)2,4,10,28,82,(),()(3)94,46,22,10,(),()(4)2,3,7,18,47,(),()
课堂巩固练习
1 找出下面数列的规律,并根据规律在括号里填出适当的数。
(1)3,6,9,12,(),18,21
(2)28,26,24,22,(),18,16
(3)60,63,68,75,(),()
(4)180,155,131,108,(),()
(5)196,148,108,76,52,()
(6)6,1,8,3,10,5,12,7,(),()
(7)0,1,1,2,3,5,8,(),()
(8)10,98,15,94,20,90,(),()
2 在下面数列中填出合适的数。
(1)1,3,9,27,(),243
(2)1,2,6,24,120,(),5040
(3)1,1,3,7,13,(),31
(4)0,3,8,15,24,(),48,63
课后家庭作业
1.找规律,填空:
(1)2,6,10,14,18,22,__________,__________,34;
(2)1,3,9,27,81,__________,729;
(3)l,l,2,3,5,8,13,21,__________,__________,89;
(4)1,4,9,16,25,__________,__________,64.
2.找规律,填空:
(1)97,88,79,70,6l;__________,__________,34;
(2) __________,__________,15,24,35,48,63,80,99;
(3) __________,__________,12,19,31,50,81,131,212.
3.找规律,填空:
(1)40,2,37,4,34,6,31,8,__________,__________,25,12;
(2)l,2,2,4,3,8,4,16,5,__________,__________,64,7.
4. 找规律,请在图5-1的空格中填入适当的数。
5. 图5-2的表格中的数有一定的规律,请你按照规律填出空格中的数。
例4在下面数列的每一项由3个数组成的数组成的数表示,它们依次是:(1,5,9),(2,10,18),(3,15,27),……。
问第50个数组内三个数的和是多少?
例5、先找规律,再填数。
1×9+2=11,12×9+3=111,123×9+4=1111,1234×9+5=( ),12345×9+6=( ), 123456×9+7=( ),1234567×9+8=( )
【例题6】根据前面图形里的数的排列规律,填入适当的数。
(1)
(3)
练习6:找出排列规律,在空缺处填上适当的数。
(1)
(3)
【例题7】按规律填数。
(1)187,286,385,( ),( ) (2)
练习7:根据规律,在空格内填数。
(1)198,297,396,( ),( ) (2) (3)。