重庆拓为教育_2020-06-08_干货重庆专升本计算机知识点
- 格式:doc
- 大小:21.00 KB
- 文档页数:5
计算机基础艾兰·图灵英国人工智能之父图灵机图灵测试冯·诺伊曼美籍匈牙利存储程序控制原理巴贝奇英国分析机(差分机)的发明者符号运算香农美国信息论全球第一台电子计算机ENIAC 美国宾夕法尼亚大学1946.02.14第一台采用存储控制原理的计算机EDVAC (ENIAC没有采用储控制原理技术)中国计算机发展史:计算机辅助教育(CBE)、计算机集成制造系统(CIMS)电子商务的形式:B2B、B2C、C2C、O2O计算机新技术:1、物联网传感器技术、RFID技术、嵌入式系统技术2、大数据特点:大量、高速、多样、价值密度低3、云计算基础设施及服务,平台及服务和软件及服务4、虚拟现实特征:沉浸性、交互性、想像性5、5G技术6、增强现实技术AR进制:D十进制、B二进制、O/Q八进制、H十六进制逻辑运算AND与(全1为1)OR或(全0为0)NOT非(0、1互换)XOR异或(相同为,不同为1)(汉字也可用)Unicode-16(UTF-16)2ByteUnicode-32(UTF-32)4Byte汉字编码区位码4位十进制,前两位叫区码,后两位叫位码国标码GB2312-80 简称GB码,国标码=区位码+2020H机内码(内码)机内码=国标码+8080H输入码(外码)分为音码、形码、音形结合码字形码(字模、输出码)分为点阵字模、矢量字模,存放在字库中一个n*n的点阵字模占的字节数为n*n/8计算机系统由计算机硬件系统和计算机软件系统组成只有硬件系统而没有软件系统的计算机叫“裸机”冯·诺依曼结构的特点:1、由运算器、控制器、存储器、输入设备和输出设备组成2、核心思想为“存储程序与程序控制”,即程序和数据一起存放在内存中,并按地址寻访3、程序和数据以二进制表示运算器是计算机中执行各种算术和逻辑运算操作的部件控制器和运算器合成为中央处理器(CPU)内存是CPU能直接访问的存储器内存分为随机存储器(RAM)速度快,可读可写,掉电不保存只读存储器(ROM)只能读不能写入,掉电数据不丢失高数缓冲存储器(Cache)协调CPU与内存内存是按字节进行编址,一个字节对应一个地址我们一般将CPU和内存合称为“主机”外存机械硬盘(HDD)存储容量大、经济实惠固态硬盘(SSD)读写速度快、容量小、价格高、使用寿命有限光盘体积小、容量大、易于长期保存Flash存储器U盘和SD卡显示器分为CRT(阴极射线管显示器)和LCD(液晶显示器)、PDP(等离子)等分辨率单位为dpi色深用bit表示颜色数目,n位色深所能表示的色彩数为2^n种,24位为真彩色系统总线分为:数据总线DB 传输数据,与字长有关,双向传输地址总线AB 传输地址信息,寻址能力为2^nB,单向传输控制总线CB 传输控制信息,双向传输总线带宽=总线工作频率X总线位宽X传输次数/8指令是能够被计算机识别并执行的二进制代码指令=操作码+地址码指令的工作原理指令执行的步骤:①取指令、②分析指令、③执行指令流水线技术示意图计算机软件系统由系统软件和应用软件两部分组成程序设计语言机器语言二进制代码表示、能直接被计算机识别汇编语言可移植性差,不能被直接识别,需用编译高级语言不能被直接识别,需编译计算思维:1、理论思维:以推理和演绎为特征2、实验思维3、计算思维本质:抽象、自动化面向对象的程序设计语言:C++、Java、C#、VB、VF、NET等面向过程的程序设计语言:C语言计算思维的特征:1、计算思维是人类求解问题的一条途径,是属于人的思维方式,不是计算机的思维方式。
专升本计算机考试知识点一、知识概述《专升本计算机考试知识点》①基本定义:专升本计算机考试知识点就是在专升本计算机考试里会涉及到的相关知识内容。
这些知识涵盖计算机基础、软件应用、编程概念、网络知识等很多方面。
比如说计算机基础包括计算机的组成结构,像我们通常说的机箱里的CPU、硬盘、内存条这些部件都是计算机的组成部分。
②重要程度:在这门学科里那可是相当重要的。
计算机知识在现代社会几乎无处不在。
要考上本科,这个考试科目所占的比重不小,就好比是通往本科大门的一块重要敲门砖。
如果计算机知识学得不好,那就像是在赶路的时候腿受伤了,想快也快不起来。
③前置知识:早一点要掌握的,像是基本的数学概念(像简单的计算、逻辑判断等),因为计算机编程里会用到算术逻辑。
还有基本的英语知识,毕竟计算机很多术语都是英文的缩写,像CPU(Central Processing Unit),要是不懂英文,这都没法理解。
④应用价值:实际应用场景非常多。
比如说在办公方面,我们会用到Word来写文档、Excel来做表格进行数据统计;网络购物的时候,涉及到计算机网络的连接、数据传输保密等计算机知识;在家里想组建个小局域网共享文件,这也得用到网络知识。
二、知识体系①知识图谱:在整个计算机学科里,就像一张大地图中的各个小块。
像计算机硬件知识是基础的部分,就像是盖房子打地基一样;然后软件知识是在硬件基础之上的,软件要在硬件环境里运行。
而网络知识又像是连接各个计算机设备的桥梁。
②关联知识:跟好多东西都有联系。
计算机硬件知识跟电路知识有联系,就像硬件里的供电相关的部分要用到电路原理。
软件知识和算法是配套的,算法就像是软件的灵魂,指导软件按照什么样的逻辑来运行。
网络知识与通信知识又紧密相连。
③重难点分析:掌握难度比较大的一点是编程知识,像编程里的逻辑判断容易让人迷糊。
因为编程要求的思路特别严谨。
还有网络安全方面的知识,涉及到很多加密算法这些比较抽象的东西,关键点就是要理解原理,并且能在实际场景里应用。
专升本计算机根底知识第一章计算机根底知识第二章数制及编码第三章计算机的指令与程序设计语言第四章计算机系统的组成第五章因特网的的初步知识及应用计算机的开展大型机阶段——微型机阶段——网络阶段大型计算机阶段第一代、电子管计算机〔、〕以为中心,采用机器语言与汇编语言编制程序,主要用于科学计算。
〔——〕〔注:采用二进制,将数据与指令存储起来由程序控制计算机自动执行〕第二代、晶体管计算机,以存储为中心,使用汇编语言,操作系统与等高级程序设计语言,主要用于数据处理、事务管理。
——〕第三代、集成电路计算机,高级语言,出现了构造化程序设计语言。
〔——〕第四代、大规模,超大规模集成电路计算机,开场出现光盘储存器,面向对象程序设计语言。
〔今〕微型计算机时代微机是传统计算机微型化开展的产,年第一片微处理器的诞生,属于第四代计算机。
未来计算机的开展趋势:半导体技术,超导技术,光学技术。
仿生技术,并在巨型化与微型化上面有更大进展,在应用上,计算机朝着系统化与网络化及智能化方向开展。
〔注:巨型化是指开展运算速度高,储存容量大,功能强大的计算机。
微型化是指计算机体积更小更快。
网络化是指计算机互连起来,实现资源共享与协同工作。
智能化是指能够模拟人类智能。
〕我国计算机开展状况年研制成功第一台计算机年第一台亿次巨型计算机银河诞生年第一台亿次巨型银河计算机通过鉴定年曙光研制完成,其峰值运算可达次每秒年曙光超级效劳器诞生,其峰值运算可达次每秒年推出的曙光,运算能力到达万亿次计算机的特点、用途、分类特点自动化工作、处理速度快、计算精度高、存储容量、可靠性高、适用范围广、用途科学计算、〔计算机是为满足科学计算的需要而创造的〕、信息管理、过程控制、计算机辅助系统〔计算机辅助设计机辅助工程机辅助制造机辅助测试机辅助教学〕人工智能、现代教育、网络应用、多媒体应用分类功能用途——通用计算机、专用计算机性能规模——超级计算机、大型计算机、中型计算机、小型计算机、微型计算机、单片机工作原理——数字计算机〔处理的都是二进制数字,精度高,存储量大,通用性高〕、模拟计算机、〔处理的数据时连续的,称为模拟量,速度快〕混合计算机〔集两者优点于一身〕计算机的新技术嵌入式技术、网络计算、中间件技术数制及编码数制的概念计算机表示与使用的数据分为数值数据与字符数据两类。
2020重庆专升本计算机考试完全解析
重庆专升本计算机考试是针对重庆地区大专毕业生设置的升学考试,主要考察学生对计算机基础知识的掌握程度和应用能力。
以下是2020年重庆专升本计算机考试的完全解析:
一、考试科目与形式
重庆专升本计算机考试科目包括计算机基础、计算机网络、计算机编程等。
考试形式为闭卷笔试,考试时间为120分钟,满分120分。
二、考试内容与要求
1. 计算机基础:主要考察学生对计算机的基本概念、组成原理、操作系统等方面的掌握程度。
要求考生能够理解计算机的基本原理,掌握操作系统的基本操作,了解计算机的组成结构。
2. 计算机网络:主要考察学生对网络的基本概念、网络协议、网络安全等方面的掌握程度。
要求考生能够理解网络的基本原理,掌握常见网络协议的应用,了解网络安全的基本知识。
3. 计算机编程:主要考察学生对编程语言的基本语法、数据结构、算法等方面的掌握程度。
要求考生能够掌握一种常用的编程语言,如C、C++、Java 等,能够编写简单的程序,了解常用的数据结构和算法。
三、考试难度与考点
重庆专升本计算机考试的难度适中,主要考察学生对基础知识的理解和应用能力。
考点包括但不限于计算机基础知识、操作系统、办公软件、网络应用、多媒体技术等。
其中,计算机基础知识和计算机网络是考试的难点,需要考生深入理解并能够灵活应用。
四、备考建议
考生在备考时应注重基础知识的掌握,多做模拟试题,熟悉考试形式和题型。
同时,要注重实践操作能力的培养,如计算机操作、办公软件应用、网络配置等。
此外,要关注考试大纲和政策变化,及时调整备考策略。
专升本计算机基础全部知识点计算机基础知识是专升本考试的重点部分之一、以下是计算机基础的全部知识点概述,以帮助你更好地准备考试。
1.计算机的基本概念-计算机的定义和发展历史-计算机的组成部分和基本原理-计算机的分类和应用领域2.数据的表示和存储-二进制和十进制的转换-计算机中的数据表示和编码方式-存储器的层次结构和存储介质的分类-存储器的容量和速度3.计算机硬件-中央处理器(CPU)的结构和功能-输入输出设备的种类和原理-主板和总线的作用和组成-硬盘、内存、显卡等硬件设备的工作原理4.计算机软件-软件的定义和分类-操作系统的功能和特点-应用软件和系统软件的区别-程序设计和开发的基本原理5.网络和互联网-计算机网络的基本概念和分类-网络协议和标准的作用和重要性-互联网的发展和基本原理-网络安全和隐私保护的问题6.数据库基础-数据库的定义和特点-数据库管理系统(DBMS)的功能和作用-关系型数据库和非关系型数据库的区别-SQL语言的基本语法和常用命令7.编程语言和算法-编程语言的分类和特点-常见的编程语言和应用领域-程序设计的基本流程和常用算法-数据结构和算法的基本概念和应用8.计算机安全和个人信息保护-计算机病毒和恶意软件的防护措施-网络攻击和入侵检测的基本原理-隐私保护和个人信息管理的方法和技巧-法律法规对计算机安全的要求和规定以上是计算机基础的全部知识点概述,涵盖了计算机的基本概念、数据的表示和存储、计算机硬件、计算机软件、网络和互联网、数据库基础、编程语言和算法、计算机安全和个人信息保护等方面的内容。
在备考过程中,你可以根据这些知识点制定学习计划,并结合相关教材和题库进行深入学习和练习,提高你在专升本考试中计算机基础知识的掌握程度。
祝你考试成功!。
计算机专升本必备知识点与试题解析计算机专升本考试是计算机专业学生提升学历的一种途径。
在备考过程中,掌握必要的知识点和解题技巧是非常重要的。
本文将为大家介绍计算机专升本考试的必备知识点,并提供相应的试题解析,希望对大家的备考有所帮助。
一、数据结构与算法数据结构与算法是计算机专业的核心内容,也是专升本考试的重点。
在这一部分的考试中,通常会涉及到树、图、排序算法、查找算法等知识点。
1. 树树是一种非线性数据结构,常见的有二叉树、AVL树、红黑树等。
考试中常见的树问题包括树的遍历、树的构造和树的操作等。
例题解析:给定一棵二叉树,如下所示:```1/ \2 3/ \ / \4 5 6 7```请使用中序遍历打印出该二叉树的节点值。
解析:中序遍历的结果为4,2,5,1,6,3,7。
2. 图图是由节点和边组成的一种数据结构,常见的有有向图和无向图。
图的遍历、最短路径、拓扑排序等是计算机专升本考试中经常涉及的问题。
例题解析:给定一个有向无环图,如下所示:```A -->B --> C| ^ |v | vD -->E <-- F```请使用深度优先搜索算法打印出该图的节点。
解析:深度优先搜索算法的结果为A,B,C,E,F,D。
3. 排序算法排序算法是对一组数据进行排序的一种算法。
常见的排序算法包括冒泡排序、插入排序、选择排序、快速排序等。
了解每种排序算法的原理和实现方式是考试中的重要内容。
例题解析:给定一个数组[5, 2, 8, 9, 1],请使用快速排序算法对其进行排序。
解析:快速排序的结果为[1, 2, 5, 8, 9]。
4. 查找算法查找算法是在一组数据中寻找指定元素的一种算法。
常见的查找算法包括线性查找、二分查找、哈希查找等。
了解每种查找算法的原理和适用场景对于考试中的问题解决非常有帮助。
例题解析:给定一个有序数组[1, 2, 3, 4, 5],请使用二分查找算法找出元素3的位置。
专升本的计算机知识点总结在你要求的1500字文章中,我将为你总结专升本计算机知识点,并按照专业知识总结的格式来写。
以下是文章内容:计算机知识点总结一、计算机硬件1.中央处理器(CPU)- 功能:负责执行指令和处理计算机的算术和逻辑运算。
- 架构:包括控制单元、算术逻辑单元和寄存器。
- 常见类型:英特尔的x86系列、ARM等。
2.存储器- 主存储器(RAM):暂时存储程序、数据和结果。
- 辅助存储器(硬盘、固态硬盘等):持久存储数据和程序。
3.输入输出设备- 键盘、鼠标、显示器是常见的人机交互设备。
- 打印机、扫描仪等用于输出和输入数据。
二、计算机网络1. OSI参考模型- 由7个层次组成:物理层、数据链路层、网络层、传输层、会话层、表示层和应用层。
- 不同层次负责实现特定的功能,如传输数据、建立连接等。
2. IP地址- 标识网络中的设备。
- IPv4:32位二进制数,如192.168.1.1。
- IPv6:128位十六进制数,如2001:0db8:85a3:0000:0000:8a2e:0370:7334。
3. 网络协议- TCP/IP:传输控制协议和互联网协议,用于实现数据传输和网络连接。
- HTTP:超文本传输协议,用于Web浏览器和服务器之间的通信。
- FTP:文件传输协议,用于文件的传输。
三、操作系统1. Windows操作系统- 功能:提供用户界面、管理硬件资源和执行应用程序。
- 常见版本:Windows 10、Windows 7等。
2. Linux操作系统- 功能:提供自由、稳定和安全的操作环境。
- 常见版本:Ubuntu、CentOS、Red Hat等。
3. 文件系统- 用于组织和管理存储设备上的文件和目录。
- 常见的文件系统有FAT32、NTFS(Windows)、EXT4(Linux)。
四、编程语言1. C语言- 结构化编程语言,用途广泛。
- 特点:高效、可移植、灵活。
- 示例:Hello World程序```c#include <stdio.h>int main() {printf("Hello, World!\n");return 0;}```2. Java语言- 面向对象编程语言,主要用于开发跨平台应用程序。
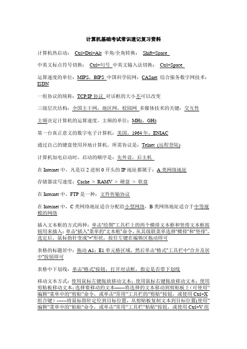
计算机基础考试常识速记复习资料计算机热启动:Ctrl+Del+Alt 半角/全角转换:Shift+Space中英文标点符号切换:Ctrl+句号中英文输入法切换:Ctrl+Space运算速度的单位:MIPS,BIPS 中国科学院网:CASnet 综合服务数字网技术:ISDN一组协议的统称:TCP/IP协议对话框的大小不可以改变三级层次结构:全国主干网,地区网,校园网多媒体技术的关键:交互性主频决定计算机的运算速度,主频的单位:MHz,GHz第一台真正意义的数字电子计算机:美国,1964年,ENIAC通过自己的键盘使用异地计算机,所需协议是:Telnet (远程登陆)计算机加电启动时,启动的顺序是:先外设,后主机在Internet中,凡是以2进制0开头的IP地址都属于:A类网络地址存储器读写速度:Cache > RAMV > 硬盘> 软盘在Internet中,FTP是一种:文件传输协议在Internet中,C类网络地址适合分配给小型网络,B类网络地址适合于中等规模的网络插入文本框的方式两种:单击“绘图”工具栏上的两个横排文本框和竖排文本框按钮用来插入;单击“插入”菜单的“文本框”命令,从其级联菜单选择“横排”和“竖排”。
选定后,鼠标指针变成“+”形状,按住左键在编辑区拖动即可表格的标题居中:拖动A1:E1单元格区域,然后单击“格式”工具栏中“合并及居中”按钮即可表格中下划线:单击“格式”按钮,打开对话框,指定是否带下划线移动文本方式:使用鼠标左键拖放移动文本;使用鼠标右键拖放移动文本;使用剪贴板移动文本:选择要移动的文本—---将选择的文本移动到剪贴板上(可使用”编辑”菜单中的”剪贴”命令,或单击”常用”工具栏的”剪贴”按钮,或使用Ctrl+X 组合键)------将鼠标指针定位到目标位置,从剪贴板复制文本到目标位置(使用”编辑”菜单中的”粘贴”命令,或单击”常用”工具栏”粘贴”按钮,或使用Ctrl+V组合键)屏幕视图中普通视图,Web视图,大纲视图,文挡结构图,页面视图(将看到的屏幕布局与将来打印机上打印输出的结果完全一样。
随着信息技术的迅速发展,计算机专业已经成为许多考生选择的热门专业之一。
对于想要通过重庆统招专升本考试的考生来说,掌握计算机基础知识将是至关重要的一环。
本文将针对2023年重庆统招专升本计算机基础考纲进行详细介绍。
一、考试范围1. 重点学科:计算机组成原理、操作系统、数据库系统原理、计算机网络等。
2. 基本要求:对常用操作系统、程序设计语言、数据库概念、计算机网络原理和应用具有一定的掌握能力。
3. 注意事项:考生应重点关注计算机基础理论知识,包括计算机硬件的组成原理、操作系统的基本概念和功能、数据库系统的基本原理和应用、计算机网络的基本概念和技术。
二、考试形式1. 笔试:主要考察考生对计算机基础知识的理解和应用能力。
2. 实操:通过设计实际模拟操作场景,测试考生的计算机应用技能。
3. 真题训练:提供历年真题,并进行训练,以便考生更好地适应考试形式。
三、备考建议1. 把握重点:根据考纲明确学习重点,建立知识点框架,逐一深入学习。
2. 多维练习:结合历年真题,多维度练习,锻炼应试能力。
3. 实践操作:通过实际操作,加深对计算机基础知识的理解,提高应用能力。
4. 查漏补缺:及时发现并补充自己在计算机基础知识方面的不足,做到知识点的全面掌握。
四、考试重点1. 计算机组成原理:包括计算机硬件的组成结构、工作原理、指令系统、存储器等内容。
2. 操作系统:包括操作系统的基本概念、操作系统的功能和特点、常见的操作系统及其特点、操作系统的管理和调度等。
3. 数据库系统原理:包括数据库系统的基本概念、数据库的组成结构、数据库管理系统的功能和特点、数据库设计等方面的内容。
4. 计算机网络:包括计算机网络的基本概念、网络的组成结构、网络通信协议、网络安全等方面的知识。
五、总结2023年重庆统招专升本计算机基础考纲对计算机基础知识的要求较为全面,考生应从计算机组成原理、操作系统、数据库系统原理、计算机网络等方面进行深入学习和练习。
计算机专升本重点知识回顾计算机专升本课程是为了满足那些已经取得大专学历的计算机相关专业人员进一步提升自己的学历和技能而设计的。
在准备参加计算机专升本考试之前,有必要对一些重点知识进行回顾和巩固。
本文将从计算机硬件、操作系统、数据库以及网络技术等方面介绍一些重点知识,以帮助你更好地备考。
1. 计算机硬件计算机硬件是计算机系统的物理组成部分,包括中央处理器(CPU)、内存、硬盘、显示器等。
在计算机专升本考试中,硬件相关的知识点是必考的重点。
以下是一些重要的硬件知识点:- 中央处理器(CPU):CPU是计算机的核心部件,负责执行指令和进行数据处理。
你需要掌握CPU的主要组成部分、工作原理以及常见的CPU型号和参数。
- 存储器:计算机的存储器分为内存和外存。
内存用于临时存储数据和程序,而外存用于永久性存储。
你需要了解不同类型的内存和外存,如RAM、ROM、硬盘、固态硬盘等。
- 显示器:显示器用于显示计算机的图像和文字信息。
你需要了解显示器的分辨率、色彩深度、刷新率等基本概念,并掌握常见的显示器接口类型。
2. 操作系统操作系统是计算机系统的核心软件,负责管理和控制计算机的各种资源。
在计算机专升本考试中,操作系统相关知识是重中之重。
以下是一些操作系统的重点知识点:- 常见操作系统:掌握主流操作系统如Windows、Linux和macOS的特点、功能和应用。
- 进程与线程:了解进程和线程的基本概念以及它们的区别与联系,掌握常见的进程管理和线程管理技术。
- 文件系统:理解文件系统的组织结构和管理机制,了解常见的文件系统类型和特点,如FAT32、NTFS等。
- 网络管理:掌握网络管理的基本概念和技术,包括配置网络参数、设置防火墙和路由器等。
3. 数据库数据库是用于存储和管理数据的软件系统,在计算机专升本考试中数据库相关的知识点也是重要的考点。
以下是一些数据库的重点知识点:- 关系数据库:了解关系数据库的基本概念和特点,如表、字段、行、主键等。
2023重庆专升本计算机考纲随着计算机技术的快速发展,计算机专业的需求也越来越大。
为了满足人才需求,重庆市决定于2023年发布新的专升本计算机考纲。
本文将对该考纲进行详细介绍,帮助考生了解考试内容和重点。
一、计算机基础知识计算机基础知识是计算机专业的基石,也是考试的重要内容之一。
考生需要了解计算机硬件、操作系统、网络基础等方面的知识。
在考试中,可能会涉及到计算机的组成、工作原理、存储器的结构和管理、操作系统的功能和特点等内容。
二、程序设计语言掌握一种或多种程序设计语言是计算机专业的基本要求。
考生需要熟悉C语言、Java等常用的程序设计语言,并了解其语法、数据类型、运算符、流程控制语句等基本概念。
在考试中,会出现编写简单程序、理解程序逻辑、调试程序等题目。
三、数据结构与算法数据结构与算法是计算机专业的核心知识。
考生需要了解各种数据结构(如数组、链表、栈、队列、树、图等)的特点和应用,掌握常见的算法(如排序、搜索、图算法等)的实现和优化。
在考试中,会要求考生分析算法的时间复杂度和空间复杂度,并能够解决复杂的数据处理问题。
四、数据库原理与应用数据库是计算机应用的重要组成部分。
考生需要了解数据库的基本概念、数据模型、关系代数、SQL语言等内容。
在考试中,可能会出现设计数据库、编写SQL查询语句、优化数据库性能等题目。
五、计算机网络计算机网络是计算机专业的重要知识点。
考生需要了解计算机网络的基本概念、协议和体系结构,掌握网络通信的原理和技术。
在考试中,可能会出现网络配置、网络故障排查、网络安全等题目。
六、操作系统操作系统是计算机系统的核心软件,也是计算机专业的重要内容之一。
考生需要了解操作系统的功能、特点和分类,掌握进程管理、内存管理、文件系统等相关知识。
在考试中,可能会出现操作系统的原理和实现、解决操作系统问题等题目。
七、软件工程软件工程是计算机专业的重要知识点,也是软件开发的基本方法论。
考生需要了解软件开发的基本过程、软件生命周期、需求分析、设计方法等内容。
专升本计算机科学知识点整理(第一部分)
专升本计算机科学知识点整理(第一部分)
1. 数据结构
- 数组:是一种线性数据结构,用于存储相同类型的元素。
- 链表:是一种非线性数据结构,由节点组成,每个节点包含
数据和指向下一个节点的指针。
- 栈:是一种后进先出(LIFO)的数据结构,只能在一端进行
插入和删除操作。
- 队列:是一种先进先出(FIFO)的数据结构,插入操作在队
尾进行,删除操作在队头进行。
2. 算法
- 排序算法:包括冒泡排序、插入排序、选择排序、快速排序
等。
- 查找算法:包括顺序查找、二分查找等。
- 图算法:包括广度优先搜索(BFS)和深度优先搜索(DFS)等。
3. 操作系统
- 进程与线程:进程是程序在执行时的一个实例,线程是进程
中的一个执行单元。
- 内存管理:包括虚拟内存、页面置换算法等。
- 文件系统:包括文件的组织、存储和访问方式。
4. 数据库
- 数据库的基本概念:包括数据库管理系统、表、字段、记录等。
- SQL语言:包括数据查询、插入、更新和删除等语句。
5. 网络
- OSI参考模型:包括物理层、数据链路层、网络层、传输层、会话层、表示层和应用层。
- IP协议:用于在网络中传输数据。
以上是第一部分的计算机科学知识点整理,下一部分将继续介
绍更多内容。
请随时与我联系,如果您有任何问题或需要其他帮助。
2023年重庆专升本《计算机知识和应用》考试真题及试卷分析1. 引言《计算机知识和应用》是专升本考试中的一门科目,对于计算机相关专业的学生来说,这是一门必修课。
本文将对2023年重庆专升本《计算机知识和应用》考试的真题及试卷进行分析,并为考生提供备考建议。
2. 考试真题分析2.1 选择题分析2023年重庆专升本《计算机知识和应用》考试选择题主要涵盖计算机基础知识、编程语言、数据结构与算法等方面。
题目形式多样,有单选题和多选题。
根据往年考试情况分析,选择题重点考察以下内容:•计算机硬件:包括计算机组成原理、CPU、内存、硬盘等硬件组件的功能与作用。
•计算机网络:主要涉及计算机网络的基本概念、网络协议、网络拓扑结构等。
•编程语言:对于编程语言,考生需要了解常用的语法规则,以及一些基本的编程思想。
•数据结构与算法:这是考试中的重点,需要掌握各种常见数据结构(如数组、链表、栈、队列、树、图等)的特点和应用场景,以及常见的算法(如排序、查找、图算法等)。
2.2 主观题分析除选择题外,2023年重庆专升本《计算机知识和应用》考试还设有主观题,主要包括编程题和论述题。
编程题部分通常要求考生使用某一种编程语言完成给定的任务,考察考生的编程能力和解决问题的能力。
论述题主要涉及基础理论知识,要求考生对某一概念、原理或算法进行深入理解和分析,展示自己的思考能力和逻辑思维能力。
3. 备考建议3.1 掌握基础知识在备考过程中,首先要掌握计算机基础知识,包括计算机硬件、操作系统、计算机网络等方面的知识。
可以通过阅读相关教材、参加培训班等方式来加深对基础知识的理解。
3.2 夯实编程能力编程能力是考试的关键。
建议考生多进行编程练习,熟悉常用的编程语言和常见的数据结构与算法,通过编写代码来提高自己的编程和问题解决能力。
3.3 多做真题做真题是备考的有效方法。
可以找一些历年的考试真题进行练习,了解考试的题型和出题思路,提前适应考试的节奏和要求。
重庆专升本资料:数学、英语、计算机一、数学1. 线性代数•矩阵的基本概念及运算•线性方程组的求解与应用•矩阵的逆与转置•向量空间与子空间的性质•特征值与特征向量•线性变换与矩阵的相似性2. 高等数学•极限与连续•导数与微分•不定积分与定积分•一元函数与多元函数的基本性质•常微分方程的基本理论•多元函数的偏导数与全微分二、英语1. 英语词汇•基本词汇量的扩充和记忆技巧•固定搭配和常用短语•同义词和反义词的辨析•词义辨析、近义词和反义词练习2. 英语语法•时态和语态的使用•句型结构和语法规则•名词、代词、冠词的用法•动词时态和语态•直接引语和间接引语的转述•虚拟语气的使用3. 英语阅读与翻译•理解文章的主题和中心思想•对短文、长文和新闻材料的阅读和理解•文章的逻辑关系和段落组织•英语文章的翻译技巧和方法三、计算机1. 计算机基础知识•计算机硬件和软件的基本组成•计算机的运算原理与结构•计算机的常见数据表示和存储方式•计算机的操作系统和网络基础2. 程序设计•程序设计语言的基本概念和分类•算法和流程图的设计与实现•常见编程语言的语法和特点•常用开发工具和调试技巧3. 数据结构与算法•常见数据结构的定义和特点•数据结构的存储结构和操作方法•常用算法的设计和优化•算法的时间复杂度和空间复杂度的分析以上是重庆专升本资料中涵盖的数学、英语和计算机相关内容的简要概述。
这些知识点是专升本考试中必备的基础知识,对于考生来说是非常重要的。
通过系统的学习和复习这些知识点,考生可以提高专升本的考试成绩,为进一步提升自己的学历和就业竞争力打下坚实的基础。
专升本-计算机全部知识点第1部分计算机基础知识考纲要求:(一)计算机系统:(10-14分)1.计算机的发展、分类与应用2.计算机系统的主要技术指标与系统配置3.计算机系统、硬件系统、软件系统及其相互关系4.微机硬件系统的基本组成(三总线、CPU、存储器、输入输出设备)与作用5.软件系统的组成(系统软件和应用软件)及计算机语言与语言处理程序(汇编语言、编译程序、解释程序)6.计算机的常用数制与信息编码、数据的基本单位(bit,byte,word,word length)计算机特点与应用范围(一)计算机特点1.速度快(MIPS:百万条指令/秒)存储容量大、精度高、在程成、具有逻辑判断能力、可靠性强、通用性强(二)计算机应用范围1.科学计算,最早(天气预报、人造卫星、地震分析、航天技术等)2.实时控制(工业生产)3.数据处理(办公自动化,大部分应用)4.计算机辅助功能:CAD、CAI、CAM、CAT5.人工智能(模拟人的智能:机器人)6.信息高速公路 Internet 国际互联网【注】CAD(计算机辅助设计)、CAI(计算机辅助教学)、CAM(计算机辅助制造)、CAT(计算机辅助测试)(三)计算机的发展1946年→美国→第一台计算机→ ENIAC按“电子元件”不同,将计算机的发展划分为四个时代1.第一代:电子管(1946-1958)用于计算2.第二代:晶体管(1958-1964)3.第三代:集成电路(1964-1971)4.第四代:大规模或超大规模集成电路(1971至今)→PC(微机)(四)计算机的分类1、信息形式:数字、模拟、数字模拟混合计算机2、按用途:通用计算机和专用计算机2、按功能分类(1)微机(个人PC-Personal Computer)(2)小型机(终端)(3)中型机(4)大型机(5)巨型机(五)计算机发展趋势巨型化(功能)、微型化(体积)、网络化(适应网络发展)、多媒体化、智能化一、计算机系统的基本组成(硬件系统+软件系统)冯.诺依曼原理:a)五大基本部件:运算器、控制器、存储器、输入设备、输出设备a)二进制表示数据和指令:易实现b)程序存储,自动运行;(一)硬件系统(主机+外设)1、主机(1)CPU(中央处理器)→CPU是计算机的核心部件。
2024重庆专升本重庆计算机大纲随着社会的不断发展,计算机技术在各行各业中的应用日益广泛,计算机专业也因此备受瞩目。
为了适应当前社会对计算机专业人才的需求,重庆计算机大学制定了2024年的重庆专升本计算机大纲。
本文将对该大纲进行详细解读,以便有意报考该专业的考生们了解学习内容和要求。
一、专业课程1. 计算机科学导论本课程旨在介绍计算机科学的基本概念、发展历程和研究方法,帮助学生初步了解计算机学科的基本原理和基本知识,为后续课程的学习打下基础。
2. 离散数学离散数学是计算机科学与技术专业的基础课程,主要探讨数理逻辑、集合论、代数结构、图论等数学方面的基本知识和方法,为学生提供抽象思维和解决问题的能力。
3. 数据结构与算法分析该课程着重培养学生的数据结构与算法设计能力,包括线性表、树、图等数据结构的表示与操作,常见算法的设计与分析,并通过实践项目提高学生的计算机编程与实践能力。
4. 操作系统操作系统是计算机系统的核心课程之一,主要介绍计算机操作系统的原理、结构和功能。
学生将了解操作系统的基本概念、进程管理、内存管理、文件系统等内容,培养操作系统的设计与实现能力。
5. 数据库原理与应用数据库技术在现代应用中起到至关重要的作用,该课程旨在教授数据库的基本概念、设计方法、数据模型和查询语言等知识,培养学生的数据库设计、管理与应用能力。
6. 计算机网络计算机网络课程主要涵盖网络体系结构、传输技术、网络协议、网络安全等内容,使学生掌握计算机网络的基本原理和技术,培养网络管理与应用能力。
7. 软件工程软件工程是计算机专业的重点课程之一,旨在教授软件开发过程中的基本原理、方法和工具,包括需求分析、软件设计、编码实现、测试维护等方面的内容,培养学生的软件开发能力和团队合作精神。
8. 人工智能人工智能已成为计算机领域的热门方向,本课程将介绍人工智能的基本概念、算法、应用等内容,培养学生在人工智能领域的基本能力和创新思维。
干货:重庆专升本计算机知识点
重庆拓为教育
2020-06-08
1.世界上第一台计算机于1946年诞生,它的名字叫(E N I A C).
2.在计算机运行中,把程序和数据一样存放在内存中,提出并论证这
个理论的研究小组领导是(冯.诺依曼)
3.语言处理程序发展经历的前三个阶段是(机器语言,汇编语言和高
级语言)
4.计算机内存容量的基本单位是(字节)
5.微处理器研制成功的时间是(1971年)
6.微型计算机发展的标志是(微处理器)
7.计算机发展阶段的划分标志为(物理器件)
8.世界上第一台电子计算机所采用的逻辑元件是(电子管)
9.使用超大规模集成电路制造的计算机应该归属于(第四代)
10.微型计算机的问世,主要是由于出现了(超大规模集成电路)
11.按计算机应用的分类,办公自动化属于(数据处理)
12.银行利用计算机进行存贷款业务管理属于计算机应用领域的(数据处理)
13.财务管理,情报检索,库存管理等属于计算机应用领域的(数据处理)
14.C A D是计算机主要应用领域之一,其含义是(计算机辅助设计)
15.微型计算机中使用数据库管理系统,是计算机应用中的(信息管理)
16.C A I是计算机应用的一个重要领域,它的含义是(计算机辅助教学)
17.应用计算机最早的领域是(科学计算)
18.实现现代化工业生产过程自动化的主要手段是用计算机进行(实时控制)
19.个人计算机属于(微型计算机)
20.中国国防科技大学研制的“银河”计算机属于(巨型计算机)
21.实现计算机网络的最大好处是(资源共享)
22.计算机系统是指(硬件和软件系统)
23.在计算机系统中,通常所说的计算机系统自愿指的是(硬件,软件,数据)
24.所谓计算机的“裸机”是指(不装备人和软件的计算机)
25.微型计算机的基本组成是(微处理器,存储器,输入输出设备)
26.微型计算机的主机包括(C P U和内存储器)
27.运算器和控制器的总称是(C P U)
28.微处理器又称(中央处理器)
29.计算机的核心部件是(中央处理器)
30.8088,80286,80386,80486指的是不同型号的(微处理器(或者中央处理器在或者C P U))
31.算术逻辑单元(简称A L U)主要提供算术运算和(逻辑运算)
32.C P U中控制器的主要功能是(识别指令和控制指令的执行)
33.微型计算机中,控制器的基本功能是(控制系统各部件正确地执行程序)
34.在计算机系统中,指挥,协调计算机工作的设备是(控制器)
35.微型计算机中的I/O接口卡位于(总线与外设之间)
36.I/O设备的含义是(输入/输出设备)
37.下列部件中,能直接与C P U相连接的是(内存储器)
38.在微型计算机中,硬盘连同其驱动器属于(外(辅助)存储器)
39.下列设备中,即可作为输入设备,又可作为输出设备的是(磁盘驱动器也就是软盘驱动器)
40.输入设备:键盘,鼠标,光笔,扫描仪
41.输出设备:显示器,打印机,绘图仪,音箱
42.外部设备:输出输入设备,辅助存储器
43.计算机中的C R T是指(阴极射线显示器)
44.以S V G A,E G A,V G A标志着不同规格和性能的设备是(显示器)
45.作为显示器主要参数之一的分辨率,其含义是(显示屏幕上光栅的列数和行数)
46.下面叙述中有错误的一条是(显示器的分辨率与微处理器的型号有关)
47.属于击打式打印机的是(针式打印机)
48.打印效果最佳的一种是(激光打印机)
49.一组连接计算机各部件的公共通信线称为总线,组成是(地址线,数据线和控制线)
50.鼠标器通常连接在(串行接口上)。