新金融工具准则:结构性存款与资管产品投资的分类
- 格式:docx
- 大小:1.00 MB
- 文档页数:6
新金融工具准则下购买理财产品及结构性存款的会计处理首先,购买理财产品的会计处理。
理财产品是指资金投向金融市场,并由专业机构管理和运作的投资工具。
根据新金融工具准则,购买理财产品的主体应当将其计入权益工具类别。
如果该理财产品不存在与持有人行使控制权相关的因素,投资者应当将其视为金融负债。
在购买理财产品时,投资者应将其支付的资金确认为金融资产。
其次,结构性存款的会计处理。
结构性存款是一种复杂的金融工具,由存款和衍生金融工具构成。
新金融工具准则对结构性存款给出了明确的会计处理要求。
结构性存款应根据其固有特性进行会计分类,即首先判断其主要激励因素,如果主要激励因素为支付现金,则应当将其确认为金融负债;如果主要激励因素是将金融资产转移给受益方,则应将其确认为权益工具。
在购买结构性存款时,投资者应将其支付的资金确认为金融资产。
购买理财产品和结构性存款后,投资者还需要根据新金融工具准则对这些工具进行后续会计处理。
对于购买的理财产品,投资者应根据实际情况判断其价值变动的会计处理方法。
如果可以可靠地计量其公允价值,应当使用公允价值进行会计报告;如果无法可靠计量其公允价值,则应使用成本模式进行会计报告。
对于购买的结构性存款,投资者应根据其主要激励因素来确定其分类,并根据相应分类的会计处理要求进行会计报告。
如果将其确认为金融负债,投资者应按照摊余成本模式或公允价值模式计量其。
如果将其确认为权益工具,应按照公允价值模式计量其。
综上所述,新金融工具准则下,购买理财产品和结构性存款的会计处理需要根据具体情况进行判断和决策,并按照相应的会计处理要求进行会计报告。
投资者应深入理解这些处理要求,确保在购买和持有这些金融工具时合规地进行会计处理,并及时调整会计报告方式以反映其真实价值变动。
这将有助于提高财务信息的准确性和可比性,增强投资者对于这些金融工具的理解和评估能力。
新金融工具准则:结构性存款与资管产品投资的分类2012年12月,证监会发布了《上市公司监管指引第2号——上市公司募集资金管理和使用的监管要求》(证监会公告[2012]44号),允许上市公司对暂时闲置的募集资金可进行现金管理,投资于流动性好、安全性高、满足保本要求、产品发行主体能够提供保本承诺的产品(如固定收益类的国债、银行理财产品等),为上市公司用募集资金购买银行理财产品扫清了障碍,拉开了上市公司大规模购买理财产品的序幕。
一、资管产品与结构性存款的定义人民银行、银保监会、证监会、外汇局《关于规范金融机构资产管理业务的指导意见》(银发〔2018〕106号;“资管新规”)明确指出,资产管理业务是指银行、信托、证券、基金、期货、保险资产管理机构、金融资产投资公司等金融机构接受投资者委托,对受托的投资者财产进行投资和管理的金融服务。
资产管理业务是金融机构的表外业务,金融机构开展资产管理业务时不得承诺保本保收益。
资产管理产品包括但不限于人民币或外币形式的银行非保本理财产品,资金信托,证券公司、证券公司子公司、基金管理公司、基金管理子公司、期货公司、期货公司子公司、保险资产管理机构、金融资产投资公司发行的资产管理产品等。
中国银保监会发布的《商业银行理财业务监督管理办法》(银保监会令2018年第6号;“理财新规”)则明确了理财业务和理财产品的定义。
理财业务是指商业银行接受投资者委托,按照与投资者事先约定的投资策略、风险承担和收益分配方式,对受托的投资者财产进行投资和管理的金融服务。
理财产品是指商业银行按照约定条件和实际投资收益情况向投资者支付收益、不保证本金支付和收益水平的非保本理财产品。
商业银行应当根据投资性质的不同,将理财产品分为固定收益类理财产品、权益类理财产品、商品及金融衍生品类理财产品和混合类理财产品。
根据中国银保监会办公厅《关于进一步规范商业银行结构性存款业务的通知》(银保监办发〔2019〕204号),结构性存款是指商业银行吸收的嵌入金融衍生产品的存款,通过与利率、汇率、指数等的波动挂钩或者与某实体的信用情况挂钩,使存款人在承担一定风险的基础上获得相应的收益。
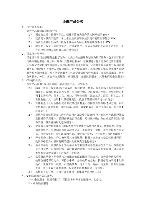
金融产品分类1、指导意见分类:资管产品按照投资性质分类(1)固定收益类(投资于存款、债券等债权类资产的比例不低于80%)(2)权益类(投资于股票、未上市企业股权等权益类资产的比例不低于80%)(3)商品及金融衍生品类(投资于商品及金融衍生品的比例不低于80%)(4)混合类(投资于债权类资产、权益类资产、商品及金融衍生品类资产且任一资产的投资比例未达到前三类产品标准)2、国家统计局分类:国家统计局对金融服务进行了划分,大类上将金融服务划分为银行服务(包含银行监管与中央银行服务、商业银行服务、其他银行服务)、证券服务(包含证券市场管理服务、证券登记结算机构管理服务证券经纪代理与营业部服务、证券投资服务证券分析与咨询服务)、保险服务(包含人身保险服务、财产保险服务、再保险服务保险中介服务保险监管相关保险服务)与其他金融服务(包含金融信托与管理服务、金融租赁服务、财务公司服务、外汇、黄金等交易服务、典当服务、金融担保服务、其他未列明金融服务)3、CFI编码分类:资管产品在CFI编码中应属于集合投资工具,可划分为:(1)标准(普通)投资基金/共同基金(投资股票、债券、货币市场工具等类似资产的证券,按照份额是否可交易、可持续申购;分红政策的差别;投资标的的不同【如房地产、债务工具、权益、可转换债券、混合工具、商品、衍生品、参考性金融工具、信用】以及证券类型、投资者的限制都有进一步划分)(2)对冲基金(只对合格投资者开放的投资基金,按照投资的策略【如方向、相对价值套利、选股差异、事件驱动、套利、多策略基金、资产支持证券、混合型】进行划分)(3)房地产投资信托基金(房地产公司向公众发行股份/单位并通过房产或抵押贷款直接投资于房地产,按照份额是否可交易、可持续申购;分红政策的差别;证券类型、投资者的限制进行细分)(4)交易型开放式指数基金(类似股票在交易所交易的投资基金,持有股票、债券、商品等资产,交易期间以接近净值交易,多跟踪某一指数,按照份额是否可交易、可持续申购;分红政策的差别;投资资产类型;证券类型不同进行细分)(5)养老基金(金融中介为公司及其雇员运营,按照对雇员支持是否封闭或开放;投资策略差异;福利薪酬类型以及证券类型进行细分)(6)基金中基金(直接投资于其他基金而非股票或债券的集合投资工具,按照份额是否可交易、可持续申购;分红政策的差别;所投资基金类型差别;以及证券类型和投资者限制不同进行进一步细分)(7)私募股改基金(基金结构为有限合伙或有限责任制公司,由普通合伙人管理,按照份额是否可交易、可持续申购;分红政策的差别;投资标的的不同【如房地产、债务工具、权益、可转换债券、混合工具、商品、衍生品、参考性金融工具、信用】以及证券类型、投资者的限制都有进一步划分)(8)其他类(混合型,不符合以上任何一类集合投资投资工具)4、CPC联合国产品总分类:(一)金融服务,除投资银行、保险服务和养老金服务外,划分为:(1)中央银行服务(2)存款服务(机构存款人与其他存款人)(3)信贷授予服务(住宅按揭贷款服务、非住宅按揭贷款服务、非商业用途的个人非抵押贷款服务、信用卡贷款服务、商业用途的非抵押贷款服务、其他信用授予服务)(4)金融租赁服务(5)其他金融服务(二)投资银行服务(三)保险和养老金服务(不包括再保险服务),强制性社会安全保险除外(四)再保险服务(五)为保险和退休金以外的金融服务提供辅助服务(1)投资银行相关服务【包括兼并与收购服务、企业融资和风险投资服务、其他投行相关服务】(2)经纪及相关证券和商品服务(证券经纪服务、商品经纪服务、证券交易的处理和结算服务)(3)除养老基金外投资组合管理服务(4)信托和托管服务(5)与金融市场管理相关的服务(6)辅助金融服务的其他服务(咨询、外汇、金融交易处理和票据交换所服务)(六)辅助保险和养老金的服务(七)持有金融资产的服务(八)房地产服务(九)没有经营者的租赁或租赁服务5、教科书分类:(一)投资学【博迪】:大类划分为货币市场工具与资本市场工具。
【德勤会计准则视点】新金融工具篇:(一)新金融工具准则实施在即,您准备好了吗?2018年的脚步越来越近了,新金融工具准则实施在即,您准备好迎接即将生效的新金融工具准则了么?在正式迈入新金融工具准则时代前,我们将推出德勤《德勤会计准则视点 —— 新金融工具篇》。
通过该系列,与您一起梳理一下新金融工具准则可能对实务产生的影响以及如何应对。
本篇将助您了解新金融工具准则带来的重大变化,以及如何在2018年1月1日的首次施行日,进行新金融工具准则的衔接过渡和切换。
新金融工具准则主要有哪些变化?2014 年7 月24 日,国际会计准则理事会(IASB)发布了《国际财务报告准则第9 号 —— 金融工具》(IFRS 9)终稿,开启了金融工具准则的新篇章。
2017年3月31日,财政部修订发布相关新金融工具企业会计准则,包括《企业会计准则第22号— 金融工具确认和计量》(CAS 22)、《企业会计准则第23号 — 金融资产转移》(CAS 23)和《企业会计准则第24号 — 套期会计》(CAS 24)。
该等新金融工具企业会计准则与IFRS 9趋同,堪称中国版的IFRS 9。
范围无重大变化确认和终止确认增加了部分指引,无重大变化金融资产的分类和计量分类和计量的新模型基于:•企业管理金融资产的业务模式•单个金融资产的合同现金流量特征(本金加利息,SPPI特征)•按业务模式和现金流量测试的不同结果,分为以摊余成本计量的金融资产、以公允价值计量且其变动计入其他综合收益的金融资产(FVTOCI)和以公允价值计量且其变动计入当期损益的金融资产(FVTPL)三大类别•在某些情况下,存在选择权金融负债的分类和计量•分类无重大变化•对于针对企业自有债务运用公允价值选择权的,由企业自身信用风险变动引起的该金融负债公允价值的变动将计入其他综合收益并单独列报,该处理会造成或扩大损益错配的除外。
嵌入衍生工具•混合合同包含的主合同属于CAS 22规范的资产的,应当将混合合同视为一个整体,基于分类标准进行分类•其他混合合同,无重大变化,需要评估嵌入衍生工具是否应当与主合同分拆摊余成本计量无重大变化减值•从已发生损失模型转变为预期损失模型•一般情况下,要求采用三阶段模型计提减值,基于金融工具初始确认后其信用风险是否显著增加,分别采用12个月内的预期信用损失或整个存续期的预期信用损失•对于预期信用损失的计量,要求考虑前瞻性信息套期会计•新模型使套期会计与企业风险管理活动更紧密结合•扩大了符合条件的被套期项目和套期工具范围•取消了80-125%有效性测试的量化标准和回顾性测试要求,代之以关注经济关系的定性测试2114新金融工具准则什么时间开始生效?IFRS 9对自2018年1月1日或以后日期开始的年度期间生效,除特定例外情况之外,应当予以追溯应用。
新准则金融资产三分类引言金融机构在进行资产评估和风险管理时,需要对其持有的金融资产进行分类。
金融资产分类是一种将金融资产按照其风险特征和预期收益进行划分的方法。
根据国际会计准则和监管要求的不断演变,新准则金融资产三分类成为了金融机构在分类金融资产时的主要依据。
三分类的背景为了更好地评估金融机构的风险状况和资产质量,国际会计准则逐渐引入了三分类的概念。
三分类将金融资产分为正常类、关注类和损失类,以更准确地反映金融机构的风险承受能力和资产质量。
正常类正常类是指金融机构持有的风险较低、还款能力较强的金融资产。
这些资产的违约风险较低,且按时支付利息和本金。
正常类资产通常具有较低的风险权重,对金融机构的风险资本要求较低。
关注类关注类是指金融机构持有的风险较高、存在一定违约风险的金融资产。
这些资产可能存在一些逾期还款或违约行为,但还未构成重大损失。
关注类资产需要进行更加细致的风险评估和监控,以及额外的拨备计提。
损失类损失类是指金融机构持有的存在重大违约风险、可能造成实质损失的金融资产。
这些资产已经发生了重大违约或违约风险已经非常高,需要进行大额拨备计提,以应对潜在的损失。
三分类的意义新准则金融资产三分类对金融机构具有重要的意义。
风险管理三分类能够帮助金融机构更好地识别和评估其风险资产。
通过对风险资产进行分类,金融机构可以更加准确地确定其风险敞口,从而采取相应的风险管理措施,保护自身免受风险的影响。
资本要求新准则金融资产三分类也对金融机构的资本要求产生了影响。
根据分类的不同,金融机构需要分别计提相应的拨备,以覆盖潜在的损失。
这样可以确保金融机构在面临损失时有足够的资本储备来承受风险。
资产质量评估三分类也有助于金融机构对其资产质量进行评估。
通过将金融资产按照其违约风险进行分类,金融机构可以更加全面地了解其资产质量状况,并及时采取相应的措施来改善资产质量。
三分类的实施金融机构在实施新准则金融资产三分类时需要注意以下几点:内部控制金融机构需要建立健全的内部控制机制,以确保对金融资产进行准确分类。
新金融工具准则:银行理财产品投资如何分类?银行发行的理财产品按收益类型可分为以下三类:A.固定收益类(保本保固定收益),对应于保证收益理财计划中的固定收益型;B.保本浮动收益类(包括保本保固定收益附加浮动收益及保本不保收益),包含保证收益理财计划中的承诺最低收益并享有其他收益型及保本浮动收益理财计划;C.不保本浮动收益类(不保本不保收益),对应于非保本浮动收益理财计划。
一、固定收益类(保本保固定收益)原金融工具准则下,企业持有的固定收益类理财产品投资,根据持有意图,可以划分为贷款和应收款项,可以指定为以公允价值计量且其变动计入当期损益的金融资产,或者作为可供出售金融资产。
新金融工具准则下,需要分别分析合同现金流量特征和业务模式。
若固定收益主要反映时间价值,固定收益类理财产品投资的现金流量仅为对本金和以未偿付本金金额为基础的利息的支付(即能通过SPPI 测试)。
由于商业银行自身发行的理财产品的交易类型主要为封闭式不可公开交易,通常具有固定到期日,不能提前赎回。
因此企业管理该金融资产的业务模式是以收取合同现金流量为目标(即持有以收取合同现金流量)。
因此,企业持有的固定收益类理财产品投资应当分类为以摊余成本计量的金融资产。
或者,如果能够消除或显著减少会计错配,也可以指定为FVTPL。
此类理财产品包括银行发行的保本保收益且无上浮收益的理财产品(如利率期限均固定的协议存款)、信托公司发行的固定收益类信托产品、证券公司发行的固定收益类的资产管理计划等。
二、保本浮动收益类保本浮动收益理财计划是指商业银行按照约定条件向客户保证本金支付,本金以外的投资风险由客户承担,并依据实际投资收益情况确定客户实际收益的理财计划。
原金融工具准则下,如果收益与利率、汇率、金融工具价格、商品价格等基础金融变量挂钩,则该等理财产品在主债务合同中嵌入了衍生工具,属于混合金融工具,需要考虑是否需要进行分拆,或者整体上指定为以公允价值计量且其变动计入当期损益(除非嵌入衍生工具对混合工具的现金流量没有重大改变)。
MONEY CHINA / 2021年5月上财经界结构性存款的会计处理探究广东高标电子科技有限公司蔡江锋摘要:通过对结构性存款特征的描述,以及在会计处理当中需要关注的关键事项来探究结构性存款的会计处理业务,以期帮助企业能 够正确地对结构性存款进行账务处理,真实反映企业的财务状况。
关键词:结构性存款资管新规会计处理—、雜性输结构性存款,不同于一®的银行存款,也不是投资理财产品,它是种在存款产品 中嵌入金融衍生工具的一类投资产品,一般是与利息、汇率,或一些相关的指数来 进行挂钩,或者是与实体的信用状况进行 挂钩,这类结构性存款是需要承担一定的 风险,以让该类产品拥有者获得投资收益。
可以说,结构性存款^由两部分来构成的,一部分是低风险低收益的存款,另一部分 是高风险高收益的金融工具,两者结合形 成了一类投资工具。
结构性存款是在资管 新规以及国家对投资理财产品监管不断趋 严的情况下,银行业推出的一类代替保本 理财的投资工具。
它可以通过低风险低收 益的这一部分来保障投资者的本金安全,另一部分则通过衍生金融工具的高风险高 挣取幡。
结构性存款主要特征表现在以下方 面:一是,收益具有波动性。
结构性存款 大不同于一般的活期存款或定期存款,由于其中嵌入了金融衍生工具,所以它的投 资收益率是无法确定的,实际收益是与市 场风险相关的,收益率取决于结构性存款 所投资标的是股票期权还是汇率等,同时 需要根据®行资金的投资t青况来最终判断;二是,投资具有灵活性。
结构性存款当中 可以嵌入的衍生金融工具种类有很多,而 且组合方式丰富,所以其投资标的也就有 很多种,选择比较灵活,但是这种选择的 灵活性是一般是由银行来设计制定,企业 当然也可以根据需要分析银行所提供的各 性潮受向,然比较雜的;三是,会计处理的不确定性。
结构性存款因为其中嵌入了衍生金融工具,而且由于嵌A的工具种类不同,其会计处理也不同,还涉及到金融工具是否可以单独核算,以何种的会计麵方式进行后续韻等问题,这些都不是一成不变的,而是需要根据结构性存款产品本身的业务实质来进行判断。
“新八条”与《资管新规》关于产品杠杆及分级规定对比解读与分析一、“新八条”关于产品杠杆及分级规定解读“新八条”规范证券期货经营机构私募资产管理业务,以结构化资产管理计划的设计、运营为核心,秉承利益共享、风险共担、风险与收益相匹配的原则进行规范。
1、明确结构化资管计划概念,强调一级份额以上的份额为其他级份额提供一定的风险补偿,收益分配不按份额比例计算,而是由资管合同另行约定;2、禁止对优先级份额认购者提供保本保收益安排;3、销售募集环节:强化对结构化资管产品的风险揭示、信息披露及劣后级投资者的尽职调查;4、投资标的核查:结构化资管计划不得投资其他结构化产品劣后级份额;5、分级杠杆:(1)明确杠杆计算方式:杠杆倍数=(优先级份额+中间级份额)/劣后级份额。
(2)杠杆倍数依资管计划种类不同而设置不同限制:股票类、混合类结构化资管计划≤1:1;固定收益类结构化资管计划≤3:1;其他类结构化资管计划≤2:1。
6、负债杠杆:结构化资管计划:总资产/净资产≤140%;非结构化资管计划:总资产/净资产≤200%。
7、产品设计:结构化资管计划名称中必须包含“结构化”或“分级”字样。
8、宣传推介:可以通过业绩比较基准形式向优先级投资者进行推介,但应同时说明业绩比较对象、业绩比较基准测算依据和测算过程等信息。
9、产品管理:结构化资管计划的投资者不得直接或间接影响资产管理人投资运作。
二、《资管新规》关于产品杠杆及分级规定解读《资管新规》建立在打破监管部门限制、按业务种类及产品类型制定统一标准的基础上,对金融产品杠杆及分级做出规定。
1、明确分级资产管理产品概念,强调存在一级份额以上的份额为其他级份额提供一定的风险补偿,收益分配不按份额比例计算,由资产管理合同另行约定。
2、禁止对优先级份额认购者提供保本保收益安排。
3、负债杠杆:同类产品适用统一负债比例上限。
每只开放式公募产品、分级私募产品:总资产/净资产≤140%;每只封闭式公募产品、每只私募产品:总资产/净资产≤200%。
【上市公司执行新金融工具准则】结构性存款的列报示例|致同研究之年报分析结构性存款是指商业银行吸收的嵌入金融衍生产品的存款,通过与利率、汇率、指数等的波动挂钩或者与某实体的信用情况挂钩,使存款人在承担一定风险的基础上获得相应的收益。
对商业银行而言,结构性存款需纳入表内核算,按照存款管理。
结构性存款不同于一般性存款,具有一定投资风险。
但结构性存款在法律关系、业务实质、管理模式、会计处理、风险隔离等方面,与非保本理财产品“代客理财”的资产管理属性存在本质差异。
新金融工具准则下,除了满足条件时的初始指定,企业作为投资人需要分别分析合同现金流量特征和业务模式,来确定资产管理产品、结构性存款的分类。
本期微信主要摘录了部分上市公司2019年度执行新金融工具准则对结构性存款列报的典型示例。
一准则及监管规定1. 《企业会计准则第22号——金融工具确认和计量》(2017)第十六条企业应当根据其管理金融资产的业务模式和金融资产的合同现金流量特征,将金融资产划分为以下三类:(一)以摊余成本计量的金融资产。
(二)以公允价值计量且其变动计入其他综合收益的金融资产。
(三)以公允价值计量且其变动计入当期损益的金融资产。
金融资产的合同现金流量特征,是指金融工具合同约定的、反映相关金融资产经济特征的现金流量属性。
企业分类为本准则第十七条和第十八条规范的金融资产,其合同现金流量特征,应当与基本借贷安排相一致。
即相关金融资产在特定日期产生的合同现金流量仅为对本金和以未偿付本金金额为基础的利息的支付,其中,本金是指金融资产在初始确认时的公允价值,本金金额可能因提前还款等原因在金融资产的存续期内发生变动;利息包括对货币时间价值、与特定时期未偿付本金金额相关的信用风险、以及其他基本借贷风险、成本和利润的对价。
2. 《企业会计准则第22号——金融工具确认和计量》应用指南(2018)关于金融资产的合同现金流量特征如果金融资产合同中包含与基本借贷安排无关的合同现金流量风险敞口或波动性敞口(例如权益价格或商品价格变动敞口)的条款,则此类合同不符合本金加利息的合同现金流量特征。
新金融工具准则下商业银行金融资产的分类与计量新金融工具准则(IFRS 9)作为国际会计准则委员会(IASB)颁布的一个全新金融工具准则,于2018年1月1日在全球范围内正式实施。
该准则旨在完善原有的金融资产与金融负债的会计处理标准,并对商业银行的金融资产进行分类与计量,并对损失准备进行处理。
新准则对商业银行金融资产的分类与计量提出了更为细致的要求,对商业银行的金融资产管理提出更高的要求。
本文将对新金融工具准则下商业银行金融资产的分类与计量进行详细介绍。
根据新金融工具准则,商业银行应将其金融资产划分为四个分类,分别是:持有到期投资、应计放款和应收款项、公允价值计量且变动计入损益、公允价值计量且变动计入其他综合收益。
持有到期投资是指商业银行拥有明确支付一定金额的资产并且拥有具体期限的权益工具。
应计放款和应收款项是指商业银行将资金借给他方获得利息或者其他收益的行为。
公允价值计量且变动计入损益是指商业银行用于交易目的或者以后出售的金融资产。
公允价值计量且变动计入其他综合收益是指商业银行持有以投资为目的的金融资产。
二、新金融工具准则下的金融资产计量新金融工具准则对商业银行金融资产管理产生了深远的影响,主要体现在以下几个方面。
新准则要求商业银行对金融资产进行更为细致的分类,并对不同分类的金融资产进行不同的计量和处理,这就要求商业银行对金融资产进行更加精细的管理。
新准则要求商业银行对金融资产的预期信用损失进行预期损失的计提,这也要求商业银行对风险管理进行更为细致的管理。
新准则对商业银行的财务报告产生了深远的影响,商业银行需要对其金融资产进行更精细的披露,以便投资者和监管部门了解其风险状况。
新金融工具准则下商业银行金融资产的分类与计量为商业银行金融资产管理带来了新的挑战,但也为商业银行提供了更高的管理要求。
商业银行需要通过系统升级、人员培训、风险管理优化和财务报告披露等方式,提高其金融资产分类和计量的水平,为新准则下的金融资产管理做好准备。
新⾦融⼯具准则:结构性存款的会计与税务处理作者:秦⽂娇问:中税答疑咨询⽼师,我公司⽤银⾏闲置资⾦购买了结构性存款,如何进⾏财税处理?答:⼀、增值税⽬前有两种做法:第⼀种:不作为“存款利息”,是否纳税取决于是否保本。
结构性存款实质上不属于存款,⽽是⼀种特殊的⾦融商品,所以如果结构性存款属于保本型的,那么取得结构性存款收益应按“贷款服务”缴纳增值税,如果结构性存款属于⾮保本型则不需要缴纳增值税。
例如厦门市税务局。
第⼆种:不在增值税应税范围,不征收增值税。
依据《中国银保监会办公厅关于进⼀步规范商业银⾏结构性存款业务的通知》(银保监办发〔2019〕204号)第四条规定,结构性存款已纳⼊存款保险保费的缴纳范围,受《存款保险条例》规定的额度保障,其本质上就是银⾏的⼀种存款,取得的利息收⼊不属于增值税的征税范围。
例如河南省税务局。
⼆、企业所得税⼀般的银⾏理财收益属于是应税收⼊,缴纳企业所得税。
特殊的如国债利息收⼊、从证券投资基⾦分配中取得的收⼊免征企业所得税。
是否缴纳企业所得税,是根据投资的理财产品性质决定的。
三、新准则的会计处理结合上市公司财报,有两种处理⽅式:第⼀种:作为交易性⾦融资产。
摘录部分上市公司2019年度执⾏新⾦融⼯具准则对结构性存款列报的典型⽰例如下:⽰例1:600688.SH 上海⽯化⽰例2:600660.SH 福耀玻璃第⼆种:作为货币资⾦。
⼀点感悟:◎中税答疑◎中国唯⼀专做“税务内容服务”的⼤数据机构2010年财政部和税务总局座谈会确认:“中税答疑按⾏为导航税法的功能从根本上解决了我国税收政策内容多、变化快、查询难的问题”,由此奠定中税答疑税法导航的专业地位。
2013年起,国家税务总局和中税答疑联合连续两年开展“税法送万家”活动。
2015年起,为全国200家税务局提供微信新媒体运维。
浅析结构性存款作者:陈薇来源:《财经界·上旬刊》2018年第06期摘要:受宏观经济增速放缓影响,部分上市公司募集资金的使用效率不高,导致大量募集资金处于闲置状态,为实现资产的保值增值,投资风险较低的结构性存款成为不少上市公司的选择。
巨潮资讯数据显示,今年一季度共有58家上市公司购买结构性存款,总额度达100.62亿元。
上海央行总部2017年信贷数据显示,非金融企业结构性存款全年增加236.84亿元,同比增加91.63亿元。
本文对结构性存款的管理模式、结构性存款与银行理财及定期存款的区别、会计处理、风险防控等内容做简要分析,便于企业准确进行会计核算和信息披露,也便于会计报表使用者准确使用财务报表。
关键词:结构性存款银行理财会计核算我国现行的法律法规及相关监管规则对结构性存款未有明确定义,根据公司与商业银行签署的产品销售协议及产品说明书,结构性存款是在普通存款的基础上,运用金融衍生工具(包括但不限于期权、期货等),将投资与利率、汇率、股票价格、商品价格、信用、指数及其他金融类或非金融类标的物挂钩的金融产品。
按照本金币种的不同,分为外汇结构性存款和人民幣结构性存款两大类。
根据《商业银行个人理财业务管理暂行办法》(银监会令2005年第2号)第二十二条规定“商业银行销售的理财计划中包括结构性存款产品的,其结构性存款产品应将基础资产与衍生交易部分相分离,基础资产应按照储蓄存款业务管理,衍生交易部分应按照金融衍生产品业务管理。
”在银行操作业务中,结构性存款本金通常以定期存款的性质存于公司在银行开立的定期账户中,银行开立定期存单;收益部分即衍生交易部分通过与金融类或非金融类标的物挂钩等方式进行投资运作。
从银监会规定和银行业务实操中,我们可以看到结构性存款的管理模式根据其基础资产(本金)和衍生交易部分而不同。
(一)结构性存款与银行理财的区别(1)从控制权看,公司对结构性存款的本金拥有所有权和控制权;而理财产品的资金用于理财协议约定的投资范围或标的,公司对投资资金失去所有权和控制权。
金融业八大资产管理类型投资范围(干货收藏)各项资管的投资范围大比拼,其实最主要就是在比监管政策灵活性,实质上是牌照价值体现.(一)基金子公司首先从资历最浅辈分最低的基金子公司谈起,基金子公司诞生于2012年11月,《基金管理公司特定客户资产管理业务试点办法》规定其投资范围包括:(1)现金、银行存款、股票、债券、证券投资基金、央行票据、非金融企业债务融资工具、资产支持证券、商品期货及其他金融衍生品;(2)未通过证券交易所转让的股权、债权及其他财产权利. 上述简单2项其实囊括了几乎所有投资领域:第(1)项包括了银行间市场和交易所市场所有品种,不同于保险公司对债券和股票投资标的都有一定要求,这里没有任何排除项目(比如低评级债券和ST类股票);第(2)项采用了排除法,包括了除第(1)项外的其他债权、股权或财产权.正是这种灵活的投资范围,突破了传统信托、银行理财、保险资管的很多约束,成为名副其实的全能型“通道”,起步可以非常快;当然也有部分基金子公司走真正独立资管道路,自己寻找项目,而不是依附于其他机构赚取极低的通道费。
子公司唯一受到的约束是:“不得直接或者间接持有基金管理公司、受同一基金管理公司控股的其他子公司的股权,或者以其他方式向基金管理公司、受同一基金管理公司控股的其他子公司投资”以防止这种类型的强关联关系导致的利益输送。
(二)基金专户基金专户,或者也称“基金母公司专户”.从法规层面上和子公司一样依照《基金管理公司特定客户资产管理业务试点办法》证监会83号令规定的投资范围,但根据《试点办法》的规定,基金专项资管管理计划,即“(2)未通过证券交易所转让的股权、债权及其他财产权利”这一投向,只能通过基金子公司的方式进行。
所以,基金母公司专户只能按照第一款即下面的范围进行投资:现金、银行存款、股票、债券、证券投资基金、央行票据、非金融企业债务融资工具、资产支持证券、商品期货及其他金融衍生品.总体上看,上述投资方向中只列举了交易所或银行间交易的产品,非标准化的私募产品不在投资范围中,如信托计划,券商资管等。
【德勤会计准则视点】新金融工具篇:(三)常见投资的分类和计量进入2018年,新金融工具准则时代已经来临,我们推出《德勤会计准则视点——新金融工具篇》系列,与您分享新金融工具准则可能对实务产生的影响及其应对。
随着金融市场的不断发展和创新,可供企业选择的投资产品类型日益增多。
传统的股票、债券以及可转债等仍是最常见的投资工具,而新型的投资产品如结构性存款、券商收益凭证以及银行理财产品、信托计划、资管和基金产品等投资在市场中亦愈发普遍。
本期及后续几期,我们将与您一起梳理新金融工具准则下投资的分类和计量。
本期的内容,我们将先就常见投资分类和计量的一般考虑进行讨论。
投资产品的现金流量测试如上一期所述,金融资产根据其合同现金流量特征(现金流量测试)和企业管理金融资产的业务模式(业务模式测试)进行分类和计量。
现金流量测试,是对金融资产的合同现金流量是否仅为对本金和以未偿付本金金额为基础的利息的支付(SPPI)的判断。
在新金融工具准则下,以摊余成本计量的金融资产和以公允价值计量且其变动计入其他综合收益的金融资产(不包括非交易性权益投资指定为以公允价值计量且其变动计入其他综合收益该类别),其合同现金流量特征,应当与基本借贷安排相一致,即相关金融资产在特定日期产生的合同现金流量仅为对本金和以未偿付本金金额为基础的利息的支付(通过现金流量测试)。
其中,本金是指金融资产在初始确认时的公允价值,本金金额可能因提前还款等原因在金融资产的存续期内发生变动;利息包括对货币时间价值、与特定时期未偿付本金金额相关的信用风险、以及其他基本借贷风险、成本和利润的对价。
德勤观察不同类型的投资产品,由于属性不同,其合同现金流量的特性各不相同,只有当其合同现金流量符合上述的SPPI特性时,投资产品才能通过现金流量测试。
以下内容是对一些常见投资产品的合同现金流量的分析。
在此我们将讨论局限于属于《企业会计准则第22号——金融工具确认和计量》(CAS 22)规范的投资的情况,因此我们假设以下投资不会造成需要合并被投资方等的情况。
新金融工具准则(IFRS9)
这周去的项目在2019年中的时候更换成了新金融工具准则,我也特地去重新研究了一下。
新金融工具准则简单来说就是从原来的四分类法变成了三分类法,这里先说新的三分类法。
新金融工具准则将金融工具分为了以下三类:
-以公允价值计量且其变动计入当期损益的金融资产
-以摊余成本计量的金融资产
-以公允价值计量且其变动计入其他综合收益的金融资产
以上的三个分类就是精髓哈哈哈哈哈。
对三分类的理解
我理解得很简单粗暴——
以公允价值计量且其变动计入当期损益的金融资产FVTPL
买来就是为了买卖赚取差价的(官方的判断标准是业务模式和合同现金流量的特征)。
以摊余成本计量的金融资产AC
买来就是为了一直持有的,直到到期偿付。
以公允价值计量且其变动计入其他综合收益的金融资产FVTOCI 又想等着到期,又想找着一个好时机卖掉赚差价。
分类标准
合同现金流量
SPPI(solely payments of principal and interest)测试:只有通过了这个测试的金融工具,才能分类为AC或者FVTOCI 业务模式。
中国银保监会办公厅关于进一步规范商业银行结构性存款业务的通知正文:----------------------------------------------------------------------------------------------------------------------------------------------------中国银保监会办公厅关于进一步规范商业银行结构性存款业务的通知银保监办发〔2019〕204号各银保监局,各政策性银行、大型银行、股份制银行,邮储银行,外资银行:近期,部分商业银行结构性存款业务快速发展,出现了产品运作管理不规范、误导销售、违规展业等问题。
为进一步规范商业银行结构性存款业务,有效防范风险,保护投资者合法权益,现就有关事项通知如下:一、本通知所称结构性存款是指商业银行吸收的嵌入金融衍生产品的存款,通过与利率、汇率、指数等的波动挂钩或者与某实体的信用情况挂钩,使存款人在承担一定风险的基础上获得相应的收益。
二、商业银行应当严格区分结构性存款与其他存款,根据结构性存款业务性质和风险特征,建立健全结构性存款业务管理制度,包括产品准入管理、风险管理与内部控制、销售管理、投资管理、估值核算和信息披露等。
商业银行应当在综合分析评估本行风险管理水平、衍生产品交易业务管理能力、资本实力和流动性水平的基础上,科学审慎设计结构性存款,不得发行收益与实际承担风险不相匹配的结构性存款。
三、商业银行应当针对结构性存款业务的风险特征,制定和实施相应的风险管理政策和程序,持续有效地识别、计量、监测和控制结构性存款业务面临的各类风险,并将结构性存款业务风险管理纳入全面风险管理体系。
四、商业银行应当将结构性存款纳入表内核算,按照存款管理,纳入存款准备金和存款保险保费的缴纳范围,相关资产应当按照国务院银行业监督管理机构的相关规定计提资本和拨备。
五、商业银行发行结构性存款应当具备普通类衍生产品交易业务资格,结构性存款挂钩的衍生产品交易应当严格遵守《银行业金融机构衍生产品交易业务管理暂行办法》《商业银行资本管理办法(试行)》《商业银行杠杆率管理办法(修订)》《商业银行流动性风险管理办法》等国务院银行业监督管理机构关于衍生产品交易的相关规定:(一)按照衍生产品业务管理,具有真实的交易对手和交易行为;(二)纳入全行衍生产品管理框架,严格执行相关业务授权、人员管理、交易平盘、限额管理、应急计划和压力测试等风险管控措施;(三)足额计提交易对手信用风险、市场风险和操作风险资本;从事非套期保值类衍生产品交易,其标准法下市场风险资本不得超过本行一级资本的3%;(四)衍生产品交易形成的资产余额应当纳入杠杆率指标分母(调整后的表内外资产余额)计算;(五)合理评估衍生产品交易所带来的潜在流动性需求,纳入现金流测算和分析;将衍生产品交易纳入流动性覆盖率、净稳定资金比例、优质流动性资产充足率等流动性风险监管指标相应项目计量;(六)国务院银行业监督管理机构的其他相关规定。
新金融工具准则:结构性存款与资管产品投资的分类2012年12月,证监会发布了《上市公司监管指引第2号——上市公司募集资金管理和使用的监管要求》(证监会公告[2012]44号),允许上市公司对暂时闲置的募集资金可进行现金管理,投资于流动性好、安全性高、满足保本要求、产品发行主体能够提供保本承诺的产品(如固定收益类的国债、银行理财产品等),为上市公司用募集资金购买银行理财产品扫清了障碍,拉开了上市公司大规模购买理财产品的序幕。
一、资管产品与结构性存款的定义人民银行、银保监会、证监会、外汇局《关于规范金融机构资产管理业务的指导意见》(银发〔2018〕106号;“资管新规”)明确指出,资产管理业务是指银行、信托、证券、基金、期货、保险资产管理机构、金融资产投资公司等金融机构接受投资者委托,对受托的投资者财产进行投资和管理的金融服务。
资产管理业务是金融机构的表外业务,金融机构开展资产管理业务时不得承诺保本保收益。
资产管理产品包括但不限于人民币或外币形式的银行非保本理财产品,资金信托,证券公司、证券公司子公司、基金管理公司、基金管理子公司、期货公司、期货公司子公司、保险资产管理机构、金融资产投资公司发行的资产管理产品等。
中国银保监会发布的《商业银行理财业务监督管理办法》(银保监会令2018年第6号;“理财新规”)则明确了理财业务和理财产品的定义。
理财业务是指商业银行接受投资者委托,按照与投资者事先约定的投资策略、风险承担和收益分配方式,对受托的投资者财产进行投资和管理的金融服务。
理财产品是指商业银行按照约定条件和实际投资收益情况向投资者支付收益、不保证本金支付和收益水平的非保本理财产品。
商业银行应当根据投资性质的不同,将理财产品分为固定收益类理财产品、权益类理财产品、商品及金融衍生品类理财产品和混合类理财产品。
根据中国银保监会办公厅《关于进一步规范商业银行结构性存款业务的通知》(银保监办发〔2019〕204号),结构性存款是指商业银行吸收的嵌入金融衍生产品的存款,通过与利率、汇率、指数等的波动挂钩或者与某实体的信用情况挂钩,使存款人在承担一定风险的基础上获得相应的收益。
对商业银行而言,结构性存款需纳入表内核算,按照存款管理。
结构性存款不同于一般性存款,具有一定投资风险。
但结构性存款在法律关系、业务实质、管理模式、会计处理、风险隔离等方面,与非保本理财产品“代客理财”的资产管理属性存在本质差异。
资产管理产品、结构性存款与一般性存款的比较如表1所示。
理财产品根据是否保本保收益,分别按照资产管理产品、结构性存款或者其他存款进行规范管理。
注1:根据“资管新规”和“理财新规”,资产管理产品包括非保本理财产品。
注2:根据“理财新规”,商业银行已经发行的保证收益型和保本浮动收益型理财产品应当按照结构性存款或者其他存款进行规范管理。
二、投资的金融资产分类(一)业务模式与SPPI测试新金融工具准则下,除了满足条件时的初始指定,企业作为投资人需要分别分析合同现金流量特征和业务模式,来确定资产管理产品、结构性存款的分类。
对于一般性存款,通常满足划分为以摊余成本计量的金融资产的条件,从而在“银行存款”项目列报。
1. 业务模式新金融工具准则下,业务模式是可以通过观察企业的管理方式和提供给管理层的信息而确定的事实,不是非管理层的意图和认定。
业务模式评估是基于例如商业计划和内部报告等理应可获得的信息来进行的。
企业历史上均将理财产品/结构性存款持有至到期,且预计未来不会有变化,则业务模式可能是以收取合同现金流量为目标。
2. SPPI测试SPPI测试是分析相关金融资产在特定日期产生的合同现金流量是否仅为对本金和以未偿付本金金额为基础的利息的支付(solely payments of principal andinterest on the principal amount outstanding;SPPI)。
简单而言,就是看是否与基本借贷安排相一致。
引入与基本借贷安排无关的合同现金流量风险敞口或波动性敞口(例如,权益价格或商品价格变动敞口)的合同条款,并未产生仅为本金及未偿付本金金额之利息的支付的合同现金流量。
就利息而言,主要是看是否引入了利息的要素(时间价值、信用风险、基本借贷风险、成本和利润)以外的风险敞口。
不能简单的认为浮动收益存在上下限就能够通过SPPI测试,也不能简单的认为只要是浮动利率就一定通不过SPPI测试。
需要注意的是,利息评估侧重于企业为什么得到补偿(即企业是否因基本的贷款风险、成本和利润率收到对价,还是因其他原因得到补偿),而非企业从特定要素上收到多少补偿。
(二)资产管理产品投资的分类由于资产管理产品(包括非保本理财产品)并非保本保收益,因此通常情况下通不过SPPI 测试,需作为“交易性金融资产”“衍生金融资产”或“其他非流动金融资产”列报。
但是,某些资产管理产品可能包含“无追索权条款”或属于“合同挂钩工具”,此时需要进一步进行分析。
1. 无追索权条款如果购买的资产管理产品代表对特定资产或现金流量的投资,则可能包含无追索权条款。
某些资产管理产品使用本金和利息描述合同现金流量,但投资人的索偿要求仅限于金融机构发行的资产管理产品投资的底层资产(基础资产)或产生于底层资产的现金流量,此类合同可能不符合本金加利息的合同现金流量特征。
此时,企业需要对特定的底层资产或其现金流量进行评估(即穿透),以确定待分类的资产管理产品是否符合本金加利息的合同现金流量特征。
如果资产管理产品的合同条款产生了其他现金流量,或者以一种与代表本金和利息的支付不一致的方式限制了现金流量,则该资产管理产品不符合本金加利息的合同现金流量特征。
举例说明如下:某理财计划合同约定,本理财计划不保障本金且不保证理财收益,本理财计划到期收益率由本理财计划实际投资业绩决定。
投资方向和范围:包括但不限于债券、资产支持证券、资金拆借、逆回购、银行存款,并可投资信托计划、资产管理计划等其他金融资产。
“债券资产、资产管理计划和信托计划等”配置比例为“10-100%。
穿透来看,投资标的可能通不过SPPI测试(如投资于基础资产不仅仅是基本贷款的信托计划、资产支持证券的次级等)。
合同现金流量特征并非构成极其微小的影响,若投资的资产管理计划和信托计划基础资产通不过SPPI测试,则理财产品的现金流变动可能很大。
另外,如果企业无法了解基础资产的具体情况(如投资的具体组成、期限、条款等),因而无法对特定的基础资产或其现金流量进行穿透评估,则企业无法确定待分类的金融资产是否符合本金加利息的合同现金流量特征。
如果投资人在初始确认时无法穿透评估,那么应当分类为以公允价值计量且其变动计入当期损益的金融资产。
这可能是比较常见的情形,投资人通常无法知晓资产管理产品具体的投资方向和范围。
2. 合同挂钩工具根据“资管新规”,公募产品和开放式私募产品不得进行份额分级;根据“理财新规”,商业银行也不得发行分级理财产品。
并且,分级资产管理产品不得直接或者间接对优先级份额认购者提供保本保收益安排。
因此,即使持有的是资产管理产品的优先级份额,也通不过SPPI测试。
因为分级的合同条款(在未穿透基础资产的情况下),产生的现金流量也并非仅为对本金和以未偿付本金金额为基础的利息的支付。
(三)结构性存款的分类结构性存款虽然含有嵌入金融衍生产品,与利率、汇率、指数等的波动挂钩或者与某实体的信用情况挂钩,但是,不能直接认定结构性存款必然通不过SPPI测试。
1. 保证收益型和保本浮动收益型理财产品根据“理财新规”,商业银行已经发行的保证收益型和保本浮动收益型理财产品应当按照结构性存款或者其他存款进行规范管理。
(1)保证收益型对于保本保固定收益类理财产品,应根据合同条款判断是否真实的保本保固定收益。
有些合同虽然宣称是保本保固定收益,但又称“对未来收益的预测仅供参考”,即实质上属于浮动收益理财计划。
此外,也不应依据后续实际执行情况倒推初始确认日的分析。
如果根据合同条款确定为保本保固定收益(不是参考收益或预期收益),则能通过SPPI测试,若业务模式为持有以收取合同现金流量,可将该结构性存款划分为以摊余成本计量的“债权投资”(企业购入的以摊余成本计量的一年内到期的债权投资的期末账面价值,在“其他流动资产”项目反映)。
需要注意的,基于实际利率法计算的利息应包含在金融资产的账面余额中,“应收利息”仅反映已到期可收取但尚未收到的利息。
若能取得银行存款回函,该结构性存款可以考虑作为定期存款列报。
但即使可以列报为银行存款,其也不属于现金流量表里的现金,因为不能随时支取(现金,是指企业库存现金以及可以随时用于支付的存款)。
(2)保本浮动收益型包括保本保固定收益附加浮动收益及保本不保收益类理财产品。
若保本浮动收益类理财产品的浮动收益与利率或通货膨胀率挂钩,且该利率包含对货币时间价值、与特定时期未偿付本金金额相关的信用风险(对信用风险的对价可能仅在初始确认时确定,因此可能是固定的)、其他基本借贷风险、成本和利润的对价,则能通过SPPI测试。
若浮动收益与通货膨胀率挂钩,该通胀指数是企业所在经济环境下用以计量通胀的公认指标,且不含有杠杆特征,则该浮动利率仅是把名义利率调整为实际利率,因此能通过SPPI测试。
其他保本浮动收益类理财产品,无论是否规定浮动收益上下限,若浮动收益与汇率、贵金属或大宗商品行情挂钩,或与其他经济环境中的利率挂钩,则与基本的借贷安排不同,没有反映货币时间价值、信用风险及其他基本借贷风险流动金融资产”。
除非浮动部分的现金流量特征的影响极其微小或是不现实的(如挂钩的汇率、价格变动几乎不可能出现),则不影响金融资产的分类。
2. 不现实的现金流量特征如果金融资产合同中包含与基本借贷安排无关的合同现金流量风险敞口或波动性敞口(例如权益价格或商品价格变动敞口)的条款,则此类合同不符合本金加利息的合同现金流量特征。
但是,如果合同现金流量特征仅对金融资产的合同现金流量构成极其微小的影响(a de minimis effect),则不会影响金融资产的分类。
此外,如果合同现金流量特征(无论某一会计期间还是整个存续期)对合同现金流量的影响超过了极其微小的程度,企业应当进一步判断该现金流量特征是否是不现实的。
如果现金流量特征仅在极端罕见、显著异常且几乎不可能的事件发生时(extremely rare, highly abnormal andvery unlikely to occur)才影响该工具的合同现金流量,那么该现金流量特征是不现实的(not genuine)。
如果该现金流量特征不现实,则不影响金融资产的分类。
对于结构性存款,不能仅因为其收益与汇率、商品价格等挂钩就直接认为通不过SPPI测试,而应该具体分析合同条款。