语言学史概要重点
- 格式:doc
- 大小:229.00 KB
- 文档页数:2
语言学史概要重点一、语言学的起源在人类历史上,语言学的诞生可以追溯到大约两千年前的古印度。
当时,印度的婆罗门阶层开始研究梵文语言,探讨语言规律。
此后,受到梵文语言研究方法的影响,语言学逐渐成为了一门独立的学科。
二、语言学的发展1. 欧洲语言学欧洲的语言学起源于古希腊。
古希腊哲学家柏拉图、亚里士多德等人在哲学研究中提及语言,开启了欧洲语言学的先河。
之后,欧洲的中世纪天主教会也在研究拉丁语等语言。
直到20世纪初,欧洲语言学家才真正开始进行语音学、语法学、词汇学等方面的研究。
2. 美国语言学美国语言学的诞生可以追溯到19世纪中期。
当时美国开始进行语言普查,研究各地语言的分布与演化。
20世纪初,美国大学开始设立语言学系,逐渐成为了语言学研究的重要力量。
三、语言学的主要流派1. 结构语言学结构语言学认为语言是一种结构化的系统,它主要研究语音、语法、词汇等语言结构方面的内容。
2. 生成语言学生成语言学主张从语言学习和语言使用等角度来研究语言,它认为语言是人类智力的产物,需要通过特定的规则来描述。
3. 语用学语用学研究语言的实际应用,理解语言使用者的意图、情感等诸多方面。
四、语言学的研究成果1. 语音学语音学研究语音的发音规律,探讨不同语言之间的音节、音调、语音结构等方面的差异。
2. 词汇学词汇学主要研究单词的含义,探讨如何从单词中推导出词性、语法等方面的信息。
3. 语法学语法学主要研究语言的语法结构和规则。
4. 语义学语义学主要研究语言的意义,探讨语言中词汇、句子等单元的含义以及它们之间的相互关系。
五、对语言学的影响语言学不仅仅是一门学科,它还对社会、文化、科学等产生了重要影响。
1. 社会语言学社会语言学研究语言使用的社会因素,包括口音、方言等方面。
它为语言的教育、规范化等方面提供了理论支持。
2. 计算语言学计算语言学是人工智能领域的一个分支,它将语言学方法应用到计算机程序开发中,致力于让计算机更好地理解和使用语言。
引言、第一章语言的本质学习要点1.古代语文研究主要有哪三个国家地区?它们各有怎样的成果(著作、人物、时间)和擅长?中国古代语文研究的三个分支是什么?代表性著作(《尔雅》《方言》《切韵》《广韵》《说文解字》)、人物、年代?2.历史语言学的主要研究方法和成果是什么?代表性人物?“语文学”和“语言学”区别是什么?3.现代语言学的代表人物(索绪尔、布龙菲尔德、乔姆斯基)、著作、时间、流派?4.解释并举例说明:语言/言语、组合关系/聚合关系、共时语言学/历时语言学5.为什么说语言具有符号属性?语言符号由哪两个要素组成?试证明语言符号的任意性、线条性、稳定性。
6.语言的要素有哪些?如何理解?7.为什么说语言是最重要的交际工具?8.为什么说语言具有社会属性(生理、心理、个人)?怎样理解语言是全民的交际工具?9.语言的定义是怎样界定语言的?第二章语音和音位学:1.复述语音的四个物理要素,举例说明其辨义作用。
2.画出舌面元音舌位图,标出8个正则元音。
3.元音和辅音的区别在哪里?能够描写8个正则元音及普通话中的元音辅音,能够用宽式国际音标记录普通话。
4.复述并举例说明:音素、音节、复元音、复辅音、开音节、闭音节;音节和音素的关系。
5.举例说明语流音变:同化、异化、弱化、脱落、增音。
6.复述并举例说明:音位和音位变体、分布、对立、自由、互补、宽式记音与严式记音、音位系统。
7.举例说明如何归并音位,说明音素和音位的关系。
了解普通话的声韵配合。
8.什么是非音质音位?举例说明调位和重位。
9.什么是音位的区别性特征?举例说明。
10.现代汉语语音有哪些特点?第三章语义复习1.语义单位有哪些?2.举例说明义素(语义特征)分析的过程。
3.语言中为什么存在大量同音词?汉语同音词主要有哪些来源?多义词和同音词有怎样的异同?4.什么是语义场?上下位词、义类词指什么?语义场对语言研究有怎样的价值?第四章复习1.举例说明概念:词法、句法、语法、语素、词、词组、句子、单纯词、合成词、复合词、派生词、词根、词缀、词干、词尾、形态、句法结构、语法形式、语法意义、语法手段、语法范畴。
王力中国语言学史知识点总结笔记课后答案第1章训诂为主的时期1.1复习笔记一、语言研究的萌芽1语文学的兴起(1)先秦时,书籍较少,人们还感觉不到有语文学的需要,因此语文学没有产生。
(2)语文学的兴起,是在文化遗产积累较多的时代。
(3)书籍增多,时代久远,导致字形、音、义都发生变化,于是促使人们进行探讨。
2语文学早期的作用(1)作者借字义的解释来阐明一种哲理或政治主张即后来所说的“声训”。
声训的办法是采取同音的字或双声叠韵的字作为解释。
孔子、孟子之所以搞声训,并不是为了语文学的目的,而是为了阐明自己的政治主张。
如:①“彻者彻也”不但同音,而且同字,但是仍旧可以认为是声训,因为同形词不等于同一个词。
“政者正也”也是同音为训的例子。
②“助者藉也、庠者养也、校者教也、序者射也”,都是叠韵为训,而声母也很相近。
(2)作者借字形的解释来阐明一种哲理或政治主张如:①《左传宣公十二年》叙述邲之战,楚国打了胜仗,潘党劝楚庄王建筑军营,积尸封土,来显耀自己的武功。
楚庄王不肯。
在他的长篇谈话中特别提到“武”字的字形是从“止”从“戈”,只有停止干戈才够得上称为“武”。
②根据《韩非子》的说法,仓颉造字的时候,把“厶”字(即“私”字)写成环绕着自己的样子,表示为自己打算;“公”字是“厶”字上面加“八”字,“八”等于说“背”,背私就是跟私相反,所以是“公”。
(3)作者用来辨别同义词(比较接近于语文学的情况)如:①《左传·庄公三年》说,军队驻扎一夜叫“舍”,驻扎两夜叫“信”,驻扎超过三夜叫“次”。
②《文公七年》说,在国内发生的战争叫“乱”,来自国外的战争叫“寇”。
(4)最合于语文学性质的,是对古书的字义的解释①在讲到“寮”字以前,荀林父先说明同官为寮,也许因为当时“寮”字不很通俗。
而《诗·大雅·板》的第三章头两句是“我虽异事,及尔同僚”。
荀林父说“同官为寮”,实际上是解释了《诗经》的字义。
②《孟子·梁惠王下》讲到齐景公命令太师作君臣相悦的乐章,名为《徵招》《角招》,其中有一句话是“畜君何尤”。
中国语言学史一、1.研究对象:中国历史上各个时期的语言学家,语言学著作,语言学现象和理论,中国语言学发生发展的历史二、中国语言学史的特点1.小学:传统语言学,相当于广义语言学,只要有文字学、音韵学、训诂学三部分组成语言三要素:语音,词汇,语法汉字三要素:形(文字)、音(音韵)、义(训诂)含义:①小儿学习的学校②学科(见《汉书》)③除字书外,又包括训诂类书籍(音韵《尔雅》放入了经部,未入小学,(隋书)④《尔雅》入小学⑤宋代,小学又被称为“文字之学”,晃公武《郡斋读书志》,“文字之学,凡有三,其一,体制,谓点画横竖曲折之书(形);其二,训诂,谓称谓由古今雅俗之志(义);其三,音韵,谓呼吸有轻浊高下之不同(音)。
音韵—《四声谱》字形—《说文解字》训诂—《尔雅》2.传统语言学与西方语言学对比:传统(音韵、训诂、文字)西方(语音、词汇、语法)三、中国语言学史分期六个时期:1.先秦(公元前三世纪以前),诸子著作涉及语言问题,语言学萌芽时期2.两汉,重点讲文字词汇,语言法确立时期3.魏晋南北朝,语音研究的开始阶段4.隋唐宋,语音研究趋向稳固5.元明,语音面向实际(今音)6.清代,古音古义研究为主,传统语言学的大总结时期四、中国语言学史是世界语言学史的一部分:国外语言学史,古印度,古希腊,中世纪阿拉伯中国语言学在国际上未受重视的原因:①语言文字上的障碍②长期闭关自守③缺少介绍第一章先秦语言研究(公元三世纪以前,包括秦代)有语言学的证据:①有方言调查②词义辨析③有修辞④出现训诂(《尔雅》)⑤语言理论⑥汉字第一节1、先秦诸子的语言观(见于诸子哲学观点,不系统的,片段的)1.孔子—正名论(名不正,则言不顺)2.老子—名的产生(道可道,非常道)3.墨子的语言学理论①交际过程(闻,耳之聪也,循所闻而得其意,心之察也;言,口之利也,执所言而意得见,心之辩也)②谈论事物名称的分类2、事物的分类:名:达(通称,物)类(马)私(专用名,臧)荀子的语言学思想:《正名篇》1.论词和概念语言思维的关系异:目异,耳异,口异,鼻异,形体异,心异☆人们有了抽象的语言思维,就可以用概念判断和推理的方式来认识社会、自然界的规律,从语言和思维的关系来看,语言是人类抽象思维的工具。
语言学概论纲要复习重点汇总(详细)(精细排版)1.语文学阶段中国传统语文学包括文字(字形),音韵(字音),训诂(字义)三个方面的成就。
2.历史比较语言学的形成标志着语言学成为一门独立学科。
3.普通语言学:关于语言一般规律的研究。
4.共时语言学:分别描写语言每个子系统在某一特定时期和不同子系统之间的关联。
5.历史语言学:研究语言每个子系统在不同时期所发生的变化及其变化中不同子系统之间的关联。
6.在各种信息传递形式中,身势等非语言的形式,独立传递的信息有限,多半是辅助语言来传递信息,文字是建立在语言基础之上的再编码形式,旗语则是建立在语言或文字基础之上的再编码形式。
因此,语言是人类社会信息传递第一性的,最基本的手段。
7.逻辑学关注思维的基本形式,心理学关注思维的心理过程,认知神经科学关注思维的生理机制。
8.认知神经语言学是综合了语言学,认知心理学和神经心理学的成果。
专门探求语言,思维和大脑神经网络之间的关系的一门交叉学科。
9.当人出生后过了一定的期限,如果没有后天的正常的社会环境,其语言习得和心智发展的潜能就失去了,这一期限称作临界期。
10. 符号包含形式和意义两个方面。
11.语言系统分为音系和语法两个层面,在这两个层面上都有最小单位和小单位组成大单位的多级组织结构,这是语言系统最重要的特点,即语言系统的两层性。
12.组合关系:符号和符号组合起来,形成高一级结构,处于高一级结构中的各个符号,称为结构的成分,结构中各个成分的关系称为组合关系。
13.聚合关系:如果一些语言符号或更大的单位在组合结构的某一环节上能够互相替换并且替换后结构关系不会改变,那么这些符号在结构中就具有某种相同的作用,它们自然的聚集成群,它们彼此之间的关系就叫做聚合关系。
14.音素:从音质角度划分的最小的语音单位,根据语音的自然属性划分出来的最小的语音单位。
15.音位:具体语言中具有区别词的语音形式作用的最小语音单位,从语音的社会属性划分的最小语音单位。
一、语文学和语言学语言学:就是研究语言的科学,有广义和狭义两种理解。
广义的语言学包括传统语言学和现代语言学.狭义的语言学指的是同语文学相对的现代语言学。
传统的语言学称为语文学,以研究古代文献和书面语为主。
现代语言学则以当代语言和口语为主,而且研究的范围大大拓宽。
语文学是为其他学科服务的.现代语言学是一门独立的学科.区别:P3前者是文字或署名语的研究,特别重在文献资料的考证和故训的寻求,这种研究比较零碎,缺乏系统性;后者的研究对象则是语言本身,研究的结果可以得出科学的、系统的、细致的、全面的语言理论.(王力)中国在‘五四’以前所作的语言研究,大致是属于语文学范围的.二、中国有无语言学?片面观点:没有,是语文学而不是语言学.欧洲有语文学(philology)和语言学(languistics)的区分,现代西方的语言学传统中,往往强调语文学和语言学的区别.我们有的人也一切以欧洲模式自蔽,谓我国在“五四”以前的语言研究都是属於“语文学”范围的,是“前科学”的。
原因:(1)我国历来对语言学的重视是不够的,从事语言学研究的人很少,至今仍有一些问题得不到澄清。
(2)根据现代西方语言学理论,认为有三点理由:P4研究对象、研究目的、研究成果驳斥:这些理由似是而非,不能令人信服。
(1)研究对象:“文字和书面语"与“语言本身”并不对立研究事实:古代语言学有优秀的著作,已超出语文学范围。
如《方言》(2)研究目的:任何一门学科的兴起,都有它的目的,不能以此就判断它的性质。
西方语言学最初也是为阅读古典文献服务的。
(3)研究成果:我国古代语言学是研究有丰富的理论成果。
文字、词汇、方言、语音三、“小学”中国传统语言学也被称为“小学",包含文字学、音韵学、训诂学三个方面.但小学最初是指教育童蒙的学校,后用来指语言文字的学习.P36四、古代语言学史大致分期及特点:(1)先秦:萌芽时期,以研究事物名称为特点主要成就:童蒙识字课本的编撰——《史籀篇》名实关系大讨论—-孔子、老子、荀子(2)两汉:确立时期,小学的建立,以研究文字、词汇为特点主要成就:识字课本-—史游《急就篇》;训诂学、词汇——《尔雅》、扬雄《方言》、刘熙《释名》、《小尔雅》;文字学—-许慎《说文解字》;(3)魏晋南北朝至隋唐五代:发展时期,语音研究开始,词义研究进一步发展主要成就:训诂学、词汇—-张揖《广雅》、顾野王《玉篇》、孔颖达《五经正义》文字学——《字林》、正字法专著音韵学——韵书:陆法言《切韵》、孙愐《唐韵》(4)宋元明:研究范围扩大、承前启后的时期,以语音研究为特点主要成就:音韵学--韵书:《广韵》、《集韵》、《中原音韵》、《韵镜》等(5)清代到“五四”之前:鼎盛和转型时期,以研究古音、古义为根本特点,是对古代语言学的总结时期主要成就:古音学研究、《方言》、《尔雅》、《说文》研究语法研究兴起——马建忠《马氏文通》知识点:三仓(秦朝)—-李斯《仓颉篇》、赵高《爰历篇》、胡毋敬《博学篇》西汉史游《急就篇》:唯一流传下来的识字课本.五、文字起源研究问题v1、关于文字起源的问题最早见于《易经·系辞传》:P39主要观点:第一,文字不是突然产生,创造文字需要经历一定的过程。
语言学概要复习提纲一、导言一、语言学的对象和任务(一)语言学的对象和任务1.定义:语言学是研究语言现象和规律的科学。
2.研究对象:语言。
语言学概论的研究对象:整个人类的语言。
3.主要任务:研究语言的性质、作用、结构和规律,使对语言的认识上升到理性阶段。
4.语言的基本理解语言的性质:是人类最重要的交际工具和思维工具。
语言的结构:是音义结合的符号系统。
语言的要素:语音、语义和词汇、语法。
(二)语言学简史(语文学与语言学)1.语文学阶段(1)三大发源地:①印度②希腊-罗马③中国(2)语文学的作用语文学三大发源地的语言研究各有侧重,共同特点是都注重实用性,与当时社会的需求紧密关联,都形成了丰硕的研究成果,为语言学的诞生奠定了坚实的基础。
(3)语文学与语言学的区别①研究对象不同②研究任务不同因此,语言学是一门独立的学科,语文学只是经学的附庸。
2.语言学阶段(1)历史比较语言学产生时间:19世纪初社会背景:资产阶级革命的成功特点:用历史比较法研究语言奠基人:拉斯克、葆朴、格林等。
历史地位:摆脱了过去从属经学的附庸地位,标志着语言学走上独立发展的道路。
(2)结构主义语言学基础:历史比较语言学时间:19世纪中叶奠基人:德国的洪堡特和瑞士的索绪尔索绪尔被尊称为“现代语言学之父”,他死后由其学生编辑出版的《普通语言学教程》具有划时代的作用。
索绪尔提出的主要理论是:①区分“语言”、“言语”和“言语活动”。
②明确了语言学的研究对象:“语言学的唯一的、真正的对象就是语言和为语言而研究语言。
③论证了语言的符号性:语言符号是由“能指”和“所指”所构成的。
④提出了组合关系和聚合关系。
(3)转换生成(形式)语言学创始人:乔姆斯基(《句法结构》)主要观点:认为语言描写和分析的目的不在于分类,而在于建立一种理论,在于研究人的语言生成能力,即怎样用有限的成分和规则生成无限的句子。
理论构成:主要包括生成规则和转换规则两部分。
①生成规则包括一套短语结构规则和词汇插入规则。
一、荀子的观点:约定俗成《正名篇》:P5 主要观点:名称和事物之间并没有本质的联系,而是人们约定俗成的。
评价:语言学史上第一个揭示了语言的社会本质,并指出名实关系的。
二、《尔雅》的内容和体例第一部训诂学专著成于众人之手1.内容:P74”全书十九篇,所收词语和专用名词共两千零九十一条,共四千三百多个词,篇名都是“释某。
词语来源:经典常用的词语、常语通言、方俗异语内容分为两类:P75词义的解释和名称的解释。
评价:第一部研究字义、词义的语言学专著;在保存古义、以及词义的发展变化等方面为我们提供了极为宝贵的实料。
2.释字的体例:p77①文同训异(用不同的词义解释同一个字。
)②文异训同(用相同的词义解释不同的字。
)③训同义异(用相同的词义解释意义不同的字)④训异义同(所训字不同,意义同)⑤相反为训(一个字可以用相反的两个意思解释)⑥同字为训(用今字解释古字)⑦同声为训(用同声字做训)⑧辗转相训3.成就成就:(1)第一部语言学专著,第一部训诂学专著,成为词汇学开篇之作,古代语言学建立的标志。
(2)首创了按义编排的体例,有了通用词典和百科名词词典的规模,对后世的辞书有启导作用。
(3)已能区分通用词和专用词,基本词汇和一般词汇。
(4)是古代典籍词语的总汇,既反映了古代文物制度和人们对客观事物的认识,也是一部研究汉语词义演变史的好书。
不足:P80(看看)4、《尔雅》的注本:晋,郭璞,《尔雅注》;宋,邢昺,《尔雅疏》清,邵晋涵,《尔雅正义》;郝懿行,《尔雅义疏》;王念孙,《尔雅郭注刊误》三、《方言》的内容和体例第一部比较方言词汇专著西汉扬雄1.内容:P92原为15卷,今本凡13卷,分别释语词、服制、器物、兽、兵器、虫。
2.体例:(1)模仿《尔雅》,都是按意义分类。
基本上是每条先举一些同义词,然后用一个常用词解释。
如:P92但这些同义词不是属于同一词汇的,而是属于不同的各个方言词汇的,所以还必须说明某词属于某方言。
全书有十分之九都是这样做的。
语言学史概要1、语言学史的研究对象:1.语言研究的一般情况和方法论原则发展的历史;2.历史比较语言学和各语系语言研究的历史;3.普通语言学的历史及其主要派别。
2、史勒格尔 1808《论印度人的语言和智慧》他在这本书里第一次用上“比较语法”这个名词3、普通语言学奠基者洪堡特代表作:《人类语言结构的多样性》主要观点:第一,人天生有创造语言的能力,语言是一种创造能力,而不是客观结果。
正是因为如此,人才能运用有限的语言手段创造出无限的语言行为;区分语言和言语;第二,语言的特性是其民族的特有财产,“语言具有社会性”;第三,创立了语言的形态分类法,区分了四种语言类型,孤立语、粘着语、屈折语和合体语。
4、法兰西学派代表人物梅耶和房德里耶斯5、词与物学派代表人物舒哈尔德研究词与物之间的关系,主张从词义方面去研究词的历史6、机械主义代表人物布龙菲尔德7、伦敦学派弗斯8、17世纪中期,唯理语法学派在法国正式形成,其代表人物是阿尔诺和朗斯洛。
该学派又被称为“波尔·罗瓦雅尔语法学派”,这是因为他们的代表作《普遍唯理语法》是在巴黎郊区的波尔·罗瓦雅尔修道院里编成的。
《普遍唯理语法》又名《波尔·罗瓦雅尔语法》,1660年出版,共四万字,是一部专门从逻辑角度研究语法的专着。
9、乔姆斯基衡量语法三个标准:观察充分性标准最低标准描写充分性标准较高标准解释充分性标准最高标准10、自然主义学派代表人物:施莱赫尔、缪勒主要观点:把语言看作一种自然的机构,要采用自然科学的方法去研究语言。
语言进化的三阶段:把语言的发展比之于一棵植物的生长。
施莱赫尔德《印度·日耳曼系语言比较语法纲要》历史比较语言学第一期(1870年前)代表人物对古印欧语的“重建”根据“重建”的结果认为古印欧语只有九个元音和十五个辅音11、新语法学派(青年语法学派)总结了语言变化的两个规律:语音定律无例外(每一个例外都有规律),类推原则发现古印欧语中曾有两个做领音的鼻音m和n,还有两个做领音的r和l;主要观点:人类言语的机构有心理和物理两个方面。
语言学史概要语言学史可追溯到公元前5000年,从此,人们就开始着手研究语言,以及它如何影响人们的思考方式和行为。
英国语言学家弗朗西斯·约翰·威尔逊成为语言学家们的元老级人物,他在1786年出版了一本著名的《语言——它的结构和发展》中,对语言的历史进行了深入的研究。
随着时间的发展,大量新的理论出现,不同的语言学家根据自己的研究来表达各自的观点。
著名的美国词语学家汤姆森·安德森和卢卡斯·梅林开创了术语“字汇学”,将重点放在研究语言上。
随后,全局性语言学概念发展得更快。
语言学家尼采·凯托(Noam Chomsky)的理论占据了该领域的中心地位,他们着重于语言的结构,将语言视为“平衡系统”,因此他的工作得到了诸多语言学家的支持和认可。
而在语音方面,作为文法学和词汇学的重要补充,语音学开创者詹姆斯·博杰特在1965年出版了他的经典著作《语音学及其应用》,他认为语音是语言学研究中最重要的组成部分,它能够揭示语言本质的秘密,以及它与其他语言学研究类型之间的关系。
在此基础上,语言学家开始针对“语境”,如语言使用者的文化、社会、口头答案以及语言潜意识这些要素开展更多语言学研究。
今天,语言学家的研究伴随着由计算机和网络技术所带来的发展,它使更多人能够分析复杂的语言结构,和人们之间的语言交流更加有效。
从公元前5000年的语言研究到如今的语言学,语言学家一直在不断探索语言的结构、发展、表达以及它影响每个人的整个语言世界。
今天,语言学正在努力改变社会和文化,为语言学家和其他学者们提供更多有效的研究工具。
希望在未来,语言学可以更宽泛地解释和描述世界各地的语言,让我们的世界更加美好!。
《语言学概论》笔记及复习重点一、名词解释:历史语言学:主要用历史的方法研究某种语言的短期的和长期的变化规律,如汉语史、英语史。
共时语言学:研究语言在某一时期的相对静止的情况,如现代汉语。
普通语言学:研究对象是人类语言,着重从理论上探讨语言的共同特点和一般规律,也叫一般语言学。
隐性意义:指隐藏在显性意义后面的各种语法关系,通常表现为施事与动作,动作与受事的关系等。
隐性形式:从微观角度看,句法结构的外部形式具有层次性。
这种层次性不能从外表一眼看出来,需要我们从小到大或从大到小地分析。
显性形式:从宏观上看,句法结构外部形式是线条性,我们把它叫显性形式。
语言学:是研究语言的科学。
语言学家研究的只是经过语言学家主观概括和不同程度上理想化和简单化了的语言。
符号:指的是根据社会的约定俗成使用某种特定的物质实体来表示某种特定的意义而形成的这种实体和意义的结合体。
“符号”必然包括有任何情况下永远不可分割的两个方面,一个方面是物质的实体,另一个方面是约定俗成的意义。
“能指”:是索绪尔给语言符号的物质实体创制的一个专门的术语。
也就是能够指称某种意义的成分。
“所指”:是索绪尔给符号所指的意义内容创制的一个专门术语,也就是“能指成分”,即特定的物质实体,所指的意义内容。
语音:虽是一种声音,但又与一般的声音有着本质的区别。
它是由人的发音器官发出的,负载着一定的意义,并作为语言符号系统载体的声音。
音素:是从音质角度划分出来的最小语音单位。
根据音质的不同,对一串语音不断加以切分,直到不能切分为止,这样得到的语音就是“音素”。
标写语音的书面符号叫做“音标”。
“音位”:就是从社会功能的角度划分出来的语音单位,它是特定语言或方言中具有区别意义作用的最小的语音单位。
“音质音位”和“非音质音位”:音位从构成材料上看,可以分为音质音位和非音质音位。
以音素为材料,通过音质的差别来起辨义作用的音位叫“音质音位”。
语音中除音质外,音高、音强、音长也能起这种作用,因此也构成音位。
绪论语言和语言学定义语言:语言是人类特有的音义结合的符号系统。
是特殊的社会现象,是人类最重要的交际工具,是社会中各种信息的载体。
符号是事物的标志,符号本身也是一种事物,用来标识和记录另一种事物。
符号分为听觉符号和视觉符号。
语言学:人们把对语言现象的认识进行概括总结,便形成了语言学。
语言学是专门研究语言的科学,揭示语言的本质和发展规律。
语言学原理:前秦学者荀子在《正名篇》中指出了一个重要的语言学原理:名称是社会的产物,是社会成员约定俗成的,名称与实物之间没有必然的联系,是人们规定的。
我国现代语言史上第一部系统语法著作《马氏文通》,奠定了我国语法史的基础。
第一章,语言研究的历史和现状三个阶段:语言学大体经历了传统语言学、历史比较语言学、现代语言学三个阶段。
语言学的三大发源地:希腊(拉丁语,语音),句子是语法描写的最大单位,词是语法描写的最小单位。
《语法术》第一部希腊语法书。
印度(梵语,语法)波尼尼的《梵语语法》是一部总结性的梵语语法研究著作。
中国(文言文,语义)荀子《正名篇》的思想。
定义:1、传统语言学是指十九世纪以前的语言研究,又叫语文学,为解释古代文献服务。
印度、中国、希腊具有悠久的历史文化传统,是语言学的三大发源地,这些文明古国早在三千年前就开始了对语言的探索。
我国传统语言学为解释经典和文献服务,又叫小学,包括训诂学,音韵学,文字学。
训诂学方面,我国最早的解释词义的著作是《尔雅》2、历史比较语言学:产生于十八世纪末,十九世纪初。
历史比较语言学是采用历史比较的研究方法研究语言或方言亲属关系及其历史发展的科学。
研究语言之间结构的亲缘关系,探寻他们共同的母语和谱系关系。
3、现代语言学:指二十世纪以来的以瑞士语言学家索绪尔为代表的语言理论体系和其他新出现的语言流派。
占主流地位的有结构主义语言学,转换生成语言学,和系统功能语言学。
(1)结构主义语言学采用结构分析的方法来描写和研究语言。
起源于索绪尔,索绪尔的《普通语言学教程》为结构主义语言学的建立奠定了基础:1、言语行为分为语言和言语,语言是社会的,言语是个人的,语言和语言的关系是要是言语被理解,必须有语言,要是使语言能够建立,必须有言语。
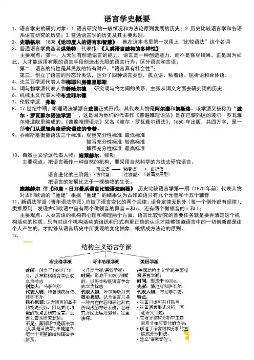
语言学史概要重点语言学史概要1、语言学史的研究对象:1.语言研究的一般情况和方法论原则发展的历史;2.历史比较语言学和各语系语言研究的历史;3.普通语言学的历史及其主要派别。
2、史勒格尔 1808《论印度人的语言和智慧》他在这本书里第一次用上“比较语法”这个名词3、普通语言学奠基者洪堡特代表作:《人类语言结构的多样性》主要观点:第一,人天生有创造语言的能力,语言是一种创造能力,而不是客观结果。
正是因为如此,人才能运用有限的语言手段创造出无限的语言行为;区分语言和言语;第二,语言的特性是其民族的特有财产,“语言具有社会性”;第三,创立了语言的形态分类法,区分了四种语言类型,孤立语、粘着语、屈折语和合体语。
4、法兰西学派代表人物梅耶和房德里耶斯5、词与物学派代表人物舒哈尔德研究词与物之间的关系,主张从词义方面去研究词的历史6、机械主义代表人物布龙菲尔德7、伦敦学派弗斯8、17世纪中期,唯理语法学派在法国正式形成,其代表人物是阿尔诺和朗斯洛。
该学派又被称为“波尔·罗瓦雅尔语法学派”,这是因为他们的代表作《普遍唯理语法》是在巴黎郊区的波尔·罗瓦雅尔修道院里编成的。
《普遍唯理语法》又名《波尔·罗瓦雅尔语法》,1660年出版,共四万字,是一部专门从逻辑角度研究语法的专著。
9、乔姆斯基衡量语法三个标准:观察充分性标准最低标准描写充分性标准较高标准解释充分性标准最高标准10、自然主义学派代表人物:施莱赫尔、缪勒主要观点:把语言看作一种自然的机构,要采用自然科学的方法去研究语言。
语言进化的三阶段:把语言的发展比之于一棵植物的生长。
施莱赫尔德《印度·日耳曼系语言比较语法纲要》历史比较语言学第一期(1870年前)代表人物对古印欧语的“重建”根据“重建”的结果认为古印欧语只有九个元音和十五个辅音11、新语法学派(青年语法学派)总结了语言变化的两个规律:语音定律无例外(每一个例外都有规律),类推原则发现古印欧语中曾有两个做领音的鼻音m和n,还有两个做领音的r和l;主要观点:人类言语的机构有心理和物理两个方面。
中国语言学史笔记1.绪论1.1中国语言学史研究对象和任务对象:中国语言学发展的历史,即研究各历史时期的语言学家、语言学著作和各个历史时期的语言学。
小学:文字训诂音韵19世纪以前语文学:文字或书面语言的研究,着重在文献资料的考证和故训的寻求,零碎且缺乏系统性19世纪以后语言学研究对象是语言本身,研究结果可以得出科学系统细致全面的语言理论1.2正确对待语言学史中的继承问题继承和发展并存,不可墨守成规因循守旧,勇于创新,并积极接受新的观点。
1.3研究中国语言学史以马克思主义为理论指导(一)了解中国语言学历史发展概况(二)认识我国语言学各时期的成就和局限(三)正确对待语言学史中的继承和批判2先秦时期的语言研究2.1概述2.1.1汉语的起源和发展北京猿人已具有语言传说中国远古居民东夷西戎北狄南蛮炎帝黄帝东夷八卦记事黄帝象形文字仓颉造字28个字为:"戊已甲乙,居首共友,所止列世,式气光名,左互乂家,受赤水尊,戈矛釜(斧)芾"。
对此,有人推测说这28个字其实讲了一件事,大意是说:“黄帝与炎帝召集部落首领会盟,首领们聚在一起商讨攻打蚩尤,各部落成员在外列队等候命令,之后进行占卜,占卜的图案表明前景光明,接着他们互相配合一举打败了蚩尤,随后他们伴随着篝火,设下祭器,手持兵器,腰围兽皮,狂欢起舞。
”华夏族文化“汉语不是一种纯质语言,形成的过程也不是一帆风顺的”三次部落战争:炎帝蚩尤黄帝蚩尤黄帝炎帝之后黄帝后裔南迁形成华夏民族(炎黄子孙)尧:陶唐氏舜:有虞氏禹:夏后氏仰韶文化远古时代的语言,到了氏族社会,随着氏族社会的分化而分化,也随着氏族的兼并而融合。
不过,总的说来,在氏族社会中,氏族以分化独立为主,因此表现在语言上,也是分化占优势。
黄帝入主中原以后,先后兼并了许多其他氏族,因此黄帝族的语言也先后融合了许多其他氏族的语言,从而成为当时部落联盟的共同语。
《墨子·兼爱篇》:“济济有众,咸听朕言!非惟小子,敢行称乱。
简明语言学史重点
注重书面语的死的语言的研究,轻视活的口语.
注重语言内部要素的研究,对语音词汇语法很有建树,忽视语言的外部因素研究.有专门研究语义的训诂学,有记录整理语义的传统,有数不胜数的词典.
研究的风格是很扎实很仔细,不浮躁,朴实无华,是正宗的朴学.从朴学,可看出中国传统语言学重视语言材料的统计,而轻视语言规则的探索.由口语的基础,交流的需要,在人类文明发展到,只用结绳记事不能胜任时,出现了三种语言符号,来记载文明,苏美尔文,古埃及文,以及中国的甲骨文和金文。
文字和语言的产生和发展,应该从它是自源还是借用来看。
其起源就是少数的图形和楔形符号,
最初的文字都是表意文字
两河流域的楔形文字和古埃及文字向它的范围四周扩展开去
这样在扩展的过程中,有的地域和民族将其借用,但是有所变化,有的就改为音位文字,有的改为音节文字,或者就直接传承下去
现代的语言创制,是国家和政府为没有符号记载的语言制定语言。
语言学史概要
1、语言学史的研究对象:1.语言研究的一般情况和方法论原则发展的历史;2.历史比较语言学和各语系
语言研究的历史;3.普通语言学的历史及其主要派别。
2、史勒格尔1808《论印度人的语言和智慧》他在这本书里第一次用上“比较语法”这个名词
3、普通语言学奠基者洪堡特代表作:《人类语言结构的多样性》
主要观点:第一,人天生有创造语言的能力,语言是一种创造能力,而不是客观结果。
正是因为如此,人才能运用有限的语言手段创造出无限的语言行为;区分语言和言语;
第二,语言的特性是其民族的特有财产,“语言具有社会性”;
第三,创立了语言的形态分类法,区分了四种语言类型,孤立语、粘着语、屈折语和合体语。
4、法兰西学派代表人物梅耶和房德里耶斯
5、词与物学派代表人物舒哈尔德研究词与物之间的关系,主张从词义方面去研究词的历史
6、机械主义代表人物布龙菲尔德
7、伦敦学派弗斯
8、17世纪中期,唯理语法学派在法国正式形成,其代表人物是阿尔诺和朗斯洛。
该学派又被称为“波
尔·罗瓦雅尔语法学派”,这是因为他们的代表作《普遍唯理语法》是在巴黎郊区的波尔·罗瓦雅尔修道院里编成的。
《普遍唯理语法》又名《波尔·罗瓦雅尔语法》,1660年出版,共四万字,是一部专门从逻辑角度研究语法的专著。
9、乔姆斯基衡量语法三个标准:观察充分性标准最低标准
描写充分性标准较高标准
解释充分性标准最高标准
10、自然主义学派代表人物:施莱赫尔、缪勒
主要观点:把语言看作一种自然的机构,要采用自然科学的方法去研究语言。
语言进化的三阶段:
把语言的发展比之于一棵植物的生长。
施莱赫尔德《印度·日耳曼系语言比较语法纲要》历史比较语言学第一期(1870年前)代表人物对古印欧语的“重建”根据“重建”的结果认为古印欧语只有九个元音和十五个辅音
11、新语法学派(青年语法学派)总结了语言变化的两个规律:语音定律无例外(每一个例外都有规律),类推原则发现古印欧语中曾有两个做领音的鼻音m和n,还有两个做领音的r和l;
主要观点:人类言语的机构有心理和物理两个方面。
语言比较研究的首要任务就是要弄清楚这个机构活动的性质。
只有对这个机构活动的组织和形式有更正确的认识才能够知道语言中的一切创新都是由个人产生的,才能够从语言历史中所发现的变化抽象、概括成方法论的原则。
12、
13、
14、隋朝陆法言《切韵》我国规模最大的韵书
15、历史比较语言学:定义:把各种语言放在一起加以共时比较或把同一种语言的历史发展的各个不同阶段进行历时比较,以找出它们之间在语音、词汇、语法上的对应关系和异同的一门学科。
作用:一方面可以研究相关语言之间结构上的亲缘关系,找出它们的共同母语,或者明白各种语言自身的特点, 对语言教学起到促进作用;另一方面,可以找出语言发展、变化的轨迹和导致语言发展、变化的原因。
意义:人们才开始懂得跨出本族语言的范围去寻找它的亲属语言,语言成为一门真正的、独立的科学。
16、格里姆定律:梵文的浊送气塞音(bh-, dh-, gh-),对应希腊文的清送气塞音(ph-, th- kh-),对应拉丁文的擦音(f-, f-, h-),对应日耳曼的浊塞音(b-, d-, g-)。
梵文、希腊文、拉丁文的浊塞音(b-, d-, g-),对应日耳曼的清塞音(p-, t-, k-)。
梵文、希腊文、拉丁文的清塞音(p-, t-, k-),对应日耳曼语的擦音(f-, th-, h-)。
17、印欧语系各语言原来都是屈折语,原始的印欧语的名词有3个性,3个数和8个格的变化(例如俄语这个特点保存得比较完好);广泛利用词缀和词干元音音变来表达语法意义;名词和大部分形容词有格、性和数的变化;动词有时态、语态和语体的变化,主语和动词在变化中互相呼应。
另外,印欧语系各语言的词都有重音。
但是许多语言,例如英语形态已经简化,向分析语转化。
此外,像法语和保加利亚语的语法规则也开始简化。
18、汉藏语系,用汉语和藏语的名称概括与其有亲属关系的语言群。
中国为该语系使用人数最多的国家,中国绝大多数民族多为汉藏语系民族。
汉藏语系中各语言的主要特点:1、有声调2、单音节词根占多数3、有量词4、有量词5、使用虚词和语序作为表达语法意义的主要手段。
19、德国语言学家J.施密特则提出了印欧语言传播的“波浪理论”(又称“波浪说”),以取代施莱赫尔的“谱系树”之说。
施密特认为,原始印欧语由许多方言组成,其中心的语言成分从中心区向四周做波浪式传播。
印欧诸语言由一系列共同语言特征联结在一起,这些语言之间并无明确的界限,是逐渐地,不明显地从一种语言过渡到另一种语言。
他的理论对印欧语研究产生过较大影响。
现在世界上许多地区的“语言联盟”现象是“波浪理论”的一个很好的印证。