山东省安装工程消耗量定额超高系数的计取方式问题
- 格式:doc
- 大小:93.50 KB
- 文档页数:3
关于发布《山东省安装工程量计算规则》的通知各市建委(建设局)、各有关单位:为了适应社会主义市场经济的发展,规范建筑市场计价秩序,满足安装工程量计算的需要,我厅组织制定了《山东省安装工程量计算规则》(以下简称计算规则),现予以发布,并就有关问题通知如下:一、本计算规则自2003年4月1日起施行.2003年4月1日前已签订合同的工程,可仍按原合同及有关规定执行。
二、本计算规则的使用按省建设厅鲁建发[2002]41号《山东省建筑工程施工发包与承包计价管理办法》的规定执行.三、原省建委鲁建标发[1996]54号文件发布的相关定额规定同时停止使用。
四、本计算规则由山东省工程建设标准定额站负责管理、解释.在执行过程中,有何问题和意见,请及时反映给山东省工程建设标准定额站。
二○○三年一月二十五日山东省安装工程量计算规则总则第0。
0。
1条为统一安装工程量的计算,制订本规则。
第0。
0.2条在我省行政区域内,一般工业与民用安装的新建、扩建及改造工程计价活动中进行工程量的计算,应遵循本规则。
第0。
0。
3条本规则与《山东省安装工程消耗量定额》配套使用,作为安装工程计价活动中确定安装工程量以及相应消耗量的依据.第0.0。
4条安装工程量除依据《山东省安装工程消耗量定额》及本规则各项规定外,还应依据以下有效文件:1.施工设计图纸及说明。
2.施工组织设计或施工技术措施方案。
3.其他有关技术经济文件。
第0.0.5条本规则的计算尺寸,以设计图纸表示的或设计图纸能读出的尺寸为准。
除另有规定外,工程量的计量单位应按下列规定计算:1.以体积计算的为立方米(m3)。
2.以面积计算的为平方米(m2)。
3.以长度计算的为米(m)。
4.以重量计算的为吨或千克(t或kg).5.以台(套或件等)计算的为台(套或件等)。
汇总工程量时,其准确度取值:m3、m2、m以下取两位;t以下取三位;台(套或件等)取整数,两位或三位小数后的位数按四舍五入取舍。
第0。
山东省建筑工程消耗量定额计算规则一、土石方工程一、土石方的开挖、运输,均按开挖前的天然密实体积,以立方米计算。
土方回填,按回填后的竣工体积,以立方米计算。
不同状态的土方体积,按下表换算。
土方体积换算系数表虚方松填天然密实夯填1.000.380.770.671.20 1.000.920.801.30 1.08 1.000.871.50 1.25 1.15 1.00二、自然地坪与设计室外地坪之间的土石方,依据设计土方平衡竖向布置图,以立方米计算。
三、基础土石方、沟槽、地坑的划分(一)沟槽:槽底宽度(设计图示的基础或垫层的宽度,下同)3m以内,且槽长大于3倍槽宽的为沟槽。
(二)地坑:底面积20m2以内,且底长边小于3倍短边的为地坑。
(三)土石方:不属沟槽、地坑、或场地平整的为土石方。
四、基础土石方开挖深度,自设计室外地坪计算至基础底面,有垫层时计算至垫层底面(如遇爆破岩石,其深度应包括岩石的允许超挖深度)。
五、基础施工所需的工作面,按下表计算:基础工作面宽度表基础材料单边工作面宽度(m)砖基础0.20毛石基础0.15混凝土基础0.30基础垂直面防水层(自防水层面) 0.80支挡土板0.10混凝土垫层工作面宽度按支挡土板计算。
六、土方开挖的放坡深度和放坡系数,按设计规定计算。
设计无规定时,按下表计算:土方放坡系数表土类放坡系数人工挖土机械挖土坑内作业坑内作业普通土1:0.501:0.331:0.65坚土1:0.301:0.201:0.50(一)土类为单一土质时,普通土开挖深度大于1.2m、坚土开挖深度大于1.7m,允许放坡。
(二)土类为混合土质时,开挖深度大于1.5m,允许放坡。
放坡坡度按不同土类厚度加权平均计算综合放坡系数。
(三)计算土方放坡深度时,不计算基础垫层的厚度。
(四)放坡与支挡土板,相互不得重复计算。
(五)计算放坡时,放坡交叉处的重复工程量,不予扣除。
七、爆破岩石允许超挖量分别为:松石0.20m,坚石0.15m。
《山东省安装工程消耗量定额》解释共性问题1、本定额总说明第十二条中已明确"环保、安防、消防、劳保、技术监督等部门的监测、检验费用,发生时按有关部门规定另行计算”。
请问,对于这类强制性检验、验收收费应由谁来承担?答:上述费用是发生于工程上的检验、验收费用,其费用计算标准按相关部门规定计算.这类费用属于建设单位管理费,应由建设单位承担.2、在执行消耗量定额时,是否必须执行省统一发布的价目表中各类消耗量单价?答:在执行消耗量定额时,其人、材、机的单价应由工程发、承包双方根据建筑市场情况合同定价;如是投标报价则完全由投标人根据拟建工程实际和自身情况自主确定。
省统一发布的工日、材料、机械台班单价是一个指导价格,为工程计价活动提供参考.省统一发布的指导价格包括省、各市的指导价。
3、怎样理解材料费中的检验试验费包括的内容?结算时这些费用是否按实际发生计取?答:根据建设部建标[2003]206号文件规定,材料检验试验费是指对建筑材料、构件和建筑安装物进行一般鉴定、检查所发生的费用,属于材料费的组成部分.所谓"对建筑材料、构件……进行一般鉴定、检查……”,即是指按照相关工程施工及验收规范的规定,在安装使用前必须对原材料、成品或半成品以及构件、配件等所进行的抽检、校验或复查(包括试件、试样的机械性能试验和化学成分分析).这些检测可以由具备条件的施工单位自己进行,也可以委托具有相应资质的专业检验单位进行。
检验试验费的计算,理论上讲,应将实际需要发生的对某一类别、规格、型号、批次的安装材料检验试验费用,分别计入相应被检验材料的单位材料成本费用(单价)之中。
但是在实际工作中,如果每个工程都按实际发生的检验试验费计算非常困难,且由于工程专业、建设地点、材料产地及品质等诸多影响因素,也不宜制定全省统一费率。
所以报价人应根据拟建工程实际情况,结合以往完成的相同或类似工程的成本核算资料,测算并确定材料检验费用的计取比率,进而完成相应的材料成本报价。
山东省建设厅鲁建标字〔2004〕13号━━━━━━━━━━━━━━━━━━━━━━━━━关于印发《山东省建筑、安装工程消耗量定额解释》的通知各市建委(建设局)、各有关单位:自《山东省建筑工程消耗量定额》、《山东省安装工程消耗量定额》颁发以来,有关部门和单位提出了一些问题。
为此,根据相关规定和我省实际,我们制定了《山东省建筑工程消耗量定额综合解释》和《山东省安装工程消耗量定额解释》,现予以颁发施行。
本定额解释与山东省建筑工程消耗量定额》、《山东省安装工程消耗量定额》具有同等作用。
凡与本定额解释不一致的,均以本定额解释为准。
二OO四年八月二十六日山东省安装工程消耗量定额解释-共性问题 2005年1.本定额的使用范围"新建、扩建及改造工程"应如何理解?是否与修缮定额的范围重复?答:本定额所说的改造工程指工业技术改造工程或整体更新改造工程。
所谓整体更新改造,指在已有建筑物或生产装置区内,增加或重新更换完整、独立的功能系统安装工程。
如:消防、给排水、通风空调、照明、热力设备等系统,而不是局部或系统中的一部分。
对于局部和系统中部分安装工程的拆除、安装除另有说明外,应执行修缮定额,两者不重复。
执行修缮定额时,对于修缮定额缺项的安装项目可以使用安装定额。
2.在执行消耗量定额时,如遇有缺项可否使用96综合定额和94安装估价表?答:在执行消耗量定额时,如遇缺项,可以参照96综合定额和94安装估价表相关定额的消耗量进行计价。
3.材料、设备的水平及垂直运输是怎样考虑的?答:水平运输是指安装物自施工现场内施工单位仓库或现场指定堆放地点运至安装地点的水平运输。
各册定额中除另有说明者外:设备水平运输按100m取定;材料、成品、半成品按300m取定。
执行定额时,不论施工现场内的水平运输距离多少,均不作调整。
垂直运输是指安装物自设备安装现场基准面运至安装位置的垂直运输。
垂直运输基准面,室内以室内地平为基准面,室外以安装现场地平面为基准面。
山东省建筑工程消耗量定额说明计算规则及综合解释最全最新山东省建筑工程消耗量定额说明计算规则及综合解释最全最新总说明一、《山东省建筑工程消耗量定额》(以下简称本定额)是在《全国统一建筑工程基础定额》的基础上,依据国家现行有关工程建设标准,结合我省的实际情况编制的。
本定额共分十章,包括:土石方工程;地基处理与防护工程;砌筑工程;钢筋及混凝土工程;门窗及木结构工程;屋面防水、保温及防腐工程;金属结构制作工程;构筑物及其它工程;装饰工程;施工技术措施项目。
二、本定额适用我省行政区域内的一般工业与民用建筑的新建、扩建和改建工程及新建装饰工程。
三、本定额是完成规定计量单位分部分项工程所需人工、材料、机械台班消耗量的标准;是编制招标标底的依据;是编制施工图预算,确定工程造价以及编制概算定额、估算指标的基础。
四、本定额是按照正常的施工条件,合理的施工工期、施工组织设计编制的,反映社会平均消耗水平。
五、本定额中人工工日消耗量以《全国建筑安装工程统一劳动定额》为基础计算,内容包括:基本用工、辅助用工、超运距用工及人工幅度差。
人工工日不分工种、技术等级,以综合工日表示。
六、本定额中材料消耗:(一)本定额材料(成品、半成品、配件等)按符合质量标准和设计要求的合格产品确定。
(二)本定额包括主要材料及其它材料。
其它材料以占材料费百分比表示。
(三)本定额中包括材料施工损耗、材料(成品、半成品、配件等)从工地仓库至加工地点或操作地点的运输损耗等。
七、本定额中机械消耗:(一)本定额机械台班消耗量包括机械台班消耗量和机械幅度差。
以不同种类的机械分别表示。
(二)本定额中其它机械(超高机械增加中的其它机械降效除外)以占机械费百分比表示。
(三)大型机械安拆及场外运输,按《山东省建筑工程费用项目构成及计算规则》中的有关规定计算。
八、本定额的工作内容仅对其主要施工工序进行了说明,次要工序虽未说明,但均已包括在定额中。
九、本定额中凡注有“×××以内”或“×××以下”者,均包括“×××”本身;凡注有“×××以外”或“×××以上”者,则不包括“×××” 本身。
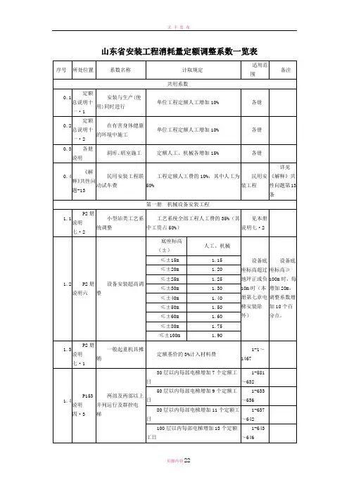
序号
所处位置
系数名称
使用范围备注
梯
计取规定山东省安装工程消耗量定额调整系数一览表
外壳组焊
低温钢:5-616~621、634~647、662~666、677~686
碳钢复合板:5-616~621、634~647、662~666、677~686
不锈钢复合板:5-622~633、钢设备为基数 ⑵复合板设备只计复合板部分
设计地坪至檐口高度超过20米以上时
设计地坪至檐口高度超过20米以上时
注:所处位置栏中“规则”字样指《山东省安装工程计算规则》;“解释”字样指《山东省安装工程消耗量定额解释2004年6月》;“综合解释”字样指《山东省安装工程计价依据综合解释2006年10月》;“补充册”字样指《山东省安装工程消耗量定额补充册2006年10月》;“补充册(二)”字样指《山东省安装工程消耗量定额补充册(二)2008年10月》;其它均系《山东省安装工程消耗量定额》内容。
总说明一、《山东省建筑工程消耗量定额》(以下简称本定额)是在《全国统一建筑工程基础定额》的基础上,依据国家现行有关工程建设标准,结合我省的实际情况编制的。
本定额共分十章,包括:土石方工程;地基处理与防护工程;砌筑工程;钢筋及混凝土工程;门窗及木结构工程;屋面防水、保温及防腐工程;金属结构制作工程;构筑物及其他工程;装饰工程;施工技术措施项目。
二、本定额适用我省行政区域内的一般工业与民用建筑的新建、扩建和改建工程及新建装饰工程。
三、本定额是完成规定计量单位分部分项工程所需人工、材料、机械台班消耗量的标准;是编制招标标底的依据;是编制施工图预算,确定工程造价以及编制概算定额、估算指标的基础。
四、本定额是按照正常的施工条件,合理的施工工期、施工组织设计编制的,反映社会平均消耗水平。
五、本定额中人工工日消耗量以《全国建筑安装工程统一劳动定额》为基础计算,内容包括:基本用工、辅助用工、超运距用工及人工幅度差。
人工工日不分工种、技术等级,以综合工日表示。
六、本定额中材料消耗:(一)本定额材料(成品、半成品、配件等)按符合质量标准和设计要求的合格产品确定。
(二)本定额包括主要材料及其他材料。
其他材料以占材料费百分比表示。
(三)本定额中包括材料施工损耗、材料(成品、半成品、配件等)从工地仓库至加工地点或操作地点的运输损耗等。
七、本定额中机械消耗:(一)本定额机械台班消耗量包括机械台班消耗量和机械幅度差。
以不同种类的机械分别表示。
(二)本定额中其他机械(超高机械增加中的其他机械降效除外)以占机械费百分比表示。
(三)大型机械安拆及场外运输,按《山东省建筑工程费用项目构成及计算规则》中的有关规定计算。
八、本定额的工作内容仅对其主要施工工序进行了说明,次要工序虽未说明,但均已包括在定额中。
九、本定额中凡注有“×××以内”或“×××以下”者,均包括“×××”本身;凡注有“×××以外”或“×××以上”者,则不包括“×××” 本身。
2003版《山东省建筑工程消耗量定额》一、总说明及章节说明二、山东省建筑工程计算规则三、综合解释四、补充册五、山东省建筑工程计价依据综合解释目录1、山东省建筑工程消耗量定额适用范围-------------------------42、《山东省建筑安装市政工程费用项目组成及计算规则》解释-----63、2003版《山东省建筑工程消耗量定额》总说明-----------------114、第一章土石方工程----------------------------------------135、第二章地基处理与防护工程--------------------------------246、第三章砌筑工程------------------------------------------307、第四章钢筋与混凝土工程----------------------------------388、第五章门窗及木结构工程----------------------------------489、第六章屋面防水保温防腐工程------------------------------5410、第七章金属结构制作工程---------------------------------6011、第八章构筑物及其他工程---------------------------------6412、第九章装饰工程-----------------------------------------7013、第十章施工技术措施项目---------------------------------9614、《建筑工程建筑面积计算规范》-----------------------------130汇总依据:一、2003版《山东省建筑工程消耗量定额》总说明及章节说明,字体采用楷体;二、2003版《山东省建筑工程消耗量定额》子目补充说明,字体采用楷体;且每条开头加注:○子○目○补○充○说○明:◆;三、山东省建筑工程计算规则(DXD GZ37-101-2002),字体采用华文行楷;四、《山东省建筑工程消耗量定额综合解释》(2004年7月),字体采用方正姚体,且每条开头加注:○解○释1-1:。
安装工程估价山东建筑大学智慧树知到答案2024年第一章测试1.安装工程消耗量定额是指完成合格的规定计量单位分部分项安装工程所需要的人工、材料、施工机械台班的消耗量标准。
()A:对 B:错答案:A2.山东省安装工程消耗量定额是编制施工图预算和投标报价的基础,也可作为制订企业定额的参考。
()A:对 B:错答案:A3.工程量清单计价是指根据工程量清单,计算出所需的全部费用,包括()。
A:措施项目费 B:规费和税金 C:其他项目费 D:分部分项工程费答案:ABCD4.招标控制价必须在招标文件中公布,是公开的”最高限价“,已向工程所在地或有该工程管辖权的行业管理部门工程造价管理机构备案后,可以根据工程实际上调或者下浮。
()A:错 B:对答案:A5.投标报价不得低于工程成本,高于招标控制价的应予废标。
()A:对 B:错答案:A第二章测试1.室内排水系统按所接纳污、废水的性质不同,可以分为()。
A:生活废水排水系统 B:屋面雨水排水系统 C:生活污水排水系统 D:工业废水排水系统答案:BCD2.镀锌钢管、衬塑钢管常用丝扣连接的连接方式。
()A:错 B:对答案:B3.根据《通用安装工程工程量计算规范》的规定,给水管道室内外界线划分入口处设阀门者以阀门为界,无阀门者以建筑物外墙皮为界。
()A:对 B:错答案:B4.根据《山东省安装工程消耗量定额》的规定,()按公称外径表示,其他管道均按公称直径表示。
A:塑料管 B:镀锌钢管 C:铜管 D:钢塑复合管答案:AC5.根据《山东省安装工程消耗量定额》的规定,管道安装项目中,均不包括管道支架、管卡、托钩等制作安装以及管道穿墙、楼板套管制作安装等工作内容。
()A:对 B:错答案:B6.一般穿墙套管、柔性、刚性套管,按工作介质管道的(公称直径),不分规格以(个)为计量单位。
()A:对 B:错答案:B7.给排水管道在已封闭的管道间(井)、地沟、吊顶内安装的项目,定额乘以系数1.20。
《山东省安装工程工程量清单计价办法》问题解答1、第一册机械设备安装定额项目均不包括设备本体无负荷试运转所用的水、电、气、油、燃料等,但对于清单项目的机械设备安装,这部分材料费是否包含于综合单价中?答:设备单体无负荷试运转所用的水、电、气、油、燃料等,现行定额中未包括,清单计价规范中也未编列统一的项目编码.按国家现行的工程造价费用构成,联合试运转费不属于建筑安装工程费,这些内容属于工程建设其他费用中的"第三类——与未来企业生产经营有关的其他费用”中,且通常是由建设单位负责的。
实际工程中的处理方式有两种:一是业主委托施工单位按施工方案或实耗数量列入工程结算;二是由建设单位无偿提供,最终在工程项目决算的设备安装工程费项下列支。
对于在清单计价时此类费用是否计入综合单价,应以建设单位(招标人)的要求来决定,并在工程量清单中加以说明,告知投标人,是否在清单综合单价中计算。
如业主委托承包企业计入清单综合单价时,可以采用编制”其他项目清单”的方式处理,即在”其他项目清单”的"投标人部分"中增列(补充)"配合联动试车费",由投标人自主报价。
2、清单计价办法中,”工程内容及其消耗量定额”栏中如对应某工程内容的定额缺项,是否可套其它清单项目中所包含的定额编号。
答:清单报价完全是自主报价。
我省清单计价办法中所列的项目工程内容及消耗量定额均属参考,列出这些定额编号只是为以统一定额为基础报价提供一些方便。
遇有所列工程内容与拟建工程实际不符或定额缺项等,如何报价则完全由报价人自行确定。
例如:—000中断接卡子箱可以套用定额2—1561。
3、避雷装置清单项目计量单位为”项",何为”一项"?答:避雷装置包括避雷针(网)、引下线、接地极等一整套共同完成避雷作用的装置,一整套装置即为”一项”.4、住宅楼设置户外水井表,每户一根给水立管,在室内形成管束,暗设在一根套管内,套管使用排水PVC塑料管材,列清单时单独列项还是综合在给水项目中?答:如编列工程量清单,根据清单项目设置以形成工程实体(指形成生产工艺作用或使用功能的主要实体部分)的划分原则,该保护套管不必单独列项(必要时可加以说明),由报价人在综合单价中考虑。
山东省安装工程消耗量定额说明总说明一、《山东省安装工程消耗量定额》共分十一册,包括:第一册机械设备安装工程DXD37-201-2002;第二册电气设备安装工程DXD37-202-2002;第三册热力设备安装工程DXD37-203-2002;第四册炉窑砌筑工程DXD37-204-2002;第五册静置设备与工艺金属结构制作安装工程DXD37-205-2002;第六册工业管道工程DXD37-206-2002;第七册消防及安全防范设备安装工程DXD37-207-2002;第八册给排水、采暖、燃气工程DXD37-208-2002;第九册通风空调工程DXD37-209-2002;第十册自动化控制仪表安装工程DXD37-210-2002;第十一册刷油、防腐蚀、绝热工程DXD37-211-2002;二、《山东省安装工程消耗量定额》(以下简称本定额)适用于我省行政区域内工业与民用安装的新建、扩建及改造工程。
具体适用范围风各册说明。
三、本定额是完成合格的规定计量单位分部分项安装工程所需要的人工、材料、施工机械台班的消耗量标准,是我省安装工程计价活动中统一安装工程量的计算、项目划分、计量单位的依据;是编制概算定额(指标)、投资估算指标以及测算工程造价指数的依据;也可作为制订企业定额的基础。
四、本定额是以《全国统一安装工程预算定额》(GYD-2000)为基础,依据现行国家、省有关工程建设标准,结合我省的实际情况编制的。
五、本定额是按下列正常的施工条件进行编制的:1.设备、材料、成品、半成品、构件完整无损,符合质量标准和设计要求,附有合格证书和试验记录。
2.安装工程和土建工程之间的交叉作业正常。
3.安装地点、建筑物、设备基础、预留孔洞等均符合安装要求。
4.水、电供应均满足安装施工正常使用。
5.正常的气候、地理条件和施工正常环境。
六、关于人工工日消耗量的确定:本定额的人工工日不分工种和技术等级,一律以综合工日表示。
人工消耗量内容包括基本用工、超运距用工和人工幅度差。
《山东省建筑工程消耗量定额》综合解释《山东省建筑工程费用项目组成及计算规则》解释《山东省建筑工程消耗量定额》综合解释山东省建筑工程消耗量定额》综合解释第一章土石方工程1、条形基础中有独立基础时,土方工程量应分别计算。
桩间条形基础的沟槽长度,按柱基础(含垫层)之间的设计净长度计算。
2、定额1-2-1~7子目中的装土,系指人工边挖土、边装土筐(人工运土)或人力车(人力车运土)。
人工或人力车运土,运土另套1-2-43~50子目。
机械(机动翻斗车等)运土,装土另套装车相应子目。
人工挖土子目中的装土用工,均不扣除。
定额1-1-11~14、"1-1-18~19、"1-3-14~17、"1-3-44子目中的装土(渣),系指挖掘机边挖土(渣)、边装车。
装土(渣),不能另套装车子目。
3、拖拉机和自卸汽车运输土石方,定额部分子目中虽未限定运距上限,但仅适用于2km以内的土石方运输。
运距超过2km时,全部运距执行当地有关部门相应规定。
4、填土子目中,均已包括碎土,但不包括筛土。
若设计要求筛土,夯填土、填土碾压、回填碾压子目,每定额单位增加筛土用工1."73工日。
松填土子目,每定额单位增加筛土用工1.38工日。
回填灰土子目,已包括筛土用工。
回填灰土就地取土时,应扣除灰土配合比中的粘土。
5、带地下室、半地下室的建筑物的场地平整,应按地下室、半地下室的结构外边线,每边各加2m计算工程量。
第二章地基处理与防护工程l、爆破岩石增加垫层的工程量,按现场实测结果计算。
2、灌注混凝土桩凿桩头,设计无规定时,其工程量按桩体断面面积乘以0."5m,以立方米计算。
凿桩头子目,不包括桩头钢筋整理。
3、人工挖孔灌注混凝土桩桩壁和桩芯子目,定额未考虑混凝土的充盈因素。
人工挖孔的桩孔侧壁需要充盈时,桩壁混凝土的充盈系数按1."25计算。
灌注混凝土桩无桩壁、直接用桩芯混凝土填充桩孔时,充盈系数按1."10计算。
2003版《山东省建筑工程消耗量定额》一、总说明及章节说明二、山东省建筑工程计算规则三、综合解释四、补充册五、山东省建筑工程计价依据综合解释目录1、山东省建筑工程消耗量定额适用范围———-————-—-————-—--——----42、《山东省建筑安装市政工程费用项目组成及计算规则》解释—-———63、2003版《山东省建筑工程消耗量定额》总说明—-—---—---——--—--114、第一章土石方工程---——-—---—-----———-----—-——-——-—-——————135、第二章地基处理与防护工程—-———---————--——--—-————-———--—-246、第三章砌筑工程————-——————---—-—-—-—-—---—--—-—--—-—-———-307、第四章钢筋与混凝土工程——————-——-—————-——--—--——--—————-—388、第五章门窗及木结构工程—————----—-———————-———-—-—-—-——-——489、第六章屋面防水保温防腐工程------———----—--—---—-----——--5410、第七章金属结构制作工程———-—-—-—----—-—-—-—-—----———-—-—6011、第八章构筑物及其他工程-—-——--———--—-—-————————-——-——--—6412、第九章装饰工程--——-—-----——-----——---—-—-————---———-———7013、第十章施工技术措施项目—-———--—-———————----————---——--—-9614、《建筑工程建筑面积计算规范》---——————-—-———---------————-130汇总依据:一、2003版《山东省建筑工程消耗量定额》总说明及章节说明,字体采用楷体;二、2003版《山东省建筑工程消耗量定额》子目补充说明,字体采用楷体;且每条开头加注:错误!错误!错误!错误!错误!错误!:◆;三、山东省建筑工程计算规则(DXD GZ37-101—2002),字体采用华文行楷;四、《山东省建筑工程消耗量定额综合解释》(2004年7月),字体采用方正姚体,且每条开头加注:错误!错误!1—1:.五、《山东省建筑工程消耗量定额补充册》(2006年10月)。
造价师 007 山东省市政工程耗费量定额解说及计算规则造价师 007 2010 年 3 月初版2010年 3月初版山东省市政工程耗费量定额解说及计算规则2010年 3月总说明一、《山东省建筑工程耗费量定额》(以下简称本定额)是在《全国一致建筑工程基础定额》的基础上,依照国家现行有关工程建设标准,联合我省的实质状况编制的。
本定额共分十章,包含:土石方工程;地基办理与防备工程;砌筑工程;钢筋及混凝土工程;门窗及木结构工程;屋面防水、保温及防腐工程;金属结构制作工程;修建物及其余工程;装修工程;施工技术举措项目。
二、本定额合用我省行政地区内的一般工业与民用建筑的新建、扩建和改建工程及新建装修工程。
三、本定额是达成规定计量单位分部分项工程所需人工、资料、机械台班耗费量的标准;是编制招标标底的依照;是编制施工图估量,确立工程造价以及编制概算定额、估量指标的基础。
四、本定额是依照正常的施工条件,合理的施工工期、施工组织设计编制的,反应社会均匀耗费水平。
五、本定额中人工工日耗费量以《全国建筑安装工程一致劳动定额》为基础计算,内容包含:基本用工、协助用工、超运距用工及人工幅度差。
人工工日不分工种、技术等级,以综合工日表示。
六、本定额中资料耗费:(一)本定额资料(成品、半成品、配件等)按切合质量标准和设计要求的合格产品确立。
(二)本定额包含主要资料及其余资料。
其余资料以占资料费百分比表示。
(三)本定额中包含资料施工消耗、资料(成品、半成品、配件等)从工地库房至加工地址或操作地址的运输消耗等。
七、本定额中机械耗费:(一)本定额机械台班耗费量包含机械台班耗费量和机械幅度差。
以不同种类的机械分别表示。
(二)本定额中其余机械(超高机械增添中的其余机械降效除外)以占机械费百分比表示。
(三)大型机械安拆及场外运输,按《山东省建筑工程花费项目构成及计算规则》中的有关规定计算。
八、本定额的工作内容仅对其主要施工工序进行了说明,次要工序虽未说明,但均为包含在定额中。
《山东省建筑工程消耗量定额》综合解释山东省建筑工程消耗量定额》综合解释第一章土石方工程1、条形基础中有独立基础时,土方工程量应分别计算。
桩间条形基础的沟槽长度,按柱基础(含垫层)之间的设计净长度计算。
2、定额1-2-1~7子目中的装土,系指人工边挖土、边装土筐(人工运土)或人力车(人力车运土)。
人工或人力车运土,运土另套1-2-43~50子目。
机械(机动翻斗车等)运土,装土另套装车相应子目。
人工挖土子目中的装土用工,均不扣除。
定额1-1-11~14、1-1-18~19、1-3-14~17、1-3-44子目中的装土(渣),系指挖掘机边挖土(渣)、边装车。
装土(渣),不能另套装车子目。
3、拖拉机和自卸汽车运输土石方,定额部分子目中虽未限定运距上限,但仅适用于2km以内的土石方运输。
运距超过2km时,全部运距执行当地有关部门相应规定。
4、填土子目中,均已包括碎土,但不包括筛土。
若设计要求筛土,夯填土、填土碾压、回填碾压子目,每定额单位增加筛土用工1.73工日。
松填土子目,每定额单位增加筛土用工1.38工日。
回填灰土子目,已包括筛土用工。
回填灰土就地取土时,应扣除灰土配合比中的粘土。
5、带地下室、半地下室的建筑物的场地平整,应按地下室、半地下室的结构外边线,每边各加2m计算工程量。
第二章地基处理与防护工程l、爆破岩石增加垫层的工程量,按现场实测结果计算。
2、灌注混凝土桩凿桩头,设计无规定时,其工程量按桩体断面面积乘以0.5m,以立方米计算。
凿桩头子目,不包括桩头钢筋整理。
3、人工挖孔灌注混凝土桩桩壁和桩芯子目,定额未考虑混凝土的充盈因素。
人工挖孔的桩孔侧壁需要充盈时,桩壁混凝土的充盈系数按1.25计算。
灌注混凝土桩无桩壁、直接用桩芯混凝土填充桩孔时,充盈系数按1.10计算。
4、现场制作的钢工具桩,其制作执行第七章金属结构制作工程中钢柱制作相应子目;成品进场的钢工具桩,其单价应包括桩体、除锈、刷油以及进出场费等有关费用。
山东省安装工程消耗量定额
超高系数的计取方式问题 -标准化文件发布号:(9456-EUATWK-MWUB-WUNN-INNUL-DDQTY-KII
山东省安装工程消耗量定额超高系数的计取方式问题
山东省安装工程消耗量定额超高系数的计取方式各册的规定各有不同,下面我们分别来看:
第一册:设备安装超高:除第七章电梯外,各章设备底座的安装标高,如超出地平
按20m算。
本册定额所指的“超高”,是指所安装的设备,其底座的安装标高(不是操作高度)超出地平面正或负10m时,凡所属“超高”安装的设备,其超高增加费按工程所套用的相应定额(不只是超出部分)的人、机之和乘以上述系数。
第二册:工程超高增加消耗量(已考虑了超高因素的定额项目除外):操作物高度
第四册:专业炉窑已综合考虑了超高作业因素,不再计算超高消耗;一般(通用)工业炉窑和钢结构烟筒内衬喷涂工程,施工高度在标高40m以上的工程量,其定额人工、机械消耗乘以系数。
第五册:整体设备安装高度,定额是按三个安装高度档次(10米以内、10~20米以内和20米以上)分别设置定额子目,不再计算超高费。
第六册:定额内的施工操作高度综合取定为正负20米,超过20米时,其超出部分的工程人工、机械消耗量可乘以系数,也可按施工方案另行计算。
第七册:超高增加消耗量:定额中操作物高度以距楼地面5m为限,如超出5m
第八册:超高增加消耗量:定额中操作物高度以距楼地面为限,如超出时,定额人
第九册:超高增加消耗量:定额中操作物高度以距楼地面6m为限,如超出6m
第十一册:工业工程以设计标高正负零为准,当安装高度超过±时,定额人工和机
民用建筑随其主体工程适用的各册定额之相关规定。
第三册和第十册没有该系数。