西餐厅营业秩序管理工作标准表格格式
- 格式:docx
- 大小:30.12 KB
- 文档页数:2
餐饮管理制度及表格模板1. 背景介绍餐饮服务是现代社会的一个重要组成部分,随着消费水平的提高,人们对餐饮服务的要求也越来越高。
为了保证餐饮服务的质量,各个企业都需要建立科学、规范的餐饮管理制度,从而不断提升餐饮质量和服务水平。
2. 餐饮管理制度的要素餐饮管理制度的建立需要遵循以下要素:2.1 明确餐饮服务的目标和定位作为一种服务行业,餐饮企业需要清楚自己的服务目标和定位,以便制订相应的管理制度。
2.2 建立餐饮服务质量和卫生标准餐饮服务质量和卫生是顾客最为关注的两个方面,餐饮企业需要制订相应的质量和卫生标准,并严格执行。
2.3 确定餐饮服务流程和标准餐饮服务流程包括接待、点餐、服务、结账和清洁等环节,餐饮企业需要明确各个环节的流程和标准,以确保服务顺畅。
2.4 建立餐饮服务管理制度餐饮服务管理制度包括人员管理、财务管理、物资管理和设施管理等方面,餐饮企业需要建立相应的制度并执行。
3. 餐饮管理制度实施效果的评估餐饮管理制度的实施效果需要通过以下方面进行评估:3.1 顾客满意度调查通过电话、短信等方式对顾客进行满意度调查,收集顾客对于餐饮服务质量和卫生等方面的意见和建议。
3.2 内部质量检查餐饮企业要对自身服务进行定期的内部质量检查,以便及时发现问题并进行改进。
3.3 外部评估餐饮企业可以通过请专业评估机构进行外部评估,获取独立评价,帮助企业不断完善管理制度和提升服务质量。
4. 餐饮管理制度表格模板餐饮管理制度的建立需要相应的表格模板进行辅助,以下为餐饮管理制度的常见表格模板:4.1 餐饮服务规划表该表格由企业餐饮服务管理部门填写,主要包括人员编制、设备装备、服务场所、工作时间等方面的内容。
4.2 餐饮服务质量标准评核表该表格用于对餐饮服务质量标准进行评估,包括食品卫生、服务态度、环境卫生等方面内容。
4.3 餐饮服务流程和标准表该表格用于明确餐饮服务的流程和标准,包括接待、点餐、服务、结账和清洁等环节。
茶室上班规章制度表格模板
为了规范茶室的工作秩序,提高服务质量,特制定以下茶室上班规章制度,希望员工们能够认真遵守,并严格执行。
一、工作时间
1. 员工需按照排班表的要求准时到岗,迟到超过15分钟将会受到相应的惩罚。
2. 工作时间为每天早上9点至晚上9点,中间有2小时的休息时间。
二、工作服装
1. 员工上班需穿着整洁统一的工作服装,服装干净整齐。
2. 禁止穿着露背、露脐或短裤等不得体的服装上班。
三、工作规范
1. 员工需遵循“客户至上,服务第一”的原则,对客户要有礼貌,微笑服务。
2. 禁止在工作时间内使用手机、吃零食等影响工作的行为。
3. 不得与客户发生争执,如有问题需及时向领导汇报处理。
四、工作责任
1. 员工需认真履行自己的职责,保持工作环境的整洁和卫生。
2. 禁止私自接受客户的小费或进行个人营销活动。
五、奖惩制度
1. 优秀员工将有机会获得奖金和晋升机会。
2. 违反规定的员工将会受到扣减工资或停职处理。
六、其他规定
1. 禁止擅自外借茶室内的物品,损坏物品需照价赔偿。
2. 禁止在工作区域吸烟,如需抽烟需到指定的吸烟区域。
以上为茶室上班规章制度,员工需严格遵守,如有违反规定将会受到相应的处罚。
希望员工们能够自觉遵守,共同营造一个良好的工作环境。
感谢大家的配合和支持!。
饭店制度管理制度表格一、制度目的1. 为了规范饭店工作秩序,促进饭店运营效率,确保服务质量,特制定本管理制度。
二、适用范围1. 本制度适用于所有饭店员工和管理人员。
三、岗位责任1. 饭店经理- 负责整个饭店的管理工作,包括人员安排、食材采购、财务管理等。
- 督促员工遵守各项规章制度,确保服务质量。
- 对经营状况进行定期检查,及时解决问题。
2. 服务员- 负责为客人提供优质的服务,保持工作环境的整洁。
- 遵守服务规程,热情周到地对待客人。
四、考勤制度1. 所有员工需按规定的上班时间到岗,迟到早退将受到相应的处罚。
2. 考勤数据将作为员工评定绩效的重要依据。
五、服装要求1. 所有员工需按规定着装,保持服装整洁。
2. 服务员的服装应符合饭店形象,穿着整洁得体。
六、饭店卫生1. 所有员工需保持个人卫生,保持工作环境的清洁卫生。
2. 定期进行饭店卫生检查,确保食品安全。
七、投诉处理1. 任何员工发现问题应及时向上级领导报告,加以处理。
2. 对于客人的投诉应及时处理,做出妥善解决方案。
八、奖惩制度1. 对表现优秀的员工将给予奖励,包括奖金、表扬信等。
2. 对于违反规定的员工将受到相应的惩罚,包括警告、罚款等。
九、表扬制度1. 对于表现出色的员工将及时进行表扬,并在内部通报表扬。
十、遵守法律法规1. 所有员工必须遵守国家法律法规,严禁违法行为。
十一、制度执行1. 饭店经理负责本制度的执行,确保全体员工遵守。
以上就是饭店制度管理制度表格的内容,希望所有员工都能遵守各项规章制度,为饭店的发展贡献自己的力量。
餐饮管理制度及表格形式1. 引言餐饮服务是服务行业的一种,管理制度是保证餐饮服务质量稳定的重要手段。
餐饮管理制度是作为整个餐饮业务和操作的基础,它覆盖了从员工管理到食品安全管理的方方面面。
餐饮管理制度的目的是确保餐饮企业营业期间能够健康、可持续地运营,并提供高品质的服务。
2. 餐饮管理制度内容下表列出了一个基本的餐饮企业管理制度的框架和一些典型的细分环节,以帮助餐饮企业构建自己的餐饮制度。
序号管理制度描述1 餐厅设备规范规定餐厅设备的配备、维护、保险以及使用要求。
2 服务流程规范包括接待、订座、点菜、上菜等过程,并对员工要求在流程的每个环节都严格执行。
3 厨房操作规范规定食品的加工、肉食制品保鲜、调料配送、消毒杀菌、清洁和交叉污染控制等操作规范。
4 食品安全管理规范规定营养成分的追踪、食品原料供应商准入、食品保质期限、食品赠送等问题。
5 员工管理规范规定员工工资、奖励、惩罚、招聘、离职、培训、餐饮工时和工作档案等管理规范。
6 空气、水、垃圾管理规范规定餐厅空气质量、洁净水供应、垃圾收集、分类、处理、消防管理等内容。
3. 餐饮管理制度的好处餐饮管理制度的好处为:•有助于增加食品的安全性和质量。
•有助于维护餐饮业品牌形象,并为顾客提供有保障的餐饮服务。
•有助于遵守国家餐饮行业规范,并避免了违规而导致的处罚。
•有助于提高员工的工作效率和服务质量。
•有助于减少成本,提高利润。
4. 餐饮管理制度应用•餐饮行业应制定和执行自己的餐饮管理制度,确保餐饮服务的安全和发展。
•餐饮行业应在其宣传材料上向消费者介绍并承诺其通过符合国家标准的餐饮管理制度为消费者提供有益的餐饮服务。
•餐饮行业应在引进新工作人员时,严格落实和执行餐饮管理制度要求,并为员工培训和理解该制度的重要性提供必要的帮助。
•餐饮行业应被监管机构检查和审计餐饮管理制度的实施情况,如实接受检查和审计,并积极改善自身管理模式和质量,以达到稳健发展的目标。
5. 结论因此,餐饮管理制度是保证餐饮行业正常运行、规范管理、提供优质服务和赢得消费者信任的重要手段。
饭店门店规章制度表格第一章总则第一条为规范门店管理,维护良好的工作秩序,保障员工和客人的权益,特制定本规章制度。
第二条门店员工应遵守本规章制度的各项规定,严格执行,不得有违反或遗漏的行为。
第三条门店管理层有权对员工进行检查、考核,对不遵守规定或表现不端的员工进行相应的处罚。
第二章岗位职责第四条门店经理:全面负责门店的经营管理工作,制定和执行各项管理制度。
第五条前台接待员:负责接待客人,帮助客人提供所需服务。
第六条厨师:负责菜品的烹饪和出品。
第七条服务员:负责客人就餐、用餐过程中的服务。
第三章员工行为规范第八条员工在工作时间内,应着门店统一的工作服装,保持仪表端庄,不得有不文明行为。
第九条员工应遵守工作纪律,严格遵守上下班时间,不得迟到早退。
第十条员工应尊重客人,服务态度友善,提供周到的服务。
第十一条员工应保护门店财产和设备,不得挪用或私用门店的物品。
第十二条员工不得参与赌博、聚众赌博等违法犯罪活动,不得酗酒吸烟。
第十三条员工不得随意泄露门店的商业秘密,不得利用职务之便谋取私利。
第十四条员工在工作中如有疑问或问题,应及时向上级主管反映,不得私自处理。
第四章安全保卫规定第十五条门店应加强安全防范,保障员工和客人的人身安全。
第十六条门店设备设施应定期检查维护,确保使用安全。
第十七条员工在工作中如发现安全隐患,应及时报告处理,不得视而不见。
第十八条门店应定期进行消防演练,保障火灾安全。
第五章纪律处分第十九条对违反本规章制度的员工,门店管理层有权根据违规情节轻重,给予相应的纪律处分。
第二十条纪律处分包括口头警告、书面警告、调整工作岗位、停职检查等。
第二十一条严重违法纪的员工,门店有权直接辞退。
第六章附则第二十二条本规章制度自发布之日起生效。
第二十三条对本规章制度的解释权归门店管理层所有。
以上为《饭店门店规章制度》,如有违反者,将按照规定给予相应处罚。
感谢各位员工的理解和支持。
餐饮店店内规章制度表模板
以下为餐饮店店内规章制度表的模板,供参考:
一、安全管理
1.请勿将易燃物品放置在餐厅内,尤其是厨房区域。
2.禁止在餐厅内吸烟或使用明火。
3.应急疏散通道必须保持畅通。
二、员工行为规范
1.员工服装必须整洁干净,不得穿着过于暴露、不卫生的服装。
2.员工在工作期间,不得使用手机或进行私人活动。
3.员工与客人交流应客气微笑,不得使用不当言语或举止。
4.员工不得私自将食品带出餐厅,也不得私自吃客人未食完的食品。
三、餐饮服务规范
1.食材使用应符合卫生标准,不得使用过期或劣质食材。
2.厨房使用的器具应保持干净,定期进行消毒清洗。
3.服务员在送餐时应注意礼貌和耐心,符合客人的餐饮需求。
4.客人对服务不满意可向店内反应,店内会第一时间进行处理。
四、经营规范
1.店内的价格应明码标价,不得以任何方式欺诈客人。
2.店内应保持清洁整洁,尤其是餐桌、餐具、卫生间等区域。
3.店内应保证餐饮质量和安全,不得存在卫生安全问题。
以上为餐饮店店内规章制度表的模板,店主可酌情根据实际情况进行修改和补充。
餐厅操作间规章制度表格为了保证餐厅的正常运营和员工工作效率,制定了以下操作间规章制度:一、工作时间1.1 标准工作时间为每日上午8:00至下午5:00,中间有一小时午休时间。
1.2 员工需要按照排班表上的时间上下班,如需调班或请假需提前向主管领导请假。
1.3 迟到早退将会受到相应的处罚。
二、着装规定2.1 所有员工需穿着整洁,统一的工作服上班,不得穿着拖鞋、短裙等不符合职业要求的服装。
2.2 女性员工需化淡妆,男性员工需整洁的理发、穿戴。
2.3 员工不得在工作区域内穿戴首饰,以免带来安全隐患。
三、工作纪律3.1 员工需遵守上下级领导的指挥,听从安排,不得私自离岗,影响工作流程。
3.2 员工需尊重同事,相互协助、团结合作,不得在工作中造成人身伤害或其他侵害行为。
3.3 严禁在工作区域内吸烟、喧哗、打闹等影响工作秩序的行为。
四、工作内容4.1 员工需认真负责的完成自己的工作任务,如有需要提出加班等要求需提前向主管领导提交申请。
4.2 员工需自觉学习新知识,提高自身专业技能,不断提升个人素质。
4.3 员工需保护餐厅的设备设施,谨慎使用,如有损坏需及时向主管领导汇报。
五、安全措施5.1 员工需遵守餐厅的安全规定,不得私自操作设备,避免发生意外。
5.2 员工需定期参加安全培训,增强安全意识,提高逃生自救的能力。
5.3 发现安全隐患需及时向主管领导报告,确保安全生产。
六、责任与惩罚6.1 员工需承担自己的工作责任,不得推卸责任。
6.2 违反规章制度,将会受到相应的惩罚,如警告、罚款、停职等处理。
6.3 严重违纪情况,将面临辞退等处理。
以上规章制度为餐厅操作间工作人员遵守的基本准则,违反规定者将受到相应的处罚。
希望所有员工能够自觉遵守规定,做到守纪律、守规矩,共同为餐厅的发展贡献力量。
餐饮门店规章管理制度表一、前言为了保证餐饮门店的安全和卫生,规范员工的行为,提高服务质量,制定本管理制度表。
二、基本要求1.保证餐饮卫生(1)门店内外的环境必须保持整洁,清理垃圾与灰尘的速度要及时。
(2)店内卫生清洁包括地面、墙壁、桌面、餐具、厨房等,卫生间擦洗也应注意。
(3)食品的盛放标准:每种食品都应该在容器内密封存放,采用食品防腐剂。
在餐饮食品的准备、加工以及储存时,必须采取一般卫生保健的措施。
2.员工管理:(1)门店应当要求员工严格遵守规章制度,服从管理人员的管理,认真执行工作任务。
(2)守时守纪,不迟到、不早退、不旷工、不私自请假、不旷课、不工作时间擅自离开公司。
(3)不准在内部和外部损坏公司利益。
(4)对于没有达到业绩,或出现在请假期内不顺应安排工作,一经警告两次仍旧未能进行改正的员工,将依据公司规定终止劳动合同。
(5)保护客户隐私,不泄露客户消息,保护门店商业秘密,不向外泄漏门店内部信息。
3.顾客服务:(1)服务员应该亲切自然,注重互动,热情服务。
(2)不要用带有侮辱或歧视的语言对待客人。
(3)不推销门店的分店,在为客人服务时不进行私下交易,不趁机和客人要钱。
(4)认真维护食品的质量和服务的正式。
三、门店运营管理1.安全管理:(1)门店不得无证销售、利用过期食品、使用不合格食品、不遵守食品安全卫生管理规定、违反消费者权益保护法律规定等相关违法行为。
(2)遇到非法选举事件时,门店内的所有员工应立即向公司管理层汇报。
如果有涉及非法活动的投机份子,要第一时间进行报警。
2.文明经营(1)门店应开展文明经营信誉管理,正确引导消费者,注重效益,做到“有章可循、有说可信、有理可让”。
(2)门店应开展有爱心的社会服务,注重维护和谐社会,把自己的业务与公共服务结合起来。
四、总结本文所述餐饮门店规章管理制度表,具有总体性,能够将门店的组织管理规则更加细化、更具可操作性。
应用此制度,能够加强门店对员工、食品的管理,确保门店安全、品质和稳定的运营。
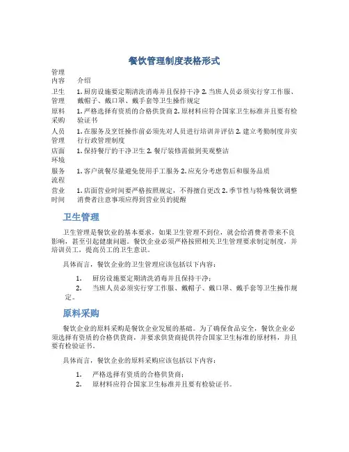
餐饮管理制度表格形式管理内容介绍卫生管理1. 厨房设施要定期清洗消毒并且保持干净2. 当班人员必须实行穿工作服、戴帽子、戴口罩、戴手套等卫生操作规定原料采购1. 严格选择有资质的合格供货商2. 原材料应符合国家卫生标准并且要有检验证书人员管理1. 在服务及烹饪操作前必须先对人员进行培训并评估2. 建立考勤制度并实行行政管理制度店面环境1. 保持餐厅的干净卫生2. 餐厅装修需做到美观整洁服务流程1. 客户就餐尽量避免使用手工服务2. 应充分考虑售后和服务品质营业时间1. 店面营业时间要严格按照规定,不得擅自更改2. 季节性与特殊餐饮调整消费者注意事项应得到营业员的提醒卫生管理卫生管理是餐饮业的基本要求,如果卫生管理不到位,就会给消费者带来不良影响,甚至引起健康问题。
餐饮企业必须严格按照相关卫生管理要求制定制度,并培训员工,提高员工的卫生意识。
具体而言,餐饮企业的卫生管理应该包括以下内容:1.厨房设施要定期清洗消毒并且保持干净;2.当班人员必须实行穿工作服、戴帽子、戴口罩、戴手套等卫生操作规定。
原料采购餐饮企业的原料采购是餐饮企业发展的基础。
为了确保食品安全,餐饮企业必须选择有资质的合格供货商,并要求供货商提供符合国家卫生标准的原材料,并且要有检验证书。
具体而言,餐饮企业的原料采购应该包括以下内容:1.严格选择有资质的合格供货商;2.原材料应符合国家卫生标准并且要有检验证书。
人员管理餐饮企业的人员管理是餐饮企业稳定发展的基础。
为了确保服务品质,餐饮企业必须对员工进行必要的培训并评估,建立考勤制度并实行行政管理制度。
具体而言,餐饮企业的人员管理应该包括以下内容:1.在服务及烹饪操作前必须先对人员进行培训并评估;2.建立考勤制度并实行行政管理制度。
店面环境店面环境是餐饮企业形象的体现和吸引顾客的重要因素。
为了让消费者感到舒适和满意,餐饮企业在店面装修和卫生管理方面要做到美观整洁。
具体而言,餐饮企业的店面环境应该包括以下内容:1.保持餐厅的干净卫生;2.餐厅装修需做到美观整洁。
饭店人员规章制度表格范本为了保障饭店的正常运营和服务质量,制定以下人员规章制度,供全体员工遵守:1. **工作时间及休息规定**- 员工每天工作时间为8小时,每周工作时间不超过40小时。
- 工作日内每天享有1小时的休息时间。
- 每周至少有1天的连续休息时间。
- 严禁擅自调整工作时间及休息时间。
2. **着装规定**- 员工须穿着干净整洁的工作服上班,不得穿着拖鞋或暴露性强的衣物。
- 女性员工须化淡妆,不得涂抹过多香水,男性员工则不得留发胡。
- 禁止在工作场所穿耳洞或饰物。
3. **行为规范**- 员工需文明用语,在与顾客交流时要尽量避免使用方言或粗话。
- 禁止与同事争吵或冲突,若发生矛盾需及时解决并维持团结。
- 任何形式的不当行为,包括偷窃、抢劫或破坏财物等,一经发现将立即开除。
4. **食品安全**- 所有员工参加食品安全培训,严格按照操作规程执行。
- 严格遵守食品安全和卫生法规,保证食品质量和安全。
- 若发现食品安全问题,应立即报告主管并采取措施避免继续传播。
5. **服务质量**- 员工需热情周到地对待顾客,主动为顾客提供帮助和服务。
- 对待顾客需礼貌有礼,不能无视或对顾客不友善。
- 对于顾客投诉或意见,应及时处理并向管理层反馈,保持良好的服务态度。
6. **保密规定**- 员工不得泄露公司机密信息,包括但不限于商业计划、客户信息等。
- 不得私自处理公司财务或涉及客户隐私的信息。
- 违反保密规定将依据公司规定进行处理,包括开除等处罚。
7. **其他规定**- 员工需遵守公司所有规章制度,如有违反将被相应处理。
- 对于员工的奖惩制度,将按照公司规定执行,包括奖金、晋升、开除等。
以上规章制度适用于全体员工,任何个人都应该严格执行,如有违反将受到相应处理。
希望每位员工都能认真遵守规章制度,共同维护公司的良好形象和业务发展。
祝各位员工工作顺利,谢谢!。
小餐饮店工作制度表模板
前言
为了使小餐饮店的工作秩序更加规范化,提高服务质量,特制作此工作制度表
模板,希望有需要的小餐饮店可以参考使用。
工作时间
1.营业时间:早上9:00-晚上10:00。
2.工作时间:员工需提前15分钟到岗,工作时长8小时,其中包括1
小时的休息时间。
3.加班规定:根据业务需要,每天最多可接受加班1小时,加班费按
照国家规定发放。
工作岗位
本店共设以下工作岗位:
1.收银员:负责收银、打印小票、清点现金、兑换零钱等工作。
2.服务员:负责接待客人、点餐、送餐等工作。
3.厨师:负责烹饪、加工食材及负责保洁等工作。
4.配送员:负责送餐及维护环境卫生等工作。
工作要求
1.服装要求:所有员工需穿着整洁干净、符合标准的工作服,穿戴齐全,
着装整体协调。
2.工作规范:所有员工需按照规定进行岗位操作,整理迎客区域物品,
营业时间不离开岗位,全心全意服务客人。
3.卫生要求:所有工作岗位都要求保持清洁、卫生,保证食品、桌椅等
物品的清洁度。
4.责任心要求:所有员工要对本职工作负责,服从领导的指挥,维护店
铺形象,提升客户信任度。
奖励与处罚
1.奖励机制:公司将定期评选员工,表彰优秀员工,并给予相应的奖金
和表彰信。
2.处罚机制:如员工违反以上规定,将根据情节轻重进行相应处罚。
最后
希望本制度表模板,能够为小餐饮店制订工作制度提供帮助,让工作秩序更加规范化,为客户提供更好的服务。
西餐厅工作安排表
早班6:30----15:30
1.6:30必须准时到达岗位并阅读交班留言本及区域安排表.
2.6:30—7:00准备好咖啡、鲜奶、豆浆、白开水(根据住房率的高低来准备).检查全场的餐具,台面是否干净整洁,协同厨房摆好布菲台上的餐具并按布菲台上的食品摆出相匹的餐卡,并检查电磁炉工作是否正常.
3.7:00---8:00员工早餐时间.
4.7:00---10:00早餐服务时间(将收回餐具及时清洗).
5.10:00开始收全场的奶盅,糖盅和咖啡杯,并摆上水杯,调整餐具.
6.10:10早餐服务时间结束,开始收布菲(可以提前5分钟关闭电磁炉,收餐卡),把午餐不用的餐具全部收回PANTRY间.
7.10:10—11:30午餐准备工作(把传菜间的餐具备齐,及更换冰水).
8.11:00—12:00员工午餐时间.
9.11:30—14:30午餐服务时间
10.14:30---15:00结束午餐布菲,看区的员工必须把家私柜里的家私补充齐全点数,并清洁餐具、汁酱瓶和家私柜.
12.15:30开例会时间.
13.例会结束后和中班的员工工作交接.
中班15:30---0:30
1.参加完例会后和早班的员工进行工作交接.
2.15:30---16:30检查全场的餐具,台面是否干净整洁.
3.16:30---17:00员工晚餐时间,17:00服务员开始站位
4.16:30---20:00餐厅的晚餐服务时间(必须在16:30之前把开餐的准备工作做好)
5.20:00-0:30进入酒吧营运状态。
6.23:30—0:30开始清洁工作,把所有不需要的餐具,整齐地摆放回家私柜.清洁
餐具并放到指定位置.餐具点数.
7.0:30例会完毕后下班.。
餐饮店内管理制度表一、营业时间1.餐厅开放时间:每天早上7:00至晚上9:00。
2.厨房开放时间:每天早上6:30至晚上9:30。
二、员工管理1. 服装要求1.厨师:穿戴专业厨师服装,必须戴帽子。
2.服务员:穿戴整洁的制服和围裙,戴发饰。
2. 培训与考核1.员工进入餐厅前必须参加业务培训。
2.定期进行员工业务考核。
3. 出勤管理1.员工在入职前需签署工作合同,并严格按照工作时间出勤。
2.缺勤需要提前请假,并经过批准。
三、食品管理1. 储存要求1.生食品必须在低温、干燥、通风的状态下进行储存。
2.熟食品可以进行恰当的冷藏和冷冻。
2. 采购要求1.食品采购必须符合国家相关法律法规。
2.采购前必须对供货商进行审查和评估。
3. 加工要求1.厨师必须戴帽子、口罩、手套等防护措施。
2.加工工具和设备必须整洁、干净、消毒。
4. 卫生检查与控制1.对员工及用品用具进行洗手和消毒。
2.定期对餐厅和厨房进行消毒和清洁。
四、餐厅服务管理1. 服务流程1.按时为客户提供优质服务,确保客户用餐时间不超过30分钟。
2.客人用餐结束时,清理餐桌,及时为接下来的客户做好准备。
2. 服务态度1.服务员应优先考虑客户需求,与客户保持良好的交流。
2.对客户的投诉、抱怨等问题应及时解决。
五、急救处理措施1.如果客户出现晕厥、呕吐等突发情况,应该及时呼救。
2.在等待急救人员到来之前,应做好相应的急救措施。
以上是本餐厅的管理制度表,如有变更将及时更新。
西餐厅运营管理流程表格一、概述西餐厅运营管理流程表格是为了规范和优化餐厅运营管理流程而制定的一种工作指导工具。
通过明确各个环节的责任和流程,提高工作效率,减少管理漏洞,优化客户体验,从而提升西餐厅的整体运营水平。
二、流程表格流程阶段责任部门流程步骤相关文件备注餐前准备前厅部1. 按照预定信息,安排座位2.验证预定客户身份3. 提前布置餐桌- 预定信息表- 客户身份验证表- 餐桌布置要求表- 餐前准备时间为每天上午9点至11点- 提醒服务员注意客户的饮食偏好点餐服务服务员1. 根据客户需求提供菜单2. 协助客户点选菜品3. 记录客户点餐信息4. 将菜单送至后厨- 菜单- 客户点餐信息表- 服务员需熟悉各菜品的特点和制作过程- 确认客户点餐无误后,及时送至后厨后厨操作厨师1. 按照菜单准备食材2. 控制烹饪时间和火候3. 准备餐盘及摆盘4. 完成菜品烹饪- 菜谱- 食材库存表- 餐盘摆盘要求表- 厨师需注意食材的新鲜程度和数量- 保持烹饪的一致性和高品质上菜服务服务员1. 将菜品按照顺序送至客户餐桌2. 验证菜品与客户点单是否一致3. 告知客户菜品信息4.提供静默和周到的服务- 菜品清单-客户点菜记录表- 服务员需熟悉各菜品的配料和制作过程- 注意菜品的温度和口感结账服务前厅部1. 收取客户账单2. 核对账单和菜品信息3. 接受客户支付4.提供发票或收据- 客户账单-发票或收据模板- 提醒服务员核对账单和菜品信息的准确性-接受现金支付需要注意找零的准确性三、备注1.所有相关表格和文件应妥善保存,便于日常查询和使用。
2.在流程的执行过程中,需做好相关记录,以备后续查阅和分析。
3.严格按照流程操作,确保服务质量和客户体验的一致性。
4.定期对流程进行评估和优化,不断提升西餐厅的运营管理水平。
餐饮店规章制度表格
序号规章制度内容
1 岗位职责餐饮店员工需遵守店内岗位职责,完成店铺工作任务,确保店铺正常运营。
2 工作时间餐饮店员工需按照店铺规定的工作时间进行工作,不得迟到早退。
3 服装要求餐饮店员工需穿着店铺规定的工作服装,并保持整洁、干净。
4 卫生标准餐饮店员工需保持店铺卫生,做到干净整洁。
5 安全管理餐饮店员工需遵守店铺的安全管理规定,保障自身和他人的安全。
6 服务态度餐饮店员工需保持良好的服务态度,礼貌待客,满足顾客需求。
7 禁止行为餐饮店员工禁止在店内抽烟、喧哗、酗酒等不良行为。
8 物品管理餐饮店员工需妥善管理店铺物品,防止损坏或丢失。
9 投诉处理餐饮店员工需及时处理顾客投诉,保持店铺良好形象。
10 食品安全餐饮店员工需严格遵守食品安全管理规定,保证顾客食品安全。
11 休假制度餐饮店员工需按照店铺规定的休假制度进行休假申请。
12 奖惩制度餐饮店员工根据工作表现,店铺将给予奖励或惩罚。
13 培训要求餐饮店员工需参加店铺组织的各类培训,提升专业技能。
14 知识学习餐饮店员工需不断学习餐饮知识,提高服务水平和拓展菜品。
15 信息保密餐饮店员工需保护店铺和顾客信息不得外泄。
16 店内秩序餐饮店员工需保持店内秩序,协助店铺领导管理好店内环境。
以上为餐饮店规章制度表格,所有员工需严格遵守规定,保证店铺顺利运营。
餐饮业规范化管理制度和表格广东省出版集团广东经济出版社目录PART 1 餐饮业管理制度5一、楼面服务管理制度51-001 餐厅每日工作检查规范 51-002 散餐服务流程规范 91-003 团体包餐服务流程规范 111-004 备餐工作流程规范 131-005 服务中常见问题处理规范 15二、宴会管理制度192-001 宴会运转质量标准 192-002 宴会预订工作程序规范 212-003 宴会前准备工作规范 232-004 宴会服务程序规范 272-005 宴会业务督导工作规范 302-006 宴会结束工作办法 312-007 宴会过程中突发事件处理规定 32三、厨房管理制度333-001 蔬菜加工程序与标准 333-002 生墩头加工程序与标准 363-004 熟食间加工程序与标准 393-005 炒菜间加工程序与标准 42四、财务管理制度464-001 餐厅财务管理制度 464-002 酒楼现金管理制度 474-003 酒楼每日财务人员工作流程和内容规范 494-004 酒楼结账服务流程规范 50五、采购管理525-001 供应商选择管理制度 535-002 采购管理办法 555-003 各类食品原料选购标准 565-004 食材验收管理办法 605-005 仓库管理制度 615-006 各类食材储存标准 635-007 物资仓储、收发管理程序 66六、餐厅餐具管理686-001 餐具管理制度 686-002 餐具摆放、清洗、消毒管理规定 696-003 餐具擦拭工作规范 726-004 玻璃器皿擦拭工作规范 73七、餐厅设施设备管理747-001 酒楼基础设施建立与管理办法 747-002 设备设施维修保养管理规定 78八、安全管理808-001 安全管理规定 808-002 餐厅突发事件或异常情况处理办法 83九、卫生管理909-001 餐厅卫生管理规定 909-002 员工着装及个人卫生管理规定 919-003 食品接触面卫生控制规程 949-004 人员卫生控制规程 959-005 器具设施、卫生清洁规程 969-006 厨房卫生操作标准 979-007 加工间卫生操作标准 1029-008 面点间卫生操作标准 104PART 2 餐饮业管理表格 107十、楼面服务管理表格10710-001 点菜单 10710-002 加菜单 10810-003 酒水单 10810-004 茶点单 11010-005 订餐单 11010-006 餐饮工作通知单 11110-007 餐饮部订席记录表 11110-008 退菜换菜单 11210-009 需用餐具物品清单 11210-010 宾客意见表 11310-011 餐厅内部餐具借用单 11310-012 楼面工作周报表 11410-013 团体餐临时通知单 11410-014 楼面服务质量检查表 115十一、宴会管理表格 11611-001 宴会洽谈表 11611-002 一般性小型宴会预定单 11711-003 大型、中型宴会预定单 11711-004 宴会合约书 11811-005 宴会定单(工作人员用) 11811-006 宴会预订周汇总表 11911-007 宴会订单记录表 12011-008 宴会变更通知单 12011-009 宾客意见调查表 12111-010 宴会服务工作安排表 12211-011 宴会服务人员清洁卫生安排表 123十二、厨房管理表格 12412-001厨房岗位人员配备表 12412-002 菜品反馈意见表 12412-003 厨房值班交接班日志 12512-004 厨房日常工作检查安排表 12512-005 厨师业务考核通知单 12612-006 厨师综合业务考核评分表 12612-007 初加工厨师业务操作考核评分表 127 12-008切配厨师业务操作考核评分表 12712-009 炉灶厨师业务操作考核评分表- 12812-010冷菜厨师业务操作考核评分表 12812-011 面点厨师业务操作考核评分表 12912-012 厨房周工作时间安排表 12912-013 不合格菜品处理记录表 13012-014 菜品规范管理表 13012-015 原料加工规格表 13112-016 冷菜配份规格表 13112-017 糊调制规格标准表 13212-018 浆调制规格标准表 13212-019 切配料头规格表 13312-020菜肴配份标准表 13312-021点心成品配份标准表 13312-022面粉配份标准表 13412-023 馅料配份标准表 13412-024 臊子配份标准表 13512-025 鱼香味汁(500克)配份标准表 135 12-026 糖醋味汁(500克)配份标准表 136 12-027 茄汁味(500克)配份标准表 136 12-028 鱼香味汁(200克)配份标准表 136 12-029 糖醋味汁(200克)配份标准表 137 12-030 红油味汁(200克)配份标准表 138 12-031 蒜泥味汁(200克)配份标准表 138 12-032 姜汁味汁(200克)配份标准表 138 12-033 椒麻味味汁(200克)配份标准表 139 12-034 怪味汁(200克)配份标准表 13912-035 芥末味汁(200克)配份标准表 14012-036 点心制作规格表 14012-037 水果拼盘制作规格表 14112-038 食品原料规格表 14112-039 食品原料加工试验单 14112-040 厨房菜品退菜管理表 14212-041 退菜登记、分析表 14212-042 厨房领料单 14212-043 餐前工作检查表 14312-044 菜品档案表 14312-045 定人定菜定岗表 14412-046 厨房收尾工作检查明细表 14412-047 厨房值班日志 14512-048 厨房卫生检查表 14612-049 原料加工区域卫生检查表 14712-050 烹调操作区域卫生检查表 148十三、财务管理表格14913-001 酒楼饭馆签账单 14913-002 顾客签账单 15013-003 酒楼饭馆日报表 15013-004 每日食物成本计算表 15013-005 饮料库存表 15113-006 菜单成本控制表 15213-007 厨房菜点定额成本表 15213-008 服务员劳效统计表 15313-009 厨师劳效统计表 15313-010 烟、酒、饮料日销售统计表 15413-011 餐具、酒具、清洁用品费用统计表 155 13-012 营业状态记录表 15513-013 营业收支日报表 15613-014 现金记录袋样式 157十四、食材采购与储存管理15814-001 食品原料采购规格书 15814-002 供应商评估表 15914-003 合格供应商名录 15914-004 供应商考核表 16014-005 供应商异常情况登记表 16014-006 食品原料进货申购单 16114-007 市场订货单 16114-008 采购定量卡 16214-009 收货单 16214-010 鲜货类食品原料双联标签 16214-011 食品原料验收单 16314-012 验收报告表 16314-013 食品原料验收进货日报表 16314-014 进货日报表 16414-015 退货通知单 16414-016 原料领用单 16514-017 货品盘存明细表 16514-018 永续盘存卡 166十五、餐厅酒水管理16615-001 酒水单 16615-002 酒水提取单 16715-003 每日酒水清算单 16715-004 酒吧部销售日报表 16815-005 宴会酒吧饮料单 16815-006 酒吧一周消耗单 16915-007 酒吧盘存日报表 16915-008 酒吧每日交接表 17015-009 饮料验收日报表 17015-010 饮料领料单 171十六、餐具管理表格17216-001 餐具盘存表 17216-002 餐具统计表 17216-003 餐具签领单 17216-004 餐具存库目录统计表 173十七、餐厅设备管理17317-001 维修保养月历 17317-002 餐厅购买设备申请单 17417-003 餐厅维修设备申请单 17417-004 设备购置审批表 17517-005 工程部设备巡回检查记录表 175 17-006 设备委外维修申请单 17817-007 设备维修记录 179十八、餐厅卫生安全管理17918-001 HACCP食品体系安全检查表 179 18-002 厨房安全检查表 18118-003 食品卫生检查表 18218-004 餐厅外场清洁检查表 18318-005 厨房卫生检查表 18418-006 卫生日检查记录表 18518-007 消毒杀菌剂检查表 186PART 1 餐饮业管理制度一、楼面服务管理制度1-001 餐厅每日工作检查规范1-002 散餐服务流程规范1-003 团体包餐服务流程规范1-004 备餐工作流程规范1-005 服务中常见问题处理规范二、宴会管理制度2-001 宴会运转质量标准2-002 宴会预订工作程序规范2-003 宴会前准备工作规范2-004 宴会服务程序规范2-005 宴会业务督导工作规范2-006 宴会结束工作办法2-007 宴会过程中突发事件处理规定三、厨房管理3-001 蔬菜加工程序与标准3-002 生墩头加工程序与标准3-003 熟食间加工程序与标准。