电磁兼容国家标准分类和电磁兼容的通用标准
- 格式:doc
- 大小:1.09 MB
- 文档页数:21
汽车电子零部件电磁兼容标准目前,适用于汽车电子零部件产品的电磁兼容标准种类繁多,本文将从国际标准、地区法规及指令、国家标准选取与电磁兼容相关内容,以方便业界研究与应用。
一、国际标准1.CISPR 25 ——用于保护车载接收机的无线电骚扰特性的限值和测量方法。
该标准由CISPR/D技术委员会发布,对汽车电子零部件的辐射骚扰和传导骚扰的参考限值要求、测量方法和技术指标要求进行了论述。
2. ISO 11452 道路车辆——窄带辐射电磁能量产生的电骚扰——零部件试验方法。
该标准是研究汽车电子零部件抗扰度测试方法的系列标准,依据ISO官方网站的最新信息,共分为11个部分。
第一部分为总则和定义,2005年颁布,版本为3.0。
第二部分为装有吸波材料的屏蔽室,2004年颁布,版本为2.0。
第三部分为横向电磁波小室,2001年颁布,版本为2.0。
第四部分为大电流注入,2005年颁布,版本为3.0。
第五部分为带状线,2002年颁布,版本为2.0。
第六部分为平行板天线,1997年颁布,版本为1.0,但是该标准已在2002年9月17日撤销。
第七部分为射频功率直接注入,2003年颁布,版本为2.0。
第八部分为磁场抗扰度,2007年颁布,版本为1.0版。
第九部分为便携发射机,文件编号是ISO/DIS 11452-9,DIS代表该部分还处在国际标准草案阶段。
第十部分为对扩展音频范围的传导骚扰的抗扰度性能,2009年颁布,版本为1.0。
第十一部分为混响室,文件编号是ISO/DIS 11452-11.2,该部分亦处于草案阶段。
ISO 11452系列标准主要研究不同频率范围,汽车电子零部件度电磁骚扰的抗干扰能力,针对耦合路径的不同,测试设备的不同,提供了不同的测试方法,厂家和实验室在标准使用上需要有针对性的选择。
3. ISO 10605:2008 道路车辆静电放电产生的电骚扰试验方法。
该标准规定了安装在道路车辆内的电子模块的静电放电(ESD)的试验方法,包括以下放电情况:装配过程中的静电放电、维护人员产生的静电放电、司乘人员产生的静电放电。
中国emc电磁干扰的新标准
中国的EMC(电磁兼容性)标准由中国国家标准化管理委员会(SAC)和中国质量认证中心(CQC)等机构发布和管理。
中国的EMC 标准主要分为两个方面:工业、科研用电器设备EMC 标准和信息技术设备EMC 标准。
以下是一些中国EMC 标准的例子:
工业、科研用电器设备EMC 标准:
1.GB/T 17618-2018 电磁兼容性(EMC)测量和测试技术术语通
用原则
2.GB/T 20436-2017 工业、科研用电器设备EMC 测量和测试技
术术语
3.GB/T 14048.1-2016 低压开关设备和控制设备的EMC 通用
规则
信息技术设备EMC 标准:
1.GB/T 9254-2008 信息技术设备电磁兼容性要求和测量
2.GB 17625.1-2012 工业、科研和医疗用电气设备EMC 标准的
通用要求
3.GB/T 21437-2008 信息技术设备电磁兼容性辐射和传导骚
扰的测量方法无线通信设备的射频辐射测量方法
请注意,以上标准的版本和具体内容可能发生变化。
为了确保你获得最新和适用的标准信息,建议直接向中国国家标准化管理委员会(SAC)或相关权威机构查询最新版本的标准。
EMC 标准的遵循对于电子设备的设计和生产至关重要,以确保设备在电磁环境中的正常运行,同时不会对其他设备和系统造成干扰。
如果你的产品涉及到EMC 标准的合规性,建议与专业的EMC 测试实验室或咨询机构合作,以确保产品符合适用的标准和法规。
已经发布的电磁兼容国家标准序号 GB 号标 准 名 称采标状况 1 GB/T3907-1983 工业无线电干扰基本测量方法2GB4343.1-2003电磁兼容 家用电器、电动工具和类似器具的要求 第一部分:发射eqv:CISPR14-13 GB4343.2-1999电磁兼容 家用电器、电动工具和类似器具的要求 第一部分:抗扰度——产品类标准idt:CISOPR14-2 (1997) 4 GB/T4365-2003 电工术语 电磁兼容 IEC50(161) 5 GB4824-2004工业、科学和医疗(ISM )射频设备 电磁骚扰特性 限值与测量方法eqv:CISPR11 6 GB/T4859-1984 电气设备的抗干扰特性基本测量方法7 GB/T6113.1-1995 无线电骚扰和抗扰度测量设备规范 eqv:CISPR16-1 (1993) 8 GB/T6113.2-1998 无线电骚扰和抗扰度测量方法epv:CISPR16-2 (1996)9 GB/TZ 6113.3-2006无线电骚扰和抗扰度测量方法规范 第3部分:无线电骚扰和抗扰度测量技术报告 CISPR16-3:200310 GB/T 6113.402-2006 “无线电骚扰和抗扰度测量设备和测量方法规范 第4-2部分:不确定度,统计学和限制缄默测量设备和设施的不确定度” CISPR16-4-2:2003 11 GB6364-1986 航空无线电导航台站电磁环境要求 12 GB6830-1986电信线路遭受强电线路危险影响的容许值13 GB/T6833.1-1986 电子测量仪器电磁兼容性试验规范 总则eqv:HP765.001~.009-77 14 GB/T6833.2-1987 电子测量仪器电磁兼容性试验规范 磁场敏感度试验 15 GB/T6833.3-1987 电子测量仪器电磁兼容性试验规范 静电放电敏感度试验16 GB/T6833.4-1987电子测量仪器电磁兼容性试验规范 电源瞬态敏感度试验17 GB/T6833.5-1987 电子测量仪器电磁兼容性试验规范 辐射敏感度试验 18 GB/T6833.6-1987 电子测量仪器电磁兼容性试验规范 传导敏感度试验 19 GB/T6833.7-1987 电子测量仪器电磁兼容性试验规范 非工作状态磁场干扰试验20 GB/T6833.8-1987电子测量仪器电磁兼容性试验规范 工作状态磁场干扰试验21 GB/T6833.9-1987 电子测量仪器电磁兼容性试验规范 传导干扰试验 22 GB/T6833.10-1987 电子测量仪器电磁兼容性试验规范 辐射干扰试验23 GB/T7260.2- 2003 不间断电源设备(ups )第2部分:电磁兼容性要求 IEC 62040-2:1999 24 GB/T7343-198710kHz ~30MHz 无源无线电干扰滤波器和抑制元件抑制特性的测量方法CISPR17 (1981)25 GB/T7349-2002 高压架空送电线、变电站无线电干扰测量方法26 GB/T7432-1987 同轴电缆载波通信系统抗无线电广播和通信干扰的指标27 GB/T7433-1987 对称电缆载波通信系统抗无线电广播和通信干扰的指标28 GB/T7434-1987 架空明线载波通信系统抗无线电广播和通信干扰的指标29 GB7495-1987 架空电力线路与调幅广播收音台的防护间距30 GB8702-1988 电磁辐射防护规定31 GB9175-1988 环境电磁波卫生标准32 GB9254-1998 信息技术设备的无线电骚扰限值和测量方法idt:CISPR22 (1997)33 GB/T9383-1999 声音和电视广播接收机及有关设备抗扰度限值及测量方法eqv:CISPR20(1998)34 GB10436-1989 作业场所微波辐射卫生标准35 GB11032-2000 交流无间隙金属氧化物避雷器IEC60099-4-199 136 GB11604-1989 高压电器设备无线电干扰测试方法 eqv:IEC18(1983)37 GB/T11684-2003 核仪器电磁环境条件与试验方法38 GB/T12190-2006 电磁屏蔽室屏蔽效能的测量方法idt:IEEE299 (1996)39 GB12638-1990 微波和超短波通信设备辐射安全要求(正在修订)40 GB12668.3-2003 调速电气传动系统第3部分:产品的电磁兼容性标准及其特定的试验方法41 GB13421-1992 无线电发射机杂散发射功率电平的限值和测量方法42 GB13613-1992 对海中远程无线电导航台站电磁环境要求43 GB13614-1992 短波无线电测向台(站)电磁环境要求44 GB13615-1992 地球站电磁环境保护要求45 GB13616-1992 微波接力站电磁环境保护要求46 GB13617-1992 短波无线电收信台(站)电磁环境要求47 GB13618-1992 对空情报雷达站电磁环境防护要求48 GB/T13619-1992 微波接力通信系统干扰计算方法49 GB/T13620-1992 卫星通信地球站与地面微波站之间协调区的确定和干扰计算方法50 GB13836-2000 电视和声音信号电缆分配系统 第2部分 设备的电磁兼容eqv:IEC60728-2(1997)51 GB13837-2003 声音和电视广播接收机及有关设备无线电骚扰特性限值和测量方法eqv:CISPR1352 GB14023-2006 车辆、机动船和由火花点火发动机驱动装置的无线电干扰特性的限值和测量方法idt:CISPR12(1997)53 GB/T14431-1993 无线电业务要求的信号/干扰保护比和最小可用场强54 GB/T14598.9-2002 电气继电器第22-3部分:量度继电器和保护装置的电气骚扰试验——辐射电磁场骚扰试验idt:IEC60255-22-355 GB/T14598.10-1996电力继电器 第22部分:量度继电器和保护装置的电气干扰试验 第4篇:快速瞬变干扰试验 idt:IEC60255-22-4(1992) 56 GB/T14598.13-1998量度继电器和保护装置的电气干扰试验 第1部分:1MHz 脉冲群干扰试验 epv:IEC60255-22-1(1998) 57 GB/T14598.14-1998量度继电器和保护装置的电气干扰试验 第2部分:静电放电试验 epv:IEC60255-22-2(1998) 58 GB 14598.16-2002 电气继电器 第25部分:量度继电器和保护装置的电磁发射试验epv:IEC60255-25(2000)59 GB 14598.18-2007电气继电器 第22-5部分:量度继电器和保护装置的电器骚扰试验——浪涌抗扰度试验epv:IEC60255-25(2000)60 GB/T15152-2006 脉冲噪声干扰引起移动通信降级的评定方法 IEC/CISPR21:199961 GB15540-2006陆地移动通信设备电磁兼容技术要求和测量方法ETSI EN 601 489-1:02 62 GB/T15658-1995 城市无线电噪声测量方法63 GB15707-1995 高压交流架空送电线无线电干扰限值 CISPR18(1986)64 GB/T15708-1995交流电气化铁道电力机车运行产生的无线电辐射干扰测量方法65 GB/T15709-1995 交流电气化铁道接触网无线电辐射干扰测量方法 66 GB15734-1995 电子调光设备无线电骚扰特性限值及测量方法 67 GB16203-1996作业场所工频电场卫生要求68 GB/T16607-1996 微波炉在1GHz 以上的辐射干扰测量方法eqv:CISPR19:198369 GB/T16679 -1996 信号与连接线的代号 IEC61175:199370 GB16787-1997 30MHz ~1GHz 声音和电视信号的电缆分配系统辐射测量方法和限值IEC60728-1-199171 GB16788-199730MHz ~1GHz 声音和电视信号的电缆分配系统抗扰度测量方法和限值IEC60728-1-1986 72 GB/T 16895.3-2004建筑物电气装置 第5-54部分:电气设备的选择和安装——接地配置、保护导体和保护联结导体73GB/T 16895.16- 2002建筑物电气装置 第4部分:安全防护 第44章:过电压保护 第444节:建筑物电气装置电磁干扰(EMI)防护74 GB/T 16895.17-2002建筑物电气装置 第5部分:电气设备的选择与安装第548节:信息技术装置的接地配置和等电位联结 75 GB/T17618-1998 信息技术设备抗扰度限值和测量方法idt:CISPR24(1997)76 GB/T17619-1998 机动车电子电器组件电磁辐射抗扰性限值和测量方法 采用欧共体指令95/54/EEC (1995)77 GB/T17624.1-1998 电磁兼容 综述 电磁兼容基本术语和定义的应用与解释idt:IEC61000-1-1(1992)78 GB17625.1-2003电磁兼容 限值 谐波电流发射限值(设备每相输入电流≤16A )eqv:IEC61000-3-279 GB17625.2-1999 电磁兼容 限值 对额定电流不大于16A 的设备在低压供电系统中产生的电压波动和闪烁的限值 idt:IEC61000-3-3(1994) 80 GB/Z17625.3-2000 电磁兼容 限值 对额定电路大于16A 的设备在低压供电系统中产生的电压波动和闪烁的限制IEC61000-3-5 (1994) 81 GB/Z17625.4-2000 电磁兼容 限值 中、高压电力系统中畸变负荷发射限值的评估IEC61000-3-6 (1996) 82 GB/Z17625.5-2000电磁兼容 限值 中、高压电力系统中波动负荷发射限值的评估IEC61000-3-7 (1996) 83 GB/Z 17625.6-2003电磁兼容 限值 对额定电流大于16A 的设备在低压供电系统中产生的谐波电流的限制84 GB/T17626.1-1998 电磁兼容 试验和测量技术 抗扰度试验总论 idt:IEC61000-4-1(1992)85 GB/T17626.2-2006 电磁兼容 试验和测量技术 静电放电抗扰度试验 idt:IEC61000-4-2(2001)86 GB/T17626.3-2006 电磁兼容 试验和测量技术 射频电磁场辐射抗扰度试验idt:IEC61000-4-3(2002)87 GB/T17626.4-1998电磁兼容 试验和测量技术 电快速瞬变脉冲群抗扰度试验idt:IEC61000-4-4(1995)88 GB/T17626.5-1999 电磁兼容 试验和测量技术 浪涌(冲击)抗扰度试验 idt:IEC61000-4-5(1996)89 GB/T17626.6-1998 电磁兼容 试验和测量技术 射频场感应的传导骚扰抗扰度idt:IEC61000-4-6(1996)90 GB/T17626.7-1998电磁兼容 试验和测量技术 供电系统及所连设备谐波、谐间波的测量和测量仪器导则idt:IEC61000-4-7(1991)91 GB/T17626.8-1998 电磁兼容 试验和测量技术 工频磁场抗扰度试验 idt:IEC61000-4-8(1993)92 GB/T17626.9-1998 电磁兼容 试验和测量技术 脉冲磁场抗扰度试验 idt:IEC61000-4-9(1993)93 GB/T17626.10-1998 电磁兼容 试验和测量技术 阻尼振荡磁场抗扰度试验 idt:IEC61000-4-10(1993) 94 GB/T17626.11-1999电磁兼容 试验和测量技术 电压暂降、短时中断和电压变化的抗扰度试验 idt:IEC61000-4-11(1994) 95 GB/T17626.12-1998 电磁兼容 试验和测量技术 振荡波抗扰度试验 idt:IEC61000-4-12(1995) 96 GB/T17626.14-2005 电磁兼容 试验和测量技术 电压波动抗扰度试验 idt:IEC61000-4-14(2002) 97 GB/T17626.16-2007电磁兼容 试验和测量技术 0Hz-150Hz 共模传导骚扰抗扰度试验 idt:IEC61000-4-16(2002) 98 GB/T17626.17-2005电磁兼容 试验和测量技术 直流电源输入端口纹波扰度试验 idt:IEC61000-4-17(2002) 99 GB/T17626.28-2005 电磁兼容 试验和测量技术 工频频率变化抗扰度试验 idt:IEC61000-4-28(2001) 100 GB17743-1999电气照明和类似设备的无线电骚扰特性的限值和测量方法idt:CISPR15(1996)101 GB/T17799.1-1999电磁兼容 通用标准 居住、商业和轻工业环境中的抗扰度试验idt:IEC61000-6-1(1996) 102 GB/T 17799.2-2003 电磁兼容 通用标准 工业环境中的抗扰度试验103 GB/T17799.3-2001电磁兼容 通用标准 居住、商业和轻工业环境中的发射标准idt:IEC61000-6-3(1996)104 GB/T17799.4-2001 电磁兼容 通用标准 工业环境中的发射标准 idt:IEC61000-6-4(1997) 105 GB/Z18039.1-2000 电磁兼容 环境 电磁环境的分类 IEC61000-2-5(1996) 106 GB/Z18039.2-2000 电磁兼容 环境 工业设备电源低频传导骚扰发射水平的评估IEC61000-2-6 (1996) 107 GB/T 18039.3-2003电磁兼容 环境 公共低压供电系统低频传导骚扰及信号传输的兼容水平IEC61000-2-2 (1990) 108 GB/T 18039.4-2003 电磁兼容 环境 工厂低频传导骚扰的兼容水平 IEC61000-2-4 (1994) 109 GB/T 18039.5-2003电磁兼容 环境 公共供电系统低频传导骚扰及信号传输的电磁环境IEC61000-2-1 (1990) 110 GB/T 18039.6-2005 电磁兼容 环境 各种环境中的低频磁场 IEC61000-2-7 (1998) 111 GB/T 18268-2000 测量、控制和试验使用的电设备电磁兼容性要求 112 GB/T 18387-2001 电动车辆的电磁场辐射强度的限值和测量方法宽带9kHz~30MHz113 GB 18499-2001家用和类似用途的剩余电流动作保护器(RCD )——电磁兼容性114 GB/Z 18509-2001 电磁兼容 电磁兼容标准起草导则 115 GB 18555-2001 作业场所高频电磁场职业接触限值 116 GB/T 18595-2001 一般照明用设备的电磁兼容抗扰度要求117 GB 18655-2002 用于保护车载接收机的无线电骚扰特性的限值和测量方法118 GB/T 18732-2002 工业、科学和医疗设备限值的确定方法119 GB 18802.1-2002 低压配电系统的电涌保护器(SPD) 第1部分:性能要求和试验方法120 GB 18802.21-2002低压电涌保护器 第21部分:电信和信号网络的电涌保护器(SPD)性能要求和试验方法121 GB/T 19271.1-2003 雷电电磁脉冲的防护 第1部分:通则 122 GB 19286-2003 电信网络设备的电磁兼容性要求及测量方法 123 GB/T 19287-2003 电信设备的抗扰度通用要求124 GB/Z 19397-2003 工业机器人—电磁兼容性试验方法和性能评估准则—指南125 GB 19483-2004 无绳电话的电磁兼容性要求及测量方法126 GB 19484.1-2004 800MHz CDMA 数字蜂窝移动通信系统 电磁兼容性要求和测量方法 第1部分:移动台及其辅助设备127 GB/T 19951-2005道路车辆静电放电产生的电骚扰试验方法 ISO10605:2001128 GB/T19954.1-2005 电磁兼容专业用途的音频、视频、音视频和娱乐场所灯光控制设备的产品类标准第1部分:发射EN55301-1:1996129 GB/T19954.2-2005 电磁兼容专业用途的音频、视频、音视频和娱乐场所灯光控制设备的产品类标准第1部分:抗扰度EN55301-2:1996130 GB/Z19511-2004 工业、科学和医疗设备(ISM)国际电信联盟(ITU)指定频段内的辐射电平指南131 GB/Z19871-2005 数字电视广播接收机电磁兼容性能要求和测量方法132 GB/T20549-2006 移动通信直放机电磁兼容技术要求和测试方法133 GJB/Z17-90 军用装备电磁兼容管理指南134 GJB/Z25-90 电子设备和设施的接地,搭接和屏蔽设计指南135 GJB/Z36-93 舰船总体天线电磁兼容性设计导则136 GJB/Z54-94 系统预防电磁能量效应的设计和试验指南137 GJB72A-2002 电磁干扰和兼容性术语138 GJB/Z124-99 电磁干扰诊断指南139 GJB/Z132-2002 军用电磁干扰滤波器选用和安装指南140 GJB151A-97 军用设备和分系统电磁发射和敏感度要求 MIL-STD-461A 141 GJB152A-97 军用设备和分系统电磁发射和敏感度测量 MIL-STD-462A 142 GJB181A-2003 飞机供电特性143 GJB/Z214-2003 军用电磁干扰滤波器设计指南144 GJB538-88 半导体器件电磁脉冲损伤阈值试验方法145 GJB572A-2006 飞机外部电源供电特性及一般要求146 GJB786-89 预防电磁场对军械危害的一般要求147 GJB870-90 军用电子设备方舱通用规范148 GJB911-90 电磁脉冲防护器件测量方法149 GJB968.1-.13-90 军用弦外机定型试验规定150 GJB1046-90 舰船搭接、接地、屏蔽、滤波及电缆的电磁兼容性要求和方法151 GJB1143-91 无线电频谱特性的测量152 GJB1210-91 接地,搭接和屏蔽设计的实施 MIL-STD-1857153 GJB1389A-2005 系统电磁兼容性要求 MIL-E-6051D 154 GJB1450-92 舰船总体射频危害电磁场强测量方法155 GJB1518-92 射频干扰滤波器总规范156 GJB1696-93 航天系统地面设施电磁兼容性和接地要求157 GJB2038-94 雷达吸波材料反射率测试方法158 GJB2079-94 无线电系统间干扰的测量方法159 GJB2080-94 接收点场强的一般测量方法160 GJB2117-94 横电磁波室性能测量方法161 GJB2451-95 金属壳密封抑制电磁干扰电容器总规范162 GJB2604-96 军用电磁屏蔽涂料通用规范163 GJB2606-96 军用透光屏蔽涂料通用规范164 GJB2713-96 军用屏蔽玻璃通用规范165 GJB2926-97 电磁兼容性测试实验室认可要求166 GJB3039-97 舰船屏蔽舱室要求和屏蔽效能测试方法167 GJB3198-98 无线电引信抗干扰性能评定方法168 GJB3405-98 20-1000MHz屏蔽室场分布测试方法169 GJB3590-99 航天系统电磁兼容性要求170 GJB3622-99 通信和指挥自动化地面设施对高空核电磁脉冲的防护要求171 GJB3909-99 指挥中心(所)电磁兼容性要求172 GJB4223-2001 反坦克导弹武器系统抗干扰定型试验规程173 GJB4940-2003 VHF/UHF频段航空移动业务与陆地移动业务之间电磁兼容性要求174 GJB4944-2003 舰载卫星通信地球站电磁环境要求175 GJB5185-2003 小屏蔽体屏蔽效能测量方法176 GJB5195-2004 电子干扰飞机电子对抗任务系统通用规范177 GJB5199-2004 舰船通信干扰设备试验场试验方法178 GJB5239-2004 射频吸波材料吸波性能测试方法179 GJB5240-2004 军用电子装备同用机箱机柜屏蔽效能要求和测试方法IEC 61000-5-7:2001180 GJB5313-2004 电磁辐射暴露限值和测量方法181 GJB/J5410-2005 电磁兼容测量天线的天线系数校准规范182 GJB5792-2006 军用涉密信息系统电磁屏蔽体等级划分和测量方法183 GJBZ20008-91 军用通信车电磁兼容性规范184 GJBZ20048-96 对空情报雷达电磁环境防护要求的测量方法185 GJBZ20093-92 VHF/UHF航空无线电通信台站电磁环境要求186 GJBZ20206-94 军用机场指挥、通信、导航设施抗电磁干扰技术要求187 GJBZ20480-98 军用直升飞机电磁兼容性通用要求188 QJ2809-96 平面材料屏蔽效能的测试方法189 QJ2840-96 电磁兼容性测量天线的天线系数校准方法190 QJ3035-98 电子机柜电磁屏蔽要求和测试方法191 SJ10346-97 电子乐器干扰特性限值和测量方法192 SJ/T10664 电话终端的电磁兼容性技术要求及测量方法193 SJ11151-97 电视游戏机干扰特性限值和测量方法194 SJ20155-92 射频辐射吸收体(微波吸收材料)的通用规范195 SJ20156-92 电源中减小电磁干扰的设计指南196 SJ20672-98 电磁屏蔽衬垫屏蔽质量的测量方法197 SJ20673-98 军用电磁屏蔽橡胶衬垫材料通用规范198 SJ20755A-2005 军用电磁屏蔽通风窗痛用规范199 SJ20814-2002 军用电磁屏蔽箔片通用规范200 SJ20819-2002 军用EMI吸波器件(包括磁珠、磁环、磁筒、磁夹板等器件)通用规范201 SJ20925-2005 军用低泄漏方舱通用规范202 TB/T3021-2001 铁道机车车辆电子装置203 TB/T3073-2003 铁道信号电器设备电磁兼容性试验及其限值204 YD/T968-2002 电信终端设备电磁兼容性要求及测量方法205 YD/T1003-99 卫星通信VSAT地球站电磁干扰的测量方法206 YD/T1032-2000 900/1800MHz CTDMA数字蜂窝通信系统电磁兼容性限值和测量方法第一部分:移动台及其辅助207 YD/T1138-2006 固定/无线链路设备及其辅助设备的电磁兼容性要求和测量方法208 YD/T1139-2006 900/1800MHz CTDMA数字蜂窝通信系统电磁兼容性要求和测量方法第二部分:基站及其辅助设备209 YD/T1169.2-2001 800MHz CTDMA数字蜂窝通信系统电磁兼容性要求和测量方法第二部分:基站及其辅助设备210 YD/T1244-2002 数字用户(XDSL)设备电磁兼容性要求和测量方法211 YD/T1312.1-2004 无线通信设备电磁兼容性要求和测量方法第一部分:通用要去212 YD/T1312.2-2004 无线通信设备电磁兼容性要求和测量方法第二部分:宽带无线电设备213 YD/T1312.3-2004 无线通信设备电磁兼容性要求和测量方法第三部分:个人陆地移动无线电设备(PMR)及其辅助设备214 YD/T1312.4-2004 无线通信设备电磁兼容性要求和测量方法第四部分:无线寻呼系统215 YD/T1312.5-2004 无线通信设备电磁兼容性要求和测量方法第五部分:无线语音链路设备和无线电话216 YD/T1312.6-2004 无线通信设备电磁兼容性要求和测量方法第六部分:业余无线电设备217 YD/T1312.7-2004 无线通信设备电磁兼容性要求和测量方法第七部分:陆地集群无线电设备218 YD/T1312.8-2004 无线通信设备电磁兼容性要求和测量方法第八部分:短距离无线电设备(9k~40GHz)219 YD/T1312.9-.10-2007无线通信设备电磁兼容性要求和测量方法第九-十部分220 YD/T1482-2006 电信设备电磁环境分类221 YD/T1633-2007 电磁兼容性现场测试方法IEC60601-1-2:20 01222 YY0505-2005 医用电气设备第1-2部分:安全通用要求并列标准:电磁兼容要求和试验223 YZ/T0066-2002 小型邮政产品族间容性静电、电快速瞬变脉冲群、电压暂将短时中断的抗扰度试验要求。
电磁兼容标准及标准体系韩天行付静波梁志成(国家电网公司自动化设备电磁兼容实验室南京市 210003)摘要:随着科学技术的发展,电磁兼容的研究和应用取得了较大的进步。
逐步形成了电磁兼容的标准和标准体系;电磁兼容已成为国际贸易中新的技术壁垒。
在产品开发中,必须要了解电磁兼容的标准,开展了电磁兼容设计,研究出减少电磁骚扰强度和解决抗干扰的措施,使人们在产品的设计、加工、检测、试验和使用的各个阶段都要考虑电磁兼容的技术和管理。
关键词:电磁兼容;标准;标准体系1. 电磁兼容的基本概念电磁干扰的问题早在19世纪80年代就提出来了,但是直到20世纪40年代才出现电磁兼容性(Electromagnetic Compatibility)的概念并形成了一门新兴的学科——电磁兼容。
对于电磁干扰领域来说,这是一个质的飞跃。
因为对于电磁干扰研究的已成为保证电子设备在其电磁环境中正常工作的系统工程。
70年代以来,电磁兼容技术成为非常活跃的学科之一。
到80年代,在发达国家电磁兼容的研究和应用取得了较大的进步。
逐步形成了电磁兼容的标准和规范;研制出了高精度的电磁骚扰的信号发生器及电磁敏感度的自动测量系统;研发出多种系统间和系统内的分析和预测软件;在产品开发中开展了电磁兼容设计,研究出减少电磁骚扰强度和解决抗干扰的措施。
人们开始认识到在产品的设计、加工、检测、试验和使用的各个阶段都要考虑电磁兼容的技术和管理。
90年代,电磁兼容性工程已经从事后检测处理发展到预先分析评估、预先检验、预先设计。
产品的电磁兼容达标认证已由一个国家范围发展到一个地区或一个贸易联盟采取统一行动。
自1996年1 月1日起,欧盟开始强制执行89/336/EEC(EMC)指令,率先将产品的电磁兼容性要求纳入国家法规。
指令规定所有电子电器产品(设备)必须符合EMC要求,加贴CE标记才能在欧洲市场上销售。
对于其他国家来说,电磁兼容性就成为一个新的贸易技术壁垒。
在中国,对电磁兼容的理论和技术的研究起步较晚,直到80年代初才组织系统地研究并制定国家级和行业级的电磁兼容性标准和规范。
EMC的分类及标准:EMC(Electromagnetic Compatibility)是电磁兼容,它包括EMI(电磁骚扰)和EMS(电磁抗骚扰)。
EMC定义为:设备或系统在其电磁环境中能正常工作且不对该环境中的任何设备的任何事物构成不能承受的电磁骚扰的能力。
EMC整的称呼为电磁兼容。
EMP是指电磁脉冲。
EMC = EMI + EMS EMI : 電磁干擾 EMS : 電磁相容性 (免疫力)EMI可分为传导Conduction及辐射Radiation两部分,Conduction规范一般可分为: FCC Part 15J Class B;CISPR 22(EN55022, EN61000-3-2, EN61000-3-3) Class B;国标IT类(GB9254,GB17625)和AV类(GB13837,GB17625)。
FCC测试频率在450K-30MHz,CISPR 22测试频率在150K--30MHz,Conduction可以用频谱分析仪测试,Radiation则必须到专门的实验室测试。
EN55022为Radiation Test & Conduction Test (传导 & 辐射测试); EN61000-3-2为Harmonic Test (电源谐波测试) ;EN61000-3-3为Flicker Test (电压变动测试)。
CISPR22(Comite Special des Purturbations Radioelectrique)应用于信息技术类装置, 适用于欧洲和亚洲地区;EN55022为欧洲标准,FCC Part 15 (Federal Communications Commission) 适用于美国,EN30220欧洲EMI测试标准,功率辐射测试标准是EN55013频率在30MHZ-300MHz。
EN55011辐射测试标准是:有的频率段要求较高,有的频率段要求较低。
嘉兆科技 CORAD电磁兼容国家标准一览表嘉兆科技序标准编号标准名称类别对应国际标准号1 GB/T4365 1995电磁兼容术语基础IEC50(161) 19902GB/T6113.1 1995无线电干扰和抗扰度基础CISPR16 1 1993测量设备规范3GB/T6113.2 1998无线电干扰和抗扰度基础CISPR16 2 1993测量方法4GB390783*工业无线电干扰基本基础CISPR161977测量方法5GB485984*电气设备的抗干扰特基础性基本测量方法6 GB/T15658 1995城市无线电噪声测量基础嘉兆科技 CORAD方法7GB/T 电磁兼容基本术语和基础IEC610001117624.1 1998定义的应用与解释8 GB17625.1 1998低压电气及电子设备基础IEC61000 3 2发出的谐波电流限值(设备每相输入电流≤16A)9 GB17625.2 1999对额定电流大于16A 基础IEC61000 3 3的设备在低压供电系统中产生的电压波动和闪烁的限制10GB/T 抗扰性测试综述基础IEC610004117626.1 199811GB/T 静电放电抗扰性试验基础IEC610004217626.2 199812GB/T 辐射(射频)电磁场抗基础IEC610004317626.3 1998扰性试验13GB/T 快速瞬变电脉冲群抗基础IEC6100044 17626.4 1998扰性试验14GB/T 浪涌(冲击)抗扰性试基础IEC6100045 17626.5 1998验15GB/T 射频场感应的传导骚基础IEC6100046 17626.6 1998扰抗扰性试验16GB/T 供电系统及所联设备基础IEC6100047 17626.71998 的谐波和中间谐波的测量仪器通用导则17GB/T 工频磁场抗扰性试验基础IEC6100048 17626.8 199818GB/T 脉冲磁场抗扰性试验基础IEC6100049 17626.9 199819GB/T 衰减振荡磁场抗扰性基础IEC61000410 17626.10 1998试验20GB/T 电压暂降、短时中断和基础IEC61000411 17626.11 1999电压变化抗扰性试验21GB/T 振荡波抗扰性试验基础IEC61000412 17626.12 199822 GB8702 1988 电磁辐射防护规定通用23GB/T 工业过程测量和控制通用IEC8011 13926.11992 装置的电磁兼容性总论24GB/T 〃静电放电要求通用IEC8012 13926.2 199225GB/T 〃辐射电磁场要求通用IEC8013 13926.3 199226GB/T 〃电快速瞬变脉冲群通用IEC8014 13926.4 1992要求27GB/T14431 1993无线电业务要求的信通用可用场强28 GB4343 1995 家用和类似用途电动、产品类CISPR14 1993电热器具、电动工具以及类似电器无线电干扰特性测量方法和允许值GB4343.21999 CISPR14–2199329 GB4824 1996 工业、科学和医疗产品类CISPR11 1990(ISM)射频设备电磁骚扰特性的测量方法和限值30GB68331987*电子测量仪器电磁兼产品类容性试验规范31 GB7343 1987*10kHz~30MHz无源无产品类CISPR17 1981线电干扰滤波器和抑制元件抑制特性的测量方法32 GB7349 1987*高压架空输电线、变电产品类CISPR18 1986站无线电干扰测量方法33 GB9254 1998 信息技术设备的无线产品类CISPR22 1997电骚扰限值和测量方法34GB/T17618 1998信息技术设备抗扰度产品类CISPR24 1997限值和测量方法35 GB9383 1995 声音和电视广播接收产品类CISPR20 1990机及有关设备传导抗扰度限值及测量方法36 GB13837 1997 声音和电视广播接收产品类CISPR13 1996机及有关设备无线电干扰特性限值和测量方法37GB/T13838 1992声音和电视广播接收产品类CISPR20 1990机及有关设备辐射抗量方法38GB/T13839 1992声音和电视广播接收产品类CISPR20 1990机及有关设备内部抗扰度允许值和测量方法39GB/T13836 199230MHz~1GHz声音和电产品类IEC728 1 1986视信号的电缆分配系统设备与部件辐射干扰特性允许值和测量方法40 GB15949 1995 声音和电视信号的电产品类IEC728 1 1986缆分配系统设备与部件抗扰度特性限值和测量方法41 GB16787 1997 30MHz~1GHz声音和电产品类IEC728 1 1986视信号的电缆分配系统辐射测量方法和限值嘉兆科技 CORAD42 GB16788 1997 30MHz~1GHz声音和电产品类IEC728 1 1986视信号的电缆分配系统抗扰度测量方法和限值43 GB13421 1992 无线电发射机杂散发产品类射功率电平的限值和测量方法44 GB15540 1995 陆地移动通信设备电产品类磁兼容技术要求和测量方法45 GB14023 1992 车辆、机动船和由火花产品类CISPR12 1990发动机驱动的装置的无线电干扰特性的测量方法和允许值46 GB15707 1995 高压交流架空送电线产品类CISPR18无线电干扰限值47GB/T15708 1995交流电气化铁道电力产品类嘉兆科技CORAD电辐射干扰测量方法48GB/T15709 1995交流电气化铁道接触产品类网无线电辐射干扰测量方法49 GB15734 1995 电子调光设备无线电产品类骚扰特性限值及测量方法50 GB17743 1999 荧光灯和照明装置无产品类CISPR15 1995线电骚扰特性的测量方法和限值51GB/T17619 1998汽车用电子装置的抗产品类欧标72/245/EEC扰度试验方法及限值52GB/T16607 1996微波炉在1GHZ以上辐产品类CISPR19 1983射干扰测量方法53 GB6364 1986 航空无线电导航台电系统间磁环境要求嘉兆科技 CORAD54 GB6830 1986 电信线路遭受强电线系统间路危险影响的容许值55 GB7432 1987*同轴电缆载波通信系系统间统抗无线电广播和通信干扰的指标56 GB7433 1987*对称电缆载波通信系系统间统抗无线电广播和通信干扰的指标57 GB7434 1987*架空明线载波通信系系统间统抗无线电广播和通信干扰的指标58 GB7495 1987 架空电力线路与调频系统间广播电台的防护间距59 GB13613 1992 对海中远程无线电导系统间航台电磁环境要求60 GB13614 1992 短波无线电测想台嘉兆科技CORAD(站)电磁环境要求61 GB13615 1992 地球站电磁环境保护系统间要求62 GB13616 1992 微波接力站电磁环境系统间保护要求63 GB13617 1992 短波无线电收信台系统间(站)电磁环境要求64 GB13618 1992 对空情报雷达站电磁系统间环境防护要求65GB/T13619 1992微波接力通信系统干系统间扰计算方法66GB/T13620 1992卫星通信地球站与地系统间面微波站之间协调区的确定和干扰计算方法67 额定电流大于16A的IEC61000 3 511/12嘉兆科技CORAD 低压供电系统的电压波动和闪变限值68GB16916.1 199769GB16917.1 199770YD10322000900/1800MHzTDMA数字蜂窝移动通信系统电磁兼容性限值和测量方法第一部分:移动台及其辅助设备IEC1008 1(1990)IEC1009 1(1990) ETS300342-112/12。
什么是电磁兼容标准为了规范电子产品的电磁兼容性,所有的发达国家和部分发展中国家都制定了电磁兼容标准。
电磁兼容标准是使产品在实际电磁环境中能够正常工作的基本要求。
之所以称为基本要求,也就是说,产品即使满足了电磁兼容标准,在实际使用中也可能会发生干扰问题。
大部分国家的标准都是基于国际电工委员会(IEC)所制定的标准。
IEC有两个平行的组织负责制定EMC标准,分别是CISPR(国际无线电干扰特别委员会)和TC77(第77技术委员会)。
CISPR制定的标准编号为:CISPR Pub. XX ,TC77制定的标准编号为IEC XXXXX 。
关于CISPR:1934年成立。
目前有七个分会:A分会(无线电干扰测量方法与统计方法)、B分会(工、科、医射频设备的无线电干扰)、C分会(电力线、高压设备和电牵引系统的无线电干扰)、D分会(机动车和内燃机的无线电干扰)、E分会(无线接收设备干扰特性)、F分会(家电、电动工具、照明设备及类似电器的无线电干扰)、G分会(信息设备的无线电干扰)。
关于TC77:1981年成立。
目前有3个分会:SC77A(低频现象)、 SC77B(高频现象)、SC77C(对高空核电磁脉冲的抗扰性)。
我国的民用产品电磁兼容标准是基于CISPR和IEC标准,目前已发布57个,编号为GBXXXX - XX,例如GB 9254-98。
欧盟使用的EN标准也是基于CISPR和IEC标准,其对应关系如下:EN55××× = CISPR标准,(例: EN55011 = CISPR Pub.11)EN6×××× = IEC标准,(例: EN61000-4-3 = IEC61000-4-3 Pub.11)EN50××× = 自定标准,(例: EN50801)我国军用产品采用的标准GJB是基于美国军标,例如GJB151A = MIL-STD -461D。
电磁兼容标准为了规范电子产品的电磁兼容性,所有的发达国家和部分发展中国家都制定了电磁兼容标准。
电磁兼容标准是使产品在实际电磁环境中能够正常工作的基本要求。
之所以称为基本要求,也就是说,产品即使满足了电磁兼容标准,在实际使用中也可能会发生干扰问题。
大部分国家的标准都是基于国际电工委员会(IEC)所制定的标准。
IEC有两个平行的组织负责制定EMC标准,分别是CISPR(国际无线电干扰特别委员会)和TC77(第77技术委员会)。
CISPR制定的标准编号为:CISPR Pub. XX ,TC77制定的标准编号为IEC XXXXX 。
关于CISPR:1934年成立。
目前有七个分会:A分会(无线电干扰测量方法与统计方法)、B分会(工、科、医射频设备的无线电干扰)、C分会(电力线、高压设备和电牵引系统的无线电干扰)、D分会(机动车和内燃机的无线电干扰)、E分会(无线接收设备干扰特性)、F分会(家电、电动工具、照明设备及类似电器的无线电干扰)、G分会(信息设备的无线电干扰)。
关于TC77:1981年成立。
目前有3个分会:SC77A(低频现象)、 SC77B (高频现象)、 SC77C(对高空核电磁脉冲的抗扰性)。
我国的民用产品电磁兼容标准是基于CISPR和IEC标准,目前已发布57个,编号为GBXXXX - XX,例如GB 9254-2008。
欧盟使用的EN标准也是基于CISPR和IEC标准,其对应关系如下:EN55××× = CISPR标准,(例: EN55011 = CISPR Pub.11)EN6×××× = IEC标准,(例: EN61000-4-3 = IEC61000-4-3 Pub.11)EN50××× = 自定标准,(例: EN50801)我国军用产品采用的标准GJB是基于美国军标,例如GJB151A = MIL-STD -461D。
中国电磁兼容标准是中华人民共和国国家质量监督检验检疫总局和中国国家标准化管理委员会联合发布的强制性国家标准。
该标准旨在确保电气和电子产品在设计和使用过程中不会产生电磁干扰,并能够抵抗来自其他设备或环境的电磁干扰。
该标准主要包括以下内容:
1. 电磁环境分类:根据电磁干扰的性质和来源,将电磁环境分为三类:辐射发射、传导发射和抗扰度。
针对不同的电磁环境,规定了相应的测试方法和限值。
2. 电磁兼容性要求:规定了电气和电子产品在电磁兼容性方面的基本要求,包括电磁发射和电磁抗扰度的限值和测试方法。
3. 测量设备和方法:规定了测量设备的技术要求和测试方法,以确保测试结果的准确性和可靠性。
4. 实施规则:规定了企业如何实施电磁兼容性标准的具体规则,包括产品研发、设计、生产和销售等各个环节。
5. 监督和处罚措施:对不遵守电磁兼容性标准的企业,将采取相应的监督和处罚措施,以确保标准的严格执行。
中国电磁兼容标准的实施对于保障人民生命财产安全、保护环境、促进科技进步具有重要意义。
通过实施该标准,可以有效地减少电气和电子产品在生产和应用过程中产生的电磁干扰,提高产品的可靠性和安全性,同时也可以防止电磁干扰对其他设备和环境造成的影响。
总之,中国电磁兼容标准是一项重要的强制性国家标准,对于保障人民生命财产安全、保护环境、促进科技进步具有重要意义。
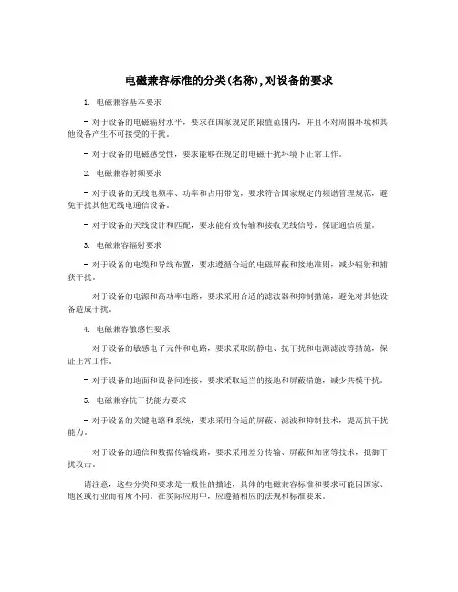
电磁兼容标准的分类(名称),对设备的要求
1. 电磁兼容基本要求
- 对于设备的电磁辐射水平,要求在国家规定的限值范围内,并且不对周围环境和其他设备产生不可接受的干扰。
- 对于设备的电磁感受性,要求能够在规定的电磁干扰环境下正常工作。
2. 电磁兼容射频要求
- 对于设备的无线电频率、功率和占用带宽,要求符合国家规定的频谱管理规范,避免干扰其他无线电通信设备。
- 对于设备的天线设计和匹配,要求能有效传输和接收无线信号,保证通信质量。
3. 电磁兼容辐射要求
- 对于设备的电缆和导线布置,要求遵循合适的电磁屏蔽和接地准则,减少辐射和捕获干扰。
- 对于设备的电源和高功率电路,要求采用合适的滤波器和抑制措施,避免对其他设备造成干扰。
4. 电磁兼容敏感性要求
- 对于设备的敏感电子元件和电路,要求采取防静电、抗干扰和电源滤波等措施,保证正常工作。
- 对于设备的地面和设备间连接,要求采取适当的接地和屏蔽措施,减少共模干扰。
5. 电磁兼容抗干扰能力要求
- 对于设备的关键电路和系统,要求采用合适的屏蔽、滤波和抑制技术,提高抗干扰能力。
- 对于设备的通信和数据传输线路,要求采用差分传输、屏蔽和加密等技术,抵御干扰攻击。
请注意,这些分类和要求是一般性的描述,具体的电磁兼容标准和要求可能因国家、地区或行业而有所不同。
在实际应用中,应遵循相应的法规和标准要求。
国标家用电器、电动工具和类似的器具的电磁兼容要求国标家用电器、电动工具和类似的器具的电磁兼容要求在当今社会,家用电器、电动工具等类似器具已经成为了家庭生活和工作中不可或缺的一部分。
然而,在使用这些设备的过程中,我们可能会忽视一个非常重要的问题,那就是它们的电磁兼容性。
电磁兼容性是指电器设备在正常工作时,不会对周围的其他设备或环境产生不良的电磁影响,并且能够正常工作而不受外部电磁干扰的能力。
了解和遵循国标家用电器、电动工具和类似的器具的电磁兼容要求就显得尤为重要。
我们需要了解国标家用电器、电动工具和类似的器具的电磁兼容要求的具体内容。
国家标准对于这些器具的电磁兼容性要求了具体的技术指标和测试方法,以确保其在正常使用过程中不会对周围环境产生电磁干扰,也不会受到外部电磁干扰而影响正常工作。
在实际生产过程中,制造商需要严格按照这些要求进行设计、测试和生产,以确保产品符合国家标准,保障用户的安全和设备的可靠性。
我们需要了解在实际应用中,国标家用电器、电动工具和类似的器具的电磁兼容要求对于我们的生活和工作意味着什么。
符合国标的电器设备在使用过程中不会对其他设备产生电磁干扰,这意味着我们可以放心地在家中使用各种电器设备,而不用担心它们会影响到其他设备的正常工作。
这也意味着我们在工作中使用电动工具时,不用担心外部电磁干扰会影响到它们的正常工作,从而保障了我们的工作效率和安全。
然而,尽管有国家标准对于家用电器、电动工具和类似的器具的电磁兼容要求进行了明确规定,但在实际生活和工作中,仍然存在一些问题。
在一些家庭中,由于电器设备过多,可能会出现电磁干扰的情况,影响到设备的正常使用。
在一些工业和制造领域,电动工具的使用也可能受到外部电磁干扰的影响,从而引发安全隐患。
针对这些问题,我们需要进一步加强对于国标家用电器、电动工具和类似的器具的电磁兼容要求的宣传和执行力度,同时加强相关部门的监督和检查,以确保产品符合国家标准,保障用户的安全和设备的可靠性。
变频器的电磁兼容标准及典型试验方法变频器的电磁兼容(EMC)标准和典型试验方法是确保变频器在各种环境中正常工作而不会由于电磁干扰(EMI)影响其他设备或被其他设备所影响的关键因素。
以下是一些常见的EMC标准和试验方法:1. 国际标准:IEC 61000系列:这是国际电工委员会(IEC)制定的一系列电磁兼容性标准,涵盖了从电磁兼容性要求到测试方法和实施指南的各个方面。
EN 50178:这是欧洲标准,涉及电子设备对供电网络的影响,包括电压波动和闪烁的限制。
2. 国家标准:GB/T 17626系列:这是中国国家标准,等同采用IEC 61000系列标准,适用于在中国市场上销售的产品。
3. 典型试验方法:辐射发射测试:测试变频器发出的电磁辐射是否超过了规定的限值。
这通常涉及使用接收天线和测试接收机来测量特定频率范围内的辐射水平。
传导发射测试:测量变频器通过电源线或其他连接线路产生的干扰信号。
这通常使用电流探头和测试接收机来完成。
静电放电(ESD)测试:评估变频器对静电放电的抗扰度。
这涉及到对设备施加一定量的静电电荷并观察其反应。
浪涌抗扰度测试:模拟由雷击或其他电气事件引起的电压浪涌,以测试变频器的耐受能力。
电压跌落和中断测试:评估变频器在电源电压短时跌落或完全中断时的运行能力。
4. 现场测试:在现场安装变频器后,进行实际工作环境下的电磁兼容性测试,以确保在实际工作条件下不会发生干扰问题。
为了确保变频器的电磁兼容性,制造商通常会在设计和开发阶段就遵循这些标准,并进行相应的预合规测试。
此外,第三方认证机构可能会对变频器进行独立的EMC测试,以验证其符合相关标准的要求。
总之,变频器的电磁兼容性是一个重要的设计考虑因素,它不仅影响变频器的性能和可靠性,还可能影响整个电气系统的稳定运行。
通过遵循国际和国家标准,并执行严格的测试程序,可以确保变频器在各种环境下都能安全、有效地工作。
电磁兼容(EMC)基础知识全⾯详解⼀、电磁兼容概念电磁兼容EMC(Electromagnetic compatibility) 对于设备或系统的性能指标来说,直译为“电磁兼容性” ;但作为⼀门学科来说,应该译为“电磁兼容”。
国家标准GB/T4365-1995《电磁兼容术语》对电磁兼容所下的定义为“设备或系统在其电磁环境中能正常⼯作且不对该环境中任何事物构成不能承受的电磁骚扰的能⼒。
” 简单的说,就是抗⼲扰的能⼒和对外骚扰的程度。
电磁兼容是研究在有限的空间、有限的时间、有限的频谱资源条件下,各种⽤电设备(分系统、系统;⼴义的还包括⽣物体)可以共存并不致引起降级的⼀门科学。
⼆、基本概念Electromagnetic compatibility(EMC)电磁相容—电⼦产品能够在⼀电磁环境中⼯作⽽不会降低功能或损害之能⼒;Electromagnetic interference(EMI)电磁⼲扰—电⼦产品之电磁能量经由传导或辐射之⽅式传播出去的过程;由⼲扰源、耦合通道及被⼲扰接收机三要素组成。
Radio frequency(RF)⽆线电频率,射頻—通訊所⽤的频率范围,⼤约是10kHz 到100GHz。
这些能量可以是有意产⽣的,如⽆限电传发射器,或者是被电⼦产品⽆意产⽣的;RF能量经由两种模式传播: Radiated emissions(RE)—此种RF 能量的电磁场经由媒介⽽传输;RF 能量⼀般在⾃由空间(free space)內传播,然⽽,其他种类也有可能发⽣。
Conducted emissions(CE)—此种RF 能量的电磁场经由道题媒介⽽传播,⼀般是经由电线或内部连接电缆;Line Conducted interference(LCI)指的是在电源线上的RF 能量。
Susceptibility 容忍度,耐受性—相对的测量产品暴露在EMI环境中混乱或损害的程度。
Immunity 免疫⼒—⼀相对的测量产品承受EMI的能⼒;Electrical overstress(EOS)电⼦过度⾼压—当遇到⾼压突波产品承受到的损坏或只是功能丧失;EOS包括雷击以及静电放电的事件。
安规电磁兼容《安规电磁兼容》一、安规电磁兼容概述电磁兼容(Electromagnetic Compatibility,简称EMC)是指在电磁环境中,一个设备(或系统)与依赖于电磁环境的其他设备(或系统)之间,能够实现指定的综合特性,使其在共存互相干扰状态下,仍能保持正常功能。
安规电磁兼容是指在安全要求和电磁兼容要求之间取得平衡,根据不同应用场合针对各类电气电子设备制定的一系列技术性安规要求,使设备的综合特性和性能满足特定的电磁环境要求,从而提高设备的安全性和可靠性。
二、安规电磁兼容的标准1、IEC 61000系列与EMC标准IEC 61000的标准是电磁兼容性的国际性和多样性标准,其中包括以下几种类型:(1)电磁兼容模式:IEC 61000-6-x。
(2)环境电磁兼容模式:IEC 61000-4-x。
(3)设备电磁兼容模式:IEC 61000-3-x。
2、国家安规电磁兼容标准国家安规电磁兼容标准是国家根据各行业特点和具体应用要求,在IEC标准基础上细分而来的国家级标准。
目前,最为普遍的根据IEC 61000-6编写而成的国家级标准是《GB/T 17626.x-x关于安规电磁兼容的标准》。
这部标准的主要内容包括:(1)安规电磁环境:环境电磁兼容标准包括了室内和室外的电磁兼容标准;(2)安规电磁设备:电磁兼容设备标准规定了设备的抗电磁干扰能力;(3)安规电磁产品:产品电磁兼容性标准规定了所有产品的电磁兼容性特性。
三、安规电磁兼容的目的1、确保安全电磁兼容技术的核心目标是确保所有电子产品有效运行。
安规电磁兼容的准则旨在分析、评估及减少各产品间的电磁兼容性问题,以确保产品安全及可靠性,防止由于电磁干扰产生的安全事故。
2、提高可靠性安规电磁兼容以确保电子产品可以在非安全环境下仍然正常工作。
其特殊的规定及标准使电子产品安全可靠的在特定环境中工作,减少由于电磁兼容性问题引起的终端设备故障。
电磁兼容性的法规标准摘要:电磁兼容性(EMC)是指电子设备在电磁环境中稳定工作的能力。
为了保证设备的正常运行并避免电磁干扰对其他设备和环境造成危害,许多国家和地区都制定了相应的法规标准来规范电磁兼容性。
本文将介绍电磁兼容性的概念,探讨几个国际经典的法规标准,并对其实施进行分析。
1. 电磁兼容性简介1.1 定义电磁兼容性是指设备在电磁环境中同时正常工作的能力。
它包括两个方面的内容:设备对外界电磁干扰的抵抗能力(抗扰度)和设备产生的电磁干扰对其他设备和环境的影响程度(干扰度)。
1.2 重要性随着电子设备的普及和应用,电磁兼容性问题越来越受到关注。
不合格的设备可能会对其他设备造成干扰,甚至对人的健康和安全造成威胁。
因此,电磁兼容性的法规标准对于保障设备的正常运行和人民的安全至关重要。
2. 国际电磁兼容性法规标准2.1 ISO 9000系列标准ISO 9000系列标准是国际标准组织(ISO)制定的一套国际质量管理标准。
其目的在于指导企业建立完善的质量管理体系,其中也包括对电磁兼容性的要求。
ISO 9000系列标准通过制定一系列质量管理原则和实施方法,帮助企业建立和维护电磁兼容性管理系统,以确保产品质量和安全。
2.2 CISPR标准国际特种电磁兼容性组织(CISPR)制定了一系列针对电磁干扰的标准。
其中最为重要的是CISPR16标准,它规定了测量和限制电磁干扰的方法和限值。
CISPR16标准被广泛应用于工业、科研、医疗、通信等领域,对各类电子设备的电磁兼容性测试起着重要的指导作用。
2.3 FCC Part 15规定美国联邦通信委员会(FCC)制定的Part 15规定是美国电磁兼容性的法规标准。
Part 15规定了各个设备类型的电磁波辐射限制和技术要求,规范了电子设备的设计与制造,以保证其符合国家的电磁兼容性要求。
在国际上,许多国家的电磁兼容性法规标准也有引用Part 15规定的情况。
2.4 CE认证欧洲经济区内销售的电子产品需要符合CE认证要求。
EMC的四类相关标准
0、总结 0.1、按区域来分:EMC标准主要分为国际标准(IEC)、欧盟标准(EN)、中国国家标准(GB/T)等; 0.2、在国内:EMC标准主要分为国家标准、行业标准(例如:能源局)、企业标准(例如:国家电网); 0.3、EMC标准的严格性,一般来说:企业标准>行业标准>国家标准; 0.4、EMC的标准主要分为基础标准、通用标准、产品(类)标准,架构如下图1所示; 0.5、通用标准主要按照设备的使用环境来分类,主要分为”居住、商业和轻工业环境“和“工业环境”; 0.6、产品类标准主要按照设备的行业类型来分类,主要分为“测量、控制和实验室用的电设备”和“信息技术设备”等; 0.7、产品做EMC测试时,参考的标准:国家标准和行业标准都得满足(主要还是看市场和客户的需求); 0.8、参考国家标准时优先级如下:产品标准>产品类标准>通用标准; 0.9、以下列举的标准都是国家标准,且暂未发现EMI (发射)的基础标准; 0.10、具体测试的标准为EMC基础标准,其具体项目如图2所示。
图1 EMC标准架构
图2 EMC基础标准(测试项目)
1、基础标准 1.1、EMS(抗扰度)GB/T 17626.1-2006 电磁兼容试验和测量技术抗扰度试验总论GB/T 17626.2-2018 电磁兼容试验和测量技术静电放电抗扰度试验GB/T 17626.3-2016 电磁兼容试验和测量技术射频电磁场辐射抗扰度试验GB/T 17626.4-2018 电磁兼容试验和测量技术电快速瞬变脉冲群抗扰度试验GB/T 17626.5-2008 电磁兼容试验和测量技术浪涌(冲击)抗扰度试验GB/T 17626.6-2017 电磁兼容试验和测量技术射频场感应的传导骚扰抗扰度GB/T 17626.8-2006 电磁兼容试验和测量技术工频磁场抗扰度试验GB/T。
电磁兼容国家标准分类和电磁兼容的通用标准(一)参照国际上的标准分类方法,电磁兼容国家标准分为四类,组成了中国的电磁兼容标准体系。
(1)基础标准属于基础标准的有电磁兼容名词术语、电磁环境、电磁兼容测量设备规范和测量方法等。
这类标准的特点是不给出指令性限值,也不给出产品性能的直接判据,但它是编制其他各类标准的基础。
如GB/T 4365--1995《电磁兼容术语》,GB/T 6113 系列标准《无线电骚扰和抗扰度测量设备规范和测量方法》,GB/T17626 系列标准《电磁兼容试验方法和测试技术》等等。
(2)通用标准通用标准是对给定环境中所有产品给出一系列最低的电磁兼容性能要求。
通用标准中的各项试验方法可以在相应的基础标准中找到,通用标准可以成为编制产品族标准和专用产品标准的导则。
通用标准对那些暂时还没有相应标准的产品有极好的参考价值,可用作进行电磁兼容摸底试验。
通用标准讲述住宅、商业、轻工业环境等两种不同环境,考虑到电磁兼容有电磁骚扰发射和抗扰度两个不同方面。
因此通过不同组合,通用标准实际上有四个分标准。
我国的电磁兼容通用标准选自IEC61000-6 系列标准,对应的通用国家标准的系列号为GB/T17799 。
(3)产品族标准产品族标准针对特定的产品类别,规定他们的电磁兼容性能要求及详细测量方法。
产品族标准规定的限值应与通用标准相一致,但不同的产品族产品有它的特殊性,必要时可增加试验项目和提高试验限值。
产品族标准是电磁兼容标准中所占份额最多的标准。
如GB9254-1998《信息技术设备的无线电骚扰限值和测量方法》,GB4343-1995 《家用和类似用途电动、电热器具、电动工具以及类似电器无线电干扰特性测量方法和允许值》等。
(4)专用产品标准专用产品标准通常不单独形成电磁兼容标准,而以专门条款包含在产品通用技术条件中,专用产品标准的电磁兼容要求与产品族标准相一致(在考虑到产品的特殊性后,对其电磁兼容性要求也可作某些更改),但产品标准对电磁兼容的要求更加明确,还要增加产品性能和价格的判据。
产品标准通常不给出具体的试验方法,而给出相应的基础标准号,以备查考。
表1 部分电磁兼容国家标准与国际标准的对应关系序号 国家标准编号 标准名称所对应国际标准号工业、科学和医学(ISM )射频设备电磁骚扰特性的测量方法 和限值1 GB4824 —1996参照 CISPR11: 1990车辆、机动船和由火花点火发动机驱动装置的无线电干扰特性限值和测量方法 2 3 4 GB14023 —1992GB13837 —1997GB4343 —1995等效于 CISPR12:1990声音和电视广播接收机及有关设备无线电骚扰特性限值和测量方法等效于 CISPR13:1996家用和类似用途电动、电热器具、电动工具以及类似电器无 线电干扰特性测量方法和允许值等效于 CISPR14:1993电磁兼容 家用电器、电动工具 等同于 CISPR14-2:5 6GB4343.2 —1999 和类似器具的要求 第 2 部分:1997抗扰度一产品类标准GB17743 —1999 电气照明和类似设备的无线电 等同于骚扰特性的限值和测量方法CISPR15:1996789 GB/T6113.1 —1995 无线电骚扰和抗扰度测量设备等效于CISPR16-1:规范1993GB/T6113.2 —1998 无线电骚扰和抗扰度测量方法等同于CISPR16-2:1995GB/T16607 —1996 微波炉在1GHZ 以上的辐射干等效于扰测量方法CISPR19:19831011121314GB/T9383—1999 声音和电视广播接收机及有关设备抗扰度限值和测量方法等同于CISPR20:1998等同于GB9254 —1998 信息技术设备的无线电骚扰限值和测量方法CISPR22:1997等同于GB17618 —1998 信息技术设备抗扰度限值和测量方法CISPR24:1997等同于用于保护车载接收机的无线电骚扰特性的限值和测量方法CISPR25:1995 GB/T17624.1 —199 电磁兼容综述电磁兼容基本等同于IEC61000-1-18 术语和定义的应用与解释1992电磁兼容限值低压电气及电等同于IEC61000-3-21516 GB17625.1 —1998 子设备发出的谐波电流限值(设备每相输人电流≤16A)电磁兼容限值对额定电流不1995GB17625.2 —2000 大于16A 的设备在低压供电系等同于IEC61000-3-3统中产生的电压波动和闪烁的1994限值171819202122 GB/T17626.1 —199 电磁兼容试验和测量技术抗等同于IEC61000-4-1扰度试验总论GB/T17626.2 —199 电磁兼容试验和测量技术静等同于IEC61000-4-2电放电抗扰度试验GB/T17626.3 —199 电磁兼容试验和测量技术射等同于IEC61000-4-3频电磁场辐射抗扰度试验GB/T17626.4 —199 电磁兼容试验和测量技术电等同于IEC61000-4-4快速瞬变脉冲群抗扰度试验GB/T17626.5 —199 电磁兼容试验和测量技术浪等同于IEC61000-4-5涌(冲击)抗扰度试验8 19928 19958 19958 19959 1995GB/T17626.6 —199 电磁兼容试验和测量技术射等同于IEC61000-4-68 频场感应的传导骚扰抗扰度 1996电磁兼容 试验和测量技术 供 等同于IEC61000-4-7GB/T17626.7 —199 电系统及所连设备谐波、谐波间的测量和测量仪器导则GB/T17626.8 —199 电磁兼容 试验和测量技术 工 等同于IEC61000-4-8频磁场抗扰度试验GB/T17626.9 —199 电磁兼容 试验和测量技术 脉 等同于IEC61000-4-923242519918819938冲磁场抗扰度试验 电磁兼容 试验和测量技术 阻尼振荡磁场抗扰度试验1993 等同于 26 27GB/T17626.10-199IEC61000-4-10:19938GB/T17626.11-1999电磁兼容 试验和测量技术 电压暂降、短时中断和电压变化 电磁兼容 试验和测量技术 振荡波抗抗度试验等同于IEC61000-4-11;1994 等同于 28 29GB/T17626.12-1998IEC61000-4-12 ;1994电磁兼容 通用标推 居住、商等同于 GB/T17799.1 —199 业和轻工业环境中的抗扰度试IEC61000-6-1;9 验1997家用和类似用途的不带过电流保护的剩余电流动作断路器第1 部分:一般规则等同于 IEC1008-1:30 GB16916.1 —1997 1990家用和类似用途的带过电流保护的剩余电流动作断路器第1 部分:一般规则等同于 IEC1009-1:3132 GB16917.1 —1997GB4717 —19931991火灾报警控制器通用技术条件* 特别提到的是电磁兼容的通用标准,由于它是对给定环境中的所有产品给出一系列最低的电磁兼容性能要求,所以无论是对产品族标准的编制、产品标准的编制都有极好的参考价值,即使是对目前暂时无电磁兼容标准的产品,作为产品性能的摸底照样有其参考价值。
因此通用标准中提到的试验内容,大体上也是各种电子产品应当考虑的试验内容(只不过在考虑产品的特殊性之后,可能会增减个别试验项目;或提高试验要求)。
由于设备有自身工作时的电磁发射和抗扰度两方面的要求,通用标准也同样有这两方面的要求,分别给出在表2 和表3 之中。
* 从表2 和表3 我们不难看出,尽管电子设备的品种数不胜数,除了特殊的产品,到电磁兼容测试项目可能有些特殊要求外,实际上对绝大多数的产品的测试项目都是共通的,例如,设备的电磁骚扰发射在o.15—30MHz 范围内测传导骚扰发射;在30—1000MHz 范围内测辐射骚扰发射;对一些有定时控制和程序控制的设备还要在0.15—30MHz 范围内加做断续干扰(俗称喀呖声干扰)试验。
对于设备的抗扰度试验目前主要做静电抗扰度试验、由射频场引起的辐射电磁场抗扰度试验、电快速瞬态脉冲群抗扰度试验、雷击浪涌抗扰度试验、由射频场感应所引起的传导抗扰度试验及电压瞬时跌落和短时中断抗扰度试验等6 种,此外,考虑到设备的非线性工作状态对供电电网的污染,还要开展设备工作时的谐波电流发射的测试。
* 表3 是有关工业环境的抗扰度要求应对应国际标准IEC61000-6-2,因至今还未收集到该标准的相应文本,故本文先采用了欧洲标准EN50082—2 来替代,好在两个标准从内容到结构上都是相同的,相信不会影响读者对本文的理解。
(二)常用电磁兼容测试项目和测试要点简介(1)设备工作时的电磁骚扰发射表2 设备的电磁骚扰发射通用标准环 境序 端口名称 频率范围 限 值 相应的 号基础标准1.1机壳30-230 MHz 230-1000 MHz 0-2 KHz在 10m 处 30dB (μV/m )准峰值 在 10m 处 37dB (μV/m )准峰值CISPR22 B 级IEC61000-3-2 IEC61000-3-3住宅、 商业 和轻 工业 环境 下的 设备 电磁 骚扰 发射 限值0.15-0.5 MHz限值随频率对数 线性降低 66—56 dB (μV )准峰值 56—46dB (μV )平均值交 流 电 源 线1.2 0.5-5 MHz56 dB (μV )准峰值 46 dB (μV )平均值60 dB (μV )准峰值 CISPR22 B 级5-30 MHz50 dB (μV )平均值 见基础标准的断续干扰一节 40--30 dB (μA )准峰值 30--20dB (μA )平均值0.15-30 MHz 0.15-0.5 MHz CISPR14信号、控制直 限值随频率对数 1.3 流输入、直流电源输出等线性降低 CISPR22 修改版 B 级0.5-30 MHz30 dB (μA )准峰值 20 dB (μA )平均值在 30m 处 30dB (μV/m )准峰值 在 30m 处 30dB (μV/m )准峰值79 dB (μV )准峰值 2.1 机壳30-230 MHz 230-1000 MHz 0.15-0.5 MHzCISPR11工业66 dB (μV )平均值73 dB (μV )准峰值 环境 2.2 下的 交流电源线 0.5-5 MHz5-30 MHz CISPR1160 dB (μV )平均值 73 dB (μV )准峰值 设备 电磁 60 dB (μV )平均值在考虑中骚扰 发射 限值2.32.4交流电源 线输入端 0-2 KHz IEC61000-3-2 IEC61000-3-3信号、控制直 流电源输入、 直流电源输 出、交流电源 输出等0.15-0.5 MHz 0.5-30 MHz 涉及在改版中的基础标准涉及在改版中的基础标准在考虑中表3 设备的抗扰度通用标准试验序号试验项目试验要求相应的基础标准部位IEC61000-6-1 (1997)EN50082-2 (1995)1.1 工频磁场辐射电磁50 / 60 Hz 3A / m(均方根值)50 Hz 3A / m(均方根值)IEC61000-4-8 80—1000 MHz 80—1000 MHz1.2 1.31.42.1 场(调频)3V / m (未调制时的均方根值)80 % (1KHz 调幅)10V/ m(未调制时的均方根值)80 % (1KHz 调幅)900 ±5 MHzIEC61000-4-3ENV50204设备外壳端口辐射电磁900 ±5 MHz场(键控)3V / m (未调制时的均方根值)50 % (占空比)10V/ m(未调制时的均方根值)50 % (占空比)200 Hz(重复频率)200 Hz(重复频率)静电放电±4KV(充电电压,接触放电)±4KV(充电电压,接触放电)±8KV(充电电压,空气放电)±8KV(充电电压,空气放电)IEC61000-4-2IEC61000-4-6 射频传导(共模调幅)0.15 / 80 MHz 0.15 / 80 MHz3V(未调制时的均方根值)80 % (1KHz 调幅)10V(未调制时的均方根值)80 % (1KHz 调幅)信号线和控制线端口150Ω(源阻抗)150Ω(源阻抗)电快速瞬±0.5KV(充电电压)5 / 50 ns (前沿/ 半峰)5 KHz(重复频率)±1 KV(充电电压)5 / 50 ns (前沿/ 半峰)5 KHz(重复频率)2.22.33.1变脉冲群IEC61000-4-4推荐在今后使用,但数据可能IEC TC77 委员工频共模有适当修改50Hz 会在考虑中10V(均方根值,电动势)0.15 / 80 MHz射频传导(共模调幅0.15 / 80 MHz3V(未调制时的均方根值)80 % (1KHz 调幅)150Ω(源阻抗)10V(未调制时的均方根值)80 % (1KHz 调幅)IEC61000-4-6直流输入和输出电源线端口150Ω(源阻抗)浪涌 1.2/50(8/20)μs(前沿/ 半峰)推荐在今后使用,但数据可能有适当修改3.23.31.2/50(8/20)μs(前沿/ 半峰)IEC61000-4-5IEC61000-4-4 线—地线—线±0.5KV(充电电压)±0.5KV(充电电压)±0.5KV(充电电压)5 / 50 ns (前沿/ 半峰)5 KHz(重复频率)±0.5KV(充电电压)±0.5KV(充电电压)±2 KV(脉冲峰值)5 / 50 ns (前沿/ 半峰)5 KHz(重复频率)电快速瞬变脉冲群电压跌落部位号IEC61000-6-1(1997)EN50082-2(1995) 标准推荐在今后使用,但数据可能有适当修改 3.4IEC61000-4-11100 % 降低 6 0 % 降低 50 ms 100 ms推荐在今后使用,但数据可能 IEC TC77 委员3.54.1电压波动有适当修改会在考虑中U 标称+20 % U 标称-20 %0.15 / 80 MHz射频传导 (共模调 幅0.15 / 80 MHz3V (未调制时的均方根值) 80 % (1KHz 调幅) 10V (未调制时的均方根值) 80 % (1KHz 调幅) 150Ω(源阻抗)IEC61000-4-6 150Ω(源阻抗)推荐在今后使用,但数据可能有适当修改4.2电压跌落 30 % 降低 0.5 周波60 % 降低 0.5 周波IEC61000-4-11 IEC61000-4-11 30 % 降低 0.5 周波 60 % 降低 5 周波 推荐在今后使用,但数据可能有适当修改 4.3电压中断 > 95 % 降低250 周波> 95 % 降低 交流 输入 和输 出电 源线 端口250 周波浪涌1.2/50(8/20)μs (前沿 / 半峰) 推荐在今后使用,但数据可能有适当修改4.41.2/50(8/20)μs (前沿 / 半峰) IEC61000-4-5 IEC61000-4-4 线—地 线—线±2 KV (充电电压) ±1 KV (充电电压)±1KV (充电电压) 5 / 50 ns (前沿 / 半峰)5 KHz (重复频率)4 KV 4 KV电快速瞬 变脉冲群 ±2 KV (脉冲峰值) 5 / 50 ns (前沿 / 半峰) 5 KHz (重复频率)推荐在今后使用,但数据可能有适当修改 4.54.6电压波动低频谐波 IEC TC77 委员 会在考虑中 U 标称+10 % U 标称-10 %推荐在今后使用,但数据可能 有适当修改 4.7IEC TC77 委员 会在考虑中 0.2 KHz % 未定部位号IEC61000-6-1(1997)EN50082-2(1995)标准射频传导(共模调幅)0.15 / 80 MHz 0.15 / 80 MHz5.1 3V(未调制时的均方根值)80 % (1KHz 调幅) 10V(未调制时的均方根值)80 % (1KHz 调幅)150Ω(源阻抗)IEC61000-4-6接地线端口150Ω(源阻抗)电快速瞬±0.5KV(充电电压)5 / 50 ns (前沿/ 半峰)5 KHz(重复频率)5.26.1变脉冲群IEC61000-4-4IEC61000-4-6 射频传导(共模调幅)0.15 / 80 MHz10V(未调制时的均方根值)80 % (1KHz 调幅)150Ω(源阻抗)过程测量和控制线及长距离总线和控制端电快速瞬±2KV(脉冲峰值)5 / 50 ns (前沿/ 半峰)5 KHz(重复频率)推荐在今后使用,但数据可能有适当修改6.26.3变脉冲群IEC61000-4-4工频共模IEC TC77 委员会在考虑中50 Hz20 V(均方根值,电动势)推荐在今后使用,但数据可能有适当修改浪涌6.4 1.2 / 50 (8/20)s(前沿/半峰)2KVIEC61000-4-11 线---地线---地1KV* 对传导干扰的测试,特别是对电源线上干扰的测试,尽管产品千变万化,但基本方法都是一样的,基本配制都是人工电源网络和干扰接收机(见图1)。