2013年北京市中考语文作文题目、点评及满分范文
- 格式:docx
- 大小:18.23 KB
- 文档页数:2
2013年北京中考作文题目:好奇【作文】好奇,指的是对不了解的事物感到新奇,发生兴趣。
有人对星空的奥秘感到好奇,于是就去观察探究;有人对“小人国”的故事感到好奇,于是就去读《格列佛游记》;有人对身边的变化感到好奇,于是就去了解这变化的原因……好奇,会使你有很多新的发现,会使你的生活更加丰富多彩。
请以“好奇”为题目,写一篇文章。
要求:(1)将题目抄写在答题卡上。
(2)不限文体(诗歌除外)。
(3)字数在600-1000字之间。
(4)作文中不要出现所在学校的校名或师生姓名。
(相关阅读:2013北京中考语文试卷分析)2013北京中考作文分析《好奇》【作文】好奇,指的是對不了解的事物感到新奇,發生興趣。
有人對星空的奧秘感到好奇,於是就去觀察探究﹔有人對“小人國”的故事感到好奇,於是就去讀《格列佛游記》﹔有人對身邊的變化感到好奇,於是就去了解這變化的原因……好奇,會使你有很多新的發現,會使你的生活更加豐富多彩。
請以“好奇”為題目,寫一篇文章。
要求:(1)將題目抄寫在答題卡上。
(2)不限文體(詩歌除外)。
(3)字數在600-1000字之間。
(4)作文中不要出現所在學校的校名或師生姓名。
北京中考作文題的出題,從07年開始,形式上來看,基本上是命題、半命題作文的天下。
作文題結構來看,從07年開始,無論是命題作文還是半命題作文,都傾向於以詞語(或短語)命題,並且近五年都是動詞性詞語或短語。
今年依舊延續2012年中考作文出題形式,以命題作文為主,題目為《好奇》,前面有一段關於好奇的解釋,但在整體上來看今年的作文題還是比較有難度的!1.審題,一方面“好奇”,本身是一個動詞,意思為指的是對不了解的事物感到新奇,發生興趣。
因此在文章中一定要寫出“我”好奇什麼,或者什麼引發了我的好奇!另一方面,材料中提到“好奇,會使你有很多新的發現,會使你的生活更加豐富多彩。
”因此在整篇文章中還要體現出我因“好奇”收獲了什麼,得到了什麼,有哪些感悟!處理好文章的詳略。
2013中考满分作文-中考作文【篇一:2013北京中考满分作文:在好奇中成长_700字】童年时代的我好奇、顽皮、可爱,种种性格促进着我成长着,在这崎岖的成长小路上,发生了不少有趣的事……清晨的一束阳光从窗帘的缝隙里射进来,正巧照在了桌上的一袋花生米上,我光着小脚丫东倒西歪地快速走动,顺着和煦的阳光来到了高大的桌前,我望了望四周,我的目标锁定在了桌下的一把蘑菇椅,我小心地爬上了凳子,勉强够到了桌上的一袋好像很美味的花生米,我的小手拎着“宝贝”一蹦一跳地来到了爸爸面前,爸爸微笑着,仿佛明白了我的心思,笑眯眯地摸了摸我的脑袋瓜子和蔼地说:“是给小馋猫剥花生呀!”说完他立即为我剥了起来,爸爸一个个为我剥,我一个个狼吞虎咽地吃,突然,我脑海里浮现出一个怪念头:既然嘴巴能吃那鼻子能吗?在好奇心的驱使下,我选了一个手指差不多大的花生小心翼翼地塞入了小小的鼻孔中,刚放入,我没有丝毫反应,就又拿了一颗塞入了进去,过了一阵子,我似乎察觉到不对劲,鼻尖通红的,突然间我感到了剧痛,“哇”的一下子哭了出来,一旁专心致志的爸爸看见了一开始通红的脸顿时变得苍白苍白,在慌忙间他让我用气息挤出来,可我……爸爸让我别担心,我这是才知道:鼻子是呼吸的!我梦见了我的鼻子不听话了,两个讨厌的花生在我的鼻孔里玩耍,怎么也呼唤不出来,我急得无可奈何,我后悔,后悔我的所作所为……有一束阳光把我从梦中拉回现实,我呼吸着新鲜空气,无比舒适,摸摸鼻子,咦?怎么不翼而飞了?我又好奇地找到了爸爸,原来爸爸在我熟睡时把花生拉出来了哦!一场灾难平息了!在成长中,我总会对这对那而好奇,是它驱使着我对外界事物的热情与向往,是它陪伴着我快乐成长!【篇二:2013苏州中考满分作文:熟悉的地方也有风景_800字】晨风习习,琼枝带露,啊,又是一个大雾天。
家乡的雾没有峨眉山的雾那样厚、那样秀,也没有黄山的雾那般奇丽渺远、变幻莫测,但我最欣赏的还是家乡的雾。
我的家乡位于崇山峻岭之中的会稽山麓,这里层峦叠嶂,千岩竞秀,万壑争流,这里的雾有它独特的魅力。
2013北京中考作文第一篇一场难忘的旅行今年暑假,我参加了一次难忘的旅行。
这次旅行的目的地是北京。
旅行的第一天,我们一大早就出发了。
一路上,我兴奋不已,我想象着即将到来的美景和有趣的事情。
终于,我们到了北京。
我们首先参观了长城。
长城是中国的一张名片,因为它是世界上最长的人造建筑物。
站在长城上,我感受到了它的壮丽和伟大。
从远处望去,长城像一条巨龙蜿蜒而行,它连接了一个个山峦,仿佛是一道守护着祖国的屏障。
接下来,我们去了故宫。
故宫是中国古代宫殿建筑的典范,也是世界上最大、最完整的古代宫殿之一。
在故宫内部,宫殿琳琅满目,金碧辉煌,让我感受到了古代帝王的豪华与尊贵。
我走在宫廷的石板道上,仿佛穿越到了古代,沉浸在神秘的历史中。
除了参观名胜古迹,我们还品尝了北京的特色美食。
北京烤鸭是一道有名的传统菜肴,它的皮烤得酥脆,肉质鲜嫩,口感十分美味。
我还尝试了一些传统的小吃,如豆汁、炸酱面和灌肠,它们都让我大呼过瘾。
在旅行的最后一天,我们去了天安门广场。
天安门广场是中国政治和文化的象征,也是世界上最大的城市广场之一。
站在广场上,我感受到了庄严和神圣。
人们在这里举国欢庆,庆祝着国家的繁荣和发展。
这次旅行让我收获颇多。
我不仅欣赏到了北京的名胜古迹,还感受到了中国的历史文化和人民的热情。
我深深地爱上了这座古老而现代的城市,希望有机会能再次回到这里。
第二篇保护环境,从我开始我们的地球是一个美丽而宝贵的家园,然而,由于人类的不良行为,我们的家园正面临着严重的环境问题。
为了改善环境,保护地球,我们每个人都应该从自身做起。
首先,我们应该节约用水。
水是生命之源,它在我们的生活中起着重要的作用。
然而,许多地方仍然存在浪费水资源的问题。
我们应该养成良好的节水习惯,比如及时修理漏水的水龙头,不随意浪费洗澡和洗衣服时的水等等。
其次,我们应该减少使用塑料袋。
塑料袋是一种对环境极为有害的垃圾,它很难分解,对土壤和水源造成严重污染。
我们可以自己带着环保袋去购物,拒绝使用塑料袋,这样可以减少垃圾的产生,保护环境。
2013年北京中考满分作文【篇一:北京市2013中考满分作文3篇:好奇】好奇曾经很怪造物主多事,造出一些朝生暮死的小飞虫来,有何意义?我不明白它们对于生的意义。
在我看来,他们要不如蝉一样有个好嗓子,数十年如一日的等待只为一个夏天的聒噪;要不如蚊虫一般有一对翅膀,在夏日的某个清晨,可以御风飞翔。
但它们终究是卑微的个体,对于整个物种而言,总是那么的微不足道,没有谁会记住它们,没有谁会有关心它们的情感。
他们只能利用仅有的生存技能,漫无目的地在某个角落鸣叫、飞翔,没有归宿,一切与我,却感到无比的悲哀。
我好奇,我不明白。
昆虫素有向光性,近几日小屋的纱窗坏了,不知何时跑进的几只飞蛾在我的台灯下飞舞,惹得我心烦意乱。
生活的挫折使我的情绪变得焦躁,竟也容不得灯下的虫儿,将其困居在器皿之内。
在灯光下,我看到飞蛾竭尽全力地冲撞器皿,一次又一次,不断变换方向的尝试着。
我好奇地盯着它们,看着它们努力地探找求生之路,即使耗尽了自己的最后一丝气力。
我虽被飞蛾求生的精神感动,但更多的是对其这种行为的不解。
脆弱的生命不经意间就会失去,没有情感,没有强大的力量,单独地活着,是多么的悲哀。
但它却为了这样的生命,不顾一切。
我不知道它的追求,也不知道它力量的源头。
灯光下,我注视着飞蛾忽然想起余华的《活着》一书。
书中的主人公如同飞蛾一般的悲惨命运,但他仍然坚强地生活下去。
的确,飞虫的想法很简单,它们生命的信念就是活着。
回想起来蝉不就是报着活着的信念在土壤中度日如年;蚊虫也是报着活着的信念乘风飞翔。
大千世界的各种生物都是因为活着而活着。
而我们生命的意义就是使活着的时间更加精彩充实,只不过是方式不同而已。
某个夏天,我曾一度好奇于昆虫生命的意义,而某个初秋的夜晚我明白了,我更加尊重每一个生命,因为每个生命都来之不易,每个生命都在绽放精彩。
好奇人可以一无所有,但不能没有好奇心。
这是姥姥常常挂在嘴边的话。
姥姥也用自己的奋斗经历诠释了这句话的内涵。
2013年全国各地中考满分作文(一)2013年北京中考满分作文:在好奇中成长童年时代的我好奇、顽皮、可爱,种种性格促进着我成长着,在这崎岖的成长小路上,发生了不少有趣的事……清晨的一束阳光从窗帘的缝隙里射进来,正巧照在了桌上的一袋花生米上,我光着小脚丫东倒西歪地快速走动,顺着和煦的阳光来到了高大的桌前,我望了望四周,我的目标锁定在了桌下的一把蘑菇椅,我小心地爬上了凳子,勉强够到了桌上的一袋好像很美味的花生米,我的小手拎着“宝贝”一蹦一跳地来到了爸爸面前,爸爸微笑着,仿佛明白了我的心思,笑眯眯地摸了摸我的脑袋瓜子和蔼地说:“是给小馋猫剥花生呀!”说完他立即为我剥了起来,爸爸一个个为我剥,我一个个狼吞虎咽地吃,突然,我脑海里浮现出一个怪念头:既然嘴巴能吃那鼻子能吗?在好奇心的驱使下,我选了一个手指差不多大的花生小心翼翼地塞入了小小的鼻孔中,刚放入,我没有丝毫反应,就又拿了一颗塞入了进去,过了一阵子,我似乎察觉到不对劲,鼻尖通红的,突然间我感到了剧痛,“哇”的一下子哭了出来,一旁专心致志的爸爸看见了一开始通红的脸顿时变得苍白苍白,在慌忙间他让我用气息挤出来,可我……爸爸让我别担心,我这是才知道:鼻子是呼吸的!我梦见了我的鼻子不听话了,两个讨厌的花生在我的鼻孔里玩耍,怎么也呼唤不出来,我急得无可奈何,我后悔,后悔我的所作所为……有一束阳光把我从梦中拉回现实,我呼吸着新鲜空气,无比舒适,摸摸鼻子,咦?怎么不翼而飞了?我又好奇地找到了爸爸,原来爸爸在我熟睡时把花生拉出来了哦!一场灾难平息了!在成长中,我总会对这对那而好奇,是它驱使着我对外界事物的热情与向往,是它陪伴着我快乐成长!2013天津中考满分作文:捡拾幸福碎片在每天上演的“斗智斗勇”的故事中,那些令人头疼不已的孩子常常在不经意间让我们收获幸福,它们就像洒落在地的玻璃碎片,简单而细小,晶莹而纯净。
那是一个教师节,刚带完一届毕业班的我正给学生布置作业,突然教室门口闪出一个身影,是丹!那个总在及格线边缘徘徊,特别健忘的男孩,长高了,憨憨地笑着望着我。
2013北京中考作文题5篇第一篇:2013北京中考作文题【作文】好奇,指的是对不了解的事物感到新奇,发生兴趣。
有人对星空的奥秘感到好奇,于是就去观察探究;有人对“小人国”的故事感到好奇,于是就去读《格列佛游记》;有人对身边的变化感到好奇,于是就去了解这变化的原因……好奇,会使你有很多新的发现,会使你的生活更加丰富多彩。
请以“好奇”为题目,写一篇文章。
要求:(1)将题目抄写在答题卡上。
(2)不限文体(诗歌除外)。
(3)字数在600-1000字之间。
(4)作文中不要出现所在学校的校名或师生姓名。
第二篇:2014北京中考语文作文题2014年北京中考作文题目(一)根据情境,按要求写作。
(10分)21.校学生会准备出一期“献给母校”的专刊。
主编邀请你以一个初三毕业生的名义为“感恩”栏目写一段话,向在三年的学习生活中帮助和关爱过你的人表示感谢。
请你从班主任、任课教师、校医、保安、图书管理员中任选一个,表达感谢的心意。
要求:(1)将你选定的对象填写在答题卡的横线上。
(2)内容要真实具体,语言要准确得体。
(3)字数在150-200之间。
(4)不要出现所在学校的校名或师生姓名。
(二)根据题目,按要求写作。
(40分)22.从下面两个题目中任选一题,写一篇文章。
题目一:读书学习,科技制作,文体爱好,社会实践……这里,一定会有属于你自己的世界。
这个世界,陶冶你的性情,提升你的境界。
请你以“这里有属于我的世界”为题目,写一篇文章。
题目二:《宜居城市》这篇文章,使你对宜居城市的生活和建设有了一定的了解。
请你发挥想象,以你心目中的宜居城市为背景,以“宜居城市里的故事”为题目,写一篇文章。
要求:(1)将所选题目抄写在答题卡上。
(2)不限文体(诗歌除外)。
(3)字数在600-800之间。
(4)不要出现所在学校的校名或师生姓名第三篇:2011年北京中考作文题日积月累写写帮文秘助手()之2011年北京中考作文题:日积月累知识的丰富,认识的提高,情感的加深,习惯的养成......都需要天长日久地坚持,一点一滴地积累。
2013北京中考语文试题评析:整体试卷较稳定中考频道在考试后及时公布各科中考试题答案和中考作文及试卷专家点评。
请广大考生家长关注,祝福广大考生在2013年中考中发挥出最佳水平,考出好成绩!2013年北京中考语文试卷评析李春明每年6月24日的早上,我都像要打开礼物盒子一探究竟的孩子一般,充满好奇地等候着中考试卷的现身――当然了,对于考生而言,心情也许各有不一,考场上有人看到的是糖果,有人却像看到炸弹。
不管如何,考试一结束,试卷一出炉,总少不了下面这些议论纷纷:作文题是什么?好不好写?整张试卷难度怎么样?文言文和名著考的是什么?现代文阅读又考了什么新题型?这次中考,对于明年的新初三学生来说,有何借鉴意义?……在完整做了一遍中考试卷后,就上面这些年年不见翻新的老话题,聊聊我对2013新试卷的想法。
因未看参考答案,也未及与同行仔细切磋,只是自家之言,不同意见,欢迎交流。
一、作文题很“好奇”,爱你容易不容易?“好奇”这题目,延续着北京中考的命题风格,以命题作文为面具,却是话题作文的本质。
好大的一个词,呈现出一个开放的空间。
这个题目我是很喜欢的,“好奇”一词勾起的,往往会是一个人生活中比较有趣的情境与经历,不似当年的“凝聚”“向前”那般面目凝重让人肃然起敬却兴味寡然。
然而,在一些备考素材偏窄的考生看来,考前最精心准备的亲情、友情、成长类几篇文章,想直接套进去并不容易。
于是,颇费了一番脑筋,有人通过不大不小的手术,还是把自己的文章塞进了这个题目,有人另起炉灶,现场发挥。
当然,具体效果,一定因人而异。
但以我今天收到的学生短信状况来看,应可基本欣慰。
作文并不容易,大致中等难度,用心思考,应不难下笔成文。
有一个学生告诉我,他用的是(海淀)上学期期末考试作文“解惑”的题材,对照一想,我笑了。
作文题,总像是一个巨大的赌注。
但是,输赢真的不是靠运气――只要你认真对待平时每一次作文,用心写好,精心修改,就可以把握自己命运的。
【初三党:北京市中考历年作文题与满分作文】2013年【初三党:北京市中考历年作文题与满分作文】|2013年【试题回放】六、作文(50分)23.好奇,指的是对不了解的事物感到新奇,发生兴趣。
有人对星空的奥秘感到好奇,于是就去观察探究;有人对小人国的故事感到好奇,于是就去读《格列佛游记》;有人对身边的变化感到好奇,于是就去了解这变化的原因……好奇,会使你有很多新的发现,会使你的生活更加丰富多彩。
请以好奇为题目,写一篇文章。
要求:(1)将题目抄写在答题卡上。
(2)不限文体(诗歌除外)。
(3)字数在600——1000之间。
(4)作文中不要出现所在学校的校名或师生姓名。
【范文】好奇(1)北京考生去年暑假,老爸在一所跆拳道培训学校为不爱运动的我报了名。
带着几分不悦,走进那家跆拳道馆,馆里没几个学生,只有一个中年人靠在地板上打盹儿。
他三十五岁以上,没多少头发,肚腩上还有许多肥肉,这不会就是要教我跆拳道的老师吧?我对这位胖老师生了几分好奇。
听到我的脚步声,他猛然间抬头。
我表明来意后,老师笑眯眯地点了点头,随后用不太标准的普通话说:你确定要学习跆拳道吗?我不知道该怎么回答。
随后他把我领到教室的另一头,给了我一块抹布模洋的东西。
我很吃惊,心里忍不住想:这是要干什么?正在我一头雾水的时候,他把那块抹布递给我,说:想学好跆拳道,先把教室的地擦一擦吧。
我有一种被羞辱的感觉。
但又觉得有点蹊跷,追问道:什么?擦……地?老师依旧笑眯眯地说:不情愿?呵呵,你擦完地就知道我的用意了。
尽管心里有一万分的不乐意,但是又不好说什么。
只好俯下身子开始擦地板。
哼,我倒要看看你葫芦里究竟卖的是什么药?我暗自好奇。
可还没擦够两分钟,我便气喘吁吁。
这地板擦起来还真不容易啊。
偌大的一个跆拳道馆,要弓着腰,按着抹布,一路小跑着擦过去,擦回来。
正值夏日,即使不照镜子,我也能感觉到自己满脸汗珠的狼狈样子。
终于,地板擦完了。
站起身子,顿觉两眼发黑,此时此刻,我浑身上下像散了架一般,浑身酥软得好比抽了脊柱的鱼。
2013北京中考作文2013北京中考作文2013北京中考“好奇”写作,最重要的不是技巧与方法,而是你的情感与思想,你是否用心体察生活中的人与事,你是否积极应对成长中的困惑与艰难,你是否真心待人,你是否求知若渴。
【原题呈现】好奇,指的是对不了解的事物感到新奇,发生兴趣。
有人对星空的奥秘感到好奇,于是就去观察探究;有人对“小人国的故事”感到好奇,于是就去读《格列佛游记》;有人对身边的变化感到好奇,于是就去了解这变化的原因……好奇,会使你有很多新的发现,会使你的生活更加丰富多彩。
请以“好奇”为题目,写一篇文章。
要求:(1)将题目抄写在答题卡上。
(2)不限文体(除外)。
(3)字数在600-1000字之间。
(4)作文中不要出现所在学校的校名或师生姓名。
【详细解析】看到今年的中考作文题,瞬间,我有两个反应:第一反应是叫好,以北京近年的中考作文命题,这题目算比较可爱了。
如此鲜活的主题,是能够激发孩子的创造性与灵感的,善于发掘生活的孩子或能写出很精彩的内容。
第二反应是暗暗担心,主要担心某些写作功底不实的孩子,如果只凭考前预备的经典例文来备考,想完美套用怕要费些脑筋。
对这样的孩子,我心中颇有隐忧。
人常说:屁股决定大脑。
在这一瞬间,我觉得我仿佛分裂成了两个人:一方面,站在老师的立场,我希望,小至写作能力的教学与考查,大到教育政策与环境的改革,都能加快脚步前进。
另一方面,站在一直随我学习的孩子角度,我又希望中考能以最最稳妥的方式出题,希望孩子们能够取得最大限度的好成绩。
言归正传,下面我们来一起破解中考作文题“好奇”。
取材构思之道:里应外合,多方包抄1、拆解题目中的导语导语提供了“好奇”的几个可用方向:自然、书籍、生活中的变化。
以导语中这三个方向粗略考虑,事倒不难想,因为我相信每个同学都曾有过类似的好奇经历。
但是,要留神了!这是在写记叙文,你要想清你文章的重心所在:自然的奥秘固然重要,但探索的过程才是文章的重心,要生动而充实;书中故事十分动人,但切忌过多复述情节,而注意满足好奇的过程,以及由此带来的影响;写出身边变化,需要善于发现的眼睛,如何构架起一篇好的文章――立意尤其重要。
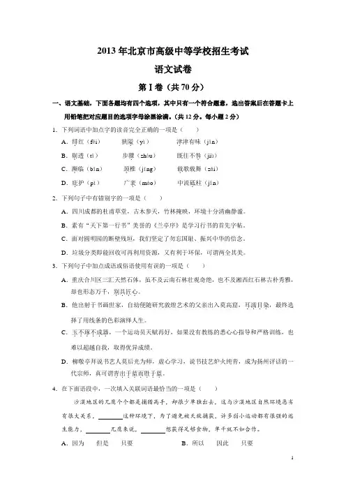
2013年北京市高级中等学校招生考试语文试卷第Ⅰ卷(共70分)一、语文基础,下面各题均有四个选项,其中只有一个符合题意,选出答案后在答题卡上用铅笔把对应题目的选项字母涂黑涂满。
(共12分。
每小题2分)1.下列词语中加点字的读音完全正确的一项是()A.绯.红(fēi)狭隘.(yì)津.津有味(jīn)B.剔.透(tī)步骤.(zhòu)既往不咎.(jiù)C.濒.临(bīn)颈.椎(jīng)载.歌载舞(zǎi)D.庇.护(pì)广袤.(mào)中流砥.柱(jīn)2.下列句子中有错别字的一项是()A.四川成都的杜甫草堂,古木参天,竹林掩映,环境十分清幽静谧。
B.素有“天下第一行书”美誉的《兰亭序》是学习行书的首先字帖。
C.面对圆明园的断壁残垣,我们坚定了勿忘国耻、振兴中华的信念。
D.垃圾分类即能回收可再利用资源,又有利于环保,可谓两全其美。
3.下列句子中加点成语或俗语使用有误的一项是()A.重庆合川区三汇天然石体,虽不及云南石林壮观奇绝,也不及湘西红石林古朴秀雅,却也形态万千,别具匠心....。
B.他出射于书画世家,自幼便随研究敦煌艺术的父亲出入莫高窟,耳濡目染....,最终选择了用线条的色彩演绎人生。
C.玉不琢不成器......,一个运动员天赋再好,如果没有教练的悉心心指导和严格训练,也难以超越自我,取得优异成绩。
D.柳敬亭拜说书艺人莫后光为师,虚心学习,说书技艺炉火纯青,成为扬州评话的一代宗师,真可谓青出于蓝而胜于蓝........。
4.在下面语段中,一次填入关联词语最恰当的一项是()沙漠地区的兀鹰个个都是捕猎高手,却很少单独出去,这与沙漠地区自然环境恶劣有很大关系,这种环境下,为了避免被天敌捕获,许多弱小运动都有很强的逃生能力,兀鹰来说,想获得足够食物,单干就不如合作。
A.因为但是只要B.所以因此只要C.因为因此如果D.所以但是如果5.结合语境修改画线病句,最恰当的一项是()在现代工业社会,煤炭、石油和天然气的过多燃烧,导致大气中二氧化碳含量急剧增加,二氧化碳具有吸热和隔热功能,它在大气中增多的结果是形成了一个无形的‚玻璃罩‛,太阳辐射到地球的热量向外层空间无法发散,造成地球表面温度升高,这就是我们常说的‚温室效应‛。
2013年北京市中考作文题解及例文字数:2359来源:全国优秀作文选(初中) 2013年10期字体:大中小打印当页正文题目:好奇,指的是对不了解的事物感到新奇,发生兴趣。
有人对星空的奥秘感到好奇,于是就去观察探究;有人对“小人国”的故事感到好奇,于是就去读《格列佛游记》;有人对身边的变化感到好奇,于是就去了解这变化的原因……好奇,会使你有很多新的发现,会使你的生活更加丰富多彩。
请以“好奇”为题目,写一篇文章。
题解:这是一篇命题作文。
题是规定好的,不可另拟,否则扣分。
题目文字里,含有对“好奇”的三种具体解释,也是三方面题材范围的提示。
你可以在这里面寻找并确定素材,提炼主题;当然也可以不受它的限制,更充分地展示自己的题材和思考的积累,但内容必须围绕“好奇”展开。
好奇,原本是人的天性,尤其在少年时期。
可惜之后人们随着年龄的增长,好奇心越来越少以致丢失。
初中生正值青少年时期,应该对事物抱有很浓厚乃至很神秘的好奇心理。
伴随着好奇心还有旺盛的求知欲,他们心中飞动着太多色彩绚丽的梦想,这恰恰是他们学习和探求知识的原动力。
要写好这篇应试作文,在充分展示其好奇心的同时,还必须具有丰富的想象力,两者的融合是此篇作文成功的关键。
要十分注意的是,万不可把许多想象杂糅在一起,选材和表达要集中。
要表现的确是自己所好奇的,又不同于别人的,尽可能多彩些,这样才真正具有青少年的特征。
我觉得“好奇”这个作文题特别适合处于青少年时期的初中生,它既可以表现好奇心,又便于真实地表达其实际语文水准,许多考生的作文就证明了这一点,下面的满分作文则更有说服力。
满分例文:好奇北京市东城区考生王奕苏因为有了好奇,我从《雨巷》走进雨巷,看细雨染湿繁华沧桑,沐浴人生境界的光芒。
初二时,我邂逅了戴望舒的《雨巷》。
那唯美浪漫、摇曳着丁香气息的江南小巷让我痴痴幻想了许久。
冥想间,一连串问题也层出不穷。
我纳罕:是什么使他伫立在那悠长寂寥的雨巷,去守候那女郎?又是什么使他产生多情的痴想,去感受那虚无缥缈的惆怅与彷徨?思考衍生出好奇,好奇使我对雨巷魂牵梦萦。
2013北京中考作文2013年北京中考作文题目:我的梦想我有一个美丽的梦想,它就像一朵盛开的花朵,让我充满了希望和动力。
我的梦想是成为一名科学家,为人类的进步贡献力量。
首先,我对科学的探索充满了浓厚的兴趣。
小时候,我经常会在图书馆里翻阅各类科普书籍,对宇宙、生命、未来等话题产生浓厚的好奇心。
我对科学的奥妙感到着迷,并渴望能够揭开这些奥秘的面纱。
成为一名科学家,不仅可以满足我对知识的求知欲,还可以更深入地研究和探索科学的领域。
其次,我希望通过我的努力能够为人类的进步做出一些贡献。
在现代社会,科学技术的发展和人类的进步密不可分。
科学家们通过不断的研究和实践,为社会发展带来了许多改变。
我的梦想是成为一名优秀的科学家,推动科学技术的发展,为人类的福祉做出一份力所能及的贡献。
我希望能够研究出新的医学方法,治疗那些目前无法治愈的疾病;我希望能够创造出更高效的能源,解决能源短缺的问题;我希望能够发明出更智能的机器人,服务于人类的生活。
这些都是我作为一名科学家的愿望和责任。
最后,我知道要实现我的梦想并不容易,需要我付出艰辛的努力和不懈的追求。
我要认真学习各类科学知识,拓宽自己的视野;我要积极参与社会实践,锻炼自己的实践能力;我要坚持不懈地进行科学研究,不断探索前进。
我相信只要坚持不懈,我的梦想一定能够实现。
我的梦想就像一颗星星闪耀在黑夜的天空中,给我带来无尽的喜悦和希望。
我相信只要我不停地努力,我的梦想一定能够在不久的将来实现。
让我们为梦想而奋斗,为科学而努力,为人类的进步而贡献自己的智慧与力量!。
2013年北京卷优秀作文【题目】根据对话,按要求作文。
科学家:假如请爱迪生来21世纪生活一个星期,最让他感到新奇的会是什么呢?文学家:我想,手机会不会让他感动不可思议呢。
科学家:我同意,手机是信息时代的一个标志物,简直称得上是一部掌中电脑,丰富的功能一定会让这位大发明家感到新奇。
文学家:手机的广泛应用,深刻地影响着人们的交往方式、思想情感和观念意识,或许这也是爱迪生意想不到的吧。
科学家与文学家各自对手机的看法,引发了你哪些思考、想象?请自选角度,自拟题目,自定文体,诗歌除外,写一篇不少于800字的文章。
【点评】作为大家最关注的题目之一,不仅因为其分值巨大,更因为作文题目中包括着重要社会现象、人们思想态度的一种反思。
但事实上,很少人会真正试图去研究高考语文作文题目命制背后的实事内涵。
大多数老师只会教学生套作名人的例子,拼凑些名句名言,但这几乎成了阅卷者最厌恶的写作风格之一。
正如鲁迅先生所说,要作一条清澈见底的小溪,如果是一个烂泥潭又有谁知道它的深浅呢。
所以想写好考场作文,既不是拼凑名人素材,也不是盲目抒情,而要真正理解命题人的命题意图。
2012年高考作文题目考的是铁路检修工人老计坚守岗位的内容。
这一题目,让那些只会教学生写名人故事、风花雪月的老师完全崩溃。
更有甚者,还有鼓吹在考场上要写记叙文、散文来标新立异之辈,学生们在考场上一见此题完全手足无措。
于是,杨老师告诉你,在高考前中宣部(主管教育)部长刘云山提出新闻战线要“走转改”。
“走”就是“走基层”,要报道平凡世界的闪光品质。
只要你了解这一点,就知道这是当时最重要的时政之一。
杨老师带你练过这个类型的作文,你上了考场,无论考老计老刘还是老杨,你都会写!然而,很有学校的老师甚至连刘云山都没有听过,更不要提“走转改”这样重要的时事了。
宋代文坛领秀欧阳修提出“诗文革新运动”,主张一扫西昆体的浮靡之见,而要反映社会现实。
科举的时候,欧阳修又是命题者,又是阅卷人,曾巩是当年的状元,苏轼是榜眼,如果他们的文章文字清浮如西昆旧体,可能被录取么。
《2013年北京中考满分作文赏析:好奇心.doc》2013年北京中考作文题目是:好奇,经过考场作文的上万篇文章的筛选,总会有脱颖...将本文的Word文档下载,方便收藏和打印推荐度:点击下载文档https://m./zuowen/zhongkaomanfenzuowen/194456.html 下载说明:1. 下载的文档为doc格式,下载后可用word文档或者wps打开进行编辑;2. 若打开文档排版布局出现错乱,请安装最新版本的word/wps 软件;3. 下载时请不要更换浏览器或者清理浏览器缓存,否则会导致无法下载成功;4. 网页上所展示的文章内容和下载后的文档内容是保持一致的,下载前请确认当前文章内容是您所想要下载的内容。
付费下载付费后无需验证码即可下载限时特价:6.00元/篇原价20元免费下载仅需3秒1、微信搜索关注公众号:copy839点击复制2、进入公众号免费获取验证码3、将验证码输入下方框内,确认即可复制联系客服微信支付中,请勿关闭窗口微信支付中,请勿关闭窗口×温馨提示支付成功,请下载文档我知道了咨询客服×常见问题•1、支付成功后,为何无法下载文档?付费后下载不了,请核对下微信账单信息,确保付费成功;已付费成功了还是下载不了,有可能是浏览器兼容性问题。
•2、付费后能否更换浏览器或者清理浏览器缓存后下载?更换浏览器或者清理浏览器缓存会导致下载不成功,请不要更换浏览器和清理浏览器缓存。
•3、如何联系客服?扫描下方二维码关注公众号“网站在线小助理”,及时联系客服解决。
请把【付款记录详情】截图给客服,同时把您购买的文章【网址】发给客服。
客服会在24小时内把文档发送给您。
(客服在线时间为周一至周五9:00-12:30 14:00-18:30)。
2013年北京中考作文题目:好奇
【导语】中考临近,下面为正在努力奋斗的同学们介绍一些各地的中考真题,希望对你的作文水平提高有所帮助。
更多优秀作文尽在【作文】
好奇,指的是对不了解的事物感到新奇,发生兴趣。
有人对星空的奥秘感到好奇,于是就去观察探究;有人对“小人国”的故事感到好奇,于是就去读《格列佛游记》;有人对身边的变化感到好奇,于是就去了解这变化的原因……好奇,会使你有很多新的发现,会使你的生活更加丰富多彩。
请以“好奇”为题目,写一篇文章。
要求:
(1)将题目抄写在答题卡上。
(2)不限文体(诗歌除外)。
(3)字数在600-1000字之间。
(4)作文中不要出现所在学校的校名或师生姓名。
1。
2013年北京市中考语文作文题目、点评及满分范文
好奇,指的是对不了解的事物感到新奇,发生兴趣。
有人对星空的奥秘感到好奇,于是就去观察探究;有人对“小人国”的故事感到好奇,于是就去读《格列佛游记》;有人对身边的变化感到好奇,于是就去了解这变化的原因……好奇,会使你有很多新的发现,会使你的生活更加丰富多彩。
请以“好奇”为题目,写一篇文章。
要求:
(1)将题目抄写在答题卡上。
(2)不限文体(诗歌除外)。
)命题,1.
而
3.社会件,
4.
也可以写成议论文,以好奇为话题,将好奇对于我们生活中的作用为论点,如保持一颗时刻不灭的好奇心,才能使社会得到发展,人类才会进步。
或者因为充满好奇心、富于探索精神的人类不断的实践创造,而变成一个多姿多彩的世界。
进而选择其中的选择论据结构全文。
总体上来说,作为语文半壁江山的作文,今年出题还是有难度的,在这里,预祝所有考生取得
理想的语文成绩!
范文:
童年时代的我好奇、顽皮、可爱,种种性格促进着我成长着,在这崎岖的成长小路上,发生了
不少有趣的事……
清晨的一束阳光从窗帘的缝隙里射进来,正巧照在了桌上的一袋花生米上,我光着小脚丫东倒
西歪地快速走动,顺着和煦的阳光来到了高大的桌前,我望了望四周,我的目标锁定在了桌下的一把蘑菇椅,我小心地爬上了凳子,勉强够到了桌上的一袋好像很美味的花生米,我的小手拎着“宝贝”一蹦一跳地来到了爸爸面前,爸爸微笑着,仿佛明白了我的心思,笑眯眯地摸了摸我的脑袋瓜子和蔼地说:“是给小馋猫剥花生呀!”说完他立即为我剥了起来,爸爸一个个为我剥,我一个个狼吞虎咽地吃,突然,我脑海里浮现出一个怪念头:既然嘴巴能吃那鼻子能吗?在好奇心的驱使下,我选了一个手指差不多大的花生小心翼翼地塞入了小小的鼻孔中,刚放入,我没有丝毫反应,就又拿了一颗塞入了进去,过了一阵子,我似乎察觉到不对劲,鼻尖通红的,突然间我感到了剧痛,“哇”的一下子哭了出来,一旁专心致志的爸爸看见了一开始通红的脸顿时变得苍白苍白,在慌忙间他让我用气息挤出来,可我……爸爸让我别担心,我这是才知道:鼻子是呼吸的!
我梦见了我的鼻子不听话了,两个讨厌的花生在我的鼻孔里玩耍,怎么也呼唤不出来,我急得
无可奈何,我后悔,后悔我的所作所为……。