垃圾填埋场处置工程施工各种附表
- 格式:doc
- 大小:168.00 KB
- 文档页数:10
垃圾填埋场工程施工报价一、项目概况本项目为垃圾填埋场工程施工,主要包括垃圾填埋场土建工程、垃圾填埋场防渗工程、垃圾填埋场渗沥液处理工程、垃圾填埋场气体处理工程等。
工程地点位于XX 市XX区,占地面积约XX平方米,预计填埋垃圾量约为XX吨。
二、工程量清单1. 土建工程(1)垃圾填埋场底部基础处理(2)垃圾填埋场边坡修整(3)垃圾填埋场排水系统建设2. 防渗工程(1)垃圾填埋场防渗膜铺设(2)垃圾填埋场防渗膜焊接(3)垃圾填埋场防渗层验收3. 渗沥液处理工程(1)渗沥液收集系统建设(2)渗沥液处理设备安装(3)渗沥液处理设施调试4. 气体处理工程(1)垃圾填埋场气体收集系统建设(2)气体处理设备安装(3)气体处理设施调试三、工程报价1. 土建工程报价(1)垃圾填埋场底部基础处理:XX万元(2)垃圾填埋场边坡修整:XX万元(3)垃圾填埋场排水系统建设:XX万元总计:XX万元2. 防渗工程报价(1)垃圾填埋场防渗膜铺设:XX万元(2)垃圾填埋场防渗膜焊接:XX万元(3)垃圾填埋场防渗层验收:XX万元总计:XX万元3. 渗沥液处理工程报价(1)渗沥液收集系统建设:XX万元(2)渗沥液处理设备安装:XX万元(3)渗沥液处理设施调试:XX万元总计:XX万元4. 气体处理工程报价(1)垃圾填埋场气体收集系统建设:XX万元(2)气体处理设备安装:XX万元(3)气体处理设施调试:XX万元总计:XX万元四、工程总报价垃圾填埋场工程施工总报价为各项工程报价之和,即:总报价 = 土建工程报价 + 防渗工程报价 + 渗沥液处理工程报价 + 气体处理工程报价总报价 = XX万元 + XX万元 + XX万元 + XX万元总报价 = XX万元五、报价说明1. 报价单位应具有相关工程施工资质,并具备良好的信誉和业绩。
2. 报价应为最终含税报价,包括人工、材料、设备、运输、施工监理等所有费用。
3. 报价有效期为XX个月,自报价文件递交之日起计算。
垃圾填埋场施工组织设计盐源县城市生活垃圾卫生填埋场建设工程项目施工(项目名称)施工招标施工组织设计编制单位:四川万达建设公司有限公司(盖单位章)编制人:(署名)编制日期:二О一二年四月二十七日目录第一章:工程概略第二章:施工部署第三章:各分部分项工程的主要施工方法第四章:工程投入的主要设备、设备配置第五章:分项工程技术举措第六章:劳动力计划装备状况第七章:保证工程质量的技术组织举措第八章:保证安全生产的技术组织举措第九章:保证工程施工工期技术组织举措第十章:保证文明施工的技术组织举措第十一章:季节性施工举措第十二章:计划开、完工日期和施工进度及施工总平面部署状况第十三章:减少扰民降低环境污染和噪音的控制举措第十四章:地下管线及其余地上地下设备的加固举措附表一拟投入本标段的主要施工设备表附表二拟装备本标段的试验和检测仪器设备表附表三劳动力计划表附表四计划开、完工日期和施工进度网络图附表五施工总平面图附表六暂时用地表第一章:工程概略一、编制原则本施工组织设计作为指导施工的依照,编制时对项目管理机构设置、劳动力组织、施工进度计划控制、机械设备及周转资料装备、主要分部分项工程施工方法、工程质量控制举措、安全生产保证举措、文明施工举措、降低成本举措、冬雨季施工举措、减少扰民降低环境污染和噪音控制举措、地下管线及其余地上地下设备的加固举措等诸多要素尽可能充足考虑,突出科学性及可行性。
是保证优质、低耗、安全、文明、高速达成所有施工任务的重要经济技术文件。
二、编制依照1)由四川省清源环境工程有限责任公司设计编制的《盐源县城市生活垃圾办理工程电气工程设计》、《盐源县城市生活垃圾办理工程填埋场总图设计》、《盐源县城市生活垃圾办理工程渗滤液办理区设计》、《盐源县城市生活垃圾办理工程垃圾坝设计》、《盐源县城市生活垃圾办理工程生产管理区及隶属设备设计》、《盐源县城市生活垃圾办理工程道路部分设计》、《盐源县城市生活垃圾办理工程填埋场库区设计》。
垃圾处理场工程主要分项工程施工方案及措施由于本垃圾处理场工程单位工程项目较多,只对较为关键的单位工程及分项工程进行编制和阐述。
(一)、测量放线1、施工平面定位:工程定位以建设方提供的坐标点为依据,业主交桩后,应对所交桩位进行复核,并经监理工程师认可后,即按有关规范要求和规定进行施工放样作业。
用全站仪或经纬仪根据经复核的交桩进行补设定位控制桩,定出各单位工程的控制点,并加以保护。
2、施工高程制度:根据业主提供的高程水准点,用经校验的DS3水准仪进行各单位工程高程测设,并用木桩进行标识,用校予以保护,以作为各单位工程施工的高程控制水准点。
3、测量施工要点(1)埋点:严格按规程设置测量点,采用於围护作好明显标记,加强保护,防止扰动。
(2)复核:建立测量复核制度,每段控制点控制线施测后,须经技术负责人组织进行复核;细部尺寸由各施工段、各专业队人员负责,测量员进行复核。
每次测量均需完整的详细的记录,作为主要的施工技术资料归档保管。
(3)仪器、工具检定:所有测量仪器均应经过计量检测部门进行检测,并按时进行复检。
由专人使用、管理、保养制度,检测质量落实到人。
坚持每测必核的操作程序。
(4)测量精度标准:平面控制测量达到III级精度标准,水准测量达到四等精度标准。
(二)、机械土石方开挖1、施工准备①人员在作业前对所有工作人员进行安全文明施工和生产技术为期1天的教育并考核,合格方可上岗作业。
②机械准备在作业前10天开始对机械进行保养,对机操手进行安全文明施工教育考核。
确保完好设备和有素质的人员进场。
③油料按设计进度的大型机械使用计划,联系附近供应的石油公司,保证油料供应。
2、施工方法①作业方式首先采用以机械化开挖为主,人工开挖为辅的综合施工法进行合理组织施工,石方用爆破予以破碎后,用反铲挖掘机对大体量土石方进行挖掘装车、转运。
边坡、基底、轮廓线用人工方法进行修整清理。
②施工顺序A.用全站议、经纬仪测设出各区控制轴线和开挖边坡边线及基底轮廓线,作好施工测量控制桩。
垃圾填埋场施工方案(1)
一、背景介绍
垃圾处理是城市管理中一个至关重要的环节,其中垃圾填埋场作为一种常见的处理方式,其建设和运营方案对城市环境和居民生活具有重要影响。
本文将针对垃圾填埋场施工方案进行探讨,主要包括选址、土地准备、施工工艺、运输系统等方面的内容。
二、选址
垃圾填埋场的选址是关键的一步。
首先,需要根据城市规划,选择离城区适当距离的地块,并考虑到地质条件、环境保护、周边居民等因素,建议选址在平整、地势较高、通风条件好的地方。
三、土地准备
在选址确定后,需要对选定地块进行土地准备。
这包括清理杂草、平整场地、修建围墙等工作,确保填埋场基础设施的建设顺利进行。
四、施工工艺
垃圾填埋场施工需要遵循一定的工艺流程。
首先是开挖场地和铺设防渗膜,然后分层填埋垃圾并进行压实,最后进行场地封闭和植被恢复。
在施工过程中需严格按照环保要求进行,确保垃圾填埋过程不对环境造成污染。
五、运输系统
垃圾填埋场的运输系统是关键的支撑设施。
建议在施工方案中充分考虑垃圾收集车辆的进出场便利性,优化运输路线,避免对周边道路交通造成影响。
同时,也需要考虑运输车辆的清洗和消毒设施,确保运输过程卫生安全。
六、结语
垃圾填埋场施工方案的设计和实施是一个涉及多方面因素的复杂工程。
通过合理选址、科学施工工艺和完善的运输系统,可以有效降低填埋场对环境和周边居民的影响,促进城市环境的改善与提升。
希望本篇文章能够为垃圾填埋场建设提供一定的参考价值。
垃圾填埋场渗沥液处置及封场工程各项资源配置计划6.1 劳动力配置计划按照项目管理原则,在全公司范围内抽调责任心强、经验丰富、专业配套的各类人员,组成精干高效的项目经理部和项目队,承担本项目的施工任务,特殊作业人员和技术工人全部持证上岗。
计划高峰时期进入工地总人数的241 人,其中项目经理部技术及管理人员15 人,项目队生产工人218 人,后勤人员2 人。
根据施工进展状况,各项目队人员进行动态管理。
技术工种安排详见下表。
按工程施工阶段投入劳动力及工种计划表工种类别按工程施工阶段投入劳动力情况第一个月第二个月第三个月第四个月第五个月电焊工 4 8 8 8 4 电工 3 5 5 5 3 土工膜焊工1 1 1 1 1 管道工24 32 32 32 24 测量工 23 3 3 2 吊装工4 8 8 8 4泥工 4 8 8 8 4砼工 6 8 8 8 6钢筋工 2 4 4 4 2机械工 6 10 10 8 69 18 18 12 9工程司机85 105 110 105 85普通工人2 2 2 2 2后勤人员1 1 1 1 1医务人员17 17 17 17 17管理人员合计170 230 235 222 1706.2 主要材料、构配件及周转材料配置6.2.1 主要材料来源本项目使用的材料均采购自技术力量雄厚的生产单位,土工材料质量可靠,并通过国家级认可。
水泥、钢材、HDPE 塑料管等从获得ISO9002 质量认证资格的厂家采购,同时应获得业主及监理工程师的认可。
地材从本地石料厂采购。
砂石等地材从当地采购,并纳入地方运输力量。
6.2.2 材料的采购、运输、储存和管理(1)物资设备部对采购的材料、构配件按相应标准分别进行进货、过程和最终三方面的检验,以保证其质量符合要求。
不合格的原材料,应书面通知物资部门做出标记,隔离存放,防止误用,并及时退货。
(2)对水泥、钢材、电气材料等物资的储存,作好防雨、防潮工作。
6.3 施工机械设备配置计划(详见附表)6.4 主要试验、检测仪器设备配置计划(详见下表)主要试验、检测仪器设备配置计划表序号名称型号单位数量现状备注1 经纬仪J2 台 1 良好自有2 全站仪OTS232 台 1 良好自有3 自动安平水准仪DS3 台 3 良好自有4 砼回弹仪HJ225 台 1 良好自有5 两用标准手提击实STL-1 台 1 良好自仪有6 土壤水份快速测定仪TS-1 台 1 良好自有7 砼、水泥快速养护箱ACW-85 台 1 良好自有8 振动筛200M1556 台 1 良好自有9 真空泵W3 台 1 良好自有10 台秤TGT100 台 1 良好自有11 磅秤1000kg 台 1 良好自有12 轻型触探仪XT 台 1 良好自有13 电动相对密度仪WT-3 台 1 良好自有14 路面平整度测定仪ZJ-79 台 1 良好自有15 真空箱套 1 良好自有16 带压力表的空气压套 1 良好自缩机有。
目录第一章编制说明1.1编制依据1.2编制目标第二章工程概况及施工特点2。
1工程概况2.2 施工现场地质条件2.3工程施工特点第三章施工组织机构及组织措施3.1施工组织机构3。
2 施工管理重点3.4 施工技术保证措施3.5施工组织管理机构保障措施3。
6项目部主要成员管理职责和管理制度第四章施工部署及安排4。
1施工指导思想4。
2 项目部施工管理目标4.3 施工任务的划分4.4施工工艺流程4。
5施工顺序及施工流水第五章各分部分项工程的主要施工方法5.1工程定位和高程控制5。
2土方施工5.3填埋区施工5。
4道路施工5.5安装工程施工第六章拟投入的主要施工机械设备情况6.1机械设备的选择6.2施工机械设备需用计划第七章拟投入的主要物资计划7。
1物资进场计划7。
2拟投入的主要物资计划第八章劳动力安排计划8.1主要劳动力需用计划8.2劳动力安排计划表第九章确保工程质量的技术组织措施9。
1 建立健全质量保证和监督体系9.2 建立质量管理制度9.3 制订质量管理目标和质量控制计划9。
4 组织管理措施9。
5 特殊、关键部位的质量控制措施9。
6 质量通病的防治措施9。
7 成品保护措施9。
8 施工配合措施第十章确保安全生产的技术组织措施10。
1 安全施工管理目标10.2安全管理重点10.3 安全施工管理体系10。
4 安全组织管理措施10。
5 施工现场安全管理措施10。
6 基坑施工的安全管理措施10.7 机械设备施工安全管理措施10。
8 现场用电安全措施10。
9 防雷安全措施10。
10消防安全措施第十一章确保文明施工的技术组织措施11.1文明施工管理目标及重点11。
2文明施工管理机构11。
3文明施工管理制度11.4文明施工措施11。
5 环境保护实施措施和管理方案第十二章确保工期的技术组织措施12.1 施工总工期计划12.2 分部分项工程施工控制时间12。
3 施工进度计划网络图12.4 施工进度计划横道图12.5工期保证措施第十三章冬、雨季施工措施13.1 雨季施工措施13.2 冬季施工措施第十四章工程技术档案资料管理措施14。
附表表 9.1:拟投入的主要施工机械设备表序机械或设备名称型号数量国别制造年份额定功率生产能号规格产地(KV)备注力3发电机组120KVA11997120KW 4挖掘机Y-200-311997 1.5m3 5汽车吊16T11997R=25M 6自卸汽车2日本19978T 7平板汽车1中国199815T 8砼平振动器P2-50419979插入式振动器H26R-70A8199710洒水车120004000L 11蛙式打夯机HW-202洛阳1997 1.5W 12人货汽车五十铃21997 1.5T 13潜水泵1002中国199714钢筋弯曲机GJ7-10119996KW 15钢筋切断机GP40-B11998 5.5KW 16钢筋调直机GTJ4/14119984KW 17对焊机VN1-3302200175KW 18电力焊机CDE-32A2200138KW 19交流电焊机BX-3301广州200024KW 20氩弧焊机W3-160D1广州199938KW 21电刨422圆盘电锯机DN55023KW 23氧乙炔割枪624砂轮切割机D5002 2.2KW 25除锈机1表 9.2 :劳动力计划表人工种级别项目管理人员机械工电工电焊工维修工测量员木工钢筋工管道工混凝土工普工实验员单位:按工程施工阶段投入劳动情况12 月 1 月 2 月 3 月 4 月 5 月 6 月15151515151515 101088888 8888888 5555555 3333333 5333333 15151515101212 1010101088202020101010 15253535352525 20202020202020 2222222注:投标人应按所列格式提交包括分包人在内的估计的劳动力计划表。
本计划表是以每班八小时工作制为基础的。
表 9.3 :计划开、竣工日期和施工进度网络图本工程计划开工日期为2002 年 12 月 1 日,竣工日期为2003年 6 月 20 日,总工期为 200 日历天(包括节假日、高温、雨天等在内),具体施工细目详见施工进度计划横道图及施工进度计划网络图。
城市垃圾综合处理厂填埋场工程土方施工方案一、土方施工前准备工作1.方案制定:在土方施工前,需要制定详细的施工方案,包括工程量计算、施工方法、施工时间表等内容。
2.设备购置:根据施工方案,购置土方施工所需的设备、工具等。
3.施工人员:组建专业施工团队,确保施工人员具备相关资质和经验。
4.现场准备:对施工现场进行准备,包括道路修整、围栏设置、水源保障等。
二、土方施工过程1.土方开挖:根据设计要求,使用挖掘机、推土机等工程机械进行土方开挖。
施工人员需遵守相关安全规范,确保施工安全。
2.土方运输:将开挖出的土方运输至指定地点,可以采用自卸车、皮带输送机等方式,确保土方运输的高效和安全。
3.土方填筑:将土方按设计要求进行填筑。
在填筑过程中,需注意土方的均匀分布和压实,以确保填筑质量。
4.土方压实:使用机械压路机等设备对填筑后的土方进行压实,以提高填筑的稳定性和坚实度。
压实过程中需进行适当的水分调控,避免土方干燥或过湿。
5.土方平整:在土方压实完成后,对填筑部位进行平整处理,使其符合设计要求。
三、土方施工质量控制1.施工现场查验:对土方施工现场进行定期巡查和检验,确保施工质量和安全。
2.施工记录:对土方开挖、运输、填筑、压实等关键环节进行详细记录,包括施工时间、工程量、施工人员等信息。
3.施工检测:对土方进行必要的检测,包括土壤密度、含水率等参数检测,以确保填筑质量。
四、土方施工安全措施1.安全教育培训:对施工人员进行安全教育培训,提高其安全意识和应急处置能力。
2.安全防护设施:为施工人员提供必要的安全防护设施,包括头盔、安全带、手套等,确保施工人员的人身安全。
3.安全监控:设置安全监控系统,对施工现场进行实时监控,及时发现和处理安全问题。
综上所述,城市垃圾综合处理厂填埋场的土方施工方案包括前期准备、施工过程、质量控制和安全措施等内容。
通过科学合理的施工方案和严格的质量控制,可以确保填埋场的土方施工效果达到设计要求,并保障施工人员的安全。
目录1 编制说明1.1 编制依据1.2 编制原则2 项目概况2.1气象条件2.2 地质条件:3 项目施工目标3.1 质量目标3.2 安全目标3.3 工期、进度目标3.4 文明施工目标3.5 合同履约目标3.6 环境保护目标4 项目管理组织4.1 项目组织机构4.2 项目管理人员岗位职责5 项目施工部署5.1 施工准备5.2 施工部署5.3 施工方案6 项目施工进度措施计划6.1 进度控制的方法6.2 强化进度计划管理6.3 施工进度的控制6.4 保证工期的技术措施6.5 确保工期的组织措施6.6 确保工期的经济措施6.7 确保工期的配合措施6.8 确保工期的信息、监控措施6.9 实施工期计划过程控制措施7 项目施工质量措施计划7.1 质量目标7.2 质量控制、保证指导原则7.3 质量管理保证体系7.4 质量管理制度7.5 质量管理程序7.6 质量控制标准和具体保证措施8 项目施工成本措施计划8.1 工程项目成本计划制定的依据:8.2 工程项目成本计划的编制程序:8.3 工程项目成本计划的制定方法和步骤:8.4 项目部各业务人员对制定项目成本计划的具体分工:8.5 项目部成本控制的规定8.6 项目部成本核算的规定8.7 项目部成本审核的规定8.8 项目部成本分析和考核的规定8.9 项目部的成本管理9 项目施工安全措施计划9.1 安全管理目标和安全防范要点9.2 安全管理体系9.3 安全保证措施9.4 主要分项工程安全保证措施9.5 安全生产管理制度9.6 应急预案10 项目施工工期进度措施计划10.1 工程进度计划10.2 工期保证措施10.3 工期提前保证措施11 项目施工文明措施计划11.1 文明措施11.2 防扰民措施12 项目施工环境保护措施计划12.1 项目施工环境噪音污染防治12.2 项目施工环境粉尘污染防治12.3 项目施工环境光污染防治12.4 项目施工环境固体废物污染防治12.5 项目施工环境水污染防治12.6 项目施工环境交通阻碍防治措施12.7 项目施工环境水土保持措施13 项目施工雨季措施计划13.1. 施工总要求13.2 施工准备措施13.3 各重点分项施工技术措施13.4 防雷13.5 搞好现场消防安全13.6 施工现场食品安全、卫生保健措施13.7 施工安全注意事项13.8 雨季施工技术保证措施14 项目施工冬季计划14.1 编制目的14.2 冬季施工危险源识别、分析和预防措施14.3 冬季施工安全措施15 项目施工风险防范15.1 建筑企业风险的种类15.2 建筑企业防范风险的方式16 降低成本措施17 地下管线及其他地上地下设施的保护加固措施17.1 公用管线情况:17.2 保护措施18 项目施工工程技术档案资料管理措施19 项目施工民工工资支付保障措施20 项目施工资源配备计划20.1 劳动力配备计划20.2 施工机械设备、试验检测设备配备计划20.3 材料供应保证措施附表一:拟投入本标段的主要施工设备表附表二:拟配备本标段的试验和检测仪器设备表附表三:劳动力计划表附表四:计划开、和竣工日期和施工进度横道图附表五:施工总平面图附表六:临时用地表1 编制说明1.1 编制依据1、垃圾填埋场工程项目招标文件;2、垃圾填埋场工程项目施工图;3、《工程测量规范》(GB50026-2007);4、《建筑地基基础工程施工质量验收规范》(GB50202);5、《建筑边坡工程技术规范》(GB50330);6、《生活动垃圾卫生填埋技术规范》(CJJ17-2004);7、《城市生活垃圾卫生填埋场运行维护技术规程》(CJJ93-2011);8、《生活垃圾卫生填埋场防渗系统工程技术规范》(CJJ113-2007);9、《土工试验方法标准》(GB/T50123-1999);10、《土的工程分类标准》(GB/T50145-2007);11、《混凝土质量控制标准》(GB50164-2011);12、《建筑气候区划标准》(GB50178-93);13、《建筑地基与基础工程施工质量验收规范》(GB50202-2002);14、《砌体结构工程施工质量验收规范》(GB50203-2011);15、《混凝土结构工程施工质量验收规范》(GB50204-2011);16、《工程岩体分级标准》(GB50218-94);17、《工程建设施工企业质量管理规范》(GB/T50430-2007);18、《钢筋焊接及验收规程》(JGJ18-2012);19、《建筑机械使用安全技术规程》(JGJ33-2012);20、《建筑施工现场环境与卫生标准》(JGJ146-2004);21、《中华人民共和国安全生产法》;22、《中华人民共和国环境保护法》;23、国家现行的有关法律法规;24、我单位踏勘现场及调查咨询资料;25、我单位拥有的工法成果、机械设备、技术水平和施工能力,以及参加类似工程施工积累的施工经验。
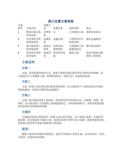
渣土处置方案表格
方案
编号方案内容处置方
式处置设备适用范围备注
1 堆放在指定场
所待处理自然堆
放
无小型建筑工地处理时间较长
2 运往规定垃圾
处理场处理运输处
理
运输车辆工地周边无垃
圾处理场
额外运输费用
3 建立临时渣土
处理场处理建设处
理场
处理设备、
建筑材料
大型建筑工地
或建筑拆迁
额外建设投资
4 采用再生骨料
技术处理重新利
用
再生骨料设
备
建筑工地处理不彻底可能
影响工程质量
方案说明
方案一
方案一采用简便的处理方式,将渣土堆放在指定场所等待自然风化和降解。
此
方案适用于小型建筑工地,处理时间较长,需要占用一定的场地资源。
方案二
方案二将渣土运往规定的垃圾处理场处理。
此方案适用于工地周边没有垃圾处
理场的情况,需要支付额外的运输费用。
方案三
方案三建立临时的渣土处理场,采用更为科学的处理方法,如堆肥、焚烧、填
埋等。
此方案适用于大型建筑工地或建筑拆迁,对环境影响较大,需要考虑建设投资和处理后的资源利用问题。
方案四
方案四采用再生骨料技术,将渣土进行再生利用,生产成再生骨料,以减少资
源浪费。
此方案适用于建筑工地,处理后的再生骨料可用于道路、桥梁等建设项目,但需要注意处理不彻底可能影响工程质量。
结论
根据工地周边环境和具体情况,选择不同的渣土处理方案,以达到经济、环保、可持续、高效的处理效果。
垃圾填埋场施工方案(最全) XXX垃圾填埋场工程施工方案XXX局址生活垃圾处理工程施工方案XXX2015年10月16第页XXX垃圾填埋场工程施工方案目录第1页XXX垃圾填埋场工程施工方案1、编制依据:1.1、建设单元提供的施工图纸1.2、本公司企业标准1.3、现行相关建筑规范及施工规范2、工程概况本工程为XXX局址生活垃圾处理工程,根据设计图纸垃圾填埋场部占地面积4.69公顷(不包含场外道路,其中填埋区占地面积3.1905公顷(含大坝占地),管理区渗滤液处理站占地面积。
8272公顷,调节池占地面积。
6723公顷。
3、质量、安全、工期目标3.1质量目标按照国家建筑安装工程质量检验评定统一标准以及建筑工程质量检验评定标准,单位工程质量确保合格。
第2页XXX垃圾填埋场工程施工方案3.2安全目标①、负伤频率≤3‰,重伤频率≤0.3‰,杜绝重大伤亡事故。
②、按照国家修建施工安全搜检标准和黑龙江省有关规定,确保施工现场安全达标合格率100%。
3.3工期目标经公司反复权衡,既要体现工期快,有一定的先进性,但也不能脱离现实的客观实际情况,本工程按业主要求准时投入施工,具体工期安排将在后续具体投标文件中做出详细进度规划。
4、施工部署4.1资源配置4.1.1构造机构我公司将把本工程列为年度重点工程,确保人、财、物、机、技等资源配置满足施工需求。
我公司将按“项目法”经心构造施工,按ISO9000系列质量管理标准和工程建设强制性标准条文进行质量管理,按修建施工安全搜检标准和省、市相关条例、办法抓好安全文明施工,公道构造,主动运用新技术有用收缩第3页XXX垃圾填埋场工程施工方案建设工期、降低工程造价,确保工程各项目标按打算实现。
4.1.1.1组建XXX局址生活垃圾处置惩罚工程项目经理部,由各职能岗位管理主干直接卖力本工程的施工。
4.1.1.2项目部下设出产技术组、质安动力组、资料物质组、经营预算组、行政管理组五个职能组,各司其职,协调一致,构造现场施工与管理。
建筑垃圾处置方案表1. 建筑垃圾分类处理(1) 概述建筑垃圾主要包括混凝土、砖块、瓦片、石头、地砖、玻璃、金属、木头等多种材料。
因此需要对建筑垃圾进行分类处理,以便实现有效的回收和利用。
(2) 实施的方法将建筑垃圾分为可回收和不可回收两类,然后再分别进行处理。
1.可回收分类:•金属类:将废旧金属进行分类回收;•混凝土、砖块、瓦片、石头等类:进行分类回收和再利用;•木头类:进行分类回收和处理。
2.不可回收分类:•玻璃类:对玻璃进行分类回收和处理;•工业废渣类:按照特定的规定进行处理;•其他类:按照规定进行处理。
(3) 建筑垃圾回收1.建筑垃圾再生利用:将混凝土、砖块、瓦片、石头等类进行碾碎处理后用于地基或路基建设;将建筑垃圾中的木头类进行环保焚烧或者进行能源利用。
2.建筑垃圾填埋:不可回收的建筑垃圾处理后进行填埋2. 建筑垃圾处理设备(1) 概述建筑垃圾处理设备是可以使建筑垃圾进行分类、破碎、筛选、干法处理等一系列工作的设备,常见的设备有:•建筑垃圾破碎机;•建筑垃圾筛选机;•建筑垃圾干法处理设备;•建筑垃圾焚烧设备;•建筑垃圾填埋设备。
(2) 设备的应用不同种类的建筑垃圾处理设备具有不同的应用场景和效率,主要应用场景有:•城市建设领域,对大规模建筑垃圾进行处理;•建筑拆迁领域,对拆迁后的建筑垃圾进行处理;•填埋场领域,对进行填埋处理的建筑垃圾进行二次处理或处理后的剩余物进行填埋处理。
(3) 设备的运维建筑垃圾处理设备使用前需要进行安装和调试,并且每次使用前都需要进行检查和保养。
同时,建筑垃圾处理设备在长时间使用后需要进行维修保养和更换零部件等工作。
3. 建筑垃圾处理成果经过合理的分类处理和设备的高效运用,建筑垃圾可以达到以下处理成果:1.实现了大部分建筑垃圾的二次处理和再利用;2.在保护环境的基础上达到垃圾“减量化”和“资源化”的目的;3.减少了建筑垃圾对城市环境的影响,保障了人民健康和城市的美观。
垃圾处理场填埋区项目建设工程施工准备方案(一)进场道路进场道路直接利用目前正在拓宽改建的道路,到达施工现场约7∙5km,再延长修建填埋场已有道路分别至垃圾坝和拦污坝坝址,长约150m,路面采用泥结碎石铺填。
(二)生产及生活房屋本工程项目经理部、生活及生产房屋建在进场道路左侧的山脊上,与管理区隔道相邻,此地地势开阔,高程为654m,仅在靠高程为66OnI的山头一侧修建截水沟。
生活房屋面积为2000m2,生产房屋面积为IOoom2。
在垃圾坝处建一座砂浆拌和站、水泥库房和现场办公点。
(三)施工及生活用水、用电拟建洗车房后侧的沟壑是整个填埋区汇水的主要来源点,在此修建一座小型拦堰和抽水房,长期拦截并保存部分山表汇水。
然后在其上高程为670处建一座蓄水池,利用抽水机将水抽至蓄水池内,通过输水管道送至生产生活区,需设抽水管道约50πι,输水管道约300m。
同时在垃圾坝施工处再建一个蓄水池,位置在垃圾坝对面山体上,高程为575m,蓄水池与截洪沟和既有灌溉沟连通,多点汇水。
长备一台潜水泵,随时抽取沟内积水补给蓄水池。
用电从施工现场附近的高压电线引出,在生产生活区设一台315KVA的变压器,从变压器引出电线贯通生产生活区后再引至垃圾坝和拦污坝施工处,需架设电线总长约700m。
(四)通讯项目经理部设三台程控电话机与外界联系,现场联络、指挥生产用手机和对讲机进行。
(五)主要材料供应1、水泥供应水泥采用425#以上的普通硅酸盐水泥,进场后立即与**区水泥供应商联系。
2、石料供应石料选用质地坚硬、新鲜的毛石,就近选用当地合格料场的石料。
3、砂料供应砂料选用长江河优质砂,从陆上码头采购,通过自卸汽车转运至工地。
1、投标依据1.1 招标文件;1.2 工程施工图纸;1.3 相关标准、规范、规程;1.4 招标文件澄清与答疑;2、工程概况2.1 工程名称:龙华生活垃圾卫生填埋场;2.2 建设地点:当涂县姑孰镇;2.3 设计单位:安徽省建设工程勘察设计院;2.4 投标单位:安徽江南建设工程有限公司;2.5 设计规模:库区土方开挖约8万m3;库区坝堤约7万m3;6m宽混凝土路面约370m。
2.6 填埋工艺2.6.1 埋填方法:采用“单元式”填埋;2.6.2 作业区划分方式:按分区单元式填埋,从垃圾坝处逐级向上填埋,采用分层压实方法进行操作,即平铺垃圾厚0.4m,经压实后再平铺垃圾,由此重复进行,到达每日埋填高度,用杂填土进行每日覆盖。
埋填高度达5m时,需进行中间覆土,覆土采用杂填土,压实厚度为0.3m,并具有一定坡度,以利雨水排出。
2.7 覆盖材料当垃圾填埋至设计堆置高度时需进行终期覆盖,其目的在于土地综合利用和减少雨水的渗入。
终期覆土分三部分组成,下层覆土为粘土(K<10-7cm/s=压实厚度0.3m;中间覆盖自然土(贫脊土)压实厚度0.5m;最上层为营养土,压实厚度为0.2m。
终期覆土完成后以草皮绿化为宜,封场顶面坡度2%,以利于降雨的自然排除。
2.8 防渗工程填埋场库区内的垃圾渗滤液,是一种高浓度的有机污水,不采取措施一旦渗漏,势必带来严重的后果。
防渗工程的目的,就是采用天然的或人工的防渗层,切断库区内渗滤液向库外渗漏的通道,彻底杜绝渗滤液的外渗,以确保垃圾埋填场安全可靠运行,不致造成二次污染。
2.8.1 防渗标准根据现行国家标准《生活垃圾填埋污染控制标准》(GB16889—1997)中的规定,防渗层的渗透系数K≤10-7cm/s。
2.9 渗滤液收集与处理工程2.9.1 渗滤液收集系统的组成主要由底部防渗层上的排水层、集水盲沟组成。
各垃圾层的渗滤液经过附近的坡面流入到支盲沟,最后通过主盲沟排入调节池。
排水层:在库底防渗层上铺设一层300mm中粗砂或级配石。
附表
表9.1:拟投入的主要施工机械设备表
表9.2:劳动力计划表
单位:人
注:投标人应按所列格式提交包括分包人在内的估计的劳动力计划表。
本计划表是以每班八小时工作制为基础的。
表9.3:计划开、竣工日期和施工进度网络图
本工程计划开工日期为2002年12月1日,竣工日期为2003年6月20日,总工期为200日历天(包括节假日、高温、雨天等在内),具体施工细目详见施工进度计划横道图及施工进度计划网络图。
表9.4:施工总平面布置图及临时用地表1.施工总平面布置图
2.临时用地表
注:(1)投标人应逐项填写本表,指出全部临时设施用地面积以及详细用途。
(2)若本表不够,可加附页。
二、项目管理班子配备情况
表9.5 项目管理班子配备情况表
投标工程名称:盐田港保税区垃圾填埋场处置工程
表9.6 项目经理简历表
表9.7 项目技术负责人简历表
表9.8 项目管理班子配备情况辅助说明资料
标人认为有必要提供的资料,辅助说明资料格式不做统一规定,由投标人自行设计。
三、项目拟分包情况
表9.9 项目拟分包情况表
>>>详细资料请见
>>>更多资料请见。