【精选】供应商考核项目及评分标准
- 格式:pdf
- 大小:20.84 KB
- 文档页数:1
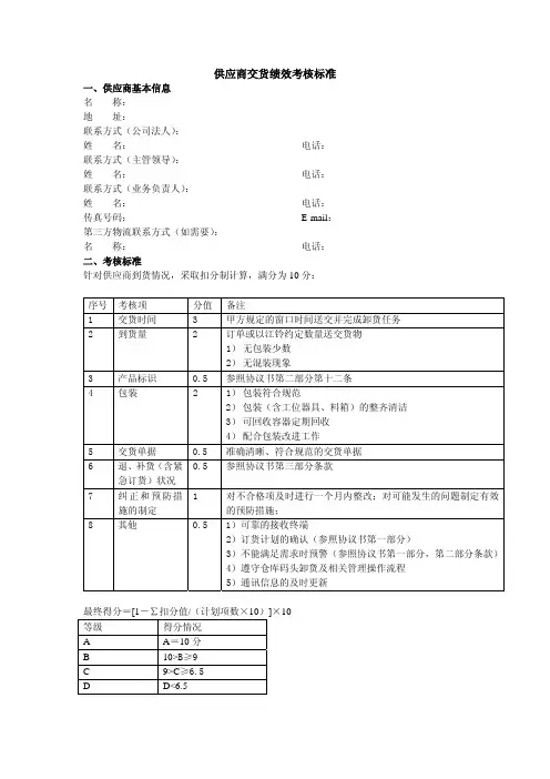
供应商交货绩效考核标准
一、供应商基本信息
名称:
地址:
联系方式(公司法人):
姓名:电话:
联系方式(主管领导):
姓名:电话:
联系方式(业务负责人):
姓名:电话:
传真号码:E-mail:
第三方物流联系方式(如需要):
名称:电话:
二、考核标准
针对供应商到货情况,采取扣分制计算,满分为10分:
序号 考核项 分值 备注
1 交货时间 3 甲方规定的窗口时间送交并完成卸货任务
2 到货量 2 订单或以江铃约定数量送交货物
1)无包装少数
2)无混装现象
3 产品标识 0.5 参照协议书第二部分第十二条
4 包装 2 1)包装符合规范
2)包装(含工位器具、料箱)的整齐清洁
3)可回收容器定期回收
4)配合包装改进工作
5 交货单据 0.5 准确清晰、符合规范的交货单据
6 退、补货(含紧
急订货)状况
0.5 参照协议书第三部分条款
7 纠正和预防措
施的制定 1 对不合格项及时进行一个月内整改;对可能发生的问题制定有效
的预防措施;
8 其他 0.5 1)可靠的接收终端
2)订货计划的确认(参照协议书第一部分)
3)不能满足需求时预警(参照协议书第一部分,第二部分条款)
4)遵守仓库码头卸货及相关管理操作流程
5)通讯信息的及时更新
最终得分=[1-∑扣分值/(计划项数×10)]×10
等级得分情况
A A=10分
B 10>B≥9
C 9>C≥6.5
D D<6.5。
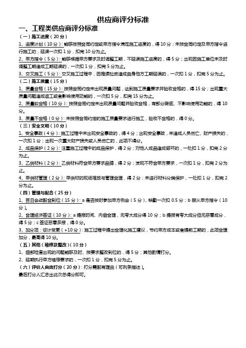
供应商评分标准一、工程类供应商评分标准(一)施工进度(20分)1、进度计划(10分):能够按照合同约定或甲方指令满足施工进度的,得10分;未按合同约定及甲方指令进行施工的,延误一次扣1分,扣完10分为止。
2、甲方指令(5分):能够根据甲方要求及时调整工期,不延误施工进度的,得5分;出现因施工单位未及时调整工期造成工期延误的,一次扣1分,扣完5分为止。
3、交叉施工(5分):交叉施工过程中,因推诿扯皮造成自身他方工期延误的,一次扣1分,扣完5分为止。
(二)施工质量(15分)1、质量合格(15分):按照合同约定未出现质量问题,达到施工质量要求并验收合格的,得15分;出现重大质量问题造成返工或者影响使用功能的,一次扣5分,扣完15分为止。
2、质量较合格(10分):按照合同约定未出现质量问题并验收合格,有部分瑕疵、不影响使用功能的,得10分。
3、质量不合格(0分):未按照合同约定的施工质量要求进行施工,验收不合格的,得0分。
(三)安全文明(10分)1、安全事故(4分):施工过程中未出现安全事故的,得4分;出现安全事故,未造成人员伤亡、财产损失的,一次扣1分;出现一次重大财产损失或人员伤亡的,此项不得分。
2、成品保护(2分):注重施工过程中的成品保护,得2分;对他人成品造成破坏的,一处扣1分,扣完2分为止。
3、乙供材料(2分):乙供材料符合甲方要求品牌,得2分;发现不符合甲方要求,一次扣1分,扣完2分为止。
4、甲供材管理(2分):甲供材的现场堆放与管理合理,得2分;未进行材料分类保护,一处扣1分,扣完2分为止。
(四)管理与配合(25分)1、百日会战配合到位(15分):a是否按时参加甲方例会(5分),缺勤一次扣0.5分;b服从甲方指令(10分)。
2、合理经济签证(10分):a提报时间、内容合理,无夸大成分得10分;b提报有夸大成分但无恶意成分,得5分;c签证恶意多报,得0分。
3、加分项:设计变更(+10分):施工过程中提出合理化施工建议,节约甲方成本或者提前工期的,此项合理加分,最高得10分。
供应商评分细则范文评估供应商的绩效对于组织来说至关重要,因为它直接影响到组织的效益和声誉。
为了有效地评估供应商,以下是一些细则,可以帮助组织进行全面而准确的评分。
1.产品质量和可靠性(20分)评估供应商的产品质量和可靠性是评分的重要因素之一、这包括产品的合格率、可靠性、耐用性以及是否符合规定的质量标准和要求。
2.交货准时率(15分)供应商按时交付产品对于组织的运营至关重要。
评估供应商的交货准时率是衡量其可靠性和交付能力的重要指标。
3.价格和成本(15分)供应商所提供的产品或服务的价格和成本对于组织来说也是一个重要的考虑因素。
评估供应商的价格和成本是否在市场竞争范围内,并确定其与其他供应商相比的竞争力。
4.技术能力和创新(15分)评估供应商的技术能力和创新能力对于组织来说也是一个关键因素。
这包括供应商能否提供最新的技术解决方案,并在产品或服务的创新方面有何贡献。
5.供应链管理(10分)供应商的供应链管理能力对于组织的正常运营至关重要。
评估供应商的供应链管理能力,包括物流和库存管理等方面的绩效表现。
6.服务和支持(10分)供应商的服务和支持能力也是一个评估细则。
这包括供应商对组织的响应速度、问题解决能力和售后服务质量等方面的评估。
7.可持续发展(10分)评估供应商的可持续发展能力是现代组织越来越重视的一个方面。
这包括供应商的环保政策、社会责任和可持续发展计划等方面的考虑。
8.业务稳定性(5分)评估供应商的业务稳定性也是一个细节。
这包括评估供应商的财务状况、过去业绩和组织的长期合作关系等方面的考虑。
9.经验和声誉(5分)为了评估供应商的信誉度和经验,评估供应商的历史和声誉也是一项重要指标。
以上是一些供应商评分的细则,组织可以根据其自身的需求和要求进行调整和修订。
评估细则应根据组织的业务特点和行业要求进行定制,以确保评估的准确性和实用性。
同时,评估过程应该包括与供应商的互动,以获得他们的反馈和意见,并建立更强大和互惠的合作关系。
供应商考核项目及评分标准随着市场经济的不断发展,供应商已经成为企业中不可或缺的一部分,而他们的质量和服务也成为企业是否能够稳定运营和持续发展的一个重要因素。
因此,对供应商进行全面的考核和评估显得尤为重要。
本文将介绍供应商考核项目及评分标准。
考核项目1. 产品质量该项目主要考核供应商所提供的产品质量,包括但不限于以下几个方面:•产品合格率:即产品经过检验后是否达到要求的合格率。
•产品缺陷率:指产品在使用过程中出现的缺陷率,包括质量缺陷、性能缺陷等。
•产品可靠性:指产品在使用寿命内性能变化小,不易发生故障的能力。
•产品环保要求:指产品是否符合环保法律法规以及客户的环保要求。
2. 服务质量该项目主要考核供应商的服务质量,包括但不限于以下几个方面:•供货周期:指供应商从接到订单到发货之间的时间。
•响应速度:指供应商对客户反馈的问题和需求进行回复和解决的速度。
•售后服务:指供应商对客户在产品使用过程中遇到问题提供的售后服务质量。
•技术支持:指供应商向客户提供技术咨询和解决方案的能力。
•信息管理:指供应商在信息交流与沟通上的能力,如信息反馈及时性、信息准确性等。
3. 价格该项目主要考核供应商的价格水平,包括但不限于以下几个方面:•价格水平:即供应商所提供产品或服务的价格水平。
•价格稳定性:指供应商价格是否变动频繁、是否具有市场趋势预测能力。
•报价透明度:供应商在报价上是否存在优惠等优势,且报价是否明细透明。
评分标准在考核项目的基础上,针对不同的考核项目制定不同的评分标准。
以下为供应商考核的常见评分标准:1. 成绩达标成绩达标即供应商在各项考核指标上均达到要求,且客户对供应商的评价达到了预期要求,综合考虑得分在90分以上。
2. 待提高待提高即供应商在某一或某几项考核指标上未达到要求,但远未达到出局条件,综合考虑得分在70-89分之间。
3. 出局出局即供应商在某一或某几项考核指标上表现严重不足,对企业持续稳定发展造成影响,综合考虑得分在70分以下。
供应商XX月份月度考核表供应商名称:评分人:评分日期:年月日审核人:审核日期:年月日供应商月度考核评分表(标准版)使用说明一、概述本《供应商月度考核评分表(标准版)》旨在建立一套全面、公正的供应商月度评价体系,通过对供应商在品质、交期、服务、环保等方面的表现进行量化评分,以确保供应商能够持续提供高质量的产品和服务,满足公司的业务需求。
本评分表将作为供应商月度考核的主要依据,用于评估供应商的绩效水平,并为后续的供应商管理决策提供参考。
二、评分项目及细则品质(40分)进料/产线异常:每次发生进料或产线异常,扣除2分。
旨在减少因供应商产品问题导致的生产中断或质量下降。
问题重复发生:同一问题重复出现,每次扣除5分。
强调供应商需对问题进行彻底分析和改善,避免问题重复发生。
低级错误:如因供应商疏忽导致的明显错误,每次扣除10分。
此条细则旨在提高供应商的责任心和细致程度。
报告不及时回复:供应商未能及时回复品质异常报告,每次扣除2分。
确保供应商对品质问题给予足够的重视和及时的响应。
严重客诉:因供应商问题导致的严重客户投诉,每次扣除20分。
这是供应商品质控制能力的直接体现,对供应商影响重大。
交期(30分)延期但不影响生产:首次延期且不影响公司生产进度的,扣除2分。
鼓励供应商按时交货,同时给予一定的容错空间。
延期且发生3次以上:在不影响生产的情况下,延期发生3次及以上,扣除5分。
加强对频繁延期行为的管控。
延期影响生产但不影响客户交期:延期导致公司生产受影响但不影响客户交期的,扣除10分。
强调供应商需对生产进度负责。
延期影响客户交期:延期导致客户交期延误的,扣除20分。
此条细则体现了对客户交期的严格要求。
服务(20分)交期回复拖延:供应商未能及时回复交期询问的,每次扣除2分。
确保供应商在交期沟通上的及时性和准确性。
品质异常处理拖延:品质异常发生后,供应商处理不及时的,每次扣除2分。
强调供应商需快速响应并处理品质问题。
查核项目查核内容满分入库查收质量25质量(80 分)安装监察质量15水表供给商查核评分表查核标准查核部门得分1、当月到货抽检合格率不达标,一次扣 5 分,换货后从头扩大比率抽检, 1 个月内出现 2 个及以上批次不合格的,扣25 分。
2、合格标准:到货首检合格率 100%3、计算公式:主控部门到货首检合格率 =(首检合格表数 / 抽样水表数) *100%4、最低标准:到货抽检合格率95%,低于最低标准线的,直接停止供货;1、出现查收合格率不达标的(因水表质量不合格),1 次扣 3 分, 1 个季度出现 2 次及以上不达标的,扣 6 分;2、关于远传水表,当月首抄合格率不为100%但在达标线之内的, 1 次扣 2 分, 1 个季度出现 2 次及以上不达标的,扣9 分;3、计算公式:1)查收合格率 =(查收抄读成功表数/ 当月验主控部门收水表数) *100%;2)首抄合格率 =(首抄成功表数/ 当月初次抄读水表数) *100%;4、合格标准:查收合格率100%、首抄合格率99%;4、最低标准:查收合格率95%、首抄合格率98%,低于最低标准线的,直接停止供货;运转过程质量30 抽检结果10 1、用户投诉、媒体曝光、且已证明的在线水表质量严重问题并惹起恶劣影响,包含外观、密封性和计量正确度三方面的问题,出现一同扣 10 分 / 起,实行约谈,出现 3 起以上,直接停止合同;2、当月出现0<在线故障率≤%的, 1 次扣 1分,在线故障率>%,但达标的扣 3 分,当月不达标的扣10 分, 1 个季度 2 次不达标的扣30分;3、针对远传水表,当月出现抽检抄读差错率> 0%,但在达标线之内的扣 3 分,当月不达标的扣 10 分, 1 个季度 2 次不达标的扣30 分。
4、计算公式:1)在线故障率 =(故障水表数 / 当月所抄水表主控部门数) *100%;2)抽检抄读差错率=(抄读差错水表数/ 当月抽检水表数) *100%,注:抽检数> 1500 只。
精心整理供应商评分标准一、工程类供应商评分标准(一)施工进度(20分)1、进度计划(10分):能够按照合同约定或甲方指令满足施工进度的,得10分;未按合同约定及甲方指令进行施工的,延误一次扣1分,扣完10分为止。
2、甲方指令(5分):能够根据甲方要求及时调整工期,不延误施工进度的,得5分;出现因施工单位未及时调整工期造成工期延误的,一次扣1分,扣完5分为止。
3、交叉施工(5分):交叉施工过程中,因推诿扯皮造成自身他方工期延误的,一次扣1分,扣完5分为止。
(二)施工质量(15分)1、质量合格(15分):按照合同约定未出现质量问题,达到施工质量要求并验收合格的,得15分;出现重大质量问题造成返工或者影响使用功能的,一次扣5分,扣完15分为止。
2、质量较合格(10分):按照合同约定未出现质量问题并验收合格,有部分瑕疵、不影响使用功能的,得10分。
3、质量不合格(0分):未按照合同约定的施工质量要求进行施工,验收不合格的,得0分。
(三)安全文明(10分)1、安全事故(4分):施工过程中未出现安全事故的,得4分;出现安全事故,未造成人员伤亡、财产损失的,一次扣1分;出现一次重大财产损失或人员伤亡的,此项不得分。
2、成品保护(2分):注重施工过程中的成品保护,得2分;对他人成品造成破坏的,一处扣1分,扣完2分为止。
3、乙供材料(2分):乙供材料符合甲方要求品牌,得2分;发现不符合甲方要求,一次扣1分,扣完2分为止。
4、甲供材管理(2分):甲供材的现场堆放与管理合理,得2分;未进行材料分类保护,一处扣1分,扣完2分为止。
(四)管理与配合(25分)1、百日会战配合到位(15分):a是否按时参加甲方例会(5分),缺勤一次扣0.5分;b服从甲方指令(10分)。
2、合理经济签证(10分):a提报时间、内容合理,无夸大成分得10分;b提报有夸大成分但无恶意成分,得5分;c签证恶意多报,得0分。
3、加分项:设计变更(+10分):施工过程中提出合理化施工建议,节约甲方成本或者提前工期的,此项合理加分,最高得10分。