河南省事业单位登记管理暂行操作规范
- 格式:doc
- 大小:1.72 MB
- 文档页数:38
事业单位登记管理暂行条例实施细则一、《实施细则》的出台背景随着我国经济社会的不断发展,事业单位在提供公共服务、推动科技创新、促进文化繁荣等方面发挥着越来越重要的作用。
然而,在事业单位的发展过程中,也出现了一些管理不规范、职责不清、运行效率低下等问题。
为了加强对事业单位的管理,提高公共服务的质量和效率,保障事业单位的合法权益,国家出台了《事业单位登记管理暂行条例》,并在此基础上制定了《实施细则》,进一步细化和完善了事业单位登记管理的相关规定。
二、《实施细则》的主要内容1、登记管理的范围和对象《实施细则》明确了需要进行登记管理的事业单位的范围和对象,包括各类从事教育、科技、文化、卫生等活动的社会服务组织。
同时,对于不同类型的事业单位,如全额拨款、差额拨款和自收自支的事业单位,分别规定了相应的登记管理要求。
2、登记管理的程序和要求在登记程序方面,《实施细则》规定了事业单位设立登记、变更登记、注销登记等的具体流程和所需提交的材料。
例如,设立登记需要提交事业单位法人设立登记申请书、审批机关批准设立的文件、拟任法定代表人的身份证明等材料。
在登记要求方面,强调了事业单位应当具备独立承担民事责任的能力,有与其业务活动相适应的经费来源、人员编制和场所设备等。
3、监督管理为了确保事业单位依法依规运行,《实施细则》强化了对事业单位的监督管理。
监督管理的方式包括年度报告、实地核查、投诉举报处理等。
年度报告要求事业单位如实报告上一年度的业务活动开展情况、资产损益情况等。
实地核查则由登记管理机关对事业单位的实际情况进行检查核实。
对于违反登记管理规定的事业单位,将依法予以处理。
4、法律责任《实施细则》明确了事业单位、登记管理机关及其工作人员在登记管理工作中违反相关规定应承担的法律责任。
对于事业单位未按照规定进行登记、未按时报送年度报告、弄虚作假等行为,将给予警告、责令改正、撤销登记等处罚。
对于登记管理机关工作人员滥用职权、玩忽职守、徇私舞弊等行为,将依法给予处分。
2024年事业单位登记管理执法检查总结一、检查背景和目的2024年,我国事业单位登记管理执法检查工作在中央和地方的高度重视下,取得了积极的成效。
本次检查旨在加强对事业单位的登记管理,规范事业单位的运行机制,保障公共服务的提供,并进一步推动事业单位改革和发展。
本次检查工作共覆盖全国各省、自治区、直辖市,共检查事业单位登记管理情况1000余家,现将本次检查总结如下:二、检查结果1. 登记管理制度不健全的问题在本次检查中发现,部分事业单位的登记管理制度不健全,制度规范性和可操作性不强,缺乏统一的标准和流程。
同时,一些事业单位的登记申请材料不完整,审批过程不规范,导致登记管理存在一定的混乱和不规范现象。
为此,建议各级政府加强对事业单位登记管理制度的完善,明确各项登记标准和流程,并加强对登记申请材料的审核,确保登记管理的规范和有序进行。
2. 组织机构设置不合理的问题部分事业单位的组织机构设置存在问题,部分岗位职责不明确,工作任务交叉叠加,职责划分模糊,导致工作效率低下。
建议事业单位加强组织机构的规范化建设,明确岗位职责,优化工作流程,提高工作效率。
同时,建议事业单位加强对工作人员的培训和管理,提高员工的业务素质和工作能力,为事业单位的顺利运行提供有力保障。
3. 财务管理不规范的问题一些事业单位的财务管理存在不规范的现象,如财务审批流程不完善,资金使用不透明,财务数据不准确等。
这些问题的存在,不仅会降低事业单位的管理效率,还容易产生财务风险。
建议各级政府加强对事业单位的财务管理监督,推动财务审批流程的规范化,加强对资金使用情况的监控和审计,确保财务管理的规范和透明。
4. 违法违规行为的问题在本次检查中,也发现了部分事业单位存在违法违规行为的问题,如公款私用、贪污腐败等。
这些不法行为的存在,严重影响了事业单位的形象和信誉,损害了公众利益。
建议各级政府加强对事业单位的监督和管理,建立健全风险防控机制,加强对事业单位的监测和巡查,及时发现和处理各类违法违规行为,确保事业单位的正常运行和发展。
事业单位登记管理暂行条例事业单位登记管理暂行条例第一章总则第一条为了加强对事业单位的管理,规范事业单位的登记注册工作,依法维护事业单位的合法权益,保障事业单位的良好运行,根据《事业单位登记管理暂行条例》(以下简称“本条例”)制定本规定。
第二章登记机关第二条事业单位的登记机关为全国各级人民,其处于县级以上地方的,事业单位的登记机关为县级以上地方人民。
第三条登记机关应当建立健全事业单位登记管理制度,并指定专门的机构负责事业单位的登记工作。
第四条事业单位可以选择本地登记机关登记,也可以选择在登记机关设立分支机构登记。
第三章登记申请第五条事业单位的设立和变更应当向登记机关提出登记申请。
第六条事业单位登记申请应当提交以下材料:(一)申请书;(二)申请单位的批准文件;(三)事业单位的章程;(四)事业单位名称预先核准通知书;(五)事业单位的组织机构和人员编制。
第四章登记核准第七条登记机关应当对事业单位的登记申请进行核准。
第八条登记机关在核准事业单位登记时,应当按照相关法律法规的规定,对申请材料进行审核。
第九条登记机关对于符合法定登记条件的事业单位,应当核准其登记并颁发事业单位登记证书。
第五章变更登记第十条事业单位在下列情况下,应当向登记机关申请变更登记:(一)法人组织机构或者名称发生变更;(二)事业单位的主管机关或者所在地发生变更。
第十一条事业单位的变更登记,应当提交以下材料:(一)事业单位的变更登记申请书;(二)经主管机关批准的变更文件。
第十二条登记机关应当在收到事业单位变更登记申请后,按照法律法规的规定对申请材料进行审核。
审核通过的,应当及时办理变更登记手续,并颁发变更登记证书。
第六章注销登记第十三条事业单位在下列情况下,应当向登记机关申请注销登记:(一)解散;(二)法定解散条件之外的其他原因。
第十四条事业单位的注销登记,应当提交以下材料:(一)事业单位的注销登记申请书;(二)经主管机关批准的解散文件。
第十五条登记机关应当在收到事业单位注销登记申请后,按照法律法规的规定对申请材料进行审核。
事业单位登记管理条例实施细则事业单位登记管理条例实施细则是事业单位登记管理条例的具体实施细则,旨在进一步明确事业单位登记管理的具体程序和要求,规范事业单位登记管理的工作,确保事业单位的正常运作和发展。
本文将结合现行的事业单位登记管理条例,就事业单位登记管理条例实施细则进行详细阐述,以期对该细则的内容有更深入的了解。
第一章总则该章节主要对事业单位登记管理的目的和原则进行了规定。
其中明确指出,事业单位登记管理旨在规范事业单位组织结构和运作方式,保障事业单位按照法定程序开展活动并依法享有相应的权益。
此外,还强调事业单位应当遵守法律、法规和政策,积极履行社会责任,合理使用社会资源。
第二章登记机关登记机关是负责事业单位登记管理的具体机构,该章节规定了登记机关的职责和权限。
其中明确了登记机关应当依法认真履行事业单位登记管理职责,确保登记工作的公开、公正和透明;同时还规定了登记机关应当建立健全事业单位综合信息管理系统,便于系统管理和查询。
第三章登记报告登记报告是事业单位向登记机关申请登记的重要材料,该章节规定了登记报告的具体内容和填报要求。
明确指出登记报告应当真实、准确地反映事业单位的基本情况和法定代表人的身份信息,并接受法律、监管机关的监督和检查。
第四章登记审核登记审核是登记机关对登记报告进行审查评估的程序,该章节规定了登记审核的基本要求和程序。
其中明确指出登记机关应当在收到登记报告后30个工作日内完成审核,并依法核准或者不予核准事业单位的登记申请。
同时还规定了对登记报告的审核不通过的情况下,登记机关应当向申请人出具不予核准的原因,并告知其在规定期限内补正材料或提出复核申请的权利。
第五章登记备案登记备案是事业单位经过审核通过后,登记机关将事业单位的相关信息登记保存的程序。
该章节规定了登记备案的具体要求和程序。
明确指出事业单位登记备案应当按照一定的程序进行,包括签署备案登记表、缴纳登记费用、领取登记证书等环节。
事业单位登记管理暂行条例文章属性•【制定机关】国务院•【公布日期】1998.10.25•【文号】国务院令[第252号]•【施行日期】1998.10.25•【效力等级】行政法规•【时效性】已被修改•【主题分类】机关工作正文*注:本篇法规已被《国务院关于修改<事业单位登记管理暂行条例>的决定》(发布日期:2004年6月27日实施日期:2004年6月27日)修订中华人民共和国国务院令(第252号)《事业单位登记管理暂行条例》,已经1998年9月25日国务院第8次常务会议通过,现予发布,自发布之日起施行。
总理朱镕基一九九八年十月二十五日事业单位登记管理暂行条例第一章总则第一条为了规范事业单位登记管理,保障事业单位的合法权益,发挥事业单位在社会主义物质文明和精神文明建设中的作用,制定本条例。
第二条本条例所称事业单位,是指国家为了社会公益目的,由国家机关举办或者其他组织利用国有资产举办的,从事教育、科技、文化、卫生等活动的社会服务组织。
事业单位依法举办的营利性经营组织,必须实行独立核算,依照国家有关公司、企业等经营组织的法律、法规登记管理。
第三条事业单位经县级以上各级人民政府及其有关主管部门(以下统称审批机关)批准成立后,应当依照本条例的规定登记或者备案。
事业单位应当具备法人条件。
第四条事业单位应当遵守宪法、法律、法规和国家政策。
第五条国务院机构编制管理机关和县级以上地方各级人民政府机构编制管理机关是本级人民政府的事业单位登记管理机关(以下简称登记管理机关)。
事业单位实行分级登记管理。
分级登记管理的具体办法由国务院机构编制管理机关规定。
法律、行政法规对事业单位的监督管理另有规定的,依照有关法律、行政法规的规定执行。
第二章登记第六条申请事业单位法人登记,应当具备下列条件:(一)经审批机关批准设立;(二)有自己的名称、组织机构和场所;(三)有与其业务活动相适应的从业人员;(四)有与其业务活动相适应的经费来源;(五)能够独立承担民事责任。
中共河南省委办公厅、河南省人民政府办公厅印发《关于从事生产经营活动事业单位改革的实施意见》的通知文章属性•【制定机关】中共河南省委办公厅,河南省人民政府办公厅•【公布日期】2017.08.21•【字号】厅文〔2017〕32号•【施行日期】2017.08.21•【效力等级】地方规范性文件•【时效性】现行有效•【主题分类】企业经营机制转换正文中共河南省委办公厅河南省人民政府办公厅印发《关于从事生产经营活动事业单位改革的实施意见》的通知厅文〔2017〕32号各省辖市、直管县(市)党委和人民政府,省委各部委,省直机关各单位,省管各企业和高等院校,各人民团体:《关于从事生产经营活动事业单位改革的实施意见》已经省委、省政府领导同志同意,现印发给你们,请结合实际认真贯彻执行。
中共河南省委办公厅河南省人民政府办公厅2017年8月21日(此件发至县级)关于从事生产经营活动事业单位改革的实施意见为做好我省从事生产经营活动事业单位(以下简称经营类事业单位)改革工作,根据《中共中央办公厅、国务院办公厅印发〈关于从事生产经营活动事业单位改革的指导意见〉的通知》(厅字〔2016〕38号,以下简称《指导意见》)精神,制定本实施意见。
一、总体要求(一)指导思想全面贯彻党的十八大和十八届三中、四中、五中、六中全会精神,深入贯彻习近平总书记系列重要讲话精神和治国理政新理念新思想新战略,统筹推进“五位一体”总体布局和协调推进“四个全面”战略布局,坚持党的领导,坚持社会主义市场经济改革方向,围绕使市场在资源配置中起决定性作用和更好发挥政府作用,着力解决事业单位从事生产经营活动存在的政企不分、事企不分,以及体制不顺、机制不活、效益不高等突出问题,扎实推进经营类事业单位转企改制,激发内生发展活力,增强市场竞争力,提高国有资本运营效率。
(二)基本原则坚持政企分开、事企分开。
遵循社会主义市场经济规律,推进政府职能转变,进一步理顺政府与市场关系,应由市场配置资源的生产经营活动坚决交给市场,将经营类事业单位逐步转制为企业。
河南省事业单位登记管理暂行操作规范第一章总则第一条为了规范事业单位登记管理操作,提高事业单位登记管理工作水平,根据《事业单位登记管理暂行条例》(以下简称《条例》)和《河南省事业单位登记管理暂行办法》(以下简称《办法》),制定本操作规范。
第二条本操作规范所称事业单位登记管理操作,是指在办理事业单位法人设立登记(备案)、变更登记、注销登记(备案)、年度检验、公告以及证书管理等事项时,应当遵循的具体操作要求和规定。
第三条本操作规范适用于本省各级事业单位登记管理机关(以下简称登记管理机关)、事业单位的主管部门(以下简称举办单位)、应登记(备案)的事业单位和已登记(备案)的事业单位法人。
第二章登记管理范围和登记管辖第四条事业单位登记管理的范围是:以社会公益为目的,由各级党政机关、人大、政协机关、人民法院和人民检察院,各民主党派机关,社会团体,事业单位,国有企业等利用国有资产举办的,从事教育、科研、文化、卫生、体育、新闻出版、广播电视、社会福利、调查统计、勘探与勘察设计、农牧渔业与林业水利管理技术服务、救助减灾、物资仓储、公用设施管理、气象、地震、环境保护、监测(检测)检验与鉴定、测绘、质量技术监督事务、经济监督事务、知识产权事务、公证与认证、信息与咨询、法律服务、人才交流、机关后勤服务及其他中介服务的社会服务组织。
经批准确定为事业性质、依照(参照)公务员管理的事业单位,属于事业单位登记管理的范围。
由机构编制部门审批事业编制的社会团体的办事机构如秘书处、办公室等,可以纳入事业单位登记管理。
第五条各级登记管理机关的登记管辖按照分级管理的原则确定,具体包括:(一)同级党委、政府举办的事业单位;(二)同级人大、政协机关,人民法院和人民检察院,各民主党派机关举办的事业单位;(三)同级党委和政府各工作部门、直属机构、特设机构、派出机构、办公机构举办的事业单位;(四)使用同级财政性经费的社会团体举办的事业单位;(五)同级所属国有企业举办的事业单位;(六)上述各项列举的事业单位举办的事业单位;(七)上级事业单位登记管理机关授权登记的事业单位;(八)依照法律法规或政策规定应当由本级登记管理机关登记管理的事业单位。
河南省事业单位登记管理监督暂行办法标准化管理处编码[BBX968T-XBB8968-NNJ668-MM9N]河南省事业单位登记管理监督暂行办法第一章总则第一条为了加强事业单位登记管理监督,规范事业单位和事业单位登记管理机关(以下简称登记管理机关)依法登记的行为,根据《中华人民共和国行政许可法》(以下简称《行政许可法》)、《事业单位登记管理暂行条例》(以下简称《条例》)和《河南省事业单位登记管理暂行办法》(以下简称《办法》),制定本办法。
第二条本办法所称事业单位登记管理监督,是指登记管理机关依据《行政许可法》、《条例》和《办法》的规定,对事业单位登记管理的监督检查和上级登记管理机关对下级登记管理机关的监督检查与指导。
第三条本办法适用于本省各级登记管理机关、应登记(备案)的事业单位和已登记(备案)的事业单位法人。
第四条各级登记管理机关负责对同级事业单位登记管理的监督工作,上级登记管理机关负责对下级登记管理机关的监督与指导。
法院、检察院、发展和改革、公安、司法、财政、人事、劳动和社会保障、国土资源、银行、海关、税务、统计、工商行政管理等部门,按照有关规定,在事业单位法人申办相关业务时,查验其《事业单位法人证书》。
事业单位的主管部门(以下简称举办单位)配合登记管理机关对事业单位的登记工作进行监督管理。
第五条事业单位登记管理监督应当遵循以下原则:(一)督导与处罚相结合的原则。
以督导为主,处罚为辅,把督导贯穿于监督管理的全过程;在加强督导的同时,对事业单位的违法违规行为严格依法查处。
(二)监管与单位自我约束相结合的原则。
督促事业单位建立完善的自我约束机制,增强登记管理意识,自觉接受监督管理,从源头上预防违法违规行为的发生。
(三)审查年度报告与采取多种监管形式相结合的原则。
把审查事业单位法人的年度报告作为实施监督管理的基本方法,同时运用实地检查、实施培训、行政处罚等方法。
(四)监管与服务相结合的原则。
既要依法监督管理,严格依法办事,又要积极主动为事业单位服务,依法保护事业单位已登记事项的合法权益。
河南省人力资源和社会保障厅关于完善事业单位岗位管理制度有关问题的通知正文:---------------------------------------------------------------------------------------------------------------------------------------------------- 河南省人力资源和社会保障厅关于完善事业单位岗位管理制度有关问题的通知豫人社〔2014〕17号各省辖市人力资源和社会保障局,省直管县(市)人力资源和社会保障局,省直各部门,省属事业单位:为贯彻《事业单位人事管理条例》(国务院令第652号),不断完善事业单位岗位管理制度,确保事业单位岗位管理制度入轨后规范运行,根据中共中央办公厅、国务院办公厅《关于进一步深化事业单位人事制度改革的意见》(中办发【2011】28号)和省委办公厅、省政府办公厅《关于印发〈河南省事业单位岗位设置管理实施意见(试行)〉的通知》(豫办﹝2010﹞3号)精神,现将完善事业单位岗位管理制度有关问题通知如下:一、全面落实岗位管理制度岗位管理制度是事业单位人事管理的一项基本制度,凡豫办﹝2010﹞3号文件规定属于岗位设置实施范围的事业单位都要实行岗位管理制度。
严禁以任何理由规避、推迟岗位设置管理工作。
要通过实施岗位管理制度,实现事业单位按需设岗、竞聘上岗、按岗聘用、合同管理。
(一)岗位设置是事业单位进行人事管理的基础和依据。
经核准的岗位设置方案是事业单位聘用工作人员、确定岗位等级、调整人员岗位以及核定工资的依据;对尚未完成岗位设置的单位,要根据岗位设置的政策要求,抓紧制定岗位设置方案,于2014年上半年完成岗位设置工作。
(二)空缺岗位是事业单位补充工作人员、进行岗位等级变动(晋升)的前提条件。
事业单位采取公开招聘、人员流动方式补充工作人员,以及工作人员职务晋升、职称申报(评聘分开除外)、工勤技能考核、岗位等级变动等,都应在岗位空缺前提下进行;岗位无空缺时,除政策性安置人员外,不得任命、聘用和公开招聘相应岗位类别或岗位等级的工作人员,严禁无岗进人和超岗聘用(任)。
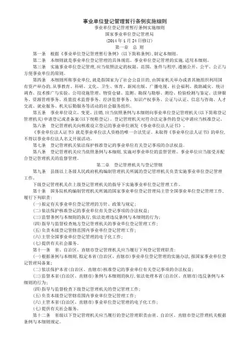
事业单位登记管理暂行条例实施细则国家事业单位登记管理局(2014年1月24日修订)第一章总则第一条根据《事业单位登记管理暂行条例》(以下简称条例),制定本细则。
第二条本细则就是事业单位登记管理的具体规范。
事业单位登记管理的实施,适用本细则。
第三条实施事业单位登记管理,应当依照法定的权限、范围、条件与程序,遵循公开、公平、公正与方便事业单位的原则。
第四条本细则所称事业单位,就是指国家为了社会公益目的,由国家机关举办或者其她组织利用国有资产举办的,从事教育、科研、文化、卫生、体育、新闻出版、广播电视、社会福利、救助减灾、统计调查、技术推广与实验、公用设施管理、物资仓储、监测、勘探与勘察、测绘、检验检测与鉴定、法律服务、资源管理事务、质量技术监督事务、经济监督事务、知识产权事务、公证与认证、信息与咨询、人才交流、就业服务、机关后勤服务等活动的社会服务组织。
第五条事业单位设立、变更、注销,应当依照条例与本细则向事业单位登记管理机关(以下简称登记管理机关)申请登记或者备案(以下统称登记)。
登记管理机关对符合法定条件的登记申请应当核准登记。
第六条登记管理机关向核准设立登记的事业单位颁发《事业单位法人证书》。
《事业单位法人证书》就是事业单位法人资格的唯一合法凭证。
未取得《事业单位法人证书》的单位,不得以事业单位法人名义开展活动。
第七条登记管理机关依法保护核准登记的事业单位有关登记事项的合法权益。
第八条登记管理机关应当依照条例与本细则,实施对事业单位的监督管理。
事业单位应当接受并配合登记管理机关的监督管理。
第二章登记管理机关与登记管辖第九条县级以上各级人民政府机构编制管理机关所属的登记管理机关负责实施事业单位登记管理工作。
下级登记管理机关在上级登记管理机关的指导下实施事业单位登记管理工作。
第十条国务院机构编制管理机关所属的国家事业单位登记管理局主管全国事业单位登记管理工作,履行下列职责:(一)拟定有关事业单位登记管理的方针、政策与规定;(二)依法保护核准登记的事业单位有关登记事项的合法权益;(三)监督条例与本细则的执行,依法处理违反条例与本细则的行为;(四)指导与监督检查地方登记管理机关的事业单位登记管理工作;(五)负责本级登记管辖范围内事业单位登记管理工作;(六)主管全国事业单位登记管理的电子化工作;(七)提供有关社会服务。
管理事业单位网上登记管理系统操作流程一、前期准备工作1.新建管理事业单位网上登记管理系统。
2.明确系统使用目的和范围。
3.确定系统的用户权限和角色。
4.确定系统必备的硬件和软件设备。
5.进行系统测试,确保系统的稳定性和安全性。
二、用户注册与登录1.用户访问系统网站,并进行用户注册。
4.用户登录系统网站,并输入已注册的用户名和密码进行身份验证。
5.系统验证用户身份,如果身份验证有效,则进入系统主界面,否则提示用户重新输入正确的用户名和密码。
三、单位信息填报与审核1.用户进入系统主界面后,点击“单位信息填报与审核”模块。
2.用户选择填报单位类型,并填写相关单位信息,包括单位名称、单位性质、单位负责人等。
3.用户填写完毕后提交申请。
4.系统接收到申请后将自动生成一个唯一的申请编号,并自动分派给相关人员进行审核。
5.审核人员登录系统,点击“审核待办事项”模块,查看待审核的单位申请。
6.审核人员根据单位申请所提交的资料和要求,对单位信息进行审核。
7.审核人员将审核结果输入系统,并填写审核意见。
8.系统根据审核结果,发送通知邮件给用户,通知审核结果。
四、用户信息管理1.用户进入系统主界面后,点击“用户信息管理”模块。
3.用户可以申请修改已提交的单位信息。
4.审核人员登录系统,点击“审核待办事项”模块,查看待审核的用户申请。
5.审核人员对用户申请进行审核,并填写审核意见。
6.系统根据审核结果,发送通知邮件给用户,通知审核结果。
五、文件管理1.用户进入系统主界面后,点击“文件管理”模块。
3.用户可以对文件进行分类和文件夹管理。
4.审核人员登录系统,点击“审核待办事项”模块,查看待审核的文件申请。
5.审核人员对文件申请进行审核,并填写审核意见。
6.系统根据审核结果,发送通知邮件给用户,通知审核结果。
六、统计与报表1.用户进入系统主界面后,点击“统计与报表”模块。
2.用户可以查看单位登记情况的统计报表,包括单位个数、单位性质分布等。
事业单位登记管理暂行条例实施细则事业单位登记管理暂行条例实施细则第一章:总则第一条目的和依据根据《事业单位登记管理暂行条例》(以下简称条例)的要求,制定本实施细则,以规范事业单位登记管理工作,推动事业单位管理和发展。
第二条适用范围本实施细则适用于全国范围内的各级事业单位登记管理工作。
第三条主要职责政府相关司法部门负责事业单位登记管理工作,包括登记审批、变更管理、注销管理等。
第四条登记机关各级政府设立事业单位登记机关,负责具体的登记管理工作,包括受理登记申请、审核材料、发放登记证书等。
第二章:登记审批第五条登记条件事业单位必须符合法律法规规定的登记条件,包括具备事业单位的性质和宗旨,有明确的组织机构和工作规划,具备一定的财务资源等。
第六条登记申请申请人应提供完整的登记申请材料,包括申请书、组织机构证明、宗旨说明、财务状况报告等。
第七条审核程序登记机关对申请材料进行审查,符合条件的将进行登记审批,不符合条件的将告知申请人补正或拒绝申请。
第八条发放登记证书经登记机关审核通过的事业单位申请,将发放登记证书,并将登记信息录入统一的事业单位登记管理系统。
第三章:变更管理第九条变更内容事业单位变更包括名称变更、组织形式变更、宗旨变更等,变更内容应符合法律法规规定。
第十条变更申请事业单位变更应提交变更申请书及相关材料,包括变更依据、变更前后的相关证明文件等。
第十一条审核程序登记机关将对变更申请进行审核,符合法定条件的将予以批准,不符合的将告知申请人补正或拒绝变更。
第十二条发放变更证书经登记机关审核通过的事业单位变更申请,将发放变更证书,并将变更信息更新至统一的事业单位登记管理系统。
第四章:注销管理第十三条注销情形事业单位注销包括自愿注销和强制注销两种情况,自愿注销需要满足一定的程序和条件,强制注销则由登记机关依法进行。
第十四条注销程序事业单位自愿注销应提交注销申请书及相关材料,经审核后,登记机关将予以注销并撤销登记证书。
事业单位登记管理暂行条例和实施细则执行情况报告2014年度,我单位在处领导班子的领导下,认真贯彻《事业单位登记管理暂行条例》、《实施细则》和有关法律、法规、政策,按照核准登记的业务范围开展活动,主要做了以下几个方面的工作:一、我单位在业务范围内,大力拓展港闸建设业务2014年,长沟船闸完成了省办确定的年度目标,累计完成项目产值9000万元;邓楼船闸D标段下游前港工程累计完成项目产值2826.99万元,全部完成了合同内的各项施工任务;微山一线船闸改建B标段工程,累计完成项目产值4000万元,占工程总量的109.3%;洙水河航道改造一标段工程、白马河航道专项养护五标段航道疏浚及航标工程、盐城港滨海航区疏港航道工程11月份已陆续展开二、我单位在业务范围内正常开展航道养护工作,为航道畅通提供维护保障京杭运河被称为黄金水道,其水上运输的船舶水平递增,清障打捞工作是保障安全水道畅通的有力条件。
作为承担清障打捞的专业化队伍,我们也深感责任重大。
为做好船舶打捞工作,我们健全机构,加强领导、精心养护船舶打捞设备,配备了60T打捞船和山东内河最大吨位的150T打捞船各一艘,组建了专业化和具备相应资质能力的清障打捞队伍,做到了接警迅速、及时到位,打捞快捷。
一年来,以及时快捷的服务得到了广大船主的一致好评,确保了航道的畅通。
加强对下属投资公司监管力度,确保国有资产保值增值2014年度,在业务开展困难的情况下,通过对下属投资公司加强监管力度,提高管理水平,下属运河水运工程规划设计院取得了净利润34373.14元,做到了国有资产保值增值。
我单位事业登记管理信息已公开。
五、取得的主要效益情况我单位2014年度事业收入87110346.98元,事业支出8680866.76元,经营结余302180.22元。
六、存在的主要问题和整改措施由于我单位主要从事工程施工工作,工程分包商容易出现工程安全事故,对此,我单位加强安全管理工作,每年定时举办安全生产学习,出台了安全管理制度,做到尽最大努力杜绝安全事故发生。
事业单位登记管理制度事业单位登记管理制度,是事业单位登记管理的法规、政策和登记管理主体、客体体制、权利、义务、内容、方式、目的等方面规定的总和.一、事业单位登记管理概述一事业单位登记管理的依据事业单位登记管理最基本的法律法规依据是,民法通则中的有关规定和事业单位登记管理暂行条例以下简称条例;最重要的政策依据是,中共中央中发19937号文件和中共中央办公厅、国务院办公厅中办发199617号文件中的有关要求;具体的操作依据是,事业单位登记管理的实施办法和其他有关规定.二事业单位登记管理的主体和客体事业单位登记管理的主体是,国务院事业单位登记管理机关和县以上各级地方政府事业单位登记管理机关;国务院事业单位登记管理机关和地方各级事业单位登记管理机关,分别负责各级党政机关,人大、政协机关,法院、检察院,各民主党派机关,使用财政性经费的社会团体和国有企业举办的,以及其他组织利用国有资产举办的直属和所属事业单位的登记管理工作.其他任何机关和组织非经法定程序授权或委托,不得对事业单位实施登记管理,否则,不但其登记管理行为无效,还要依法追究其责任.从层级上看,事业单位登记管理机关可以分为国务院登记管理机关和地方登记管理机关.国务院事业单位登记管理机关主管全国事业单位登记管理工作;地方事业单位登记管理机关分为省自治区、直辖市事业单位登记管理机关,市自治州事业单位登记管理机关,县自治县、市、区事业单位登记管理机关,分别负责本级事业单位登记管理工作.下级登记_管理机关在上级登记管理机关的指导下开展事业单位登记管理工作.从法律责任上看,各级事业单位登记管理机关的行政执法主体资格是通过条例的规定获得的.他们依照条例和其他有关法律、法规的规定,行使对事业单位的登记管理职权,接受社会监督,不受非法干预,并承担相应的法律责任.事业单位登记管理的客体是各类事业单位,具体地说,包括以下几类:1.各级党委、政府直属事业单位.2.各级人大、政协机关、人民法院、人民检察院,各民主党派机关举办的事业单位.3.各级党委部门和政府部门举办的事业单位.4.使用财政性经费的社会团体举办的事业单位.5.国有企业及其他组织利用国有资产举办的事业单位.6.依照法律或有关规定,应当由各级登记管理机关登记的其他事业单位.7.上述事业单位举办的下属事业单位.三事业单位登记管理的权利和义务事业单位登记管理的权利和义务主要包括两方面的内容:一是登记管理机关有权要求事业单位按照条例和其他有关规定申请登记、接受有关管理,并有权对事业单位违反条例>的行为进行处罚;同时承担依法保护经核准登记或者备案的事业单位与登记事项有关的合法权益的义务.二是事业单位有权申请登记,有权要求登记管理机关对与登记事项有关的合法权益予以保护,并对登记管理机关及其工作人员违反条例规定的登记管理行为提出申诉;同时承担按规定申请有关登记、提交年度报告及其他材料、配合登记管理机关对其依法实施有关监督管理的义务.四事业单位登记管理的主要内容事业单位登记管理的主要内容是:办理事业单位的设立登记或者备案、变更登记、注销登记,审查事业单位的年度报告并作出相应处置;依法保护事业单位与登记事项有关的合法权益;监督事业单位按照登记事项开展活动,处理违反条例的事件等.五事业单位登记管理的主要方式事业单位登记管理的主要方式是,在登记管理方面以申请、受理、审查、核准、发缴证书、公告为基本程序;在监督管理方面以年度报告的提交和审查为基本形式,同时辅以其他形式.六事业单位登记管理的主要目的事业单位登记管理的主要目的是,确立事业单位的法人地位,规范事业单位的行为,保护事业单位的合法权益,强化对事业单位的监督管理,推进事业单位社会化.二、事业单位登记管理制度的形成历程事业单位登记管理制度的形成经历了一个发展过程;这一过程与我国社会主义市场经济体制的酝酿、提出和逐步确立的过程基本同步.其间,大体经历了三个阶段.一是酝酿提出阶段.1986年4月12日全国人大六届四次会议通过的中华人民共和国民法通则第15条明确规定:“事业单位依法需要办理法人登记的,经核准登记取得法人资格”.这个通则,第一次提出了“事业法人”的概念.这是建立事业单位登记管理制度的最基本的法律依据.1988年国务院机构编制部门就提出了建立事业单位证书制度的设想.1989年,原国家编委办公室在基本完成了对中央国家机关所属事业单位的清理审批工作之后,针对怎样巩固并进一步发展清理审批的成果,实现对事业单位的“跟踪”管理问题,开始酝酿并提出建立事业单位登记管理制度.二是起草、修改条例,进行登记试点阶段.自1991年,开始着手进行条例的初步起草工作,并先后在沈阳、烟台、太原、北京召开了条例草案的修改和论证会.l 992年,中编办12号文件提出,要进行事业单位法人资格认定.同年,中编办主要负责同志在中央国家机关党政机构改革会议上明确提出,要进行事业单位登记.1993年,在中共中央党政机构改革的通知中发19937号文件中,第一次以中央文件的形式,正式提出:“要积极推进事业单位的社会化,使事业单位具有法人资格,进行事业单位法人登记”.1994年,中编办正式将事业单位登记管理条例草案报送原国务院法制局审查.与此同时,还进行了事业单位登记管理的试点工作.最先进行试点的是安徽省,随后江苏、北京、天津等省市也相继进行了试点.在1995年的郑州会议上,中编办负责同志适时提出:进一步扩大事业单位登记管理的试点范围.1996年,中办发199617号文件进一步提出:“要建立和实施事业单位登记管理制度,使事业单位的发展和管理更加规范,要通过实施登记管理制度,确立事业单位的法人地位,推进事业单位的社会化进程,规范事业单位的行为,保护事业单位的合法权益,强化对事业单位的监督”.到条例颁布前,有19个省市不同程度地进行了登记试点工作.试点工作的开展,一方面适应了各地经济、社会发展和事业单位管理的需要;一方面为条例的修改、完善提供了大量有价值的实践经验.没有进行试点的省市,也就事业单位的登记管理进行了大量调查研究,作了充分的准备,并对条例的修改、完善提出了许多好的建议.三是条例颁布后的实施阶段.1998年9月25日,国务院第八次常务会议审议通过了事业单位登记管理暂行条例,并于1O月25日颁布实施.条例对事业单位定义、事业单位登记管理机关、事业单位法人的设立登记、变更登记和注销登记以及监督管理等都作出了明确的规范.条例的颁布,标志着我国事业单位登记管理制度有了基本的国家法规的规范.全面贯彻实施条例,已成为各级事业单位登记管理机关的重要任务.1999年4月1日,在湖南长沙召开的第一次“全国事业单位登记管理工作会议”,标志着实施工作的正式启动.三、建立事业单位登记管理制度的原因建立事业单位登记管理制度,不是哪个部门、更不是哪个人的主观意志,而是我国政治、经济和社会发展到一定阶段的产物,具有客观的必然性.其中,最根本的原因,就是我国社会主义市场经济体制的建立和发展.换言之,只要实行社会主义市场经济体制,就必然要求在政治、经济等各个领域实行相应的改革与之相适应.因此,建立事业单位登记管理制度,说到底,就是实行社会主义市场经济的必然要求.具体而言,主要体现为六个需要.一依法管理的需要从一定意义上讲,市场经济就是法制经济;依法治国更是我国的基本国策.中华人民共和国民法通则把我国最主要的社会组织明确为四种法人:机关法人、企业法人、事业法人和社团法人,并规定“具备法人条件的事业单位依法需要办理法人登记的,经核准登记,取得法人资格”.在事业单位登记管理制度建立之前,我国已经建立了企业法人和社团法人登记管理制度.现在,国务院颁布事业单位登记管理暂行条例,建立事业单位登记管理制度,既是依法管理事业单位的需要,也是健全我国法人登记制度体系的需要.二“市场准入”的需要在计划经济体制下,不存在真正意义的“市场”,也没有真正意义的市场主体.在当时,事业单位基本上是机关的附属物,既没有进入市场的需要,也没有进入市场的可能.而在社会主义市场经济体制下,事业单位作为第三产业的重要组成部分,在客观上需要进人市场,不能够完全进人市场的,也会与有关方面发生愈来愈多的关系.按照市场经济的法则,作为市场主体的前提条件,就是要具有能够承担民事责任的法人资格.因此,建立事业单位登记管理制度,核准事业单位的法人资格,使之取得受法律保护的“身份证”,就成为必不可少的重要举措.三推进事业单位管理体制改革和机构改革的需要根据我国经济、社会发展的需要和事业单位本身的现实状况,中央已确定了事业单位管理体制改革和机构改革的基本方向,即政事分开,推进社会化进程.主要体现在:主管部门对事业单位的管理要由微观转向宏观,相当多的事业单位要离开主管部门的襁褓,走向市场,进人社会,为经济建设服务,为人民生活服务,实现自我约束和自我发展;同时,还要依法保障它们的合法权益,规范它们的市场行为.所有这些,都要求尽快建立事业单位登记管理制度.要通过这一制度的建立,使上述改革的目标,得到法制保障;一方面,使事业单位在法律上获得作为法人的应有权益,并受到相应的法律规范;另一方面,为改变国家对事业单位统包统揽的作法,打破部门所有和条块分割,提供明确的法律依据.四保障事业单位权益,维护社会经济秩序的需要在法制社会,各类主要的社会组织取得明确的法人地位,既是保障其自身合法权益的基本前提,也是建立良好的社会组织秩序的重要条件.在建立事业单位登记管理制度之前,事业单位因法人地位不明确,出现了不少问题.例如,涉及事业单位法人主体地位的权益诉讼,因缺乏必要的法律依据,给法院的审理带来了很大困难;事业单位在吸引外资或与外方签订有关合同时,虽各方面条件都达成一致,只因没有法人证书而被外方拒绝;一些不法分子却乘机以事业单位的名义招摇撞骗,干扰了正常的社会经济秩序.因此,建立事业单位登记管理制度,既是保障事业单位合法权益的需要,也是维护正常的社会经济秩序的需要.五加强和完善事业单位监督管理的需要过去,对事业单位机构的管理方式,主要是行政审批,手段单一,规范性弱;对事业单位成立后的活动情况,机构编制部门缺少必要的监督,普遍存在着一次审批“定终身”的不足.同时,由于事业单位的有关事项未经依法核准登记,有关部门在对事业单位进行管理时,也缺乏界定依据.建立事业单位登记管理制度,可在以下四个方面加强和完善对事业单位的监督管理:一是运用法制手段,使管理更加规范;二是通过年度报告制度,实现对事业单位的“跟踪”管理,为建立科学的动态管理机制创造有利条件;三是为公安、税务、社会保障等部门的相关管理提供依据;四是通过证书悬挂、公告和查询等登记管理手段,将事业单位置于社会的监督之下,为公众监督事业单位提供必要条件.六保护国家财产,促进事业单位发展的需要在没有建立事业单位登记管理制度、不登记事业单位开办资金的情况下,事业单位就要用其全部资产承担民事责任;部门举办的事业单位如果法人资格不明确,还要由国家为其承担无限责任.这显然既不利于事业单位自身的发展,也不利于保护国有资产.从公司的发展史看,最初成立的都是无限责任公司,其业主和股东不仅要用公司的全部资产,而且还要用全部个人资产承担民事责任,实践证明,这不利于公司的发展,并很快被有限公司的形式所取代.同样,通过建立事业单位登记管理制度,登记事业单位开办资金的具体数额,就将事业单位的经济责任限定在开办资金的范围之中,从而有效地保护国家财产,促进事业单位的发展.四、法人和事业单位法人一法人法人是具有民事权利能力和民事行为能力,依法独立享有民事权利和承担民事义务的组织.简言之,法人是具有民事权利主体资格的社会组织.法人作为民事法律关系的主体,是与自然人相对称的,两者相比较有不同的特点:第一,法人是社会组织在法律上的人格化,是法律意义上的“人”,而不是实实在在的生命体,其依法产生、消亡.自然人是基于自然规律出生、生存的人,具有一国国籍的自然人称为该国的公民.自然人的生老病死依自然规律进行,具有自然属性,而法人不具有这一属性.第二,虽然法人、自然人都是民事主体,但法人是集合的民事主体,即法人是一些自然人的集合体.例如大多数国家包括我国的公司法都规定,公司法人必须由2个以上的股东组成.对比之下,自然人则是以个人本身作为民事主体的.第三,法人的民事权利能力,民事行为能力与自然人也有所不同.根据民法通则第37条规定,法人必须同时具备四个条件,缺一不可.1、依法成立.即法人必须是经国家认可的社会组织.在我国,成立法人主要有两种方式:一是根据法律法规或行政审批而成立.如机关法人一般都是由法律法规或行政审批而成立的.二是经过核准登记而成立.如工商企业、公司等经工商行政管理部门核准登记后,成为企业法人.2、有必要的财产和经费.法人必须拥有独立的财产,作为其独立参加民事活动的物质基础.独立的财产,是指法人对特定范围内的财产享有所有权或经营管理权,能够按照自己的意志独立支配,同时排斥外界对法人财产的行政干预.3、有自己的名称、组织机构和场所.法人的名称是其区别于其他社会组织的标志符号.名称应当能够表现出法人活动的对象及隶属关系.经过登记的名称,法人享有专用权.法人的组织机构即办理法人一切事务的组织,被称作法人的机关,由自然人组成.法人的场所是指从事生产经营或社会活动的固定地点.法人的主要办事机构所在地为法人的住所.4、能够独立承担民事责任.指法人对自己的民事行为所产生的法律后果承担全部法律责任.除法律有特别规定外,法人的组成人员及其他组织不对法人的债务承担责任,同样法人也不对除自身债务外的其他债务承担民事责任.根据民法通则的规定,我国的法人主要有四种:机关法人、事业法人、企业法人和社团法人.二事业单位法人事业单位法人是指为社会公益目的,由国家机关举办或者其他组织利用国有资产举办的,依法取得法人资格的,从事教育、科技、文化、卫生等活动的社会服务组织.作为民法通则中规定的我国四种法人之一的事业单位法人,与其他三种法人组织相比,除了设立的目的不同之外,还有以下区别:1、获取法人资格的法定程序和开展活动的凭证不同.国家机关法人依据组织法规定的机构设置程序经各级人民代表大会批准产生,履行职能时,不需证书类法人凭证;事业单位法人依据事业单位登记管理暂行条例及其他有关法律法规,经事业单位登记管理机关登记或备案,完成获取法人资格的法定程序,开展活动时,需有事业单位法人证书作为法人身份的合法凭证;社团法人依据社会团体登记管理条例,经社会团体登记管理机关登记,完成获取法人资格的法定程序,开展活动时,需有社会团体法人证书作为法人身份的合法凭证;企业法人依据企业法人登记管理条例和公司法等有关法律法规,经工商行政管理机关登记注册,完成获取法人资格的法定程序,开展活动时,需有工商行政管理机关颁发的企业法人营业执照,作为法人身份的合法凭证.2、活动领域不同.事业单位法人主要活动在科教文卫等领域,为社会提供公益服务;企业法人主要活动在生产流通领域,为社会创造物质财富;机关法人的活动涉及社会的各个领域,以行政、法律、经济等手段,对社会事务进行管理.3、产出不同.事业单位法人的产出,主要是科研成果、书籍报刊等精神产品和教书育人、救死扶伤等公益性服务行为;企业法人的产出,主要是各种物质产品和运输、销售、餐饮等经营性服务行为;机关法人的产出,主要是方针政策、法律法规、规章制度和各种行政管理行为.世界各国的法律体系不尽相同,但一般将法人分为公法人和私法人两大类.凡依公法如行政法设立的法人称为公法人,如国家机关等.凡依私法如民法设立组织起来的法人称为私法人,它所追求的是私人的目的,这种目的主要是营利目的,也可以是公益目的.私法人又分为两类,一类是社团法人,另一类是财团法人.社团法人是由社员人集合而成立的法人,是外国法人最主要的形式.它分成二种,一是营利社团法人,指以营利为目的的法人,如公司等;二是公益社团法人,指以公益为目的的法人,如政治、宗教、学术、技艺、社交等非经济目的的法人.财团法人则是由捐助财产集合而成立,以公益为目的法人,如基金会、慈善团体等.相比较而言,我国的事业单位法人难以等同于国外上述法人中的哪一种,若从法人举办目的、举办主体、活动范围等方面分析,事业单位法人类似于国外的公法人或公益社团法人.三法人的民事权利及保护法人的民事权利,是指法律法规赋予法人享有的民事权益.表现为享有权利的法人有权作出一定的行为和要求他人作出相应的行为履行义务,在必要时可请求国家机关以国家强制力协助其实现合法权益.在民事法律关系中,权利和义务是相对的.因此,民事权利也是民事义务.民事权利按照其性质和特点可划分为许多种类.从有无财产内容的角度,可分为财产权和人身权.财产权包括所有权、无体财产权出版权、专利权、商标权等、债权等;人身权包括生命、健康、姓名权等.民事权利从其作用的角度,可分为请求权与形成权.请求权指请求他人为一定行为或不为一定行为的权利;形成权指权利人能够凭自己的行为,如授权行为、撤销行为等引起某种民事法律关系的产生、变更或消灭的权利.民事权利从其涉及的范围角度看,可分为绝对权和相对权.绝对权指所有权、人身权;相对权指债权.民事权从其相互联系的角度看,还可分为主权利和从权利等.法人作为民事法律关系的主体时,根据其法律关系的性质和特点享有上述权利.例如,事业单位法人都有注册资金,因此拥有财产权;事业单位法人作为法律拟定人格的组织,享有名称权、名誉权等.法人民事权利是由国家强制力保证其实现的法律上的权利.当这种权利受到侵犯时,法人可以通过民事诉讼程序,请求国家予以保护.法人向法院提出的诉讼请求形式多样,主要有以下几种:1、给付之诉.即请求法院责令对方履行某种行为,以实现自己权利的诉讼.如债权人请求交付财务、支付价金、违约金等.2、确认之诉.即请求法院确认某种权利是否存在的诉讼.如确认某种身份关系的存在、确认合同关系的有效或无效等.3、形成之诉.即请求法院通过判决使现有的权利义务形成某种新的权利义务.如免除实际履行义务、终止或解除合同关系等.四法人的民事权利能力法人的民事行为能力,是法人以自己的行为取得民事权利和承担民事义务的资格.法人的民事行为能力与法人的民事权利能力同时产生,同时消灭.法人的民事行为能力与自然人的民事行为能力有一定的区别:1、法人的民事行为能力自成立时产生,至终止时消灭.自然人的民事行为能力必须具备一定的年龄和精神状态才能取得.按照民法通则的规定:除精神病患者外,年满十八周岁的公民是具有完全民事行为能力的人;十周岁以上,十八周岁以下的公民是限制民事行为能力的人;不满十周岁的公民是无民事行为能力的人.2、法人的民事行为能力与其民事权利能力的范围总是一致的.也就是法人必须在法律、法令规定的或核准登记的业务范围内开展活动,承担对国家和社会应尽的义务.如果法人的民事行为超出其民事权利能力的范围,该行为无效,同时还要承担相应的民事责任.对比之下,自然人的民事行为能力并不是同其民事权利能力同时产生,其范围也可能不相一致.3、由于法人是一种社会组织,组织本身不可能实施民事行为,所以,法人的民事行为能力是通过法人的法定代表人或其代理人的行为来实现的.自然人的民事行为能力通过自身的行为即可实现.五法人能够独立承担民事责任独立承担民事责任,是指法人以自己独立的财产对其民事行为或债务独立承担法律责任.所谓民事责任是指民事违法行为人依法所必须承担的法律后果.民事责任具有以下五个特征:。
事业单位统一登记管理制度一、总则1. 为了加强事业单位的监督管理,规范事业单位的登记行为,根据相关法律法规,特制定本管理制度。
2. 本制度适用于所有接受国家财政拨款或者利用国有资产从事教育、科技、文化、卫生等活动的事业单位。
3. 事业单位应当依法进行登记,并按照本制度的要求开展活动。
二、登记管理机构1. 设立专门的登记管理机构,负责事业单位的登记管理工作。
2. 登记管理机构应当建立健全事业单位登记档案,定期更新信息,并对事业单位的登记情况进行监督检查。
三、登记程序1. 事业单位应当在成立之日起30日内,向登记管理机构提交登记申请。
2. 登记申请应当包括事业单位的名称、住所、法定代表人、业务范围、资金来源等基本信息。
3. 登记管理机构应当在收到登记申请后的20个工作日内完成审查,符合条件的予以登记,不符合条件的予以书面通知并说明理由。
四、登记事项变更1. 事业单位发生名称、住所、法定代表人、业务范围等重大事项变更时,应当在变更后30日内向登记管理机构申请变更登记。
2. 登记管理机构应当在收到变更申请后的15个工作日内完成审查,符合条件的予以变更登记,不符合条件的予以书面通知并说明理由。
五、年度检查1. 事业单位应当每年进行一次年度检查,向登记管理机构提交年度报告。
2. 年度报告应当包括事业单位的运营情况、财务状况、人员变动等信息。
3. 登记管理机构应当对年度报告进行审核,发现问题及时指导整改。
六、监督管理1. 登记管理机构应当加强对事业单位的日常监督管理,确保其依法依规开展活动。
2. 对于违反本制度的事业单位,登记管理机构应当依法采取相应的处理措施。
七、附则1. 本制度自发布之日起施行。
2. 对于本制度的解释权归登记管理机构所有。
事业单位登记管理制度事业单位登记管理制度1. 引言随着社会经济的不断发展,事业单位在国家发展中发挥着重要作用。
为了规范事业单位的运行和管理,保障其正常运作,国家对事业单位的登记管理制定了一系列政策和规定。
本文将介绍事业单位登记管理制度的目的、适用范围和主要内容。
2. 目的事业单位登记管理制度的目的是为了规范事业单位的成立、变更、终止等登记管理工作,确保事业单位依法合规运行,并提高管理效率和服务质量。
3. 适用范围事业单位登记管理制度适用于所有涉及事业单位成立、变更、终止等登记管理活动的相关机构和人员。
4. 主要内容4.1 事业单位登记管理的基本原则事业单位登记管理制度明确了以下基本原则:依法监管:事业单位的成立、变更、终止等登记管理工作必须符合相关法律法规的要求,保障其合法性。
一体化管理:事业单位登记管理应当与其他相关管理制度相衔接,实现全面、一体化管理。
公开透明:事业单位登记管理过程中的相关信息应对公众透明,便于监督和查询。
规范操作:事业单位登记管理操作应严格按照规定的流程和程序进行,确保操作的合法性和准确性。
便民利民:事业单位登记管理应便于申请人办理,提供简化的流程和优质的服务,方便企事业单位与相关部门合作。
4.2 事业单位登记管理的流程事业单位登记管理制度规定了事业单位登记管理的具体流程,包括成立、变更、终止等环节,涉及以下主要内容:事业单位成立登记流程:包括申请材料准备、申请提交、受理和审查、登记及颁发登记证书等环节。
事业单位变更登记流程:包括变更申请、资料核实、审查和登记等环节,变更内容包括机构名称、组织机构、法定代表人等。
事业单位终止登记流程:包括注销、吸收合并、分立和解散等终止登记的程序和要求。
4.3 事业单位登记管理的要求与责任事业单位登记管理制度明确了相关机构和人员在事业单位登记管理中的具体责任和要求,包括以下方面:相关机构的责任:规定了事业单位登记的管理机构的职责和责任,包括受理申请、审核资料、颁发登记证书等。
河南省人力资源和社会保障厅关于印发《河南省事业单位专业技术岗位结构比例控制标准(试行)》的通知文章属性•【制定机关】河南省人力资源和社会保障厅•【公布日期】2010.07.28•【字号】豫人社[2010]152号•【施行日期】2010.07.28•【效力等级】地方规范性文件•【时效性】现行有效•【主题分类】正文河南省人力资源和社会保障厅关于印发《河南省事业单位专业技术岗位结构比例控制标准(试行)》的通知(豫人社[2010]152号)各省辖市人力资源和社会保障局,有关县(市)人力资源和社会保障(人事、劳动和社会保障)局,省直各单位,省属高等院校:根据原人事部关于印发《事业单位岗位设置管理试行办法》的通知(国人部发[2006]70号)、关于印发《<事业单位岗位设置管理试行办法>实施意见》的通知(国人部发[2006]87号)和省委办公厅、省政府办公厅关于印发《河南省事业单位岗位设置管理实施意见(试行)》的通知(豫办[2010]3号)等文件精神,结合我省实际,特制定《河南省事业单位专业技术岗位结构比例控制标准(试行)》,并提出如下意见,请认真贯彻执行。
一、事业单位专业技术岗位实行岗位总量、结构比例和最高等级控制,是事业单位岗位设置管理的重要内容,也是深化职称改革、加强专业技术职务管理、优化专业技术人员队伍结构的重要措施。
各地、各单位要充分认识事业单位专业技术岗位结构比例控制工作的重要性、紧迫性,认真做好组织实施工作。
二、专业技术岗位实行分级管理,省人力资源和社会保障厅负责全省事业单位专业技术岗位结构比例的宏观控制,审核省直事业单位专业技术岗位结构比例和职务数额;省辖市人力资源和社会保障局负责本辖区事业单位专业技术岗位结构比例管理工作。
三、经人力资源和社会保障部门核准的专业技术岗位结构比例和职务数额,是事业单位进行专业技术岗位设置、聘任专业技术职务、兑现工资待遇的依据。
首次聘任不得超过上年度人力资源和社会保障(人事)部门批准的结构比例和职务数额。
河南省事业单位登记管理暂行操作规范第一章总则第一条为了规范事业单位登记管理操作,提高事业单位登记管理工作水平,根据《事业单位登记管理暂行条例》(以下简称《条例》)和《河南省事业单位登记管理暂行办法》(以下简称《办法》),制定本操作规范。
第二条本操作规范所称事业单位登记管理操作,是指在办理事业单位法人设立登记(备案)、变更登记、注销登记(备案)、年度检验、公告以及证书管理等事项时,应当遵循的具体操作要求和规定。
第三条本操作规范适用于本省各级事业单位登记管理机关(以下简称登记管理机关)、事业单位的主管部门(以下简称举办单位)、应登记(备案)的事业单位和已登记(备案)的事业单位法人。
第二章登记管理范围和登记管辖第四条事业单位登记管理的范围是:以社会公益为目的,由各级党政机关、人大、政协机关、人民法院和人民检察院,各民主党派机关,社会团体,事业单位,国有企业等利用国有资产举办的,从事教育、科研、文化、卫生、体育、新闻出版、广播电视、社会福利、调查统计、勘探与勘察设计、农牧渔业与林业水利管理技术服务、救助减灾、物资仓储、公用设施管理、气象、地震、环境保护、监测(检测)检验与鉴定、测绘、质量技术监督事务、经济监督事务、知识产权事务、公证与认证、信息与咨询、法律服务、人才交流、机关后勤服务及其他中介服务的社会服务组织。
经批准确定为事业性质、依照(参照)公务员管理的事业单位,属于事业单位登记管理的范围。
由机构编制部门审批事业编制的社会团体的办事机构如秘书处、办公室等,可以纳入事业单位登记管理。
第五条各级登记管理机关的登记管辖按照分级管理的原则确定,具体包括:(一)同级党委、政府举办的事业单位;(二)同级人大、政协机关,人民法院和人民检察院,各民主党派机关举办的事业单位;(三)同级党委和政府各工作部门、直属机构、特设机构、派出机构、办公机构举办的事业单位;(四)使用同级财政性经费的社会团体举办的事业单位;(五)同级所属国有企业举办的事业单位;(六)上述各项列举的事业单位举办的事业单位;(七)上级事业单位登记管理机关授权登记的事业单位;(六)能够独立承担民事责任。
第九条事业单位应当与举办单位实行政事分开,财务、资产独立管理。
凡有独立的资产和银行账户、实行财务独立核算的事业单位,不论规模大小,都应作为事业单位法人进行登记。
规模较小、没有独立的银行账户或与举办单位共用一个账户、但在会计核算中心(国库支付中心)列有户头、或在举办单位会计账目中单独记账,有属于本单位的资产、能独立承担民事责任的,也应按独立的事业单位进行法人登记。
第十条乡(镇)中小学的登记,原则上应看其是否具备法人条件。
规模较大、财务独立核算、资产独立管理、能独立承担民事责任的乡(镇)中学、中心小学、完全小学,应作为独立的事业单位进行法人登记。
规模过小的农村非完全小学、教学点、复式班和其它财务不独立、没有属于本单位所有的资产、不能独立承担民事责任的农村小学,不纳入事业单位登记管理。
第十一条下列事业单位应视为利用国有资产举办的事业单位纳入登记管理:(一)事业单位法人、社会团体法人、国有企业利用国有资产(含国有无形资产)举办的事业单位及其与其他经济成份通过合资、合作、股份制等形式举办的事业单位,利用的国有资产占其资产总量20%(含20%)以上的;(二)原为集体所有制事业单位,国家在经费上给予过补贴或投入过一定资产的;(三)民办公助的事业单位。
第十二条事业单位的名称应当规范,能体现事业单位的业务特点,一般应称院、校、所、台、站、社、馆、队、中心等。
事业单位的名称不应称“公司”,原以“公司”命名的事业单位,应当报请原审批机关规范为事业单位的名称后予以登记。
第十三条申请事业单位法人设立登记(备案),应当向登记管理机关提交下列文件、材料:(一)《事业单位名称预先核证表》;(二)《事业单位法人设立登记(备案)申请书》;(三)《事业单位法定代表人登记申请表》;(四)申请登记的事业单位拟任法定代表人任现职的文件和身份证(复印件);(五)审批机关批准设立该事业单位的文件;(六)《事业单位章程》;(七)《事业单位住所证明表》及其相关文件,如《土地使用证》、《房屋产权证》、《住房租赁合同》等;(八)《事业单位经费来源证明表》及相关文件材料;(九)《事业单位开办资金证明表》及法定中介机构出具的验资报告;(十)《组织机构代码证》;(十一)登记管理机关要求提交的其他有关文件材料。
事业单位法人、社会团体法人和国有企业等组织利用国有资产举办的事业单位,还应当提交其举办单位的法人资格证书。
事业单位的业务范围涉及国家法律、法规规定和国家实行资质认可管理或执业许可管理的,还应当提交相关法律、法规或者资质(资格)证书、相关业务授权证书或执业许可证书,如办学许可证,医疗机构执业许可证,司法鉴定授权书,质量监督证,产品质量、标准、计量检测鉴定证书,勘察、设计资质证书等。
上述应当提交的文件、材料,暂时没有的,在《事业单位法人设立登记(备案)申请书》“备注”中作出说明。
第十四条根据事业单位的设立审批权限,申请事业单位法人设立登记(备案)提交的审批机关批准设立该事业单位的文件,包括以下五种:(一)属于党委、政府审批设立或党委、政府的办公机构以印发《职能配置、内设机构和人员编制规定》的形式审批设立的事业单位,提交党委、政府或其办公机构的审批文件;(二)属于机构编制部门审批设立的事业单位,提交机构编制部门的审批文件;(三)属于其他有关政府部门批准设立的事业单位,提交有关部门的审批文件;(四)属于举办单位决定设立的事业单位,提交举办单位的审批文件;(五)依照章程设立的事业单位,提交经举办单位批准或确认的事业单位章程。
党委和政府的工作部门、直属机构、特设机构、派出机关、办公机构,人大、政协机关,人民法院和人民检察院,民主党派机关和人民团体机关自行审批本部门、本单位设立的“事业单位”,不得按事业单位进行登记。
本条第(三)款、第(四)款所指“其他有关政府部门批准设立的事业单位”和“举办单位决定设立的事业单位”,仅指事业单位法人、社会团体法人和国有企业等组织利用国有资产举办的事业单位。
第十五条《事业单位法人设立登记(备案)申请书》,由申请登记的事业单位、事业单位的举办单位、登记管理机关按以下要求分别填写:(一)“事证第号”,暂不填,待核准登记、打印证书后由登记管理机关的经办人员填写。
《事业单位法人证书》的号码由12位数字组成,经党委、政府和机构编制部门审批并纳入机构编制管理的事业单位,其证书号的首位数为“1”;事业单位法人、社会团体法人和国有企业等组织利用国有资产举办、非由机构编制部门审批和管理的事业单位,其证书号的首位数为“2”;中间6位数字为核准该事业单位登记的登记管理机关的代码;最后5位数字是该事业单位法人的编号,按登记的先后顺序排列。
(二)“单位名称”,填写事业单位经审批机关批准的名称全称,不得简化;有两个以上名称的,此处只填写第一名称;同时加盖事业单位的行政公章。
(三)“申请日期”,填写向登记管理机关报送的当日日期,如XXXX年XX月XX日。
(四)第二页“单位名称”,填写事业单位经审批机关批准的名称全称;有两个以上名称的,其他名称加括号。
未经审批机关批准的名称不予登记。
”事业单位申请登记的名称不得与已登记的事业单位法人的名称相同或相似。
(五)“住所”,是指事业单位的主要办公场所所在地,是邮政能够送达的详细地址,如XX省XX市(县)XX区XX路(街)XX号;有两处以上住所的事业单位,填写一个主要住所。
(六)“举办单位”,填写事业单位直接上一级行政主管单位的全称,如河南省XX厅(局、委员会),XX市XX局(委员会)。
(七)“经费来源”,事业单位的经费来源是指事业单位的收入渠道,收入是事业单位为开展业务及其他活动依法取得的非偿还性资金。
按照有关规定,事业单位的经费来源分为六种:1、财政补助收入,指事业单位从政府财政部门获得的各类事业经费,包括全额预算拨付的事业经费和差额预算拨付的事业经费;2、上级补助收入,指事业单位从举办单位或上级部门获得的非财政性补助收入;3、事业收入,指事业单位通过自身的专业业务活动及辅助性活动取得的收入,其中按照国家有关规定应上缴财政的资金和应当上缴财政专户的预算外资金不计入事业收入,从财政专户核拨的预算外资金和部分经批准不上缴财政专户管理的预算外资金计入事业收入;4、经营收入,指事业单位在专业业务活动及其辅助性活动之外开展非独立核算经营活动取得的收入;5、附属单位上缴收入,指事业单位附属的独立核算单位按有关规定上缴的收入;6、其他收入,指上述规定范围以外的各项收入,包括投资利益、利息收入、捐赠收入等。
上述六种经费来源,属于哪一种就填写那一种,有两种以上经费来源的都要同时填写。
(八)“开办资金”,是事业单位所拥有的可用于承担民事责任的全部资产。
事业单位的开办资金包括:事业单位申请登记时实有的固定资产、流动资金和其他资金以及已经转化为货币形式的专用技术、专利技术、商标产权等。
事业单位的开办资金不包括职工宿舍、食堂等非业务用固定资产;未转化为货币形式的专用技术、专利技术、商标产权等无形资产;代为管理的公共基础设施和资源性资产,如水库管理单位负责管理的水库和水工建筑物,公路管理单位管理的路产、路权等;关系国家机密、公共安全、公共保障,不能进入流通领域的资产;非自有资金,如银行贷款、合同预收款;专用基金,如职工福利费、保险金、住房公积金;规定了使用方向、不能用于民事责任赔偿的资助资金;按照法律、法规规定不能用于民事赔偿的其他资产。
事业单位申请登记的开办资金,须经法定中介机构按照上述口径验资。
中介机构应当按照《事业单位法人登记与年检验资报告规范》的格式和要求出具验资报告。
中介机构出具的验资报告必须完整,应当包括验资报告、验资事项说明、委托单位的财务决算资产负债表或银行资信证明、中介机构的营业执照和执业许可证、注册会计师的证件、中介机构的住址和电话等。
不完整的验资报告,登记管理机关应当拒收。
“开办资金”的填写,应当与验资报告一致,以人民币表示,以万元为单位。
(九)“开户银行”和“银行帐号”,填写事业单位开立基本账户的银行名称全称和账号。
尚未开立基本账户的事业单位,可以填写开立临时账户的银行名称全称和临时胀号,待核准登记、开立基本账户后,填写《事业单位法人登记事项备案表》,向登记管理机关备案。
(十)“审批机关”和“批准文号”,填写行文审批设立该事业单位的机关名称全称及文件编号,如“河南省机构编制委员会”“豫编〔2004)XX号”。
(十一)“执业许可证书”,填写相关部门颁发的执业许可证、资质证(书)、相关业务授权证书的名称和编号。
没有相关执业许可证或资质证书的事业单位填写“无”。