德国申根签证材料清单
- 格式:docx
- 大小:36.79 KB
- 文档页数:2
德国(ADS)签证所需资料从2015年10月12日开始,所有申请申根签证的客人,需在各领事馆指定日期,前往申根签证中心打十指之指模。
不打指模,领事馆无法受理签证。
敬请收客前说明!因此产生的所有交通膳食住宿等费用,请客人自理。
请与客人说明:1、领馆有保留对客人面试的权利;2、领馆有保留要求客人提供资料原件的权利;3、提供材料必须真实,如因为面试时材料不实或不详细,拒签将由客人负责;4、领事馆郑重声明:客人必须随团同行,返回中国后24小时内必须将护照原件及登机牌交旅行社销签证;备注:递交领馆所有资料包括公证书原件、银行存款证明书原件、对帐单原件以及因签证所需开具的所有证明性原件等,领馆均不予退回!!!本人亲笔签名: 申请日期:请用有公司抬头的信纸打印(如无抬头,请自行打印一个抬头)证明信兹证明(姓名)是我公司的(职务),他(她)将于___年月___日至月___日期间到德国等欧洲国家旅游。
我们保证其旅行期间遵守欧洲法律及法规并如期回国。
我们将保留其职位。
如有滞留不归现象,我单位愿意承担由此产生的一切责任。
此次旅行费用由其本人承担。
请批准其签证,谢谢!此致公司名称:公司地址:负责人姓名及职务:负责人签名:负责人电话:日期:CertificateThis is to certify that the following member of our company is allowed to take a travel to Germany and other European countries from xx (date) xx (month)to xx (date) xx (month)in2015. We guarantee he(she) will obey the laws and regulations in Europe and return to China on schedule. We will resume him (her) the position in our company.All the expenses including health insurance will be borne on himself(herself).Please kindly issue his(her) visa. Thank you in advance.Company Name:Company Add:Name & Position of Charge Person:Signature:Contact Tel:Date:请用有学校抬头的信纸打印(如无抬头,请自行打印一个抬头)放假证明XXX同学是我校X年级X班学生,我校放假时间是XXXX年XX月XX日至XXXX年XX 月XX日,共计X 天。
申根签证所需材料
申根签证是欧洲国家共同签发的一种签证,持有申根签证的人可以在申根国家
自由出入。
申根签证的申请流程相对繁琐,申请人需要准备一系列的材料来证明自己的身份和目的。
以下是申根签证所需的材料清单:
1. 护照。
申请人需要提供有效期至少还有三个月的护照,并且护照上需要有至少两页的
空白页。
2. 签证申请表。
申请人需要填写完整的申根签证申请表,并且签字。
申请表可以在申请国家的
使馆或领事馆官网上下载。
3. 照片。
申请人需要提供符合申根国家要求的照片,一般是近期彩色照片,背景为白色,尺寸为35mm x 45mm。
4. 行程安排。
申请人需要提供完整的行程安排,包括往返机票、酒店预订、旅行计划等。
如
果是探亲访友,还需要提供邀请函和邀请人的身份证明。
5. 旅行保险。
申请人需要购买申根国家认可的旅行保险,并提供保险单作为申请材料之一。
6. 财力证明。
申请人需要提供足够的财力证明,证明自己有能力支付旅行期间的费用。
可以
是银行流水、工资单、资产证明等。
7. 其他证明材料。
根据个人情况,申请人可能需要提供其他证明材料,比如学生需要提供学校证明、在职人员需要提供雇主证明等。
以上是申根签证所需的基本材料清单,申请人在准备材料时需要仔细核对,确保所有材料完整准确。
另外,申请人还需要注意申请时间,尽量提前几个月开始准备材料,以免耽误行程计划。
祝愿申请人顺利获得申根签证,旅途愉快!。
德国探亲(申根)签证材料清单以下是办理德国旅游签证所需的材料详单:1.护照原件(护照有效期至少还有6个月以上,至少有2页空白签证页,持照人签名处本人签名,如老护照有近5年欧美申根记录也一起提供)2.2寸清晰白底彩照2张(必须是近6个月内拍摄)3. 签证申请表4.身份证复印件5. 户口本复印件6.暂住证原件(护照签发地与所在领区不一致时需提供)7. 酒店预订单(如果住的邀请人那里,则不用提供此项)8. 往返机票预订单9. 覆盖整个行程且保额不低于30万的旅行保险10. 经中国外交部认证的与德方邀请人亲属关系公证书(附英文翻译件,如是朋友关系则不用提供此项)11.职业证明:•英文在职证明信(要求及样本请与客服索要)•营业执照或组织机构代码证复印件加盖公章一份•此项材料,如是退休人员只需提供退休证原件12.个人资产证明(非常重要,提供的越多越好):•工资卡或个人名下借记卡近6个月银行流水单,有一定余额(必须提供)•5W以上存款证明原件或定期存单复印件(存款证明最好冻结到从德国回来)•房产证或购房合同复印件•行驶证复印件13.德方亲友提供的材料:•邀请方的英文或德文邀请原件(其中需说明:邀请人的住址,详细联系方式,计划在国逗留的时间、赴德目的和详细的行程安排日程、谁来承担本次旅行费用,邀请函必须由邀请方亲笔签名)•邀请人的护照首页和居留证复印件(或德国身份证)•经济担保函原件(请到德国当地移民办公室办理经济担保函)同行人中如有未满18周的未成年人,需提供:1.在读证明原件,学生证原件2. 经中国外交部认证的医学出生证明和亲属关系公证原件(公证需附英文翻译件)3.经中国外交部认证的亲属许可公证原件(公证需附英文或德文翻译件,当孩子一人出行或只和父母一方出行时必须提供此项)4. 经济依附人手写的英文经济担保函无业者可提供:1.提供配偶或父母的在职证明和经济证明2. 经中国外交部认证的婚姻关系或亲属关系公证原件(公证需附英文翻译件)3.经济依附人手写的英文经济担保函。
德国签证申请材料有哪些德国申根个⼈旅游申根签证:(已精简签证材料,最为准确)。
护照原件,如有旧护照请提供;两张两⼨⽩底彩照;⾝份证正反⾯复印件及户⼝本原件;⼯作单位营业执照副本复印件或机构代码证复印件加盖公章;英⽂在职证明。
近期半年银⾏的...想要了解更多关于德国签证申请材料有哪些的知识,跟着店铺⼩编⼀起看看吧。
⼀德国申根个⼈旅游申根签证:(已精简签证材料,最为准确)1、护照原件,如有旧护照请提供;2、两张两⼨⽩底彩照;3、⾝份证正反⾯复印件及户⼝本原件;4、⼯作单位营业执照副本复印件或机构代码证复印件加盖公章;5、英⽂在职证明6、近期半年银⾏的流⽔账单(最重要);7、房产证复印件(有汽车⾏驶证请尽量提供);8、结婚证复印件;9、退休⼈员请提供退休证原件,以上4、5项不必提供;10、**旅游保险;11、18岁以下⼩孩随⽗母出游,请提供亲属关系公证及认证;如随单⽅前往还需同委托公证及认证12、真实的酒店订单;此次旅⾏的⾏程安排单;真实的航空票订单;⼆、德国探亲签证:(在德国看⼉⼥,看亲戚等必备选择)您的孩⼦如果是在德国读书,您想去看望⾃⼰的孩⼦,那这个签证就是您必须的选择了:您的孩⼦需要为您提供:1、您孩⼦为您出具的邀请函扫描件(在德国⼯作的朋友,提供在市政府出具的接待证明原件);(NEW)2、您还在的在校证明及学⽣证的扫描件;3、您孩⼦的护照⾸页复印件及签证的扫描件;4、您孩⼦的居住证明扫描件;您需要提供的材料:1、护照原件;2、两张两⼨近期⽩底彩照;3、⾝份证正反⾯及户⼝本原件;4、⼯作单位营业执照副本复印件或机构代码证复印件加盖公章;5、英⽂在职证明6、半年银⾏的流⽔账单(最重要);7、房产证复印件及汽车⾏驶证;8、结婚证复印件;9、退休⼈员请提供退休证原件,以上4、5项不必提供;10、**旅游保险;11、提供中英⽂亲属关系公证书(5-7个⼯作⽇)及外交部认证书(5个⼯作⽇);12、真实的酒店订单;此次旅⾏的⾏程安排单;真实的航空票订单;以上就是店铺⼩编为你介绍的关于德国签证申请材料有哪些的知识,希望对你有所帮助,如果还存在疑问,可以联系店铺律师为你解答。
德国签证材料
申请德国签证时需要准备的材料包括但不限于以下内容:
1. 护照:有效期至少还有六个月,并且至少有两页连续空白页。
2. 签证申请表:填写完整、准确并亲笔签名。
3. 身份证明:提供有效的身份证明文件,如身份证、户口本等。
4. 照片:提供近期的彩色护照尺寸照片,符合德国签证照片要求。
5. 预订机票:提供往返机票预订信息或者机票的复印件。
6. 行程安排:提供详细的行程安排,包括行程时间、住宿安排、旅游计划等。
7. 旅行保险:提供德国承认的旅行保险,保险有效期至少覆盖整个旅行期间。
8. 财力证明:提供资金证明,如银行存款证明、收入证明、工资单等。
9. 在职证明:如果是在职人员,提供雇主的在职证明信,包括工作职位、薪资及假期安排等。
10. 学生证明:如果是学生,提供学生证明信,包括在读证明、学校开具的请假信等。
11. 酒店预订:提供德国酒店预订信息,包括酒店名称、预订
时间和住宿费用等。
12. 签证费:缴纳德国签证申请的相应费用。
此外,根据具体个人情况,可能还需要提供其他材料,例如结婚证明、学历证明、担保人证明等。
申请人应根据个人情况和旅行目的准备完整的材料,以便顺利办理德国签证。
德国大使馆申根签证说明第一篇:德国大使馆申根签证说明申根签证申请材料补充清单申根探亲访友签证-机票预订单当申请多次入境旅游签证时,首次旅行的机票预订单注意: 需为确认的往返机票。
机票应该在签证颁发后出票付款• 未成年人(18 岁以下)学生证+学校出具的证明信原件,包含以下信息:§ 完整的学校地址和电话§ 准假证明§ 批准人的姓名和职位§ 复印件一份未成年单独旅行或者和单方家长旅行时:−(当未成年人单独旅行时)由双方家长或法定监护人出具的,或者(当未成年人跟随单方家长或监护人旅行时)由不同行的另一方家长或者监护人出具的出行同意书的公证书,并由外交部认证;在中国境外办理时由境外相关政府机构办理该公证。
−家庭关系或监护关系公证书,并由外交部认证。
•(官方)邀请函(6 个月内有效)由目的地申根国政府出具的官方邀请函或者由担保人签字的邀请信。
• 担保人财务担保原件如果担保人在申根国居住应提交:−该担保人过去3个月的固定收入证明或−担保人出具的在申根国具有法律效力的担保声明如果担保人在中国居住并邀请签证申请人一同到申根国旅行,则应提交以下材料:−已签字的担保书−中国居住证(身份证)复印件−由雇主开具的收入证明−在目的地国家的居住证明或者申根国接待家庭提供的邀请信-与担保人的关系证明探亲签证:需提交经外交部认证的申请人和担保人亲属关系公证书访友签证:需提交能证明申请人和担保人朋友关系的文件原件、照片原件、邀请信等。
• 户口簿原件(无需翻译)及户口簿所有页的复印件(只针对中国公民)• 申请人偿还能力证明最近3至6个月的银行对账单,无需存款证明在职人员:-盖章的公司营业执照复印件-由雇主出具的证明信(英文件,或者中文件附上英文翻译),需使用公司正式的信头纸并加盖公章,签字,并明确日期及如下信息:§ 任职公司的地址、电话和传真号码;§ 签字人员的姓名和职务;§ 申请人姓名、职务、收入和工作年限;§ 准假证明。
德国签证需要什么材料德国签证是前往德国旅游、探亲、留学、工作或定居的重要凭证。
为了顺利获得德国签证,申请人需要准备一系列必要的材料。
以下是申请德国签证所需的基本材料清单,以供参考。
1. 护照。
申请德国签证时,申请人的护照必须至少在德国停留期间还有3个月的有效期。
此外,护照必须有至少两页的空白签证页,供德国领事馆贴签证或注明入境章。
2. 签证申请表。
申请人需要填写并签署德国签证申请表。
申请表可以在德国驻华使馆或领事馆官方网站上下载并打印。
3. 照片。
申请人需要准备符合德国签证照片要求的照片,一般要求是近期、彩色、背景为浅色的照片。
4. 旅行保险。
申请德国签证时,申请人需要购买德国境内的旅行医疗保险,保险金额需达到德国政府规定的最低标准。
5. 行程安排。
申请人需要提供往返机票预订证明或者行程安排的详细计划,包括入住酒店的预订证明。
6. 财力证明。
申请人需要提供足够的财力证明,证明自己有能力支付在德国期间的生活费用和旅行费用。
财力证明可以是银行存款证明、工资单、税单等。
7. 酒店预订证明。
如果申请人在德国逗留期间有酒店预订,需要提供酒店预订证明。
8. 雇主证明。
如果申请人是因公出差或者工作签证,需要提供雇主出具的证明信。
9. 学生证明。
如果申请人是前往德国留学,需要提供学校录取通知书、在读证明等相关材料。
10. 探亲证明。
如果申请人是前往德国探亲,需要提供邀请函、邀请人的身份证明、在德国的居住证明等材料。
总之,申请德国签证需要准备的材料是多样的,申请人需要根据自己的具体情况准备相应的材料。
在准备材料的过程中,申请人需要确保所提供的材料真实有效,以免影响签证申请的顺利进行。
希望申请人能够按照要求准备好材料,顺利获得德国签证,开启美好的德国之旅。
申根签证申请材料补充清单申根商务签证或短期职业培训签证• 机票预订单当申请多次入境旅游签证时,首次旅行的机票预订单注意: 需为确认的往返机票。
机票应该在签证颁发后出票付款• 申请人偿付能力证明最近3至6个月的银行对账单, 无需存款证明1. 如果旅行及生活费用由公司支付,需提供申请人(或雇主)公司偿付能力的证明;或2. 如果旅行及生活费用由本人支付,需提供本人偿付能力的证明。
在职人员的相关情况证明- 由任职公司盖章的营业执照复印件- 由雇主出具的证明信(英文件,或者中文件附上英文翻译),需使用公司正式的信头纸并加盖公章,签字,并明确日期及如下信息:§ 任职公司的地址、电话和传真号码;§ 签字人员的姓名和职务;§ 申请人姓名、职务、收入和工作年限;§ 准假证明。
• 住宿证明涵盖在申根国家停留的全部期间。
• 公司的营业执照和雇主证明信原件- 盖章的公司营业执照复印件需使用公司正式的信头纸并加盖公章,签字,并须包含如下信息:§ 任职公司的详细地址和联系人;§ 签字人员的姓名和职务;§ 申请人姓名、职务、收入和工作年限;§ 访问目的。
- 公司为申请人保留职位的证明;- 支付旅行和生活费用的单位或个人。
• 活动或培训主办方的邀请函原件需使用公司正式的信头纸并加盖公章,签字,并须包含如下信息:§ 任职公司的详细地址和联系人;§ 签字人员的姓名和职务;§ 访问的目的和持续时间;§ 详细日程;§ 支付旅行和生活费用的单位或个人;§ 主办方是否为确保申请人按规定返回中国提供保证金;§ 如果适用,提供商会注册证明。
• 工作许可(如适用)以下情况需要工作许可:§ 在职工作培训;§ 在申根成员国境内为任职公司工作。
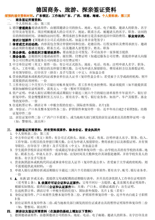
德国商务、旅游、探亲签证资料须预约递交资料时间,广东领区:工作地在广东、广西、福建、海南。
个人资料表:第三页一.商务签证所需资料:二.个人资料表二份:第三页1.德国普通商务邀请函原件:由德国邀请公司的抬头、地址、电话、电子邮箱,邀请人的职务、名字打印及亲笔签名。
须注明被邀请人的公司名字、地址、联系方式,被邀请人的名字、职务、访问的目的和持续时间,详细的访问行程,费用承担方和承担方是否承担返回中国的费用。
职业培训类:培训计划原件(须邀请方公司正式的抬头纸,加盖公章并亲笔签字)2.体育或艺术活动类:内容需包含预计停留时间和住宿,赴德目的,行程安排以及费用承担方。
邀请函必须附有邀请方地址,联系方式,以及邀请人亲笔签字、姓名、职务3.展会参观,会展组织方邀请函原件:要由展会公司签发,不可由其中一家参展方提供4.展会备展:会展组织方邀请函原件、展位图、付费证明(如通过服务公司付费,需提供申请人向服务公司付费证明及服务公司向展会公司付费证明)5.中方单位证明(英文)原件一份:有公司正式抬头、地址、电话、传真,注明申请人名字、职务、收入、工作年限,行程目的及停留日期天数,公司为申请人保留职位,费用承担方以及准假证明。
并有领导职位、打印名字(拼音)及手写签名(中文),并加盖公章6.营业执照副本或机构代码证或事业单位法人证书(复印件盖公章):若受雇于大学或政府机构,则不需要提供此项材料;一份7.工作单位近三个月至六个月银行对帐单复印件:若工作单位承担费用,则必须提供(如不能提供需要附加解释信说明原件,需英文);一份(暂时不用提供)8.资产证明:申请人银行活期存折或活期银行卡最近三到六个月的银行清单原件半年前开户,银行存折复印件:资金慢慢累积至五万以上:要有名字、帐号、银行业务章;如房产、车产及股票、基金等的复印件。
一份9.往返机票订单,酒店订单(申根全程的住宿)、国际意外保险、名片1张10.身份证、户口本及整本复印件各二份;护照原件和复印件一份,近半年内白底2寸彩照3张;结婚证复印件二份11.居住证复印件二份(广西户口不需要),或当地相关部门颁发的居住证或者出具的暂停证明一份(如:警察局、派出所)三.旅游签证所需资料:所有资料须原件,除身份证、营业执照外1.个人资料表二份:第三页2.中方单位证明(英文)原件:有公司正式抬头、地址、电话、传真,注明申请人名字、职务、收入、工作年限,行程目的及停留日期天数,公司为申请人保留职位,费用承担方以及准假证明。
德国签证需要准备哪些材料申请德国签证是前往德国旅行或长期居留的第一步。
为了顺利获得签证,申请人需要准备一系列必要的材料。
以下是一份详尽的清单,列出了申请德国签证所需的所有必备文件。
1.护照。
首先,申请人需要确保自己的护照在签证申请期间是有效的,并且在计划停留期间仍然有效。
此外,申请人还需要提供护照复印件。
2.签证申请表。
申请人需要填写并签署德国签证申请表。
申请表可以在线下载,填写时需确保信息的准确性和完整性。
3.照片。
申请人需要提供符合德国签证要求的照片,包括尺寸、背景和其他细节要求。
照片需为彩色照片,并且是最近六个月内拍摄的。
4.签证费。
申请人需要支付德国签证的申请费。
费用标准会根据签证类型和申请人的国籍而有所不同。
5.旅行计划。
申请人需要提供详细的旅行计划,包括行程安排、住宿信息、往返机票预订等。
如果是商务旅行,还需要提供商务邀请函和会议日程安排。
6.保险证明。
申请人需要提供购买了符合德国签证要求的旅行医疗保险的证明文件。
7.财力证明。
申请人需要提供经济状况证明,包括银行对账单、工资单、税单等文件,证明申请人有足够的财力负担在德国停留期间的花费。
8.住宿证明。
申请人需要提供在德国的住宿证明,可以是酒店预订确认函或邀请人的居住证明。
9.学生或工作证明。
如果申请人是学生或有工作,需要提供学生证或雇主证明文件。
10.其他支持文件。
根据不同签证类型,申请人可能需要提供其他支持文件,比如结婚证、家庭关系证明、出生证明等。
以上是申请德国签证所需准备的基本材料清单。
申请人在准备材料时,务必仔细核对所需文件,确保文件的完整性和准确性。
另外,申请人还需留意德国使馆或领事馆对于签证申请的具体要求,以确保申请能够顺利通过。
祝愿申请人早日获得德国签证,愉快地前往德国旅行或居留。
德国申根签证办理流程申根签证是前往欧洲国家旅行的必备文件之一,其中包括德国。
申根签证是一种统一的签证,持有该签证可以在申根国家自由出入。
下面将介绍德国申根签证的办理流程,希望能帮助到准备前往德国旅行的朋友们。
首先,准备材料。
申请德国申根签证需要准备一系列的材料,包括护照、申请表、照片、旅行保险、行程安排、财力证明等。
确保所有材料的准备完整和准确,以免延误办理时间。
其次,预约签证申请。
在准备好所有材料之后,需要通过德国驻华使馆官网或者签证中心的网站进行在线预约。
选择合适的时间,并填写个人信息和预约资料。
注意,预约时间通常需要提前数周至数月,因此需要提前规划好行程。
接着,前往签证中心递交材料。
按照预约的时间,前往德国驻华使馆指定的签证中心递交材料。
在签证中心工作人员的指导下,逐一提交所需材料,并缴纳签证申请费用。
然后,等待签证结果。
递交材料后,需要耐心等待签证结果。
通常情况下,德国申根签证的办理周期为15个工作日,但也有可能会因个人情况或其他原因而有所变化。
在等待期间,可以通过签证中心提供的查询系统进行签证进度的查询。
最后,领取签证。
当签证中心通知签证已经办理完成时,前往签证中心领取签证。
在领取签证时需要携带有效证件和领取凭证,确认个人信息无误后,即可领取签证。
总的来说,德国申根签证的办理流程相对比较简单,只要按照要求准备好材料,按时预约并耐心等待,一般都能够顺利办理。
希望以上内容能对准备前往德国旅行的朋友们有所帮助。
祝大家旅途愉快!。
德意志联邦共和国驻广州总领事馆所要求的材料以下为您所填写的个人信息.请按预约单上的顺序排好您的文件.姓名:出生日期:护照号码:婚姻状况:未婚职业状态:学生联系方式:旅行目的:探亲申请签证类型:短期签证重要提示:1. 领区划分:申请者只能在目前长期工作、学习和居住地所属的领区申请签证。
2. 签证受理:∙如果您将前往某一个申根国家,您须在该国使馆或者领事馆申请。
∙如果您要出访多个申根国家,您须在主要目的地国家的使馆或者领事馆申请签证。
∙如果您要出访多个申根国家,但是无主要目的国家(即您在各个申根国家所停留的时间相同),您应该在第一入境国家的使馆或者领事馆申请签证。
3.多人团组:∙如果您和家人(父母,配偶,孩子)同行, 则所有人必须在同一组注册申请。
∙对于无亲属关系的申请者,如果行程一样并同时旅行也须在同一组注册申请。
∙如出行时间不一致,请勿注册在同一组。
请注意:如长期居住地不属于同一领区,请各自在所属辖区的领事馆分别递交申请。
4.材料准备:∙请按照材料清单顺序整理材料。
∙所有的复印件必须是A4纸。
材料请勿用订书机装订。
∙请注意,申请材料必须一次性寄出,此后不能再补充任何材料。
5.费用缴纳:∙通过支付宝在线支付签证费、服务费以及邮寄费用。
∙请注意:邮寄费用仅包含德国签证受理中心给您寄回护照所产生的费用,而邮寄申请材料至德国签证受理中心的费用则需您本人承担。
以下为您此次签证申请的必需资料:请注意,根据申请者的具体情况,在处理签证申请的过程中,德国驻华使领馆有可能要求申请者提供清单以外的其他文件。
提交所有以下材料,不能作为获发签证的保证,敬请知悉。
1.申根签证申请表原件您可以下载并手填申请表,也可在网上注册后在线填写,打印PDF版申请表后签名。
提示:1. 语言:申请表需用英文或德文填写。
2. 签名:申请表需申请者本人签名。
对于18周岁以下的未成年人,申请表需要由至少父母一方或法定监护人签名。
父母签名时请注意不要签未成年人的名字(签父母自己的名字)。
德国申根签证材料清单
以下是德国申根签证需要准备的材料清单:
1. 完整填写的德国申根签证申请表格。
可以在德国领事馆或大使馆的网站上下载。
2. 一张近期彩色护照照片,尺寸为35mm x 45mm,白底。
3. 护照。
必须是有效期至少还有三个月以上,并且有至少两个空白页面。
4. 复印件。
护照主页和之前的签证页需要复印两份。
5. 旅行保险。
需要提供德国境内的旅行保险证明,保险覆盖金额至少为3万欧元,包括医疗费用和紧急医疗运送费用。
6. 行程安排。
提供往返机票预订、酒店预订或住宿证明,以及详细的旅行计划。
7. 财务证明。
提供最近三个月的银行对账单,以证明你有足够的资金支付旅行费用。
8. 雇佣证明。
如果你是受雇员工,需要提供雇主出具的在职证明信,并注明你的职位、薪资和休假安排。
9. 学生证明。
如果你是学生,需要提供学校出具的在读证明信。
10. 婚姻证明。
如果你是已婚人士,需要提供结婚证明。
11. 配偶邀请信。
如果你的配偶是德国公民或合法居民,提供
配偶的邀请信,以及德国的居住许可证明。
12. 孩子邀请信。
如果你带孩子前往德国,提供孩子的邀请信,以及邀请人的身份证明和担保函。
13. 学校邀请信。
如果你是参加学术会议或培训计划,提供会
议或培训机构的邀请信。
以上是一般情况下的申根签证材料清单,申请人还需根据个人情况提供其他可能需要的材料,如税务证明、房产证明、商务邀请信等。
最好在申请前向相关领事馆或大使馆咨询以确认具体要求。