采购直达最新使用教程(2015.4.10更新)
- 格式:pdf
- 大小:1.45 MB
- 文档页数:12
采购管理系统操作手册文档控制文档更新记录文档审核记录目录1.整体流程图 (3)1.1.采购管理流程图 (3)2.功能 (4)3.公共部分说明 (4)4.采购管理 (6)4.1单位信息维护 (6)4.2产地信息维护 (9)4.3核算码信息维护 (12)4.4制造商信息维护 (15)4.5供应商类别维护 (18)4.6供应商信息维护 (21)4.7物资类别维护 (24)4.8物资信息维护 (27)4.9审批流程模板维护 (30)4.10审批流程模板核准 (36)4.11采购申请单维护 (39)4.12采购申请单审批 (43)4.13采购订单维护 (53)4.14采购订单审批 (56)4.15采购物资到货信息 (59)4.16采购订单转入库 (61)1.整体流程图1.1.采购管理流程图2.功能采购管理:创建采购物资审批流程模板,模板审核通过后,可维护采购申请单,审批通过后,形成采购订单,订单经过审核通过后,可对物资做到货和转入库操作。
3.公共部分说明公共说明:本系统使用浏览器主要针对浏览器为IE8、IE9。
“邮件管理”、“文件管理”、“任务管理”三个模块选择的用户为“用户管理”中的用户信息,其他模块均为“组织人员分配”中的用户信息。
查询时文本查询条件支持模糊查询。
必填项:在追加、修改页面中必填项,控件左上方用“”进行标注。
失效:对失效的数据只能进行查看,不能进行其它操作。
分页:分页在页面最下方进行显示,如下图:合计:显示检索数据的总共记录数、总共页数,每页总记录数,当前位于的页数。
首页:点击,页面显示第一页信息。
尾页:点击,页面显示最后一页信息。
上一页:点击,页面显示当前页面的上一页信息。
下一页:点击,页面显示当前页面的下一页信息。
跳转:在中输入要跳转页面的数字,点击按钮,页面跳转到输入数字的页面,同时在中输入的数字清空。
输入的数字为0或为空或数字大于尾页,页面不进行跳转。
按钮说明:按钮说明点击此控件,打开下拉数据列表,进行数据选择。
采购管理模块操作手册概述采购管理模块是一个用于管理和监控采购流程的系统模块。
该模块提供了一系列功能,以帮助企业高效处理采购流程,并实现采购目标的达成。
本手册将介绍采购管理模块的各项功能和操作方法,以便用户能够正确地使用该模块。
功能列表采购管理模块具有以下主要功能:1.采购需求管理2.供应商管理3.采购订单管理4.采购报表生成下面将详细介绍每个功能的操作方法。
采购需求管理采购需求管理是采购管理模块的核心功能之一,它负责管理和跟踪所有的采购需求。
下面是采购需求管理的操作方法:创建采购需求要创建一个新的采购需求,您可以按照以下步骤进行操作:1.登录系统并进入采购管理模块。
2.在采购需求管理界面,点击“新建采购需求”按钮。
3.在弹出的对话框中填写相关信息,如采购商品名称、数量、预算等。
4.点击“确定”按钮完成采购需求的创建。
编辑采购需求如果需要修改已有的采购需求,您可以按照以下步骤进行操作:1.登录系统并进入采购管理模块。
2.在采购需求管理界面,找到需要修改的采购需求。
3.点击相应采购需求后面的“编辑”按钮。
4.在弹出的对话框中修改相关信息。
5.点击“确定”按钮完成采购需求的编辑。
删除采购需求如果某个采购需求已经无效或不再需要,您可以按照以下步骤进行操作:1.登录系统并进入采购管理模块。
2.在采购需求管理界面,找到需要删除的采购需求。
3.点击相应采购需求后面的“删除”按钮。
4.在确认对话框中点击“确定”按钮完成采购需求的删除。
供应商管理供应商管理模块允许用户管理和跟踪所有的供应商信息。
下面是供应商管理的操作方法:添加供应商要添加一个新的供应商,您可以按照以下步骤进行操作:1.登录系统并进入采购管理模块。
2.在供应商管理界面,点击“添加供应商”按钮。
3.在弹出的对话框中填写供应商信息,如名称、联系人、联系方式等。
4.点击“确定”按钮完成供应商的添加。
编辑供应商信息如果需要修改已有的供应商信息,您可以按照以下步骤进行操作:1.登录系统并进入采购管理模块。
采购订单作业操作说明一.基本功能采购人员对公司内短缺物品,列出购买订单发给供货商,供货商依此送货,我司仓库人员也依此收货的订单数据。
二.进入步骤(路径):1. 物流管理 → 2。
采购管理 →3。
采购订单第一步,移动鼠标到 物流管理 点击左键一下。
第二步,移动鼠标到 采购管理 点击左键一下。
第三步,移动鼠标到 采购订单 点击左键一下。
三.上游作业必须先建好《存货档案》《供货商档案》四.下游相关作业《采购收货》《采购入库》《仓库退货》……五.功能按钮说明见《公共功能说明》主表栏位(1)采购单号<系统自动产生(可修改)>由系统根据单据编号规则(在《基础数据》-《资讯部》-《单据编号规则设置》)自动产生单号。
(2)采购日期<系统自动产生(可修改) >系统自动取服务器当前日期,可在该栏位手动输入日期,或在栏位内双击鼠标左键或单击右键选“提示”,系统会带出如下提示窗供选择,选择所需日期,双击左键即可。
(3)采购部门<系统自动产生(可修改)>系统默认采购部门为采购员所在的部门,可手工输入其它部门的名称或双击鼠标左键或按F4键或单击右键选帮助,在弹出的选择窗口中进行选择。
(4)采购员<系统自动产生(可修改)>我司负责该供货商业务的采购人员名称,选择供货商后,系统自动带出供货商档案中维护的本公司负责该厂商的采购员﹔还可直接输入其它采购员名称或双击鼠标左键或按F4键或单击右键选帮助,在弹出的选择窗口中进行选择:(5)供货商编号<手工输入或双击选择输入>供货商的编号,可直接手工输入编号,或双击鼠标左键选择供货商编号,系统会自动填入该编号,并自动带出后续相关栏位信息。
(详见后面操作范例)(6)供货商名称<手工输入或双击选择输入>供货商的名称,可直接手工输入名称,或双击鼠标左键,选择供货商名称,系统会自动填入该厂商的名称,并自动带出相关栏位信息。
采购管理系统操作手册慈溪市联创软件有限公司2014年10月一、采购申请单前奏:物料需求计划—》MRP算(上接物料需求计划)后续:采购订单1.1新增执行“供应链—采购管理—采购申请单—采购申请单-新增”路径,弹出如下界面操作说明:使用部门:按F7进行手工选择使用部门,双击就可以选进来;为必填项业务类型:物料属性外购的则为外购入库类型;物料属性为委外加工时则为订单委外,可以手工选择。
如果是物料需求计划跑出的需求订单,则根据物料属性需求生成相应类型单据;为必填项。
日期:默认取系统当前日期,可以手工修改;为必填项。
物料代码:可以手工录入,如果该张单据是通过关联生成的,则物料代码是自动关联源单据相关分录而生成的,用户也可以进行修改;为必填项。
物料名称:所选物料的名称,是从物料基础资料中自动取得,用户不能修改;系统自动生成。
规格型号:所选物料的规格型号信息,是从物料基础资料中自动取得,用户不能修改;系统自动生成。
数量:即当前物料按当前所选单位计量的申购数量,取得方法是:如果该张单据是手工录入的,用户就按实际情况手工录入。
单位:所选物料的规格型号信息,是从物料基础资料中自动取得,用户不能修改。
采购申请人:按F7进行职员选择,双击选进来;为必填项。
上述信息完成之后,点击“保存”,单据保存成功,继而跳出“审核”按钮,确认单据信息无误后,审核单据,右上角会跳出“审核”标志。
结果如下图1.2维护执行“供应链—采购管理—采购申请单—采购申请单-维护”路径,弹出如下界面操作说明:单据状态设定对于一般查询,系统提供比较简单的查询方式,即按单据的期间、审核与否等等单据状态特征进行单据的查询的设置,即可按单据状态查询单据。
在“条件查询”界面的右下方,可以设置单据状态,系统预先对每种状态设置了默认选择,用户也是通过选择下拉列表框中的选项的方式来设置。
采购申请单序时簿的状态设置包括:1、时间,是指所要查询的单据的时间归属,系统提供了当天、本周、本期、全部四种可供选择的时间范围。
第二:采购管理操作手册第一章.系统概述《采购管理》是用友ERP-U8 供应链的重要产品,《采购管理》帮助用户对采购业务的全部流程进行管理,提供请购、采购订货、采购到货、采购入库、采购发票、采购结算的完整采购流程,用户可根据自身实际情况进行采购流程的定制。
《采购管理》可以分为以下主要功能:设置:录入期初单据并进行期初记账,设置《采购管理》的系统选项。
供应商管理:用户可以对供应商资质、供应商供货的准入进行管理,也可以对供应商存货对照表、供应商存货价格表进行设置,并可按照供应商进行相关业务的查询和分析。
业务:进行采购业务的日常操作,包括请购、采购订货、采购到货、采购入库、采购发票、采购结算等业务,用户可以根据业务需要选用不同的业务单据、定义不同的业务流程,月末进行《采购管理》的结账操作。
用户可以查询《库存管理》的现存量,可以使用【远程应用】功能。
报表:提供采购统计表、采购账簿、采购分析表等统计分析的报表。
《采购管理》可以参照合同状态为生效态、性质为采购类、标的来源为存货的合同生成采购订单;提供同时参照多个合同生成采购订单功能,提供拆分合同记录生成采购订单功能,在采购订单及其后续关联的业务单据中记载并显示相应的合同号及合同标的编码等信息。
采购订单在参照合同生成时,订单的数量、单价、金额根据合同中的控制类型进行控制,具体控制参见《合同管理》。
采购订单参照采购合同生成,在采购合同中,可以联查采购订单库存管理-采购管理《库存管理》可以参照《采购管理》的采购订单、采购到货单生成采购入库单,并将入库情况反馈到《采购管理》。
《采购管理》可以参照《库存管理》的ROP 计划生成采购请购单、采购订单。
《采购管理》可以参照《库存管理》的ROP 计划通过配额生成采购订单。
《采购管理》可以参照《库存管理》的采购入库单生成发票。
《采购管理》根据《库存管理》的采购入库单和《采购管理》的发票进行采购结算。
《采购管理》可以参照《库存管理》的出、入库单生成代管挂账确认单,同时代管挂账确认单可和发票进行结算。
目录前言 (2)瑞贝卡发制品股份有限公司采购主要包括有5个子流程,见下图: (2)采购申请录入(05-01) (3)流程重点: (3)解决方案: (3)输出单据及报表 (3)具体操作步骤: (4)采购申请处理(05-02) (6)流程重点: (6)解决方案 (7)输出单据及报表 (7)具体操作步骤: (8)采购申请转采购订单 (8)菜单路径:采购\采购申请\概览-采购申请行 (8)流程重点: (11)解决方案 (11)输出单据及报表 (11)具体操作步骤: (12)采购订单处理(05-04) (13)流程重点: (13)解决方案 (14)输出单据及报表 (14)具体操作步骤: (14)1.采购订单确认 (14)2.打印采购订单 (15)报告采购抵达(05-05) (16)流程重点: (16)解决方案 (16)输出单据及报表 (17)具体操作步骤: (17)登记供应商发票(05-06) (19)流程重点: (19)解决方案 (20)发票与订单匹配: (21)补充流程: (23)1.供应商: (23)2.采购件: (26)3.采购件供应商: (26)前言瑞贝卡发制品股份有限公司采购主要包括有5个子流程,见下图:采购申请录入(05-01)流程重点:1.在维护采购申请的时候,要注意内部目的地,部门和接收者这些信息字段的使用。
2.采购申请人建议按部门来设定。
解决方案:输出单据及报表具体操作步骤:1.采购申请录入:菜单路径:采购/申请/申请使用新建按钮或F5,并通过值列表按钮或F8选择申请人员,可输入内部目的地,保存或F12。
采购申请单号系统自动生成,状态为计划的(Planned)输入零件申请行,使用新建按钮或F5,并通过值列表按钮或F8选择零件号,输入需要的数量和需要时间,系统会自动带出该采购件默认的供应商及其价格,供应商可以通过值列表按钮或F8选择更改,保存或F12。
2.下达采购申请,可以每一采购申请行逐个下达,或整张采购申请下达,表头右键-下达整张采购申请。
政府采购交易系统操作手册一、系统登录,输入账号,密码,点击登录(账号、密码请与系统管理员联系)二、修改密码,点击页面上的【修改密码】输入旧密码,并将新密码输入两遍,点击【修改】即可三、添加操作员,以系统管理员的身份进入系统,点击【系统管理】【权限管理】点击页面上的【新增】输入操作员的代码,姓名,密码,点击【保存】,(不要勾选停用)四、操作员授权,点击【系统管理】【权限管理】,点击操作员姓名后的【权限】根据实际情况对操作员进行授权,权限中的无权限指无权查看,查看权限指能查看但不能修改,修改权限指能够查看并修改资料五、交易管理,点击【项目交易管理】-【添加货物项目】,录入相关内容相关人员签字后即可,如果不能签字,请由项目授权人对项目进行正确的授权后再签字。
采购文件模版生成说明点击采购文件(系统必须安装完整版的Office2003\2007),填写相关的内容,点击保存,点击模版管理,点击浏览,选择做好的模版文件,点击上传,模版的具体说明可以点击“字段说明”查看点击“按模版自动生成”,选择需要的模版,系统就会根据模版自动生成相应的文件六、特殊权限的说明1.系统设置栏目只有超级用户才能查看和修改2.权限管理中【清除项目的签名】权限,有此权限的操作员可以在项目中进行清除签名的操作,但是如果本项目已经有投标人下载了招标文件,项目中招标文件的环节不能被清除3.权限管理中【项目特殊管理】权限,有此权限的操作员可以对项目开标时间进行特殊修改,对项目可以实施暂停和恢复操作4.权限管理中【查看日志】权限,有此权限的操作员可以在代办事项中有【查看全部日志】的按钮,日志分为以下几类:●开标异常:如果在未到开标时间,系统已经点击了确认开标,产生此异常主要原因是:通过修改服务器的时间或清除签名的方式将开标时间修改到过去某一时刻,确认开标后,查看报名情况后又将开标时间修改为正确时间。
●开标:系统记录谁什么时候做了开标操作●修改开标时间:系统记录通过特殊修改方式修改开标时间的操作●清除签名:系统记录对项目的清除签名操作●项目暂停实施:记录项目暂停实施的操作●项目继续实施:记录项目继续实施的操作。
<集团物资网络竞价采购>操作手册中铁十七局集团有限公司2016年1月目录1、新模式运行概况22、账号注册及认证33、子账号权限设置64、发布询价信息95、选择供应商146、下单操作157、提取付款单168、付款操作179、发票的收取2110、确认收货及售后事宜2211、邀约既有供应商23附件一:241、新模式运行概况1.1手册目的应集团公司传真电报16-5号文件要求,网络竞价采购模式进行了相应调整,于2016年2月1日起实施。
本手册旨在明确新模式下的集团物资网络竞价采购的使用者,指导使用者正确地、有效地来使用这些功能,规范新模式下的网络采购业务流程。
1.2手册范围本手册的使用范围是中铁十七局集团有限公司。
1.3.新模式流程简述网络竞价采购新模式流程:项目部发布询价单,待报价完毕后填写网络竞价采购付款申请书并提交子分公司审核,子分公司审核无误后在阿里巴巴平台下单,同时项目部根据审批通过的网络竞价采购申请单在财务共享系统上提交付款单。
共享中心审核通过后,子分公司财务部根据财务共享系统的付款通知书在阿里巴巴平台和网银页面制单付款,项目财务部在网银页面复核后,该笔订单支付完毕。
待项目部2收到货物后,对货物和发票进行验收,合格的请子分公司物资部在阿里巴巴平台确认收货,不合格的请子分公司物资部在阿里巴巴平台做售后处理。
中铁十七局网络竞价采购新模式流程图2、账号注册及认证由子(分)公司物资部在阿里巴巴平台注册,具备对各项目部的网上竞价、成交、到货、支付、确认付款等信息的监督、操作功能。
子(分)公司账号是独立的阿里巴巴企业账号,需绑定企业支付宝,具有最高权限,。
子(分)公司阿里巴巴账号申请好之后需将账号及密码报电子商务中心备案。
2.1阿里巴巴账号的注册及认证2.1.1阿里巴巴账号的注册1)点击阿里巴巴首页()顶部的【免费注册】。
2)跳转到注册页面,填写注册信息,点击【同意条款并注册】。
注意:会员账号是作为子(分)公司后期采购后台的管理账号使用,会员名注册支持字母、数字、汉字,建议使用公司全称注册为会员登录名。
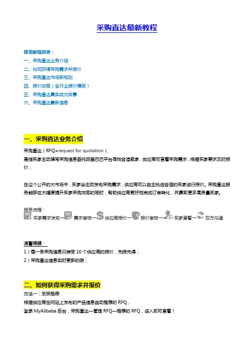
使用教程目录:一、采购直达业务介绍二、如何获得采购需求并报价三、采购直达市场新规则四、报价攻略(含行业报价模版)五、采购直达真实成交故事六、采购直达最新信息一、采购直达业务介绍采购直达(RFQ=request for quotation),是指买家主动填写采购信息委托阿里巴巴平台寻找合适卖家,供应商可查看采购需求,根据买家要求及时报价;在这个公开的大市场中,买家会主动发布采购需求,供应商可以自主挑选合适的买家进行报价。
采购直达服务能够在大幅度提升买家采购效率的同时,帮助供应商更好地完成订单转化,并赢取更多高质量买家。
服务流程:买家需求发布→需求审核→供应商报价→报价审核→买家查看→双方沟通温馨提醒:1)每一条采购信息只接受10个供应商的报价,先报先得;2)采购直达信息实时更新的哦;二、如何获得采购需求并报价方法一:系统推荐根据供应商在网站上发布的产品信息自动推荐的RFQ,登录MyAlibaba后台,采购直达—管理RFQ—推荐的RFQ,进入即可查看!方法二:自主定制系统推荐的还差点儿意思?或是里面没有推荐的采购需求?那么就来定制吧,可根据自己的产品设置关键词订阅适合自己的RFQ !登录MyAlibaba后台,进入采购直达-管理RFQ-我定制的搜索,“添加定制搜索“即可方法三:频道搜索MyAlibaba后台的RFQ还不够多?那就到公共频道里尽情挑选合适的RFQ吧,海量RFQ想怎么搜就怎么搜!采购直达公共频道:/三、采购直达市场新规则1)按公司纬度享有一定数量的报价权限:所有主子账号可以报价,但使用的是该公司的报价额度。
比如一家公司每天10条报价额度,一个子账号报了2条,那其他子账号还可以报8条。
(如果报价审核未通过,不占用名额)2)先占位后报价:供应商点击”Quote Now”即成功占位,不需要匆忙提交去抢席位,给供应商充分的时间填写报价内容,以保证报价质量。
3)等级分类:每个供应商用户将按本规则被评定一个采购直达等级,分为Level 1,Level 2,Level 3,Level 4四个等级。
器械集中招标采购系统操作手册(投标企业子系统)目录器械集中招标采购系统操作手册 (1)目录 (1)第一章.系统安装 (3)第一节.系统安装 (3)第二节.系统运行 (7)第三节.系统运行环境 (7)第四节.拨号网络的配置 (8)第二章.投投标系统操作说明 (9)第一节.投投标系统操作流程 (9)第二节.系统操作说明 (10)2.1.用户登录 (10)2.2.投标器械申报 (11)1.开标密码设置 (11)2.投标器械数据申报 (12)3.投标数据确认 (14)4.投标器械报表打印 (14)A.投标产品基本情况汇总表 (14)B.投标报价表(操作方式同上,略) (16)2.3.开标管理 (16)3.1.器械开标管理 (16)2.4.投标器械、申报资料查询 (17)4.1.企业投标资料申报情况查询 (17)第三章.集中采购系统操作流程 (19)第一节.用户登录 (19)第二节.器械集中招标采购数据修改 (19)第三节.本期医院采购器械查询 (21)第四节.医院历史采购数据查询 (26)第五节.本月服务费统计表 (26)第六节.交易时间查询 (27)第四章.基础数据管理 (28)第一节.企业信息查询 (28)第五章.系统维护 (29)第一节.登陆密码更改 (29)第二节.输入法设置 (29)第三节.计算器 (29)第四节.报表参数设置 (29)第五节.打印设置 (30)第六章.问题解答 (31)1.器械调用速度慢 (31)2.拨号连接不上的情况 (31)3.Excel路径找不到、或设置不成功 (31)附件一:windows98下配置拨号网络。
(33)一.总体步骤 (33)二.详细步骤 (33)附件二:windows 2000、window XP下配置拨号网络。
(37)第一章.系统安装第一节.系统安装从下载企业版安装软件,双击此自解压软件。
在一般情况下,请打开解压后的GYQY文件包,运行执行文件setup.exe,即可开始安装。
云采购平台操作规程最新云采购平台操作规程一、基本原则1. 本操作规程适用于公司内部云采购平台的使用。
2. 所有使用云采购平台的用户必须遵守操作规程。
3. 云采购平台的管理员负责对操作规程进行解释和执行。
二、账号与权限管理1. 每位员工只能拥有一个云采购平台账号。
2. 账号密码应保密,不得向他人透露。
3. 个人账号只能由本人使用,不得进行借用或出售。
4. 管理员有权根据用户的职务和需求设置不同的权限,包括查看、申请、审批、购买等。
三、采购流程1. 用户在云采购平台上提出采购申请。
2. 采购申请需包括采购物品、数量、单价等基本信息。
3. 采购申请提交后,需要由相关负责人审批。
4. 审批通过后,采购人员进行采购操作,包括寻找供应商、询价、比较等。
5. 与供应商确定价格及交货日期后,采购人员与供应商进行订单确认。
6. 采购人员确认订单后,订单将自动生成,并可在云采购平台上查看。
7. 供应商发货后,采购人员进行验收。
8. 验收通过后,采购人员进行入库操作。
9. 采购流程结束后,用户需要在云采购平台上进行评价。
四、供应商管理1. 云采购平台管理员负责供应商的筛选和管理。
2. 供应商需要提供相关资质和证书。
3. 供应商应保证所售物品的质量和数量,如出现问题需承担相应责任。
4. 供应商的价格和交货日期需与公司协商达成共识后才能进行订单确认。
五、操作规范1. 云采购平台操作需遵循系统提示和流程指引,不得随意修改或绕过系统设置。
2. 云采购平台上的信息必须真实、准确、完整,不得提供虚假信息。
3. 除非经过相关部门批准,否则不得篡改、删除、转移云采购平台中的数据。
4. 不得利用云采购平台进行非法活动,包括但不限于盗窃、传播病毒、散布谣言等。
六、违规处理1. 如用户违反操作规程,管理员有权对其进行警告、限制权限或封禁账号等处理措施。
2. 对于严重违规行为,管理员有权向上级主管报告,并通过法律途径追究责任。
七、操作更新1. 本操作规程将根据业务发展和需求变化进行更新。
采购电子商务平台新版商品询价交易操作手册2021年5月目录第一章商品询价交易流程图 (1)第二章注册及角色申请 (2)2.1.注册 (2)2.1.1.登录阳光七采电子商务平台 (2)2.1.2.申请账号 (3)2.1.3.基本信息 (4)2.1.4.银行信息 (5)2.1.5.提交预览 (6)2.1.6.注册完成 (7)2.2.角色申请 (7)第三章基本设置 (9)3.1.部门管理 (9)3.2.员工管理 (10)3.3.审批流设置....................................................................................错误!未定义书签。
第四章询价交易.. (13)4.1.卖方报价流程介绍 (13)4.1.1.商品类询价(询价公告) (13)4.1.2.报价阶段 (14)4.1.3.选择交易阶段 (16)4.1.4.合同管理阶段—上传合同 (18)4.1.5.询价结果—提出异议(不申诉) (20)4.1.6.询价结果—提出异议(平台申诉) (21)4.2.我的商品报价 (23)4.3.我的销售订单 (23)4.4.保证金管理 (25)4.4.1.保证金充值 (25)4.4.2.保证金提现 (27)4.4.3.保证金异常处理 (28)第一章商品询价交易流程图询价业务主流程图:询价异议流程:第二章注册及角色申请2.1.注册2.1.1.登录阳光七采电子商务平台用户登录阳光七采电子商务平台平台网址https:///;点击【企业注册】按钮或者【个人注册】按钮进行注册申请。
注册流程分为5部分,分别为:1.申请账号2.基本信息3.银行信息4.预览提交5.注册完成用户需要依次完成这5部分。
2.1.2.申请账号用户名:输入密码:确认密码:手机号码:获取短信随机码:验证码:在点击【获取手机验证码】后,系统会给您注册时填写的手机号发送一个短信,其内容参考如下:2.1.3.基本信息公司名称:公司简称:管理员姓名:法定代表人姓名:注册国别:注册地址:公司地址:公司电话:平台管理员证明上传:是否为兵器系统企业:执照类型:是否为供应商:如果您的社会信用代码已经注册,注册平台会提示:开户名:开户银行:银行账号:开户支行联行号:在【申请账号】之后,您的账号就已经注册成功了。
采购系统的使用流程1. 登录采购系统•打开采购系统的网页或者应用程序•输入用户名和密码进行登录2. 首页导航•登录成功后,进入采购系统的首页•首页上通常有一些常用功能的快捷入口,方便用户进行快速操作•首页还可能显示一些重要信息或通知,供用户查看3. 浏览商品列表•在采购系统的导航栏或菜单中,找到“商品列表”或类似的选项•点击进入商品列表页面•在商品列表页面中,可以按照不同的条件筛选和排序商品,以便找到需要采购的商品4. 选择商品•在商品列表页面中,浏览和查看各个商品的详细信息•通过商品的名称、图片、价格等信息进行辨识和比较•确定需要采购的商品后,选择相应的商品或将其加入购物车5. 创建采购订单•在采购系统的导航栏或菜单中,找到“采购订单”或类似的选项•点击进入采购订单页面•在采购订单页面中,填写采购的商品信息、数量、价格等细节•核对并确认订单的信息无误后,提交采购订单进行下一步操作6. 审核采购订单•提交采购订单后,系统通常会自动进行一些必要的审核和验证•审核流程可能包括库存验证、供应商验证等环节•系统根据审核结果,会生成采购订单的审核状态,并通知相关人员进行后续处理7. 采购订单的审批与处理•审核通过的采购订单,通常会进入到相应的审批流程中•不同的组织和采购系统可能有不同的审批流程设置•采购订单可能需要经过多个审批人员进行审批,直到最终通过或者拒绝为止8. 供应商确认与发货•当采购订单最终通过审批后,系统会通知对应的供应商进行确认和发货•供应商确认后,会更新采购订单的状态,并通知相应的人员进行后续处理•供应商按照采购订单的要求及时发货,确保商品能够按时到达9. 收货与验货•在商品到达后,进行收货和验货的操作•在采购系统中找到“收货”或类似的选项•填写收货的各项信息,比如收货数量、商品质量等•核对收货信息并确认无误后,保存收货记录10. 结算与付款•在采购系统中找到“结算”或类似的选项•根据采购订单和收货记录,生成结算信息和付款金额等•核对并确认结算信息无误后,进行付款操作11. 采购记录和报表•在采购系统中找到“采购记录”或类似的选项•查看和导出采购记录,包括采购订单、收货记录、结算信息等•根据需要生成各类采购报表,供管理和决策参考以上是采购系统的基本使用流程。
使用教程目录:一、采购直达业务介绍二、采购直达市场价值三、如何获得采购需求并报价四、采购直达市场新规则五、报价攻略(含行业报价模版)六、采购直达真实成交故事七、采购直达最新信息八、采购直达海外营销推广一、采购直达业务介绍采购直达(RFQ=Request For Quotation),是指买家主动填写采购信息委托阿里巴巴平台寻找合适卖家,供应商可查看采购需求,根据买家要求及时报价;在这个公开的大市场中,买家会主动发布采购需求,供应商可以自主挑选合适的买家进行报价。
采购直达服务能够在大幅度提升买家采购效率的同时,帮助供应商更好地完成订单转化,并赢取更多高质量买家。
服务流程:买家需求发布→需求审核→供应商报价→报价审核→买家查看→双方沟通温馨提醒:1)每一条采购信息只接受10个供应商的报价,先报先得;2)采购直达信息实时更新的哦;二、采购直达市场价值市场规模不断扩大,机遇与挑战并存采购直达2014年和2013年对比数据海外买家每天发布的采购需求超50000个每小时有近5亿元人民币的订单机会,每天的意向订单额近20亿美元市场规模与上财年相比有超过300%的增长三、如何获得采购需求并报价方法一:系统推荐根据供应商在网站上发布的产品信息自动推荐的RFQ,登录MyAlibaba后台,采购直达—管理RFQ—推荐的RFQ,进入即可查看!方法二:定制搜索系统推荐的还差点儿意思?或是里面没有推荐的采购需求?那么就来定制吧,可根据自己的产品设置关键词订阅适合自己的RFQ !登录MyAlibaba后台,进入采购直达-管理RFQ-我定制的搜索,“添加定制搜索“即可方法三:公共频道MyAlibaba后台的RFQ还不够多?那就到公共频道里尽情挑选合适的RFQ吧,海量RFQ想怎么搜就怎么搜!采购直达公共频道:/三种方法的对比特点:三、采购直达市场新规则1)按公司纬度享有一定数量的报价权限:所有主子账号可以报价,但使用的是该公司的报价额度。
比如一家公司每天10条报价额度,一个子账号报了2条,那其他子账号还可以报8条。
(如果报价审核未通过,不占用名额)2)先占位后报价:供应商点击”Quote Now”即成功占位,不需要匆忙提交去抢席位,给供应商充分的时间填写报价内容,以保证报价质量。
3)等级分类:每个供应商用户将按本规则被评定一个采购直达等级,分为Level 1,Level 2,Level 3,Level 4四个等级。
同一供应商的所有主子帐号等级相同。
等级更新:每个月3号将根据等级评定标准更新该用户等级。
等级评定:a. 新用户或过去3个月内所有主子帐号的采购直达报价总数未满60条的用户为Level 1等级;b. 过去3个月所有主子帐号的采购直达报价总数满60条的用户, 则根据其交易意向转化率的排名来评定等级;c. 采购直达报价等级评定标准及对应的报价权益如下表所示,每个用户的等级及权益变动以系统状态为准:注释:注1: 买家有交易意向的报价包括买家在查看供应商报价详情时,有过成功下单、索样或发送站内消息等行为的报价,以及供应商自主提交并被买家验证为真实订单所对应的报价。
交易意向转化率计算方法:当期交易意向转化率=过去三个月汇总的买家有交易意向的报价数/过去三个月汇总的买家查看报价数。
注2: "报价权限"指同一供应商(含主子帐号)在一个自然日(北京时间0点到24点)内可报价的总计条数。
(针对系统推荐的RFQ报价不占用该名额)注3: "报价优先推荐"指获得该权益的用户的所有采购直达报价,在买家My Alibaba后台的报价列表中排序优先。
具体为:Level 4先于Level 3;同一等级的情况下,金品诚企会员先于其他会员;其余按报价先后时间顺序排序。
注4: 被评为Level 3、Level 4的用户,其所有主子帐号将显示Popular Supplier 标识,随同报价展示给买家。
哪里查看采购直达等级?登录My Alibaba后台,点击进入“采购直达”-“我的用户等级”即可看到最新评级结果四、报价攻略(附:各行业报价模版)要更好的报价,首先来了解一下买家对采购直达报价的不满意的原因有哪些(数据来源:采购直达买家评价)买家收到报价不满意(1-2星差评)原因TOP51、RFQ报价表单填写技巧(1)产品名称:名称需与买家的RFQ名称匹配度较高,但不鼓励完全一样;标题一定要提炼精华,标题太长会让人失去耐心;字符数不要超过50。
买家首先可以看到产品名称,相当于是我们RFQ报价的主标题,这个产品名称一定要吸引买家,可以写自己是工厂,出货快,工厂价格等等。
(2)产品图片:可以适当的PS一些出口当地所需的认证,让买家相信产品品质;图片像素:600*600;产品图片清晰,如有边框不宜过宽,不要超过整体比例的15%;图片内容可以是不同角度的图片、细节图、应用场景效果图、包装图、认证图等。
(3)产品细节:好的产品细节=产品描述说明完整+产品独特卖点突出+ 排版;内容包含参数、型号、产品特征、产品用途、出口市场、相关认证等;字符数:2000字符!注意我们发布产品时候的字符数是8000,请勿完全copy产品详细描述,结合买家需求提炼精华即可。
(4)价格详情:刚刚我们在买家后台看到,我们的价格在买家端展示是在列表界面的,客户可以很直观看到各个供应商的报价,还可以对比价格,所以价格很重要,但是咱们供应商也会担心是价格过高的原因导致客户不回复。
价格这个因素是一个比较客观的东西。
真正好的采购员,会在质量和价格之间寻求平衡点,价格永远是基于质量之上的一个客观的东西。
只要咱们在生产成本方面不是那么高的离谱,价格也不会偏差到哪里去。
所以只要您在做报价的时候确保针对买家需求提供了产品所有的关键要素,价格的高低问题不要太过在乎当然,有时候也可以采用比较smart的阶梯式报价,根据不同的采购量给出不同的价格,让客户以大批量的订购来获得价格上的优惠。
(5)样品信息:适用于某些可以提供样品的行业。
如果能提供,当然要写,这也是一个优势,必须体现出来。
样品费用到底怎么写?全面,包含费用划分、打样时间、寄样时间等都要包含,除了系统规定字段,其他补充字段在备注中也可填写。
这里给大家参考一个收取样品费的例子:According to our company’s rule, sample is freely provided, but freight cost need to be paid by your esteemed company.Andwe will return the cost to you when you place the first order with us.(6)报价有效期:这个必须填,行业价格或者汇率波动较大时,建议设置有效期,避免因此带来的损失。
提醒:这个有效期和买家提交RFQ的有效期限制类似,最短有效期是7天。
(7)付款方式:可根据买家端的需求和公司的要求来选择,如果能够接受买家要求的付款方式,选择买家的即可;如果不能接受买家要求的付款方式,选择自己的付款方式,同时在向买家提问中解释。
(8)向买家提问:基于买家RFQ本身的提问:针对买家需求信息(如证明类文件)可以做细节补充,如客户要求需要有SGS证书,您可以在提问中体现SGS证书编号。
针对买家RFQ中不清楚或者不一致的信息进行提问,如上面提到的付款方式意见不统一。
RFQ以外的提问:反问法!试着向客户询问客户第一单货量或货值多少?如果价格合适,确认下单时间?公司优势体现,如免费提供设计等。
(9)附件:附件类型:常规的word, excel, pdf, rar, zip, jpg, jpeg,gif, png 都支持。
exe, .bat, .msi,.scr, .cmd, .com这些附件类型属于不安全的附件类型,建议不要上传,包括平时发邮件也一样。
附件大小:最多上传3个附件,每个附件最大2MB。
附件内容:买家关注的信息,核心竞争力的体现,公司实力的展现,如厂区外观、区正门;流水线、车间、工人工作状态;大型设备、检测仪器;办公室、样品、仓库、样品间;产品的证书;重点合作的工厂外观、生产线汇总图;参展信息图片,知名品牌合作图片。
本内容作者:随小州2、不同RFQ的报价应对(1)买家需求明确的RFQ如何报价例如:规格,数量均可,也有图片,供应商可明确报价。
处理办法:a) 首先要明确,可以提供跟买家一模一样的产品。
方可进行报价;b) 解读买家询盘的关键信息,看买家着重参考什么参数。
比如买家提到,一定要满足某个标准,这时候,应该着重把这个标准参数写上。
(2)无详细描述的促销产品如何报价例如:买家告知,我需要一批卫衣,各种款式,颜色都需要,请卖家联系我。
或者买家给出个别产品单词,无进一步细节描述,供应商无法给出准确的报价。
处理办法:a) 针对此类模糊的询盘,着重推荐自己相近的有优势的产品。
最好上传自己的catalog,pricelist;b) 对买家需求模糊,直接索要报价单的询盘,我们也可以围绕产品采取反问的方式挖掘需求,并表示这样可以给出准确信息协助提高买家工作时效,一般正常情况下都是会给出回音;c) 切忌正文只是索要简单细节和买家联系方式。
(3)定制品的RFQ如何报价例如:买家要求有点高,且有特殊要求(数量太少,或需要开模)。
处理办法:a) 通过询问的方式确定产品细节;b) 留下清晰完整的联系方式给买家;c) 首先提供按照买家需求所有的定制成本,以及在本次定制需求下工厂要求的最小起订量,让买家对自己的需求有一个整体的成本了解;d) 提供与买家所需产品最近似的产品细节、产品图片和报价,有针对性的告知买家时候可以选择现有的产品。
(4)买家采购多种产品,卖家只能提供其中一部分产品处理办法:a) 针对自己能提供的产品,进行详细报价;b) 通过对产品的详细描述和附件,使买家充分了解产品优势。
(5)买家采购多种产品,卖家都能提供买家如果采购多种产品,请在同一条报价信息中,根据买家的需求提交多部分报价信息,在每一部分信息中详细描述产品的名称或型号、各项参数、价格,切勿笼统地给一个价格。
(6)针对一种产品的多个价格如果针对同一种产品,在不同的采购量阶段有不同的价格,那么请您写明每一个价格的采购量,切勿只写一个平均价格。
五、采购直达真实成交故事想了解他们具体是怎么成交的吗?更多详细采购直达成交真实案例,详见:集锦一:/bbs/read-htm-tid-1962239-1-fid-41.html集锦二:/bbs/read-htm-tid-315119-fid-41.html六、采购直达最新信息1)“我定制的RFQ”功能下线,“定制搜索”功能上线原有我定制的RFQ存在匹配不准以及不及时的问题,为保障您更快速准确的找到需要的RFQ,我们已经用“我定制的搜索”替换掉它,我定制的搜索可通过公开频道自助搜索定位RFQ,匹配出来的结果会更全面;不仅数据实时更新,自主性更强,而且方便快捷,能够实现针对有效的RFQ及时、全面的报价。