北京地区自行车骑行等级路线
- 格式:doc
- 大小:23.00 KB
- 文档页数:5
北京骑行路线推荐第一篇精致推出北京郊区六大骑行线路线路1:东直门——雁栖湖这是一段基本上没有难度的路程,适合初学者练习和热身,大约需要2-3小时的骑行时间。
大约需要2-3小时的骑行时间。
线路2:市区马甸——十三陵水库这段路沿京昌公路骑行,路面好,骑行难度不大,一般3个小时可到水库。
你可以可当天往返,如果是夏天,也可在水库附近搭帐篷露营。
路线3:市区——八达岭长城这段路与到十三陵水库路线基本相似,不过八达岭19公里的上山路,坡度较大,很费体力。
下山路急弯多,对技术要求较高。
骑行时间约3个小时。
这条线路如果轻松征服,说明你的自行车骑行水平已经到了初段,请继续努力吧。
另外,这条路线如还可以从八达岭延伸一下,骑30分钟就到康西草原了,骑完车再骑马滋味肯定不同。
路线4:市区——香山从市区骑到香山很容易,不过要从香山后面的土路骑上去有一定难度,因为全是石子路,你需要一辆经得起颠簸的好车,下山时可以找一找速降飞车的感觉,当然这需要你的技术和你的车一样好才行。
大约需要半个小时到1个小时左右。
路线5:市区——妙峰山这段路适合练车,往返约5个小时,对体力要求大,盘山路窄,对闸要求高。
往返大约花费5个小时。
路线6:老山和八大处这是两个练习越野赛车的地方,一个在石景山地铁八角游乐园站旁边,一个在相去不远的西山。
老山是国家体育总局自行车摩托击剑运动管理中心所在地,常有比赛。
八大处山高300多米,有非常好的供越野比赛的路面(柏油和土石混合,俗称搓板路),不过一路上坡太长了点,骑起来比较费劲,但山顶的风景还不错。
第二篇北京精品骑行线路推荐一、胡同游骑行线路路线1:钟鼓楼-烟袋斜街-什刹海胡同路线描述:从地安门外北大街出发,可先参观钟鼓楼。
顺着钟鼓楼往南走,便可看到烟袋斜街了。
在烟袋斜街,特色的小店、餐馆、酒吧将这街装扮得热闹非凡。
走出斜街就是有名的银锭桥了,在桥上若是晴天据说能看到遥远的西山,也就是燕京八景中的“银锭观山”…[详细]适合人群:初级骑行者沿途景点:钟鼓楼、烟袋斜街、什刹海路线2:西交民巷-大栅栏-珠市口-琉璃厂路线描述:前门大街一直向南,到达珠市口西大街,路口一直向西,会路过天主堂、丰泽园、纪晓岚故居、湖广会馆。
2024年自行车骑行活动策划方案____年自行车骑行活动策划方案一、活动背景自行车骑行作为一种环保、健康、低碳的交通方式和健身运动,受到越来越多人的喜爱和关注。
为了进一步推广自行车骑行文化,促进城市居民的健康生活方式,____年计划举办一系列自行车骑行活动。
此次自行车骑行活动将围绕“绿色出行,健康生活”主题,旨在倡导低碳环保的交通方式,营造健康活力的城市氛围。
二、活动目标1. 提高市民的环境保护意识,推广低碳出行理念。
2. 弘扬健康生活方式,鼓励人们积极参与体育活动。
3. 加强城市居民之间的社交交流,增进彼此的了解和友谊。
4. 打造具有地方特色的自行车骑行品牌活动。
三、活动内容1. 骑行路线设计根据活动规模和参与人数,设计符合各类骑行者需要的多条骑行路线。
其中包括:- 城市核心区域环城骑行路线:骑行者可欣赏到城市的建筑风貌和风景名胜,并感受骑行在城市中的自由与快乐。
- 城市周边自然骑行路线:骑行者可沿着郊区的山水线路骑行,享受大自然的美景和清新的空气。
- 专业级挑战骑行路线:为体验高水平骑行者设计,包括爬坡赛道、山地越野等。
2. 骑行活动安排- 专业赛事:组织专业自行车选手参加比赛,包括公路自行车赛和山地自行车赛等。
- 骑行嘉年华:设立丰富多彩的娱乐和游戏项目,吸引家庭和休闲骑行者参与。
- 骑行体验活动:为初学者提供骑行指导和培训,提供租赁自行车等服务。
- 自行车文化展览:展示各类自行车文化产品,如自行车装备、配件、摄影作品等。
- 环保行动:组织环保志愿者,进行城市环境清洁和植树等活动。
3. 周边活动配套- 自行车展销会:邀请自行车制造商和经销商展示各种类型的自行车产品,并提供销售和售后服务。
- 自行车文化论坛:邀请自行车领域的专家学者和从业人员,开展相关主题的讲座和交流活动。
- 自行车租赁服务:提供自行车租赁服务,为没有自行车的市民提供方便。
- 城市交通改善:与城市相关部门合作,推动自行车专用道和停车设施的建设和完善。
骑行北京-十大经典线路观长城骑行线:1.健翔桥-昌平-居庸关-八达岭-南口-阳坊-颐和园路线描述:平路占大部分,山路主要集中在南口到八达岭,居庸关附近的坡度出现陡坡,由于旅游区要格外注意游人和车辆。
沿途景致:坦克博物馆、居庸关、八达岭。
骑行强度:22.健翔桥-昌平-长陵-解字石-永宁-延庆-八达岭-南口-阳坊-颐和园路线描述:从长陵开始有连续的13公里盘山公路到解字石,经过上下盘山公路到达永宁,至此山区公路结束,此段强度相对来说比较大。
沿途景致:明十三陵、电影《一个都不能少》中出现的大庄科乡、八达岭。
骑行强度:23.亲水路线:奥体北门-利水桥-小汤山-铁壁银山-九渡河-黄花城-四海镇路线描述:从兴寿开始到达铁壁银山是连绵的丘陵地带,从铁壁银山到九渡河是六公里的连续下山,要注意弯道技巧,路面会伴有沙粒,九渡河到黄花城平路居多,也会有大起伏的陡坡,黄花城到四海梁隘口有长达16公里的连绵盘山陡坡路段,可谓是整个行程中最为艰苦的,到达梁隘口经过几公里的下坡九到四海古镇了。
沿途景致:铁壁银山,有兴趣可以游览银山塔林;黄花城水库:当地人称之为“小西湖”。
骑行强度:44.颐和园-阳坊-南口-昌平-十三陵水库-蟒山路线描述:从昌平到十三陵水库大坝为上下起伏路,蟒山脚下到山顶约9公里山路,下山时注意其颠簸路段,更要注意不要触碰中央隔离信号装置,否则很容易发生危险。
沿途景致:十三陵水库、九龙游乐园、蟒山国家森林公园。
骑行强度:25.航天桥-模式口-军庄-下苇店-东方红隧道-斤峪口-珍珠湖水库-原路返回。
路线描述:爬坡路段只有东方红隧道山顶两侧,总计约8公里,珍珠湖水库于109国道岔口处,从岔口到水库有数公里,某些路段较颠簸。
沿途景致:可以骑车到珍珠湖水库欣赏天然美景。
如果你继续沿109国道骑行到85公里处,可以看到斋堂水库或沿岔路骑行至爨底下村。
骑行强度:26.采摘骑行线:颐和园-阳坊-流村-高崖口-大村-斤峪口-东方红隧道-军庄-模式口-航天桥路。
北京适合骑行的路线
北京是一个适合骑行的城市,拥有丰富的景点和自行车道,以下是
几条适合骑行的路线:
1. 北京南山车道
北京南山车道是一条位于城市中心,总长约5公里的自行车道,它的
起点是玉渊潭公园,终点是北京世界公园。
骑行在南山车道上,可以
欣赏到北京市区的高楼大厦和美丽的自然景色。
2. 雍和宫到南锣鼓巷
雍和宫到南锣鼓巷是一条非常受欢迎的骑行路线,全程约2公里左右。
这条路线沿途有许多有趣的景点,如鼓楼、五道营胡同和簋街等。
骑
行在这条路线上,可以感受到北京独特的文化氛围和历史韵味。
3. 颐和园到圆明园
颐和园到圆明园是一条非常适合骑行的路线,全长约5公里。
这条路
线穿过北京西山风景区,路上有很多自然风景和历史景点,如广济寺、青龙湖和圆明园等。
骑行在这条路线上,可以享受到自然美景和清新
的空气。
4. 鸟巢、水立方
鸟巢、水立方是北京的两个标志性建筑,这两个地方也是非常适合骑
行的。
从鸟巢到水立方有一条长约3公里的自行车道,沿路可以看到
许多北京奥运会的历史遗迹和美丽的自然风光。
同时,这条路线也是
夜间游览的好地方,晚上的灯光非常美丽。
5. 北京周边的山地自行车路线
北京的周边拥有许多山地自行车路线,如蟒山、八达岭和密云水库等,这些路线都是非常适合骑行的。
山地自行车路线通常比较具有挑战性,需要一定的骑行技巧和体力,但是在路线上可以欣赏到大自然的美景,非常值得一试。
山地自行车骑行计划方案简介山地自行车骑行是一种刺激和充满乐趣的户外活动,能够让人们亲近大自然的同时提升体力和协调性。
为了能够更好地享受这项运动,合理的骑行计划是必不可少的。
本文将为您提供一份详细的山地自行车骑行计划方案,帮助您安全、愉快地完成此次骑行。
准备工作在开始山地自行车骑行之前,您需要做好一些准备工作:1. 自行车检查:仔细检查自行车的各个部分,确保其正常工作。
包括:刹车、变速器、轮胎、链条等。
2. 修理工具:准备一套常用的自行车修理工具,以备不时之需。
3. 防护装备:佩戴头盔、手套、护膝、护肘等防护装备,保证自身的安全。
4. 穿着:选择适合骑行的舒适衣物,注意避免过于宽松的裤腿。
5. 饮食和水分:提前准备足够的饮食和水分,以便在骑行过程中补充能量和水分。
6. 地图和指南:获取当地的山地自行车地图和指南,熟悉骑行路线和周边环境。
骑行计划1. 目标设定:在骑行计划中,首先需要明确您的骑行目标。
是要追求速度和挑战自己,还是纯粹享受美景并放松心情?根据个人的兴趣和能力,设定一个实际可行的目标。
2. 路线规划:选择适合自己骑行能力的路线。
如果您是初学者,建议选择较为平坦和宽阔的道路,避免过于陡峭和复杂的山地路段。
如果您是经验丰富的骑手,可以考虑选择更具技术挑战的山地路线。
3. 时间安排:合理安排时间,确保足够的骑行时间和休息时间。
最好是选择在早晨或傍晚进行骑行,避免炎热的中午时段。
4. 适应训练:在正式骑行计划之前,可以进行一些适应性的训练,提高体力和耐力。
可以每天骑行一段固定距离,并逐渐增加难度和距离。
5. 距离和速度控制:根据自己的实际情况,选择适合的骑行距离和速度。
切不可过度超负荷骑行,以免造成身体损害。
6. 交通规则和安全意识:在骑行过程中,一定要牢记交通规则,并时刻保持安全意识。
遵守交通信号,避免与机动车辆产生冲突。
7. 集体骑行:如果条件允许,可以考虑组织一次山地自行车骑行活动。
与小伙伴一起骑行,增加交流和互动的机会。
第一天行程
北京天安门广场出发,最好能赶上早上5点左右的升旗仪式,唱起国歌,看五星红旗迎风飘扬,心情会有点小激动的。
由前门、永定门-南苑路-出南四环。
一直向南,五环、六环-向南
中午可以在礼贤镇或永清吃饭。
第一天总行程125公里,主要途径北京市郊县,路况应该还好但路线四通八达,线路不是很好认,以赶路为主吧。
第二天行程,中午在郝村镇吃饭
第二天全程180公里,应该是艰苦的一天,但辽阔的华北平原路况应该很好,趁着头两天体力充沛加上没什么可以玩的还是以赶路为主,晚上在德州住宿,享受一下正宗德州扒鸡!
第三天行程总计150公里,在山东平阴县过黄河大桥,附近的东阿县、黄河三桥镇可以逗留一天休息旅游,补充一下头两天的体力!
济宁是孔孟之乡,有文化底蕴的一个地方,建议逗留一天感受一下!
第七天行程相对轻松,主要是沿着微山湖绕道一直到沛县,全程105公里,观光旅游为主。
旅游的地方很多,沛县是丰沛之地,我们的汉高祖刘皇帝从这里混出去的,京杭大运河等
第八天山东沛县-安徽宿州,全程139公里,经萧县、淮北、符离集,到我们安徽境内了。
应该不是很累。
第九天行程安徽宿州-安徽怀远县总行程90公里左右
第十天行程安徽怀远县到安徽合肥,总行程146公里,皖北地区不是什么山川秀美,最好还是以008和050县道为主。
第十一天,合肥-回家-庆祝(线路省略)。
一、绿色交通概念及发展自行车交通意义1。
1绿色交通概念绿色交通(Green Transport),广义上是指采用低污染适合都市环境的运输工具,来完成社会经济活动的一种交通概念。
狭义指为节省建设维护费用而建立起来的低污染,有利于城市环境多元化的协和交通运输系统.绿色交通是一个全新的理念,它与解决环境污染问题的可持续性发展概念一脉相承。
它强调的是城市交通的“绿色性”,即减轻交通拥挤,减少环境污染,促进社会公平,合理利用资源。
其本质是建立维持城市可持续发展的交通体系,以满足人们的交通需求,以最少的社会成本达到最大的交通效率,实现交通和谐,人车路的和谐,人与社会、自然环境、心理环境的高度和谐。
从交通方式来看,绿色交通体系包括步行交通、自行车交通、常规公共交通和轨道交通.而在加拿大人克里斯·布拉德肖(Chris·Bradshaw)于1994年提出的绿色交通体系中,将绿色交通工具的优先级由高到低分为五个层次,依次为步行、自行车、公共运输工具、共乘车,以及单人驾驶之自用车,如图1-1.本文主要的研究目标就是在绿色交通体系中优先级仅次于步行的自行车绿色交通发展影响因素量化分析.图1-11.2发展自行车交通的意义(1)首先自行车具有节能环保、无噪音无污染等特点。
通过同样距离,分别采用自行车、步行、小汽车所消耗的能源是1:3:60,可以说它是最为绿色环保的交通工具(2)准时性高,且短距离出行速度最快。
专家指出,在出行范围在0。
5~7km范围内,自行车具有短距出行优越性。
自行车交通占用道路空间小且行驶灵活,基本不受交通阻塞情况下影响.在一般城市条件及有路权保障时,自行车平均时速可达11~14km,且行车路程比机动车缩短25%。
而在出行7km以上时,如果采用自行车交通+公共交通(B+R:Biking&Riding)的出行方式时,既是对公交网络的补充和促进,又降低了公交网络建设和运营的成本.(3)自行车行驶与停放占用空间较小,大幅节约城市土地、空间资源.同样大的空间相对于小汽车可停放8—12倍的自行车,而同样宽的路面可通过3倍于小汽车数量的自行车.(4)自行车交通事故发生率相对较小(未包括电动自行车)。
北京市自行车道彩铺设计导则随着城市发展和人们环保意识的提高,自行车成为了一种重要的城市交通工具。
为了提升自行车道的安全性和美观度,北京市制定了自行车道彩铺设计导则。
本文将介绍该导则的主要内容。
一、自行车道彩铺的意义自行车道彩铺是指在自行车道上采用不同颜色的彩色材料进行铺装,为自行车道增添美观度的同时,也能提高交通安全性。
彩色铺装可以引导骑行者行驶方向,减少事故发生的可能性。
此外,彩色铺装还能为城市增添视觉亮点,提升城市形象和品质。
二、自行车道彩铺的基本原则1. 颜色选择:自行车道彩铺的颜色应鲜明、明亮,与周围环境形成鲜明对比,便于骑行者辨识。
一般选择红色、蓝色、绿色等鲜艳的颜色。
2. 形状设计:自行车道彩铺的形状应简洁明了,符合骑行者行驶轨迹。
常见的形状有直线、曲线、箭头等,可以根据实际需要进行组合。
3. 色块分割:彩色铺装应采用不同颜色的色块进行分割,使自行车道的行驶方向清晰可见。
同时,色块之间应保留一定的间隔,以防止骑行者因摩擦而摔倒。
4. 路口设计:自行车道与机动车道、人行道的交叉口处应进行特殊设计。
可以通过增加颜色变化、斑马线等方式提醒骑行者注意减速、让行。
三、自行车道彩铺的施工要求1. 材料选择:自行车道彩铺的材料应具有耐磨、耐候、抗滑等特性,以保证彩铺的持久性和安全性。
2. 施工技术:彩色铺装施工应严格按照相关规范进行,确保铺装质量。
施工过程中应注意材料的均匀性和平整度,避免出现凹凸不平、色差过大等问题。
3. 维护保养:自行车道彩铺的维护保养工作应定期进行。
如发现损坏、褪色等问题,应及时进行修复和补漆,以保持彩铺的良好状态。
四、自行车道彩铺的管理与监督1. 监督责任:相关部门应加强对自行车道彩铺工程的监督和管理,确保施工质量和安全性。
同时,对彩铺的维护保养工作也应进行监督,及时处理问题。
2. 定期检查:定期对自行车道彩铺进行检查,发现问题及时整改。
检查内容包括色差、破损、反光效果等,以保证自行车道彩铺的良好使用状态。
中国十大骑行路线排行榜(附攻略)中国十大骑行路线排行榜(附攻略)一、川藏线:成都—拉萨(14)风景:5星难度:5星流行:5星1、线路成都市→雅安市→康定县→雅江县→理塘县→巴塘县→芒康县→左贡县→八宿县→波密县→林芝县→工布江达县→墨竹工卡县→拉萨。
全程2100公里。
2、上榜理由进藏的经典骑行线路,也是进藏线路中景色最美的,高山草场、滚滚长河、皑皑雪山交替出现。
这条线路每年都吸引着不同地区不同年龄的车友踏上征途,其中的119道班更是为广大骑友熟知。
同时,这也是一条异常艰苦的线路。
3、线路特点从成都出发,由东向西进入青藏高原,一路跨过南北走向的岷江、大渡河、雅砻江、金沙江、澜沧江、怒江及其分水岭所构成的道道屏障,翻越折多山、高尔寺山、米拉山等十多座垭口才到达拉萨。
除觉巴山垭口海拔3908米外,其余垭口海拔均超过4000米,其中东达山垭口和米拉山垭口海拔达到5000米以上。
全线路途艰辛且凶险,几乎每隔两天就要翻越一座大山,还要提防泥石流、滑坡等地质灾害。
虽然路途凶险,风景却是独一无二,这也是川藏线最吸引人的地方。
4、最佳骑行时间:推荐暮春和早秋时节骑行川藏线,骑行用时25~30天。
5、骑行准备在出发前,可以进行一段时间的高强度训练,包括长距离骑行,条件允许一定要训练爬坡,甚至连续数日骑行,并且在外住宿。
如果没有这些经历,断难想象翻越某些海拔提升2000米的垭口,需要连续骑行几十公里的上坡路是什么滋味。
除了体能,要对自己的自行车有一定了解,如果是新车,最好先磨合一段时间再上路。
从康定到八一这段路很难找到真正会修车的师傅,最好提前掌握补胎等简单的修车技术,并带上必备的修车工具。
6、食宿一路以四川人开的川菜馆为主,除了少量的巧克力、能量棒、花生之类补充体力的食品外,不必带干粮。
二、大香格里拉环线(13)风景:5星难度:4星流行:4星1、线路成都市→都江堰市→小金县→丹巴县→新都桥镇→理塘县→稻城县→乡城县→香格里拉县→丽江市→泸沽湖镇→盐源县→西昌市→雅安市→成都市。
防火道:1.94km,260m,13.4%(栏车杆到挂甲塔上,土路结束)马道:?,240m,算过一次,好像14点几太舟坞:9.46km,618m,6.5%(涂鸦影壁~柏油路)黑陈路:4.70km,270m,5.1%(黑石头超市~茶棚)高崖口:12.3km,730m,5.9%(村口拐弯~观景台)3.4km,245m,7.2%(检查站~山顶)大村:10.3km,516m,5.0%(芹峪口~顶)4.7km,175m,3.7%(杨村~顶)东方红:4.0km,214m,5.3%(富水峪桥~隧道东)3.7km,204m,5.5%(安家庄~隧道西)上苇店:5.3km,288m,5.5%(G109~村口)蝉房:8.3km,349m,4.2%(大沟村桥头~顶)2.07km,163m,7.9%(村子~涧沟方向第一座山)阳台山:4.1km,234m,5.8%(玫瑰园上)7.06km,372m,5.3%(涧沟上)妙峰山:前6.8km,1.6%,后13km,5.6%4.47km,202m,4.6%(涧沟下岔口~禅房方向第一个山顶)慈悲峪:18.4km,315m,1.7%(兴寿~顶)2.95km,125m,4.3%(慈悲峪桥头~顶)四海:从9d河算比较挠头,没有特别明显的起坡点所以分了三段前14km,1.7%,中间4.4km,6.1%,最后3.3,4.8%7.06km,204m,2.9%(四海镇~顶)36.83km,331m,0.8%(四海~保山)解字石:同样分两段,长陵开始9.16km,1.5%,后面6.1km,5.6%2.29km,123m,5.3%(村口牌楼反爬)3.15km,139m,4.4%(暖水面)大庄科:2.77km,146m,5.3%(永宁方向地一道梁)2.28km,113m,5.1%(到永宁前的那个下坡)佛爷顶:5.18km,274m,5.3%(永宁方向上)5.01km,262m,5.2%(白河方向上)马道梁:12.57km,301m,2.4%(干沟上)4.74km,237m,5.0%(马道梁~刘斌堡)刘斌堡:12.28km,166m,1.4%(去四海方向)山吧:从雁栖环岛开始前10.3km,0.9%,再到那里5.9km,2.4%,那里~莲花座顶3.6km,6.1%3.18km,167m,5.3%(反爬莲花座)5.51km,171m,3.2%(莲花座山下~公园门口)电信塔:5.58km,291m,5.2%(公园门口~电信塔)12.76km,239m,1.9%(三岔口反爬)三岔口:22.66km,286m,1.3%(琉璃庙走乡道到三岔口)东北口:8.75km,217m,2.5%(三岔口~明显起坡处)3.84km,246m,6.4%(明显起坡~东北口关)4.53km,306m,6.8%(东北口关~大桥)。
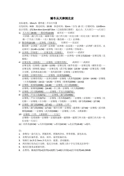
骑车从天津到北京实际速度:15km/h 【普通二手自行车】出发时间:9:03 到达时间:20:38 休息时间:52min(分为13次)行驶时间:11h35min 估计里程:172.5km-4km-1km=167.5km(已扣除绕行路程)起止点:天大西门——>天安门1)天大东门[9:03]——勤俭桥[10:03] 南开区——红桥区卫津路—满门外大街—城厢中路—北门外大街—河北大桥—河北大街—新红桥—新红路—丁字沽三号路—(右)勤俭道—勤俭桥—(左)京津路。
2)勤俭桥[10:19]——京津线(学海道)红桥区——北辰区勤俭桥—京津路—南仓桥—京津路—京津路(北辰道)—京津路—京津桥(新引河,永定新河)[11:48—11:54]—京津线(双江道)—京津线(学海道)。
3)京津线(学海道)——京塘支线(北杨线)北辰区——武清区京津线(学海道)—京津线(滨保高速公路)—京津线—京塘支线[S214]—京塘支线(北杨线)4)京塘支线(北杨线)——京塘线(京塘待用线)武清区——武清区京塘支线(北杨线)[12:50—12:55]—京塘支线(振华东道)—京塘支线(雍阳东道)—京塘支线(崔杨线S211)—京塘支线(武宁线S324)[13:34—13:44]—京塘支线(郑楼立交桥、京津唐高速公路)—龙凤新河桥—京塘线(京塘待用线)5)京塘线(京塘待用线)——京塘线(崔廊线[S306])京塘线(京塘待用线)—京津公路桥—京塘线(武香线[S229])[13:54—14:04]—京塘线(大东线[S323])[14:21—14:25]—京塘线(崔廊线[S306])[14:42]6)京塘线(崔廊线[S306])[14:46]——京塘线(河大路[X535])京塘线(崔廊线[S306])[14:46]—亭上路—京塘线(河大路[X535])7)京塘线(河大路[X535])——京塘线(平安大街[S271])8)京塘线(平安大街[S271])——京塘线(漷马路[X304])京塘线(平安大街[S271])—京塘线(觅西路[S207])—京塘线(京徐路)—京塘线(东纪路)—京塘线(石小路)—京塘线(马堤路)—京塘线(漷马路[X304])[17:39]9)京塘线(漷马路[X304])[17:42]——京塘路(六环)京塘线(漷马路[X304])[17:42]—城辛庄桥—京塘线(通香路)[17:44]—京塘线(武兴路辅线[X019])—京塘线(武兴路[S306])—京塘线(六环,土桥新桥)10)京塘线(六环,土桥新桥)——天安门京塘路—北苑南路—京塘路—京通快速路—建国路—建国门外大街—建国门内大街—东长安街—天安门11)河西务[15:34]—>大沙河[15:56]—>香河[16:34]—>北京界[16:40]—>通州。
北京十大最佳骑行路线推荐1. 北海公园——东单——王府井:从北海公园出发到东单大街,是一条极具北京宫廷风情的路线。
从这里出发,你可以观赏到天安门、紫禁城、正阳门和各类文化古迹,最后进入王府井,感受东方雍容华贵的气息。
2. 奥林匹克公园——清华大学——五道口:从奥林匹克公园出发,骑行穿越圆明园,可以观赏到美丽的自然景观,之后经过清华大学,体验传统的校园风情,最后到达五道口,可以欣赏到中央电视台附近的繁华夜景。
3. 南锣鼓巷—颐和园—八达岭:从南锣鼓巷出发,沿路可以看到许多古老的胡同及精致的小店,穿过颐和园,可以感受到宁静的自然风光,最后到达八达岭,可以欣赏到壮观的大自然景观。
4. 永定门—东直门—亚运村:从永定门出发,骑行沿着京密路,可以观赏到传统的古建筑和文化景观,之后穿过东直门,前往亚运村,可以感受到时尚的都市风情。
5. 亚运村—首都机场—房山:从亚运村出发,可以骑行到首都机场,沿途可以欣赏到现代化的都市风貌,之后沿着机场高速公路骑行到房山,可以感受到蓝天白云般的田园风光。
6. 北海公园—天安门—前门:从北海公园出发,沿着南长街一路骑行,可以观赏到历史文化的景观,之后到达天安门,可以欣赏到最美的北京夜景,最后到达前门,感受古诗词般的人文气息。
7. 鼓楼大街—北海公园—东直门:从鼓楼大街出发,可以骑行到北海公园,可以欣赏到宁静的湖泊景观,之后沿着核心商圈一路骑行,到达东直门,可以感受到繁华的都市风情。
8. 南锣鼓巷—恭王府—北京站:从南锣鼓巷出发,可以穿过恭王府,感受古朴的古典风情,之后沿着前门大街一路骑行,最后到达北京站,可以感受到现代的都市生活。
9. 西直门—大栅栏—簋街:从西直门出发,可以骑行到大栅栏,可以欣赏到历史文化的景观,之后沿着廊桥漫步,可以感受到古雅的气息,最后到达簋街,可以感受到中国传统文化的魅力。
10. 天坛—万寿寺—南锣鼓巷:从天坛出发,可以骑行到万寿寺,可以欣赏到古朴的古建筑,之后穿过紫禁城,可以感受到古老的宫廷文化,最后到达南锣鼓巷,可以感受到独特的小资风情。
骑车逛胡同北京四大骑行线路推荐低碳时代,骑车出游,真是个不错的选择。
尤其在这个冬去春来、阳光明媚的三月,不论你是本地人还是外地客,找个悠闲点的时间,或自备或租,跨一辆自行车,在北京四九城内的胡同里优哉游哉,走走停停,逛个大半天,连看景喝茶带淘货,还锻炼了身体,真是一举数得。
赶快行动吧,跟随我们一起...3月初,北京市启动了自行车免费租赁服务。
免费租赁的自行车经过“改造”,颜色与样式统一,色彩绚丽,居民只需办理“诚信卡”便可享受免费租赁的服务。
记者在东四地铁站前便看到了自行车租赁点,色彩绚丽的自行车在人行道边整齐排列,每辆车边上均有一个刷卡装置。
刷卡后,自行车自动解锁便可骑走,还车时可以还到任意的租赁点,非常方便市民的使用。
据说,今后这样的租赁点还会陆续增加。
北京的胡同多,有名的胡同三千六,没名的胡同赛牛毛。
胡同里的棋局,大叔们的欢笑和畅快,永远是胡同中的一道风景线。
胡同院落里,总有那么一棵不知活了多少岁的老树,或是枣树,或是柏树,或是槐,阳光明媚的时候,老人们坐在树下扯着闲篇儿,孩子在院门口三五嬉戏,生活在一刹那定格,幸福便是此时的闲淡吧。
●路线一:钟鼓楼—烟袋斜街—什刹海胡同从地安门外北大街出发,可以先参观一下钟鼓楼。
顺着钟鼓楼往南走,便可看到烟袋斜街了。
烟袋斜街是北京城最古老的一条斜街,位于地安门以北,鼓楼前,长度大概230米。
可别小看这200米的街,各种特色的小店、餐馆、酒吧将这街装扮得热闹非凡。
走出斜街就是有名的银锭桥了,在桥上若是晴天据说能看到遥远的西山,也就是燕京八景中的“银锭观山”。
过了银锭桥,好好逛逛什刹海的胡同吧。
沿着什刹海迤逦的河沿四周,形成了不规则但密如织网的胡同,这些胡同依势而建,自然天成。
在这里,随便走过一家不起眼的院门,都可以发现历史的踪迹。
胡同,后海;红墙,绿树;骑着自行车,悠闲地走在人来人往的胡同里,享受着下午的阳光,偶尔停在小桥流水人家的后海岸边,那悠长浓厚的京味文化便融化在了空气里,浸润着你的灵魂……好玩的:什刹海共分为15条胡同,周围有许多王府和花园。
大兴适合骑行的景点-概述说明以及解释1.引言1.1 概述大兴区是北京市的一个城区,被誉为北京的后花园。
这里拥有广阔的自然风光和丰富的历史文化,是一个非常适合骑行的地方。
本文将介绍大兴区内几个适合骑行的景点。
大兴区以其宜人的气候和优美的风景而闻名。
这里有许多山脉、河流和湖泊,以及广袤的农田和青翠的森林。
无论是山地骑行还是公路骑行,大兴区都提供了丰富的选择。
骑行爱好者不仅可以欣赏到优美的自然景色,还可以感受到纯净的空气和宁静的环境。
在大兴区的骑行路线中,有许多著名的景点值得一游。
其中包括被誉为北京山地自行车的圣地的“高丽营”和“五云山”。
这两个地方是骑行者的天堂,其复杂的山地地形和丛林小道为骑行者提供了无限的挑战和乐趣。
除了山地骑行外,大兴区还有许多适合公路骑行的路径。
比如位于大兴区的榆垡湖,这里有一条环湖公路可以骑行。
沿途的风景如画,湖水边的观景平台更能让人尽情享受湖光山色。
此外,大兴区还有一些历史文化景点,如位于西红门镇的“北京中轴线古道”。
这是一条修建于明代的古道,全长约30公里,沿途有许多古老的建筑和景点。
骑行在古道上,可以一边领略历史文化的魅力,一边感受到骑行的乐趣。
总的来说,大兴区是一个充满魅力的骑行目的地。
无论是山地骑行还是公路骑行,无论是享受自然风光还是感受历史文化,大兴区都能满足骑行者的各种需求。
让我们带上自行车,一起来探索大兴区这个适合骑行的天堂吧!1.2 文章结构本文将以大兴区适合骑行的景点为主题进行讨论。
首先,我们将在引言部分概述本文的目的,并给出整篇文章的大纲。
接下来的正文部分将逐个介绍大兴区的各个景点,并详细探讨它们的特点、骑行路线、骑行难度以及骑行体验。
针对每个景点,我们将提供准确的描述,让读者能够了解并选择适合自己的骑行路线。
在结论部分,我们将对本文进行总结,并提出一些建议以及展望未来的可能发展。
最后,我们会以一个简洁的结束语结束整篇文章。
整个文章结构清晰明了,旨在为读者提供关于大兴区适合骑行的景点的详细信息,并帮助读者更好地规划自己的骑行行程。
京杭大运河骑行路线一:北京——天津
通州“G103”——张家湾——郭县镇——安平镇——河西务镇——大孟庄镇——武清——建国北路——武清区——下朱庄乡“S103”——双街镇——北辰区——红桥区——和西区,108Km。
京杭大运河骑行路线二:天津——沧州
河西区——大寺镇——小孙庄村“S108”—团泊镇——“S114”蔡公庄镇——唐官屯镇——屯村“S105”——马厂镇——青县——兴济镇——沧州运河区,119Km。
注:“G105”同“G104”在山东境内为同一条路。
京杭大运河骑行路线三:沧州——德州
沧州——“S104”——泊头市——东光县——吴桥县——德州,113Km。
京杭大运河骑行路线四:德州——聊城
德城区——G105——恩城镇——高唐县——S316——赵寨子乡——韩屯乡——南岳庄——北杨集乡——聊城,约123Km。
京杭大运河骑行路线五:徐州——宿迁
徐州“G104”——张集镇——房村镇——双沟镇——王集镇——睢宁县“S324”——集镇——大众村(向北杨二庄)——关庄(原路返回大众村)——耿车镇—双庄镇—宿城区;约122Km。
北京市海淀区人民政府关于规范共享自行车管理的实施意见(试行)文章属性•【制定机关】北京市海淀区人民政府•【公布日期】2018.01.22•【字号】海行规发〔2018〕2号•【施行日期】2018.01.22•【效力等级】地方规范性文件•【时效性】现行有效•【主题分类】道路交通管理正文北京市海淀区人民政府关于规范共享自行车管理的实施意见(试行)海行规发〔2018〕2号各有关单位:为加强共享自行车规范管理,根据《北京市鼓励规范发展共享自行车的指导意见(试行)》,结合本区实际情况,制定本实施意见。
一、指导思想贯彻创新、协调、绿色、开放、共享的发展理念,鼓励共享自行车规范、协调发展,优化交通出行结构,构建绿色低碳出行体系,倡导市民绿色出行,满足短距离出行需求。
正确处理政府与市场、企业的关系,强化政府监管,落实企业主体责任,规范承租人骑行行为,引导共享自行车规范、有序管理,合理配置城市公共资源,治理交通拥堵,营造良好的城市环境和交通秩序。
二、工作原则(一)科学定位,总量调控共享自行车作为慢行系统组成部分,以便利公众短距离出行为功能定位。
共享自行车发展规模与市民短距离出行需求和城市空间、道路资源、停放设施承载能力相匹配,根据非机动车停放管理规划以及停放秩序状况实行总量调控,对车辆投放实行动态平衡。
按照市统一政策,本区不发展电动自行车作为共享自行车。
(二)政府监管,企业主责各相关部门按照法律法规、政策文件及标准,对共享自行车的规范服务、秩序管理进行监管;运营企业承担投放车辆经营与管理的主体责任;企业和承租人均应承担各自的规范停放责任。
(三)部门联动,属地管理相关部门各负其责、依法监管,加强协调联动、综合治理,共同促进共享自行车在本区的规范管理;各镇政府、街道办事处结合实际,负责对本地区共享自行车的规范管理进行属地监管。
(四)以整促管,规范有序以后端执法促前端管理,针对共享自行车运营中出现的突出问题,组织开展专项治理,督促企业强化管理,维护城市秩序。
北京市石景山区自行车出行状况调查研究彭竞仪(北方工业大学,北京石景山100144)在可持续和低碳发展背景下,以自行车为例,通过问卷调查法、自由访谈法以及跟踪调查法,对目前自行车出行状况以及公众意愿做了综合调查。
通过分析调查结果,反映了公众对自行车出行的看法以及目前自行车出行还存在的一些问题。
最后,针对反映的问题,尝试性地提出一些具体性建议,为今后自行车系统发展完善方向提供了一些参考。
自行车系统;出行状况;调查研究路程中,暴露了一系列骑行者遇到的问题,充分反映了当前我们城市的自行车出行系统还很不完善,严重威胁了骑行者的安全。
3调查结果与分析生活中,影响人们是否选择自行车出行的因素主要源于自身的主观因素和外界的客观因素2方面。
其中,主观因素包括个人喜好、个人习惯等;客观因素则与道路、交通、环境、经济等有着密切的联系。
本次的调研采用了线上与线下2种发放问卷的方式,针对不同类型的人群进行了调查,因此,调查结果具有一定的代表性。
3.1出行习惯目前,人们主流的出行方式是驾驶小汽车和乘坐公交车以及2种方式相结合,选择这样出行方式的人占74.1%。
而在出行过程中会使用自行车的人只占12.5%,其中,有一半的人选择全程骑行。
而调查结果显示,会使用自行车的人群主要是中老年人。
由此看来,目前选择骑行的人数并不多,通过现场调研发现,在骑行的人中,有很大一部分是正在工作的快递员、外卖的配送员。
3.2骑行的好处大多数人(86.61%)都认为骑行可以锻炼身体。
而大多数上班族(职业为工作单位的群体)则认为骑行还可以放松心情,不必为堵车烦恼。
较少的一部分人(43.75%)认为骑行的过程中可以欣赏风景,通过实地调研发现很多道路两旁绿化较少且单一,道路拥挤,自然风景非常有限,而通过采访,一些被调查者认为观察路上的人和事也是欣赏风景的一种方式。
3.3影响骑行的客观因素影响人们选择骑行主要的3个原因是出行距离太远(58.93%)、机动车挤占自行车道,干扰自行车正常行驶(53.57%)和环境污染严重,影响骑车人身体健康(51.79%)。
自行车骑行等级路线
A级(入门、休闲强度)
A级活动:行程不远,基本平路,无坡或缓坡。
1、十三陵,路线:昌平-绕行全部13个陵,无坡。
2、十三陵水库,路线:昌平-绕行水库,基本无坡。
3、慈悲峪,路线:兴寿-下庄-慈悲峪,缓坡。
4、大杨山,路线:兴寿-下庄-上庄-大杨山景区,缓坡。
5、怀柔水库,路线:京密路或京密引水渠,无坡。
6、凤凰岭或者鹫峰,往返至市中心(以故宫算吧)70KM平路,路还是蛮不错的。
7、通州,大平道,来回大约70KM。
8、燕郊,大平道,稍微枯燥点,来回70KM,可以看看潮白河啥的。
9、铁壁银山,和慈悲峪是一条线,不爬坡,风景还成,据说还有个免费游泳池。
B级(低强度)
B级活动:行程稍远,基本平路,缓坡或中等坡度。
1、羊台子,路线:阳坊或南口-响潭水库-羊台子,基本无坡。
2、佛岩寺,路线:阳坊或南口-响潭水库-佛岩寺,基本
无坡。
3、黄花城,路线:兴寿-九渡河-黄花城,缓坡。
4、黑山寨,路线:昌平-长陵-沙岭,2公里陡坡。
5、戒台寺,路线:门头沟-戒台寺,缓坡4公里。
6、东方红,路线:(略),4公里中等坡度。
7、驼岭隧道,路线:兴寿-九渡河-黄花镇,5公里缓坡。
8、潭柘寺,路线:戒台寺强度加上几公里缓坡。
9、蟒山,路线:昌平,10公里中等坡度。
10、白羊沟,路线:阳坊-流村,缓坡,其中有几百米陡坡。
11、菩萨鹿,路线:阳坊-流村-高崖口村-13公里处,中等坡度。
12、神堂峪,路线:怀柔-雁栖路口-神堂峪,缓坡。
13、黑山寨慈悲峪,路线:昌平-长陵-沙岭-九渡河-慈悲峪-兴寿。
14、天津,路线:103或104国道,全部平路,无坡。
C级(中强度)
C级活动:行程较远,中等坡度或较陡坡。
1、八达岭,路线:昌平-南口-居庸关-八达岭。
2、解字石,路线:昌平-长陵-解字石,9公里缓坡,7公里中坡。
3、妙峰山,路线:(略),7公里缓坡,14公里中坡。
4、禅房,路线:下苇甸-禅房-妙峰山路,禅房前中坡,过禅房2公里陡坡。
5、高崖口,路线:阳坊-流村-高崖口,12公里中坡。
6、阳台山,路线:牌楼-涧沟村-阳台山,与妙峰山强度类似。
7、四海,路线:兴寿-九渡河-黄花城-四海,15公里中坡。
8、云蒙山,路线:怀柔-青龙峡-云蒙山,10多公里的中坡。
9、珍珠湖,路线:东方红-芹峪口-珍珠湖,来回要爬两次东方红。
10、十渡,路线:周口店-房易路-张坊-十渡,离市区较远,全部平路。
11、云居寺,路线:周口店-周张路-云居寺,比十渡近,但要爬10几公里缓坡。
12、驼岭怀柔绕圈,路线:九渡河-驼岭-慕田峪-怀柔,远点,坡不很多。
13、东方红、菩萨鹿,路线(略),两个B级活动组合。
以下活动为C+级,比C级活动强度稍大,但未达到D级强度。
1、永宁柳沟绕圈,路线:解字石-永宁-柳沟-110回城,
解字石加大庄科,中坡。
2、东大高,路线:东方红-大村-高崖口,18公里爬坡,基本中等坡度。
3、高大东,路线:高崖口-大村-东方红,21公里爬坡,基本中等坡度。
4、高崖口白羊沟,路线:阳坊-流村-高崖口-白羊沟-流村,强度大于只爬高崖口。
5、高崖口大村菩萨鹿,路线:阳坊-流村-高崖口-大村-芹峪口-菩萨鹿-高崖口村-流村,强度类似高大东。
6、碣石村,路线:东方红-芹峪口-碣石村,与珍珠湖类似,但爬坡稍多点。
D级(高强度)
D级活动:行程更远,中等坡度或较陡坡,大多为绕圈路线(或部分绕圈路线),正反方向绕圈强度基本差不多。
1、永宁四海,路线:昌平-解字石-永宁-四海镇-黄花城-兴寿。
2、四座楼,路线:顺义-平谷-四座楼-平谷-顺义,平路超过150公里,绕圈70公里,缓坡+中坡,爬6公里砂石路上坡可到四座楼。
全程超过200公里。
3、玻璃台,路线:顺义-平谷-玻璃台-平谷-顺义,平路超过150公里,绕圈70公里,缓坡+中坡,比四座楼强
度低。
全程超过200公里。
4、四合堂,路线:怀柔-云蒙山-琉璃庙-四合堂-黑龙潭-溪翁庄-密云-怀柔。
全程超过200公里。
5、四海山吧,路线:兴寿-黄花城-四海-东北口关-三岔-八道河-山吧-怀柔。
6、四海云蒙山,路线:兴寿-黄花城-四海-东北口关-琉璃庙-云蒙山-怀柔。
7、八达岭官厅横岭,路线:昌平-八达岭-官厅水库-横岭-高崖口-阳坊。
8、天津往返,路线(略),无坡,300公里左右。
9、东大高+高大东。
E级(超强度)
E级活动:单日骑行超过300公里,并有50公里以上的爬坡。
1、九龙镇,路线:周口店-十渡-野三坡-九龙镇-斋堂-芹峪口-菩萨鹿(或东方红)。
2、青松岭,路线:怀柔-密云-兴隆-青松岭-黄崖关-金海湖-平谷-顺义,缓坡。
3、永宁、白河、宝山镇、四海。
4、永宁、白河、汤河口、四合堂、密云。