SSD固态硬盘Win7系统下优化技巧
- 格式:docx
- 大小:475.33 KB
- 文档页数:10
电脑硬盘优化技巧提升读写速度电脑在使用一段时间后,由于硬盘中存储的文件增多,读写速度可能会有所下降。
为了提升电脑的性能和使用体验,我们可以采取一些优化技巧来提高硬盘的读写速度。
本文将介绍一些实用的电脑硬盘优化技巧,帮助您提升电脑的读写速度。
1. 清理无用文件无用的文件占据硬盘空间,不仅降低了硬盘的存储效率,还会影响读写速度。
我们可以利用系统自带的磁盘清理工具或第三方软件来删除这些无用文件,如临时文件、回收站中的文件、垃圾邮件等。
定期清理无用文件可以为硬盘释放更多的空间,提高读写速度。
2. 碎片整理在使用硬盘的过程中,文件被切割成多个碎片分散保存在不同的物理位置上,导致读取文件时需要反复寻址,降低了读取速度。
碎片整理可以将文件的碎片重新整理成连续的空间,提高读取速度。
Windows 系统自带的磁盘碎片整理工具可以定期运行,也可以选择使用第三方的碎片整理工具。
3. 使用固态硬盘(SSD)固态硬盘相较于机械硬盘具有更高的读写速度和更快的响应速度。
如果您的电脑还在使用机械硬盘,考虑升级换成固态硬盘将大幅提升电脑的读写速度。
虽然固态硬盘相对价格较高,但是它是提升电脑性能最直接有效的方法之一。
4. 关闭不必要的自动启动程序有些软件在系统启动时会自动运行,占用系统资源和硬盘读写速度。
关闭不必要的自动启动程序可以释放系统资源,提高硬盘的读写速度。
在任务管理器或系统设置中可以查看和管理自动启动程序,根据实际需求进行调整。
5. 增加内存内存对于电脑的整体性能有着重要的影响,适当增加内存可以减轻硬盘负担,提高读写速度。
当电脑内存不足时,操作系统会使用硬盘作为虚拟内存,读取和写入频繁会导致硬盘速度下降。
通过增加内存,可以减少对硬盘的访问,提高整体性能。
6. 更新硬件驱动程序硬件驱动程序是电脑硬盘正常工作的关键,旧版本的硬件驱动程序可能存在性能问题。
定期更新硬件驱动程序可以修复性能问题,提高硬盘的读写速度。
可以通过设备管理器或者厂商官方网站更新硬件驱动程序。
学习如何进行电脑固态硬盘的优化和维护随着科技的不断发展进步,固态硬盘(SSD)已经成为电脑存储设备中的主流选择。
相比传统的机械硬盘(HDD),SSD具有更快的读写速度、更低的能耗和更高的可靠性。
然而,为了保证固态硬盘的顺畅运行,我们需要进行一些优化和维护工作。
本文将介绍如何正确地进行电脑固态硬盘的优化和维护。
一、固态硬盘的优化1. 确保操作系统和固态硬盘固件最新:定期检查操作系统和固态硬盘的更新,并及时安装最新的操作系统和固件版本。
这样可以修复可能存在的漏洞,并提升硬盘的性能和兼容性。
2. 启用TRIM功能:TRIM是一种固态硬盘的垃圾回收机制,可以及时清理无效的数据,提升固态硬盘的性能。
在Windows系统中,默认情况下会自动开启TRIM功能,但有些固态硬盘可能需要手动设置。
检查并启用TRIM 功能可以保证固态硬盘一直处于最佳状态。
3. 避免长时间的大量数据写入:虽然固态硬盘的耐用性增强了很多,但较长时间的大量数据写入仍然会对固态硬盘产生影响。
尽量避免将固态硬盘作为临时存储器或者频繁写入大文件,以减少固态硬盘的磨损。
4. 关闭磁盘碎片整理功能:传统的机械硬盘需要定期进行磁盘碎片整理来提高性能,而固态硬盘则不需要。
因此,要确保在固态硬盘上不开启磁盘碎片整理功能,以免对固态硬盘造成不必要的磨损。
5. 配置适当的磁盘读写缓存:在操作系统中设置适当的磁盘读写缓存可以提升固态硬盘的性能。
根据个人需求和硬件配置,选择合适的缓存设置,以获得最佳的读写速度。
二、固态硬盘的维护1. 定期备份重要数据:尽管固态硬盘可靠性较高,但失误或硬件故障仍然可能导致数据丢失。
因此,定期备份固态硬盘上的重要数据至外部存储设备或云端,可以确保数据的安全性。
2. 清理不必要的文件和程序:定期检查固态硬盘上的不必要文件和程序,并进行清理。
这可以释放硬盘空间,提升系统的性能和响应速度。
3. 避免频繁重启:尽量避免频繁重启电脑,因为固态硬盘的寿命与启动次数相关。
禁用休眠如果你的电脑不是笔记本或上网本,那么你可能永远不需要休眠功能。
一旦开启休眠,Windows系统将在操作系统盘中创建一个和内存容量相同大小的休眠文件(hiberfil.sys),以目前大部分用户的配置来说可能是2GB、4GB甚至8GB。
而只要你每次离开电脑时都会关机或进入睡眠状态,这个文件就毫无用处,徒占系统盘空间。
其标准的禁用方式为:1. 点击开始菜单,在搜索框中输入“cmd”。
2. 在上方出现的“cmd.exe”(CMD/命令行提示符)上按右键,选择“以管理员身份运行”。
3. 在DOS窗口中输入命令:powercfg -h off。
优盘之家当然,在电源管理设置等处还有很多种方法,都可以实现禁用休眠的目的。
修改页面文件设置页面文件的主要用途类似虚拟内存,Windows 7操作系统会在页面文件中存储一些它认为可能很快就会再次使用的数据,在物理内存不足的情况下也会将其用作扩展内存空间。
目前,依然有一些应用程序依赖于页面文件,如果无法找到页面文件则拒绝工作。
不过,随着大家内存容量的增长,需要用到页面文件的机会已经越来越少了,可能有不少人已经决定直接禁用页面文件。
但通过多项测试认为,将页面文件移出固态硬盘,放置在一块数据存储硬盘上,会给系统性能带来些许的提升。
这一项设置大家可以自行斟酌,找到最适合你系统的设置。
设置页面文件存放位置方法:1. 点击开始菜单,右键点击“我的电脑”,选择“属性”。
2. 在弹出的“系统”窗口中,点击左侧的“高级系统设置”。
选择“高级”标签,下方的“性能”一项内点击“设置”。
优盘之家3. 选择“高级”标签下的“虚拟内存”一项内的更改。
4. 取消选择“自动管理所有驱动器的分页文件大小”,选中固态硬盘盘符。
5. 选择“无分页文件”,然后点击“设置”,忽略所有警告。
6. 选择第二块硬盘,选择“系统管理的大小”。
7. 点击“设置”,然后确定。
8. 重启系统,确认页面文件已转移。
(只有在文件夹和搜索属性中取消选择“隐藏受保护的操作系统文件”时,你才能看到pagefile.sys的所在)选择游戏和程序安装位置显然,将游戏或程序安装在固态硬盘上可以大大提升操作速度。
优化系统性能的技巧随着信息技术的迅猛发展,人们对计算机系统的性能要求越来越高。
无论是在个人电脑、服务器,还是在移动设备上,系统性能都是用户体验的重要组成部分。
本文将介绍一些优化系统性能的技巧,以帮助您提升系统的工作效率。
一、优化硬件配置1.更新驱动程序:保持设备的驱动程序和系统的兼容性非常重要。
定期检查并更新硬件驱动程序可以提高系统的稳定性和性能。
2.增加内存:内存是系统运行的关键因素之一。
增加内存可以提高系统的运行速度和响应能力。
根据系统需求合理配置内存大小,以确保系统能够顺畅运行。
3.使用固态硬盘:相对于传统硬盘,固态硬盘(SSD)具有快速的读写速度和响应时间。
将操作系统和常用程序安装在SSD上可以有效缩短系统的启动时间和应用程序的加载时间。
二、优化操作系统1.关闭不必要的启动项:开机时,系统会自动启动一些程序。
关闭那些不必要的启动项可以减少系统的负担,提高启动速度。
2.清理磁盘空间:定期清理系统磁盘空间,删除无用的文件和临时文件可以释放存储空间,加快系统的运行速度。
3.优化系统设置:调整系统设置可以提高系统的性能。
注意关闭动画效果、调整虚拟内存大小、禁用不必要的服务等,都是值得尝试的优化方法。
三、优化软件应用1.选择高效的软件:在选择软件时,应考虑其性能和资源消耗。
选择那些经过优化的软件可以提高系统响应速度和稳定性。
2.及时更新软件:定期更新已安装的软件版本可以解决一些已知问题和漏洞,提升系统性能和安全性。
3.减少后台运行的程序:关闭那些不必要的后台程序可以释放系统资源,使系统更专注于当前正在进行的任务。
四、定期维护系统1.扫描和清理病毒:定期使用可靠的杀毒软件扫描系统,清理病毒和恶意软件对系统的影响,确保系统的安全和稳定。
2.清理注册表:系统注册表中存储着大量数据,清理无效的注册表项可以提高系统的运行速度。
3.定期备份数据:定期备份重要文件和数据,以防止系统故障或数据丢失,保证系统的可恢复性。
电脑固态硬盘优化技巧让你的系统速度更快随着科技的不断进步,电脑已经成为我们日常生活中必不可少的工具。
而在电脑的硬件设备中,固态硬盘(Solid-State Drive,简称SSD)因其高速读写、低能耗等优势,受到越来越多用户的喜爱。
但是,随着使用时间的增加,SSD性能可能逐渐下降。
为了充分发挥固态硬盘的优势,我们需要进行一些优化操作。
下面将为大家介绍一些电脑固态硬盘优化技巧,让你的系统速度更快。
一、固态硬盘分区设置在使用固态硬盘之前,我们需要进行分区设置。
分区可以将硬盘划分成不同的逻辑部分,使系统更加有序。
通过使用工具,比如Windows系统中的磁盘管理工具,我们可以创建多个分区,并将不同的数据存储在不同的分区中,这样可以提高系统的读写效率。
二、固态硬盘定期清理固态硬盘定期清理可以帮助我们释放空间、优化硬盘性能。
首先,我们可以通过删除不再需要的文件和应用程序来释放硬盘空间。
其次,我们还可以使用磁盘清理工具,比如Windows系统中的磁盘清理工具,来清理临时文件、垃圾文件等,进一步释放硬盘空间。
三、固态硬盘固件更新固态硬盘的固件更新可以提升硬盘的稳定性和性能。
我们可以通过访问固态硬盘厂商的官方网站,下载并安装最新的固件更新程序。
在进行固件更新之前,我们需要备份重要数据,以免固件更新过程中发生数据丢失。
四、固态硬盘优化设置在Windows系统中,我们可以通过一些设置优化固态硬盘的性能。
首先,我们可以通过更改电源选项来避免电脑进入休眠状态,从而减少固态硬盘的读写延迟。
其次,我们可以通过禁用一些不必要的系统服务和启动项,减少系统的负荷,提高固态硬盘的读写速度。
五、固态硬盘的TRIM功能TRIM是一种固态硬盘的优化技术,可以提高固态硬盘的写入性能和寿命。
在Windows系统中,我们可以通过命令方式打开TRIM功能。
首先,我们需要以管理员身份运行命令提示符。
然后,输入“fsutil behavior set disabledeletenotify 0”命令来启用TRIM功能。
Windows 7环境下使用SSD固态硬盘的优化设置方法简介固态硬盘(SSD)与传统机械硬盘相比,具有更快的读写速度和更好的耐用性。
在Windows 7操作系统下,合理优化SSD的设置可以进一步提升系统性能和延长固态硬盘的使用寿命。
本文将介绍在Windows 7环境下使用SSD固态硬盘的优化设置方法。
1. 硬件准备在开始优化设置之前,首先确保你已经安装了SSD固态硬盘,并且已经连接到计算机的SATA接口上。
2. 硬盘初始化在Windows 7系统中,可以通过磁盘管理工具初始化SSD固态硬盘。
在“启动”菜单中搜索“磁盘管理”,打开磁盘管理工具,找到未分配的SSD硬盘,右键点击选择“初始化磁盘”。
3. 启用TRIM功能TRIM是一种用于固态硬盘的垃圾回收机制,可以提高固态硬盘的写入性能和延长寿命。
在Windows 7系统中,可以通过命令行工具开启TRIM功能。
打开命令提示符(以管理员身份运行),输入以下命令开启TRIM功能:fsutil behavior set DisableDeleteNotify 04. 关闭系统还原功能关闭系统还原功能可以避免频繁写入固态硬盘,提高固态硬盘的寿命。
在“计算机”中右键点击“属性”,选择“系统保护”,在SSD固态硬盘上取消选中“保护系统设置以及磁盘”的选项。
5. 调整页面文件设置将Windows 7系统的页面文件设置移到机械硬盘上,可以避免频繁写入SSD固态硬盘。
在“控制面板”中选择“系统”,进入“高级系统设置”,在“性能”选项卡中点击“设置”,选择“高级”选项卡,点击“更改”,将页面文件设置为机械硬盘。
6. 关闭系统休眠功能关闭系统休眠功能可以避免在休眠时写入大量数据到固态硬盘。
在命令提示符(以管理员身份运行)输入以下命令关闭系统休眠功能:powercfg -h off7. 更新固态硬盘固件固态硬盘的固件更新通常会优化性能和修复潜在的bug。
查找固态硬盘制造商的官方网站,下载最新的固件更新程序,并按照说明进行更新。
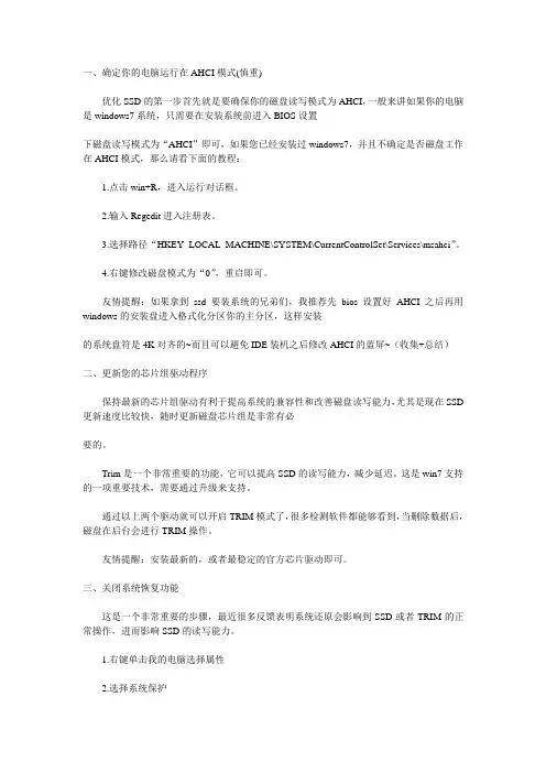
一、确定你的电脑运行在AHCI模式(慎重)优化SSD的第一步首先就是要确保你的磁盘读写模式为AHCI,一般来讲如果你的电脑是windows7系统,只需要在安装系统前进入BIOS设置下磁盘读写模式为“AHCI”即可,如果您已经安装过windows7,并且不确定是否磁盘工作在AHCI模式,那么请看下面的教程:1.点击win+R,进入运行对话框。
2.输入Regedit进入注册表。
3.选择路径“HKEY_LOCAL_MACHINE\SYSTEM\CurrentControlSet\Services\msahci”。
4.右键修改磁盘模式为“0”,重启即可。
友情提醒:如果拿到ssd要装系统的兄弟们,我推荐先bios设置好AHCI之后再用windows的安装盘进入格式化分区你的主分区,这样安装的系统盘符是4K对齐的~而且可以避免IDE装机之后修改AHCI的蓝屏~(收集+总结)二、更新您的芯片组驱动程序保持最新的芯片组驱动有利于提高系统的兼容性和改善磁盘读写能力,尤其是现在SSD 更新速度比较快,随时更新磁盘芯片组是非常有必要的。
Trim是一个非常重要的功能,它可以提高SSD的读写能力,减少延迟。
这是win7支持的一项重要技术,需要通过升级来支持。
通过以上两个驱动就可以开启TRIM模式了,很多检测软件都能够看到,当删除数据后,磁盘在后台会进行TRIM操作。
友情提醒:安装最新的,或者最稳定的官方芯片驱动即可。
三、关闭系统恢复功能这是一个非常重要的步骤,最近很多反馈表明系统还原会影响到SSD或者TRIM的正常操作,进而影响SSD的读写能力。
1.右键单击我的电脑选择属性2.选择系统保护3.设置项4.关闭系统还原友情提醒:此处对ssd影响不是非常大,用户可以根据实际需求自己抉择。
四、核实TRIM是否开启确认TRIM是否开启一直是一个比较困难的事情,因为我们必须非常密切的监控电脑的状态才能判断,而往往磁盘TRIM都是瞬间的事,所以很难察觉。
固态硬盘优化优化前准备:刷官方最新固件,确保磁盘芯片组驱动程序是最新版本。
一、确认开启TRIM指令(默认开启)1、打开CMD2、右键点击CMD以管理员模式运行3、输入“fsutil behavior query DisableDeleteNotify”4、如果返回值是0,则代表您的TRIM处于开启状态5、如果返回值是1,则代表您的TRIM处于关闭状态未开启Trim请及时更新驱动和系统补丁即可。
二、开启AHCI硬盘模式1、打开注册表,进入HKEY_LOCAL_MACHINE / SYSTEM / CurrentControlset / Services2、选择msahci,点击右边文本框中的start,将其数值改为“0”3、重启进入BIOS设置为AHCI,然后进入系统安装驱动(一般有AHCI和IDE 这两个选项)三、关闭Prefetch(预取)、Superfetch(超级预取)和BootTrace(启动跟踪)1、进入注册表,找到HKEY_LOCAL_MACHINE\SYSTEM\CurrentControlSet\Control\SessionManager\Me moryManagement\PrefetchParameters2、右键点击EnablePrefetcher、EnableSuperfetch和EnableBootTrace3、修改这些键值均修改为0;重启四、关闭系统还原功能1、在“运行”中键入“services.msc”2、将“Windows Backup”设置为禁用六、关闭系统休眠1、在运行中输入“cmd”。
2、在上方出现的“cmd”(CMD/命令行提示符)上按右键,选择“以管理员身份运行”。
3、输入命令行“powercfg -h off”七、关闭磁盘索引服务1、在“运行”中键入“services.msc”并回车3、找到“Windows Search”服务。
3、在“启动类型”中选择“停止”和“禁用”。
电脑固态硬盘优化指南如何提升SSD性能固态硬盘(SSD)由于其高速读写性能和稳定可靠性,逐渐取代了传统机械硬盘,成为了很多电脑用户的首选。
然而,为了充分发挥SSD 的性能优势,合理进行固态硬盘的优化是非常重要的。
本文将为您介绍几种提升固态硬盘性能的有效方法。
一、固态硬盘固件更新固态硬盘的固件是控制硬件操作和数据读写的重要组成部分,固件的更新可以解决一些性能问题和兼容性问题。
建议您定期检查固态硬盘的官方网站,下载并更新固件到最新版本。
二、操作系统的优化1. TRIM 命令的激活TRIM 是一种固态硬盘的垃圾回收机制,可以提高 SSD 的写入性能。
在 Windows 操作系统中,默认会自动开启 TRIM 命令,但在某些情况下可能会被关闭。
为确保 TRIM 命令正常工作,您可以按下 Win+R 键,输入 'cmd' 打开命令提示符,然后输入 'fsutil behavior query DisableDeleteNotify' 命令,如果显示结果为 '0',说明 TRIM 命令已经激活,如果显示结果为 '1',说明 TRIM 命令没有激活,您可以通过输入'fsutil behavior set DisableDeleteNotify 0' 命令来手动激活 TRIM 命令。
2. 禁用磁盘碎片整理固态硬盘不会受益于磁盘碎片整理,反而可能降低硬盘的寿命。
因此,建议您禁用固态硬盘上的磁盘碎片整理功能。
在 Windows 操作系统中,您可以按下 Win+R 键,输入 'dfrgui' 打开磁盘碎片整理程序,然后选择固态硬盘所在的磁盘,并点击“设置计划”按钮,在计划任务设置中将固态硬盘的碎片整理计划禁用。
三、优化电脑设置1. 合理分配固态硬盘的空间固态硬盘的写入性能与其剩余空间有关,当固态硬盘接近满容量时,其写入性能可能会下降。
固态硬盘怎么优化操作方法
优化固态硬盘(SSD)可以延长其寿命并提高性能。
以下是一些优化固态硬盘的操作方法:
1. 更新固态硬盘固件:及时更新固件可以修复存在的问题并获得更好的性能。
2. 禁用磁盘碎片整理:固态硬盘不需要进行磁盘碎片整理,因此禁用此功能可以节省系统资源并减少固态硬盘的写入操作。
3. 禁用页面文件:如果您具有足够的内存,可以禁用或减少页面文件的使用,从而减少固态硬盘的写入操作。
4. 禁用超级预读取和超级写入缓存:这些功能可以提高硬盘的读写性能,但会增加固态硬盘的写入操作。
在一般情况下,这些功能不会对性能产生显著影响,因此禁用它们可以延长固态硬盘的寿命。
5. 禁用索引服务:固态硬盘读取速度非常快,因此禁用索引服务可以节省固态硬盘的空间和写入操作。
6. 开启TRIM:TRIM是一种命令,可以通知固态硬盘在删除数据时进行清理操作,从而提高固态硬盘的性能和寿命。
大多数现代操作系统会自动开启TRIM功能,但你也可以手动检查和开启TRIM。
7. 避免频繁的大量写入操作:固态硬盘每个存储单元的写入寿命有限,因此避免频繁的大量写入操作可以延长固态硬盘的寿命。
例如,可以将下载文件或缓存文件保存在传统硬盘上,而不是固态硬盘上。
请注意,在优化固态硬盘之前,请确保备份重要数据,并谨慎操作。
win7系统固态硬盘怎么优化Win7系统用户在使用有限容量固态,就应该学会如何优化固态硬盘?下面是店铺为大家介绍win7优化固态硬盘的方法,欢迎大家阅读。
win7优化固态硬盘的方法一、AHCI硬盘模式可提高硬盘性能,确定你的固态硬盘是运行在AHCI模式下,打开“HKEY_LOCAL_MACHINE\SYSTEM\CurrentControlSet\Services msahci”。
右键修改磁盘模式为“0”,重启即可,如下图:修改注册表开启AHCI模式下二、开启Trim功能减少磁盘擦写操作,延长固态硬盘的FLASH 寿命,Windows 7默认状态下Trim指令是开启的,如果想查询目前的Trim指令状态,我们可以在管理员权限下,进入命令提示符界面,输入“fsutil behavior QUERY DisableDeleteNotify”,之后会得到相关查询状态的反馈。
在这里,提示为“DisableDeleteNotify = 0”即Trim指令已启用;提示为“DisableDeleteNotify = 1”即为Trim指令未启用,未开启Trim请及时更新驱动和系统补丁即可。
开启Trim功能三、关闭系统恢复功能,这个功能会影响到SSD或者TRIM的正常操作,进而影响SSD的读写能力。
关闭系统恢复功能四、关闭磁盘索引,固态硬盘响应时间非常低不需要这个功能,尽量减少不必要的读写操作有益固态硬盘。
关闭磁盘索引五、关闭磁盘整理计划,这会增加磁盘读写操作,固态硬盘不会产生磁盘碎片,这个功能只会增加读写次数。
关闭磁盘整理计划六、关闭磁盘分页,不推荐内存少于4G同学关闭此支持,但关闭磁盘分页会节省3-5G磁盘空间。
关闭磁盘分页七、关闭系统休眠,对于固态硬盘来说读取速度非常快,没必要,可节省3GB的磁盘空间。
方法是进入开始运行命令对话框,然后在CMD命令框中输入如下命令,之后按回车确认即可。
关闭系统休眠八、关闭Prefetch(预取)和Superfetch(超级预取)来讲0.1ms级的延迟完全不需要这项技术。
首先,这篇文章主要针对的是初级用户对于新购固态硬盘的一些常见事项,同时这些又是十分重要的环节,所以今天笔者特地整理了我们在之前文章中提及到的问题,将一块固态硬盘应该如何正确使用在目前的Win7系统下的讨论归纳为了这篇技巧薄。
就连安装系统也算上,对于新硬盘其实很多小问题依然让我们比较困惑。
如何正确分区,是否保留100MB系统空间,有没有全盘拷贝的方法,还有最重要的一项就是:4K分区怎么搞?小问题集中一起就变成了大问题了。
4K齐不齐Win7系统SSD快速装机技巧薄很多人都关心固态硬盘购买后是不是麻烦重重,又要更新固件又要分区对齐,还怕自己买的产品性能不够,反复的测试与其他用户对比,同时看到帖子的用户也会附加上这种忧虑,一传十十传百,SSD成了一个可怕的玩意,像个坑吧。
先说分区对齐,这种基础的硬盘常识在机械硬盘和固态硬盘上都存在,并不是只针对SSD,对齐可以说对所有存储产品都是有影响的,比如优盘和SD存储卡等。
其次就是固件更新,目前大厂商的更新服务已经做的十分到位了,通过网站直接下载或者在配套软件(如三星SSDMagician)中可以直接更新,简单程度和软件安装并无太大差距。
另外像上图中这类如SATA线是否有差别,IDE与AHCI区别是什么,这些小问题其实都是可以一带而过的,但如果概念不清就会产生较大的逻辑错误,比如好线坏线能差一倍的说法。
我们今天也将结合上述的这些问题来做第一次的归纳,在文章发布后,如果读者朋友还有比较集中的问题点,笔者也会继续总结,将我们的硬盘技巧薄做为日后的一个解析栏目,同时最快速度的结合市场中热点来分析,让我们的SSD或者其他存储设备在机箱里踏踏实实的。
焦点集中:问题多小,疑虑多大硬盘为何是硬件中问题最多的,这和分工不同有着关系,以前总提及到机械硬盘坏道,现在又来到了SSD 上,但同样有些细小的知识点我们只需要了解就可以了。
硬盘接口选择有一类问题就是针对硬盘启动项究竟如何选择,AHCI与IDE间差别究竟在哪里?与后者IDE相比,AHCI是在Intel的引导下的新型接口标准,它的本质是一种PCI类的设备,它可以提高计算机硬盘的寻道与查询时间,让多任务下的磁盘能够高效的使用。
固态硬盘安装win7教程固态硬盘(Solid State Drive,简称SSD)是一种主要采用闪存作为存储介质的硬盘,相比传统的机械硬盘,它具有更高的性能和更低的能耗。
安装操作系统时,使用固态硬盘可以提升系统的启动速度和响应速度。
下面,我将详细介绍如何安装Win7系统到固态硬盘。
第一步:准备工作在安装Win7之前,首先要确保你拥有以下几样东西:一个可引导的Win7安装U盘或光盘、SSD硬盘和主板已经安装好的计算机、连接SSD硬盘的SATA数据线和电源线。
第二步:BIOS设置现在,我们需要进入计算机的BIOS界面进行相应的设置。
开机时,按下删除键或者F2键(不同品牌的主板可能不同),进入BIOS设置。
1. 找到启动设备选项,将U盘或光盘设置为第一启动设备,确保计算机能从U盘或光盘启动。
2. 确认SSD硬盘能被BIOS识别到,保证硬盘连接正常。
第三步:安装Win7系统1. 将Win7安装U盘或光盘插入计算机,重启电脑。
2. 当屏幕上出现“请按任意键以启动光盘……”时,立即按任意键启动光盘启动。
3. 进入Win7安装界面后,选择“自定义(高级)”选项,进入分区界面。
4. 在分区界面,你可以选择将SSD硬盘分为多个分区或者使用整个硬盘作为一个分区。
选择你想要的分区方式,然后点击下一步。
5. 点击下一步后,Win7系统将会开始安装到SSD硬盘上。
等待安装完成。
6. 安装完成后,计算机将会自动重启。
第四步:优化SSD硬盘性能为了充分发挥固态硬盘的优势,我们还需要进行一些优化。
下面是一些常用的优化方式:1. 关闭Win7系统的磁盘碎片整理功能,因为固态硬盘不需要进行碎片整理。
2. 启用AHCI模式,这种模式可以提升SSD硬盘的性能。
进入BIOS设置,找到SATA模式选项,将其设置为AHCI模式。
安装Win7时,如果你没有设置AHCI模式,可以在安装完成后再进行设置,但是这样做可能会导致系统无法正常启动,所以最好在安装前设置好。
测试平台:本次测试平台是最近折腾的Haswell新平台:Z87+I74770K+GTX760,算是一套高端的游戏主机。
测试主角是金士顿V300120G固态硬盘,以下内容也将全部围绕金士顿V300120G介绍一系列优化跟大家分享,希望大家的固态硬盘都能飞起来!一、开启硬盘AHCI读写模式要发挥固态硬盘潜在性能的第一步就是开启硬盘AHCI读写模式。
现在主板BIOS都有ACHI、IDE、RAID三种硬盘读写模式,三种模式具体是什么东东在这里我就不做过多的赘述,不知道的自己度娘去吧。
有些主板可能默认是IDE模式,所以我们在使用一块新固态硬盘第一件事情就是要确认主板必须开启了AHCI模式,当然也有很多主板默认就是AHCI模式,我们只需确认就行了。
二、保证硬盘分区对齐硬盘分区对齐是我们在安装系统之前对硬盘进行分区的时候就要做的事情,保证了固态硬盘的分区对齐也就保证了后续的一些优化。
分区对齐方法也分为多种,这里我是在使用分区工具DiskGenius对金士顿V300进行分区的时候完成的,如上图:在新建分区时把“对齐到下列扇区数的整数倍”打勾,且扇区数必须设置:2048,这样操作就可以对固态硬盘进行分区对齐了。
在分其他扇区的时候重复操作就行,其他就不用多说了,正常安装系统搞定!系统安装好后我们也可以通过专业软件检测固态硬盘分区是否对齐,使用AS SSD Benchmark软件检测查看上图红框里的内容显示OK证明分区对齐,如果显示的是BAD说明硬盘分区没有对齐,上图我们看到使用的金士顿V300120G分区已经对齐。
三、确认是否开启TRIM功能大家应该知道Trim是一个非常重要的功能,不仅能提高SSD的读写能力,还能减少数据延迟,这也是win7支持的一项重要技术。
要判断是否开启TRIM功能,需进行如下操作:1、以管理员身份进入CMD DOS模式下2、输入:fsutil behavior query DisableDeleteNotify3、如果返回值是0,则代表您的TRIM处于开启状态;如果返回值是1,则代表您的TRIM处于关闭状态上图红框所以DisableDeleteNotify=0,说明此处金士顿V300已经开启TRIM功能。
win7如何优化固态
ssd固态硬盘相比之前的机械硬盘有着更高的运行读写速度,能够提高我们无论是玩游戏还是做后期等工作的速度。
安装完固态之后,还需要进行优化才能最大程度地发挥它的功能,下面就一起来看一下吧。
win7如何优化固态方法一、设置硬盘AHCI模式
1、使用“win+r”打开运行框。
2、输入“regedit”,点击“确定”进入注册表编辑器。
3、找到“HKEY_LOCAL_MACHINESYSTEMCurrentControlSetServicesmsahc i”路径。
4、将右侧“Start”文件值改为“0”
二、关闭系统还原
1、进入电脑的“属性”菜单。
2、找到系统保护选项。
3、点击“配置”
4、勾选“关闭系统还原”
三、开启“TRIM”
1、打开运行框,输入“cmd”回车确定。
2、在命令框中输入“fsutil behavior query DisableDeleteNotify”
3、如果显示的值为“0”代表TRIM已经开启,如果是“1”则代表没有开启。
四、关闭磁盘索引
1、打开我的电脑。
2、右键选择ssd固态对应的磁盘,点击“属性”
3、取消勾选图中标黄的选项。
富士通UH572 SSD固态硬盘装win7以上系统固态硬盘装win7系统的经验:一.先讲失败刚买的富士通UH572超级本到手后非常新喜,研究固态硬盘装系统好长时间,自己动手装后失败,我相信很多兄弟都会出现和我一样的失败。
失败:1. 用原来装在机械硬盘上的win7将固态硬盘格式化,4k对齐2. 用的是u盘pe系统装ghost win7在固态硬盘上3. 用u盘pe作为引导进入固态硬盘系统,成功进入4. 但是拔掉u盘后,重启电脑却进入不了系统,发现bois中没有以固态硬盘作为第一启动项的选项。
后来客服说是将固态硬盘装在了光驱位。
机械硬盘在主硬盘位SATA3接口上,而固态硬盘在光驱位SATA2,就是说得把机械硬盘和固态硬盘换位置,bios中才会有固态硬盘的选项,才可以装系统成功。
这对于动手能力不强的兄弟们会很难啊。
可能以后的笔记本光驱位会改成SATA3接口,或者硬盘全都采用固态硬盘,但成本会很高。
二.成功方法通过同事的帮助,终于找出不用去拆机换硬盘就能够成功在固态硬盘装win7系统。
主要就是把系统装到固态硬盘,将引导文件装到机械硬盘,用机械硬盘来作为引导,下面马上就分享成功的方法。
成功:1.用原来装在机械硬盘上的win7将固态硬盘格式化,4k对齐2.系统安装时,需要确认BIOS的磁盘设置是否开启AHCI3.用u盘pe系统自带分区软件将机械硬盘分区,主分区100M(作为引导区,至少要100M以上的空间)其他剩余空间自己喜好分配4.在win7官网下载安装版的win7(要安装版的,不要ghost版的)5.用u盘pe系统进入,安装win7镜像,里面有选项将系统安装到固态硬盘区,引导区安装到之前分好的100M以上的机械硬盘区,就OK了。
最好将100M分区隐藏6.进入系统后将桌面路径改到D盘(有些兄弟习惯将一些文件保存到桌面,这样对固态硬盘寿命会有很大伤害)然在改注册表添加桌面的刷新,不然桌面不会自动刷新,7.桌面自动刷新方法:点击“开始→运行”,在对话框中输入“regedit”启动注册表编辑器,展开HKEY_LOCAL_MACHINE\System\CurrentControlSet\Control\Update分支。
禁用休眠如果你的电脑不是笔记本或上网本,那么你可能永远不需要休眠功能。
一旦开启休眠,Windows系统将在操作系统盘中创建一个和内存容量相同大小的休眠文件(hiberfil.sys),以目前大部分用户的配置来说可能是2GB、4GB甚至8GB。
而只要你每次离开电脑时都会关机或进入睡眠状态,这个文件就毫无用处,徒占系统盘空间。
其标准的禁用方式为:1. 点击开始菜单,在搜索框中输入“cmd”。
2. 在上方出现的“cmd.exe”(CMD/命令行提示符)上按右键,选择“以管理员身份运行”。
3. 在DOS窗口中输入命令:powercfg -h off。
优盘之家当然,在电源管理设置等处还有很多种方法,都可以实现禁用休眠的目的。
修改页面文件设置页面文件的主要用途类似虚拟内存,Windows 7操作系统会在页面文件中存储一些它认为可能很快就会再次使用的数据,在物理内存不足的情况下也会将其用作扩展内存空间。
目前,依然有一些应用程序依赖于页面文件,如果无法找到页面文件则拒绝工作。
不过,随着大家内存容量的增长,需要用到页面文件的机会已经越来越少了,可能有不少人已经决定直接禁用页面文件。
但通过多项测试认为,将页面文件移出固态硬盘,放置在一块数据存储硬盘上,会给系统性能带来些许的提升。
这一项设置大家可以自行斟酌,找到最适合你系统的设置。
设置页面文件存放位置方法:1. 点击开始菜单,右键点击“我的电脑”,选择“属性”。
2. 在弹出的“系统”窗口中,点击左侧的“高级系统设置”。
选择“高级”标签,下方的“性能”一项内点击“设置”。
优盘之家3. 选择“高级”标签下的“虚拟内存”一项内的更改。
4. 取消选择“自动管理所有驱动器的分页文件大小”,选中固态硬盘盘符。
5. 选择“无分页文件”,然后点击“设置”,忽略所有警告。
6. 选择第二块硬盘,选择“系统管理的大小”。
7. 点击“设置”,然后确定。
8. 重启系统,确认页面文件已转移。
(只有在文件夹和搜索属性中取消选择“隐藏受保护的操作系统文件”时,你才能看到pagefile.sys的所在)选择游戏和程序安装位置显然,将游戏或程序安装在固态硬盘上可以大大提升操作速度。
不过由于我们只有一块容量不大的固态硬盘,在安装软件时需要作出取舍。
比如如果你在Outlook中存有大量的邮件,这种大规模数据库操作就非常适合固态硬盘高速随机读写的特性。
至于其他很多软件,运行在固态硬盘或传统硬盘上并不会有太明显的区别。
目前的3D游戏动辄需要5GB以上的存储空间(《星际争霸2》需要10.5GB),因此如果你只有一块40GB固态硬盘,不要试图把一个以上的游戏安装在系统盘内。
好在对于固态硬盘我们不需要考虑碎片整理问题,我们完全可以把当前正在玩的游戏放在ssd上,不经常玩之后,再把它移出更换新游戏。
优盘之家关闭索引优盘之家Windows使用索引服务来帮你提高搜索速度。
但这项诞生于传统机械硬盘时代的功能对于固态硬盘来说毫无益处,只会徒增CPU负载,减少固态硬盘寿命。
关闭索引服务方法:1. 点击开始菜单,在搜索框中输入“services”选择服务设置工具。
(或是在控制面板-管理工具中启动)。
U盘之家2. 找到并双击“Windows Search”服务。
U盘之家3. 在“启动类型”中选择“禁用”,如正在运行可点击“停止”,然后确定即可。
优盘之家修改Windows系统还原这一项国人应当比较熟悉了,很多人装完系统之后的第一件事就是关闭系统还原。
就算你需要系统还原功能,Windows 7默认的系统还原保留空间为硬盘容量的3%到5%,对于40GB固态硬盘来说应当在1GB左右,我们可以将其降低到300MB以下。
操作步骤:1. 打开开始菜单,在“我的电脑上”点击右键选择“属性”。
2. 在左侧面板中选择“系统保护”。
3. 在“保护设置”中,选择你的固态硬盘,点击“配置”。
优盘之家4. 可以选择“关闭系统保护”,也可以将“最大使用量”移至最左侧,确定即可。
U盘之家当然,你也可以直接关闭这个备份还原服务:完成安装经过这样一番设置,最主要的是删除了pagefile.sys和hiberfil.sys后,Windows 7 64bit 旗舰版完全安装占用的操作系统盘空间仅为10.4GB。
即使再安装一套Office 2010,整体空间占用也不过13.2GB。
对于一块40GB固态硬盘来说,你还有24GB左右的空间,安装大多数常用软件和你最爱的一款游戏应当足够了吧。
ssd固态硬盘加快了随机读写的速度,可以使系统运行速度大大加快,但目前SSD价格太贵。
比较好的方案是用小容量的SSD作系统盘,机械硬盘作数据仓库,在目前的很多笔记本上都可以将光驱位替换为硬盘,这样就解决了SSD硬盘小的问题。
用SSD硬盘建议系统装Win7,因为Win7专门针对SSD进行了优化,可以更好地发挥SSD 的性能;同时将常用的软件和游戏装在SSD上。
用SSD硬盘作系统盘后,系统启动速度和打开SSD上的程序速度明显加快。
在Win7系统下对SSD可以进行一些优化设置,以保持SSD的优异性能。
1.主板BIOS开启AHCI模式。
这个可以在安装Win7系统前便将BIOS硬盘模式改为AHCI,这样Win7安装时会自动安装相关驱动。
U盘之家通过芯片无忧查看是否开启了AHCI 2.安装Win7的时候让系统给你的SSD分区,这样可以自动对齐分区。
3.可以使用win7自带的ahci驱动,也可以使用Intel最新的官方驱动,性能差别不大。
注意有的驱动(Intel早期,AMD,NV等)使用后可能无法实现自动trim。
4.系统服务里禁用Superfetch在管理工具,服务中将Superfetch服务关闭,并禁用自动启动。
5.关闭系统预读取和启动跟踪。
[HKEY_LOCAL_MACHINE\SYSTEM\CurrentControlSet\Control\SessionManager\Memory Management\PrefetchParameters]"EnableSuperfetch"=dword:00000000"EnablePrefetcher"=dword:00000000"EnableBootTrace"=dword:000000006.SSD分区上去除磁盘碎片整理和磁盘索引。
去除磁盘碎片整理:在管理工具,服务中将Disk Defragmenter服务关闭,并禁用自动启动。
去除磁盘索引:打开SSD“属性”后去掉“除了文档属性外,还允许索引此驱动器上文件的内容(I)”前的勾。
7.停用ReadyBoost事件跟踪。
打开控制面板“管理工具”中的“性能监视器”,打开“数据收集器集”下的“启动事件跟踪会话”,找到“ReadyBoot”,在“Microft-Windows-ReadyBoostDriver”打开后去掉“跟踪会话”中“已启用”前的勾。
8.系统服务中关闭系统还原功能。
服务中“Windows Backup”设置为禁用。
9.关闭系统启动时的磁盘整理。
[HKEY_LOCAL_MACHINE\SOFTWARE\Microsoft\Dfrg\BootOptimizeFunction] "Enable"="N"10.如为笔记本,在电源管理中关闭自动关闭硬盘。
11.在开始菜单运行框执行:fsutil behavior set disablelastaccess 112.关闭系统盘NTFS Journalfsutilusndeletejournal /n c:13.去除"Send Feedback"[HKEY_CURRENT_USER\Control Panel\Desktop]"FeedbackToolEnabled"=dword:0000000014.将系统临时目录搬移到其他盘。
如系统为4G或以上内存,可安装RamDisk,推荐Super Speed LLC的RamDisk Plus 11.5。
将IE临时目录和系统Temp目录设置到RamDisk,还可以将迅雷等磁盘读写频繁的程序移到RamDisk,然后保存Ram镜像,设置启动时加载镜像,这样不但加快程序速度,还避免对SSD频繁读写。
15.设置个人文件夹到D盘或其他盘。
可以用Win7优化大师或其他软件来设置,也可以手动设置。
修改注册表中[HKEY_CURRENT_USER\Software\Microsoft\Windows\CurrentVersion\Explorer\Shell Folders][HKEY_CURRENT_USER\Software\Microsoft\Windows\CurrentVersion\Explorer\User Shell Folders]这两个项下的My Pictures、Desktop、Favorites、My Music、{374DE290-123F-4565-9164-39C4925E467B}Personal这几个键值,将其定义到其他盘的目录。
另外有人说自己的盘4K读速度偏低,解决办法:进入注册表:HKEY_LOCAL_MACHINE\SYSTEM\CurrentControlSet\Services\ProcessorHKEY_LOCAL_MACHINE\SYSTEM\CurrentControlSet\Services\Intelppm把这2个下的Start值从3改成4就成了。
是节能技术导致的,尤其是Intel 5系列的芯片组,有人反映其它芯片组也会有一定的提升。
别人的数据是修改后,从13.14MB/s->20.17MB/s,IOPS 3363->5164。
不过后果是系统会全速,对笔记本有一定影响,耗电、温度会提高。
U盘之家其他SSD固态硬盘的优化方式,自己在慢慢琢磨吧。